Abstract
Aiming at the traffic congestion problem of mining vehicles in the intersection area of three-fork roadways in coal mines, this paper proposes a speed guidance strategy based on a vehicle–road cooperative environment to adjust the running state of mining vehicles in the three-fork roadway system. The proposed speed guidance strategy can realize the safe and effective passage of underground mining vehicles to the greatest extent. Taking a three-fork roadway in a coal mine as an actual case, the operation of mining vehicles in the three-fork roadway is optimized and scheduled. Through the joint simulation of PTV VISSIM 4.3 traffic simulation software and PYTHON 3.7, the travel time, number of queuing vehicles, and delay time of mining vehicles passing through the three-fork roadway entrance under the two conditions of no speed and speed guidance in the coal mine are simulated and compared. The results show that after using the proposed speed guidance strategy for scheduling, mining vehicles can quickly pass through the three-fork roadway intersection. The travel time is reduced by 18.4%, the number of queuing vehicles is reduced by 41.5%, and the delay time is reduced by 24.1%, which effectively improves the transportation efficiency of underground mining vehicles.
1. Introduction
The intersection of three forks in the underground roadway of a coal mine is the key to underground transportation, and its traffic capacity directly affects the carrying capacity of the road network [1]. In recent years, due to the continuous extension of mine production, the number of underground vehicles has also increased. Coupled with the particularity of the underground environment and the influence of the roadway structure, the complexity of transportation and fuel quantity has not only increased but also the difficulty of vehicle scheduling, which seriously affects the production demand of the coal industry, has increased. Especially at the intersection of three-fork roadways, as a requirement for vehicle transport, there are many uphill and downhill gradients and turns in the roads. This design is not only an important node for traffic flow convergence, steering, and diversion during the transportation of underground roadways but also the key to ensuring smooth underground traffic [2]. When a coal mine underground mining vehicle cannot obtain countdown information from the three-fork roadway signal light intersection in real time during driving, the lack of reasonable speed suggestions causes the mining vehicle to frequently accelerate, decelerate, and stop [3], causing traffic bottlenecks [4,5,6], resulting in the three-fork roadway intersection becoming the key area of coal mine underground transportation network congestion [7,8,9], which increases the hidden safety hazards of coal mine underground mining vehicles and reduces transportation efficiency. The traditional underground vehicle control model of a coal mine does not consider the timing of signal lights and does not organically combine the intersection signal duration with the real-time status of the vehicle, which has serious safety risks [10,11]. Intelligent traffic control is an effective measure to alleviate roadway congestion, reduce traffic delays [12,13], and improve traffic safety. As an essential node of transportation, signal intersection technology has received extensive attention from more and more researchers and its improvement has become a strategic goal for the development of the transportation industry [14].
In recent years, intelligent transportation (ITS) technology and Internet of Vehicles (IOVs) technology have been developing rapidly. The vehicle–road coordination system realizes the safe, accurate, and timely transmission of information inside the system through intelligent sensing equipment and advanced communication technology and promotes real-time information interaction and sharing between vehicles and vehicles and roads [15,16]. In the vehicle–road coordination environment, the urban traffic road fully realizes the effective coordination of people, vehicles, and roads, thus forming a safe, efficient, and environmentally friendly intelligent traffic guidance system. The driver can adjust the speed reasonably according to the multiple speed guidance schemes provided by the system in real time. The green light interval reaches the intersection and passes safely, minimizes the number of vehicle stops, reduces exhaust emissions, improves fuel efficiency, and reduces vehicle loss, thereby achieving the purpose of energy conservation and emission reduction. Similarly, in the underground environment mining of coal mines, mining vehicles can obtain real-time roadway traffic status information. They can dynamically adjust the driving speed by vehicle speed guidance, reduce the transportation time of mining vehicles, improve the transportation efficiency of mining vehicles, and reduce fuel consumption, thereby reducing the loss of revenue time. These technologies have long-term economic and social benefits for realizing the economical transportation of coal mines [17].
With the development of intelligent transportation technology, especially the continuous maturity of pilotless driving technology, scholars at home and abroad have carried out a lot of research on the problem of managing vehicle speed guidance in vehicle–road coordination environments. Representative research results include the following examples: Deng et al. [18] established a dynamic speed control model, which can realize the real-time regulation of vehicles under different road infrastructure configuration conditions and congestion conditions. Varga et al. [19] dynamically adjusted the vehicle speed according to the real-time traffic signal and queue length of the vehicle at the intersection, based on the real-time position of the vehicle and the expected time to reach the next station, to ensure that the vehicle follows the schedule. Liu et al. [20] proposed two-speed guidance algorithms based on optimizing the travel time of single or multiple vehicles. The results show that the speed guidance algorithm has obvious effects. Gong [21] studied the control problem of a mixed fleet of networked/non-connected vehicles, predicted the real-time trajectory data of non-connected vehicles and connected vehicles based on the Newell model, and constructed a one-step or multi-step model predictive control algorithm to realize the optimal speed planning of mixed fleets. Liu et al. [20] proposed two-speed guidance algorithms based on optimizing the driving time of single or multiple vehicles based on the Internet of Vehicles environment. Tang et al. [22] introduced the speed guidance strategy into the vehicle following model, which effectively reduced the fuel consumption and the number of stops at single-lane multi-signal intersections. Deng et al. [18] established a dynamic speed control model, which can realize the real-time regulation of vehicles under different road infrastructure configuration conditions and congestion conditions. Gao et al. [23] proposed a joint optimization method of speed guidance and signal priority control for the parking delay of freight vehicles. The results show that the operation delay of connected trucks is greatly reduced. Shi et al. [24] proposed a two-layer framework to optimize vehicle speed. The results show that the proposed optimization strategy can reduce energy consumption and is an effective vehicle speed guidance optimization strategy. Yao et al. [25] designed a method to measure the impact of connected autonomous vehicles. In order to reduce the complexity of the problem, only independent signalized intersections of single lanes were considered. Liu et al. [26] established an eco-driving-induced speed control strategy, which uses a multi-objective genetic algorithm to optimize the target speed of eco-driving with the constraints of road speed limit and non-stop speed. The simulation results show that the eco-driving control strategy can effectively improve the fuel consumption and emission of vehicles passing through signalized intersections and improve road traffic efficiency. Li et al. [27] proposed a signal intersection speed guidance method based on the Collaborative Vehicle Infrastructure System (CVIS), which divides the vehicles at the signal intersection into different fleets and establishes an improved vehicle tracking model to guide the vehicles. On this basis, numerical simulation was carried out to verify the effectiveness of the proposed strategy and model. Wang et al. [28] studied the vehicle green wave control strategy and used Simulink to carry out simulation experiments. The experiments show that vehicles can smoothly pass through signalized intersections. Ma et al. [29] established a speed guidance model for different traffic conditions. The results show that the proposed method improves operational efficiency and reduces average travel time. Gao et al. [30] considered the coordinated control strategy of signal control and speed guidance for the problem of non-stop passing of buses. The results show that this strategy can reduce the delays caused by intersections. Cao et al. [31] proposed a fast traffic method based on an immune algorithm. The results show that the proposed method improves the convergence speed and can achieve rapid transit. Liang et al. [32] proposed a joint traffic signal optimization method to provide speed guidance for vehicles. The results show that the average delay and stop times decrease with the increase in CV permeability. Ren et al. [33] proposed a speed guidance strategy for signalized intersections in a connected vehicle environment. The results show that the strategy can significantly reduce travel delays. Han et al. [34] proposed an optimal control speed guidance strategy for highway congestion. The results show that the strategy can improve traffic efficiency and safety. Wang et al. [35] proposed a speed guidance model based on a green wave scenario, which can guide vehicles to pass through intersections without stopping and improve travel efficiency.
It can be seen from the abovementioned studies that the research on the speed guidance problem of signalized intersections under vehicle–road collaborative environments mainly focuses on urban ground transportation without considering the surrounding external environment and lacks practicality. In terms of conclusion verification, it is difficult to reflect the overall benefit of the guidance strategy to the whole intersection by using a single vehicle as the evaluation standard. In addition, based on the cooperative environment of the vehicle road, there are few reports on the study of the operation between the mining vehicles at the signal intersection of the three-fork roadway in the coal mine [17]. The development of pilotless mining vehicles is an important direction in underground coal mine operations, which has been gradually put into use. Therefore, on the basis of analyzing the previous research results and shortcomings in order to improve the efficiency and safety of underground mining vehicles in the transportation process, aiming at the above problems, this paper proposes a speed guidance strategy for underground mining vehicles in three-fork roadway mines based on the vehicle–road collaborative environment. The purpose is to enable mining vehicles to quickly pass through the three-fork roadway under the premise of not stopping as much as possible, reducing fuel consumption, achieving the goal of intelligent scheduling, and thus improving the economical transportation of underground mining vehicles in coal mines.
The main contributions of this paper are summarized as follows:
- We established a vehicle dynamics model of a coal mine underground mining vehicle and assessed the speed induction control process according to the different states of the signal lamp.
- We introduced the speed guidance strategy into the operation process of underground mining vehicles in coal mines. In order to prevent large speed fluctuations, an S-type acceleration and deceleration algorithm is introduced. This algorithm can smooth the speed of the target vehicle and reduce safety accidents due to large fluctuations.
- Through the joint simulation of PTV VISSIM traffic simulation software and PYTHON, we selected the three indexes of travel time, vehicle delay time, and number of queuing vehicles in the three-fork roadway as the evaluation indexes of this experiment. According to whether the mining vehicle uses the speed induction strategy, the experiment is carried out to analyze the operation of the mining vehicle in the three-fork roadway of the coal mine.
The rest of this paper is organized as follows: Section 2 describes the problem of the mining vehicle being unable to effectively pass while driving on the three-fork roadway in the coal mine and the specific details of the speed guidance strategy. In Section 3, the experimental design and results analysis are carried out. Section 4 provides conclusions and shortcomings.
2. Materials and Methods
2.1. Problem Description
It is assumed that a mining vehicle will pass at the point of the intersection of the three-fork roadway in the underground coal mine. If the mining vehicle continues at the current speed, it will reach the intersection of the three-fork roadway at the Te time. At this time, the green light has ended at Tg time, the red light begins, and the mining vehicle will stop and wait, which seriously affects the traffic efficiency. In the vehicle–road collaborative environment, the signal lights of the coal mine underground mining vehicles and the three-fork roadway can exchange two-way information. Properly controlling the acceleration or deceleration of mining vehicles can achieve the purpose of underground vehicles passing through the three-fork roadway intersection without stopping. As shown in Figure 1, the speed of the induced mining vehicle is accelerated from v0 to v1, and the mining vehicle can pass through the three-fork roadway intersection during the green light period.
Figure 1.
Speed induction diagram in front of the intersection of a three-fork roadway in an underground coal mine.
2.2. Mining Vehicle Speed Guidance Strategy at the Intersection of Three Forks in the Underground Roadway of a Coal Mine
For the implementation of dynamic vehicle speed scheduling for mining vehicles in the three-fork roadway of the coal mine, it is necessary to establish a vehicle speed guidance scheduling model for the coal mine according to the driving conditions of the vehicle in this roadway, combined with the dynamic demand in the roadway and the constraints of real-time roadway traffic conditions, considering the running speed and traffic light duration of the mining vehicle in the three-fork roadway.
Vehicle Dynamics Model and Assumptions
- Definition of the vehicle dynamics model
In order to facilitate the expression of the vehicle dynamics model, the main variables used in the model are defined in Table 1.
Table 1.
Definitions of the main variables.
According to the above definition of variables, the state of the system can be expressed as , and and are defined as:
In the above equations, is the current total number of mining vehicles in the three-fork roadway of the coal mine.
The state vector of underground mining vehicles in coal mines can be expressed as:
The controlled variables and can be expressed as:
The dynamic equation of the underground mining vehicle passing through the stop line of the three-fork roadway can be expressed as:
When the acceleration is constant, the dynamic equation can be expressed as:
Therefore, the following equation can be obtained:
For the mine vehicle in the stop state of the three-fork roadway in the coal mine, the travel time can be calculated using the following equation:
- Model basic assumptions
In order to facilitate our research and highlight the speed–guidance scheduling problem of mining vehicles in the operation section of the three-fork roadway in the coal mine, which is the main concern of this study, the following basic assumptions were made:
- The communication delay between vehicle equipment and roadside equipment is negligible;
- The specific size of the vehicle is not considered;
- Only straight and turning vehicle movements are considered; vehicle uphill and downhill movements are not considered;
- The study area is identified as a single intersection without considering the influence of other intersections;
- The vehicle must obey safe following distance while driving;
- Vehicles equipped with onboard equipment drive in strict accordance with the received speed guidance information.
2.3. Vehicle Speed Guidance Strategy
2.3.1. The Definition of the Speed-Induced Area of the Three-Fork Roadway in the Coal Mine
The definition method of the speed induction area at the intersection of the three-fork roadway in the coal mine is as follows:
The shortest control range should ensure that the vehicle has enough time to adjust the speed when entering the control area at any speed. The longest control range should ensure that the vehicle passes through the intersection within a signal cycle [17]. Therefore, the range of the length of the speed control area is calculated as:
where is the maximum speed of the coal mine vehicle, is the minimum speed, is the acceleration, and is the deceleration.
2.3.2. Speed Guidance Strategy of the Three-Fork Roadway in the Coal Mine
The three-fork roadway in the underground coal mine is a vital link connecting the straight wide roadway–straight wide roadway and the straight wide roadway–straight narrow roadway. In this study, we only need to develop the control strategy of the fork crossing. Because there are many imports and exports, the driving routes are different. In order to ensure the safe passage of vehicles at the intersection of the three-fork roadway, improve traffic efficiency, and reduce the parking waiting time, it is necessary to reasonably allocate the signal lights here and use the speed guidance method to assist the mining vehicles in passing safely, efficiently, and orderly through the coal mine fork, and then according to the next roadway structure, adjust the corresponding control strategy.
The speed guidance strategy refers to calculating the ideal guidance speed according to the current position, speed, and current signal light situation of the vehicle in the underground guidance section of the coal mine, optimizing the vehicle trajectory so that, as much as possible, the vehicle does not stop in the downstream signal intersection, as shown in Figure 2.
Figure 2.
Schematic diagram of vehicle speed guidance. Note: and represent the distance and time between the vehicle and the parking line, respectively; represents the instantaneous speed of the vehicle; represents the speed-induced acceleration speed; and represents the speed-induced deceleration speed.
To realize the improved coal mine underground mining vehicle system in accordance with the phase information of the signal lamp, we used the method of orderly speed guidance through the three-fork roadway intersection to minimize the number of parking waiting instances and time delays. When the coal mine underground mining vehicle is driving in the three-fork roadway, it is necessary to set up the speed induction area at the position of from the roadway intersection in this driving direction. As shown in Figure 3, in the cooperative vehicle infrastructure environment, the vehicle unit, the roadside position unit, and the central control unit can transmit data to each other to achieve information sharing. In the coal mine underground vehicle–road collaborative environment, when the target vehicle enters the guidance area, through the information interaction with the underground roadway signal machine, the distance between the target vehicle and the three-fork roadway mouth, the phase of the signal lamp, and the remaining time can be obtained in real time. This information can assess whether the target vehicle can pass through the signal intersection during the green light and control the speed according to the assessment result.
Figure 3.
The schematic diagram of the speed induction model of the mine vehicle at the entrance of the three-fork roadway.
If (1) there is a vehicle in only one direction at the intersection of the three forks of the roadway, it is enough to drive directly according to the status of the signal light; (2) when vehicles are driving in multiple directions, in order to avoid safety accidents caused by collisions with vehicles, it is necessary to drive or wait according to the state of the signal lights in the respective driving process, and only after the vehicles in one direction are allowed to pass safely, can the vehicles in the other direction follow up according to the state of the signal lights. During the driving process, the vehicle must be guided to pass at a reasonable speed strictly according to the status of the signal light and the remaining time.
Aiming at achieving the fastest non-stop process of traveling through the intersection of three-fork roadways, the speed guidance model of underground mining vehicles in coal mines can be divided into the following two types according to the state of the signal lamp. The specific assessment process is as follows:
- If the three-fork roadway ahead is a green light:
When the target vehicle enters the intersection guidance area at the initial speed , the traffic direction is the green light, and the remaining time of the green light is . At this time, if , it shows that the remaining time of the green light is longer and the target vehicle can travel at the current speed through the signalized intersection within the remaining green light time. At this time, the speed control prediction result is uniform control. If , it is divided into the following two cases.
- In order to consider the safety of driving, the target vehicle accelerates at the maximum acceleration . When it reaches , it can then pass through the signalized intersection before the current green light period with the speed limit of the road section, that is,
In this case, the speed control pre-judgment result is accelerated control.
- 2.
- In order to consider traffic safety, the target vehicle is accelerated with the maximum acceleration , and when it reaches , then the road speed limit is still unable to pass the signal intersection during the current green light period, that is,
In this case, the vehicle’s pre-judgment result is slow deceleration and parking waiting.
- If the three-fork roadway ahead is a red light:
When the target vehicle enters the intersection guidance area at the initial speed , the remaining time of the red light is . At this time, if , it shows that the remaining time of the current red light is short. When the vehicle travels to the parking line at the current speed, the next green light cycle has begun; therefore, the vehicle can pass through the signal intersection. At this time, the vehicle control pre-judgment model is uniform control. If , it is divided into the following two cases.
- In order to consider traffic safety, the target vehicle is decelerated at the maximum deceleration , reaching , and then the speed limit can be passed through the signal intersection after the current red light, that is,
In this case, the vehicle speed control is deceleration control.
- 2.
- In order to consider driving safety, the target vehicle decelerates at the maximum deceleration , and when it reaches it then drives at the speed limit of the road section to the stop line of the entrance road, and the green light does not start, that is,
In this case, the speed control pre-judgment result is slow deceleration and parking waiting.
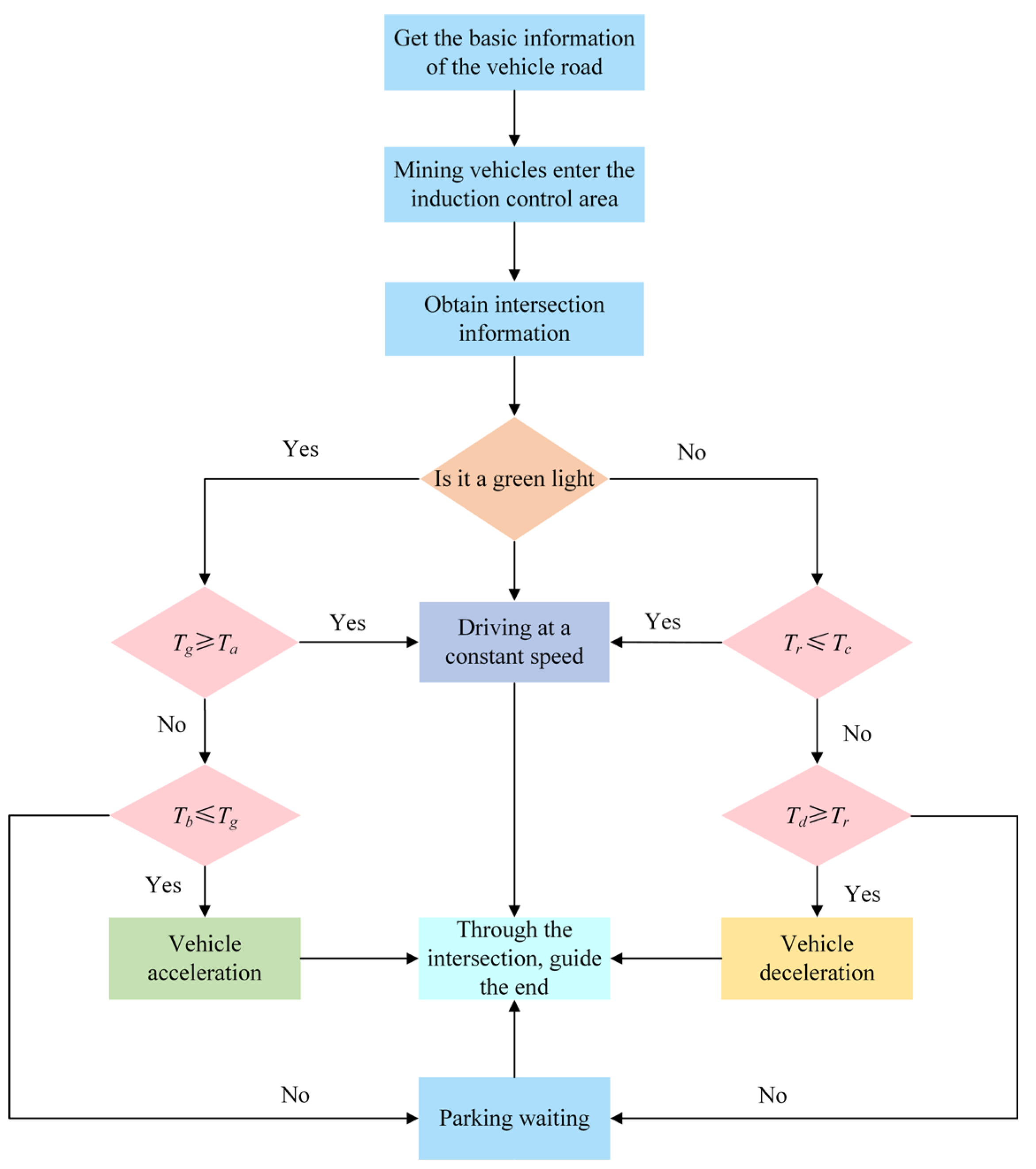
As for the assessment process of speed induction of underground mining vehicles in coal mines, the specific control strategy flow is shown in Figure 4.
Figure 4.
Flow chart of speed guidance control strategy for the three-fork roadway intersection.
In Figure 4, refers to the time required for the target vehicle to travel through the signalized intersection at the current speed when the signal light is green; refers to the length of time when the signal light is green and the target vehicle accelerates with and then passes the signal intersection with the speed limit of the road section; refers to the time required for the target vehicle to pass through the intersection of the three-fork roadway at the current speed when the signal light is red; and refers to the time when the target vehicle slows down to at when the signal light is red, and then travels to the parking line of the entrance lane at the speed limit of the road section.
2.4. Speed Optimization of S-Type Acceleration and Deceleration Algorithm
The characteristic of the S-type acceleration and deceleration algorithm is that the curve shape of the algorithm is like the letter S, which can be divided into seven parts: acceleration, uniform acceleration, deceleration, uniform acceleration, deceleration, and deceleration. In this paper, the algorithm is divided into two parts: acceleration algorithm and deceleration algorithm. As shown in Figure 5, the algorithm can smooth the speed of the target vehicle and reduce safety accidents caused by excessive fluctuation.
Figure 5.
Acceleration and deceleration curve diagram of S type: (a) is s-type acceleration curve; (b) is s-type deceleration curve.
From the above diagram, it can be seen that the change process of acceleration in the acceleration curve is from the slow increase at the beginning, then the uniform increase, and finally the slow decrease to 0. In order to describe this change process more clearly, a new variable , namely, acceleration, is introduced.
Thus, the formulas of acceleration , velocity , and displacement in the acceleration process can be derived.
Acceleration formula:
Among them represents the maximum acceleration of the target vehicle; denotes the current moment; represents the end time of acceleration; represents the end time of uniform acceleration; represents the end time of deceleration; and denotes the duration of the current state, .
Speed formula:
where represents the instantaneous speed of the target vehicle;
where represents the distance traveled by the current target vehicle.
Similarly, the formulas of deceleration , velocity , and displacement during deceleration can be derived.
Deceleration formula:
where represents the maximum deceleration of the target vehicle; represents the end time of deceleration; represents the end time of uniform deceleration; represents the end time of deceleration; and denotes the duration of the current state, .
Speed formula:
where represents the driving distance of the target vehicle at the current moment.
Distance formula:
where represents the driving distance of the target vehicle at the current moment.
3. Experimental Analysis
3.1. Construction of Road Network Model
To effectively analyze and verify the speed guidance strategy of underground mining vehicles in coal mines, this paper selects the intersection of a coal mine in northern Shaanxi province as the research object to construct a simulation environment and conduct experimental analysis. The three-fork roadway is the only method of underground transportation in coal mines. The east–west direction is a straight wide roadway that can be driven in both directions. The north–south direction is a straight narrow roadway that can only be driven in one direction. The VISSIM road network model based on the coal mine was built, as shown in Figure 6.
Figure 6.
Three-fork lane road network model.
Considering the influence of various factors, the west entrance of the intersection is selected as the research section.
3.2. Experimental Design
Taking the microscopic traffic simulation software PTV VISSIM4.3 as the simulation platform, the PYTHON programming software and VISSIM’s COM interface are used for secondary development. The vehicle speed guidance is mainly realized through the vehicle control interface, signal control interface, and simulation control interface. The simulation platform is shown in Figure 7.
Figure 7.
Schematic diagram of vehicle speed guidance simulation platform.
VISSIM 4.3 simulation software can use its COM interface to connect PYTHON programmable software to simulate and control the target object. Based on PYTHON programming, this paper uses the function interface provided by VISSIM to build the simulation environment of vehicle speed guidance at signalized intersections under the cooperative environment of vehicles and roads and writes the vehicle traffic decision guidance, acceleration and deceleration strategies, into VISSIM through programming to realize the construction of a simulation analysis platform. Based on the established intersection simulation analysis platform under the cooperative environment of vehicles and roads, the evaluation indexes such as the traffic benefits of signalized intersections under the cooperative environment of vehicles and roads are obtained through simulation in order to analyze the practical value of the speed guidance model.
Among them, the total simulation time is set to 3600 s, and the data are recorded every 300 s. That is, during the simulation process, the information on the vehicle’s driving trajectory, driving speed, and queue length of the three-fork roadway are recorded at a time interval of 300 s. The parameters of the simulation model are shown in Table 2. In the table, the maximum speed, minimum speed, maximum acceleration, maximum deceleration, and safe driving distance of underground vehicles in coal mines are set according to the safe driving standard of a coal mine enterprise in northern Shaanxi.
Table 2.
The simulation model’s main parameter settings.
When the mining vehicle is driving in the three-turnout roadway under the coal mine, it needs the assistance of the signal light to pass. Since most coal mine underground signal lights have not yet been added to the signal duration, the data are relatively single-valued. The duration design of urban road signal lights is determined by the traffic volume passing through the intersection within a fixed time. Therefore, the setting of the duration data of the signal lights in the underground coal mine can be obtained by referring to the setting method of the duration of the signal lights in the urban road and according to the design of the traffic flow of the mine vehicles through the three-fork roadway in the underground coal mine within a fixed time. The final three-fork intersection signal timing scheme is shown in Table 3.
Table 3.
Current signal timing scheme of three-fork roadway intersection in the coal mine.
The experimental scheme is based on whether the coal mine underground mining vehicle is equipped with intelligent vehicle equipment (whether the speed induction strategy is used). In order to effectively evaluate the speed induction scheduling model, three indicators of travel time, queuing vehicle number, and delay time are selected in the VISSIM evaluation system for analysis.
The following assumptions are required prerequisites for the joint simulation of coal mine underground mining vehicles:
- The expected speed set by the vehicle is basically consistent;
- Three-fork roadway signal lamp timing control;
- Only two types of coal mine underground transport vehicles and cargo vehicles are considered.
3.3. Analysis of Simulation Results
3.3.1. Analysis of Travel Time
Travel time is the total time of underground mining vehicles passing through the intersection of the three-fork roadway, which is the most basic function of mining vehicles. The simulation data of the travel time of mining vehicles traveling through the three-fork roadway are shown in Table 4. The data before the optimization indicate that the mining vehicle does not use the speed guidance strategy to pass the travel time of the three-fork roadway. The optimized data indicate that the mining vehicle uses the speed guidance strategy to pass the travel time of the three-fork roadway.
Table 4.
Travel time simulation results data.
It can be seen from Table 4 that the optimized travel time is lower than the travel time before optimization. According to the data in Table 4, it can be calculated that in the simulation time of 3600 s, the sum of the travel time before optimization is 424.6 s, and the sum of the travel time after optimization is 346.3 s. Through calculation, it can be obtained that after the optimization of the speed guidance strategy, in the total simulation time, the travel time of the coal mine underground mining vehicle in the three-fork roadway is reduced by 18.4%. It shows that the traffic time of the coal mine underground mining vehicle in the three-fork roadway can be effectively reduced after the optimization of the speed guidance strategy, which further verifies the effectiveness of the speed guidance strategy.
3.3.2. Analysis of the Number of Queuing Vehicles
The number of queuing vehicles refers to the total number of vehicles staying near the intersection of the three-fork roadway due to the influence of signal light control and other emergencies when the speed is 0. The simulation data of the number of queuing vehicles during the driving process of the mining vehicle in the three-fork roadway are shown in Table 5. The data before the optimization indicate the number of queuing vehicles that do not use the speed guidance strategy to pass through the three-fork roadway. The optimized data indicate the number of queuing vehicles that use the speed guidance strategy to pass through the three-fork roadway.
Table 5.
Queuing vehicle number simulation results data.
Similarly, according to the data in Table 5, it can be calculated that in the total simulation time of 3600 s, the sum of the number of queuing vehicles before optimization is 41, and the sum of the number of queuing vehicles after optimization is 24. Through calculation, it can be obtained that after the optimization of the speed guidance strategy, in the total simulation time, the number of queuing vehicles of underground mining vehicles in the three-fork roadway is reduced by 41.5%.
Due to the frequent start–stop and stop waiting of underground mining vehicles in the three-fork roadway, transportation efficiency is seriously affected, and the occurrence of roadway congestion and safety accidents is increased. It can be seen from Table 5 that in the vehicle–road cooperative environment after the optimization of the speed guidance strategy, the number of vehicle queues in the three-fork roadway is significantly reduced, the transportation efficiency is improved, and the optimization effect is achieved.
3.3.3. Analysis of Delay Time
The delay time is the redundant time caused by the interference between the vehicles and the control of the signal lights during the driving process. When the coal mine underground mining vehicle is in the three-fork roadway, because there may be vehicles in multiple directions, the vehicle will stop and wait, producing speed fluctuations, which results in a certain delay in time. The simulation data of the delay times of mining vehicles driving in the three-fork roadway are shown in Table 6. The data before the optimization indicate the delay times of mining vehicles passing through the three-fork roadway without using the speed guidance strategy. The optimized data indicate the delay times of mining vehicles passing through the three-fork roadway with the speed guidance strategy.
Table 6.
Delay time simulation results data.
Similarly, according to the data in Table 6, it can be calculated that in the total simulation time of 3600 s, the total delay time before optimization is 56.5 s, and the total delay time after optimization is 42.9 s. Through calculation, it can be obtained that after the optimization of the speed guidance strategy, the delay time is reduced by 24.1% in the total simulation time, which further reduces the delay time caused by vehicle queuing.
According to the data in Table 6, the delay time of underground mining vehicles in coal mines is effectively reduced to a certain extent after the optimization of the speed guidance strategy. In the simulation interval of 900 s and 1500 s, the difference between the delay time before and after optimization is the largest, and the simulation effect is the most obvious in this time period. Similarly, through calculation, the delay time is reduced by 55% within the simulation interval of 900 s and 1500 s. Therefore, it can be seen that the speed guidance strategy can significantly reduce the delay times of underground mine vehicles in the three-fork roadway, which provides a certain guarantee for mine vehicles to reduce fuel consumption and improve transportation efficiency.
4. Conclusions
In this paper, aiming at the problem of the speed fluctuation of mining vehicles in the intersection area of three-fork roadways in coal mines and the formation of traffic bottlenecks, a speed guidance strategy for mining vehicles in three-fork roadways based on vehicle–road coordination was proposed. Through the use of real-time speed information and vehicle information of a vehicle–infrastructure collaborative system, a speed guidance strategy for mining vehicles was established, and the S-type acceleration and deceleration algorithm was introduced to optimize the driving speed of mining vehicles, thus reducing the stopping time of mine vehicles as much as possible through the downstream intersection. The feasibility and effectiveness of the speed guidance strategy were verified using VISSIM 4.3 traffic simulation software and PYTHON 3.7 joint simulation. The results showed that compared with mining vehicles operated without the speed guidance strategy, the travel time of mining vehicles operated with the speed guidance strategy in the three-fork roadway system of the coal mine was reduced by 18.4%, the number of queuing vehicles was reduced by 41.5%, and the delay time was reduced by 24.1%. This showed that the proposed speed guidance strategy can enable mining vehicles to effectively pass through three-fork roadways in coal mines to the greatest extent, reduce accidents caused by traffic congestion, significantly improve the transportation efficiency of mining vehicles in coal mines, and provide good economic benefits.
There are still some shortcomings in this paper. Firstly, the study idealized the experimental conditions, without considering the influence of the surrounding environment, including uphill and downhill gradients and other factors. Secondly, the comprehensive benefits of fuel consumption and emissions were not introduced into the speed guidance strategy. These will be the focus of our next phase of research.
Author Contributions
Conceptualization, C.Z. and X.X.; methodology, C.Z. and X.X.; software, P.Q.; validation, X.X., P.Q. and L.D.; formal analysis, X.X.; investigation, P.Q.; resources, C.Z.; data curation, P.Q.; writing—original draft preparation, X.X.; writing—review and editing, X.X.; visualization, C.Z.; supervision, C.Z.; project administration, C.Z.; funding acquisition, C.Z. All authors have read and agreed to the published version of the manuscript.
Funding
This paper was funded by the Shaanxi Innovation Talent Promotion Plan—Science and Technology Innovation Team (2021TD-27) and the 2022 Youth Innovation Team Construction Scientific Research Program of Shaanxi Provincial Education Department (22JP045).
Data Availability Statement
Not applicable.
Conflicts of Interest
The authors declare no conflict of interest.
References
- Yang, X.; Zhao, Q.; Ma, W.; Bai, Y. A Review of Research on the Calculation Method of Traffic Capacity of Signal-Controlled Intersections. J. China Highw. 2014, 27, 148–157. [Google Scholar]
- Wang, X.; Liu, M.; Ci, Y.; Yang, Y.; Cui, Z. Effectiveness of driver’s bounded rationality and speed guidance on fuel-saving and emissions-reducing at a signalized intersection. J. Clean. Prod. 2021, 325, 129343. [Google Scholar] [CrossRef]
- Sharma, N.; Kumar, P.P.; Dhyani, R.; Ravisekhar, C.; Ravinder, K. Idling fuel consumption and emissions of air pollutants at selected signalized intersections in Delhi. J. Clean. Prod. 2019, 212, 8–21. [Google Scholar] [CrossRef]
- Marwan, S.M.A.; Ali, A.; Scott, T. The impact of road intersection topology on traffic congestion in urban cities. In Intelligent Systems and Applications: Proceedings of the 2018 Intelligent Systems Conference (IntelliSys); Springer International Publishing: Cham, Switzerland, 2019; Volume 1, pp. 1196–1207. [Google Scholar]
- Wang, H.; Luo, S.; Luo, T. Fractal characteristics of urban surface transit and road networks: Case study of Strasbourg, France. Adv. Mech. Eng. 2017, 9, 1687814017692289. [Google Scholar] [CrossRef]
- Stevanovic, A.; Mitrovic, N. Traffic microsimulation for flexible utilization of urban roadways. Transp. Res. Rec. 2019, 2673, 92–104. [Google Scholar] [CrossRef]
- Yang, Z.; Zeng, H.; Yu, Z.; Wei, X.; Liu, A.; Fan, X. Research on eco-driving strategy at intersection based on vehicle infrastructure cooperative system. Adv. Mech. Eng. 2019, 11, 1687814019843368. [Google Scholar] [CrossRef]
- Xia, H.; Wu, G.; Boriboonsomsin, K.; Barth, M.J. Development and evaluation of an enhanced eco-approach traffic signal application for connected vehicles. In Proceedings of the 2013 16th International IEEE Conference on Intelligent Transportation Systems (ITSC 2013), The Hague, The Netherlands, 6–9 October 2013; pp. 296–301. [Google Scholar]
- Yang, H.; Rakha, H.; Ala, M.V. Eco-cooperative adaptive cruise control at signalized intersections considering queue effects. IEEE Trans. Intell. Transp. Syst. 2016, 18, 1575–1585. [Google Scholar] [CrossRef]
- Sun, X.; Lin, K.; Jiao, P.; Lu, H. The dynamical decision model of intersection congestion based on risk identification. Sustainability 2020, 12, 5923. [Google Scholar] [CrossRef]
- Astarita, V.; Caliendo, C.; Giofrè, V.P.; Russo, I. Surrogate safety measures from traffic simulation: Validation of safety indicators with intersection traffic crash data. Sustainability 2020, 12, 6974. [Google Scholar] [CrossRef]
- Chen, J.; Wang, W.; Li, Z.; Jiang, H.; Chen, X.; Zhu, S. Dispersion effect in left-Turning bicycle traffic and its influence on capacity of left-turning vehicles at signalized intersections. Transp. Res. Rec. 2014, 2468, 38–46. [Google Scholar] [CrossRef]
- Zhang, H.Z.; Jiang, R.; Hu, M.B.; Jia, B. Analytical investigation on the minimum traffic delay at a three-phase signalized T-type intersection. Mod. Phys. Lett. B 2017, 31, 1750063. [Google Scholar] [CrossRef]
- Su, D.; Cong, W.; Jiang, K. Research on Ecological Driving Strategy of Urban Road Vehicles under Vehicle-road Collaborative Environment. In IOP Conference Series: Materials Science and Engineering; IOP Publishing: Bristol, UK, 2020; Volume 793. [Google Scholar]
- Ma, Z.; Sun, S. Research on vehicle-to-road collaboration and end-to-end collaboration for multimedia services in the Internet of Vehicles. IEEE Access 2021, 10, 18146–18155. [Google Scholar] [CrossRef]
- Xu, Z.; Zhao, S.; Zhang, R. An efficient multi-sensor fusion and tracking protocol in a vehicle-road collaborative system. IET Commun. 2021, 15, 2330–2341. [Google Scholar] [CrossRef]
- Lu, Y.R.; Xu, X.; Ding, C.; Lu, G. A Speed Control Strategy at Signalized Intersection under Connected Vehicle Environment. J. Transp. Syst. Eng. Inf. Technol. 2018, 18, 50. [Google Scholar]
- Deng, Y.J.; Liu, X.H.; Hu, X.; Zhang, M. Reduce bus bunching with a real-time speed control algorithm considering heterogeneous roadway conditions and intersection delays. J. Transp. Eng. 2020, 146, 04020048. [Google Scholar] [CrossRef]
- Varga, B.; Tettamanti, T.; Kulcsár, B.; Qu, X. Public transport trajectory planning with probabilistic guarantees. Transp. Res. Part B Methodol. 2020, 139, 81–101. [Google Scholar] [CrossRef]
- Liu, S.; Zhang, W.; Wu, X.; Feng, S.; Pei, X.; Yao, D. A simulation system and speed guidance algorithms for intersection traffic control using connected vehicle technology. Tsinghua Sci. Technol. 2018, 24, 160–170. [Google Scholar] [CrossRef]
- Gong, S.; Du, L. Cooperative platoon control for a mixed traffic flow including human drive vehicles and connected and autonomous vehicles. Transp. Res. Part B Methodol. 2018, 116, 25–61. [Google Scholar] [CrossRef]
- Tang, T.Q.; Yi, Z.Y.; Zhang, J.; Wang, T.; Leng, J.Q. A speed guidance strategy for multiple signalized intersections based on car-following model. Phys. A Stat. Mech. Appl. 2018, 496, 399–409. [Google Scholar] [CrossRef]
- Gao, Y.F.; Xi, J.W.; Sun, K. Joint Optimization of Speed Guidance and Signal Priority Control for Connected Autonomous Truck Platoon at Intersections with Car and Truck Separation. J. Transp. Syst. Eng. Inf. Technol. 2023, 23, 88–101. [Google Scholar]
- Shi, Q.; Qiu, T.Z. Research on Speed Guidance Strategy based on multi-objective optimization in Connected Vehicle Environment. In Proceedings of the 2023 7th International Conference on Transportation Information and Safety (ICTIS), IEEE, Xi’an, China, 4–6 August 2023; pp. 1–8. [Google Scholar]
- Yao, H.; Li, X. Decentralized control of connected automated vehicle trajectories in mixed traffic at an isolated signalized intersection. Transp. Res. Part C Emerg. Technol. 2020, 121, 102846. [Google Scholar] [CrossRef]
- Liu, X.; Wang, H.; Hong, J.; Hao, L. Speed Control Strategy and Optimization of Signalized Intersection in Network Environment. J. Transp. Syst. Eng. Inf. Technol. 2021, 21, 82–90. [Google Scholar]
- Li, S.; Qu, X.; Tuo, X.; Ran, B. Toward Cooperative Vehicle Infrastructure System: A Speed Guidance-Based Car-Following Method for Signalized Intersections. CICTP 2022, 2022, 810–820. [Google Scholar]
- Wang, J.; Gao, X.; Duan, H.; Liu, X.; Huang, H. Study of vehicle-road cooperative green wave traffic strategy for traffic signal intersections. In Proceedings of the 2022 International Conference on Electronics and Devices, Computational Science (ICEDCS), Marseille, France, 20–22 September 2022; pp. 187–192. [Google Scholar]
- Ma, Q.; Zhang, S.; Zhou, Q. Development of a conflict-free unsignalized intersection organization method for multiple connected and autonomous vehicles. PLoS ONE 2021, 16, e0249170. [Google Scholar] [CrossRef] [PubMed]
- Gao, Q.; Zhang, S.; Chen, G.; Du, Y. Two-way cooperative priority control of bus transit with stop capacity constraint. Sustainability 2020, 12, 1405. [Google Scholar] [CrossRef]
- Li, C.; Zheng, R.; Ma, X.; Ding, Z.; Zhang, S.; Zhong, J. A Rapid Traffic Method of the Intelligent Connected Bus Based on Immune Algorithm. In Proceedings of the 2022 IEEE 5th International Conference on Information Systems and Computer Aided Education (ICISCAE), Dalian, China, 23–25 September 2022; pp. 411–417. [Google Scholar]
- Liang, X.; Guler, S.I.; Gayah, V.V. Joint optimization of signal phasing and timing and vehicle speed guidance in a connected and autonomous vehicle environment. Transp. Res. Rec. 2019, 2673, 70–83. [Google Scholar] [CrossRef]
- Ren, C.; Wang, L.; Wang, J.; Qu, J. A Speed Guidance Strategy at Intersections Based on Multiple Regression Analysis in the Connected Vehicles Environment. In Proceedings of the 2022 IEEE 7th International Conference on Intelligent Transportation Engineering (ICITE), Beijing, China, 11–13 November 2022; pp. 360–364. [Google Scholar]
- Han, Y.; Yu, H.; Li, Z.; Xu, C.; Ji, Y.; Liu, P. An optimal control-based vehicle speed guidance strategy to improve traffic safety and efficiency against freeway jam waves. Accid. Anal. Prev. 2021, 163, 106429. [Google Scholar] [CrossRef] [PubMed]
- Wang, N.; Chen, Y. Research on vehicle speed guidance model based on green wave vehicle scene. SPIE 2023, 12591, 550–555. [Google Scholar]
Disclaimer/Publisher’s Note: The statements, opinions and data contained in all publications are solely those of the individual author(s) and contributor(s) and not of MDPI and/or the editor(s). MDPI and/or the editor(s) disclaim responsibility for any injury to people or property resulting from any ideas, methods, instructions or products referred to in the content. |
© 2023 by the authors. Licensee MDPI, Basel, Switzerland. This article is an open access article distributed under the terms and conditions of the Creative Commons Attribution (CC BY) license (https://creativecommons.org/licenses/by/4.0/).






