Forecasting Fruit Export Damages and Enhancing Food Safety through Risk Management
Abstract
:1. Introduction
2. Literature Review
2.1. South African Fruit Exports
Food Safety
2.2. South African Ports
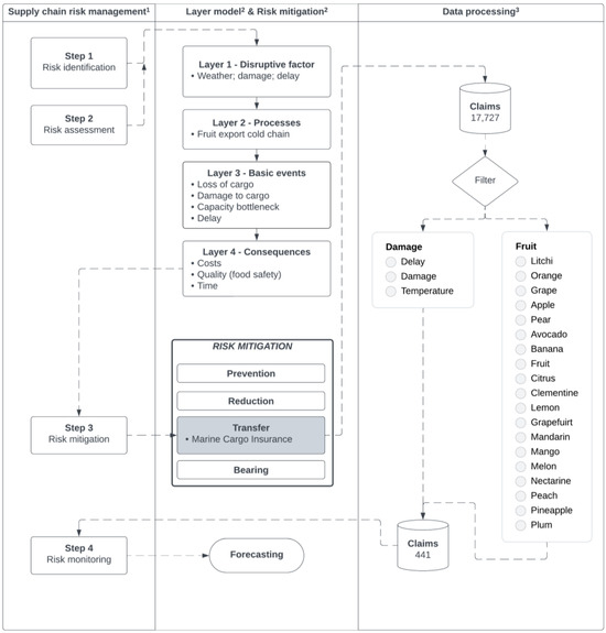
2.3. Maritime Supply Chain Risk Management
- Layer 1. Disruptive factors: This layer identifies and defines the events that initiate a chain of events, which can be internal (known and prepared for) or external (a combination of known and prepared for and known and unprepared for).
- Layer 2. Processes: Relevant processes related to the system being analysed are listed in this layer, acting as a link between Layers 1 and 3.
- Layer 3. Basic events: This layer lists non-redundant events, and the occurrence probability is determined by assessing the processes in Layer 2, as defined through the interactions between Layers 1 and 2.
- Layer 4. Consequences: This user-defined layer includes monetary and non-monetary quantifiers to assess the impact of the identified events.
3. Methodology
4. Analysis and Results
4.1. Research Question 1—What Type of Distribution Damage Affected Fruit over the Period under Investigation?
4.2. Research Question 2—Are Certain Types of Fruit More Vulnerable to Distribution Damage Than Others?
4.3. Research Question 3—Is There a Seasonal Pattern in Fruit Damage Claims?
4.4. Research Question 4—How Can Historical Damage Claims Data Be Used to Forecast Future Damage?
4.4.1. SARIMA Forecasting
- p: order of AR term.
- d: number of differencing required to make the series stationary.
- q: order of the MA term.
- P: seasonal order of the AR term.
- D: seasonal differencing.
- Q: seasonal order of the MA term.
- S: number of observations in each season.
4.4.2. Regression Analysis
5. Discussion
6. Conclusions
7. Future Work
- Investigating climate change impact: The observed 1.1 °C increase in global temperatures and its effects on weather-related cargo claims calls for in-depth studies to understand how climate change directly affects fruit damage. This includes assessing extreme weather events, temperature fluctuations and their impacts on transportation, handling and storage. Collaboration with meteorological agencies and climate experts will enable more accurate predictions and adaptive strategies.
- Developing resilience strategies in maritime supply chains: Nearly half the world’s ports lack climate change mitigation strategies. Research must be directed towards innovative solutions and technologies that bolster port and transportation resilience against extreme weather events. This involves creating guidelines, tools and risk management practices applicable globally and then tailored to specific regions.
- Analysing fruit categories and damage susceptibility: The categorisation of damage claims across different fruit types highlights the need for tailored preventive measures. Further investigations into each fruit category’s specific vulnerabilities, market volume and handling practices can lead to targeted strategies to minimise future damage.
- Enhancing data collection and forecasting models: SARIMA and regression models predicted an upward trend in claims. Future work must focus on continuous data collection and annual updates to enhance accuracy and insights for insurers and the supply chain sectors. In addition, the quality and level of detail included in the claim descriptions should be addressed.
- Evaluating handling and transportation practices: The detailed analysis of fruit damage claims has shown clear patterns and seasonal fluctuations. Future work should conduct audits and on-site evaluations of handling and transportation practices to identify areas for improvement, implement best practices and use new technologies to enhance supply chain efficiency and food safety.
- Interdisciplinary research to isolate contributing factors: The complex interplay between climate change events, agricultural practices, fruit varieties and insurance practices requires an interdisciplinary approach. Engaging experts across fields will allow for a nuanced understanding of the contributing factors and the development of comprehensive solutions.
- Applying FAR models to supply chain management: Investigate the utility of Functional AutoRegressive (FAR) models, proven effective in short-term traffic flow forecasting [61], for predictive management in fruit export logistics. Focus on leveraging FAR models to anticipate maritime transport conditions, optimise logistics and enhance decision making across the supply chain, with an eye toward reducing climate-related damage of exported fruits.
Author Contributions
Funding
Institutional Review Board Statement
Informed Consent Statement
Data Availability Statement
Acknowledgments
Conflicts of Interest
References
- IPCC. AR6 Synthesis Report: Summary for Policymakers; Intergovernmental Panel on Climate Change: Geneva, Switzerland, 2023; Available online: https://www.ipcc.ch/report/sixth-assessment-report-cycle/ (accessed on 21 August 2023).
- Zembe, A.; Nemakonde, L.D.; Chipangura, P. A Policy Coherence Framework for Food Security, Climate Change Adaptation and Disaster Risk Reduction in South Africa. SSRN Electron. J. 2022, 95, 103877. [Google Scholar] [CrossRef]
- Du Plessis, F.; Goedhals-Gerber, L.; van Eeden, J. Trends in weather-related marine cargo insurance claims: A South African perspective. J. Transp. Supply Chain. Manag. 2023, 17, 12. [Google Scholar] [CrossRef]
- Fresh Fruit Portal. World Bank Report Ranks South African Ports at Bottom of the List; Fresh Fruit Portal: Santiago, Chile, 2021; Volume 27, pp. 1–7. Available online: https://www.freshfruitportal.com/news/2021/05/26/world-bank-report-ranks-south-african-ports-at-bottom-of-the-list/ (accessed on 21 August 2023).
- Goedhals-Gerber, L.L.; Khumalo, G. Identifying temperature breaks in the export cold chain of navel oranges: A Western Cape case. Food Control 2020, 110, 107013. [Google Scholar] [CrossRef]
- Goedhals-Gerber, L.L.; Haasbroek, L.; Freiboth, H.; Van Dyk, F.E. An analysis of the influence of logistics activities on the export cold chain of temperature sensitive fruit through the Port of Cape Town. J. Transp. Supply Chain. Manag. 2015, 9, a201. [Google Scholar] [CrossRef]
- Asariotis, R.; Benamara, H.; Mohos Naray, V. Port Industry Survey on Climate Change Impacts and Adaptation; UNCTAD: Geneva, Switzerland, 2018. [Google Scholar] [CrossRef]
- Becker, A.; Inoue, S.; Fischer, M.; Schwegler, B. Climate Change Impacts on International Seaports: Knowledge, Perceptions, and Planning Efforts among Port Administrators. Clim. Change 2012, 110, 5–29. [Google Scholar] [CrossRef]
- Lee, B.; Preston, F.; Gemma, G. Preparing for High-Impact, Low-Probability Events: Lessons from Eyjafjallajökull; Chatham House: London, UK, 2012; ISBN 978 1 86203 253 8. [Google Scholar]
- Goedhals-Gerber, L.L.; Fedeli, S.; van Dyk, F.E. Identifying temperature breaks in pome fruit export cold chains from South Africa to the Netherlands: A Western Cape case. J. Transp. Supply Chain. Manag. 2021, 15, a626. [Google Scholar] [CrossRef]
- Goedhals-Gerber, L.L.; Stander, C.; Van Dyk, F.E. Maintaining cold chain integrity: Temperature breaks within fruit reefer containers in the Cape Town Container Terminal. S. Afr. Bus. Rev. 2017, 21, 362–384. [Google Scholar]
- van Lin, M.; van den Bos, A.; Sterras, N. The Current State of Fruit & Vegetable Agro-Processing in South Africa. 2018. Available online: https://www.agroberichtenbuitenland.nl/documenten/rapporten/2019/01/07/the-current-state-of-fruit--vegetable-agro-processing-in-south-africa (accessed on 21 August 2023).
- SA Fruit Journal. Fruit Journal. 2020. Available online: https://www.safj.co.za/wp-content/uploads/2020/03/sa-fruit-journal-april-may-2020-web.pdf (accessed on 1 March 2023).
- Van Dyk, F.; Maspero, E. An analysis of the South African fruit logistics infrastructure. ORiON 2004, 20, 55–72. [Google Scholar] [CrossRef]
- DAFF. Economic Review of the South African Agriculture 2018/2019; Department of Agriculture, Fisheries and Forestry: Pretoria, South Africa, 2019.
- DALRRD. Fresh Food Trade SA. 2020. Available online: https://www.daff.gov.za/doaDev/sideMenu/internationalTrade/docs/tradeFacilitation/Fresh%20Food%20Trade%20SA%202020.pdf (accessed on 1 May 2020).
- Mercier, S.; Villeneuve, S.; Mondor, M.; Uysal, I. Time–Temperature Management Along the Food Cold Chain: A Review of Recent Developments. Compr. Rev. Food Sci. Food Saf. 2017, 16, 647–667. [Google Scholar] [CrossRef]
- du Plessis, M.; van Eeden, J.; Goedhals-Gerber, L. Carbon mapping frameworks for the distribution of fresh fruit: A systematic review. Glob. Food Secur. 2022, 32, 100607. [Google Scholar] [CrossRef]
- Khumalo, G.; Goedhals-Gerber, L.L.; Cronje, P.; Berry, T. The non-conformance of in-transit citrus container shipments to cold protocol markets: A systematic literature review. Food Control. 2021, 125, 107947. [Google Scholar] [CrossRef]
- Mutumbo, K.N.P. The Maritime Commons: Digital Repository of the World A holistic risk-oriented framework for port infrastructure adaption to climate change. 2017. Available online: https://commons.wmu.se/phd_dissertations/13/ (accessed on 21 August 2023).
- Robertson, R.; Beaven, A.; Coolbear, T.; Hill, J.; Kirk, T.; McCullough, G.; Piper, M.; Venter, P. Multi-faceted and holistic risk management for business-critical food-safety events causing major disruption to both small and large businesses—An illustrative model. Food Control. 2022, 134, 108714. [Google Scholar] [CrossRef]
- World Bank. New World Bank Country Classifications by Income Level: 2022–2023. 2022. Available online: https://blogs.worldbank.org/opendata/new-world-bank-country-classifications-income-level-2022-2023 (accessed on 21 August 2023).
- World Bank Group. The Container Port Performance Index 2022: A Comparable Assessment of Performance Based on Vessel Time in Port; World Bank: Washington, DC, USA, 2023. [Google Scholar] [CrossRef]
- Guerin, T.F. Roles of company directors and the implications for governing for the emerging impacts of climate risks in the fresh food sector: A review. Food Control. 2022, 133, 108600. [Google Scholar] [CrossRef]
- WHO. Climate Change and Implications for Food Safety; Future of Food Safety; WHO: Addis Ababa, Ethiopia, 2019. [Google Scholar]
- Tirado, M.C.; Clarke, R.; Jaykus, L.A.; McQuatters-Gollop, A.; Frank, J.M. Climate change and food safety: A review. Food Res. Int. 2010, 43, 1745–1765. [Google Scholar] [CrossRef]
- Göransson, M.; Nilsson, F.; Jevinger, A. Temperature performance and food shelf-life accuracy in cold food supply chains—Insights from multiple field studies. Food Control. 2018, 86, 332–341. [Google Scholar] [CrossRef]
- Ndraha, N.; Hsiao, H.I.; Vlajic, J.; Yang, M.F.; Lin, H.T.V. Time-temperature abuse in the food cold chain: Review of issues, challenges, and recommendations. Food Control. 2018, 89, 12–21. [Google Scholar] [CrossRef]
- Hanson, S.; Nicholls, R.; Ranger, N.; Hallegatte, S.; Corfee-Morlot, J.; Herweijer, C.; Chateau, J. A Global Ranking of Port Cities with High Exposure to Climate Extremes. Clim. Change 2011, 104, 89–111. [Google Scholar] [CrossRef]
- Levenson, E. Hurricane Ida vs Hurricane Katrina: Here’s How the Two Major Storms Compare; CNN: Atlanta, GA, USA, 2021; pp. 1–9. Available online: https://edition.cnn.com/2021/08/30/us/hurricane-ida-katrina-new-orleans/index.html (accessed on 21 August 2023).
- Danladi, C. Evaluating the Impact of extreme weather-related events on port safety resilience: A case study of the African Continent. ResearchGate 2020. [Google Scholar] [CrossRef]
- Freight News. Survey Reveals Extent of Delays Facing Africa’s Shippers. 2014. Available online: https://www.freightnews.co.za/article/survey-reveals-extent-delays-facing-africas-shippers (accessed on 4 June 2020).
- Nze, I.C.; Onyemechi, C. Port congestion determinants and impacts on logistics and supply chain network of five African ports. J. Sustain. Dev. Transp. Logist. 2018, 3, 70–82. [Google Scholar] [CrossRef]
- Potgieter, L.; Goedhals-Gerber, L.L.; Havenga, J. Risk Profile of Weather and System-Related Port Congestion for the Cape Town Container Terminal. S. Afr. Bus. Rev. 2020, 24, 26. [Google Scholar] [CrossRef]
- Phelp, D.; Rossouw, M.; Theron, A. Potential Impacts of Climate Change on Southern African Ports and Coast; CSIR: Brussels, Belgium, 2013. [Google Scholar]
- Transnet Port Terminals. Port Terminals 2019; Transnet: Johannesburg, South Africa, 2019. [Google Scholar]
- Fresh Plaza. South Africa Exports More Fruit Again in 2022. 2022. Available online: https://www.freshplaza.com/europe/article/9486644/south-africa-exports-more-fruit-again-in-2022/ (accessed on 21 August 2023).
- Dube, K.; Nhamo, G.; Chikodzi, D. Flooding trends and their impacts on coastal communities of Western Cape Province, South Africa. Geo. J. 2022, 87, 453–468. [Google Scholar] [CrossRef] [PubMed]
- Rosario, I. How the Port of CT Could Avoid Weather-Related Delays. 2019. Available online: https://www.ftwonline.co.za/article/how-port-ct-could-avoid-weather-related-delays (accessed on 4 June 2020).
- Rosario, I. Congestion at Durban—A Technical Evaluation. 2020. Available online: https://www.freightnews.co.za/article/congestion-durban-technical-evaluation (accessed on 4 June 2020).
- The Guardian. After the Relentless Rain, South Africa Sounds the Alarm on the Climate Crisis. 2022, pp. 1–12. Available online: https://www.theguardian.com/world/2022/apr/24/south-africa-floods-rain-climate-crisis-extreme-weather (accessed on 21 August 2023).
- UNFCCC. Climate Change: Impacts, Vulnerabilities and Adaptation in Developing Countries; United Nations Framework Convention on Climate Change: New York, NY, USA, 2007; p. 68. [Google Scholar] [CrossRef]
- Rossouw, M.; Theron, A. Investigation of Potential Climate Change Impacts on Ports and Maritime Operations around the Southern African Coast; SATC: Pretoria, South Africa, 2009; pp. 183–191. [Google Scholar] [CrossRef]
- Mpungose, N. An Analysis of Extreme Weather Events over the 1981–2018 Period: A South African-Based Study. 2021. Available online: https://globalhistory.org.uk/2021/11/an-analysis-of-extreme-weather-events-over-the-1981-2018-period-a-south-african-based-study/ (accessed on 11 April 2023).
- Munzhedzi, S.; Khavhagali, V.; Midley, G.; de Abreu, P.; Scorgie, S.; Braun, M.; Abdul, Z. Climate Information and Early Warning Systems. 2016. Available online: https://www.dffe.gov.za/sites/default/files/reports/ltasbook2of7_climateinformationandearlywarningsystemsforsupportingtheDRR.pdf (accessed on 21 August 2023).
- Grant, D.B.; Wong, C.Y.; Trautrims, A. Sustainable Logistics and Supply Chain Management: Principles and Practices for Sustainable Operations and Management; Kogan Page Publishers: London, UK, 2017. [Google Scholar]
- Ho, W.; Zheng, T.; Yildiz, H.; Talluri, S. Supply chain risk management: A literature review. Int. J. Prod. Res. 2015, 53, 5031–5069. [Google Scholar] [CrossRef]
- Schlundt, J. Principles of food safety Risk management. Food Control. 1999, 10, 299–302. [Google Scholar] [CrossRef]
- Blecker, T.; Kersten, W. Managing Risks in Supply Chains: How to Build Reliable Collaboration in Logistics; Erich Schmidt Verlag GmbH & Co KG: Berlin, Germany, 2006; Volume 1. [Google Scholar]
- Vishwanath, K.S. Insuring Cargoes: A Practical Guide to the Law and Practice; Witherby Insurance: Livingston, UK, 2010. [Google Scholar]
- Wu, P.J.; Chen, M.C.; Tsau, C.K. The data-driven analytics for investigating cargo loss in logistics systems. Int. J. Phys. Distrib. Logist. Manag. 2017, 47, 68–83. [Google Scholar] [CrossRef]
- Green Mile. Logistics. 2018. Available online: https://www.greenmiletr.com/logistics/ (accessed on 25 February 2023).
- Rolfe, C.; Daryaei, H. Intrinsic and Extrinsic Factors Affecting Microbial Growth in Food Systems BT—Food Safety Engineering; Demirci, A., Feng, H., Krishnamurthy, K., Eds.; Springer International Publishing: Cham, Switzerland, 2020; pp. 3–24. [Google Scholar] [CrossRef]
- Food and Agriculture Organization of the United Nations. Research on the Measurement of Post-Harvest Losses; Food and Agriculture Organization of the United Nations: Quebec, QC, Canada, 2021. [Google Scholar] [CrossRef]
- Food and Agriculture Organization of the United Nations. The Impact of Disasters and Crises on Agriculture and Food Security: 2021; Food and Agriculture Organization of the United Nations: Quebec, QC, Canada, 2021. [Google Scholar] [CrossRef]
- Rejeb, A.; Keogh, J.G.; Rejeb, K. Big data in the food supply chain: A literature review. J. Data Inf. Manag. 2022, 4, 33–47. [Google Scholar] [CrossRef]
- SARS. Trade Statistics Data. 2023. Available online: https://tools.sars.gov.za/tradestatsportal/data_download.aspx (accessed on 15 August 2023).
- Holton Wilson, J.; Keting, B.; John Galt Solutions, Inc. Business Forecasting with ForecastX, 6th ed.; Mc Graw Hill: New York, NY, USA, 2008. [Google Scholar]
- Pervez, A.; Ali, I. Robust Regression Analysis in Analyzing Financial Performance of Public Sector Banks: A Case Study of India. Ann. Data Sci. 2022. [Google Scholar] [CrossRef]
- Kruger, A.C.; Sekele, S.S. Trends in extreme temperature indices in South Africa: 1962–2009. Int. J. Climatol. 2013, 33, 661–676. [Google Scholar] [CrossRef]
- Shah, I.; Muhammad, I.; Ali, S.; Ahmed, S.; Almazah, M.M.A.; Al-Rezami, A.Y. Forecasting Day-Ahead Traffic Flow Using Functional Time Series Approach. Mathematics 2022, 10, 4279. [Google Scholar] [CrossRef]



















| Research Question | Justification and Potential Contribution | Previous Research |
|---|---|---|
| 1. What type of distribution damage affected fruit over the period under investigation? | By identifying the types of fruit damage during distribution, strategies can be developed to minimise these, enhancing supply chain efficiency and food safety. Fewer damages reduce potential exposure to bacteria or other contaminants, ensuring the fruit stays safe for consumption. Furthermore, intact fruits have a longer shelf life, reducing consumers’ chance of purchasing and eating spoiled or nearly spoiled fruit. | A study by [53] shows that reducing physical damage in fruits during transportation significantly decreases the chance of microbial growth, improving food safety. |
| 2. Are certain types of fruit more vulnerable to distribution damage than others? | Recognising more vulnerable types of fruit allows farmers and cold chain operators to adapt their practices to minimise damage, enhancing food safety. Reduced fruit damage means less exposure to contaminants and a lower risk of spoilage. This leads to safer, healthier food reaching the consumer, and the increased shelf life also reduces the likelihood of the consumer unknowingly purchasing and consuming spoiled fruit. | Research by [54] has shown that understanding the unique vulnerabilities of different fruit types and modifying farming and handling practices accordingly can significantly decrease post-harvest losses and enhance food safety. |
| 3. Is there a seasonal pattern in fruit damage claims? | A better understanding of seasonal patterns can help ensure food safety by allowing for better resource allocation during high-risk seasons, reducing potential damage and contamination. This could also lead to formulating policies or guidelines regarding handling, storing and transporting fruits during these seasons, further safeguarding food quality and safety. | The Food and Agriculture Organization of the United Nations [55] has demonstrated that recognising and responding to seasonal trends in agricultural yield and associated damage claims can notably boost food safety and overall quality. Farmers, processors, distributors and consumers can effectively plan ahead by leveraging this understanding of seasonal variations. This optimises resource utilisation and mitigates risks, ultimately leading to increased profits. This proactive approach grounded in seasonal trends significantly contributes to advancing food safety standards and improving quality in the agricultural sector. |
| 4. How can historical damage claims data be used to forecast future damage claims? | Accurate forecasting enables better planning and preparedness, thus minimising potential disruptions to the supply chain that could compromise food safety. For instance, early actions can be taken to ensure supply continuity and food quality preservation if there is an anticipated shortage or issue. Moreover, having a predictive model enables more robust risk management strategies to mitigate potential food safety risks. | A study by [56] has shown that predictive modelling based on historical data can effectively enhance food safety by enabling proactive measures and comprehensive risk management strategies. |
| Date of Loss | Description | Damage | Fruit |
|---|---|---|---|
| 1 February 2013 | Vehicle overturned—glassware—Veh reg:XYZ123 | - | - |
| 2 March 2014 | Damages to cntnr XYZ—oranges as result of delay/congestion at port—severe storms ex vessel XYZ | storm; delay; damage | orange |
| 3 April 2015 | Damages to fresh oranges and lemons in cntnrs ABC&XYZ—delay in transit ex vessel ABC | delay; damage | orange; lemon |
| Year | 2013 | 2014 | 2015 | 2016 | 2017 | 2018 | 2019 | 2020 | 2021 | 2022 |
|---|---|---|---|---|---|---|---|---|---|---|
| All claims | 1693 | 1762 | 1836 | 1622 | 1729 | 1759 | 1759 | 1686 | 2042 | 1839 |
| Fruit damage claims | 7 | 17 | 14 | 9 | 36 | 49 | 125 | 59 | 52 | 73 |
| Percentage of claims | 0.4% | 1.0% | 0.8% | 0.6% | 2.1% | 2.8% | 7.1% | 3.5% | 2.5% | 4.0% |
| Number of Claims | 2013 | 2014 | 2015 | 2016 | 2017 | 2018 | 2019 | 2020 | 2021 | 2022 | Total Claims by Type |
|---|---|---|---|---|---|---|---|---|---|---|---|
| damage | 4 | 14 | 11 | 8 | 22 | 38 | 99 | 42 | 33 | 49 | 320 |
| delay | 2 | 1 | 1 | 1 | 4 | 5 | 10 | 6 | 8 | 15 | 53 |
| temperature | 1 | 2 | 2 | 0 | 10 | 6 | 16 | 11 | 11 | 9 | 68 |
| Annual total | 7 | 17 | 14 | 9 | 36 | 49 | 125 | 59 | 52 | 73 | 441 |
| Factor to normalise for volume | 100 | 104 | 107 | 107 | 117 | 121 | 150 | 130 | 145 | 150 | - |
| Heatmap (after normalization) | 2013 | 2014 | 2015 | 2016 | 2017 | 2018 | 2019 | 2020 | 2021 | 2022 | |
| damage | 1% | 4% | 3% | 2% | 6% | 10% | 21% | 10% | 7% | 10% | - |
| delay | 4% | 2% | 2% | 2% | 6% | 8% | 13% | 9% | 10% | 19% | - |
| temperature | 1% | 3% | 3% | 0% | 13% | 7% | 16% | 12% | 11% | 9% | - |
| Annual total % | 2% | 4% | 3% | 2% | 7% | 9% | 19% | 10% | 8% | 11% | - |
| Number of Claims | ||||||||||||
| Group | Fruit | 2013 | 2014 | 2015 | 2016 | 2017 | 2018 | 2019 | 2020 | 2021 | 2022 | Group total |
| citrus fruit | citrus; clementines; grapefruits; lemons; mandarins; oranges | 2 | 6 | 4 | 2 | 13 | 12 | 66 | 17 | 6 | 4 | 132 |
| grapes | table grapes | 1 | 2 | 2 | 0 | 3 | 9 | 13 | 20 | 27 | 50 | 127 |
| other fruit | litchis; mangos pineapples; other | 4 | 3 | 3 | 2 | 11 | 16 | 40 | 15 | 10 | 16 | 120 |
| pome fruit | apples; pears | 0 | 1 | 4 | 5 | 6 | 10 | 5 | 7 | 5 | 2 | 45 |
| stone fruit | nectarines; peaches; plums | 0 | 5 | 1 | 0 | 3 | 2 | 1 | 0 | 4 | 1 | 17 |
| Annual total | 7 | 17 | 14 | 9 | 36 | 49 | 125 | 59 | 52 | 73 | 441 | |
| Factor to normalise for volume | ||||||||||||
| Group | Fruit | 2013 | 2014 | 2015 | 2016 | 2017 | 2018 | 2019 | 2020 | 2021 | 2022 | |
| citrus fruit | citrus; clementines; grapefruits; lemons; mandarins; oranges | 100 | 100 | 102 | 97 | 109 | 123 | 120 | 140 | 147 | 146 | - |
| grapes | table grapes | 100 | 96 | 116 | 139 | 150 | 177 | 126 | 149 | 153 | 192 | - |
| other fruit | litchis; mangos pineapples; other | 100 | 201 | 187 | 168 | 220 | 111 | 730 | 41 | 225 | 111 | |
| pome fruit | apples; pears | 100 | 92 | 100 | 108 | 108 | 103 | 106 | 122 | 118 | 155 | - |
| stone fruit | nectarines; peaches; plums | 100 | 104 | 102 | 99 | 100 | 90 | 81 | 85 | 133 | 152 | - |
| Heatmap | ||||||||||||
| Group | Fruit | 2013 | 2014 | 2015 | 2016 | 2017 | 2018 | 2019 | 2020 | 2021 | 2022 | |
| citrus fruit | citrus; clementines; grapefruits; lemons; mandarins; oranges | 2% | 5% | 3% | 2% | 9% | 7% | 42% | 9% | 3% | 2% | - |
| grapes | table grapes | 1% | 2% | 1% | 0% | 2% | 4% | 8% | 11% | 14% | 21% | - |
| other fruit | litchis; mangos pineapples; other | 3% | 1% | 1% | 1% | 4% | 12% | 5% | 31% | 4% | 12% | - |
| pome fruit | apples; pears | 0% | 2% | 9% | 10% | 12% | 22% | 10% | 13% | 9% | 3% | - |
| stone fruit | nectarines; peaches; plums | 0% | 28% | 6% | 0% | 18% | 13% | 7% | 0% | 18% | 4% | - |
| Year | 2013 | 2014 | 2015 | 2016 | 2017 | 2018 | 2019 | 2020 | 2021 | 2022 |
|---|---|---|---|---|---|---|---|---|---|---|
| Jan | 0% | 0% | 1% | 0% | 0% | 2% | 2% | 3% | 4% | 7% |
| Feb | 0% | 1% | 0% | 1% | 2% | 1% | 4% | 3% | 6% | 11% |
| Mar | 1% | 1% | 0% | 0% | 1% | 4% | 2% | 7% | 11% | 4% |
| Apr | 1% | 1% | 0% | 0% | 0% | 0% | 3% | 4% | 2% | 1% |
| May | 0% | 0% | 1% | 1% | 2% | 3% | 4% | 4% | 3% | 2% |
| Jun | 0% | 1% | 1% | 1% | 1% | 3% | 7% | 4% | 0% | 1% |
| Jul | 1% | 1% | 3% | 1% | 8% | 4% | 8% | 5% | 1% | 3% |
| Aug | 1% | 2% | 0% | 2% | 6% | 7% | 19% | 5% | 1% | 2% |
| Sep | 0% | 1% | 1% | 1% | 3% | 6% | 22% | 5% | 1% | 1% |
| Oct | 0% | 0% | 1% | 0% | 1% | 1% | 12% | 0% | 0% | 0% |
| Nov | 0% | 1% | 1% | 0% | 1% | 1% | 3% | 2% | 0% | 4% |
| Dec | 1% | 3% | 1% | 0% | 1% | 1% | 2% | 4% | 3% | 2% |
| Paramet. | Param. | Asympt. Std.Err. | Asympt. t (116) | p | Lower 95% Conf | Upper 95% Conf |
|---|---|---|---|---|---|---|
| p(1) | 0.420922 | 0.099966 | 4.22333 | 0.000048 | 0.223521 | 0.618323 |
| q(1) | 0.924597 | 0.037381 | 24.73419 | 0 | 0.850558 | 0.998635 |
| Ps(1) | 0.155226 | 0.101211 | 1.53369 | 0.127828 | −0.045235 | 0.355687 |
| Case No. | Forecast | Lower 90.00% | Upper 90.00% | Std.Err. | Forc Damage |
|---|---|---|---|---|---|
| 121 | 1.089763 | −0.051843 | 2.231369 | 0.688504 | 3.97357031 |
| 122 | 1.188694 | −0.08579 | 2.463177 | 0.768643 | 4.28279004 |
| 123 | 1.137321 | −0.177845 | 2.452486 | 0.793178 | 4.11840216 |
| 124 | 1.053391 | −0.280497 | 2.387279 | 0.80447 | 3.86735794 |
| 125 | 1.313179 | −0.032775 | 2.659134 | 0.811747 | 4.71797542 |
| 126 | 1.17514 | −0.180502 | 2.530781 | 0.817589 | 4.23859528 |
| 127 | 1.23847 | −0.157086 | 2.634026 | 0.841662 | 4.45032979 |
| 128 | 1.254569 | −0.161292 | 2.670431 | 0.853908 | 4.5063278 |
| 129 | 1.246908 | −0.183012 | 2.676827 | 0.862386 | 4.47956587 |
| 130 | 1.234011 | −0.207651 | 2.675673 | 0.869469 | 4.43497983 |
| 131 | 1.274392 | −0.178063 | 2.726848 | 0.875978 | 4.57652776 |
| 132 | 1.252988 | −0.209833 | 2.71581 | 0.88223 | 4.500789 |
| 133 | 1.262829 | −0.213618 | 2.739275 | 0.890447 | 4.53540793 |
| 134 | 1.265332 | −0.222754 | 2.753417 | 0.897467 | 4.54426883 |
| 135 | 1.264144 | −0.234753 | 2.763041 | 0.903987 | 4.54006227 |
| 136 | 1.262143 | −0.247187 | 2.771473 | 0.910279 | 4.53298519 |
| 137 | 1.268412 | −0.251155 | 2.787979 | 0.916453 | 4.55520148 |
| 138 | 1.265089 | −0.264594 | 2.794773 | 0.922554 | 4.54340948 |
| 139 | 1.266617 | −0.273588 | 2.806821 | 0.9289 | 4.54882629 |
| 140 | 1.267006 | −0.283392 | 2.817403 | 0.935047 | 4.55020557 |
| 141 | 1.266821 | −0.293595 | 2.827238 | 0.94109 | 4.54955122 |
| 142 | 1.266511 | −0.303817 | 2.836838 | 0.947067 | 4.54844881 |
| 143 | 1.267484 | −0.312675 | 2.847642 | 0.952996 | 4.5519033 |
| 144 | 1.266968 | −0.322952 | 2.856888 | 0.958883 | 4.550072 |
| Regression Summary for Dependent Variable: TOTAL FRUIT DAMAGE CLAIMS R = 7.1600293 R2 = 5.1266020 Adjusted R2 = 4.5174272 F(1,8)=8.4157 p < 0.01986 Std.Error of estimate: 27.040 | ||||||
| N = 10 | b* | Std.Err. of b* | b | Std.Err. of b | t(8) | p-Value |
| Intercept | −3.4000 | 18.4721 | −0.18 | 0.86 | ||
| Year# | 0.72 | 0.25 | 8.6364 | 2.9771 | 2.90 | 0.02 |
| Year | Damages | Type |
|---|---|---|
| 2013 | 7 | Observed |
| 2014 | 17 | Observed |
| 2015 | 14 | Observed |
| 2016 | 9 | Observed |
| 2017 | 36 | Observed |
| 2018 | 49 | Observed |
| 2019 | 125 | Observed |
| 2020 | 59 | Observed |
| 2021 | 52 | Observed |
| 2022 | 73 | Observed |
| 2023 | 94 | Forecasted |
| 2024 | 102 | Forecasted |
| 2025 | 111 | Forecasted |
| 2026 | 119 | Forecasted |
| 2027 | 128 | Forecasted |
Disclaimer/Publisher’s Note: The statements, opinions and data contained in all publications are solely those of the individual author(s) and contributor(s) and not of MDPI and/or the editor(s). MDPI and/or the editor(s) disclaim responsibility for any injury to people or property resulting from any ideas, methods, instructions or products referred to in the content. |
© 2023 by the authors. Licensee MDPI, Basel, Switzerland. This article is an open access article distributed under the terms and conditions of the Creative Commons Attribution (CC BY) license (https://creativecommons.org/licenses/by/4.0/).
Share and Cite
du Plessis, F.; Goedhals-Gerber, L.L.; van Eeden, J. Forecasting Fruit Export Damages and Enhancing Food Safety through Risk Management. Sustainability 2023, 15, 15216. https://doi.org/10.3390/su152115216
du Plessis F, Goedhals-Gerber LL, van Eeden J. Forecasting Fruit Export Damages and Enhancing Food Safety through Risk Management. Sustainability. 2023; 15(21):15216. https://doi.org/10.3390/su152115216
Chicago/Turabian Styledu Plessis, Francois, Leila Louise Goedhals-Gerber, and Joubert van Eeden. 2023. "Forecasting Fruit Export Damages and Enhancing Food Safety through Risk Management" Sustainability 15, no. 21: 15216. https://doi.org/10.3390/su152115216
APA Styledu Plessis, F., Goedhals-Gerber, L. L., & van Eeden, J. (2023). Forecasting Fruit Export Damages and Enhancing Food Safety through Risk Management. Sustainability, 15(21), 15216. https://doi.org/10.3390/su152115216

