Abstract
Policymakers are implementing a combination of various travel demand management (TDM) policies to effectively reduce carbon emissions. Widespread acceptance of these policy mixes by residents plays a pivotal role in ensuring their successful implementation. Drawing upon the value–belief–norm (VBN) theory and policy-specific beliefs (perceived freedom, perceived fairness, and perceived effectiveness), this study evaluates the impact of low-carbon travel psychology and policy characteristics on the acceptability of a policy mix formed by the combination of mandatory measures and guiding measures within TDM. The empirical analysis leverages survey data obtained from 839 participants and employs a structural equation model. The results indicate that low-carbon travel willingness, perceived fairness, and perceived effectiveness significantly influence acceptability. Consequently, fostering low-carbon travel willingness among residents is essential for enhancing overall policy acceptability. Moreover, policy mixes that encompass incentives for the development of new energy vehicles (NEVs) are generally considered the most acceptable among residents due to their non-restrictive impact on private car usage. Given this analysis, policymakers should consider designing policy mixes that balance acceptability and effectiveness, such as incorporating policies for the development of NEVs, to address traffic pollution.
1. Introduction
In 2021, China was the world’s largest emitter of carbon dioxide (CO2), accounting for approximately 33% of global emissions [1]. Notably, the transport sector in China contributed 901 million tons of carbon dioxide emissions, accounting for 10% of the country’s total emissions [2]. In view of transportation’s significant impact on carbon emissions, China has placed particular emphasis on this area in its pursuit of achieving carbon neutrality [2,3]. As part of its efforts to mitigate traffic pollution, the Chinese government has introduced a series of travel demand management (TDM) policy instruments, including the promotion of new energy vehicles (NEVs), driving restrictions, and public transportation priority. However, the effective implementation of TDM policy hinges not only on governmental endeavors but also on the support and cooperation of residents, making their backing crucial for success.
Currently, policymakers are striving to integrate a variety of TDM policy instruments to achieve the goal of carbon neutrality in China. Numerous major cities have selectively adopted mandatory measures to regulate private car ownership and usage, including purchase restrictions, driving restrictions, and parking fees. Meanwhile, guiding measures have been introduced to improve alternative travel options [4], including improving public transport services, promoting NEVs, and upgrading transport infrastructure. These policies are bundled to affect public travel behavior [5]. Existing studies, which mainly focus on the effectiveness of a single TDM policy, have shown that mandatory measures could effectively alleviate traffic congestion and pollution in the short-term [6,7,8,9,10,11,12,13]. However, residents’ support rate of mandatory measures is low due to the restrictions imposed on travelers’ behavior [14]. Even if guiding measures are typically well accepted by residents, it is difficult to significantly alleviate traffic pressure in the short-term [15,16,17]. Considering the fact that each of these policies has its own limitations and obstacles [18,19], if mandatory measures and guiding measures are combined to form a TDM policy mix (short for policy mix), it would provide a measure to presumably solve issues with conflicting policy effectiveness and public support. However, it is challenging to analyze the potential synergistic effects of these measures in the policy mix due to the complex interactions between different measures within a policy mix [20]. Nevertheless, studying the effect of a policy mix can offer a forward-looking prediction for future transportation policies, including potential policy mix scenarios and the societal, economic, and environmental impacts these scenarios might bring. Therefore, it is a critical task to study a policy mix that deserves more attention from policymakers and researchers.
The complexity of a policy mix increases the difficulty in assessing its acceptability. It has been widely recognized that low public acceptance is an obstacle to policy implementation [21,22], especially when policies result in an increased cost of using cars [23]. The acceptability of mandatory measures among travelers is generally low, but it is still necessary to control the number of cars [21]. Travelers have a higher acceptance of guiding measures, which are expected to change the travel habits of travelers in the long-term. However, implementing guiding measures requires more money and time, which can make it challenging to improve traffic conditions in the short-term. To overcome the limitations of these two types of measures and enhance the acceptability of less popular measures, policy mixes become essential. However, assessing the acceptability of a policy mix is complicated because the acceptability varies depending on its specific combinations and intensities, which necessitates an analytical framework for measuring the effective paths and key factors that influence the acceptability of a policy mix. Therefore, by exploring concepts in environmental psychology and perceived policy features, our study develops a model for assessing the acceptability of policy mixes, which contributes to providing policymakers with diverse ideas and directions and informing the development of effective and acceptable policies aiming to reduce emissions and control the number of cars. In addition, empirical research utilizing real survey data is employed for analyzing the practical impact of the acceptability of policy mixes, which contributes to providing the government with a scientific basis for policy formulation and enhancing the policy’s feasibility.
Environmental psychology plays a significant role in influencing the acceptability of policy [9,23,24,25]. The Chinese government has recognized the importance of providing education and guidance on low-carbon travel to enhance residents’ willingness to adopt sustainable modes of transportation. However, Steg and Vlek [26] have pointed out that the willingness to engage in low-carbon travel may have varying impacts on the acceptance of policies aiming to reduce carbon emissions. Despite the importance of this topic, there are limited empirical studies analyzing the impact of low-carbon travel willingness on the acceptability of a policy mix [23]. To date, some studies have focused on the relationship between travel psychology and travel mode [10,27,28,29]. In fact, it is clear that the challenges facing low-carbon travel transitions are related to both low-carbon travel psychology and the acceptability of TDM policy. This study goes beyond merely understanding residents’ attitudes toward low-carbon travel; it delves deeper into how their low-carbon travel willingness affects their acceptance of a policy mix. For this purpose, this paper integrates low-carbon travel willingness, policy acceptability, and individual psychological factors. It specifically analyzes the impact of low-carbon travel willingness on the acceptability of policy mixes while recognizing that individual environmental psychology serves as a crucial intrinsic motivator for travelers to adhere to policy mixes. This approach provides a novel and comprehensive perspective for understanding and improving the residents’ attitudes toward policy mixes.
This paper is organized as follows. Section 2 provides a summary of previous relevant studies on the acceptability of policy mix. Section 3 presents the hypotheses and conceptual model used in this study. Section 4 describes the data collection process and provides an overview of the sample characteristics. Section 5 discusses the results of the structural equation model. Lastly, the conclusion section offers a comprehensive summary and interpretation of the findings.
2. Literature Review
2.1. Policy Mix
Policy mix has become more important recently because of the challenges associated with achieving multiple policy objectives with a single policy [30,31,32,33,34,35]. There are various definitions of policy mix which depend on the specific research problem, but they generally revolve around the policy process and specific goals [36,37,38]. In this context, the policy mix can be defined as the presence of several policies implemented within the same country or region, all aiming to achieve the same social objectives [35].
Previous studies have classified TDM policies into “push” and “pull” categories [24,39,40]. Specifically, push measures primarily involve restrictions on travelers’ behavior, directly limiting car usage. Meanwhile, pull measures entail providing new and attractive travel modes to reduce reliance on fossil-fuel-powered cars. Policy mixes that balance both push and pull measures have been demonstrated to effectively promote sustainable transportation choices [41,42]. Many researchers have successfully employed the push–pull measure combination to examine residents’ travel mode preferences [36,39] and the acceptability of policy mixes [23]. Therefore, the classification and integration of push and pull measures offer an effective approach to study a TDM policy mix.
2.2. Acceptability
The acceptability of a TDM policy is a significant factor influencing its implementation [43,44,45,46,47]. A TDM policy with a higher acceptability tends to be implemented more effectively and can be enforced for a longer time [14,48]. However, mandatory TDM policies may encounter strong resistance from travelers, making their implementation particularly challenging. For instance, in Edinburgh, UK, a road user charging scheme was proposed in 2005 for a referendum, but it was rejected by a majority of three to one, resulting in the abandonment of the scheme [14]. In this sense, it is clearly shown that low acceptability has become an obstacle to the implementation of a TDM policy.
The acceptability of a TDM policy is a crucial topic that has been extensively studied in the literature. The majority of research on the acceptability of TDM policies has focused on the impact of sociodemographic factors, including but not limited to age, gender, region, and income [42,49,50]. Additionally, the perception of the public regarding policy fairness, freedom, and effectiveness significantly influences their willingness to accept these policies [9,23,24]. For instance, road charging policies may be viewed as impinging on the fairness and freedom of residents, resulting in reduced acceptability and potentially hindering policy implementation [51]. Conversely, fair and effective policies promoting electric vehicles can encourage residents to adopt sustainable transportation options [52]. Furthermore, the impact of environmental protection psychology on policy acceptability has been widely discussed. Researchers have applied the value–belief–norm (VBN) theory to demonstrate that individuals with a higher environmental awareness are more likely to support TDM policies, thereby contributing to the reduction in pollution in the transportation system [9,24,25]. However, most of these studies analyze the acceptability of individual policies rather than policy mixes. Assessing the acceptability of a policy mix in practice poses a major challenge due to its complex internal structure [5,53]. Therefore, to make contributions to this field, this paper seeks to examine the acceptability of a TDM policy mix, based on actual TDM policies in China.
2.3. Low-Carbon Travel Willingness
Policy mixes that guide travelers toward low-carbon travel options can contribute to the goal of reducing pollution in the transport system [45]. Current research on low-carbon travel predominantly focuses on travel behavior and psychology, revealing that TDM policy, familiarity with transportation, and time perception may affect the choice of low-carbon travel modes [13,54,55]. Furthermore, the psychology of low-carbon travel encourages travelers to select ecofriendly modes of transportation [56]. Hence, both TDM policies and individual low-carbon travel psychology play pivotal roles in shaping low-carbon travel modes. Moreover, residents’ recognition of TDM policy can lead to a transformation of their environmental protection psychology into actual environmentally friendly behavior [28]. Aligning the policy goal of reducing pollution with residents’ low-carbon travel intentions is likely to enhance travelers’ motivation to comply with a policy, thereby adopting ecofriendly travel modes.
The willingness to engage in low-carbon travel is formed by the values of environmental protection [45]. This willingness serves as the driving force behind travelers’ support for TDM policies. Previous research has indicated that residents with a higher environmental awareness are more likely to support TDM policy, which in turn can facilitate the reduction in pollution in the traffic system [9,24,25]. However, the extent to which individual environmental protection psychology can still be stimulated in the context of complex policy mix has not been fully verified [23]. Therefore, this paper seeks to thoroughly investigate the impact of low-carbon travel willingness on the acceptability of policy mix.
3. Choice of Policy Mix
The Chinese government has made various efforts in TDM policy to address the issue of urban traffic pollution. We examine 10 TDM policies [47,57,58] that are widely adopted in traffic management through a collection of 50 big cities in China (We collected information on the implementation of TDM policies in 50 major cities in China from government official websites, online searches, and the literature. These 50 cities include: Beijing, Shanghai, Guangzhou, Shenzhen, Chengdu, Chongqing, Xi’an, Tianjin, Hangzhou, Jinan, Taiyuan, Changsha, Guiyang, Nanjing, Haikou, Nanning, Zhengzhou, Hefei, Fuzhou, Wuhan, Changchun, Dalian, Nanchang, Lanzhou, Xuzhou, Tangshan, Urumqi, Qingdao, Jilin, Kunming, Baotou, Fushun, Anshan, Qiqihar, Zibo, Kaifeng, Ningbo, Suzhou, Xining, Liaoyang, Shijiazhuang, Handan, Hohhot, Daqing, Wuxi, Zaozhuang, Anyang, Hengyang, Changzhou, and Xiamen.). The red column in Figure 1 represents the number of cities implementing push measures, and the blue column represents the number of cities implementing pull measures. Out of these ten TDM policies, we select the two most widely implemented pull measures, i.e., “public transportation priority” and “promotion of NEVs”, as well as the two most widely implemented push measures, i.e., “driving restriction” and “parking fees”. Finally, we propose the policy mix schemes of our study based on these four TDM policy contents.
Figure 1.
Number of Chinese cities implementing TDM policies.
Public transportation priority plays a pivotal role in promoting the coordinated development of the urban transportation system [57]. The effective implementation of public transportation priority requires the presence of incentives that support the development of public transportation, including the improvement of service quality [15]. Poor-quality services may discourage passengers from using public transportation, which can render the public transportation priority meaningless. Moreover, studies have demonstrated that a significant enhancement in public transportation services is essential to reduce and ultimately eradicate the significant strain on urban traffic resulting from the growth in car ownership [59]. Thus, we choose the improvement of public transport services as one of the pull measures studied.
The development of NEVs is an important means of solving air pollution [35,37]. To promote the development of NEVs, China has made numerous efforts in green licenses, purchase subsidies, and infrastructure investment [58]. From the experience of the user, the difficulty of electric charging has become an essential obstacle to buying NEVs [60]. Thus, we choose increasing NEV charging piles as the other pull measure studied.
Under the impact of COVID-19, residents perceived that taking public transport would increase the risk of infection [16]. As a result, residents have come to rely more on private cars for travel. Meanwhile, the Chinese government has implemented policies aiming to stimulate consumption in response to the economic downturn, including encouraging residents to purchase cars. For instance, in an effort to expedite the economic recovery in Shanghai, the local government increased the number of fossil fuel vehicle licenses by 40,000 in the second half of 2022, increasing the monthly average number of license plates by about 50% [61] (Shanghai has implemented an auction system for car license plates). As a consequence, the number of fossil-fuel-powered cars is expected to rise, which could lead to greater congestion and potential environmental issues. To quickly and effectively alleviate traffic pressure, several major Chinese cities, including Beijing, have already implemented driving restrictions [62,63]. The successful implementation of these policies serves as a valuable reference for Shanghai in formulating similar measures in comparable situations. Thus, we choose the implementation of driving restrictions as one of the push measures studied.
At present, excess cars and limited parking spaces have become prominent problems in urban transportation development [64]. To address these problems, cities have implemented parking fees in addition to creating more parking spaces [65]. The long-term implementation of parking fees can cut private car travel by 4–22% [66] and CO2 emissions by 2–13% [67]. Parking fees that stimulate travelers to give up car travel is a feasible way to solve air pollution [35]. Thus, we choose an increase in parking price as the other push measure studied.
In conclusion, this paper chooses the improvement of public transport services, increase in NEV charging piles, implementation of driving restrictions, and increase in parking fees as the specific measures for study (Appendix A shows more details). To ensure a better balance between the effectiveness and acceptability of policy mixes, push measures and pull measures are combined to form the four policy mixes studied (Table 1).
Table 1.
TDM policy mixes.
4. Hypotheses and Conceptual Model
4.1. Value–Belief–Norm Theory and Acceptability of Policy Mix
The influence of environmental psychology on the acceptability of a policy mix can be measured through the value–belief–norm (VBN) theory. The VBN theory emphasizes that social agents should take personal moral responsibility for the natural environment in an appropriate way [68,69,70]. Ünal et al. [25] provided a more comprehensive explanation of each variable based on Stern’s VBN theoretical framework [70], as shown in Figure 2. The theory is composed of three main variables: values, beliefs, and personal norms. Values, such as pro-environment orientation, play a crucial role in raising residents’ awareness of the negative impact of their behavior on the environment [71,72]. This heightened awareness, in turn, activates a sense of moral obligation to engage in pro-environmental actions, such as embracing low-carbon travel. As a result, residents become more receptive to car use reduction policies [23,25].
Figure 2.
Value–belief–norm theory. Source: adapted from Stern et al. [70] and Ünal et al. [25].
In this paper, belief is described by consequence awareness. The VBN theory posits that values indirectly influence behavior through beliefs and personal norms [25]. Values serve as guiding principles in the initial stage, leading to the formation of beliefs [73]. For instance, the value of environmental protection can make residents aware of the negative impact of using cars on the environment, prompting them to take on corresponding responsibilities. Residents with a strong pro-environmental orientation tend to have a heightened awareness of the negative consequences associated with car usage [23]. Therefore, the first hypothesis is:
H1.
Pro-environmental orientation positively impacts residents’ awareness of consequences.
Low-carbon travel willingness reflects the moral obligation to reduce car use based on personal norms. A sense of responsibility for the negative impact of car use on the environment can contribute to a willingness to support pro-environmental transport policies [74,75]. When residents realize the negative impact of traffic pollution due to car travel, their low-carbon travel willingness can be stimulated. The environmental protection belief of travelers has a positive effect on their behavioral intention regarding low-carbon travel [28]. Therefore, the second hypothesis is proposed as:
H2.
Awareness of consequences positively impacts residents’ low-carbon travel willingness.
The VBN theory is valuable in reflecting the influence of individuals’ environmental psychology on the acceptability of a TDM policy. By measuring psychological states related to the environment, the VBN theory provides insights into the factors that influence policy acceptability [48]. Personal norms are shaped by personal values of protecting the environment and awareness of environmental issues in the VBN theory. Therefore, various factors in the VBN theory ultimately affect the acceptability of a TDM policy through the behavioral intentions of personal norms. Personal norms can promote low-carbon travel willingness, which can enable individuals to comply with and accept environmentally friendly policies [52]. Furthermore, the willingness to act can prompt users to accept and comply with the policy [9,24]. Therefore, the third hypothesis is:
H3.
Low-carbon travel willingness positively influences residents’ acceptability of a policy mix.
4.2. Policy-Specific Beliefs and Acceptability of Policy Mix
The acceptability of a policy mix can be influenced by various policy characteristics, particularly policy-specific beliefs, such as perceived freedom, fairness, and effectiveness [24,45,46]. The process of formulating and implementing policies should carefully consider the potential infringement on travelers’ freedom, the fairness of the policy, and the policy’s effectiveness in addressing practical issues.
Perceived freedom and perceived fairness are related, where a greater violation of freedom leads to a perception of greater unfairness of the policy [24,76]. Jakobsson et al. [51] found that perceived fairness had a direct positive correlation with perceived freedom and an indirect association with the acceptability of road pricing. Therefore, the fourth hypothesis is:
H4.
Perceived freedom positively influences residents’ perceived fairness.
Research on the acceptability of Swiss transport policies [23,24] and the promotion of electric vehicles [52] has demonstrated that the fairer the policy, the more effective it is [73]. Therefore, the fifth hypothesis is set up as:
H5.
Perceived fairness positively influences residents’ perceived effectiveness.
Perceived freedom is measured by free choice in travel mode and travel time [24]. Enforcing mandatory measures can have a negative impact on public freedom. Studies on road pricing have demonstrated that opposition to a measure is stronger when the measure is perceived as mandatory [51]. Therefore, the sixth hypothesis is:
H6.
Perceived freedom positively influences residents’ acceptability of a policy mix.
Perceived fairness is evaluated based on the degree of fairness of the policy to oneself and the public [24]. Ensuring fairness is a critical prerequisite for successful policy implementation [51]. Numerous studies have highlighted the importance of perceived fairness in promoting policy acceptability. When residents perceive a policy as fair, they are more likely to accept it, demonstrating the positive impact of fairness on policy acceptance [24,52,76]. Therefore, the seventh hypothesis is:
H7.
Perceived fairness positively influences residents’ acceptability of a policy mix.
Perceived effectiveness refers to the extent to which residents believe that a policy has achieved its intended goals. Despite the inconvenience that the policy process may cause residents, a high perceived effectiveness can encourage them to tolerate the inconvenience [24]. A TDM policy aims to reduce traffic pollution and congestion. Therefore, the perceived environmental benefits of TDM policies can serve as a crucial motivator for travelers to tolerate the inconvenience of complying with such policies [9,21,53]. Therefore, the eighth hypothesis is:
H8.
Perceived effectiveness positively influences residents’ acceptability of a policy mix.
Combining the VBN theory with policy-specific beliefs provides a comprehensive framework for studying the acceptability of a policy mix, and has the potential to inform transportation policy formulation and implementation [23,24]. Figure 3 illustrates the hypothesized formative model of the acceptability of a policy mix, along with the proposed relationships between pro-environmental orientation, awareness of consequences, low-carbon travel willingness, freedom, fairness, and effectiveness.
Figure 3.
Theoretical model.
5. Research Methodology
Figure 4 illustrates the detailed process of data analysis in this study. Firstly, we focused on determining the study site, laying the foundation for subsequent research. Next, guided by the research questions, we designed a survey questionnaire covering four main aspects: descriptions of four TDM policy measures, sociodemographic information of the survey participants, the VBN theory, and policy-specific beliefs related to the four policy mixes. The third step involved the data collection, where we chose appropriate methods for data collection and conducted simple statistical analysis on the collected data. Finally, based on the obtained data, we conducted in-depth analysis of the acceptability. The following subsection provides further details on this process.
Figure 4.
Data analysis framework.
5.1. Study Site
The survey was conducted in Shanghai, one of the four municipalities in China that are directly controlled by the central government. As a predominant economic center, Shanghai faces challenges associated with a large population, diverse travel needs, and serious traffic congestion and pollution. To address these challenges, the city has implemented various TDM policies, including promoting public transportation, incentivizing the use of NEVs, and improving parking charge mechanisms. The average daily number of public transport passengers was 13,988 million in 2021 [77]. The cumulative promotion of NEVs in Shanghai exceeded 670,000 in 2022 [77]. These policies have contributed to the city’s recognition as a demonstration city for transit metropolis construction in China. Notably, the “White Paper on Shanghai Transportation Development” released in 2013 suggested that driving restrictions were considered based on road congestion and air pollution. The study of TDM policies in Shanghai can provide valuable insights for future transportation strategy and urban development decisions in China.
5.2. Questionnaire Design
The questionnaire (see Appendix B) was designed to gather data from residents in Shanghai on their opinions and beliefs regarding the policy mixes under investigation. The questionnaire is divided into four parts. Part one of the questionnaire describes the four TDM policies investigated (see Appendix A). Part two captures respondents’ sociodemographic information, such as income, education, and age. Part three comprises variables in the VBN theory. Part four comprises variables in the policy-specific beliefs of a policy mix. The variables in the questionnaire mainly refer to the past literature [9,23,24,25,28,47,52,59,78,79,80]. These variables are measured on a 5-point Likert scale ranging from “1 = strongly disagree” to “5 = strongly agree”. Before the extensive investigation, the research team discussed the survey scheme and questionnaire content several times for pretest. Then, we interviewed 20 scholars and colleagues and made further adjustments to the questionnaire based on their feedback and the existing literature [9,23,24,25]. We finalized the questionnaire content and began extensive study.
5.3. Data Collection
The online survey was conducted through the Credamo platform [81]. The platform has a sample base of more than three million and supports feature screening according to sample attributes, such as region, gender, and income, which are designed according to national statistical standards. The Credamo platform provides users with online random sampling. A total of 1180 questionnaires were collected through online surveys, out of which, 839 were considered valid, resulting in an effective response rate of 71.1%. The sociodemographic composition of the sample is presented in Table 2. The 465 females represent 55.4% of our sample. Most respondents (61.3%) had a college education. The survey reveals that 89.4% (n = 750) of respondents showed a willingness to buy NEVs. Furthermore, 39.5% (n = 331) of the respondents reported taking the bus between one and three times per week.
Table 2.
Summary of sample demography (n = 839).
6. Analysis and Findings
This paper examines the acceptability of four policy mixes using the policy mix acceptability model (Figure 3). To evaluate the measurement model, the reliability and validity of the variables used in this study are assessed using Statistical Product and Service Solutions 26 (SPSS 26) [82]. Subsequently, to test the hypotheses, the structural model is assessed using AMOS 24 [83] software.
6.1. Measurement Model Assessment
Before estimating the structural model, it is necessary to assess the reliability and validity of the latent factors by analyzing the list of measurement items. Table 3 shows the factor loadings, Cronbach’s α [84], composite reliability (CR), and average variance extracted (AVE) [85] of the variables in the VBN theory. Table 4 shows the factor loadings, Cronbach’s α, CR, and AVE of the variables in the policy-specific beliefs. Table 3 and Table 4 indicate that all the factor loadings exceed 0.7, demonstrating the presence of convergent validity for all the latent variables [15]. The internal consistency reliability of each latent variable is determined by evaluating Cronbach’s α and CR, both of which are found to be greater than 0.6 and 0.7, respectively, indicating good reliability. Convergent validity is assessed by examining AVE, which is greater than 0.5, indicating good validity [17]. Discriminant validity is also verified by Fornell and Larcker’s [86] criteria. The inter-structure correlation between variables is lower than the square root of the AVE of the respective variable, which confirms that the discriminant validity is good (refer to Appendix C).
Table 3.
Reliability and validity of the VBN theory.
Table 4.
Reliability and validity of the policy-specific beliefs.
6.2. Structural Model Assessment
The internal variance inflation factor (VIF) values of all the predictors of the acceptability of policy mixes are less than 5, as shown in Table 5, indicating no multicollinearity between the latent variables in the structural model [49]. The R-squared values of the variables are used to evaluate the structural model. Higher R-squared values for the explanatory variable indicate a higher explanatory suitability for the acceptability of policy mixes, also shown in Table 5 [87].
Table 5.
Model assessment estimate.
6.3. Factors Influencing the Acceptability of Policy Mix
The fitting of a structural equation model (SEM) is commonly evaluated using a set of fitting indicators. These indicators only provide the average or overall fitting of the SEM. Therefore, different types of fitting indicators should be used for a complementary description. In this study, we selected the most reported fitting indicators in the literature to ensure the accuracy and precision of the SEM [16]. As shown in Table 6, all the indicator values meet the criteria for a good fit, providing compelling evidence of a good fit between the established SEM and the actual survey data.
Table 6.
Indicators of model fitting of policy mixes.
In this study, we use the theoretical model in Figure 3 to examine the acceptability of the overall policy mix, as shown in Table 7 and Figure 5. Based on the VBN theory, we find that pro-environment orientation has a significant and positive effect on the awareness of consequences (). The awareness of consequences of travel behavior has a significant impact on low-carbon travel willingness (). Thus, H1 and H2 are supported. Low-carbon travel willingness has a significant and positive impact on the acceptability of the overall policy mix. Thus, H3 is supported. However, the influence coefficient is relatively small (), indicating that it is currently difficult to ensure the acceptability of a policy mix based solely on the low-carbon travel psychology of residents. Therefore, it is essential to strengthen long-term publicity and education on low-carbon travel to improve the acceptability of a policy mix.
Table 7.
Path coefficients of overall policy mix.
Figure 5.
Structural model−overall policy mix. Note. Significance levels indicated with * (*** p < 0.001; * p < 0.05).
In the policy-specific beliefs, perceived freedom significantly affects perceived fairness (), and perceived fairness also significantly affects perceived effectiveness (). These indicate that hypotheses H4 and H5 are supported. Interestingly, the impact of perceived freedom on the acceptability of the overall policy mix contradicts hypothesis H6, indicating that residents feel that a policy mix consisting of push and pull measures limits their freedom of travel. While a policy mix is accepted by residents, it is still viewed as restricting freedom of travel. However, the influence of perceived freedom on the acceptability of a policy mix is not significant. Thus, H6 is rejected. The perceived fairness and perceived effectiveness have a significant influence on the acceptability of the overall policy mix. Thus, H7 and H8 are supported. Specifically, the fairer the policy mix, the more easily it is accepted, and the higher its effectiveness, the more easily it is accepted. The influence coefficient of perceived fairness on the acceptability of a policy mix is 0.582. The influence coefficient of perceived effectiveness on the acceptability of a policy mix is 0.280. This suggests that residents attach a greater importance to perceived fairness than the perceived effectiveness of a policy mix. Therefore, ensuring public support for a policy mix requires paying attention to its fairness.
6.4. Comparison of Acceptability of Different Policy Mixes
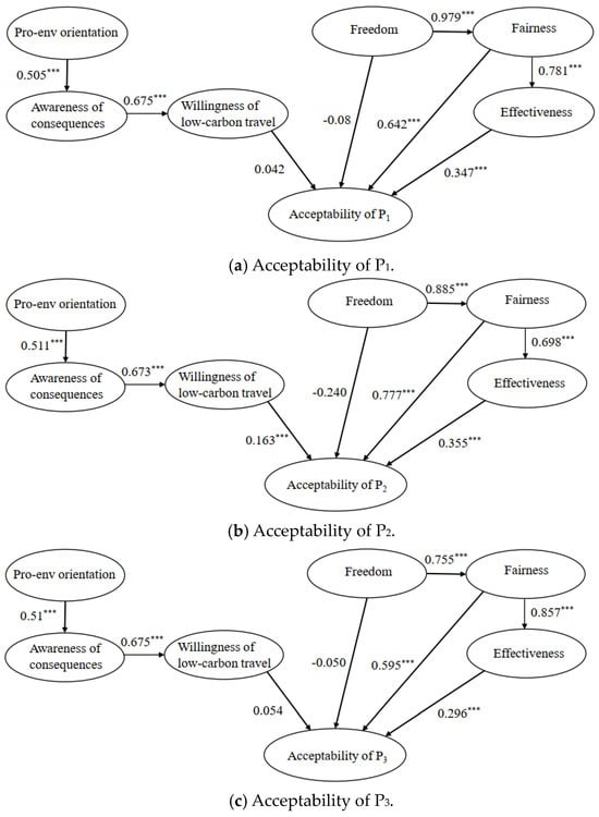
We discuss the influence of low-carbon travel psychology and policy characteristics on the acceptability of four policy mixes of different intensities from two aspects of the VBN theory and policy-specific beliefs (Table 8 and Figure 6). Our findings reveal that the freedom of the policy-specific beliefs does not significantly affect the acceptability of the four policy mixes (p > 0.05). Thus, H6 is rejected. This is consistent with the conclusion drawn in Table 7.
Table 8.
Path coefficients of four policy mixes.

Figure 6.
Structural model−four policy mixes. Note. Significance levels indicated with * (*** p < 0.001; * p < 0.05).
Residents have the highest acceptability of P2 in Figure 6b, and the lowest acceptability of P3 in Figure 6c. P2 involves implementing driving restrictions and increasing NEV charging piles. NEVs are often exempt from driving restrictions in Chinese cities. Increasing NEV charging piles can incentivize residents to choose NEVs for travel. NEVs effectively replace traditional fuel vehicles and reduce air pollution. P2 is less restrictive than other policy mixes. Therefore, this policy mix is easily accepted by residents. Policy mix P3, which increases car parking fees and improves public transport services, is difficult for residents to accept. Increasing parking fees raises the cost of using cars through pricing and improving public transportation services aims to encourage residents to use public transportation. However, residents are still reliant on private cars, and it may not be possible to persuade them to give up their cars in the short-term. Thus, this policy mix faces challenges in achieving its intended goals.
Low-carbon travel willingness does not have a significant impact on the acceptability of either P1 (Figure 6a) or P3 (Figure 6c). Thus, H3 for P1 and P3 is rejected. Both P1 and P3 include a measure to improve public transportation services, suggesting that it may be difficult to stimulate residents’ low-carbon travel willingness by improving public transport. In contrast, the acceptability of P2 (Figure 6b) and P4 (Figure 6d) is significantly influenced by three factors: low-carbon travel willingness, perceived fairness, and perceived effectiveness. Both P2 and P4 include measures to increase NEV charging piles. This indicates that NEV promotion measures are more effective and acceptable for mitigating air pollution. Axsen et al. [35] similarly concluded that policy mixes that incorporate the development of NEVs are an effective means of addressing air pollution. Hence, including measure to promote NEVs in policy mixes can enhance their acceptability among residents and achieve policy objectives. Policymakers can consider promoting the use of NEVs to achieve environmental protection goals.
In promoting low-carbon travel willingness, policy mix P2, which includes the implementation of driving restrictions and the increase in NEV charging piles, is widely regarded as the most effective approach. NEVs are usually exempted from the driving restrictions, thereby enhancing residents’ travel flexibility. Additionally, growing environmental awareness lets more residents show a willingness toward environmental protection, and to use NEVs as a way to reduce carbon emissions. Moreover, 89.4% of the respondents indicated their willingness to purchase NEVs in Table 2, which suggests that residents have a positive attitude toward the adoption of NEVs. Increasing the number of charging piles can make the NEVs’ charging easier, reducing residents’ concern about using NEVs. The survey results indicate that even with the implementation of driving restrictions, the degree of restriction on travel with NEVs is relatively low.
Regarding the influence of perceived fairness and perceived effectiveness on the acceptability of policy mixes, P1 and P2 are more acceptable than P3 and P4. P1 and P2 both include driving restrictions, whereas P3 and P4 include increases in parking fees. Policy mixes containing an increase in parking fees are judged to be less fair and effective. This suggests that residents are more sensitive to pricing policies. Current driving restrictions typically have no substantial impact on residents who use NEVs or rely on public transportation. Survey data from Table 2 indicate that 89.4% of the respondents expressed a strong willingness to purchase NEVs, and approximately half of the respondents stated they take the bus more than four times a week. This suggests that for the majority of respondents, the effects of the driving restrictions are relatively minor. Therefore, a policy mix that includes measures to restrict driving is considered fair and effective.
7. Conclusions and Policy Implication
Addressing the negative externalities of transportation requires an effective policy mix [35,37]. The success of policy implementation hinges on the attitudes of residents, which are influenced by their environmental psychology. Therefore, this study provides a framework for testing the acceptability of a TDM policy mix based on a questionnaire in Shanghai. Specifically, this paper estimates the impact of low-carbon travel psychology and policy characteristics on the acceptability of four policy mixes of varying intensity: (1) implementing driving restrictions and improving public transport services, (2) implementing driving restrictions and increasing NEV charging piles, (3) increasing parking fees and improving public transport services, and (4) increasing parking fees and increasing NEV charging piles. To estimate the impact of low-carbon travel psychology and policy characteristics on policy acceptability, this study applies the VBN theory and policy-specific beliefs. The results show that the low-carbon travel willingness, perceived fairness, and perceived effectiveness of the policy mix are crucial factors affecting the policy mix’s acceptability. Furthermore, this study finds significant differences in the acceptability of policy mixes with varying intensity. Based on these findings, policymakers can estimate the acceptability of different policy mixes a priori, which could inform the development of effective policies to mitigate air pollution.
The VBN theory sheds light on the relationship between the willingness to engage in low-carbon travel and the acceptability of a policy mix. The results indicate that low-carbon travel willingness has a significant but small impact on the acceptability of certain policy mixes. When policy mixes include measures increasing NEV charging piles, environmental psychology significantly affects their acceptability. Therefore, businesses can consider providing convenient charging facilities in major transportation hubs and commercial areas within the city to encourage more people to purchase and use NEVs. Additionally, the government can incentivize residents to buy NEVs by offering purchase subsidies, tax exemptions, and free parking, alleviating their financial burden and encouraging more individuals to opt for environmentally friendly modes of transportation. However, when policy mixes include measures improving public transport services, low-carbon travel willingness does not affect the acceptability. This suggests that it is challenging to encourage travelers to shift from cars to public transport solely based on their environmental psychology. To tackle this challenge, it is essential to enhance residents’ awareness and education regarding low-carbon travel. This can be achieved through community education and media campaigns, introducing residents to the environmental benefits, health impacts, and their personal role in reducing carbon emissions through low-carbon travel. Furthermore, government and community organizations can collaborate to conduct environmental education activities, aiming to enhance residents’ environmental awareness. The findings imply that policymakers need to carefully design policy mixes to guide travelers toward low-carbon transportation effectively.
Regarding policy-specific beliefs, perceived fairness and perceived effectiveness significantly affect the acceptability of a policy mix, with perceived fairness having the most significant impact. Therefore, when formulating a policy mix, it is crucial to pay special attention to the fairness of mandatory measures within the policies to ensure the overall equity of the policy mix. For instance, regarding parking fees, differentiated charges based on vehicle emissions and usage periods can be considered, ensuring that high-emission vehicles and peak-hour users pay higher fees, thereby achieving fairness. Simultaneously, the government could contemplate implementing differentiated driving restrictions, restricting the movement of high-emission vehicles based on emission standards and tailpipe emissions, while exempting new energy vehicles and low-emission vehicles, encouraging more people to buy ecofriendly vehicles. Furthermore, the government should establish a regular policy evaluation process, closely monitoring the implementation effects of policies. Based on the evaluation results, policy measures should be adjusted promptly to ensure their continued effectiveness and meet the residents’ needs. This study also finds that residents’ perceived effectiveness and perceived fairness have a more positive impact on acceptability when policy mixes include measures increasing NEV charging piles. These policy mixes, which encourage the adoption of NEVs, strike a more moderate balance, allowing residents to continue using their private cars. Therefore, policymakers can consider introducing such moderate policy mixes to ensure their effectiveness and fairness.
This study, examining the acceptability of four policy mixes, revealed that the policy mix of implementing driving restrictions and increasing NEV charging piles is the most acceptable to residents. Under this policy mix, fossil-fuel-powered cars are restricted by the driving restrictions measure, but travelers who are willing to buy NEVs are not restricted from driving. Therefore, implementing a moderate policy mix, such as driving restrictions coupled with incentives for NEVs, appears to be a more practical solution for mitigating urban traffic pollution. The policy mix of increasing parking fees and improving public transport services is the least acceptable. This indicates that the price mechanism of traffic management is challenging for residents to accept. It also suggests that encouraging travelers to shift from cars to public transport might be difficult to achieve in the short-term. Therefore, as the government contemplates reforming the parking fee system, it should simultaneously optimize public transportation services to the fullest extent possible. Specifically, this could involve increasing the number and frequency of public buses to ensure the convenience and comfort of public transportation. Introducing intelligent traffic management systems that provide real-time public transit information can incentivize more people to use public transportation.
There are several areas for potential improvement in this study. Firstly, our focus is solely on the acceptability of the policy mixes. However, research on other aspects of policy mixes, such as cost–benefit analysis and policy efficiency, is also in its infancy. Secondly, although social psychology is a significant factor influencing the acceptability of the policy mix, sociodemographic factors also affect residents’ attitudes toward it. Future studies could consider incorporating sociodemographic characteristics to reveal differences in the acceptability of a policy mix among residents with diverse backgrounds. Lastly, older travelers are underrepresented in the online sample in this study. Future studies could expand the sample by including more offline surveys.
Author Contributions
Conceptualization, investigation, methodology, supervision, funding acquisition, project administration, resources, and writing—review and editing, S.F.; investigation, data curation, methodology, software, validation, formal analysis, visualization, and writing—original draft preparation, X.W.; writing—review and editing, T.T. All authors have read and agreed to the published version of the manuscript.
Funding
This project was supported by the National Natural Science Foundation of China (Grant No. 71871131) and the Innovation Project of the Shanghai University of Finance and Economics Graduate Education (Grant No. CXJJ-2023-349).
Institutional Review Board Statement
The study was conducted in accordance with the Declaration of Helsinki. Ethical review and approval were waived for this study due to the nature of the data collected and the fact that the topic and the research objectives were not considered sensitive or pertained to any risks to participants. Ethical principles generally applied to social research were adopted for this study, including informed consent, confidentiality, anonymity, and voluntariness.
Informed Consent Statement
Informed consent was obtained from all subjects involved in the study.
Data Availability Statement
Data will be made available on request.
Conflicts of Interest
The authors declare no conflict of interest.
Appendix A
Table A1.
The content of TDM policy measures a.
Table A1.
The content of TDM policy measures a.
| Item Code | Description | References |
|---|---|---|
| Implementing driving restrictions | Referring to Beijing’s implementation of driving restrictions, cars are required to be off the road for one day during the working week from Monday to Friday, while NEVs are not subject to this restriction. | [78] |
| Increasing parking fees | At present, the manual parking fee in Shanghai’s central area is CNY 15 for the first hour, followed by CNY 10 for every 30 min thereafter. The smart charging system charges CNY 10 for the first 30 min, CNY 7 for 30–60 min, and CNY 10 for every 30 min after the first hour. This paper proposes to increase the parking fees in Shanghai by 60% based on the existing system. | [47,79] |
| Improving public transport services | Optimize the bus route, shorten the bus departure interval, ensure the punctual arrival, and improve the transfer efficiency. | [59] |
| Increasing NEV charging piles | Increase the number of public charging piles in Shanghai, ensure sufficient supply of charging piles, and shorten the time for car owners to find charging piles. | [80] |
a With the current policies unchanged, Shanghai will consider implementing these four measures.
Appendix B
Table A2.
Measurement items.
Table A2.
Measurement items.
| Variables | Item Code | Description | References |
|---|---|---|---|
| Pro-environmental orientation | ENV1 | Man has overused natural resources. | [23,25] |
| ENV2 | Human destruction of nature will lead to disasters. | ||
| ENV3 | If the present situation is not controlled, the ecological environment will deteriorate. | ||
| Awareness of consequences | AC1 | Traveling by car can cause traffic congestion in cities. | [9,23] |
| AC2 | Traveling by car can cause air pollution and other problems. | ||
| AC3 | Traveling by car can lead to excessive consumption of natural resources and damage to the ecological environment. | ||
| Low-carbon travel willingness | WT1 | I have the corresponding conditions and ability to reduce the use of car travel. | [9,28] |
| WT2 | I would be happy to reduce the use of cars to solve the related environmental problems. | ||
| WT3 | I would advise friends and family to cut down on car use. | ||
| Perceived freedom | PFR1 | I think this policy would prevent me from freely choosing travel mode. | [23] |
| PFR2 | I think this policy would prevent me from freely choosing travel time. | ||
| Perceived fairness | PFA1 | I think this policy is fair to me. | [24,52] |
| PFA2 | I think this policy is fair to the residents. | ||
| Perceived effectiveness | PE1 | I think this policy is effective in improving the urban air pollution and other environmental problems. | [9,52] |
| PE2 | I think this policy is effective in reducing the use of fossil-fueled cars. | ||
| PE3 | I think this policy is effective in promoting green, environmentally friendly, and sustainable development of transportation. | ||
| Acceptability of policy mix | ACC1 | I support the implementation of this policy. | [9,23] |
| ACC2 | Under the implementation of this policy, I will take the initiative to reduce the use of fossil-fueled cars. |
Appendix C
Table A3.
Discriminant validity (Fornell–Larcker criterion).
Table A3.
Discriminant validity (Fornell–Larcker criterion).
| Construct | Items | ENV | AC | WT | PE | PFR | PFA | ACC |
|---|---|---|---|---|---|---|---|---|
| VBN | ENV | 0.77 | ||||||
| AC | 0.25 ** | 0.73 | ||||||
| WT | 0.23 ** | 0.36 ** | 0.76 | |||||
| P1 | PE | 0.08 * | 0.14 ** | 0.32 ** | 0.82 | |||
| PFR | 0.09 ** | 0.22 ** | 0.38 ** | 0.70 ** | 0.79 | |||
| PFA | 0.05 | 0.20 ** | 0.39 ** | 0.71 ** | 0.77 ** | 0.78 | ||
| ACC | 0.07 * | 0.15 ** | 0.35 ** | 0.78 ** | 0.69 ** | 0.77 ** | 0.81 | |
| P2 | PE | 0.10 ** | 0.18 ** | 0.30 ** | 0.82 | |||
| PFR | 0.06 | 0.27 ** | 0.43 ** | 0.66 ** | 0.77 | |||
| PFA | 0.07 * | 0.24 ** | 0.46 ** | 0.72 ** | 0.81 ** | 0.80 | ||
| ACC | 0.09 * | 0.22 ** | 0.42 ** | 0.77 ** | 0.73 ** | 0.79 ** | 0.80 | |
| P3 | PE | 0.09 * | 0.26 ** | 0.45 ** | 0.81 | |||
| PFR | 0.07 * | 0.23 ** | 0.42 ** | 0.67 ** | 0.74 | |||
| PFA | 0.11 ** | 0.27 ** | 0.46 ** | 0.78 ** | 0.69 ** | 0.82 | ||
| ACC | 0.06 | 0.21 ** | 0.43 ** | 0.80 ** | 0.67 ** | 0.81 ** | 0.82 | |
| P4 | PE | 0.14 * | 0.31 ** | 0.44 ** | 0.83 | |||
| PFR | 0.03 | 0.22 ** | 0.41 ** | 0.66 ** | 0.75 | |||
| PFA | 0.13 ** | 0.32 ** | 0.51 ** | 0.78 ** | 0.70 ** | 0.83 | ||
| ACC | 0.11 ** | 0.28 ** | 0.47 ** | 0.81 ** | 0.69 ** | 0.84 ** | 0.83 |
Note. Diagonals represent the square root of the AVE, while off-diagonals represent correlations. ** p < 0.01, * p < 0.05.
References
- Information Sourced from the International Energy Agency. Available online: https://www.iea.org/ (accessed on 15 September 2023).
- Zhang, R.; Hanaoka, T. Cross-Cutting Scenarios and Strategies for Designing Decarbonization Pathways in the Transport Sector toward Carbon Neutrality. Nat. Commun. 2022, 13, 3629. [Google Scholar] [CrossRef] [PubMed]
- Huang, Y.; Zhu, H.; Zhang, Z. The Heterogeneous Effect of Driving Factors on Carbon Emission Intensity in the Chinese Transport Sector: Evidence from Dynamic Panel Quantile Regression. Sci. Total Environ. 2020, 727, 138578. [Google Scholar] [CrossRef]
- Steg, L.; Vlek, C. The role of problem awareness in willingness-to-change car use and in evaluating relevant policy measures. In Traffic and Transport Psychology. Theory and Application; Elsevier: Amsterdam, The Netherlands, 1997. [Google Scholar]
- Givoni, M. Addressing Transport Policy Challenges through Policy-Packaging. Transp. Res. Part Policy Pract. 2014, 60, 1–8. [Google Scholar] [CrossRef]
- Farda, M.; Balijepalli, C. Exploring the Effectiveness of Demand Management Policy in Reducing Traffic Congestion and Environmental Pollution: Car-Free Day and Odd-Even Plate Measures for Bandung City in Indonesia. Case Stud. Transp. Policy 2018, 6, 577–590. [Google Scholar] [CrossRef]
- Feng, S.; Li, Q. Evaluating the Car Ownership Control Policy in Shanghai: A Structural Vector Auto-Regression Approach. Transportation 2018, 45, 205–232. [Google Scholar] [CrossRef]
- Guerra, E.; Millard-Ball, A. Getting around a License-Plate Ban: Behavioral Responses to Mexico City’s Driving Restriction. Transp. Res. Part Transp. Environ. 2017, 55, 113–126. [Google Scholar] [CrossRef]
- Jain, N.K.; Kaushik, K.; Choudhary, P. Sustainable Perspectives on Transportation: Public Perception towards Odd-Even Restrictive Driving Policy in Delhi, India. Transp. Policy 2021, 106, 99–108. [Google Scholar] [CrossRef]
- Lu, K.F.; Wang, H.W.; Li, X.B.; Peng, Z.R.; He, H.D.; Wang, Z.P. Assessing the Effects of Non-Local Traffic Restriction Policy on Urban Air Quality. Transp. Policy 2022, 115, 62–74. [Google Scholar] [CrossRef]
- Xie, X.; Tou, X.; Zhang, L. Effect Analysis of Air Pollution Control in Beijing Based on an Odd-and-Even License Plate Model. J. Clean. Prod. 2017, 142, 936–945. [Google Scholar] [CrossRef]
- Yang, H.; Zhai, G.; Liu, X.; Yang, L.; Liu, Y.; Yuan, Q. Determinants of City-Level Private Car Ownership: Effect of Vehicle Regulation Policies and the Relative Price. Transp. Policy 2022, 115, 40–48. [Google Scholar] [CrossRef]
- Zhang, J.; Jia, R.; Yang, H.; Dong, K. Does Electric Vehicle Promotion in the Public Sector Contribute to Urban Transport Carbon Emissions Reduction? Transp. Policy 2022, 125, 151–163. [Google Scholar] [CrossRef]
- Gaunt, M.; Rye, T.; Allen, S. Public Acceptability of Road User Charging: The Case of Edinburgh and the 2005 Referendum. Transp. Rev. 2007, 27, 85–102. [Google Scholar] [CrossRef]
- Esmailpour, J.; Aghabayk, K.; Aghajanzadeh, M.; De Gruyter, C. Has COVID-19 Changed Our Loyalty towards Public Transport? Understanding the Moderating Role of the Pandemic in the Relationship between Service Quality, Customer Satisfaction and Loyalty. Transp. Res. Part Policy Pract. 2022, 162, 80–103. [Google Scholar] [CrossRef]
- Sun, F.; Jin, M.; Zhang, T.; Huang, W. Satisfaction Differences in Bus Traveling among Low-Income Individuals before and after COVID-19. Transp. Res. Part Policy Pract. 2022, 160, 311–332. [Google Scholar] [CrossRef] [PubMed]
- Wang, Y.; Gao, Y. Travel Satisfaction and Travel Well-Being: Which Is More Related to Travel Choice Behaviour in the Post COVID-19 Pandemic? Evidence from Public Transport Travellers in Xi’an, China. Transp. Res. Part Policy Pract. 2022, 166, 218–233. [Google Scholar] [CrossRef]
- Justen, A.; Schippl, J.; Lenz, B.; Fleischer, T. Assessment of Policies and Detection of Unintended Effects: Guiding Principles for the Consideration of Methods and Tools in Policy-Packaging. Transp. Res. Part Policy Pract. 2014, 60, 19–30. [Google Scholar] [CrossRef]
- May, A.D.; Kelly, C.; Shepherd, S. The Principles of Integration in Urban Transport Strategies. Transp. Policy 2006, 13, 319–327. [Google Scholar] [CrossRef]
- Rogge, K.S.; Reichardt, K. Policy Mixes for Sustainability Transitions: An Extended Concept and Framework for Analysis. Res. Policy 2016, 45, 1620–1635. [Google Scholar] [CrossRef]
- Gärling, T. Effectiveness, public acceptance, and political feasibility of coercive measures for reducing car traffic. In Threats from Car Traffic to the Quality of Urban Life: Problems, Causes and Solutions; Emerald Group Publishing Limited: Bingley, UK, 2007; pp. 313–324. ISBN 978-0-08-044853-4. [Google Scholar]
- Vieira, J.; Moura, F.; Manuel Viegas, J. Transport Policy and Environmental Impacts: The Importance of Multi-Instrumentality in Policy Integration. Transp. Policy 2007, 14, 421–432. [Google Scholar] [CrossRef]
- Eriksson, L.; Garvill, J.; Nordlund, A.M. Acceptability of Single and Combined Transport Policy Measures: The Importance of Environmental and Policy Specific Beliefs. Transp. Res. Part Policy Pract. 2008, 42, 1117–1128. [Google Scholar] [CrossRef]
- Eriksson, L.; Garvill, J.; Nordlund, A.M. Acceptability of Travel Demand Management Measures: The Importance of Problem Awareness, Personal Norm, Freedom, and Fairness. J. Environ. Psychol. 2006, 26, 15–26. [Google Scholar] [CrossRef]
- Ünal, A.B.; Steg, L.; Granskaya, J. “To Support or Not to Support, That Is the Question”. Testing the VBN Theory in Predicting Support for Car Use Reduction Policies in Russia. Transp. Res. Part Policy Pract. 2019, 119, 73–81. [Google Scholar] [CrossRef]
- Steg, L.; Vlek, C. Encouraging Pro-Environmental Behaviour: An Integrative Review and Research Agenda. J. Environ. Psychol. 2009, 29, 309–317. [Google Scholar] [CrossRef]
- Jia, Y.P.; Lu, K.F.; Zheng, T.; Li, X.B.; Liu, X.; Peng, Z.R.; He, H.D. Effects of Roadside Green Infrastructure on Particle Exposure: A Focus on Cyclists and Pedestrians on Pathways between Urban Roads and Vegetative Barriers. Atmos. Pollut. Res. 2021, 12, 1–12. [Google Scholar] [CrossRef]
- Liu, D.; Du, H.; Southworth, F.; Ma, S. The Influence of Social-Psychological Factors on the Intention to Choose Low-Carbon Travel Modes in Tianjin, China. Transp. Res. Part Policy Pract. 2017, 105, 42–53. [Google Scholar] [CrossRef]
- Yu, Z.; Zhao, P. The Factors in Residents’ Mobility in Rural Towns of China: Car Ownership, Road Infrastructure and Public Transport Services. J. Transp. Geogr. 2021, 91, 102950. [Google Scholar] [CrossRef]
- Song, Q.; Rogge, K.; Ely, A. Mapping the Governing Entities and Their Interactions in Designing Policy Mixes for Sustainability Transitions: The Case of Electric Vehicles in China. Environ. Innov. Soc. Transit. 2023, 46, 100691. [Google Scholar] [CrossRef]
- Sewerin, S.; Cashore, B.; Howlett, M. New Pathways to Paradigm Change in Public Policy: Combining Insights from Policy Design, Mix and Feedback. Policy Polit. 2022, 50, 442–459. [Google Scholar] [CrossRef]
- Van Den Bergh, J.; Castro, J.; Drews, S.; Exadaktylos, F.; Foramitti, J.; Klein, F.; Konc, T.; Savin, I. Designing an Effective Climate-Policy Mix: Accounting for Instrument Synergy. Clim. Policy 2021, 21, 745–764. [Google Scholar] [CrossRef]
- Garcia-Sierra, M.; Van Den Bergh, J.C.J.M. Policy Mix to Reduce Greenhouse Gas Emissions of Commuting: A Study for Barcelona, Spain. Travel Behav. Soc. 2014, 1, 113–126. [Google Scholar] [CrossRef]
- Bhardwaj, C.; Axsen, J.; Kern, F.; McCollum, D. Why Have Multiple Climate Policies for Light-Duty Vehicles? Policy Mix Rationales, Interactions and Research Gaps. Transp. Res. Part Policy Pract. 2020, 135, 309–326. [Google Scholar] [CrossRef]
- Axsen, J.; Plötz, P.; Wolinetz, M. Crafting Strong, Integrated Policy Mixes for Deep CO2 Mitigation in Road Transport. Nat. Clim. Chang. 2020, 10, 809–818. [Google Scholar] [CrossRef]
- Kavta, K.; Goswami, A.K. Estimating Mode Choice of Motorized Two-Wheeler Commuters under the Influence of Combined Travel Demand Management Measures: An ICLV Modeling Approach. Transp. Policy 2022, 126, 327–335. [Google Scholar] [CrossRef]
- Koch, N.; Naumann, L.; Pretis, F.; Ritter, N.; Schwarz, M. Attributing Agnostically Detected Large Reductions in Road CO2 Emissions to Policy Mixes. Nat. Energy 2022, 7, 844–853. [Google Scholar] [CrossRef]
- Nykamp, H. Policy Mix for a Transition to Sustainability: Green Buildings in Norway. Sustainability 2020, 12, 446. [Google Scholar] [CrossRef]
- Feng, S.; Shen, X.; Hu, B. Optimization of Traffic Demand Management Policy in China: Towards a Sustainable Mode Split. Transp. Plan. Technol. 2018, 41, 198–210. [Google Scholar] [CrossRef]
- Habibian, M.; Kermanshah, M. Exploring the Role of Transportation Demand Management Policies’ Interactions. Sci. Iran. 2011, 18, 1037–1044. [Google Scholar] [CrossRef]
- Cools, M.; Brijs, K.; Tormans, H.; De Laender, J.; Wets, G. Optimizing the Implementation of Policy Measures through Social Acceptance Segmentation. Transp. Policy 2012, 22, 80–87. [Google Scholar] [CrossRef]
- Wang, Y.; Geng, K.; May, A.D.; Zhou, H. The Impact of Traffic Demand Management Policy Mix on Commuter Travel Choices. Transp. Policy 2022, 117, 74–87. [Google Scholar] [CrossRef]
- Schmitz, S.; Becker, S.; Weiand, L.; Niehoff, N.; Schwartzbach, F.; Von Schneidemesser, E. Determinants of Public Acceptance for Traffic-Reducing Policies to Improve Urban Air Quality. Sustainability 2019, 11, 3991. [Google Scholar] [CrossRef]
- Ejelöv, E.; Nilsson, A. Individual Factors Influencing Acceptability for Environmental Policies: A Review and Research Agenda. Sustainability 2020, 12, 2404. [Google Scholar] [CrossRef]
- Westin, K.; Nordlund, A.; Jansson, J.; Nilsson, J. Goal Framing as a Tool for Changing People’s Car Travel Behavior in Sweden. Sustainability 2020, 12, 3695. [Google Scholar] [CrossRef]
- Chen, X.; Zhao, J. Bidding to Drive: Car License Auction Policy in Shanghai and Its Public Acceptance. Transp. Policy 2013, 27, 39–52. [Google Scholar] [CrossRef]
- Ahn, H.; Park, E. For Sustainable Development in the Transportation Sector: Determinants of Acceptance of Sustainable Transportation Using the Innovation Diffusion Theory and Technology Acceptance Model. Sustain. Dev. 2022, 30, 1169–1183. [Google Scholar] [CrossRef]
- Steg, L.; Dreijerink, L.; Abrahamse, W. Factors Influencing the Acceptability of Energy Policies: A Test of VBN Theory. J. Environ. Psychol. 2005, 25, 415–425. [Google Scholar] [CrossRef]
- Ju, N.; Hun Kim, S. Electric Vehicle Resistance from Korean and American Millennials: Environmental Concerns and Perception. Transp. Res. Part Transp. Environ. 2022, 109, 103387. [Google Scholar] [CrossRef]
- Kallbekken, S.; Garcia, J.H.; Korneliussen, K. Determinants of Public Support for Transport Taxes. Transp. Res. Part Policy Pract. 2013, 58, 67–78. [Google Scholar] [CrossRef]
- Jakobsson, C.; Fujii, S.; Gärling, T. Determinants of Private Car Users’ Acceptance of Road Pricing. Transp. Policy 2000, 7, 153–158. [Google Scholar] [CrossRef]
- Nordlund, A.; Jansson, J.; Westin, K. Acceptability of Electric Vehicle Aimed Measures: Effects of Norm Activation, Perceived Justice and Effectiveness. Transp. Res. Part Policy Pract. 2018, 117, 205–213. [Google Scholar] [CrossRef]
- Givoni, M.; Macmillen, J.; Banister, D.; Feitelson, E. From Policy Measures to Policy Packages. Transp. Rev. 2013, 33, 1–20. [Google Scholar] [CrossRef]
- Ouyang, X.; Xu, M. Promoting Green Transportation under the Belt and Road Initiative: Locating Charging Stations Considering Electric Vehicle Users’ Travel Behavior. Transp. Policy 2022, 116, 58–80. [Google Scholar] [CrossRef]
- Dällenbach, N. Low-Carbon Travel Mode Choices: The Role of Time Perceptions and Familiarity. Transp. Res. Part Transp. Environ. 2020, 86, 102378. [Google Scholar] [CrossRef]
- Lin, B.; Wang, X. Does Low-Carbon Travel Intention Really Lead to Actual Low-Carbon Travel? Evidence from Urban Residents in China. Econ. Anal. Policy 2021, 72, 743–756. [Google Scholar] [CrossRef]
- Deng, T.; Nelson, J.D. Recent Developments in Bus Rapid Transit: A Review of the Literature. Transp. Rev. 2011, 31, 69–96. [Google Scholar] [CrossRef]
- Li, S.; Zhu, X.; Ma, Y.; Zhang, F.; Zhou, H. The Role of Government in the Market for Electric Vehicles: Evidence from China. J. Policy Anal. Manag. 2022, 41, 450–485. [Google Scholar] [CrossRef]
- Yao, D.; Xu, L.; Zhang, C.; Li, J. Revisiting the Interactions between Bus Service Quality, Car Ownership and Mode Use: A Case Study in Changzhou, China. Transp. Res. Part Policy Pract. 2021, 154, 329–344. [Google Scholar] [CrossRef]
- Franke, T.; Krems, J.F. Understanding Charging Behaviour of Electric Vehicle Users. Transp. Res. Part F Traffic Psychol. Behav. 2013, 21, 75–89. [Google Scholar] [CrossRef]
- The Shanghai Municipal Government Releases the “Shanghai Accelerated Economic Recovery and Revitalization Action Plan”. Available online: https://www2.deloitte.com/cn/zh/pages/public-sector/articles/economic-revitalization-series-issue1.html (accessed on 15 September 2023).
- Wang, L.; Xu, J.; Qin, P. Will a Driving Restriction Policy Reduce Car Trips?—The Case Study of Beijing, China. Transp. Res. Part Policy Pract. 2014, 67, 279–290. [Google Scholar] [CrossRef]
- Wang, S.; Moody, J.; Zhao, J. What Prompts the Adoption of Car Restriction Policies among Chinese Cities. Int. J. Sustain. Transp. 2021, 15, 559–570. [Google Scholar] [CrossRef]
- Wang, Y.-L.; Wang, X.; Zhang, M.-C. Current Situation and Analysis of Parking Problem in Beijing. Procedia Eng. 2016, 137, 777–785. [Google Scholar] [CrossRef]
- Shoup, D. Pricing Curb Parking. Transp. Res. Part Policy Pract. 2021, 154, 399–412. [Google Scholar] [CrossRef]
- Rodier, C. Review of International Modeling Literature: Transit, Land Use, and Auto Pricing Strategies to Reduce Vehicle Miles Traveled and Greenhouse Gas Emissions. Transp. Res. Rec. J. Transp. Res. Board 2009, 2132, 1–12. [Google Scholar] [CrossRef]
- Cavallaro, F.; Giaretta, F.; Nocera, S. The Potential of Road Pricing Schemes to Reduce Carbon Emissions. Transp. Policy 2018, 67, 85–92. [Google Scholar] [CrossRef]
- Hein, N. Factors Influencing the Purchase Intention for Recycled Products: Integrating Perceived Risk into Value-Belief-Norm Theory. Sustainability 2022, 14, 3877. [Google Scholar] [CrossRef]
- Hidalgo-Crespo, J.; Velastegui-Montoya, A.; Amaya-Rivas, J.L.; Soto, M.; Riel, A. The Role of Personality in the Adoption of Pro-Environmental Behaviors through the Lens of the Value-Belief-Norm Theory. Sustainability 2023, 15, 12803. [Google Scholar] [CrossRef]
- Stern, P.C. New Environmental Theories: Toward a Coherent Theory of Environmentally Significant Behavior. J. Soc. Issues 2000, 56, 407–424. [Google Scholar] [CrossRef]
- Carfora, V.; Buscicchio, G.; Catellani, P. Integrating Personal and Pro-Environmental Motives to Explain Italian Women’s Purchase of Sustainable Clothing. Sustainability 2021, 13, 10841. [Google Scholar] [CrossRef]
- Zhang, W.; Mas’od, A.; Sulaiman, Z. Moderating Effect of Collectivism on Chinese Consumers’ Intention to Adopt Electric Vehicles—An Adoption of VBN Framework. Sustainability 2022, 14, 12398. [Google Scholar] [CrossRef]
- Zhang, L.; Sheng, L.; Zhang, W.; Zhang, S. Do Personal Norms Predict Citizens’ Acceptance of Green Transport Policies in China. Sustainability 2020, 12, 5090. [Google Scholar] [CrossRef]
- Lind, H.B.; Nordfjærn, T.; Jørgensen, S.H.; Rundmo, T. The Value-Belief-Norm Theory, Personal Norms and Sustainable Travel Mode Choice in Urban Areas. J. Environ. Psychol. 2015, 44, 119–125. [Google Scholar] [CrossRef]
- Eriksson, L.; Nordlund, A.M.; Garvill, J. Expected Car Use Reduction in Response to Structural Travel Demand Management Measures. Transp. Res. Part F Traffic Psychol. Behav. 2010, 13, 329–342. [Google Scholar] [CrossRef]
- Schade, J.; Schlag, B. Acceptability of transport pricing strategies: An introduction. In Acceptability of Transport Pricing Strategies; Emerald Group Publishing Limited: Bingley, UK, 2003; pp. 1–9. ISBN 978-0-08-044199-3. [Google Scholar]
- “White Paper on Shanghai Transportation Development” Released in 2022. Available online: https://www.shanghai.gov.cn/nw12344/20221014/cfcb6a655dab468e9bb27a6e3960e36a.html (accessed on 15 September 2023).
- Beijing’s Restricted Driving Policy, Including Its Time Restrictions, Area Boundaries, and the Latest Regulations. Available online: https://www.icauto.com.cn/weizhang/65/657310.html (accessed on 15 September 2023).
- The Service Fee Rates for On-Road Parking of Motor Vehicles in Downtown Chongqing. Available online: https://baijiahao.baidu.com/s?id=1730341830046797970&wfr=spider&for=pc (accessed on 15 September 2023).
- Action Plan for Accelerating the Construction of Charging Infrastructure along Highways. Available online: https://www.gov.cn/xinwen/2022-09/02/content_5708113.htm (accessed on 15 September 2023).
- The Credamo Platform Provides Online Random Sampling for Users. Available online: https://www.credamo.com/home.html#/ (accessed on 23 November 2022).
- IBM Corp. IBM SPSS Statistics for Windows, Version 26.0; IBM Corp.: Armonk, NY, USA, 2019. [Google Scholar]
- Arbuckle, J.L. Amos, Version 24.0, Computer Program; IBM SPSS: Chicago, IL, USA, 2016. [Google Scholar]
- Cronbach, L.J. Coefficient alpha and the internal structure of tests. Psychometrika 1951, 16, 297–334. [Google Scholar] [CrossRef]
- Hair, J.F.; Black, W.C.; Babin, B.J.; Anderson, R.E.; Tatham, R.L. Pearson new international edition. Multivariate data analysis. In Exploratory Data Analysis in Business And Economics; Springer: Cham, Switzerland, 2014; pp. 23–60. [Google Scholar]
- Fornell, C.; Larcker, D.F. Evaluating Structural Equation Models with Unobservable Variables and Measurement Error. J. Mark. Res. 1981, 12, 39–50. [Google Scholar] [CrossRef]
- Hair, J.F., Jr.; Matthews, L.M.; Matthews, R.L.; Sarstedt, M. PLS-SEM or CB-SEM: Updated guidelines on which method to use. Int. J. Multivar. Data Anal. 2017, 1, 107–123. [Google Scholar] [CrossRef]
Disclaimer/Publisher’s Note: The statements, opinions and data contained in all publications are solely those of the individual author(s) and contributor(s) and not of MDPI and/or the editor(s). MDPI and/or the editor(s) disclaim responsibility for any injury to people or property resulting from any ideas, methods, instructions or products referred to in the content. |
© 2023 by the authors. Licensee MDPI, Basel, Switzerland. This article is an open access article distributed under the terms and conditions of the Creative Commons Attribution (CC BY) license (https://creativecommons.org/licenses/by/4.0/).