Disaggregate Modelling for Estimating Location Choice of Safe and Secure Truck Parking Areas: A Case Study
Abstract
:1. Introduction
2. Method and Approach
2.1. Truck Parking Area Choice Model with Conjoint Analysis
Parworth utility (Meets standards) + Partworth utility (Gold Level) + Constant = −2.316 − 0.585 + 0.022 + 1.222 + 8.607 = 7.150
2.2. Data Collection with User Forms
2.2.1. Field of Study: Analysis, Routes Definition and Truck Parking
2.2.2. Driver User Form
2.2.3. Truck Parking User Form
2.3. Driving Distance
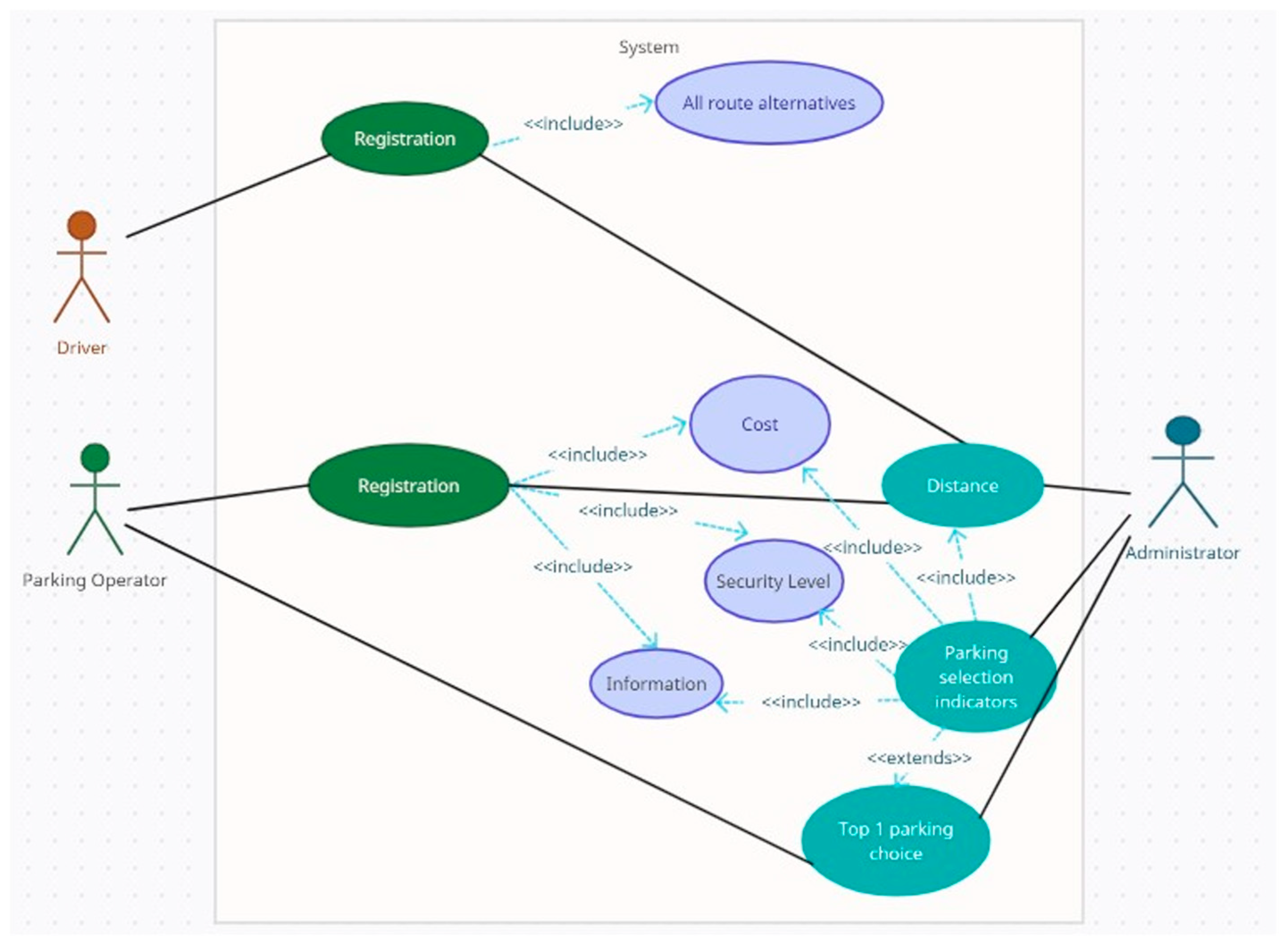
2.4. Major Use Case Provided
2.5. Pilot Tests for 9 Drivers
3. Results
4. Discussion
5. Conclusions
Author Contributions
Funding
Institutional Review Board Statement
Informed Consent Statement
Data Availability Statement
Acknowledgments
Conflicts of Interest
Appendix A
| Motorway Code | Motorists Service Station (MSS) & SSTPA Name, Position and Direction |
|---|---|
| A1 | 1. Aerino 1 (SSTPA 1)—306 + 000 km A1 (P1) (To Athens), 2. Aerino 2 (SSTPA 2)—306 + 000 km A1 (P2) (To Thessaloniki), 3. MSS Korinos 1—447 km A1 (P3) (To Athens), 4. MSS Korinos 2—447 km A1 (P4) (To Thessaloniki), 5. MSS Nikaia 1—345 km A1 (P5) (To Athens), 6. MSS Nikaia 2—345 km A1 (P6) (To Thessaloniki), 7. MSS Skotinas—410 km A1 (P7) (To Athens), 8. MSS Skotinas—410 km A1 (P8) (To Thessaloniki), 9. MSS Evangelismos 1—373.6 km A1 (P9) (To Athens), 10. MSS Evangelismos 2—373.6 km A1 (P10) (To Athens), 11. MSS Almyros 1—373.6 km A1 (P11) (To Athens), 12. MSS Almyros 2—373.6 km A1 (P12) (To Thessaloniki), 13. MSS Almyros 2—373.6 km A1 (P12) (To Thessaloniki), 13. Atalanti 1 (SSTPA 3)—144 + 200 (kilometric position) A1 (P13) (To Athens), 14. Atalanti 2 (SSTPA 4)—144 + 200 (kilometric position) A1 (P14) (To Thessaloniki), 15. MSS Schimatari 1 (Tanagra)—70 + 700 (kilometric position) A1 (P15) (To Athens), 16. MSS Schimatari 2 (Tanagra)—70 + 700 (kilometric position) A1 (P16) (To Thessaloniki), 17. MSS Malakasa (Seirios) 1—47 + 875 (kilometric position) A1 (P17) (To Athens), 18. MSS Malakasa (Seirios) 2—47 + 875 (kilometric position) A1 (P18) (To Thessaloniki), 19. MSS Kapandriti (in one direction to Lamia)—36 + 455 (kilometric position) A1 (P19) (To Thessaloniki), 20. MSS Varimpombi (Agiou Stefanou) (in one direction to Athens)—24 + 535 (kilometric position) A1 (P20) (To Athens). |
| A2 | 1. MSS Platanos 1—283.5 km A2 (P21) (To Ioannina), 2. MSS Platanos 2- 283.5 km A2 (P22) (To Thessaloniki), 3. Analipsi 1 (SSTPA 5)—283.5 km A2 (P23) (To Alexandroupoli), 4. Analipsi 2 (SSTPA 6)—283.5 km A2 (P24) (To Thessaloniki). |
| A5 | 1. Episkopiko 1 (SSTPA 7)—194 + 870 (kilometric position) A5 (P25) (To Patras), 2. Episkopiko 2 (SSTPA 8)—194 + 870 (kilometric position) A5 (P26) (To Ioannina), 3. MSS Ambrakia (in one direction to Ioannina)—154 + 130 (kilometric position) A5 (P27) (To Ioannina), 4. MSS Filippiada 1—86 + 215 (kilometric position) A5 (P28) (To Patras), 5. MSS Filippiada 2—86 + 215 (kilometric position) A5 (P29) (To Ioannina), 6. MSS Evinochori 1—27 + 182 (kilometric position) A5 (P30) (To Patras), 7. MSS Evinochori 2—27 + 182 (kilometric position) A5 (P31) (To Ioannina), 8. MSS Amfilochia—100 + 560 (kilometric position) A5 (P32) (To Patras). |
| A6 | 1. MSS Aspropyrgos 1—10.2 km A6 (P33) (To Athens International Airport), 2. MSS Aspropyrgos 2—10.2 km A6 (P34) (To Elefsina), 3. MSS Mesogeion 1—40.2 km A6 (P35) (To Athens International Airport), 4. MSS Mesogeion 2—40.2 km A6 (P36) (To Elefsina). |
| A8 | 1. MSS Psathopyrgos 1—198 km A8 (P37) (To Athens), 2. MSS Psathopyrgos 2—198 km A8 (P38) (To Patras), 3. MSS Aigio 1—175 km A8 (P39) (To Athens), 4. MSS Aigio 2—175 km A8 (P40) (To Patras), 5. MSS Akrata 1—152.5 km A8 (P41) (To Athens), 5. Akrata 2—(SSTPA 9) 152.5 km A8 (P42) (To Patras), 6. MSS Velo 1—101.9 km A8 (P43) (To Athens),7. MSS Velo 2—101.9 km A8 (P44) (To Patras), 8. MSS Zevgolatio (in one direction to Athens)—92.6 km A8 (P45) (To Athens), 9. MSS Megara 1—40.5 km A8 (P46) (To Athens), 10. MSS Megara 2—40.5 km A8 (P47) (To Patras). |
| Motorist Service Stations (MSS) & SSTPAs | Distance (km) | Cost (C); Information Provision; Security Level | Partworth Utility Distance | Partworth Utility Cost | Partworth Utility Information | Partworth Utility Security | Total Utility |
| MSS PSATHOPYRGOS 2 | 99.758 | 1: C ≤ 20 €; 1: Below standards; 1: Non-certified | −2.316 | −0.585 | 0.011 | 0.306 | −2.584 |
| MSS AIGIO 2 | 80.45 | 1: C ≤ 20 €; 1: Below standards; 1: Non-certified | −2.316 | −0.585 | 0.011 | 0.306 | −2.584 |
| AKRATA 2 (SSTPA 9) | 62.751 | 2: 20 € < C ≤ 30 €; 3: Above standards; 3: Silver Level | −2.316 | −1.171 | 0.033 | 0.917 | −2.537 |
| EPISKOPIKO 2 (SSTPA 8) | 313.755 | 2: 20 € < C ≤ 30 €; 3: Above standards; 3: Silver Level | −5.79 | −1.171 | 0.033 | 0.917 | −6.011 |
| MSS AMVRAKIA | 197.907 | 1: C ≤ 20 €; 1: Below standards; 1: Non-certified | −3.474 | −0.585 | 0.011 | 0.306 | −3.742 |
| MSS FILIPPIADA 2 | 268.703 | 1: C ≤ 20 €; 1: Below standards; 1: Non-certified | −4.632 | −0.585 | 0.011 | 0.306 | −4.9 |
| MSS EVINOCHORI 2 | 141.592 | 1: C ≤ 20 €; 1: Below standards; 1: Non-certified | −3.474 | −0.585 | 0.011 | 0.306 | −3.742 |
| Motorist Service Stations (MSS) & SSTPAs | Distance (km) | Cost (C); Information Provision; Security Level | Partworth Utility Distance | Partworth Utility Cost | Partworth Utility Information | Partworth Utility Security | Total Utility |
|---|---|---|---|---|---|---|---|
| MSS ASPROPYRGOS 2 | 57.924 | 1: C ≤ 20 €; 1: Below standards; 1: Non-certified | −2.316 | −0.585 | 0.011 | 0.306 | −2.584 |
| MSS MESOGEION 2 | 12.872 | 1: C ≤ 20 €; 1: Below standards; 1: Non-certified | −1.158 | −0.585 | 0.011 | 0.306 | −1.426 |
| MSS PSATHOPYRGOS 2 | 228.478 | 2: 20 € < C ≤ 30 €; 3: Above standards; 3: Silver Level | −4.632 | −0.585 | 0.011 | 0.306 | −4.9 |
| MSS AIGIO 2 | 210.779 | 2: 20 € < C ≤ 30 €; 3: Above standards; 3: Silver Level | −4.632 | −0.585 | 0.011 | 0.306 | −4.9 |
| AKRATA 2 (SSTPA 9) | 191.471 | 2: 20 €< C ≤ 30 €; 3: Above standards; 3: Silver Level | −3.474 | −1.171 | 0.033 | 0.917 | −3.695 |
| MSS VELO 2 | 139.983 | 1: C ≤ 20 €; 1: Below standards; 1: Non-certified | −3.474 | −0.585 | 0.011 | 0.306 | −3.742 |
| MSS MEGARA 2 | 72.405 | 1: C ≤ 20 €; 1: Below standards; 1: Non-certified | −2.316 | −0.585 | 0.011 | 0.306 | −2.584 |
| Motorist Service Stations (MSS) & SSTPAs | Distance (km) | Cost (C); Information Provision; Security Level | Partworth Utility Distance | Partworth Utility Cost | Partworth Utility Information | Partworth Utility Security | Total Utility |
|---|---|---|---|---|---|---|---|
| MSS MESOGEION 1 | 16.09 | 1: C ≤ 20 €; 1: Below standards; 1: Non-certified | −1.158 | −0.585 | 0.011 | 0.306 | −1.426 |
| Motorist Service Stations (MSS) & SSTPAs | Distance (km) | Cost (C); Information Provision; Security Level | Partworth Utility Distance | Partworth Utility Cost | Partworth Utility Information | Partworth Utility Security | Total Utility |
|---|---|---|---|---|---|---|---|
| ATALANTI 1 (SSTPA 3) | 74.014 | 2: 20 €< C ≤ 30 €; 3: Above standards; 3: Silver Level | −2.316 | −1.171 | 0.033 | 0.917 | −2.537 |
| MSS MALAKASA 1 | 165.727 | 1: C ≤ 20 €; 1: Below standards; 1: Non-certified | −3.474 | −0.585 | 0.011 | 0.306 | −3.742 |
| MSS VARYBOMPI | 183.426 | 1: C ≤ 20 €; 1: Below standards; 1: Non-certified | −3.474 | −0.585 | 0.011 | 0.306 | −3.742 |
| Motorist Service Stations (MSS) & SSTPAs | Distance (km) | Cost (C); Information provision; Security Level | Partworth Utility Distance | Partworth Utility Cost | Partworth Utility Information | Partworth Utility Security | Total Utility |
|---|---|---|---|---|---|---|---|
| EPISKOPIKO 2 (SSTPA 8) | 38.616 | 2: 20 € < C ≤ 30 €; 3: Above standards; 3: Silver Level | −1.158 | −1.171 | 0.033 | 0.917 | −1.379 |
| Motorist Service Stations (MSS) & SSTPAs | Distance (km) | Cost (C); Information Provision; Security Level | Partworth Utility Distance | Partworth Utility Cost | Partworth Utility Information | Partworth Utility Security | Total Utility |
|---|---|---|---|---|---|---|---|
| EPISKOPIKO 2 (SSTPA 8) | 28.962 | 2: 20 € < C ≤ 30 €; 3: Above standards; 3: Silver Level | −1.158 | −1.171 | 0.033 | 0.917 | −1.379 |
| MSS PLATANOS 2 | 249.395 | 1: C ≤ 20 €; 1: Below standards; 1: Non-certified | −4.632 | −0.585 | 0.011 | 0.306 | −4.9 |
| ANALIPSI 2 (SSTPA 6) | 305.71 | 2: 20 € < C ≤ 30 €; 3: Above standards; 3: Silver Level | −5.79 | −1.171 | 0.033 | 0.917 | −6.011 |
| Motorist Service Stations (MSS) & SSTPAs | Distance (km) | Cost (C); Information Provision; Security Level | Partworth Utility Distance | Partworth Utility Cost | Partworth Utility Information | Partworth Utility Security | Total Utility |
|---|---|---|---|---|---|---|---|
| ANALIPSI 1 (SSTPA 5) | 40.225 | 2: 20 € < C ≤ 30 €; 3: Above standards; 3: Silver Level | −1.158 | −1.171 | 0.033 | 0.917 | −1.379 |
| Motorist Service Stations (MSS) & SSTPAs | Distance (km) | Cost (C); Information Provision; Security Level | Partworth Utility Distance | Partworth Utility Cost | Partworth Utility Information | Partworth Utility Security | Total Utility |
|---|---|---|---|---|---|---|---|
| AERINO 2 (SSTPA 2) | 16.09 | 2: 20 € < C ≤ 30 €; 3: Above standards; 3: Silver Level | −1.158 | −1.171 | 0.033 | 0.917 | −1.379 |
| MSS KORINOS 2 | 175.381 | 1: C ≤ 20 €; 1: Below standards; 1: Non-certified | −3.474 | −0.585 | 0.011 | 0.306 | −3.742 |
| MSS NIKAIA 2 | 62.751 | 1: C ≤ 20 €; 1: Below standards; 1: Non-certified | −2.316 | −0.585 | 0.011 | 0.306 | −2.584 |
| MSS SKOTINA 2 | 122.284 | 1: C ≤ 20 €; 1: Below standards; 1: Non-certified | −3.474 | −0.585 | 0.011 | 0.306 | −3.742 |
| MSS EVANGELISMOS 2 | 88.495 | 1: C ≤ 20 €; 1: Below standards; 1: Non-certified | −2.316 | −0.585 | 0.011 | 0.306 | −2.584 |
| MSS SCHIMATARI 2 | 175.381 | 1: C ≤ 20; 1: Below standards; 1: Non-certified | −3.474 | −0.585 | 0.011 | 0.306 | −3.742 |
References
- Weiss, R. European raiders target whiskey and salmon as cargo thefts jump. Bloomberg, 5 September 2016. [Google Scholar]
- Ekwall, D.; Lantz, B. Seasonality of cargo theft at transport chain locations. Int. J. Phys. Distrib. Logist. Manag. 2013, 43, 728–746. [Google Scholar] [CrossRef]
- Nagurney, A.; Shukla, S.; Nagurney, L.S.; Saberi, S. A game theory model for freight service provision security investments for high-value cargo. Econ. Transp. 2018, 16, 21–28. [Google Scholar] [CrossRef]
- Carrese, S.; Mantovani, S.; Nigro, M. Safe, secure and comfortable HGVs parking areas: An Italian experience. Procedia Soc. Behav. Sci 2011, 20, 732–740. [Google Scholar] [CrossRef]
- Srivastava, P.; Wang, B.X.; Adams, T.M. Geo-spatial analysis of truck parking needs. J. Transp. Syst. Eng. Inf. Technol. 2012, 12, 93–105. [Google Scholar] [CrossRef]
- Sándor, Z.P.; Csiszár, C. Development Stages of Intelligent Parking Information Systems for Trucks. Acta Polytech. Hung. 2013, 10, 161–174. [Google Scholar]
- McNicholas, M.A. Vulnerabilities in the Cargo Supply Chain in Maritime Security, 2nd ed.; Butterworth-Heinemann: Boston, MA, USA, 2016; pp. 137–168. [Google Scholar]
- Ekwall, D.; Lantz, B. Cargo theft at non-secure parking locations. Int. J. Retail Distrib. Manag. 2015, 43, 204–220. [Google Scholar] [CrossRef]
- Fernandez, E.B.; Romero, V.M. A security reference architecture for cargo ports. Internet Things Cyber-Phys. Syst. 2022, 2, 120–137. [Google Scholar] [CrossRef]
- Van den Engel, A.W.; Prummel, E. Organised Theft of Commercial Vehicles and Their Loads in the European Union Transport and Tourism; European Parliament: Brussels, Belgium, 2017. [Google Scholar]
- Yeboah, M.; Adom-Asamoah, G.; Asibey, M.O.; Poku-Boansi, M. The tussle for freight parking in seaport cities; the case of Tema. Case Study Transp. Policy 2022, 10, 2464–2475. [Google Scholar] [CrossRef]
- Urciuoli, L. What are the causes of transport insecurity? Results from a survey with transport operators. Transp. Policy 2016, 47, 189–202. [Google Scholar] [CrossRef]
- Kubanova, J.; Kubasakova, I. Security Risks in the Trucking Sector. Transp. Res. Procedia 2020, 44, 234–239. [Google Scholar] [CrossRef]
- Burges, D. International Cargo Theft: A Warning for the United States in Cargo Theft, Loss Prevention, and Supply Chain Security; Butterworth-Heinemann: Boston, MA, USA, 2013; pp. 71–91. [Google Scholar]
- Liang, X.; Fan, S.; Lucy, J.; Yang, Z. Risk analysis of cargo theft from freight supply chains using a data-driven Bayesian network. Reliab. Energy Syst. Saf. 2022, 226, 108702. [Google Scholar] [CrossRef]
- Nagy, E.; Sandor, Z. Intelligent truck parking on the Hungarian motorway network. Pollack Period. 2012, 7, 91–101. [Google Scholar] [CrossRef]
- Slavova, S.; Sebastian Piest, J.P.; van Heeswijk, W. Predicting truck parking occupancy using machine learning. Procedia Comput. Sci. 2022, 201, 40–47. [Google Scholar] [CrossRef]
- Pilz, D.; Schwerdfeger, S.; Boysen, N. Make or break: Coordinated assignment of parking space for breaks and rest periods in long-haul trucking. Transp. Res. Part B Methodol. 2022, 164, 45–64. [Google Scholar] [CrossRef]
- Anderson, J.C.; Hernandez, S.; Jessup, E.L.; North, E. Perceived safe and adequate truck parking: A random parameters binary logit analysis of truck driver opinions in the Pacific Northwest. Int. J. Transp. Sci. Technol. 2018, 7, 89–102. [Google Scholar] [CrossRef]
- European Parliament; Council of the European Union. Directive 2008/96/EC of the European Parliament and of the Council of 19 November 2008 on road infrastructure safety management. Off. J. Eur. Union L 2008, 319, 59. [Google Scholar]
- European Parliament; Council of the European Union. Directive 2010/40/EU of the European Parliament and of the Council of 7 July 2010 on the framework for the deployment of Intelligent Transport Systems in the field of road transport and for interfaces with other modes of transport Text with EEA relevance. Off. J. Eur. Union L 2010, 53, 207. [Google Scholar]
- European Parliament; Council of the European Union. Regulation (EU) No 165/2014 of the European Parliament and of the Council of 4 February 2014 on tachographs in road transport, repealing Council Regulation (EEC) No 3821/85 on recording equipment in road transport and amending Regulation (EC) No 561/2006 of the European Parliament and of the Council on the harmonisation of certain social legislation relating to road transport Text with EEA relevance. Off. J. Eur. Union L 2014, 60, 1–33. [Google Scholar]
- European Parliament; Council of the European Union. Commission Delegated Regulation (EU) No 885/2013 of 15 May 2013 supplementing ITS Directive 2010/40/EU of the European Parliament and of the Council with regard to the provision of information services for safe and secure parking places for trucks and commercial vehicles. Off. J. Eur. Union L 2013, 247, 1–13. [Google Scholar]
- European Parliament; Council of the European Union. Directive (EU) 2020/1057 of the European Parliament and of the Council of 15 July 2020 laying down specific rules with respect to Directive 96/71/EC and Directive 2014/67/EU for posting drivers in the road transport sector and amending Directive 2006/22/EC as regards enforcement requirements and Regulation (EU) No 1024/2012, PE/24/2020/INIT. Off. J. Eur. Union L 2020, 249, 49–65. [Google Scholar]
- European Parliament; Council of the European Union. Commission Delegated Regulation (EU) 2022/1012 of 7 April 2022 supplementing Regulation (EC) No 561/2006 of the European Parliament and of the Council with regard to the establishment of standards detailing the level of service and security of safe and secure parking areas and to the procedures for their certification, C/2022/2055. Off. J. Eur. Union L 2022, 170, 27–37. [Google Scholar]
- European Commission. Study on Safe and Secure Parking Places for Trucks—Final Report; European Commission Directorate-General for Mobility and Transport Publications Office: Brussels, Belgium, 2019. [Google Scholar]
- Rodier, C.J.; Shaheen, S.A.; Allen, D.M.; Dix, B. Commercial Vehicle Parking in California: Exploratory Evaluation of the Problem and Solutions; Partners for Advanced Transit and Highways Institute of Transportation Studies: Berkeley, CA, USA; University of California, Berkeley: Berkeley, CA, USA, 2010. [Google Scholar]
- Melo-Castillo, A.; Bureš, P.; Herrera-Quintero, L.F.; Banse, K. Design and implementation of DATEX II profiles for truck parking systems. In Proceedings of the 15th International Conference on ITS Telecommunications (ITST), Warsaw, Poland, 29–31 May 2017; pp. 1–7. [Google Scholar]
- Seya, H.; Zhang, J.; Chikaraishi, M.; Jiang, Y. Decisions on truck parking place and time on expressways: An analysis using digital tachograph data. Transportation 2020, 47, 555–583. [Google Scholar] [CrossRef]
- Seyff, N.; Ollmann, G.; Bortenschlager, M. AppEcho: A User-Driven, in Situ Feedback Approach for Mobile Platforms and Applications. In Proceedings of the 1st International Conference on Mobile Software Engineering and Systems, in MOBILESoft, New York, NY, USA, 2–3 June 2014; Association for Computing Machinery: New York, NY, USA; pp. 99–108. [Google Scholar]
- Vital, F.; Ioannou, P. Scheduling and shortest path for trucks with working hours and parking availability constraints. Transp. Res. Part B Methodol. 2021, 148, 1–37. [Google Scholar] [CrossRef]
- Edwards, S.; Zunder, T. Course Syllabus Topic Study 1: Introduction to ITS and C-ITS. 2018, pp. 12–13. Available online: https://www.its-elearning.eu/assets/courseware/v1/2c2e947faa782114878b86c0231c5145/asset-v1:Capital+ITS1+test+type@asset+block/CAPITAL_WP3_ITS1.pdf (accessed on 15 September 2023).
- Rodwell, D.; Ho, B.; Pascale, M.T.; Elrose, F.; Neary, A.; Lewis, I. In their own words: A qualitative study of users’ acceptance of connected vehicle technology after nine months of experience with the technology. Transp. Res. Part F Traffic Psychol. Behav. 2023, 97, 73–93. [Google Scholar] [CrossRef]
- Kouta, M. Safe and Secure Parking Area for Truck Drivers. Master’s Thesis, University of Patras, Patras, Greece, 2018; pp. 100–116. [Google Scholar]
- Hainmueller, J.; Hopkins, D.J.; Yamamoto, T. Causal Inference in Conjoint Analysis: Understanding Multidimensional Choices via Stated Preference Experiments. Political Anal. 2014, 22, 1–30. [Google Scholar] [CrossRef]
- Papadima, G.; Genitsaris, E.; Karagiotas, I.; Naniopoulos, A.; Nalmpantis, D. Investigation of acceptance of driverless buses in the city of Trikala and optimization of the service using Conjoint Analysis. Util. Policy 2020, 62, 100994. [Google Scholar] [CrossRef]
- Nalmpantis, D.; Genitsaris, E.; Amprasi, V.; Akac, A.; Anagnostopoulou, A. Optimization of an online shared freight transportation service platform with the use of Conjoint Analysis. IOP Conf. Ser. Earth Environ. Sci. 2021, 899, 012058. [Google Scholar] [CrossRef]
- Arentze, T.; Feng, T.; Timmermans, H.; Robroeks, J. Context-dependent influence of road attributes and pricing policies on route choice behavior of truck drivers: Results of a conjoint choice experiment. Transportation 2012, 39, 1173–1188. [Google Scholar] [CrossRef]
- Luce, R.D.; Tukey, J.W. Simultaneous conjoint measurement: A new type of fundamental measurement. J. Math Psychol. 1964, 1, 1–27. [Google Scholar] [CrossRef]
- Green, P.E.; Srinivasan, V. Conjoint Analysis in Consumer Research: Issues and Outlook. J. Consum. Res. 1978, 5, 103–123. [Google Scholar] [CrossRef]
- Eggers, F.; Sattler, H. Preference Measurement with Conjoint Analysis. Overview of State-of-the-Art Approaches and Recent Developments. NIM Mark. Intell. Rev. 2011, 3, 36–47. [Google Scholar] [CrossRef]
- Rao, V.R. Applied Conjoint Analysis, 1st ed.; Springer: Berlin/Heidelberg, Germany, 2014. [Google Scholar]
- Official Government Gazette of the Hellenic Republic. Characterization and Numbering of Greek Motorways; OGG 253/A.A.P./21-12-2015; Official Government Gazette of the Hellenic Republic: Athens, Greece, 2015.
- Grosch, M. Orient East Med, Fifth Work Plan of the European Coordinator; Mobility and Transport; European Commission: Brussels, Belgium, 2022. [Google Scholar]
- Kouta, M.; Nalmpantis, D. Siting of Safe and Secure Truck Parking Areas in Greece and definition of their security level with the use of Multi-Actor Multi-Criteria Analysis (MAMCA). IOP Conf. Ser. Earth Environ. Sci. 2021, 899, 012060. [Google Scholar] [CrossRef]
- INEA. Grant Agreement. “INEA/CEF/TRAN/M2019/2099687 Grant Agreement” for the Development of Nine Safe and Secure Truck Parking Areas in Greece; INEA: Brussels, Belgium, 2020. [Google Scholar]
- Eurostat. Freight Transport Statistics-Modal Split Statistics Explained Modal Split of Freight Transport in the EU; Eurostat: Luxembourg, 2023. [Google Scholar]





| Levels | Attributes | |||
|---|---|---|---|---|
| No. | Distance (km) | Cost for Overnight Parking (€) | Information Provision | Security Level |
| 1 | D ≤50 km | C ≤ 20 € | Below standards | Non-certified |
| 2 | 50 km < D ≤ 100 km | 20 €< C ≤ 30 € | Meets standards | Bronze |
| 3 | 100 km < D ≤ 200 km | 30 € < C | Above standards | Silver |
| 4 | 200 km < D ≤ 300 km | Gold | ||
| 5 | 300 km < D | Platinum |
| Profile | Attribute Combinations | |||
|---|---|---|---|---|
| No. | Distance (km) | Cost for Overnight Parking (€) | Information Provision | Security Level |
| 1 | 300 km < D | C ≤ 20 € | Below standards | Silver |
| 2 a | 50 km < D ≤ 100 km | 20 € < C ≤ 30 € | Above standards | Non-certified |
| 3 | D ≤ 50 km | 30 € < C | Below standards | Platinum |
| 4 | D ≤ 50 km | 20 € < C ≤ 30 € | Meets standards | Gold |
| 5 | 100 km < D ≤ 200 km | 20 € < C ≤ 30 € | Above standards | Non-certified |
| 6 | 50 km < D ≤ 100 km | C ≤ 20 € | Meets standards | Platinum |
| 7 | 300 km < D | 20 € < C ≤ 30 € | Above standards | Platinum |
| 8 a | D ≤ 50 km | 20 € < C ≤ 30 € | Meets standards | Platinum |
| 9 | 300 km < D | C ≤ 20 € | Meets standards | Bronze |
| 10 | 50 km < D ≤ 100 km | 20 € < C ≤ 30 € | Below standards | Bronze |
| 11 | 100 km < D ≤ 200 km | 30 € < C | Meets standards | Silver |
| 12 | 200 km < D ≤ 300 km | 20 € < C ≤ 30 € | Meets standards | Platinum |
| 13 | D ≤ 50 km | C ≤ 20 € | Above standards | Bronze |
| 14 a | 50 km < D ≤ 100 km | C ≤ 20 € | Below standards | Non-certified |
| 15 | 50 km < D ≤ 100 km | 30 € < C | Above standards | Gold |
| 16 | 200 km < D ≤300 km | C ≤20 € | Above standards | Silver |
| 17 | 300 km < D | 30 € < C | Meets standards | Non-certified |
| 18 | 50 km < D ≤ 100 km | C ≤ 20 € | Meets standards | Non-certified |
| 19 | D ≤ 50 km | 20 €< C ≤ 30 € | Meets standards | Silver |
| 20 | 200 km < D ≤ 300 km | C ≤ 20 € | Meets standards | Gold |
| 21 a | 100 km < D ≤ 200 km | 30 € < C | Below standards | Gold |
| 22 | 200 km < D ≤ 300 km | 20 €< C ≤ 30 € | Below standards | Non-certified |
| 23 | 100 km < D ≤ 200 km | C ≤ 20 € | Below standards | Gold |
| 24 | 300 km < D | 20 €< C ≤ 30 € | Below standards | Gold |
| 25 | 100 km < D ≤ 200 km | C ≤ 20 € | Below standards | Platinum |
| 26 | D ≤ 50 km | C ≤ 20 € | Below standards | Non-certified |
| 27 | 50 km < D ≤ 100 km | 20 €< C ≤ 30 € | Below standards | Silver |
| 28 a | 200 km < D ≤ 300 km | 30 € < C | Above standards | Bronze |
| 29 | 100 km < D ≤ 200 km | 20 €< C ≤ 30 € | Meets standards | Bronze |
| 30 | 200 km < D ≤ 300 km | 30 € < C | Below standards | Bronze |
| Attribute | Level | Weight | Utility Estimate | Rating | S.E. | Rating/SE |
|---|---|---|---|---|---|---|
| Distance | D ≤ 50 km | 0.63778 | −1.158 | −1.81567 | 0.185 | −9.81 |
| 50 km < D ≤ 100 km | 0.63778 | −2.316 | −3.63135 | 0.370 | −9.81 | |
| 100 km < D ≤ 200 km | 0.63778 | −3.474 | −5.44702 | 0.556 | −9.80 | |
| 200 km < D ≤ 300 km | 0.63778 | −4.632 | −7.26269 | 0.741 | −9.80 | |
| 300 km < D | 0.63778 | −5.790 | −9.07837 | 0.926 | −9.80 | |
| Cost | C ≤ 20 € | 0.16092 | −0.585 | −3.63535 | 0.350 | −10.4 |
| 20 € < C ≤ 30 € | 0.16092 | −1.171 | −7.27691 | 0.700 | −10.4 | |
| 30 € < C | 0.16092 | −1.756 | −10.9123 | 1.050 | −10.4 | |
| Information | Below standards | 0.03553 | 0.011 | 0.309598 | 0.350 | 0.88 |
| Meets standards | 0.03553 | 0.022 | 0.619195 | 0.700 | 0.88 | |
| Above standards | 0.03553 | 0.033 | 0.928793 | 1.050 | 0.88 | |
| Security | Non-certified | 0.16578 | 0.306 | 1.84582 | 0.185 | 9.98 |
| Bronze Level | 0.16578 | 0.611 | 3.68561 | 0.370 | 9.96 | |
| Silver Level | 0.16578 | 0.917 | 5.53143 | 0.556 | 9.95 | |
| Gold Level | 0.16578 | 1.222 | 7.37122 | 0.741 | 9.95 | |
| Platinum Level | 0.16578 | 1.528 | 9.21704 | 0.926 | 9.95 | |
| Constant | 8.607 | 1.217 |
| Motorway Code | Motorists Service Stations (MSSs) and SSTPAs |
|---|---|
| A1 | 1. Aerino (2 SSTPAs), 2. MMS Korinos (2 MMSs), 3. Nikaia (2 MSSs), 4. Skotinas (2 MSSs), 5. Evangelismos (2 MSSs), 6. Almyros (2 MSSs), 7. Atalanti (2 SSTPAs), 8. Schimatari (2 MSSs), 9. Malakasa (2 MSSs), 10. Kapandriti (1 MSS), 11. MSS Varimpombi (1 MSS) |
| A2 | 1. Platanos (2 MSSs), 2. Analipsi (2 SSTPAs) |
| A5 | 1. Episkopiko (2 SSTPAs), 2. Ambrakia (1 MSS), 3. Filippiada (2 MSSs), 4. Evinochori (2 MSSs), 5. Amfilochia (1 MSS). |
| A6 | 1. Aspropyrgos (2 MSSs), 2. Mesogeion (2 MSSs) |
| A8 | 1. Psathopyrgos (2 MSSs), 2. Aigio (2 MSSs), 3. Akrata (1 MSS & 1 SSTPA) 4. Velo (2 MSSs), 5. Zevgolatio (1 MSS), 6. Megara (2 MSSs) |
| North (N)–South (S) Routes (N–S) | |||
| Route ID | Origin Motorway Code; Origin Motorway Name; Direction; Destination | Via Motorway; Direction | Parking to be Considered |
| N-S1 | A2; Egnatia Odos; To Thessaloniki; Thessaloniki | - | A2 (To Thessaloniki) |
| N-S2 | A2; Egnatia Odos; To Ioannina; Ioannina | - | A2 (To Ioannina) |
| N-S3 | A2; Egnatia Odos; To Thessaloniki; Athens | A1; To Athens | A2 (To Thessaloniki) + A1 (To Athens) |
| N-S4 | A1; A.TH.E; To Athens; Athens | A1 (To Athens) | |
| N-S5 | A1; A.TH.E; To Athens; Athens International Airport | A6; To Athens International Airport | A1 (To Athens) + A6 (To International Airport) |
| N-S6 | A2; Egnatia Odos; To Ioannina; Patra | A5; To Patras | A2 (To Ioannina) + A5 (To Patras) |
| N-S7 | A5; Ionia Odos; To Patras; Patra | A5 (To Patras) | |
| N-S8 | A5; Ionia Odos; To Patras; Athens | A8; To Athens | A5 (To Patras) + A8 (To Athens) |
| N-S9 | A6; Attiki Odos; To Athens International Airport; Athens International Airport | - | A6 (To Athens International Airport) |
| N-S10 | A8; Olympia Odos; To Athens; Athens | - | A8 (To Athens) |
| N-S11 | A8; Olympia Odos; To Athens; Athens International Airport | A6; To Athens International Airport | A8 (To Athens) + A6 (To Athens International Airport) |
| South (S)–North (N) Routes (S–N) | |||
| Route ID | Origin Motorway Code; Origin Motorway Name; Direction; Destination | Via Motorway; Direction | Parking to be considered |
| S-N1 | A2; Egnatia Odos; To Alexandroupoli; Alexandroupoli | - | A2 (To Alexandroupoli) |
| S-N2 | A1; A.TH.E; To Thessaloniki; Thessaloniki | - | A1 (To Thessaloniki) |
| S-N3 | A1; A.TH.E; To Thessaloniki; Alexandroupoli | A2; To Alexandroupoli | A1 (To Thessaloniki) + A2 (To Alexandroupoli) |
| S-N4 | A1; A.TH.E; To Thessaloniki; Ioannina | A2; To Ioannina | A1 (To Thessaloniki) + A2 (To Ioannina) |
| S-N5 | A8; Olympia Odos; To Patras; Patra | - | A8 (To Patras) |
| S-N6 | A8; Olympia Odos; To Patras; Ioannina | A5; To Ioannina | A8 (To Patras) + A5 (To Ioannina) |
| S-N7 | A5; Ionia Odos; To Ioannina; Ioannina | - | A5 (To Ioannina) |
| S-N8 | A5; Ionia Odos; To Ioannina; Thessaloniki | A2; To Thessaloniki | A5 (To Patras) + A2 (To Thessaloniki) |
| S-N9 | A6; Attiki Odos; Το Elefsina; Thessaloniki | A1; To Thessaloniki | A6 (To Elefsina) + A1 (To Thessaloniki) |
| S-N10 | A6; Attiki Odos; Το Elefsina; Patra | A8; To Patras | A6 (To Elefsina) + A8 (To Patras) |
| S-N11 | A6; Attiki Odos; Το Elefsina; Elefsina | - - | A6 (To Elefsina) |
| North (N)–South (S) Routes (N–S) | ||||
|---|---|---|---|---|
| Driver | Country; Category; Highway | Direction | Destination | Coordinates |
| Driver 1 | Greece; North to South; Olympia Odos | To Athens | Athens International Airport | 38.3233631, 21.8790617 |
| Driver 2 | Greece; South to North; Olympia Odos | To Patras | Ioannina | 38.0394954, 22.70842715 |
| Driver 3 | Greece; South to North; Attiki Odos | To Elefsina | Patras | 37.9400445, 23.88659090 |
| Driver 4 | Greece; North to South; Attiki Odos | To Athens International Airport | Athens International Airport | 38.0528111, 23.77916772 |
| Driver 5 | Greece; North to South; A.TH.E | To Athens | Athens | 38.77407197, 22.7735063 |
| Driver 6 | Greece; South to North; Ionia Odos | To Ioannina | Ioannina | 39.52466131, 20.8797599 |
| Driver 7 | Greece; South to North; Ionia Odos | To Ioannina | Thessaloniki | 39.4316466, 20.9053163 |
| Driver 8 | Greece; South to North; Egnatia Odos | To Alexandroupoli | To Alexandroupoli | 40.7246485, 23.1062853 |
| Driver 9 | Greece; South to North; A.TH.E | To Thessaloniki | Thessaloniki | 39.3122619, 22.74998011 |
| Motorist Service Stations (MSS) and SSTPAs | Distance (km) | Cost (C); Information Provision; Security Level | Partworth Utility Distance | Partworth Utility Cost | Partworth Utility Information | Partworth Utility Security | Total Utility |
|---|---|---|---|---|---|---|---|
| MSS PSATHOPYRGOS 1 | 1.609 | 1: C ≤ 20 €; 1: Below standards; 1: Non-certified | −1.158 | −0.585 | 0.011 | 0.306 | −1.426 |
| MSS AIGIO 1 | 35.398 | 1: C ≤ 20 €; 1: Below standards; 1: Non-certified | −1.158 | −0.585 | 0.011 | 0.306 | −1.426 |
| MSS AKRATA 1 | 59.533 | 1: C ≤ 20 €; 1: Below standards; 1: Non-certified | −2.316 | −0.585 | 0.011 | 0.306 | −2.584 |
| MSS VELO 1 | 114.239 | 1: C ≤ 20 €; 1: Below standards; 1: Non-certified | −3.474 | −0.585 | 0.011 | 0.306 | −3.742 |
| MSS ZEVGOLATIO | 122.284 | 1: C ≤ 20 €; 1: Below standards; 1: Non-certified | −3.474 | −0.585 | 0.011 | 0.306 | −3.742 |
| MSS MEGARA 1 | 160.9 | 1: C ≤ 20 €; 1: Below standards; 1: Non-certified | −3.474 | −0.585 | 0.011 | 0.306 | −3.742 |
| MSS ASPROPYRGOS 1 | 189.862 | 1: C ≤ 20 €; 1: Below standards; 1: Non-certified | −3.474 | −0.585 | 0.011 | 0.306 | −3.742 |
| MSS MESOGEION 1 | 217.215 | 1: C ≤ 20 €; 1: Below standards; 1: Non-certified | −4.632 | −0.585 | 0.011 | 0.306 | −4.9 |
| Driver (Nr.) | Parking Code | Motorist Service Stations (MSS) and SSTPAs | Distance (D) in km | Cost (C) | Information Provision | Security Level | Utility |
|---|---|---|---|---|---|---|---|
| Driver 1 | P37 | MSS PSATHOPYRGOS 1 | 1.609 | C ≤ 20 € | Below standards | Non-certified | −1.43 |
| P39 | MSS AIGIO 1 | 35.398 | C ≤ 20 € | Below standards | Non-certified | −1.43 | |
| Driver 2 | P42 | AKRATA 2 (SSTPA 9) | 62.751 | 20 € < C ≤ 30 € | Above standards | Silver | −2.54 |
| Driver 3 | P36 | MSS MESOGEION 2 | 12.872 | C ≤ 20 € | Below standards | Non-certified | −1.43 |
| Driver 4 | P35 | MSS MESOGEION 1 | 16.09 | C ≤ 20 € | Below standards | Non-certified | −1.43 |
| Driver 5 | P13 | ATALANTI 1 (SSTPA 3) | 74.014 | 20 € < C ≤ 30 € | Above standards | Silver | −2.54 |
| Driver 6 | P26 | EPISKOPIKO 2 (SSTPA 8) | 38.616 | 20 € < C ≤ 30 € | Above standards | Silver | −1.38 |
| Driver 7 | P39 | EPISKOPIKO 2 (SSTPA 8) | 28.962 | 20 € < C ≤ 30 € | Above standards | Silver | −1.38 |
| Driver 8 | P23 | ANALIPSI 1 (SSTPA 5) | 40.225 | 20 € < C ≤ 30 € | Above standards | Silver | −1.38 |
| Driver 9 | P2 | AERINO 2 (SSTPA 2) | 16.09 | 20 € < C ≤ 30 € | Above standards | Silver | −1.38 |
Disclaimer/Publisher’s Note: The statements, opinions and data contained in all publications are solely those of the individual author(s) and contributor(s) and not of MDPI and/or the editor(s). MDPI and/or the editor(s) disclaim responsibility for any injury to people or property resulting from any ideas, methods, instructions or products referred to in the content. |
© 2023 by the authors. Licensee MDPI, Basel, Switzerland. This article is an open access article distributed under the terms and conditions of the Creative Commons Attribution (CC BY) license (https://creativecommons.org/licenses/by/4.0/).
Share and Cite
Kouta, M.; Stephanedes, Y. Disaggregate Modelling for Estimating Location Choice of Safe and Secure Truck Parking Areas: A Case Study. Sustainability 2023, 15, 15008. https://doi.org/10.3390/su152015008
Kouta M, Stephanedes Y. Disaggregate Modelling for Estimating Location Choice of Safe and Secure Truck Parking Areas: A Case Study. Sustainability. 2023; 15(20):15008. https://doi.org/10.3390/su152015008
Chicago/Turabian StyleKouta, Marina, and Yorgos Stephanedes. 2023. "Disaggregate Modelling for Estimating Location Choice of Safe and Secure Truck Parking Areas: A Case Study" Sustainability 15, no. 20: 15008. https://doi.org/10.3390/su152015008
APA StyleKouta, M., & Stephanedes, Y. (2023). Disaggregate Modelling for Estimating Location Choice of Safe and Secure Truck Parking Areas: A Case Study. Sustainability, 15(20), 15008. https://doi.org/10.3390/su152015008
