How Investors’ Financial Well-being Influences Enterprises and Individual’s Psychological Fitness? Moderating Role of Experience under Uncertainty
Abstract
- Financial well-being can be investigated in retail individual investors as consumers of financial services companies;
- Uncertainty in the financial markets due to the pandemic is determined in light of individual experiences;
- The typology has predictive relevance to offer inclusive insights into the domain of financial well-being;
- Consumers’ psychology and behavioral finance theories can determine investor behavior in actual practice.
1. Introduction
- RQ1: What are the key drivers of investor’s well-being in financial markets during turbulent times?
- RQ2: What role does investors’ financial well-being play in individual life satisfaction and at enterprise level during pandemic times?
2. Review of Literature
2.1. Theoretical Underpinnings of Well-Being
2.2. Conceptual Model and Hypotheses
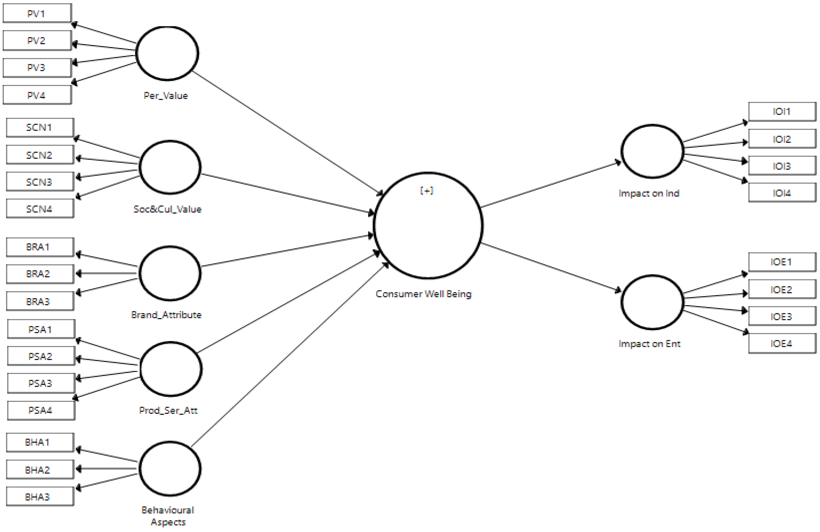
2.2.1. Modeling Consumer Well-Being as a Second-Order Composite
2.2.2. Consumer Well-Being Impact on Individual
2.2.3. Consumer Well-Being and Impact on Enterprise
3. Materials and Research Methods
4. Data Analysis and Interpretations
4.1. Descriptive Statistics
4.2. Measurement Model Assessments for Reflective and Formative Constructs
4.3. Measuring Invariance of Composites (MICOM)
- -
- Configural invariance;
- -
- Compositional invariance;
- -
- Mean and variance invariance.
4.4. Structural Model Assessments for the Model
5. Discussion and Major Findings of the Study
6. Implications of This Study
7. Limitations of the Study and Future Research Directions
8. Conclusions
Supplementary Materials
Author Contributions
Funding
Institutional Review Board Statement
Informed Consent Statement
Data Availability Statement
Acknowledgments
Conflicts of Interest
Appendix A. Questionnaire Used in the Study
| Constructs | Item | Item of Measurement | Researcher |
| Personal Values | PV1 | Pursuing with pleasure itself will carry pleasure | Hedhli, Chbat, & Sirgy (2013) |
| PV2 | Low expectations from product lead to pleasant feeling | Rindfleisch (2002) | |
| PV3 | Internal oriented values promote consumer well-being | Li & Guo (2010) | |
| PV4 | Brand attributes matching with individual values increase happiness | Veenhoven (2003) | |
| Social and Cultural Norms | SCN1 | Good interpersonal relationships increase happiness | Markus and Schwarts (2010) |
| SCN2 | Consumer experience greater pleasure in group consumption | Markus and Schwarts (2010) | |
| SCN3 | Social culture within the societies affects consumer well-being | Lee et al. (2015) | |
| SCN4 | Social interaction promotes consumer well-being | Lee et al. (2015) | |
| Brand Attributes | BRA1 | Renowned and excellent brand enhance consumer well-being | Garvey, Germann & Bolton, (2015) |
| BRA2 | Frequently purchased brand increases comfort level | Waterman, Schwartz & Conti, (2008); Su, Swanson, & Chen, (2016) | |
| BRA3 | Brand community ownership promotes consumer well-being | Grzeskowiak & Sirgy (2007) | |
| Product and Service Attributes | PSA1 | Products and services quality affect consumer well-being | Su, Swanson & Chen (2016) |
| PSA2 | Experimental products improve consumer well-being | Bastos & Brucks (2017) | |
| PSA3 | Anthropomorphic products and services improve the welling | Mourey, Olson & Yoon (2017) | |
| PSA4 | Product categories impact consumer well-being | Sheng, Siguaw & Simpson, (2016) | |
| Behavioral Aspects | BHA1 | Success of sub-goals increase happiness | Devezer et al. (2014) |
| BHA2 | Self-discipline increases pleasure level | Tang, Guo, & Gopinath (2016) | |
| BHA3 | Diversity of consumer activities enhance pleasure | Brown et al. (2009) | |
| Impact on Individual | IOI1 | Promotes physical and psychological fitness | Etkin & Mogilner (2016) |
| IOI2 | Improves social relationships, pro-social behavior | Hasler (2016) | |
| IOI3 | Stimulate social welfare, and improves health condition | Lee & Sirgy (2012) | |
| IOI4 | Shrink mortality rate of both sick and healthy consumers | Chida & Steptoe (2008) | |
| Impact on Enterprise | IOE1 | Positive attitude towards enterprise | Lee et al. (2002) |
| IOE2 | Affirmative word of mouth and repeat purchase | Hedhli, Chebat & Sirgy (2013) | |
| IOE3 | Upsurges the trust of customers on brand | Lee et al. (2002); Jones and Reynolds (2006) | |
| IOE4 | Perceive value of product/brand upsurges | Berg, Sderlund & Lindstrm (2015) |
References
- Clichici, D.; Aff, S.M.-P. Financial Literacy, Economic Development and Financial Development: A Cross-Country Analysis. Rom. J. Eur. Aff. 2022, 22, 35–49. [Google Scholar]
- Nguyen, T.A.N. Does Financial Knowledge Matter in Using Fintech Services? Evidence from an Emerging Economy. Sustainability 2022, 14, 5083. [Google Scholar] [CrossRef]
- Sun, L.; Small, G.; Huang, Y.-H.; Ger, T.-B. Financial Shocks, Financial Stress and Financial Resilience of Australian Households during COVID-19. Sustainability 2022, 14, 3736. [Google Scholar] [CrossRef]
- Ullah, S.; Yusheng, K. Financial Socialization, Childhood Experiences and Financial Well-Being: The Mediating Role of Locus of Control. Front. Psychol. 2020, 11, 2162. [Google Scholar] [CrossRef]
- Davvetas, V.; Ulqinaku, A.; Abi, G.S. Local Impact of Global Crises, Institutional Trust, and Consumer Well-Being: Evidence from the COVID-19 Pandemic. J. Int. Mark. 2021, 30, 73–101. [Google Scholar] [CrossRef]
- Kazemi, A. Conceptualizing and measuring occupational social well-being: A validation study. Int. J. Organ. Anal. 2017, 25, 45–61. [Google Scholar] [CrossRef]
- Mishra, A.; Bentur, S.A.; Thakral, S.; Garg, R.; Duggal, B. The use of integrative therapy based on Yoga and Ayurveda in the treatment of a high-risk case of COVID-19/SARS-CoV-2 with multiple comorbidities: A case report. J. Med. Case Rep. 2021, 15, 1–12. [Google Scholar] [CrossRef]
- Poddar, A.; Narula, S.A.; Zutshi, A. A study of corporate social responsibility practices of the topBombay Stock Exchange 500 companies in India and their alignment with theSustainable Development Goals. Corp. Soc. Responsib. Environ. Manag. 2019, 26, 1184–1205. [Google Scholar] [CrossRef]
- Freud, S. Beyond the Pleasure Principle; International Psycho-Analytical Press: London, UK, 1922. [Google Scholar]
- Tomlinson, S. Edward Lee Thorndike and John Dewey on the Science of Education. Oxf. Rev. Educ. 1997, 23, 365–383. [Google Scholar] [CrossRef]
- Lee, D.J.; Sirgy, M.J. Determinants of Involvement in the Consumer/Marketing Life Domain in Relation to Quality of Life: A Theoretical Model and Research Agenda; Academy of Marketing Science: Dekalb, IL, USA, 1995. [Google Scholar]
- Lee, D.-J.; Sirgy, M.J.; Larsen, V.; Wright, N.D. Developing a Subjective Measure of Consumer Well-Being. J. Macromarket. 2002, 22, 158–169. [Google Scholar] [CrossRef]
- Petrescu, M.; Kara, A. Consumer Aspirations and Subjective Well-Being. J. Int. Consum. Mark. 2018, 30, 304–316. [Google Scholar] [CrossRef]
- Elsayed, A.H.; Nasreen, S.; Tiwari, A.K. Time-varying co-movements between energy market and global financial markets: Implication for portfolio diversification and hedging strategies. Energy Econ. 2020, 90, 104847. [Google Scholar] [CrossRef]
- Sirgy, M.J.; Lee, D.-J. Macro Measures of Consumer Well-Being (CWB): A Critical Analysis and a Research Agenda. J. Macromarket. 2006, 26, 27–44. [Google Scholar] [CrossRef]
- Khatri, P.; Gupta, P. Development and validation of employee wellbeing scale—A formative measurement model. Int. J. Work. Health Manag. 2019, 12, 352–368. [Google Scholar] [CrossRef]
- Grzeskowiak, S.; Sirgy, M.J. Consumer Well-Being (CWB): The Effects of Self-Image Congruence, Brand-Community Belongingness, Brand Loyalty, and Consumption Recency. Appl. Res. Qual. Life 2007, 2, 289–304. [Google Scholar] [CrossRef]
- Sirgy, M.J.; Lee, D.-J. Well-being Marketing: An Ethical Business Philosophy for Consumer Goods Firms. J. Bus. Ethic. 2007, 77, 377–403. [Google Scholar] [CrossRef]
- Muganyi, T.; Yan, L.; Sun, H.-P. Green finance, fintech and environmental protection: Evidence from China. Environ. Sci. Ecotechnol. 2021, 7, 100107. [Google Scholar] [CrossRef]
- Kim, S.; Sheng, X.; Ketron, S.C. The Roles of Legacy Versus Social Media Information Seeking in American and Chinese Consumers’ Hoarding during COVID-19. J. Int. Mark. 2022, 30, 38–55. [Google Scholar] [CrossRef]
- Wood, S. How Consumers Behave in a Crisis: International Lessons (and Innovations) from COVID-19. J. Int. Mark. 2022, 30, 5–12. [Google Scholar] [CrossRef]
- Ferreira, M.B.; de Almeida, F.; Soro, J.C.; Herter, M.M.; Pinto, D.C.; Silva, C.S. On the Relation between Over-Indebtedness and Well-Being: An Analysis of the Mechanisms Influencing Health, Sleep, Life Satisfaction, and Emotional Well-Being. Front. Psychol. 2021, 12. [Google Scholar] [CrossRef]
- Bartikowski, B.; Laroche, M.; Jamal, A.; Yang, Z. The type-of-internet-access digital divide and the well-being of ethnic minority and majority consumers: A multi-country investigation. J. Bus. Res. 2017, 82, 373–380. [Google Scholar] [CrossRef]
- Tahir, M.S.; Shahid, A.U.; Richards, D.W. The role of impulsivity and financial satisfaction in a moderated mediation model of consumer financial resilience and life satisfaction. Int. J. Bank Mark. 2022, 40, 773–790. [Google Scholar] [CrossRef]
- Backman, S.J.; Huang, Y.-C.; Chen, C.-C.; Lee, H.-Y.; Cheng, J.-S. Engaging with restorative environments in wellness tourism. Curr. Issues Tour. 2022, 24, 1–18. [Google Scholar] [CrossRef]
- Sharma, G.D.; Talan, G.; Srivastava, M.; Yadav, A.; Chopra, R. A qualitative enquiry into strategic and operational responses to Covid-19 challenges in South Asia. J. Public Aff. 2020, 20, e2125. [Google Scholar] [CrossRef]
- Meadow, H.L.; Cosmas, S.C.; Monroe, K.B.; Samli, A.C.; Mentzer, J.T.; Sirgy, M.J. The Relationship between Consumer Sat-Isfaction and Life Satisfaction for the Elderly; Virginia Polytechnic Institute and State University: Blacksburg, VA, USA, 1983. [Google Scholar]
- Leelanuithanit, O.; Day, R.; Walters, R. Investigating the Relationship between Marketing and Overall Satisfaction with Life in a Developing Country. J. Macromarketing 1991, 11, 3–23. [Google Scholar] [CrossRef]
- Peterson, M.; Malhotra, N. Country segmentation based on objective quality-of-life measures. Int. Mark. Rev. 2000, 17, 56–73. [Google Scholar] [CrossRef]
- Chéron, E.; Sudbury-Riley, L.; Kohlbacher, F. In Pursuit of Happiness: Disentangling Sustainable Consumption, Consumer Alienation, and Social Desirability. J. Consum. Policy 2021, 45, 149–173. [Google Scholar] [CrossRef]
- Segev, S.; Shoham, A.; Gavish, Y. A closer look into the materialism construct: The antecedents and consequences of materialism and its three facets. J. Consum. Mark. 2015, 32, 85–98. [Google Scholar] [CrossRef]
- Meadow, H.L.; Sirgy, M.J. Developing a Measure That Captures Elderly’s Well-Being in Local Marketplace Transactions. Appl. Res. Qual. Life 2008, 3, 63–80. [Google Scholar] [CrossRef]
- Scanlon, T. What We Owe to Each Other; Belknap Press, Harvard University: Cambridge, MA, USA. Available online: https://books.google.co.in/books?hl=en&lr=&id=9OPsDwAAQBAJ&oi=fnd&pg=PP1&dq=Scanlon,+T.+(1998).+What+We+Owe+to+Each+Other,+Harvard:+Belknap+Press.&ots=aIZX4kyFf5&sig=wh2pF8i38Dg4-b6IE8I7mLFX_9E&redir_esc=y#v=onepage&q=Scanlon%2C%20T.%20(1998).%20What%20We%20Owe%20to%20Each%20Other%2C%20Harvard%3A%20Belknap%20Press.&f=false (accessed on 14 December 2022).
- Raz, J. The Morality of Freedom; Oxford University Press: Oxford, UK, 1988. [Google Scholar] [CrossRef]
- Singh, K.; Sigroha, S. Translational Research and Applied Psychology in India; Sage Publications Pvt. Ltd.: London, UK, 2019. [Google Scholar] [CrossRef]
- Covino, D.; Viola, I.; Paientko, T.; Boccia, F. Neuromarketing: Some remarks by an economic experiment on food consumer perception and ethic sustainability. In RIVISTA DI STUDI SULLA SOSTENIBILITA’; Franco Angeli: Milano, Italy, 2021; pp. 187–199. [Google Scholar] [CrossRef]
- Sobolewski, M. Measuring consumer well-being from using free-of-charge digital services. The case of navigation apps. Inf. Econ. Policy 2021, 56, 100925. [Google Scholar] [CrossRef]
- Bagozzi, R.P.; Dholakia, U.M.; Basuroy, S. How effortful decisions get enacted: The motivating role of decision processes, desires, and anticipated emotions. J. Behav. Decis. Mak. 2003, 16, 273–295. [Google Scholar] [CrossRef]
- Shiva, A.; Arora, N.; Rishi, B. Do celebrity endorsements influence stock investment intentions? Mark. Intell. Plan. 2022, 40, 804–819. [Google Scholar] [CrossRef]
- Shiva, A.; Singh, M. Stock Hunting or Blue Chip Investments?: Investors’ Preferences for Stocks in Virtual Geographies of Social Net-works. Qual. Res. Financial Mark. 2019, 12, 1–23. [Google Scholar] [CrossRef]
- Crisp, R. Reasons and the Good; Oxford University Press: New York, NY, USA, 2006. [Google Scholar]
- Feldman, F. Pleasure and the Good Life: Concerning the Nature, Varieties, and Plausibility of Hedosnism; Oxford University Press on Demand: New York, NY, USA, 2004. [Google Scholar]
- Finnis, J. Philosophy of Law: Collected Essays Volume IV; Oxford University Press: Oxford, UK, 2011; pp. 1–528. [Google Scholar] [CrossRef]
- Griffin, J. Well-Being: Its Meaning, Measurement and Moral Importance; Oxford University Press: Oxford, UK, 1988. [Google Scholar] [CrossRef]
- Crisp, R. Nicomachean Ethics; Cambridge University Press: London, UK, 2000. [Google Scholar]
- van Praag, B.; Frijters, P.; Ferrer-I-Carbonell, A. The anatomy of subjective well-being. J. Econ. Behav. Organ. 2002, 51, 29–49. [Google Scholar] [CrossRef]
- Xing, Y. A Review of Consumer Well-Being Research from the Perspective of Macro-Marketing. Bus. Econ. 2011, 18, 26–28. (In Chinese) [Google Scholar]
- Kushwaha, B.P.; Tyagi, V.; Sharma, P.B.; Singh, R.K. Mediating role of growth needs and job satisfaction on talent sustainability in BPOs and call centres: An evidence from India. J. Public Aff. 2020, 22, e2400. [Google Scholar] [CrossRef]
- Belk, R.W. Possessions and the Extended Self. J. Consum. Res. 1988, 15, 139–168. [Google Scholar] [CrossRef]
- Anderson, L.; Ostrom, A.L.; Corus, C.; Fisk, R.P.; Gallan, A.S.; Giraldo, M.; Mende, M.; Mulder, M.; Rayburn, S.W.; Rosenbaum, M.S.; et al. Transformative service research: An agenda for the future. J. Bus. Res. 2013, 66, 1203–1210. [Google Scholar] [CrossRef]
- Devezer, B.; Sprott, D.E.; Spangenberg, E.R.; Czellar, S. Consumer Well-Being: Effects of Subgoal Failures and Goal Importance. J. Mark. 2014, 78, 118–134. [Google Scholar] [CrossRef]
- Zhao, C.; Wei, H. The Highest Hierarchy of Consumption: A Literature Review of Consumer Well-Being. Open J. Soc. Sci. 2019, 7, 135–149. [Google Scholar] [CrossRef]
- Berg, H.; Söderlund, M.; Lindström, A. Spreading joy: Examining the effects of smiling models on consumer joy and attitudes. J. Consum. Mark. 2015, 32, 459–469. [Google Scholar] [CrossRef]
- Jones, M.A.; Reynolds, K.E. The role of retailer interest on shopping behavior. J. Retail. 2006, 82, 115–126. [Google Scholar] [CrossRef]
- Seligman, M.E.P. Flourish: A Visionary New Understanding of Happiness and Well-Being; Simon and Schuster: New York, NY, USA, 2012; Volume 27. [Google Scholar]
- Lee, D.-J.; Sirgy, M.J. Consumer Well-Being (CWB): Various Conceptualizations and Measures. In Handbook of Social Indicators and Quality of Life Research; Springer: Berlin/Heidelberg, Germany, 2012; pp. 331–354. [Google Scholar] [CrossRef]
- Huppert, F.A.; So, T.T. Flourishing Across Europe: Application of a New Conceptual Framework for Defining Well-Being. Soc. Indic. Res. 2013, 110, 837–861. [Google Scholar] [CrossRef]
- Veenhoven, R. Hedonism and Happiness. J. Happiness Stud. 2003, 4, 437–457. [Google Scholar] [CrossRef]
- Lee, M.S.W.; Ahn, C.S.Y. Anti-consumption, Materialism, and Consumer Well-being. J. Consum. Aff. 2016, 50, 18–47. [Google Scholar] [CrossRef]
- Diener, E.; Emmons, R.A.; Larsen, R.J.; Griffin, S. The Satisfaction with Life Scale. J. Pers. Assess. 1985, 49, 71–75. [Google Scholar] [CrossRef]
- Lee, J.; Guo, Y.-Y. The Relationship between Income and Happiness and Its Practical Implications. Adv. Psy-Chological Sci. 2010, 18, 1073. [Google Scholar]
- Markus, H.R.; Schwartz, B. Does Choice Mean Freedom and Well-Being. J. Consum. Res. 2010, 37, 344–355. [Google Scholar] [CrossRef]
- Lee, D.-J.; Sirgy, M.J.; Yu, G.B.; Chalamon, I. The Well-Being Effects of Self-Expressiveness and Hedonic Enjoyment Associated with Physical Exercise. Appl. Res. Qual. Life 2014, 10, 141–159. [Google Scholar] [CrossRef]
- Garvey, A.M.; Germann, F.; Bolton, L.E. Performance Brand Placebos: How Brands Improve Performance and Consumers Take the Credit. J. Consum. Res. 2015, 42, 931–951. [Google Scholar] [CrossRef]
- El Hedhli, K.; Chebat, J.-C.; Sirgy, M.J. Shopping well-being at the mall: Construct, antecedents, and consequences. J. Bus. Res. 2013, 66, 856–863. [Google Scholar] [CrossRef]
- Waterman, A.S.; Schwartz, S.J.; Conti, R. The Implications of Two Conceptions of Happiness (Hedonic Enjoyment and Eudaimonia) for the Understanding of Intrinsic Motivation. J. Happiness Stud. 2006, 9, 41–79. [Google Scholar] [CrossRef]
- Sheng, X.; Siguaw, J.A.; Simpson, P.M. Servicescape attributes and consumer well-being. J. Serv. Mark. 2016, 30, 676–685. [Google Scholar] [CrossRef]
- Bastos, W.; Brucks, M. How and Why Conversational Value Leads to Happiness for Experiential and Material Purchases. J. Consum. Res. 2017, 44, 598–612. [Google Scholar] [CrossRef]
- Mourey, J.A.; Olson, J.G.; Yoon, C. Products as Pals: Engaging with Anthropomorphic Products Mitigates the Effects of Social Exclusion. J. Consum. Res. 2017, 44, 414–431. [Google Scholar] [CrossRef]
- Tang, C.; Guo, L.; Gopinath, M. A Social-Cognitive Model of Consumer Well-Being: A Longitudinal Exploration of the Role of the Ser-vice Organization. J. Serv. Res. 2016, 19, 307–321. [Google Scholar] [CrossRef]
- Etkin, J.; Mogilner, C. Does Variety Among Activities Increase Happiness? J. Consum. Res. 2016, 43, 210–229. [Google Scholar] [CrossRef]
- Brown, K.W.; Kasser, T.; Ryan, R.M.; Linley, P.A.; Orzech, K. When what one has is enough: Mindfulness, financial desire discrepancy, and subjective well-being. J. Res. Pers. 2009, 43, 727–736. [Google Scholar] [CrossRef]
- Hasler, G. Well-Being: An Important Concept for Psychotherapy and Psychiatric Neuroscience. Psychother. Psychosom. 2016, 85, 255–261. [Google Scholar] [CrossRef]
- Labroo, A.A.; Patrick, V.M. Psychological Distancing: Why Happiness Helps You See the Big Picture. J. Consum. Res. 2009, 35, 800–809. [Google Scholar] [CrossRef]
- Chida, Y.; Steptoe, A. Positive Psychological Well-Being and Mortality: A Quantitative Review of Prospective Observational Studies. Psychosom. Med. 2008, 70, 741–756. [Google Scholar] [CrossRef] [PubMed]
- Tikkanen, H. Characterizing well-being capabilities in services. J. Serv. Mark. 2020, 34, 785–795. [Google Scholar] [CrossRef]
- Gilbert, J.R.; Stafford, M.B.R.; Sheinin, D.A.; Pounders, K. The dance between darkness and light: A systematic review of advertising’s role in consumer well-being (1980–2020). Int. J. Advert. 2021, 40, 491–528. [Google Scholar] [CrossRef]
- Kaur, G.; Kushwaha, B.P. Digital Payment Systems a Way to Protect One Another from Coronavirus. J. Contemp. Issues Bus. Gov. 2021, 27, 2381–2388. [Google Scholar]
- Olsen, S.O.; Khoi, N.H.; Tuu, H.H. The “Well-Being” and “Ill-Being” of Online Impulsive and Compulsive Buying on Life Satisfaction: The Role of Self-Esteem and Harmony in Life. J. Macromarket. 2021, 42, 128–145. [Google Scholar] [CrossRef]
- Griffith, D.A.; Lee, H.S.; Yalcinkaya, G. The use of social media and the prevalence of depression: A multi-country examination of value co-creation and consumer well-being. Int. Mark. Rev. 2022, 39, 1–31. [Google Scholar] [CrossRef]
- Mendini, M.; Peter, P.C.; Maione, S. The potential positive effects of time spent on Instagram on consumers’ gratitude, altruism, and willingness to donate. J. Bus. Res. 2022, 143, 16–26. [Google Scholar] [CrossRef]
- Nayal, P.; Pandey, N.; Paul, J. Covid-19 pandemic and consumer-employee-organization wellbeing: A dynamic capability theory approach. J. Consum. Aff. 2021, 56, 359–390. [Google Scholar] [CrossRef]
- Viswanathan, M.; Umashankar, N.; Sreekumar, A.; Goreczny, A. Marketplace Literacy as a Pathway to a Better World: Evidence from Field Experiments in Low-Access Subsistence Marketplaces. J. Mark. 2021, 85, 113–129. [Google Scholar] [CrossRef]
- Akpinar, E.; Verlegh, P.W.J.; Smidts, A. Sharing product harm information: The effects of self-construal and self-relevance. Int. J. Res. Mark. 2018, 35, 319–335. [Google Scholar] [CrossRef]
- Faul, F.; Erdfelder, E.; Buchner, A.; Lang, A.-G. Statistical power analyses using G*Power 3.1: Tests for correlation and regression analyses. Behav. Res. Methods 2009, 41, 1149–1160. [Google Scholar] [CrossRef] [PubMed]
- Dubey, R.; Ali, S.S. Exploring Antecedents of Extended Supply Chain Performance Measures: An Insight from Indian Green Manufac-turing Practices. Benchmarking Int. J. 2015, 22, 752–772. [Google Scholar] [CrossRef]
- Nair, P.S.; Shiva, A.; Yadav, N.; Tandon, P. Determinants of mobile apps adoption by retail investors for online trading in emerging financial markets. Benchmarking Int. J. 2022. ahead-of-print. [Google Scholar] [CrossRef]
- Ringle, C.M.; Wende, S.; Becker, J.M. SmartPLS 3; SmartPLS: Bonningstedt, Germany, 2015. [Google Scholar]
- Ali, F.; Rasoolimanesh, S.M.; Sarstedt, M.; Ringle, C.M.; Ryu, K. An assessment of the use of partial least squares structural equation modeling (PLS-SEM) in hospitality research. Int. J. Contemp. Hosp. Manag. 2018, 30, 514–538. [Google Scholar] [CrossRef]
- Cheah, J.-H.; Ting, H.; Ramayah, T.; Memon, M.A.; Cham, T.-H.; Ciavolino, E. A comparison of five reflective–formative estimation approaches: Reconsideration and recommendations for tourism research. Qual. Quant. 2018, 53, 1421–1458. [Google Scholar] [CrossRef]
- Sarstedt, M.; Hair, J.F., Jr.; Cheah, J.-H.; Becker, J.-M.; Ringle, C.M. How to Specify, Estimate, and Validate Higher-Order Constructs in PLS-SEM. Australas. Mark. J. 2019, 27, 197–211. [Google Scholar] [CrossRef]
- Henseler, J.; Hubona, G.; Ray, P.A. Using PLS path modeling in new technology research: Updated guidelines. Ind. Manag. Data Syst. 2016, 116, 2–20. [Google Scholar] [CrossRef]
- Hair, J.F.; Risher, J.J.; Sarstedt, M.; Ringle, C.M. When to use and how to report the results of PLS-SEM. Eur. Bus. Rev. 2019, 31, 2–24. [Google Scholar] [CrossRef]
- Podsakoff, P.M.; MacKenzie, S.B.; Lee, J.-Y.; Podsakoff, N.P. Common method biases in behavioral research: A critical review of the literature and recommended remedies. J. Appl. Psychol. 2003, 88, 879–903. [Google Scholar] [CrossRef]
- Henseler, J.; Ringle, C.M.; Sarstedt, M. A new criterion for assessing discriminant validity in variance-based structural equation modeling. J. Acad. Mark. Sci. 2015, 43, 115–135. [Google Scholar] [CrossRef]
- Gold, A.H.; Malhotra, A.; Segars, A.H. Knowledge Management: An Organizational Capabilities Perspective. J. Manag. Inf. Syst. 2001, 18, 185–214. [Google Scholar] [CrossRef]
- Sarstedt, M.; Henseler, J.; Ringle, C.M. Multigroup Analysis in Partial Least Squares (PLS) Path Modeling: Alternative Methods and Empirical Results. New Chall. Int. Mark. 2011, 22, 195–218. [Google Scholar] [CrossRef]
- Noor, S.; Rasoolimanesh, S.M.; Jaafar, M.; Barghi, R. Inscription of a destination as a world heritage site and residents’ perceptions. Asia Pac. J. Tour. Res. 2018, 24, 14–30. [Google Scholar] [CrossRef]
- Diamantopoulos, A. Formative indicators: Introduction to the special issue. J. Bus. Res. 2008, 61, 1201–1202. [Google Scholar] [CrossRef]
- Rasoolimanesh, S.M.; Jaafar, M.; Kock, N.; Ahmad, A.G. The effects of community factors on residents’ perceptions toward World Heritage Site inscription and sustainable tourism development. J. Sustain. Tour. 2016, 25, 198–216. [Google Scholar] [CrossRef]
- Cohen, J. Statistical Power Analysis for the Behavioral Sciences, 2nd ed.; Lawerence Erlbaum Associates: Hillsdale, NJ, USA, 1988. [Google Scholar]
- Stone, M. Cross-Validatory Choice and Assessment of Statistical Predictions. J. R. Stat. Soc. Ser. B 1974, 36, 111–133. [Google Scholar] [CrossRef]


| Investors’ Age | Count | Percentage | Educational Qualification | Count | Percentage |
| Less than 30 years | 75 | 25.8 | Graduate Level | 71 | 24.5 |
| Between 30 to 39 years | 120 | 41.4 | Post Graduate Level | 130 | 44.8 |
| Between 40 to 49 years | 62 | 21.4 | Professional | 89 | 30.7 |
| 50 years and above | 33 | 11.4 | 290 | 100 | |
| 290 | 100 | ||||
| Gender | Investor experience | ||||
| Male | 216 | 74.5 | Pleasant | 158 | 54.5 |
| Female | 74 | 25.5 | Unpleasant | 132 | 45.5 |
| 290 | 100 | 290 | 100 | ||
| Income | Marital Status | ||||
| Below 30,000 per month | 80 | 27.6 | Married | 187 | 64.5 |
| 30,000–50,000 per month | 116 | 40 | Unmarried | 103 | 35.5 |
| Above 50,000 per month | 94 | 32.4 | 290 | 100 | |
| 290 | 100 |
| Construct/ Related Items | Factor Loadings | Type of Construct | rhoA—CR | AVE | |||
|---|---|---|---|---|---|---|---|
| Pleasant Experience | Unpleasant Experience | Pleasant Experience | Unpleasant Experience | Pleasant Experience | Unpleasant Experience | ||
| Personal Value | Reflective | 0.869–0.907 | 0.840–0.889 | 0.709 | 0.669 | ||
| PV1 | 0.813 | 0.756 | |||||
| PV2 | 0.828 | 0.848 | |||||
| PV3 | 0.834 | 0.787 | |||||
| PV4 | 0.891 | 0.874 | |||||
| Social and Cultural Values | Reflective | 0.873–0.912 | 0.867–0.908 | 0.723 | 0.712 | ||
| SCN1 | 0.851 | 0.826 | |||||
| SCN2 | 0.875 | 0.868 | |||||
| SCN3 | 0.809 | 0.807 | |||||
| SCN4 | 0.863 | 0.872 | |||||
| Brand Attributes | Reflective | 0.831–0.892 | 0.844–0.881 | 0.734 | 0.712 | ||
| BRA1 | 0.858 | 0.868 | |||||
| BRA2 | 0.892 | 0.898 | |||||
| BRA3 | 0.818 | 0.761 | |||||
| Product and Service Attributes | Reflective | 0.773–0.838 | 0.812–0.874 | 0.564 | 0.636 | ||
| PSA1 | 0.788 | 0.757 | |||||
| PSA2 | 0.763 | 0.807 | |||||
| PSA3 | 0.785 | 0.826 | |||||
| PSA4 | 0.662 | 0.797 | |||||
| Behavioral Aspects | Reflective | 0.772–0.775 | 0.877–0.897 | 0.554 | 0.744 | ||
| BHA1 | 0.983 | 0.886 | |||||
| BHA2 | 0.712 | 0.910 | |||||
| BHA3 | 0.433 | 0.787 | |||||
| Impact on Individual | Reflective | 0.758–0.840 | 0.821–0.879 | 0.568 | 0.645 | ||
| IOI1 | 0.787 | 0.773 | |||||
| IOI2 | 0.747 | 0.780 | |||||
| IOI3 | 0.794 | 0.822 | |||||
| IOI4 | 0.681 | 0.837 | |||||
| Impact on Enterprise | Reflective | 0.761–0.842 | 0.828–0.875 | 0.571 | 0.637 | ||
| IOE1 | 0.791 | 0.853 | |||||
| IOE2 | 0.795 | 0.797 | |||||
| IOE3 | 0.730 | 0.753 | |||||
| IOE4 | 0.704 | 0.786 | |||||
| Consumer Well Being (Formative Assessments) | Outer Weights/ Loadings (Pleasant) | p-values | Outer VIF (Pleasant) | Outer Weights/ Loadings (Unpleasant) | p-values | Outer VIF (Unpleasant) | Overall Weights/Loadings |
| Behavioral Aspects | 0.087/.0181 | 0.120/ 0.085 * | 1.221 | 0.021/0.0150 | 0.706 /0.091 * | 1.157 | 0.044 /0.165 ** |
| Brand Attribute | 0.232/0.661 | 0.004 ** /0.000 *** | 1.924 | −0.070/0.517 | 0.315 /0.000 *** | 1.740 | 0.066 /0.589 *** |
| Personal Value | 0.013/.507 | 0.892 /0.000 *** | 2.049 | 0.079/0.542 | 0.281 /0.000 *** | 1.579 | 0.064 /0.527 *** |
| Product and Service Attributes | 0.363/0.740 | 0.000 *** /0.0000 *** | 1.585 | 0.430/0.868 | 0.000 *** /0.000 *** | 1.952 | 0.412 *** /0.815 *** |
| Social and Cultural Value | 0.601/0.925 | 0.000 *** /0.000 *** | 2.280 | 0.659/0.936 | 0.000 *** /0.000 *** | 2.474 | 0.625 *** /0.935 *** |
| Redundancy Analysis | Pleasant Experience | Unpleasant Experience | OverallModel | ||||
| Consumer Well Being-> Consumer Well Being Global Item | 0.791 *** | 0.836 *** | 0.815 *** | ||||
| (a) | |||||||
| HTMT Pleasant Experience | Behavioral Aspects | Brand Attribute | Impact on Enterprise | Impact on Individual | Perceived Value | Product and Service Attributes | Social and Cultural Value |
| Behavioral Aspects | |||||||
| Brand Attribute | 0.170 | ||||||
| Impact on Enterprise | 0.299 | 0.520 | |||||
| Impact on Individual | 0.272 | 0.595 | 0.929 | ||||
| Perceived Value | 0.324 | 0.753 | 0.332 | 0.386 | |||
| Product and Service Attributes | 0.461 | 0.274 | 0.691 | 0.797 | 0.234 | ||
| Social and Cultural Value | 0.085 | 0.685 | 0.552 | 0.668 | 0.645 | 0.601 | |
| (b) | |||||||
| HTMT | Behavioral Aspects | Brand Attribute | Impact on Enterprise | Impact on Individual | Perceived Value | Product and Service Attributes | Social and Cultural Value |
| Behavioral Aspects | |||||||
| Brand Attribute | 0.140 | ||||||
| Impact on Enterprise | 0.207 | 0.343 | |||||
| Impact on Individual | 0.185 | 0.505 | 0.834 | ||||
| Perceived Value | 0.199 | 0.619 | 0.491 | 0.460 | |||
| Product and Service Attributes | 0.317 | 0.411 | 0.827 | 0.846 | 0.441 | ||
| Social and Cultural Value | 0.103 | 0.698 | 0.674 | 0.776 | 0.592 | 0.763 |
| Measuring Invariance in Composites (MICOM) | Consumer Well Being | Impact on Enterprise | Impact on Individual | |
|---|---|---|---|---|
| Configural Invariance (Application of Identical Algorithms) | Yes | Yes | Yes | |
| Compositional Invariance (Correlation = 1) | C = 1 | 0.94 | 1 | 0.998 |
| Confidence Interval (CIs) | [0.931, 1] | [0.995, 1] | [0.996, 1] | |
| Investigating Partial Measurement Invariance | Yes | Yes | Yes | |
| Equal Mean Assessments | Mean Differences (Pleasant Experience–Unpleasant Experience) | 0.085 | 0.227 | 0.209 |
| Confidence Intervals (CIs) | [−0.22, 0.237] | [−0.228, 0.236] | [−0.222, 0.239] | |
| Equal | Yes | Yes | Yes | |
| Equal Variance Assessments | Variance Difference (Pleasant Experience–Unpleasant Experience) | −0.37 | −0.313 | −0.29 |
| Confidence Intervals (CIs) | [−0.370, 0.408] | [−0.357, 0.388] | [−0.393, 0.396] | |
| Equal | Yes | Yes | Yes | |
| Full Measurement Invariance Established | Yes | Yes | Yes | |
| Path Relationships | Path Coefficients (Standardized Beta) | Confidence Interval (95 Percent) Bias Corrected | p-Values | |||
|---|---|---|---|---|---|---|
| Pleasant Experience | Unpleasant Experience | Pleasant Experience | Unpleasant Experience | Pleasant Experience | Unpleasant Experience | |
| Consumer Well Being -> Impact on Individual | 0.713 | 0.744 | [0.593;0.791] | [0.64;0.815] | 0.00 *** | 0.00 *** |
| Consumer Well Being -> Impact on Enterprise | 0.62 | 0.718 | [0.474;0.707] | [0.592;0.789] | 0.00 *** | 0.00 *** |
| Gender -> Consumer Well Being | −0.079 | −0.023 | [−0.255;0.128] | [−0.189;0.168] | 0.42 | 0.80 |
| Gender -> Impact on Individual | 0.023 | −0.148 | [−0.073;0.116] | [−0.272;−0.037] | 0.62 | 0.014 ** |
| Gender -> Impact on Enterprise | −0.031 | −0.008 | [−0.154;0.087] | [−0.135;0.113] | 0.61 | 0.91 |
| Age -> Consumer Well Being | −0.004 | −0.012 | [−0.165;0.162] | [−0.232;0.183] | 0.96 | 0.91 |
| Age -> Impact on Individual | 0.118 | 0.104 | [0.006;0.22] | [0.008;0.212] | 0.034 ** | 0.046 ** |
| Age -> Impact on Enterprise | 0.113 | 0.054 | [−0.025;0.24] | [−0.082;0.197] | 0.092 * | 0.45 |
| Impact on Enterprise (R-square) | 0.399 | 0.517 | [0.232;0.497] | [0.352;0.623] | ||
| Impact on Individual (R-square) | 0.519 | 0.583 | [0.364;0.627] | [0.43;0.683] | ||
| Path Relationships | Path Coefficient Difference | p-Values Differences | Supported | Permutation p-Values | ||
|---|---|---|---|---|---|---|
| PLS MGA | Permutation | Welch Satterthwaite Test | ||||
| Consumer Well Being -> Impact on Individual | −0.031 | 0.641 | 0.641 | 0.634 | NO | 0.646 |
| Consumer Well Being -> Impact on Enterprise | −0.098 | 0.179 | 0.194 | 0.185 | NO | 0.222 |
| Gender -> Consumer Well Being | −0.056 | 0.673 | 0.684 | 0.679 | NO | 0.62 |
| Gender -> Impact on Individual | 0.171 | 0.027 ** | 0.025 ** | 0.027 ** | Yes/No | 0.041 ** |
| Gender -> Impact on Enterprise | −0.024 | 0.792 | 0.787 | 0.787 | NO | 0.799 |
| Age -> Consumer Well Being | 0.008 | 0.96 ** | 0.951 | 0.952 ** | YES | 0.946 |
| Age -> Impact on Individual | 0.015 | 0.84 | 0.845 | 0.842 | NO | 0.861 |
| Age -> Impact on Enterprise | 0.059 | 0.543 | 0.546 | 0.544 | NO | 0.593 |
Disclaimer/Publisher’s Note: The statements, opinions and data contained in all publications are solely those of the individual author(s) and contributor(s) and not of MDPI and/or the editor(s). MDPI and/or the editor(s) disclaim responsibility for any injury to people or property resulting from any ideas, methods, instructions or products referred to in the content. |
© 2023 by the authors. Licensee MDPI, Basel, Switzerland. This article is an open access article distributed under the terms and conditions of the Creative Commons Attribution (CC BY) license (https://creativecommons.org/licenses/by/4.0/).
Share and Cite
Kushwaha, B.P.; Shiva, A.; Tyagi, V. How Investors’ Financial Well-being Influences Enterprises and Individual’s Psychological Fitness? Moderating Role of Experience under Uncertainty. Sustainability 2023, 15, 1699. https://doi.org/10.3390/su15021699
Kushwaha BP, Shiva A, Tyagi V. How Investors’ Financial Well-being Influences Enterprises and Individual’s Psychological Fitness? Moderating Role of Experience under Uncertainty. Sustainability. 2023; 15(2):1699. https://doi.org/10.3390/su15021699
Chicago/Turabian StyleKushwaha, Bijay Prasad, Atul Shiva, and Vikas Tyagi. 2023. "How Investors’ Financial Well-being Influences Enterprises and Individual’s Psychological Fitness? Moderating Role of Experience under Uncertainty" Sustainability 15, no. 2: 1699. https://doi.org/10.3390/su15021699
APA StyleKushwaha, B. P., Shiva, A., & Tyagi, V. (2023). How Investors’ Financial Well-being Influences Enterprises and Individual’s Psychological Fitness? Moderating Role of Experience under Uncertainty. Sustainability, 15(2), 1699. https://doi.org/10.3390/su15021699

