A Customizable No-Code Realistic Motion Editor for VRM-Based Avatars
Abstract
1. Introduction
2. Related Works
2.1. Educational Tools
2.2. Metaverse
2.3. CPS
2.4. McCabe Method
3. Methods
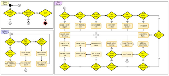
3.1. System Design
3.2. CPS Adoption
4. Results and Discussion
4.1. User Interface Design
4.2. Cyclomatic Complexity Measurement
4.3. Performance Metrics
4.4. Embedded Solution
5. Conclusions
Author Contributions
Funding
Institutional Review Board Statement
Informed Consent Statement
Data Availability Statement
Acknowledgments
Conflicts of Interest
References
- Chilana, P.K.; Hudson, N.; Bhaduri, S.; Shashikumar, P.; Kane, S. Supporting Remote Real-Time Expert Help: Opportunities and Challenges for Novice 3D Modelers. In Proceedings of the IEEE Symposium on Visual Languages and Human-Centric Computing (VL/HCC), Lisbon, Portugal, 25 October 2018; pp. 157–166. [Google Scholar]
- Jahanlou, A.H.; Odom, W.; Chilana, P. Challenges in Getting Started in Motion Graphic Design: Perspectives from Casual and Professional Motion Designers. In Proceedings of the Graphics Interface, Virtual Event, 28–29 May 2021; pp. 33–45. [Google Scholar]
- Terton, U.; Smyth, G.; Wright, H. CliNCare: An Educational Game—The Reasoning Behind the Graphic Choices and Their Impact on Player Opinions. Comput. Games J. 2020, 9, 331–347. [Google Scholar] [CrossRef]
- Han, A.; Wohn, K.; Ahn, J. Towards new fashion design education: Learning virtual prototyping using E-textiles. Int. J. Technol. Des. Educ. 2021, 31, 379–400. [Google Scholar] [CrossRef]
- Lichty, P. Making Inside the Augment: Augmented Reality and Art/Design Education. In Augmented Reality in Education; Geroimenko, V., Ed.; Springer Series on Cultural Computing; Springer: Cham, Switzerland, 2020; pp. 261–278. ISBN 978-3-030-42156-4. [Google Scholar]
- Xing, Y.; Liang, Z.; Fahy, C.; Shell, J.; Guan, K.; Liu, Y.; Zhang, Q. Virtual Reality Research: Design Virtual Education System for Epidemic (COVID-19) Knowledge to the Public. Appl. Sci. 2021, 11, 10586. [Google Scholar] [CrossRef]
- Cabatuan, M. Dismath: Discrete Math Gamified Educational Tool in Logic with Minimax Algorithm and Pruning. In Proceedings of the IEEE 11th International Conference on Humanoid, Nanotechnology, Information Technology, Communication and Control, Environment, and Management (HNICEM), Laoag, Philppines, 29 November–1 December 2019; pp. 1–6. [Google Scholar]
- Ruiz, J.; Serral Asensio, E.; Snoeck, M. Learning UI Functional Design Principles Through Simulation With Feedback. IEEE Trans. Learn. Technol. 2020, 13, 833–846. [Google Scholar] [CrossRef]
- Zamani, P.; Haghighi, S.B.; Ravanbakhsh, M. The use of crossword puzzles as an educational tool. J. Adv. Med. Educ. Prof. 2021, 9, 102. [Google Scholar]
- Komninos, T.; Paraskevas, M.; Smyrnaiou, Z.; Serpanos, D. Cyberphysical Systems in K–12 Education. Computer 2022, 55, 81–84. [Google Scholar] [CrossRef]
- Bell, J.T.; Fogler, H.S. The investigation and application of virtual reality as an educational tool. In Proceedings of the American Society for Engineering Education Annual Conference, Anaheim, CA, USA, 28 June 1995; pp. 1718–1728. [Google Scholar]
- Zhang, N.; Chen, X.; Yin, H. Significance and Possibility of VR Technology Embedded in the Teaching of Ideological and Political Theory Course in Colleges and Universities. IEEE Access 2020, 8, 209835–209843. [Google Scholar] [CrossRef]
- Yoon, K.; Kim, S.K.; Jeong, S.P.; Choi, J.H. Interfacing Cyber and Physical Worlds: Introduction to IEEE 2888 Standards. In Proceedings of the IEEE International Conference on Intelligent Reality (ICIR), Virtual Event, 14–16 December 2021; pp. 49–50. [Google Scholar]
- IEEE Standards Association IEEE 2888 Interfacing Cyber and Physical World Working Group. Available online: https://sagroups.ieee.org/2888/ (accessed on 1 October 2022).
- VRM consortium, Inc. VRM: 3D Avatar File Format for VR. Available online: https://vrm.dev/en/ (accessed on 1 October 2022).
- VRoid Studio, VRoid. Available online: https://vroid.com/en/studio (accessed on 1 October 2022).
- Wakaru ver. beta, Eeeee! Are you angry? Available online: https://store.steampowered.com/app/870820/Wakaru_ver_beta/ (accessed on 1 October 2022).
- PrprLive, 1-Reality. Available online: https://store.steampowered.com/app/1279610/PrprLive/ (accessed on 1 October 2022).
- Haru, H. VRM4U. Available online: https://github.com/ruyo/VRM4U (accessed on 1 October 2022).
- Lee, E.A.; Seshia, S.A. Introduction to Embedded Systems: A Cyber-Physical Systems Approach, 2nd ed.; MIT Press: Cambridge, MA, USA, 2014; ISBN 978-0-262-53381-2. [Google Scholar]
- Chaudhry, N.; Yousaf, M.M.; Khan, M.T. Security assessment of data management systems for cyber-physical system applications. J. Softw. Evol. Proc. 2019, e2241. [Google Scholar] [CrossRef]
- Jiang, Y.; Chen, C.L.P.; Duan, J. A new practice-driven approach to developing software in a cyber-physical system environment. Enterp. Inf. Syst. 2016, 10, 211–227. [Google Scholar] [CrossRef]
- Yu, H.; Qi, H.; Li, K. A powerful software-defined cyber-physical system to expand CPS adoption. Softw. Pract. Exp. 2019, 52, 904–916. [Google Scholar] [CrossRef]
- Garcia-Valls, M.; Bellavista, P.; Gokhale, A. Reliable software technologies and communication middleware: A perspective and evolution directions for the cyber-physical system, mobility, and cloud computing. Future Gener. Comp. Syst. 2017, 71, 171–176. [Google Scholar] [CrossRef]
- Sztipanovits, J.; Bapty, T.; Koutsoukos, X. Model and Tool Integration Platforms for Cyber-Physical System Design. Proc. IEEE Inst. Electr. Electron. Eng. 2018, 106, 1501–1526. [Google Scholar] [CrossRef]
- Lv, C.; Hu, X.; Sangiovanni-Vincentelli, A. Driving-Style-Based Codesign Optimization of an Automated Electric Vehicle: A Cyber-Physical System Approach. IEEE Trans. Ind. Electron. 2019, 66, 2965–2975. [Google Scholar] [CrossRef]
- Song, J.; Zhang, Y.; Duan, K. TOLA: Topic-oriented learning assistance based on cyber-physical systems and big data. Future Gener. Comp. Syst. 2017, 75, 200–205. [Google Scholar] [CrossRef]
- Luo, S.; Liu, H.; Qi, E. Big data analytics—enabled cyber-physical system: Model and applications. Ind. Manage. Data Syst. 2019, 119, 1072–1088. [Google Scholar] [CrossRef]
- Vellaithurai, C.B.; Biswas, S.S.; Srivastava, A.K. Development and Application of a Real-Time Test Bed for Cyber-Physical System. IEEE Syst. J. 2017, 11, 2192–2203. [Google Scholar] [CrossRef]
- Park, S.O.; Xiao, B.; Leung, V. Advanced technologies and applications for Highly-Reliable Cyber-Physical Systems (HRCPS). J. Supercomput. 2013, 66, 1–3. [Google Scholar] [CrossRef]
- Nawa, K.; Chandrasiri, N.P.; Yanagihara, T. Cyber-physical system for vehicle application. Trans. Inst. Meas. Control 2013, 36, 898–905. [Google Scholar] [CrossRef]
- Chen, J.; Yang, J.; Zhou, H. CPS Modeling of CNC Machine Tool Work Processes Using an Instruction-Domain Based Approach. Eng. J. 2015, 1, 247–260. [Google Scholar] [CrossRef]
- Mueller, E.; Chen, X.L.; Riedel, R. Challenges and Requirements for the Application of Industry 4.0: A Special Insight with the Usage of Cyber-Physical System. Chin. J. Mech. Eng. 2017, 30, 1050–1057. [Google Scholar] [CrossRef]
- Cheng, P.H. Wearable Ultrasonic Guiding Device with White Cane for Visually Impaired: A Preliminary Verisimilitude Experiment. Assist. Technol. 2016, 28, 127–136. [Google Scholar] [CrossRef]
- Farrell, L.; Bourgeois-Law, G.; Buydens, S.; Regehr, G. Your Goals, My Goals, Our Goals: The Complexity of Coconstructing Goals with Learners in Medical Education. Teach. Learn. Med. 2019, 31, 370–377. [Google Scholar] [CrossRef] [PubMed]
- McCabe, T.J. A Complexity Measure. IEEE Trans. Softw. Eng. 1976, SE-2, 308–320. [Google Scholar] [CrossRef]
- Hutajulu, D.D.; Simaremare, M.E.; Pangaribuan, Y.S.; Ginting, A.R. Measuring Programmer Quality from Complexity Point of View. In Proceedings of the International Conference on Informatics, Multimedia, Cyber and Information System (ICIMCIS), Jakarta, Indonesia, 28–29 October 2021; pp. 62–266. [Google Scholar]
- Chai, C.; Xu, X.; Zhang, Z.; Liang, Y.; Wang, L. Topological Structure Analysis of Software Using Complex Network Theory. Math. Probl. Eng. 2022, 2022, 4283995. [Google Scholar]
- World Wide Web Consortium. Hypertext Markup Language (HTML). Available online: https://html.spec.whatwg.org/multipage/ (accessed on 1 October 2022).
- World Wide Web Consortium. Cascading Style Sheets. Available online: https://www.w3.org/Style/CSS/Overview.en.html (accessed on 1 October 2022).
- Ecma International. JavaScript. Available online: https://www.ecma-international.org/publications-and-standards/standards/ecma-262/ (accessed on 1 October 2022).
- OpenJS Foundation. jQuery. Available online: https://jquery.com/ (accessed on 1 October 2022).







| Tool | Advantages | Disadvantages |
|---|---|---|
| VRoid Studio |
|
|
| Wakaru |
|
|
| PrprLive |
|
|
| VRM4U |
|
|
| Part | Group | Side | Actions |
|---|---|---|---|
| Face | Emotion | Not available | Fun, anger, sorrow, joy, surprise, and blink |
| Mouth | Not available | A, e, i, o, and u | |
| Limb | Arm | Both, left, and right | Hang, swing, lift, hold, wave, stroke, shrug, salute, arm-heart, raise and at-ease |
| Finger | Both, left, and right | fist, spread, and thumb-up | |
| Leg | Both, left, and right | Walk, left knee, raise the leg, and stretch | |
| Body | Waist | Not available | Bow |
| { |
| “actionDefined”: [actionSingle, …], |
| “timeline”: [timelineSingle, …], |
| “moveEndTime”: [ ] |
| } |
| actionSingle := [ |
| id: string, |
| partNo: number, |
| groupNo: number, |
| sideNo: number, |
| actionNo: number, |
| genderNo: number, |
| part: string, |
| group: string, |
| side: string, |
| action: string, |
| gender: string] |
| def getTotalCount() |
| # Definition |
| SubFig { # list of all subfigures |
| SFName string # subfigure: name |
| SFNodeCount integer # subfigure: node count |
| SFPathCount integer # subfigure: path count |
| } |
| MFNodeCount integer # main figure: node count |
| MFPathCount integer # main figure: path count |
| MFCrossNodeCount integer # main figure: cross node count |
| TNodeCount integer # total node count |
| TPathCount integer # total path count |
| # Calculation |
| for s in range(SubFig) |
| TNodeCount += s.SFNodeCount |
| TPathCount += s.SFPathCount |
| TNodeCount += MFNodeCount - MFCrossNodeCount |
| TPathCount += MFPathCount - MFCrossNodeCount |
| Features | Activities | File Size (KB) | Average Time Expense (ms) |
|---|---|---|---|
| Editor | Initialization: load our codes | 213 | 5858 |
| Initialization: load the third-party libraries | 2591 | 4618 | |
| Initialization: load boy avatar | 10,312 | 4488 | |
| Initialization: load girl avatar | 14,662 | 4266 | |
| Player | Initialization: load our codes | 136 | 1107 |
| Initialization: load the third-party libraries | 2267 | 779 | |
| Initialization: load boy avatar | 10,312 | 4176 | |
| Initialization: load girl avatar | 14,662 | 3607 | |
| If the user tries to use one JSON file | 13 | 12 |
Disclaimer/Publisher’s Note: The statements, opinions and data contained in all publications are solely those of the individual author(s) and contributor(s) and not of MDPI and/or the editor(s). MDPI and/or the editor(s) disclaim responsibility for any injury to people or property resulting from any ideas, methods, instructions or products referred to in the content. |
© 2023 by the authors. Licensee MDPI, Basel, Switzerland. This article is an open access article distributed under the terms and conditions of the Creative Commons Attribution (CC BY) license (https://creativecommons.org/licenses/by/4.0/).
Share and Cite
Cheng, P.-H.; Chen, L.-W.; Lin, C.-H. A Customizable No-Code Realistic Motion Editor for VRM-Based Avatars. Sustainability 2023, 15, 1182. https://doi.org/10.3390/su15021182
Cheng P-H, Chen L-W, Lin C-H. A Customizable No-Code Realistic Motion Editor for VRM-Based Avatars. Sustainability. 2023; 15(2):1182. https://doi.org/10.3390/su15021182
Chicago/Turabian StyleCheng, Po-Hsun, Li-Wei Chen, and Chia-Hsuan Lin. 2023. "A Customizable No-Code Realistic Motion Editor for VRM-Based Avatars" Sustainability 15, no. 2: 1182. https://doi.org/10.3390/su15021182
APA StyleCheng, P.-H., Chen, L.-W., & Lin, C.-H. (2023). A Customizable No-Code Realistic Motion Editor for VRM-Based Avatars. Sustainability, 15(2), 1182. https://doi.org/10.3390/su15021182

