A Geospatial Analysis Model for the Selection of Post-Mining Land Uses in Surface Lignite Mines: Application in the Ptolemais Mines, Greece
Abstract
:1. Introduction
- How are the dynamic conditions in the mining area related to establishing the suitability criteria and, finally, to determining the post-mining land uses?
- How do key parameters (e.g., environmental, mining, and socioeconomic) affect the final determination of the optimal land use selection?
- How are the topographical–morphological criteria integrated with the additional mining criteria for determining land use suitability?
2. Materials and Methods
2.1. Research Area
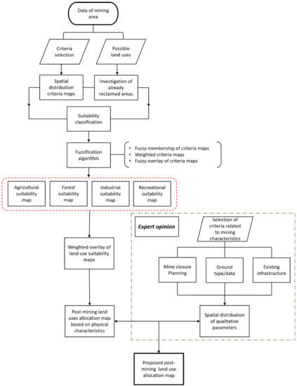
2.2. Applied Methodology
2.2.1. Dataset Processing
2.2.2. Fuzzy Suitability Assessment
2.2.3. Parameters Affecting the Mining Area
3. Results and Discussion
3.1. Determination of Criteria Weights
3.2. Land Use Suitability Assessment
4. Conclusions
Author Contributions
Funding
Institutional Review Board Statement
Informed Consent Statement
Data Availability Statement
Conflicts of Interest
References
- Wang, X.; Lo, K. Just Transition: A Conceptual Review. Energy Res. Soc. Sci. 2021, 82, 102291. [Google Scholar] [CrossRef]
- Pavloudakis, F.; Karlopoulos, E.; Roumpos, C. Just Transition Governance to Avoid Socio-Economic Impacts of Lignite Phase-out: The Case of Western Macedonia, Greece. Extr. Ind. Soc. 2023, 14, 101248. [Google Scholar] [CrossRef]
- Kretschmann, J. Post-Mining—A Holistic Approach. Min. Metall. Explor. 2020, 37, 1401–1409. [Google Scholar] [CrossRef]
- Zervas, E.; Vatikiotis, L.; Gareiou, Z. Proposals for an Environmental and Social Just Transition for the Post-Lignite Era in Western Macedonia, Greece. IOP Conf. Ser. Earth Environ. Sci. 2021, 899, 012049. [Google Scholar] [CrossRef]
- Mborah, C.; Bansah, K.J.; Boateng, M.K. Evaluating Alternate Post-Mining Land-Uses: A Review. EP 2015, 5, 14. [Google Scholar] [CrossRef]
- Wang, S.; Liu, C.; Zhang, H. Suitability Evaluation for Land Reclamation in Mining Area: A Case Study of Gaoqiao Bauxite Mine. Trans. Nonferr. Met. Soc. China 2011, 21, s506–s515. [Google Scholar] [CrossRef]
- Kivinen, S. Sustainable Post-Mining Land Use: Are Closed Metal Mines Abandoned or Re-Used Space? Sustainability 2017, 9, 1705. [Google Scholar] [CrossRef]
- Amirshenava, S.; Osanloo, M. Strategic Planning of Post-Mining Land Uses: A Semi-Quantitative Approach Based on the SWOT Analysis and IE Matrix. Resour. Policy 2022, 76, 102585. [Google Scholar] [CrossRef]
- Scannell, Y. The Regulation of Mining and Mining Waste in the European Union. J. Energy Clim. Environ. 2012, 3, 177–268. [Google Scholar]
- Clark, A.; Clark, J.C. An International Overview of Legal Frameworks for Mine Closure. VIII. 2005. Available online: http://www.irdc.org (accessed on 12 August 2023).
- International Organization for Standardization. Environmental Management Systems—Requirements with Guidance for Use (ISO Standard No. 14001:2015). 2015. Available online: https://www.iso.org/standard/60857.html (accessed on 12 August 2023).
- International Organization for Standardization. Environmental Management Systems—General Guidelines on Implementation (ISO Standard No. 14004:2016). 2016. Available online: https://www.iso.org/standard/60856.html (accessed on 12 August 2023).
- International Organization for Standardization. Environmental Management—Environmental Assessment of Sites and Organizations (EASO). (ISO Standard No. 14015:2001). 2001. Available online: https://www.iso.org/standard/23164.html (accessed on 12 August 2023).
- International Organization for Standardization. Environmental Management—Guidelines for Establishing Good Practices for Combatting Land Degradation and Desertification—Part 1: Good Practices Framework. (ISO Standard No. 14055–1:2017). 2017. Available online: https://www.iso.org/standard/64646.html (accessed on 12 August 2023).
- Wolfhart, P.; Steiakakis, C. Repurposing Land and Assets for Western Macedonia; Presented at the European Commission, Ministry of Environment and Energy, the Governor of Western Macedonia and the Coal Regions in Transition Working Group for Western Macedonia; The World Bank: Washington, DC, USA, 2020. [Google Scholar]
- Beuermann, C. Environmental Rehabilitation and Repurposing, Guidance on the Governance of Environmental Rehabilitation and Repurposing in Coal Regions in Transition; Platform for Coal Regions in Transition; Wuppertal Institute: Wuppertal, Germany, 2020. [Google Scholar]
- Paraskevis, N.; Servou, A.; Roumpos, C.; Pavloudakis, F. Spatiotemporal Interactions between Surface Coal Mining and Land Cover and Use Changes. J. Sustain. Min. 2021, 20, 72–89. [Google Scholar] [CrossRef]
- He, T.; Zhang, M.; Guo, A.; Zhai, G.; Wu, C.; Xiao, W. A Novel Index Combining Temperature and Vegetation Conditions for Monitoring Surface Mining Disturbance Using Landsat Time Series. CATENA 2023, 229, 107235. [Google Scholar] [CrossRef]
- Karan, S.K.; Samadder, S.R.; Maiti, S.K. Assessment of the Capability of Remote Sensing and GIS Techniques for Monitoring Reclamation Success in Coal Mine Degraded Lands. J. Environ. Manag. 2016, 182, 272–283. [Google Scholar] [CrossRef]
- Spanidis, P.-M.; Roumpos, C.; Pavloudakis, F. A Methodology Combining IDEF0 and Weighted Risk Factor Analysis for the Strategic Planning of Mine Reclamation. Minerals 2022, 12, 713. [Google Scholar] [CrossRef]
- Holcombe, S.; Keenan, J. Mining as a Temporary Land Use Scoping Project: Transitions and Repurposing’. Centre for Social Responsibility in Mining; The University of Queensland: Brisbane, Australia, 2020. [Google Scholar]
- Mbedzi, M.D.; Van Der Poll, H.M.; Van Der Poll, J.A. Enhancing a Decision-Making Framework to Address Environmental Impacts of the South African Coalmining Industry. Energies 2020, 13, 4897. [Google Scholar] [CrossRef]
- Malczewski, J. GIS-Based Land-Use Suitability Analysis: A Critical Overview. Prog. Plan. 2004, 62, 3–65. [Google Scholar] [CrossRef]
- Mohamed, A.H.; Shendi, M.M.; Awadalla, A.A.; Mahmoud, A.G.; Semida, W.M. Land Suitability Modeling for Newly Reclaimed Area Using GIS-Based Multi-Criteria Decision Analysis. Environ. Monit. Assess 2019, 191, 535. [Google Scholar] [CrossRef] [PubMed]
- Soltanmohammadi, H.; Osanloo, M.; Aghajani Bazzazi, A. Deriving Preference Order of Post-Mining Land-Uses through MLSA Framework: Application of an Outranking Technique. Environ. Geol. 2009, 58, 877–888. [Google Scholar] [CrossRef]
- Soltanmohammadi, H.; Osanloo, M.; Aghajani Bazzazi, A. An Analytical Approach with a Reliable Logic and a Ranking Policy for Post-Mining Land-Use Determination. Land Use Policy 2010, 27, 364–372. [Google Scholar] [CrossRef]
- Morales, F.; de Vries, W. Establishment of Land Use Suitability Mapping Criteria Using Analytic Hierarchy Process (AHP) with Practitioners and Beneficiaries. Land 2021, 10, 235. [Google Scholar] [CrossRef]
- Yin, K.L.; Yan, T.Z. Statistical Prediction Model for Slope Instability of Metamorphosed Rocks. In Proceedings of the 5th International Symposium on Landslides, Lausanne, Switzerland, 10–15 July 1988; A.A. Balkema: Rotterdam, The Netherlands, 1988; Volume 2, pp. 1269–1272. [Google Scholar]
- Zabihi, H.; Alizadeh, M.; Kibet Langat, P.; Karami, M.; Shahabi, H.; Ahmad, A.; Nor Said, M.; Lee, S. GIS Multi-Criteria Analysis by Ordered Weighted Averaging (OWA): Toward an Integrated Citrus Management Strategy. Sustainability 2019, 11, 1009. [Google Scholar] [CrossRef]
- Memarbashi, E.; Azadi, H.; Barati, A.; Mohajeri, F.; Passel, S.; Witlox, F. Land-Use Suitability in Northeast Iran: Application of AHP-GIS Hybrid Model. IJGI 2017, 6, 396. [Google Scholar] [CrossRef]
- Cheng, L.; Sun, H. Reclamation Suitability Evaluation of Damaged Mined Land Based on the Integrated Index Method and the Difference-Product Method. Environ. Sci. Pollut. Res. 2019, 26, 13691–13701. [Google Scholar] [CrossRef]
- Santé-Riveira, I.; Crecente-Maseda, R.; Miranda-Barrós, D. GIS-Based Planning Support System for Rural Land-Use Allocation. Comput. Electron. Agric. 2008, 63, 257–273. [Google Scholar] [CrossRef]
- Carver, S.J. Integrating Multi-Criteria Evaluation with Geographical Information Systems. Int. J. Geogr. Inf. Syst. 1991, 5, 321–339. [Google Scholar] [CrossRef]
- Dalavi, P.; Rajagopal, J.; Chavare, S. Agricultural Land Suitability Analysis of Swetha River Basin. In Proceedings of the National Conference on Application of Geoinformatics in Rural, Urban & Climatic Studies, Indian Institute of Technology Bombay, Mumbai, India, 6–7 June 2014; Volume 2, pp. 92–100. [Google Scholar]
- Euracoal Coal Industry across Europe. Available online: https://euracoal.eu/info/country-profiles/greece/ (accessed on 12 August 2023).
- Public Power Corporation 2021 Sustainability Report. 2021. Available online: https://www.dei.gr/en/ppc-group/sustainable-development/sustainability-reports/sustainability-report-2021/ (accessed on 12 August 2023).
- ESRI Suitability Modelling-GIS Training 2021. Esri Academy. Available online: https://www.esri.com/training/catalog/6007454b6bf5b1688a23b581/suitability-modeling-introduction/ (accessed on 12 August 2023).
- Jenks, G.F. The Data Model Concept in Statistical Mapping. In International Yearbook of Cartography 7; Frenzel, K., Ed.; Bertelsmann: Gütersloh, Germany, 1967; pp. 186–190. [Google Scholar]
- McMaster, R. In Memoriam: George, F. Jenks (1916–1996). Cartogr. Geogr. Inf. Syst. 1997, 24, 56–59. [Google Scholar] [CrossRef]
- Van Westen, C.J. Statistical Landslide Hazard Analysis. In ILWIS 2.1 for Windows Application Guide; ITC Publication: Enschede, The Netherlands, 1997; pp. 73–84. [Google Scholar]
- Yalcin, A. GIS-Based Landslide Susceptibility Mapping Using Analytical Hierarchy Process and Bivariate Statistics in Ardesen (Turkey): Comparisons of Results and Confirmations. CATENA 2008, 72, 1–12. [Google Scholar] [CrossRef]
- Malczewski, J. GIS-based Multicriteria Decision Analysis: A Survey of the Literature. Int. J. Geogr. Inf. Sci. 2006, 20, 703–726. [Google Scholar] [CrossRef]
- Zadeh, L.A. Fuzzy Sets. Inf. Control 1965, 8, 338–353. [Google Scholar] [CrossRef]









| Criteria | Class Number | Class | Wif | Wiag |
|---|---|---|---|---|
| Slope (°) | 1 | 0–2° | −0.415 | 0.247 |
| 2 | 2–6° | 0.123 | 0.030 | |
| 3 | 6–11° | 0.198 | −0.530 | |
| 4 | 11–17° | 0.327 | −0.615 | |
| 5 | 17–30° | 0.912 | −0.805 | |
| Elevation (m) | 1 | 450–610 | −2.623 | 0.000 |
| 2 | 610–680 | −0.930 | −2.005 | |
| 3 | 680–750 | 0.361 | 0.722 | |
| 4 | 750–800 | 0.596 | 0.376 | |
| 5 | 800–924 | 0.912 | 0.902 | |
| Distance from roads (m) | 1 | 0–400 | 0.238 | −0.528 |
| 2 | 400–900 | 0.118 | 0.437 | |
| 3 | 900–1400 | −0.263 | 0.212 | |
| 4 | 1400–2000 | −0.769 | −0.326 | |
| 5 | 2000–3539 | −0.553 | −0.229 | |
| Distance from villages (m) | 1 | 0–1650 | 0.360 | 0.865 |
| 2 | 1650–2850 | 0.264 | −0.410 | |
| 3 | 2850–4000 | 0.193 | 0.096 | |
| 4 | 4000–5000 | −0.076 | 0.134 | |
| 5 | 5000–6657 | −1.165 | −1.850 | |
| Distance from rivers (m) | 1 | 0–316 | −0.311 | −0.897 |
| 2 | 316–680 | 0.099 | −0.196 | |
| 3 | 680–1000 | 0.165 | 0.375 | |
| 4 | 1000–1500 | −0.015 | 0.587 | |
| 5 | 1500–2226 | 0.427 | 0.427 | |
| Distance from transmission lines (m) | 1 | 0–539 | −0.044 | −0.749 |
| 2 | 539–1175 | 0.019 | −0.655 | |
| 3 | 1175–1873 | 0.069 | −0.039 | |
| 4 | 1873–2635 | 0.048 | 0.822 | |
| 5 | 2635–4049 | −0.156 | 0.455 |
| Land Use/Criteria | Agriculture | Forest | Industrial | Recreational |
|---|---|---|---|---|
| Slope | 0.35 | 0.20 | 0.40 | 0.30 |
| Elevation | 0.15 | 0.20 | 0.05 | 0.20 |
| Roads | 0.15 | 0.15 | 0.10 | 0.15 |
| Villages | 0.5 | 0.15 | 0.15 | 0.5 |
| Rivers | 0.25 | 0.15 | 0.10 | 0.5 |
| Transmission Lines | 0.5 | 0.15 | 0.20 | 0.25 |
| Sum | 1 | 1 | 1 | 1 |
| Land Use | Areainitial 1 (km2) | Areafinal 2 (km2) | Proportioninitial 3 (%) | Proportionfinal 4 (%) |
|---|---|---|---|---|
| Lake | _ | 7.7 | _ | 5.2 |
| Recreational Parks | 12.1 | 14.6 | 8.2 | 9.9 |
| Industrial | 51 | 51.2 | 34.3 | 34.6 |
| Agricultural | 28.6 | 29.9 | 19.3 | 20.2 |
| Forest | 56.3 | 44.6 | 38.1 | 30.1 |
| Total | 148 | 148 | 100 | 100 |
Disclaimer/Publisher’s Note: The statements, opinions and data contained in all publications are solely those of the individual author(s) and contributor(s) and not of MDPI and/or the editor(s). MDPI and/or the editor(s) disclaim responsibility for any injury to people or property resulting from any ideas, methods, instructions or products referred to in the content. |
© 2023 by the authors. Licensee MDPI, Basel, Switzerland. This article is an open access article distributed under the terms and conditions of the Creative Commons Attribution (CC BY) license (https://creativecommons.org/licenses/by/4.0/).
Share and Cite
Servou, A.; Paraskevis, N.; Roumpos, C.; Pavloudakis, F. A Geospatial Analysis Model for the Selection of Post-Mining Land Uses in Surface Lignite Mines: Application in the Ptolemais Mines, Greece. Sustainability 2023, 15, 14388. https://doi.org/10.3390/su151914388
Servou A, Paraskevis N, Roumpos C, Pavloudakis F. A Geospatial Analysis Model for the Selection of Post-Mining Land Uses in Surface Lignite Mines: Application in the Ptolemais Mines, Greece. Sustainability. 2023; 15(19):14388. https://doi.org/10.3390/su151914388
Chicago/Turabian StyleServou, Aikaterini, Nikolaos Paraskevis, Christos Roumpos, and Francis Pavloudakis. 2023. "A Geospatial Analysis Model for the Selection of Post-Mining Land Uses in Surface Lignite Mines: Application in the Ptolemais Mines, Greece" Sustainability 15, no. 19: 14388. https://doi.org/10.3390/su151914388
APA StyleServou, A., Paraskevis, N., Roumpos, C., & Pavloudakis, F. (2023). A Geospatial Analysis Model for the Selection of Post-Mining Land Uses in Surface Lignite Mines: Application in the Ptolemais Mines, Greece. Sustainability, 15(19), 14388. https://doi.org/10.3390/su151914388

