Abstract
Digital Transformations (DT) play an increasingly important role in academia and business, yet their significant Environmental Footprint (EF) is often overlooked, sidelining their potential for Environmental Sustainability (ES). This paper bridges this gap by integrating ES into the discourse of DT, proposing Green Enterprise Architecture (GREAN) as a method for sustainable transformation. Utilizing a Design Science Research approach, we developed an artefact outlining a comprehensive strategy for embedding ES in DT across various layers of an organization. The tool’s need was validated via a systematic literature review (SLR), highlighting the significant research gap in Green Enterprise Architecture. The artefact provides concrete Courses of Action (CoAs) for incorporating ES into the organizational strategy, business, data, application, and technology layers and proposes relevant capabilities to address this. The paper further presents an ES-aware business capability modelling, an innovative business modelling approach that integrates environmental sustainability principles by using (in a novel way) the presentation and analysis methods that capability mapping offers. The proposed artefact serves as a starting point for environmentally sustainable DTs. Future research directions include in-depth exploration of each enterprise layer for ES, real-world validation of our proposed tools and concepts, and the expansion of these into a full framework.
1. Introduction
Digital transformation (DT) is becoming increasingly important, both in an academic [1] and a business [2] context, with events such as the COVID-19 pandemic having triggered companies to speed up their plans for DTs [3]. DT is defined as “a process that aims to improve an entity by triggering significant changes to its properties through combinations of information, computing, communication, and connectivity technologies” [4]. Based on an extensive literature review, Vial [4] presents a DT framework consisting of eight building blocks: use of digital technologies, disruptions, strategic responses, changes in value creation paths, structural changes, organizational barriers, negative impacts, and positive impacts.
DT can play an important role in sustainable development and environmental sustainability (ES). For instance, ref. [5] suggest that integrating the digital economy and the real economy can help resolve the contradiction between economic growth and environmental quality, after studying the relationship between industrial digitalization and enterprise environmental performance showing a significant environmental improvement by reducing the number of pollutants produced in the front-end production process. In addition, including ES in an organization’s value proposition can be an important differentiating factor from both the customer and employee perspectives [6]. ES, however, is noticeably absent from Vial’s [4] DT framework. ES, as defined by [7], involves responsible natural resource management to meet current needs without compromising future generations. Although Vial [4] acknowledges the necessity of incorporating ethical considerations like corporate social responsibility in DT, the author overlooks the connection between ES and DT.
As DT relies significantly on the application of Digital Technologies [4], not including ES in the DT effort can cause companies to miss out on potential opportunities for reductions in their environmental footprint (EF) when transforming the organization. The EF can be expressed as the environmental consequences of the activities a company performs [8]. Even worse, organizations could be running the risk of ignorantly increasing their EF, unaware of the potential negative effect a DT can have on ES. This potential negative effect in terms of energy consumption and related greenhouse gas (GHG) emissions should not be underestimated: Digital technology’s energy consumption increased by almost 70% between 2013 and 2020 [9]. In a 2019 study, the world’s collective footprint of CO2 equivalent emissions (a metric to compare different greenhouse gas emissions based on their global warming potential) associated with digital technology was calculated to account for nearly 3.7% of all GHG emissions and is projected to double by 2025 [9]. This number corresponds with a more recent publication comparing different estimation techniques, resulting in an estimate of 2.1–3.9% of GHG emissions in 2020 being due to information and communications technology (ICT) [10]. The major contributors to ICT emissions are data centres (45%) and communication networks (24%) [11].
Even though these numbers are significant by themselves, the reality seems even more dire. Freitag et al. [10] identify three main reasons why current ICT emission estimates are underestimated and why emissions will continue to increase. First, processor efficiencies are reaching a limit due to transistor size limits. Second, improvements in energy efficiencies and processing power of ICT trigger an increased adoption of these technologies, leading to rebound effects where efficiency gains are counterbalanced by demand growth. In addition, a natural peak in emissions (e.g., due to a limited number of devices per person) is unlikely due to trends such as the Internet of Things (IoT), which require little to no person-time and can operate in the background, driving both embodied and use phase emissions for devices, networks, and data centres. Third, current studies in ICT GHG emissions often omit important energy-intensive ICT growth areas such as Blockchain Technology (BT, including cryptocurrencies), IoT, and Artificial Intelligence (AI), leading to an incomplete picture. Significant investment in the development and adoption of the latter technologies will result in further GHG emission increases.
Recognizing the simultaneous challenges and opportunities of DT and ES, the European Council has proposed a digital-driven shift towards a climate-neutral economy, urging the need for policy frameworks to mitigate any environmental drawbacks of digitalization [12]. However, despite the introduction of initiatives to reduce or limit the GHG emissions of ICT, there is a clear lack of incentives or enforcement mechanisms for the decarbonization of ICT [10]. Policy makers are working towards the use of digitalization to accelerate the transition towards climate-neutrality [12]; nevertheless, the urgency of global warming does not afford the luxury of waiting for the enforcement of policies to trigger a change in the right direction. Organizations need to proactively take up responsibility for their EF and take action in lowering emissions. This kind of corporate environmental responsibility requires organizational awareness concerning the EF throughout all layers of the organization and leveraging transformational opportunities such as DTs to actively decrease the EF.
In the review article Sustainability through digital transformation: A systematic literature review for research guidance [13], the author concluded that research on the relationship between DT and sustainability is extremely fragmented into sectors, functions, and methods. The author found that published research is mostly industry-specific (e.g., agriculture or industry 4.0) or ICT theme-specific (e.g., big data or digital twins) and concludes that the specificity of the sectors and contexts highly limits the generalizability and transferability of research findings and calls for a more generalizable approach. For further research, the author proposes research questions such as “How can digital and sustainability transformations be combined?” and “What factors influence the relationship between sustainability and digitalization?” [13]. The growing prevalence of DT thus presents a distinctive opportunity to enhance ES through planned or ongoing organizational transformations. However, achieving this necessitates a comprehensive and practical strategy supported by concrete tools and frameworks. This paper proposes that such a strategy could be realized by employing an Enterprise Architecture (EA) approach. Van Riel and Poels [14] define EA as serving three fundamental purposes: value creation, enterprise coherence, and strategic alignment. EA coordinates the roles, processes, information, applications, and technology necessary for an enterprise to fulfil its objectives, thereby promoting value creation. It ensures enterprise coherence by integrating these diverse resources into a unified, cooperative system. Strategic alignment, a pivotal aspect of EA, involves transforming strategic resource decisions into an organizational blueprint. This blueprint channels resources towards value creation, in harmony with strategic goals and the overarching vision of the enterprise. Moreover, the EA approach can incorporate ES objectives in the DT strategy, facilitating the strategic integration of sustainability aspects into the organization’s digital transformation.
Several studies have also connected EA with ES [15,16,17,18,19,20]. However, they generally remain very high-level and conceptual or are still in a preliminary research phase. As such, they currently lack specific and actionable EA information, tools, and techniques to leverage DTs for improving an organization’s ES. Other tools and frameworks exist to lower an organization’s EF. Environmental Management (EM) systems such as ISO 14001 already offer a holistic framework to manage, monitor, and control environmental issues, focusing on, for instance, efficient use of resources and reduction of waste [21]. However, in the realm of EA, organizations often adopt a multi-layered approach that covers various aspects of their operations, such as the business layer, which defines governance and processes, the data layer that determines how data are structured and managed, and the application layer, which deals with software solutions. Unfortunately, the mentioned systems, such as ISO 14001, fail to establish a clear link between DT and these diverse architecture layers within an organization. This misalignment complicates the integration of DT initiatives that should ideally span across these layers. Adding to the complexity, EM initiatives often lack cohesion, being scattered across specific business units instead of being harmonized throughout the entire enterprise [17].
Feroz et al. [22] presented research trends regarding DTs in the ES domain. The authors concluded, however, that there is a lack of studies covering the capabilities required for sustainably transforming businesses and incorporating digital technologies. As such, Feroz et al. [22] propose a research agendum “Capabilities for environmentally sustainable digital transformation”, including incorporating ES in the decision-making process at the strategic level. The practice of Capability-Based Management is a recognized EA approach towards achieving strategic alignment, enterprise coherence, and value creation [14]. In this context, a capability is defined as the ability and capacity that enable an enterprise to attain a given goal in a certain context [23]. Capabilities are realized through dynamic configurations of four dimensions: people, information, processes, and technology [14,24]. Examples of frequently occurring capabilities include Develop Vision and Strategy, Develop and Manage Human Capital, and Manage Information Technology [25]. For this study, there are two ways in which applying Capability-Based Management can be relevant. First, to improve the DT outcome and related ES, the configuration of the dimensions of existing capabilities, often labelled as the operating model, will have to be aligned with the DT and ES objectives. Second, it is expected that new capabilities will have to be sourced or created in order to realize these DT and ES objectives.
This paper attempts to leverage the strength of EA in providing a holistic view of an organization and guiding its DT while extending it with ES concepts, actions, and tools to help incorporate ES into DT. We propose the term Green Enterprise Architecture (Green EA or GREAN) to represent this ES-extended EA concept. To achieve this, the research in this paper focuses on answering the research question (RQ): How can EA be leveraged as an actionable tool in supporting the inclusion of ES in current or future DT initiatives? The final aim is to provide, next to an academic contribution, a first framework for practitioners that can be used to indicate and assess areas where actions can be taken to improve their ES. Our research advocates for a comprehensive Green EA approach to ensure environmentally sustainable outcomes in digital transformations. This paper primarily addresses the integration of ES into DT initiatives using the principles of EA. While the significance of DTs and ESs grows, the incorporation of ES into DT remains underemphasized. To remedy this gap, we introduce Green EA as an evolution of traditional EA, which explicitly prioritizes ES and provides a bridge between DT and ES in the organizational context. By consolidating existing (yet fragmented) research and literature, this paper presents a novel representation of these insights, making them actionable for organizations. Green EA, focusing on the Capability-Based Management (CBM) approach and the organizational strategy, business, data, application, and technology layers, empowers organizations to seamlessly integrate ES considerations throughout their DT initiatives. As a result, businesses are equipped with a comprehensive view of their environmental impact, allowing them to keep their digital advancements congruent with sustainable practices. Furthermore, our unique contribution lies in curating the extensive literature into Courses of Action (CoAs), which provide a first tangible base for organizations to get started with these insights. This will facilitate translating academic knowledge into a first form of pragmatic organizational strategies. The integration of these CoAs into a capability map further enhances the practicability of the Green EA framework. Utilizing CBM, we present a framework that allows organizations to align their DT endeavours with sustainable practices. Another key contribution is the proposition of an ES-aware business capability modelling approach, an innovative business modelling approach that integrates environmental sustainability principles into the organization’s capabilities by using (in a novel way) the presentation and analysis methods that capability mapping offers.
The remainder of this paper is structured as follows: the next section (Section 2) provides background information on the most relevant topics and reviews the related research. Section 3 describes the research method, how the academic state of the art concerning EA as leverage for ES has been studied, and the design and development of the presented artefact. Section 4 then presents the artefact and its substantiation, forming the core of this paper. Next, the findings are discussed in Section 5, where practical implications, limitations, and future research are discussed. Finally, Section 6 presents the conclusions of this study.
2. Background and Related Work
As discussed in Section 1, research on the relationship between DTs and sustainability is insufficiently generalized, limiting the transferability of research findings. In addition, there is a lack of studies covering the capabilities required for sustainably transforming businesses and incorporating digital technologies. Also, existing systems do not offer a clear link between DTs and the different architectural layers within an organization. There is thus a need for a holistic and actionable approach supported by concrete and usable tools and frameworks, for which EA is proposed. To validate the research gap of Green EA, the academic state of the art concerning EA as leverage for ES is studied through a systematic literature review (SLR).
A Boolean literature search has been performed on the databases Web of Science and EBSCOhost. The search terms and fields of the first iteration are presented in Table 1. A second iteration of the SLR was performed via Google Scholar: three searches were performed using the search terms (1) Green enterprise architecture, (2) “Enterprise architecture” environmental footprint, and (3) “Enterprise architecture” environmental sustainability. Iteration 1 resulted in a total of 127 potential sources, including duplicates, while, for iteration 2, the first 10 results pages for each search were included. First, relevant papers were selected through abstract scanning using the inclusion criteria: English language, time period 2007–2022, sustainability refers to environmental sustainability, and the author focuses on improving ES through the use of enterprise architecture. This selection was then further trimmed by reading the entire paper using the same inclusion criteria. The SLR resulted in 12 relevant references (Table 2). This rather low yield indicates a lack of research on the topic.
Table 1.
Search terms and fields used in the SLR of Green EA for Web of Science and EBSCOhost.
Table 2.
Articles resulting from iterations 1 and 2 selected for the SLR on EA and sustainability.
The usability of EA development methodologies to support enterprise sustainable development has been studied by Pankowska [30] with a focus on Green ICT. EA is positioned as ensuring transparency, credibility, comprehensiveness, and consistency for corporate sustainability. The author states that since changes in an organizational strategy lead to changes in EA, a sustainable strategy formulation must be followed by enterprise engineering coupled with a feedback loop to update that strategy. The author concludes, however, that existing EA frameworks poorly support ES [30]. The following references mostly attempt to bridge this existing gap by extending EA frameworks or by proposing new EA frameworks that include ES.
One of the earliest mentions of coupling EA with ES is presented by Isom et al. [29], who propose the concept of Intelligent EA for Green and beyond to enable a green organisation. Their work focusses mostly on the methodology of Intelligent EA coupled with the concept of Smarter Planet, which involves a vision to bring a new level of intelligence to the interaction of people, organizations, and systems. The authors briefly discuss a scenario with green initiatives from a technology–architecture point of view to enable greening within and across the organization. Examples of such initiatives include server storage virtualization, more efficient cooling, and using cloud services as enablers for green enterprises [29].
Stating that environmental responsibility is fast becoming an important aspect of strategic management and recognizing that the implementation of environmental reporting and management systems are often not properly integrated into the overall business strategy, Noran [17] argues for the integration of EM projects into the continuous EA. The author states that businesses are not achieving the maximum benefits from implementing and operating EM projects and proposes achieving a synergy between the EM system and the organization by presenting a reference architecture framework and meta-methodology using EA artefacts. Noran [17] mentions the usually disjointed nature of EM efforts with regard to the enterprise and discusses four key success parameters for EM projects that are typically well-addressed by EA: (1) top-management support for the project champion, (2) sufficient authority and appropriate human/infrastructure resources, (3) a suitable strategy integrated with the general company strategic direction, and (4) a cross-departmental approach. The author argues that EA can provide an overarching and life-cycle-based approach for EM projects aiming to set up an EM system in an integrated and coherent manner concerning the organization and its environment. For this, the author selected, as the architecture framework, the Generalised Enterprise Reference Architecture and Methodology (GERAM) [32]. The author concludes that integrating EM into EA best addresses the lack of EM integration with business and Information Systems (IS) and the pitfall that EM initiatives need to be internally driven and permeating throughout the business to achieve cultural change. The focus of the paper is facilitating EM implementation through EA. For this, a few EA artefacts are described; these, however, remain at a conceptual level and are insufficiently concrete to allow immediate application in a business context.
Leveraging the GERAM framework has also been discussed by Alves et al. [18], who focus on the incorporation of sustainable development (SD) requirements into EA frameworks. The authors discuss that none of the most common EA frameworks explicitly consider SD and present guidelines to extend components of GERAM with ISO standards and frameworks related to sustainability. They propose the incorporation of the ISO frameworks ISO 9001 [33], ISO 14001 [34], and ISO 26000 [35] to achieve, respectively, the economic, environmental, and social requirements of SD. Indicating the lack of SD requirements in GERAM, the authors propose including a sustainability view in the framework inspired by ISO 14001 to increase awareness of the enterprise and its involvement in environmental practices through continuous improvement, including the management of a green supply chain through, e.g., selection of suppliers [18]. The recommendations, however, remain very high-level and conceptual, making them insufficiently actionable.
The term “Green Enterprise Architecture” was only encountered once in this SLR, in the work of Unhelkar [31], who views Green EA as an all encompassing strategic approach towards Green ICT within and across an organization. The author discusses the use of green ICT systems, such as carbon emission management software, for greening an organization. Capturing carbon emission related data, upgrading traditional business intelligence systems to incorporate environmental data, and disseminating these data through a green ICT portal is discussed [31]. The focus of the presented Green EA is mainly on carbon emission management software and its incorporation in a concrete solution architecture.
Sutherland and Hovorka [15] investigate the use of EA at two large natural resource extraction organizations through a sustainability lens to reveal the ICT contribution to the sustainability aspects of the organizational mission. The authors focus on sustainability as composed of three aspects: environmental, economic, and social. Via semi-structured interviews of high-level business managers and ICT professionals, they found that there was generally (1) poor awareness of the sustainability vision from an architectural perspective and (2) little alignment thinking. In addition, they found that (3) ICT was not typically leveraged for achieving broader sustainability goals, awareness, and action. Furthermore, (4) sustainability factors were not considered explicitly in EA approval boards or the ICT architecture and governance, while some sustainability consideration was present in the business architecture [15]. These findings are in line with those of Plessius et al. [16], who performed semi-structured interviews in five various organizations to develop directives on how EA can be used for green ICT. Interview questions were centred around three topics: if and how sustainability is implemented in the architecture, if and how sustainability goals are monitored by architects during implementation, and main sustainability concerns for organizations. From these interviews, the authors concluded that (1) all visited organizations have adopted sustainability goals, (2) only one organization linked sustainability goals to EA, and (3) sustainability was not taken into account in decision boards handling project prioritization and budgeting [16].
Sutherland and Hovorka [15] discuss that, while senior management’s direction of the organization was focused on sustainability on paper, the vertical integration of the sustainability agenda dissipated as the message filtered to lower levels of the organizational hierarchy. They suggest that EA processes can provide alignment of an organizational sustainability agenda with specific ICT initiatives by leveraging, among others, the following opportunities: reducing duplication of technology resources, data analytics for energy consumption, ecological reporting, and integrated sustainability planning [15]. However, the paper is presented as exploratory research and the recommendations and opportunities remain very high-level and conceptual.
Emphasizing the unclarity of how to integrate business strategy with ICT operations in relation to sustainability, Plessius et al. [16] focus on how EA may contribute to the traceable transformation from sustainability principles towards requirements on green ICT in the field of higher education. The authors differentiate between greening of ICT (making ICT itself more sustainable) and greening through ICT (using ICT to increase the sustainability of other capabilities or processes). In view of this, the authors emphasize the paradox where greening through ICT leads to the increased use of ICT (increasing, e.g., energy consumption and materials use). Because of this, EA is proposed as an intermediate party to prioritize projects regarding green ICT. The authors reference the Sustainable Information Systems Management (SISM) model in how it guides in determining important areas for aligning the sustainability strategy of an organization with its ICT and Information Systems (IS) activities, but they state that it does not provide answers on how to implement such an alignment. Leveraging EA, the authors present the SISM Revisited model: The SISM model guides in the identification of areas of interest for aligning the sustainability strategy of an organization with its IS/ICT activities, while the SISM Revisited model advises on how to implement the alignments as well [16]. While promising, this paper is positioned as research in progress and offers preliminary results without any follow-up research having been found.
Taking the perspective of a circular economy, Laumann and Tambo [19] examine the necessary steps for analysing and designing the EA model, aiming to facilitate the transformation of an enterprise from operating in a linear manner to operating in a circular economy model. The authors propose a new EA framework, named the Circular Economy Enterprise Architecture Framework (CEEAF). This framework suggests extending: (1) business architecture to include the facilitation of the circulation of materials; (2) data architecture to encompass supplier, age, materials, transformations, and usages to optimize utilization; (3) technology architecture to include technologies that are capable of long traces without the possibility of being amended (like BT) to trace quality aspects throughout the lifetime of any goods; and (4) application architecture to include intelligent design in sub-system interaction to support data flow related to the circulation of goods. The authors also hint towards the use of a capability model to visualize the functions that an organization wants to achieve and to facilitate strategic decision-making. The focus of the paper is on a circular economy transition which provides an interesting aspect of environmental impact.
Recognizing the need for an overall system perspective (“big picture”) regarding the greening of individual IS components, Debnath [20] proposes leveraging EA to handle the multi-dimensionality of the involved areas and views. The author uses the Zachman framework to explore the link between IS and its greening from the perspectives of different stakeholders, utilizing the interrogative questions what, how, where, who, when, and why regarding the greening of IS. The proposed scope of green IS is to enable the flow of information reflecting the environmental embeddedness of business functions and processes, where relevance and meaningfulness of information would allow people and processes to connect and optimize environmental sustainability. The author mentions linking green IS to the different organizational layers (business, data, application, technology) but, unfortunately, does not offer any concrete methods or references for greening the different layers.
Perdana et al. [26] identify EA as the right tool in implementing digital transformation towards a sustainable enterprise and address the lack of sustainability integration in current EA frameworks. The authors propose a strategy framework for incorporating sustainability into EA consisting of the building blocks motive, nature, object, method, and output [26]. The proposed framework, however, is presented at only a very high level, without clarity on how to implement it. García-Escallón et al. [27] propose a methodology for the specification of EA patterns for sustainable organizations. The authors classified characteristics of sustainable organizations and mapped these classes to the ArchiMate modelling language, limited to the ArchiMate motivation layer. Examples of classes are adoption factors, customers channels, and key partners. They proposed sustainability patterns linked to the TOGAF architecture development method [36] where, for instance, an Architecture Vision phase is utilized to define the architecture vision of a sustainable organization. Validation of the methodology presented mixed results regarding usability, and even confusion about the relationship between the architecture development method and the proposed methodology [27].
Offering a much more concrete way to introduce ES into the enterprise, Iseke [28] discusses the use of EA and ArchiMate for sustainability. The author maps environmental concepts to the ArchiMate language, guided by the most common sustainability reporting tools found in literature (ISO 14001, ISO 14031 [37], the Eco-Management and Audit Scheme [38], and the Sustainability Reporting Guidelines G3 [39]) and expert evaluation. Both a qualitative and a quantitative approach to environmental performance modelling are presented, aiming to improve the organizational environmental performance from an architectural perspective [28]. The author proposes a list of 22 environmental concepts that are modelled using 9 original ArchiMate elements and 10 new ArchiMate elements (specializations). For a quantitative analysis of environmental performance, Iseke [28] proposes a combination of a bottom-up approach, where the environmental impact for every business process and architectural component can be computed and cumulated, and a top-down approach, where impact is assessed per action or actor (e.g., client request). This quantitative approach enables the discovery of heavy polluters and the design of a to-be architecture that is optimized for environmental performance; by coupling these heavy polluters with the business criticality of the component, quick wins can be identified for removal, replacement, or optimization. The proposed artefact was found to lower the threshold for organizations to take action concerning environmental assessments within the enterprise by making environmental performance parameters a part of the default processes in EA modelling [28].
Although several papers discuss the combination of EA with ES aspects, most of them remain very high-level and conceptual, making them insufficiently actionable to allow immediate application in a business context. Other papers are still preliminary research or discuss only a very specific aspect of ES or the layered organizational complexity. This current lack of a holistic yet actionable and generalizable tool for including ES in DTs is addressed by the presented research. Based on this review, the envisioned artefact will be a framework and set of views that should fulfil the following requirements:
- Solution objective 1: Guidance on which concrete actions to take throughout all of the enterprise’s layers to optimize ES.
- Solution objective 2: Guidance on how to set up the required EA capabilities for mapping and improving the EF throughout the different enterprise layers.
- Solution objective 3: Holistic insight into the entire enterprise’s environmental impact.
To meet the first objective, we propose to search scientific and non-scientific literature and tools to find Courses of Action (CoAs) that represent knowledge for improving ES. Next, to make the solution actionable and manageable, we propose CBM, with a strong focus on applying capabilities and capability maps.
2.1. Capabilities
In the realm of Enterprise Architecture, the term “capability” refers to “what” a business accomplishes to achieve a specific outcome, abstracting from details such as where, when, by whom, and how these activities transpire [40]. According to [23], a capability combines ability and capacity that equips an enterprise to meet an objective within a given context. This definition includes “ability”, the competence in employing resources, and “capacity”, the availability of diverse resources. These resources can be adjusted to match the context to achieve the intended goals.
Capabilities are realized through the dynamic configuration of resources across several dimensions, often indicated as people, information, processes and technology [14,24]. The people dimension not only pertains to the competencies and expertise of individuals required to execute specific activities but also encompasses organizational topics, such as team structure, behaviour, and culture. The information dimension refers to the data and knowledge essential for informed decision-making and execution. The processes dimension outlines the sequential activities and workflows to achieve desired outcomes. Lastly, the technology dimension encompasses the tools, software, and infrastructural elements necessary to support, enhance, and streamline operations. This configuration, which we refer to as the “how” of capabilities, allows an organization to create value and achieve its goals. Thus, in addition to defining “what” actions to perform to realize its strategic vision, an organization must outline “how” to perform them.
Aligning capabilities with ES objectives has implications across their four dimensions. This alignment ensures that ES objectives are met and resonate with the goals of DT and ES. Capabilities offer a structured perspective of an organization, thus fostering better alignment, as highlighted by [14]. Delving deeper, Capability-Based Management (CBM) capitalizes on analytical insights to guide decision-making, emphasizing alignment and strategic execution. With its focus on an organizational structure rooted in capabilities, CBM effectively translates strategic ambitions, ensuring the desired alignment [41]. This becomes especially crucial in the milieu of Digital Transformation, as noted by [42].
Therefore, as part of the EA domain, CBM can be viewed as an actionable tool that can support the incorporation of ES in ongoing or future DT initiatives. It provides a means of conducting a gap analysis, presenting its outcomes, and crafting an execution roadmap, taking into account what an organization needs to achieve, both with a focus on ES as well as DT.
2.2. Capability Map
The effective management of these capabilities demands a structured framework, commonly known as a capability map, which is a key component of the organization’s overall enterprise architecture description [43,44]. This capability map offers a systematic depiction of the organization’s capabilities, including those that are simply referenced, planned, aspired to, or partially realized. Its representation may be graphical, as shown by the simple example in Figure 1, or in a purely textual format, sometimes referred to as a capability catalogue or library.
Figure 1.
Example of a generic capability map showing only the highest-level capabilities and hiding any further hierarchical decomposition [14,25].
A significant advantage of a capability map is its stability, deriving from its emphasis on the “what” of capabilities and the exclusion of the more variable “how” (the four dimensions). This leads to a representation that is relatively stable, as opposed to, for example, process maps, whose scope can be unclear due to their dynamic nature. Easier to define, a capability map is similar to a process map in that both represent functional decomposition with specific scopes. The uniqueness of a capability map, however, stems from its abstraction of the associated dimensions such as processes, which circumvents intricate scope-related discussions. The relations between capabilities and processes can be part of a further analysis when needed, but they should be kept out of the capability map. It is noteworthy that multiple processes can realize a single capability and, conversely, a single process can help actualize multiple capabilities. Keeping this complex relation out of this view helps to keep the model stable and clear. The capability map’s clarity is, thus, another benefit: by omitting intricate details associated with the four dimensions, the map serves as a conceptual model that accurately portrays the organization’s functions without excessive complexity or detail.
2.3. Documenting Use Cases of Capability Mapping
In this study, we aim to use capability mapping (and, in extension, CBM). In order to describe the use cases of capability mapping in this context, we use the template as presented by [42]. Based on the 5W1H framework, used for describing systems [45,46], the template aims to capture the how, the why, and the who of such a use case. The documented use cases can be found in Appendix A and Appendix B.
2.4. Layers of Enterprise Architecture
According to The Open Group, the purpose of EA is to optimize, across the enterprise, the often-fragmented legacy of manual and automated processes into an integrated environment that responds to change and supports the delivery of the business strategy. EA achieves this by effectively managing information and DT by providing a strategic context for the evolution and reach of digital capabilities in response to the constantly changing needs of the business environment [47]. Since ES can be viewed as an emerging business need arising from the constantly changing business environment, EA is proposed as an ideal tool for managing ES throughout the enterprise. Through the use of The Open Group Architecture Framework (TOGAF)’s four primary architecture domains, business, data, application, and technology [48], abbreviated as BDAT, EA aims to provide a transparent and holistic view throughout all layers of an organization. Each layer can be described by different models and views, while policies, principles, and guidelines guide an organization’s growth. The BDAT concept will be used to structure the remainder of this paper. Given the importance of incorporating ES in the decision-making process at the strategic level [22] and the strategic nature of DTs, an additional emphasis will be placed on the strategy of an organization. Even though TOGAF describes this as part of the business architecture layer, we prefer to add a separate strategy layer, as this allows us to look beyond the traditional concepts covered by business architecture. Adding this separate layer results in the acronym SBDAT. Table 3 presents a brief description of the different layers.
Table 3.
SBDAT architecture layers, based on [48].
In understanding the intricate relationships between architecture layers and capability resource dimensions within an organization, it is essential to recognize their complementary nature. The architecture layers, encompassing strategy, business, data, application, and technology, provide a foundational framework for delineating the design and operation blueprint of an enterprise. On the other hand, capability resource dimensions populate and breathe life into this blueprint, facilitating its operationalization. In practical scenarios, however, they overlap and cannot be seen separately. The strategy layer is reflected by the capabilities on the highest level, setting forth overarching goals and objectives. The business layer, then, which delineates operational workflows and roles, aligns seamlessly with the people and processes dimensions, charting out the human and procedural aspects necessary for strategy realization. The data layer, focused on the architectural organization of data, finds its operational counterpart in the information dimension, which details the specific data content utilized in the organization. Lastly, the confluence of the application and technology layers shapes the technological edifice of the organization, defining requisite tools, software, and foundational tech components. The technology dimension operationalizes this by detailing the deployment and usage of these technological assets in daily enterprise functions. In essence, this symbiotic integration between architecture layers and resource dimensions ensures that an organization’s design and operational resources harmonize, fostering a cohesive and efficient organizational system. As such, insights from each of the architecture SBDAT layers could impact specific capabilities, or they could impact multiple capabilities by impacting the capability dimensions.
3. Method
To answer the RQ stated in Section 1, a Design Science Research (DSR) method is proposed. This method is centred around the creation of artefacts and processes that help solve problems in the environment (application domain) while contributing to the scientific knowledge base [49]. Based on the DSR Knowledge Contribution Framework [50], the type of knowledge contribution will be Improvement, as the EA application domain maturity can be considered quite high, but the environmental sustainability solution maturity is low; at present, EA frameworks offer insufficient insights and support on how to optimize the ES during DTs. Following the DSR methodology proposed by Peffers et al. [51], the present research will start with a Problem-Centred Initiation. The DSR methodology consists of six phases: Identify problem and motivate, define objectives of a solution, design and development, demonstration, evaluation, and communication [51].
The first phase of the DSR methodology consists of the identification and motivation of the problem, as presented in Section 2.
The second phase of the DSR methodology consists of the definition of objectives for the solution. The artefact resulting from answering the RQs will be created from a general perspective, not specific to a given industry or sector, and not based on a specific case study. As such, it will be an attempt to close the gap of a more generalizable approach and serve as a capability-building framework and source of insights for any organization that is undergoing (or is planning to undergo) an environmentally sustainable DT. The artefact objectives are defined based on the results of phase one, as presented in Section 2.
The third phase involves designing and developing the artefact. This artefact pivots around the organizational SBDAT layers. For insights into how to incorporate ES within these layers, keyword searches were conducted on Web of Science, Google Scholar, and Google. By amalgamating scientific and non-scientific literature and tools, we sought a balance between rigorous scientific foundations and tangible real-world insights. This study does not aim for a systematic literature review (SLR) of each organizational layer, but, instead, offers a practical solution, collecting and presenting existing knowledge in a novel way. Consequently, a limitation lies in potentially overlooking significant references from both scientific and non-scientific spheres.
The initial artefact presents concrete Courses of Action (CoAs) based on extant literature, guiding organizations on integrating ES across enterprise layers. Each CoA is largely standalone, targeting specific ES objectives. For a systems-thinking perspective on CoA implementation, we leverage Capability-Based Management (CBM) in alignment with [14]. For the second artefact, we derive capabilities from these CoAs that enable the concept of Green Enterprise Architecture (EA) within organizations. By drawing from the APQC process classification framework [25], we discern which capabilities are enhanced, or “greened”, by specific CoAs. For instance, “Manage business processes” evolves into “Manage green business processes”. When APQC capabilities do not match directly, new capabilities are introduced. A prime example is the absence of an APQC capability centred on Artificial Intelligence (AI). In such instances, we have proposed new capabilities like “Manage Green AI”, which serves as a subset of the broader and already existing “Analyze emerging technology concepts” capability. It is crucial to understand that each CoA might affect multiple Green EA capabilities. Advancing these Green EA capabilities empowers the organization to pursue new CoAs promoting ES, creating a symbiotic relationship between CoA and Green EA capability.
For the third artefact, an Environmentally Sustainability-aware business capability modelling approach is proposed as a concrete CoA to provide a holistic one-page overview of an organization’s environmental footprint (EF). ES-aware business capability modelling refers to a business modelling approach that integrates ES principles into the organization’s capabilities by using (in a novel way) the presentation and analysis methods that capability mapping offers. This means that, when planning, executing, or evolving business capabilities, considerations related to ES are central. It is an approach that does not just consider the typical business metrics (like profitability, efficiency, or growth) but also places a significant emphasis on the environmental impact and sustainability of these capabilities. It is about leveraging the existing practice of capability mapping to ensure that, as a business evolves and transforms its capabilities, it does so with a clear understanding and integration of sustainable practices. In our framework, we started from an existing reference architecture (APQC) and identified each capability that could be linked to relevant CoAs derived from established literature. These specific capabilities can be included in the ES-aware capability modelling as well. However, ES-aware capability modelling has a broader focus. It provides a way to assess a capability based on Key Environmental Indicators (KEIs). The defined CoAs can contribute to achieve these, but other, non-identified CoAs can contribute as well. This ES-aware business capability modelling can be used to, first, assess the as-is EF of the organization coupled with the organization’s business capabilities. As such, it can serve as a baseline for ES performance and identifying ES initiatives. Next, it can be used to measure ES progress by applying the CoAs and building the Green EA capabilities during DT. This ES-aware business capability modelling is introduced as a concept and deserves a dedicated avenue for further research. A conceptual example is presented, composed of capabilities based on the APQC process classification framework [25]. This example is then coupled with CoAs and ES concepts from the scientific literature.
Phases four (demonstration) and five (evaluation) will be part of a future study, where the proposed artefacts will be applied in a specific business context through case studies. The effectiveness and suitability of the artefacts will be evaluated, and the design of the artefacts will be iteratively improved. However, in Section 5, a first demonstration and validation is proposed based on a fictional case and example. Phase six (communication) will be in the form of a scientific publication.
4. Artefact Design and Development
This section presents the design and development of the artefact that should meet the requirements described in Section 2. The artefact is structured around the organizational SBDAT layers, which are discussed in their respective sections, and is based on insights from academic and professional literature. In each layer, CoAs are proposed that are taken from or inspired by existing scientific and grey literature. From these CoAs, impacted capabilities are derived that need to be adapted, built, or acquired in order to enable the practice of Green EA. Next, a one-page overview of an organization’s environmental impact is proposed by combining business capability mapping with a subset of the proposed CoAs.
4.1. Strategy
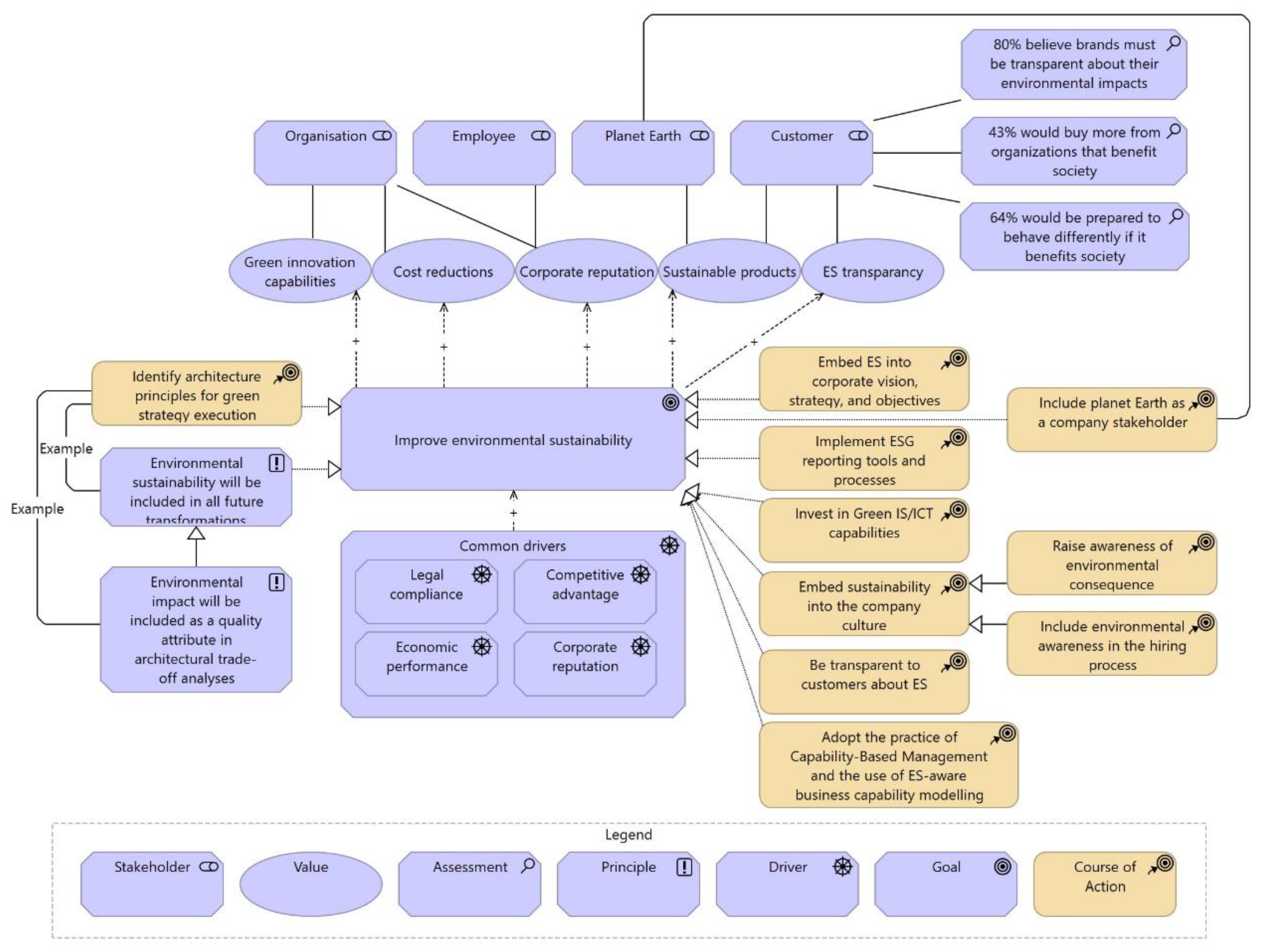
As mentioned by Feroz et al. [22], capabilities for environmentally sustainable DTs start with incorporating ES in the decision-making process at the strategic level. This section presents Strategy Courses of Action (SCoA) and their resulting Green EA capabilities. The presented references are the result of both a keyword search focused on the concepts strategy and ES and practical experience in the field of EA (as part of grey literature). Figure 2, at the end of this section, presents a conceptual model that explains the way these CoAs can contribute to the organizational goal of improving ES. The target audience for Strategy Courses of Action (SCoA) is senior management, as they define the strategic choices. Indirectly, lower managerial levels are also addressed, as they require strategic direction, and the SCoAs provide boundaries and targets for defining solutions that realize the strategic ambitions that are set by senior management.
Figure 2.
A visual summary of the Strategy Courses of Action and the use of EA principles in achieving ES goals. Modelling language = ArchiMate.
Instead of relying on superficial changes in fragmented pockets of an organization, organizations that are looking to prosper in the green economy need to embed ES into their corporate vision, strategy, and objectives [52]. In a recent PricewaterhouseCoopers (PWC) Australia publication, el Kadi [53] discusses that an EA approach can help make digitally enabled environmental, social, and governance (ESG) decisions easier, and, as such, it can help to address the complexity of knowing how and what to implement with regards to ESG. The author links ESG responses to brand image and reputation and references a growing body of evidence recognising the role played by ESG values in driving employee value propositions, financial performance, prosperity, and sustainability, as well as in attracting investment [53]. EA tools are suggested to aid in the implementation of ESG. For instance, heatmaps are maps with, e.g., business functions, capabilities, and applications enhanced with a colour code to highlight priority issues. Value chain mapping offers insights into the ESG impact of the supply chain, as well as data capture on important ESG practices (e.g., data on emissions of supply partners). In addition, the author mentions the availability of ESG reporting applications that support sustainability management [53]. From this, two concrete SCoAs can be proposed: (SCoA1) Embed environmental sustainability into the corporate vision, strategy, and objectives, and (SCoA2) implement ESG reporting tools and processes. These CoAs help build the capabilities define the green business concept and long-term vision and ESG reporting (Figure 3).
Figure 3.
Proposed Green EA capability map for building the necessary capabilities to include ES into DTs. Language = ArchiMate.
In an EY publication, authors Rogers et al. [6] discuss the variability and nuance in a consumer’s view of sustainability. They mention that many people would be willing to pay more if a product reflected their specific agenda and that consumers will look beyond a brand to consider the sustainability of the full value chain. Results of their EY Future Consumer Index suggest that 84% of global consumers say sustainability is important when making purchase decisions, and 43% would buy more from organizations that benefit society, even at a higher cost. On the other hand, 47% say it costs too much to purchase sustainable products. In addition, 64% would be prepared to behave differently if it benefits society. The authors also highlight geographical differences in sustainability priorities: e.g., 53% of German consumers are most concerned about climate change when asked about sustainability; this falls to only 38% in the US. Also, the willingness to pay more for sustainable goods differs per country. For instance, 18% in the US compared to 36% in Germany. Globally, 35% of Gen Z consumers are willing to pay more compared with 28% of Boomers [6]. The authors list ways in which consumers are setting a high bar regarding sustainability expectations for companies; for example, 73% of global consumers believe brands have a responsibility to make a positive change in the world, and 80% of global consumers believe brands must be transparent about their environmental impacts [6]. The authors propose making sustainability part of the company culture and to embed it into everyday decision-making towards a common goal [6]. The following two SCoAs are, then, to: (SCoA3) Embed sustainability into the company culture, and (SCoA4) be transparent to customers about ES. These contribute to the capability manage green culture (Figure 3).
A recent example of how to embed sustainability into the company culture is presented by Patagonia founder Yvon Chouinard, who stated “we are turning capitalism on its head by making the earth our only shareholder” [54]. Although this might be a rather extreme example, it does highlight the importance of viewing the earth as a stakeholder of the company. By doing so, the interests of the environment are systematically taken into account in company decisions. The next CoA (SCoA5) is, then, to include planet Earth as a company stakeholder. Including ES in an organization’s strategy and values is the first step in the realization of a reduced EF.
One way EA can support the realization of sustainable strategy and values is through architecture principles (APs). Principles are general rules and guidelines that inform and support how an organization sets about fulfilling its mission. They are intended to be enduring, are seldom amended, and help define and guide the organization, from values through to actions and results [55]. One such AP could be to always include ES in future transformation projects. A specialization of this could be that environmental impact (measured through, e.g., energy consumption) will be included as a quality attribute (QA) [56] in architecture trade-off analyses when choosing new architectures or technologies. Figure 2 presents the use of APs in achieving the goal of improving the organization’s ES. The next course of action is to (SCoA6) identify APs for green strategy execution, building the capability create and publish green EA principles (Figure 3).
The driving forces for an organization to include ES in its strategy are important to understand. In their literature review on integrating corporate sustainability into strategic management, Engert et al. [57] summarize organizational influences, supporting and hindering factors, and internal and external drivers for the integration of corporate sustainability. In doing so, they provide a helpful summary of the key issues to be considered by managers when integrating corporate sustainability into strategic management. The main drivers are legal compliance, competitive advantage, cost reduction, economic performance, innovation, social and environmental responsibility, risk management, corporate reputation, and quality management. A subset of these drivers is presented visually in Figure 2.
Regarding the economic drivers, Rode et al. [58] warn us to not only rely on a business case discourse for adopting sustainability practices, as this could be counter-productive in trade-off situations where sustainability actions are not justified by economic benefits. They mention that people driven by a discourse of environmental responsibility show higher levels of approval for cost-intensive investments in sustainability and, thus, suggest balancing business case drivers with environmental responsibility and education [58]. Attempting to understand the interrelationship among the psychological driving factors of Green ICT/IS adoption by organizations, Dalvi-Esfahani et al. [59] found that the three most important factors in adopting Green ICT/IS were “monetary cost-benefit assessment”, “Green ICT/IS attitude”, and “awareness of consequences”. The authors propose motivating managers to behave more pro-environmentally and to select individuals for managerial positions who value environmental sustainability [59].
Hu et al. [60] examined key drivers and effects of firms’ Green ICT practices (systematic efforts to incorporate ecological principles and energy-efficiency operations into the technology lifecycle) via survey data from a diverse set of 304 firms in Taiwan. They distinguish between Green IS and Green ICT: Green IS is the development and use of information systems that contribute to sustainable processes, and Green ICT focuses on energy efficiency and technology equipment utilization. The authors focus on Green ICT and propose a hierarchical view of key drivers, categorised as contextual factors, firm-specific considerations, and firm practices, and identify customers’ and equity holders’ attitudes as the most important determinant of a firm’s green practices, followed by the firm’s internal readiness, industry norms, and environmental awareness [60]. They emphasize the importance of a firm’s internal readiness being a crucial antecedent of its Green ICT practices and suggest the allocation of sufficient resources and obtaining the necessary capabilities to respond to external pressures in the environment [60]. Loeser et al. [61] found that Green IS strategies, and the implementation of Green ICT/IS practices, lead to organizational benefits in the form of cost reductions, corporate reputation enhancement, and Green innovation capabilities. The authors propose that Green IS practices, beyond ICT-focused Green ICT measures, can add substantial corporate benefits beyond cost reductions. Regarding drivers of Green IS adoption, Baggia et al. [62] studied survey data from 156 small and medium-sized enterprises and concluded that Green IS endeavours lead to increased organizational benefits through improved efficiencies. The authors mention the importance of enhancing employees’ attitudes towards green issues and Green IS and that Green IS adoption is often constrained by skills deficits and knowledge limitations [62]. Improving the internal readiness of an organization by increasing skill and knowledge levels is thus a crucial step in both Green IS and Green ICT adoption. This could be achieved by using EA practices that incorporate sustainability. The final strategic CoAs are, then: (SCoA7) Raise awareness of environmental consequences, (SCoA8) include environmental awareness in the hiring process, and (SCoA9) invest in Green IS/ICT capabilities. SCoA7 and SCoA8 contribute to the capabilities manage green culture and create green organizational design. SCoA9 builds the capability develop and manage green IT business strategy (Figure 3).
While green practices in the business layer are maturing (Section 4.2), the main focus seems to be on business process improvements. To bridge the gap between green strategy and execution, Capability-Based Management (CBM) can be applied. CBM, as proposed by Van Riel [41], leverages capability as a foundational concept upon which the organization can be managed, particularly in transformations. To link CBM to ES, an ES-aware business capability modelling approach is proposed to provide a one-page overview of an organization’s EF and how environmental impact links to the organization’s core capabilities. As such, it could provide an essential tool for top management to gain awareness of their organization’s EF and to make conscious investment decisions that serve in the realization of the organization’s strategy, both green and otherwise. While this ES-aware business capability modelling is now only briefly introduced and deserves a dedicated avenue for further research, a conceptual example is presented in Figure 4. The presented generic business capability map is composed of business capabilities based on the APQC process classification framework [25]. It visualizes a RAG (red, amber, green) evaluation of each capability concerning its overall performance and fit. Scoring is performed on the four dimensions people, processes, information, and technology as a basis for analysis and allocation of resources [14]. The idea is to include ES in each of these four dimensions. Depending on the organization’s green strategy, the weight of the ES aspect in the scoring of the dimensions will vary. For instance, an organization with a focus on lowering its overall EF will assign a large weighting factor to ES in all of its capabilities, while an organization focusing only on green production will assign a large weighting factor to ES in its core production capabilities, but, for instance, not necessarily on its supporting capabilities. The environmental performance in each of these dimensions can be augmented by, among others, undertaking the proposed CoAs in this paper and building Green EA capabilities. Taking the capability “Manage business processes” as an example, the “people” dimension can be improved by (SCoA3) embedding sustainability into the company culture, (SCoA6) raising awareness of environmental consequences, and (SCoA7) including environmental awareness in the hiring process. As such, this capability can be transformed into “Manage green business processes”. Opportunities for improving the processes, information, and technology dimensions will be discussed in the following sections.
Figure 4.
A generic example of an ES-aware business capability map with a RAG (red, amber, green) evaluation of 3 example capabilities.
In addition to including ES in the four dimensions of existing capabilities, the proposed Green EA capability map (Figure 3) can be used to make existing capabilities green or to introduce new capabilities in the organization which are needed to improve ES and execute the proposed CoAs. This is presented in Figure 5 as capabilities with a dashed outline. The ES-aware business capability map can also be used to apply overlays focussing specifically on the EF by cumulating KEIs from the underlying processes. For instance, the capability “Deliver Physical Products” might be realized by 12 underlying business processes, each with their calculated CO2 impact (KEI1) and water usage (KEI2); the cumulated CO2 impact and water usage of this capability (and others) can be included in the business capability map to provide a holistic one-page overview of the entire CO2-impact and water usage of the enterprise. This kind of capability–KEI overlay can be added quantitively and/or through heatmapping (see Figure 4). This could then be used to steer the decision-making process on where to invest to lower the EF. This decision-making process can be facilitated by also applying pace layering [63] to the business capabilities, for instance, to identify which capabilities are differentiating, strategic, or core to the value proposition. To summarize, ES-aware business capability modelling can be used to first assess the as-is EF of the organization coupled with the organization’s business capabilities and serve as a baseline for ES performance. Next, it can be used to identify ES initiatives and the potential EF impact of other initiatives and projects. Finally, it can be used to measure ES progress by applying the CoAs and building the Green EA capabilities during an organization’s DT. A final course of action is, then, to (SCoA10) adopt the practice of CBM and the use of ES-aware business capability modelling, building the capability develop and manage green business capabilities (Figure 3).
Figure 5.
Gap analysis of Green Capabilities.
Figure 2 presents an example of how these CoAs relate to ES goals using the EA modelling language, ArchiMate. Within this framework, Courses of Action are devised to fulfil a specific goal, which is influenced by various drivers, both internal and external. When establishing Courses of Action aimed at a particular goal, it is vital to adhere to specific principles. These principles act as guiding parameters or boundaries. The underlying motivation for setting these goals is to facilitate positive value creation. Ultimately, this created value, designed to cater to distinct stakeholders, can be quantified and gauged (assessment) through well-defined targets and metrics.
4.2. Business
The business layer of an enterprise offers ample opportunity to incorporate ES into an organization’s operating model, capabilities, and processes; concepts such as the Sustainability Balanced Scorecard (SBSC), Green Business Process Reengineering, Green Business Process Management (BPM), and Green Six Sigma are gaining increasing attention in the academic literature [64,65,66,67,68,69]. This section presents Business Courses of Action (BCoA) and their resulting Green EA capabilities. The presented references are the result of both a keyword search focused on the concepts business and ES and practical experience in the field of EA. As discussed in the introduction, an important gap in the current research on the relationship between DT and sustainability is that published research is mostly industry or sector-specific, limiting the generalizability and transferability of the research findings. To address this gap, the presented CoAs in the business layer are not specific to an organization or sector, but focus, rather, on broadly applicable, mainly managerial, aspects.
Starting from a decision-making perspective, the addition of strategically relevant environmental, social, and ethical considerations to the traditional Balanced Scorecard (BSC; used to balance financial and non-financial success measures) is known as the Sustainability Balanced Scorecard (SBSC) [67]. In their review article, Hansen and Schaltegger [67] investigate how the architecture of the BSC can be adapted to include corporate sustainability. The authors refer to the architecture as the ensemble of the core element (1) performance perspectives coupled to (2) strategic objectives, as measured by Key Performance Indicators (KPIs), which lead to financial success through (3) cause-and-effect chains. The SBSC is differentiating because it explicitly recognizes sustainability-related objectives and performance measures and allows management to address goals in all three dimensions of sustainability (economic, environmental, and social) [67]. The authors propose a generic SBSC architecture that can guide decision-makers in including environmental and social aspects in their business; as such, it can serve as a basis for company-specific SBSCs. In addition to KPIs, the concept of Key Ecological Indicators (KEIs) has been proposed to properly measure the environmental impact of business processes [68,69]. The authors state that traditional KPIs often provide insufficient data concerning environmental aspects and that green requirements might result in a trade-off between KPIs and KEIs. Examples of KEIs include energy consumption, water consumption, carbon footprint, and recycling [69]. The first two BCoAs are (BCoA1) define KEIs and (BCoA2) adopt the SBSC. These BCoAs help build the capability develop and set green organizational objectives (Figure 3).
To reduce an organization’s environmental impact, the authors [68,69] propose a four-phased approach and architecture, termed green business process engineering, consisting of four layers: (1) strategy, (2) sensing and monitoring, (3) analysis and management, and (4) adaptation. In their architecture, they emphasize the need for a holistic perspective, including people and infrastructure in the end-to-end business processes. In brief, layer (1) is used to define KEIs, layer (2) measures the KEIs, layer (3) analyses the as-is with identification of key problem points (e.g., highest environmental impact), and layer (4) reengineers the business processes towards an optimal to-be [69]. The authors use process maps combined with, for instance, heat mapping to transition from the as-is towards a greener to-be.
From the perspective of BPM, another emerging field of Green BPM has the goal of reducing the environmental impact of business processes. In their systematic review of Green BPM, Couckuyt and van Looy [66] propose the following definition: “Green BPM extends the optimization of cost, quality, time, and flexibility of business processes with an environmental sustainability dimension. This means that Green BPM concerns the modelling, deployment, optimization and management of business processes with dedicated consideration paid to their environmental consequences. To facilitate successful Green BPM, organizational capability areas (i.e., culture, structure) should also be considered as important”.
A concrete way to add an ES dimension to BPM is to extend existing modelling notations with ES constructs, such as emissions, energy consumption, and paper consumption [66]. These constructs, analogues to the mentioned KEIs, help to map out the environmental impact of given business processes and to set a baseline for ES improvements. To achieve ES objectives, Couckuyt and van Looy (2020) summarize relevant management concepts that are described in the academic literature. These include (1) KEIs linked to an environmental strategy as an extension of KPIs, (2) maturity models to improve ES capabilities, (3) sustainability frameworks, (4) ES roles and responsibilities, (5) external ES relationships, and (6) ES in project management. KEIs help in planning and defining the environmental performance of organizations, while maturity models for environmental capabilities and sustainable ICT help to determine and improve performance. Regarding ES roles and responsibilities, the importance of, for instance, top management involvement with ES strategy and KEIs and business architecture in ES adaptation is emphasized [66].
A distinction is made between Business Process Lifecycle (BPL), BPM, and the more holistic Business Process Orientation (BPO), including organizational capabilities such as culture and structure [70]. In their study to determine which BPM-specific capabilities contribute to the society-related performance of an organization, Couckuyt and van Looy [70] surveyed 13 BPM capability areas. While all 13 capabilities were positively linked to society-related performance outcomes, four BPM capabilities stood out with the highest importance: “process-based external relationships”, “process-oriented values, attitudes and behaviours”, “process-oriented organization chart”, and “process-oriented governance bodies”; these four indicate the importance of a managerial approach to Green BPM adoption. From their findings, the authors propose decision-making guidelines for practitioners in adopting Green BPM in their organization. These guidelines include focusing on the four most influential BPM capabilities. Regarding “process-based external relationships”, Green BPM should be addressed from a broad perspective beyond the organizational borders (e.g., including supplier selection based on sustainability criteria). Regarding “process-oriented values, attitudes and behaviours”, Green BPM adoption requires working on the appropriate culture, including training programs and internal guidelines. Green BPM adoption should also be reflected in the organizational structure, which includes “process-oriented organization chart” and “process-oriented governance bodies”, by, for instance, assigning a Chief Ecological Officer responsible for the green strategy or defining sustainability owners or a sustainability board in the organization [70]. Additional CoAs thus include: (BCoA3) Adopt the use of Green BPM, (BCoA4) include ES in project management, (BCoA5) identify external ES relationships, (BCoA6) define ES roles and responsibilities, and (BCoA7) implement sustainability organizational structures and governance bodies. These CoAs help build the capabilities manage green business processes and create green organizational design (Figure 3).
The authors also note that practitioners should be aware of restrictions resulting from the organizational context. They found that Green BPM adoption is dependent on the contextual factors “organization size” and “competitiveness” while being independent of “organization location”. Differences in Green BPM adoption per sector were not statistically significant; however, they did find some evidence that Green BPM adoption differs per organization sector, where sectors that are not inherently linked to environmental policies or regulation are likely to experience more difficulties in Green BPM adoption [70]. To enable improved Green BPM adoption, Couckuyt and Van Looy [71] identified Green BPM maturity levels and propose a maturity model consisting of four levels: “Green BP immaturity”: A low representation of all capabilities; “Green BPL maturity”: A high representation of lifecycle capabilities and a medium representation of management, culture, and structure capabilities; “Green BPM maturity”: A high representation of all capabilities with an emphasis on lifecycle capabilities; “Green BPO maturity”: An advanced representation of all capabilities. Specific examples of each level include (1) Green BPL maturity: ES constructs are included in BPM notations. Processes are benchmarked and optimized for ES. (2) Green BPM maturity: KEIs are adopted and linked to the environmental strategy. Well-defined ES roles and responsibilities are in place. (3) Green BPO maturity: Employees consider their daily resource usage and ES impact and receive relevant training. Sustainability governance is ensured by assigned ownership, a sustainability board, and a Chief Ecological Officer [71]. The next course of action is, then, to (BCoA8) adopt maturity models to improve ES capabilities.
To achieve expected sustainability benefits, Bezerra et al. [72] propose a framework that links organizational capabilities to sustainability benefits. They discuss broad categories of capabilities such as the “ability to cooperate with other companies to jointly address sustainability challenges” and the “ability to develop technologies, products, and processes aiming at sustainability goals”. As such, they provide guidelines on which capabilities can be developed to improve specific sustainability benefits [72]. Depending on the business, sector, and value discipline of the organization, many more greening initiatives exist to decrease the environmental impact of the business layer. E.g., organizations that focus on operational excellence [73] could benefit from Green Lean Six Sigma, which is an emerging approach towards environmental sustainability in conjunction with operational achievements [64]. Product-centric organizations could transition from a linear economy operating model to a circular economy operating model using the Circular Economy Enterprise Architecture Framework proposed by Laumann and Tambo [19]. Depending on the specific business context, the next course of action is to (BCoA9) investigate other relevant concepts such as Green Six Sigma and EA for Circular Economy, building the respective capabilities develop green lean/continuous improvement strategy and manage green product and service life cycle (Figure 3).
4.3. Data
Data, collectively, is often equated to “the new oil” because of its immense potential value. This, however, has a double meaning, given that the global data footprint is doubling every two years [10]. To reduce the data-related EF, this section presents Data Courses of Action (DCoA) and their resulting Green EA capabilities. This section also discusses the EF of AI and related CoAs, even though AI algorithms can also be categorized in the application layer. A key role of AI is to help create insights and value from large amounts of structured and unstructured data. In addition, data and AI have a close and reciprocal relation since AI also contributes to the volume and velocity of data [74]. The presented references are the result of both a keyword search focused on the concepts data, AI, and ES and practical experience in the field of EA.
Freitag et al. [10] discuss opportunities, threats, and threat mitigations regarding the climate impact of big data, data science, and AI. Opportunities for decreasing the climate impact include, e.g., smart cities, grids, logistics, and agriculture with a concrete example of optimizing energy use for building heating and lighting. The authors also touch upon the emerging field of computational sustainability, where technologies such as AI are used to help the achievement of SD goals [10]. The flip side, however, is climate impact threats from the ever-increasing data footprint. Lucivero [75] also addresses the threat that the data revolution imposes on SD due to its EF and aims to draw attention to the ethical implications of the data revolution’s EF. The author mentions the often-perceived immaterial nature of digital data: e.g., the term “cloud” suggests something impalpable and untouchable, obscuring the materiality of the infrastructure, its geographical presence, and its environmental impact. This is in contrast to the extent of natural resource requirements (materials, water, energy, etc.) of high data volumes and the environmental impact of the disposal of end-of-life computing hardware [75]. In addition to energy and materials, data centres consume water indirectly through electricity generation and directly through cooling [76]. Lucivero [75] suggests that more care must be taken in assessing data initiatives, taking into account their environmental impact; a key action for this is raising awareness of the EF of data, including pollution caused by data centres, apps, and computing services. Raising this awareness on both the individual level and organizational levels can trigger the reduction of emissions caused by data production, use, and storage through behavioural changes [75]. A first concrete DCoA is then to (DCoA1) raise awareness of the EF of data production, usage, and storage throughout the organization. This CoA contributes to the capability define and execute green business information lifecycle planning and control (Figure 3).
As part of Amazon Web Services Well-Architected Framework–Sustainability Pillar, the use of data management practices and data patterns to reduce the provisioned storage and resources required for workloads is proposed [77]. Actions include understanding the data storage technologies, managing the data lifecycle to be more efficient, reducing performant storage when requirements decrease, and deleting data that are no longer needed [77]. AWS proposes eight best practices for environmentally sustainable data patterns: (1) implement a data classification policy, (2) use technologies that support data access and storage patterns, (3) use lifecycle policies to delete unnecessary data, (4) minimize over-provisioning in block storage, (5) remove unneeded or redundant data, (6) use shared file systems or object storage to access common data, (7) minimize data movement across networks, and (8) back up data only when they are difficult to recreate [77]. The use of environmentally sustainable data patterns is then proposed as the next course of action (DCoA2), contributing to the capability define and maintain green business information architecture (Figure 3).
According to Freitag et al. [10], AI is particularly susceptible to having a large future EF given the number of resources needed to train AI models. An extreme example is the estimation of emitting 284 tonnes of CO2 from training just one machine learning algorithm for natural language processing, while more typical cases are estimated to emit about 4.5 kg per model [10,78,79]. While these numbers will vary immensely form case to case, the authors mention the importance of becoming aware of wasted and redundant computation in training AI models [78]. It is thus important for organizations to undertake steps in gaining insights into their AI EF and to apply practices that reduce the AI footprint. Schwartz et al. [80] advocate the increased research in and use of Green AI, which they define as research that yields novel results without increasing computational cost, and, ideally, reducing it. This is in contrast to Red AI, which results in rapidly escalating computational costs and the environmental impact thereof [80].
Four concrete key practices that reduce the carbon (and energy) footprint of machine learning (ML) workloads are proposed by Patterson [81]. These four practices can be immediately applied as the next concrete data courses of action: These include (DCoA3) selecting efficient ML model architectures that reduce computation, (DCoA4) using processors and systems optimized for ML training, (DCoA5) computing in the public cloud rather than on-premises, and (DCoA6) map optimization, picking the location with the cleanest energy. The authors state that applying these four practices together could reduce energy consumption by 100-fold and emissions by 1000-fold [81]. DCoA3, DCoA4, DCoA5, and DCoA6 help build the capability manage Green AI (Figure 3).
4.4. Application
When building applications and software architectures, ES can be taken into account by lowering the energy consumption of applications. To reduce the application-related EF, this section presents Application Courses of Action (ACoA) and their resulting Green EA capabilities. The presented references are the result of both a keyword search focused on the concepts application and ES and practical experience in the field of EA.
According to Kazman et al. [82], the energy consumption of applications should be managed as a quality attribute (QA), just like any other architectural quality, and it should be included in the trade-off analyses against other QAs: e.g., energy use vs performance and availability. The author proposes the use of design, prototyping, and experimentation to substantially improve an application’s energy usage, emphasizing the need for both models and prototypes: models allow for reasoning about architectural QAs and their trade-offs, while prototypes allow empirical testing and incremental improvement [82]. According to Fonseca et al. [83], measuring energy consumption to provide a baseline when introducing changes is the first step towards energy awareness. From this, two concrete ACoA are proposed: (ACoA1) integrate energy consumption as a QA in software architectures, including its measurement, and (ACoA2) use prototyping and empirical testing to optimise an application’s energy efficiency. These ACoAs contribute to the capability develop and manage green service/solution architecture (Figure 3). When managing energy consumption as a QA, tools such as tactics-based questionnaires can be used that focus on energy efficiency. Bass et al. [56] propose such a questionnaire, with questions on resource monitoring, resource allocation, and reducing resource demand to assess the degree to which an architecture employs specific tactics for managing energy efficiency.
Fonseca et al. [83] propose a manifesto for energy-aware software containing nine principles of energy awareness: (1) public awareness is key for widespread adoption, (2) incentives for software stakeholders should be provided, (3) energy-aware software engineering should be a priority for every stakeholder, (4) education and professional training should cover energy-aware software by default, (5) broad adoption requires attention to usability, (6) energy awareness should be engineered throughout the lifecycle, (7) software quality should not come at the expense of energy awareness, (8) energy awareness demands dynamic adaptability, and (9) we value measures over beliefs (and reliable trends over precision). The authors state that software engineers have never been taught to consider the energy consumption of the software systems they create and that the majority of practitioners and researchers are ignorant of energy concerns. The authors offer concrete advice including (1) asking clients about their energy requirements and propagating them to developers, testers, and operations personnel and (2) providing training about the design and creation of energy-aware software, making it a standard competency of every ICT practitioner [83]. These can be summarized as the two next ACoAs: (ACoA3) include energy use in the requirements engineering process, and (ACoA4) train ICT personnel in energy-aware software practices, a more specific CoA compared to SCoA3. These ACoAs help build the capabilities understand business requirements for green IT capabilities and develop and manage green service/solution architecture (Figure 3).
In addition to software architecture contributing to energy-efficient applications, the choice of programming language can have a significant impact on energy efficiency. Pereira et al. [84] compared the energy efficiency of 27 programming languages used to run 10 well-defined benchmark programming problems, analysing the results according to the language’s execution type (compiled, virtual machine, and interpreted). They found that compiled languages (e.g., C and C++) were the fastest and most energy-efficient, consuming on average 120 J to execute the solution compared to 576 J and 2365 J for virtual machine (e.g., Java and C#) and interpreted languages (e.g., Python and PHP), respectively. The top five languages that consumed the least amount of energy were C, Rust, C++, Ada, and Java. The bottom five languages were Perl, Python, Ruby, JRuby, and Lua. The energy consumption was mostly due to the CPU, accounting, on average, for about 89%; the remainder was assigned to DRAM [84]. This also indicates the importance of optimising compiling processes to reduce CPU cycles.
4.5. Technology
This section presents Technology Courses of Action (TCoA) and their resulting Green EA capabilities covering Green ICT, infrastructure, and emergent technologies such as the Internet of Things (IoT) and Blockchain Technology (BT). The presented references are the result of both a keyword search focused on the concepts ICT technology and ES and practical experience in the field of EA.
When linking the technology layer of an organization with ES, Green ICT/IS adoption provides a holistic starting point. This field focuses both on the greening of ICT itself and on leveraging ICT to reduce the EF of processes. The use of specific maturity models to assess and improve the adoption of Green ICT has been gaining increasing attention [85,86,87]. Hankel et al. [85] found that many factors influence the adoption of Green ICT, the most important ones being strategic alignment, leadership, culture and beliefs, ownership, and knowledge. The authors emphasize the importance of using tools like the SURF Green ICT Maturity Model (SGIMM) in gaining awareness, identifying improvement areas, generating suggestions on how to improve, and measuring progress [85]. Lautenschutz et al. [87] compared seven Green ICT maturity models and mentioned that all models aim at raising awareness and identifying Green ICT improvement areas, but they emphasize different aspects; no model is all-encompassing, and its usefulness depends on the task at hand [87]. The authors used this comparison to extend the SGIMM to include missing topics. The addition of extra topics made the model more comprehensive, but also more complex and time-consuming to use [87]. The complexity of such maturity models has been identified as a hurdle by Foogooa and Dookhitram [88], who propose a simple self-assessment tool to assess the maturity of an organization’s Green ICT based on a simple questionnaire in four categories: equipment lifecycle, end-user computing, enterprises and data centre, and ICT as a low carbon enabler. This kind of simpler tool reduces the need for trained consultants and, thus, reduces the threshold for smaller organizations to improve their Green ICT maturity [88]. Brand et al. [89] propose their own Green ICT maturity model that includes support on capabilities required for organization-wide adoption, identifying six capability domains where a baseline competence is required to adopt Green ICT: Vision and Strategy, Planning and Execution, People and Culture, Process, Technology and Data, and Governance. Depending on the organization’s size, structure, and goals, different Green ICT maturity models can be selected. A first TCoA (TCoA1) is, then, to choose a Green ICT maturity model that fits the organization and use it for an as-is assessment and subsequent improvement roadmap. Although Green ICT maturity models encompass a broader scope, the emphasis on technology supports its inclusion in the technology layer. This TCoA helps build the capability deploy green services/solutions (Figure 3).
Regarding emergent technologies, Freitag et al. [10] discuss opportunities, threats, and threat mitigations concerning the IoT. The authors identify opportunities such as smart cities that provide better public services at lower environmental costs and decarbonising the energy supply chain by creating Smart Grids. However, these opportunities come with inherent threats, such as the rapidly rising number of devices and their associated data traffic, which both affect ES. These threats can be mitigated by embracing the Green IoT, which focuses on ensuring that the IoT’s own environmental costs, both embodied and use phase, are taken into consideration when moving toward a smarter society and environment [10]. The next concrete CoA is then to (TCoA2) assess the environmental impact of IoT projects and include this in the project business case, contributing to the Green Technology capability manage the Green IoT (Figure 3).
Continuing on emergent technologies, BT can be a double-edged sword concerning ES and requires significant consideration before adopting it in an enterprise or organization. BT presents ample opportunities to improve ES, such as enhancing the sustainability of the supply chain through, e.g., increased transparency; however, a significant threat is the enormous electricity requirements for BT, particularly with regard to cryptocurrencies [10]. Kouhizadeh and Sarkis [90] discuss the potential of BT in greening supply chains by describing several BT use cases throughout the following supply chain stages: (1) upstream vendor/supplier management, (2) upstream purchasing, inbound logistics, and inventory management activities, (3) internal operations and production activities, (4) downstream activities, and (5) closing-the-loop activities. A concrete example includes using BT to optimise product life cycle assessments using actual and transparent product data instead of estimations [90]. Achieving green procurement through the use of BT and the IoT is discussed by Rane and Thakker [91] who propose an architecture that includes BT and IoT for green procurement, including, e.g., energy and waste management. Additional BT use cases include, e.g., vehicle tracking, warehouse selection, and emissions and compliance monitoring [90,91]. Given this variety in ES opportunities, the next CoA is then to (TCoA3) identify opportunities throughout the organization where BT can improve ES (such as supply chain). This TCoA helps build the capability manage the Green Blockchain (Figure 3).
The flipside of BT is its potentially large negative impact on ES through its high energy consumption. Due to its high energy requirements and carbon footprint, activities such as Bitcoin mining have been restricted or banned by several regulators [92]. Because of this downside, it is important to analyse the balance between improving the ES of specific use cases through the use of BT and its associated EF cost (electricity use, carbon emission, hardware lifecycle, etc.). Considerations such as the BT goal (outcome of the use case), the type of BT used, and the source of energy used can help in justifying the high energy usage of BT [92]. Regarding the type of BT, Sedlmeir et al. [93] discuss the importance of BT design choices concerning their energy consumption. They compare different BT architectures and conclude that Proof of Work (PoW) BTs, such as Bitcoin, are energy intensive by design and thus consume the highest amount of energy per transaction. PoW is the consensus mechanism used to append new blocks to the chain [93]. The authors discuss alternative consensus mechanisms that result in a BT that consumes several orders of magnitude less energy per transaction, such as public Proof of Stake (PoS) or private Proof of Authority (PoA) mechanisms [93]. When considering the adoption of BT in an organisation, it is highly important to select low-energy BT platforms and architectures and to balance the use case outcome against the EF associated with the use of BT (TCoA4), again contributing to the capability manage the Green Blockchain.
Taking ES into account on the infrastructure level could provide an important argument in an enterprise’s (or government’s) cloud strategy. It is possible to include ES in the infrastructure layer of an on-premises data centre, as proposed by Iseke [28], through a bottom-up approach that allows for the calculation of the CO2 emissions and energy usage for each component in the infrastructure layer and subsequently identifying optimization opportunities such as public cloud storage replication. Public cloud providers provide tools to lower the environmental impact of workloads and work continuously towards lowering the energy requirements and carbon emissions of their data centres on a large scale [94,95]. To reduce the EF associated with public cloud workloads, the major public cloud providers, such as Google Public Cloud, AWS, and Microsoft Azure, provide tools, training, and insights for lowering carbon footprint and architecting for sustainability. To define, build, and run sustainable software applications, Microsoft provides a training course on Sustainable Software Engineering, an emerging field that combines climate science, software, hardware, electricity markets, and data centre design [96]. Tools such as the Google Carbon Footprint dashboard can be used to measure, report, and reduce carbon emissions [97]. Using these kinds of tools enables enterprises to actively manage their public cloud carbon footprint by, e.g., shifting workloads to data centres that have a higher percentage of carbon-free energy usage or shifting workloads to times of day where more renewable energy is available [97]. As part of Amazon Web Services Well-Architected Framework, AWS includes a Sustainability Pillar that provides design principles, operational guidance, best practices, potential trade-offs, and improvement opportunities for increasing the sustainability targets of AWS workloads. The proposed best practices include region selection, user behaviour patterns, software and architecture patterns, data patterns, hardware patterns, and development and deployment processes [98]. Using these kinds of public cloud training, patterns, and tools to assess and optimise carbon footprint and electricity usage is proposed as the next course of action (TCoA5), contributing to the capability develop and manage green service/solution architecture (Figure 3).
Given these large-scale greening efforts and the availability of tools to reduce workload EF, a move from on-premises towards the public cloud could potentially entail significant improvements in the environmental impact. The final CoA would then be to (TCoA6) calculate the CO2 emissions and energy usage of on-premises infrastructure and identify ES improvement opportunities inherent to the public cloud, contributing to the capability develop and manage green service/solution architecture (Figure 3).
4.6. Artefact Summary
The previous sections discussed the design and development of the artefact structured around the organizational SBDAT layers, based on insights from academic and professional literature. This section summarizes the proposed artefact, which consists of:
- A set of concrete CoAs that organizations can take to embed ES into each of the enterprise layers: strategy, business, data, application, and technology (answering RQ1).
- An overview of the necessary capabilities for Green EA. These capabilities can be built so that an organization can create the possibility to follow the proposed courses of action (answering RQ2).
- Two examples of CBM in the form of capability map use cases, focusing on analysis related to ES objectives (answering RQ3).
Below, we present the different parts of the solution artefact and an indication of how to apply these in practice.
4.6.1. Set of Concrete CoAs and Their Relationship to the Relevant Capabilities
The set of concrete CoAs, based on the existing (scientific) literature, is presented in Table 4. Organizations can take the CoAs to embed ES into each of the enterprise layers. The table provides a good overview of all CoAs and where additional information can be found, besides the information presented in Section 4. An overview of the related proposed capabilities can be found in Table 5. This table presents an overview of the proposed Green EA capabilities and their relation to the proposed CoAs, with additional actions, processes, and roles that should facilitate the realization of these capabilities and, by extension, the CoAs. When no additional actions, processes, or roles for a given capability have been discussed in this paper, this is indicated by N.A. (not applicable).
Table 4.
Overview of the proposed courses of action (CoAs) for including ES into the SBDAT layers of the organization.
Table 5.
Overview of the proposed Green EA capabilities, their definitions (based on [25]), and how to build them using the proposed CoAs and additional actions, processes, and roles.
4.6.2. Green EA Capability Map and Use Case
Figure 3 displays a capability map that highlights the pertinent Green capabilities. Organizations can leverage this map as a foundational tool to guide, oversee, and regulate the integration of these capabilities.
For organizations eager to harness this map, several methods of deployment exist. Initially, the map serves as an introductory framework to ascertain the necessities. Taking into consideration the diverse stakeholders and the strategic aspirations of the organization, decisions must be made regarding which Green capabilities are essential and to what degree they are required. This entails the organization determining the necessity of each capability, then deciding whether to transform existing capabilities, cultivate new ones, or opt for acquisition/outsourcing. Furthermore, the extent of ambition associated with each capability must be evaluated. The ambitions could range from minimal to high.
Subsequently, to manifest this vision, determinations must be made for each pertinent capability regarding the required configuration of people, processes, information, and technology. The third phase involves conducting a fit-gap analysis. For every capability outlined in the Green EA capability map, the objective is to assess and elucidate how congruent an organization’s current state is with its predefined ambitions from the first and second steps. Given the organization’s strategic ES goals and aspirations, a gap analysis is executed for each capability across four dimensions: process, people, information, and applications/technology. This analysis yields a comprehensive overview, pinpointing areas of overinvestment or underutilization in relation to the strategic ambitions and importance attributed to each capability. This third step is documented as a capability map use case in Appendix A. A visual representation of this can be found in Figure 5: Gap analysis of Green Capabilities. Those capabilities highlighted with a dashed outline have been modified to be “green” or have been recognized as new additions within the Green EA capability paradigm.
4.6.3. ES-Aware Business Capability Modelling
The final component of the proposed solution artefact introduces an ES-aware business capability modelling approach, described in more detail in Appendix B. Within this method, the complete capability map of the organization (encompassing more than just the previously mentioned Green EA capabilities) is enhanced with a RAG (red, amber, green) evaluation for each capability. This assessment signifies the environmental impact evaluation, offering a comprehensive visual representation of the entire enterprise’s environmental footprint (EF) using ES-aware business capability modelling. The aggregate environmental impact, symbolized by capability-KEIs, is illustrated via this heatmap visualization. This ES-aware business capability modelling provides a panoramic view of the organization’s entire EF, complementing the discussions on Green Capabilities addressed in the preceding section. Both capability modelling approaches can be combined on one map, but, for the sake of clarity, we have omitted this in our examples.
5. Discussion
As discussed in the introduction, DTs provide a unique opportunity to improve an organization’s ES. Unfortunately, ES is insufficiently taken into account during DTs. To bridge this gap, EA is proposed as a tool for linking DTs to ES. However, currently, there are insufficiently specific and actionable EA publications, tools, and techniques. To address this, a set of research questions have been proposed and answered. This section will discuss the paper’s contributions and practical implications, its limitations, and future research opportunities.
5.1. Contribution and Practical Implications
As a result of the performed SLR, the current state of the art concerning the combination of EA and ES was found to be limited to a very conceptual level, making it insufficiently actionable to allow immediate application in a business context. This paper seeks to close this gap between academic research and practice by offering a holistic, yet actionable and generalizable, tool for embedding ES into DTs through EA.
The main RQ presented in the introduction “How can EA be leveraged as an actionable tool in supporting the inclusion of ES in current or future DT initiatives?” is answered by the consolidation of the three proposed solution objectives. Solution objective 1 is attained by providing an overview of concrete CoAs (Table 4) that can be taken in each of the enterprise SBDAT layers, resulting in the inclusion of ES in an organization’s strategy, business, data, application, and technology. The capabilities needed for the realization of Green EA have been discussed throughout the text and have been summarized in Figure 3, fulfilling solution objective 2. Table 5 presents an overview of the proposed Green EA capabilities and how to start building them using the proposed CoAs and additional actions, processes, and roles based on the presented literature. Neither the Green EA capabilities nor the proposed actions are meant to be exhaustive, but rather to provide a starting point for growing the capabilities needed to align DTs with ES. Furthermore, our study did not include the weighing or scoring of the Green EA capabilities in practice, as this would require a model for scoring these capabilities in order to be able to compare them objectively. However, there is a certain sense of priority when it comes to implementing these capabilities. The capabilities in the strategic layer should receive the highest priority, as they provide the guidance required for the other layers. After all, an organization cannot implement solutions if there is no clear vision on where to go. Similarly, it can be argued that some of the capabilities in the business layer would be required for making the right decisions in the technology, application, and data layers. Once again, as technology aims to serve and support business processes, it should be clear what these processes will be.
Solution objective 3 is attained by introducing the concept of ES-aware business capability modelling, an example of which is presented in Figure 4, providing a tool for organizations to create a high-level holistic view of its environmental impact and subsequent opportunities for improvement. ES-aware business capability modelling is proposed because of the current gap between green strategy and execution, since the main focus of green practices in the business layer is on business process improvements, lacking a holistic approach. The combination of these three artefacts is proposed as an actionable tool to help organizations include ES in current and future DT initiatives.
The scientific contribution of this paper is twofold. Firstly, by addressing the conspicuous gap in the literature concerning the integration of EA and ES, the study pioneers a holistic, actionable framework that marries these two vital paradigms. This synthesis not only extends the boundaries of what is currently known but also establishes a tangible pathway for their practical confluence. Secondly, the proposed model provides a starting point for future research and can be expanded as a Green EA framework, offering best practices and more detailed guidance on how to implement these.
Concerning the practical benefits, the artefacts should allow the organizations adopting them to have a structured set of actions and focus domains (capabilities) that can help them drive their ES effort and combine it with their DT effort. By adopting the already existing practices related to CBM and elevating these with a new ES focus, organizations should be able to start transforming ambitions related to ES into actionable initiatives. However, possible challenges are identified: First, adopting the GREAN framework to the fullest implies embracing CBM and capability-oriented thinking. Organizations with low EA maturity might find this more difficult to perform. They can stick to the proposed CoAs as a source of inspiration. Second, the defined CoAs provide guidance (e.g., on where to start looking for areas to improve), but they provide no tangible directions other than those provided by the identified studies from which they were derived. Future research should look into elaborating on these CoAs and what they mean for the different capabilities in terms of people, processes, data, applications, and so on.
Given the extensiveness of each of the enterprise layers, this paper does not offer an exhaustive set of actions or views concerning the subject of ES. Practitioners are suggested to select the actions that are most relevant or valuable for their specific situation and to study the referenced publications for a deeper understanding of the topics. For organizations that are new to the concept of ES, GREAN can provide foundational guidance. These organizations just starting to embark on their sustainability journey can use Green EA, as it provides an introductory roadmap. It offers them a first structured overview to understand and prioritize ES within their DT initiatives. The artefact offers a starting point of how to initiate the integration of digital strategies with sustainability goals, ensuring they start on the right footing. For organizations that have been undertaking steps towards better ES, GREAN can provide means for enhancement and realignment. Organizations that have some sustainability measures in place can utilize Green EA to identify gaps, realign their strategies, and further integrate environmental considerations into their digital efforts. The capability-based approach embedded in the artefact can aid in refining and optimizing existing processes, ensuring a more holistic and effective integration of sustainability. Finally, for more advanced organizations in the domain of ES, GREAN can serve as a critical evaluation tool, allowing these organizations to check and fine-tune their sustainable digital practices.
5.2. Artefact Validation
A thorough artefact validation through case studies is planned for a follow-up study. However, a first validation through a fictive case study can already indicate the usefulness of the artefact. For this fictive case study, we present Company Z, a retail company that is planning to undertake an organization-wide DT.
5.2.1. Case Context
In recent years, Company Z has grown through several mergers and acquisitions. The largest companies were allowed to retain their way of working, their systems, their processes, etc. At present, Company Z comprises five business units that each have their operating model. Company Z has now decided to undertake a DT and to identify opportunities for uniformization throughout the business units. After engaging an outside consultancy organization for help, Company Z has decided to merge three of the five business units. In addition, they have decided to uniformize the supporting capabilities, such as managing IT and some of the core capabilities such as managing supply chain. The approach to facilitate this uniformization is centred around business process alignment throughout the organization coupled with the adoption of a new enterprise resource planning and supply chain software.
The CEO of Company Z has launched several initiatives in recent years to improve the company’s environmental footprint, but none have successfully managed to create a holistic and lasting change. In light of the current DT, which will trigger a fundamental change in the organization, the CEO has decided to leverage this opportunity to embed ES into the core of the organization. The CEO tasks Company Z’s Enterprise Architect to create a plan for making this a reality. After scouring the existing literature, she has decided that the presented Green EA framework can be used to incorporate ES into their current DT.
5.2.2. Identifying CoAs
The Enterprise Architect reads through the CoAs presented in Table 4 and immediately identifies several opportunities to include ES in the organization. First, she learns about the importance of including ES in the organization’s strategy and realizes that, although several ES initiatives have been launched, Company Z has no clear strategy on ES, nor does it have a way to measure progress. She proposes to embed ES into corporate vision, strategy, and objectives (SCoA1) and to implement ESG reporting tools and processes (SCoA2). In addition, she realizes that ES is currently not taken into account in new or existing projects, and she decides to identify architecture principles for green strategy execution (SCoA6), such as environmental impact (measured through, e.g., energy consumption) will be included as a quality attribute (QA) in architecture trade-off analyses when choosing new architectures or technologies. When reading through the remaining SBDAT layers, the Enterprise Architect identifies several more CoAs that can be immediately applied to the current DT, ranging from defining ES roles and responsibilities (BCoA6) to assessing the EF of IoT projects and including this in the project business case (TCoA2). One CoA that stands out is adopting the use of Green Business Process Management (BCoA3). Up until now, the business processes of the different business units have been charted through the use of Business Process Model and Notation (BPMN) to facilitate their uniformization. However, no attention has been paid to the environmental impact of these processes, causing Company Z to miss out on the opportunity to fundamentally improve its ES.
5.2.3. Using the Capability Map
To communicate her findings to the CEO, the Enterprise Architect utilizes the Green EA capability map presented in Figure 3. Using this viewpoint, she is able to show that her proposed CoAs are embedding ES throughout all the layers of the organization, that these CoAs impact certain existing capabilities, and they even trigger the creation of new capabilities. Leveraging the technique of CBM, she is able to show that building the needed green capabilities requires investments in the four dimensions that make up these capabilities. The proposed CoAs are a good first step for immediately including ES into the ongoing DT. However, Company Z needs to invest in people, processes, information, and technology to become a green company. From this discussion, the CEO identifies a few additional capabilities in which Company Z should invest to become a true green company, such as manage green culture, as this would impact the people dimension of all capabilities. To obtain a clear view of the organization’s holistic environmental impact, the Enterprise Architect proposes to adopt the practice of CBM and the use of ES-aware business capability modelling (BCoA10). She proposes building a capability map for the organization similar to Figure 4. Using this view, she first focuses on the capabilities that are most impacted by the DT. For instance, she is able to show that the capability manage supply chain currently has a very high environmental impact; she is able to show this by cumulating the KEIs used in her newly proposed Green BPMN. By performing this step, she shows that the dimension processes needs ES improvement. In addition, the dimension data needs improvement since insufficient environmental data are being captured throughout the supply chain. She is now also able to show that there is a lot of variability in the ES of the supply chain processes throughout the different business units, and she proposes uniformizing the processes based on the most environmentally friendly business unit. By adopting this method for other capabilities, the Enterprise Architect can build a dashboard showing the environmental impact of Company Z on a page. Company Z is now aware of its ES and can steer investments for improving its ES, focusing first on the capabilities that are being impacted most by the ongoing DT. The Enterprise Architect has thus provided a tool for the organization to measure its environmental impact and to consciously and continuously improve its ES while growing towards becoming a truly green company.
5.3. Limitations and Future Research
The presented paper has several limitations throughout multiple aspects of the research. Firstly, regarding the SLR on green EA: This included many different keywords concerning environmental sustainability. However, the term “Enterprise Architecture” was always included; as such, other holistic greenifying approaches akin to EA could have been overlooked. Concerning the different enterprise layers (strategy, business, data, application, and technology), it was not the goal of this paper to perform an SLR for each of them but rather to provide actionable pointers for each layer. As such, a limitation of this paper is that important scientific and non-scientific references and greenifying actions might have been overlooked. To address this limitation, future research might entail performing a systematic literature review of each of the discussed enterprise layers concerning ES. This would give a more complete picture of the current state of the art in how to pursue ES throughout the organization. Another limitation of this paper is in the means of artefact evaluation: Since this paper has been produced through desk research and analysis of existing literature, future research avenues could focus on the validation of the proposed artefacts. Observational evaluation is recommended in the form of case or field studies to properly evaluate the use and effectiveness of the artefacts in a business environment.
Additional recommendations for future research include the concept of ES-aware business capability modelling, further extending and formalizing the method and validating its impact on ES in a business environment. A next course of research could be expanding and strengthening the model towards a full framework, which can be used to include best practices and more detailed guidance on how to use certain proposed capabilities. Best practices regarding people, processes, information, and technology could be investigated and added in a manner similar to that used to define KPIs for each of the proposed Green EA capabilities. The final aim of this research could then be to use the framework as an implementation and even as an audit tool.
6. Conclusions
Digital Transformation (DT) is growing in importance in both academic and business settings, with events like the COVID-19 pandemic further accelerating this trend. Although DT has the potential to significantly impact sustainable development, there is often a lack of focus on Environmental Sustainability (ES) within these transformation efforts. There is a clear need to include ethical considerations, such as corporate social responsibility, into the DT process. Current research on the relationship between DT and sustainability lacks the transferability of research findings to applications in organizations. Additionally, few studies focus on the specific capabilities needed to transform businesses sustainably while integrating digital technologies. This paper introduces Enterprise Architecture (EA), known for offering a clear and comprehensive view of all layers of an organization, as a potential solution to the problem of integrating DT with ES.
By making use of EA, and, specifically, Capability-Based Management (CBM), this study provides a way for organizations to understand their structure and guide their DTs. The integration of this with ES strategies and tools leads to a new concept: Green EA. Using a Design Science Research (DSR) approach, the Green EA artefact was developed, with its knowledge contribution type being “Improvement”. This artefact serves as a capability-building framework and source of insights for organizations aiming for environmentally sustainable DT.
To validate the need for Green EA, a Systematic Literature Review (SLR) was conducted. This review showed that the existing literature often lacks practical application in the business world. To address this gap, the proposed artefact was designed around the organizational SBDAT layers, suggesting specific Courses of Action (CoAs) based on established literature. These CoAs guide organizations on how to integrate ES into every layer of their enterprise. Furthermore, these CoAs were used to identify the capabilities needed to enact Green EA within organizations. A significant proposition made is an ES-aware business capability modelling approach, aiming to give organizations a clear overview of their environmental impact by leveraging business capability mapping [14,42]. Environmental Sustainability-aware business capability modelling refers to an innovative business modelling approach that integrates environmental sustainability principles into the organization’s capabilities, by using (in a novel way) the presentation and analysis methods that capability mapping offers. This approach encourages organizations to look beyond typical business metrics with a strong emphasis on environmental impact, ensuring that, as businesses evolve, they prioritize and incorporate sustainable practices.
For organizations beginning their journey towards environmental sustainability, this paper can be a starting point. For organizations that are already on this journey, the proposed artefact can serve as a reference model. It is important to note that the actions proposed here are not exhaustive. Practitioners are encouraged to choose actions that best fit their specific contexts and dive deeper into the provided literature for a richer understanding. For future research, a deeper look into each enterprise layer regarding ES and the translation of the CoAs into actionable guidelines for implementation would be beneficial. It is also relevant for future scholars and practitioners to validate the suggested artefacts through real-world case studies to determine their value and effectiveness in a business environment. Future researchers could focus on expanding the Green EA capability model, transforming it into a more comprehensive framework that guides and audits an organization’s environmental sustainability efforts. Finally, the proposal of ES-aware business capability modelling, while still in its early stages, requires further exploration and development. Defining relevant KEIs, as well as novel analysis and reporting methods based on the capability map, would certainly enrich and improve this practice and make it more relevant for practitioners.
Author Contributions
Conceptualization, methodology, writing—review and editing: N.V., J.V.R. and G.P.; investigation, validation, formal analysis, writing—original draft preparation: N.V. and J.V.R.; data curation, project administration: N.V.; supervision, G.P. All authors have read and agreed to the published version of the manuscript.
Funding
This research received no external funding.
Institutional Review Board Statement
Not applicable.
Informed Consent Statement
Not applicable.
Data Availability Statement
No new data were created. Data are available through the referenced sources.
Conflicts of Interest
The authors declare no conflict of interest.
Glossary
| Acronym | Definition |
| ACoA | Application Course of Action |
| AI | Artificial Intelligence |
| AP | Architecture Principle |
| BDAT | Business, Data, Application, and Technology |
| BPL | Business Process Lifecycle |
| BPM | Business Process Management |
| BPO | Business Process Orientation |
| BSC | Balanced Scorecard |
| BT | Blockchain Technology |
| BCoA | Business Course of Action |
| CBM | Capability-Based Management |
| CEEAF | Circular Economy Enterprise Architecture Framework |
| CoA | Course of Action |
| DCoA | Data Course of Action |
| DSR | Design Science Research |
| DT | Digital Transformation |
| EA | Enterprise Architecture |
| EF | Environmental Footprint |
| EM | Environmental Management |
| ES | Environmental Sustainability |
| ESG | Environment, Social, Governance |
| GERAM | Generalised Enterprise Reference Architecture and Methodology |
| GHG | Greenhouse Gas |
| ICT | Information and Communications Technology |
| IoT | Internet of Things |
| IS | Information Systems |
| KEI | Key Ecological Indicator |
| KPI | Key Performance Indicator |
| PoA | Proof of Authority |
| PoS | Proof of Stake |
| PoW | Proof of Work |
| QA | Quality Attribute |
| RQ | Research Question |
| SBDAT | Strategy, Business, Data, Application, and Technology |
| SBSC | Sustainability Balanced Scorecard |
| SD | Sustainable Development |
| SGIMM | SURF Green ICT Maturity Model |
| SISM | Sustainable Information Systems Management |
| SLR | Systematic Literature Review |
| SCoA | Strategy Course of Action |
| TCoA | Technology Course of Action |
| TOGAF | The Open Group Architecture Framework |
Appendix A. Use Case 1—Gap Analysis
| Use Case Name | ES Use Case 1—Gap Analysis | |
| Use case goals (What and Why) | Based on the capabilities in the Green EA capability map, the purpose is to analyse and present how well an organization is performing related to its Green ambitions. | |
| Use case description (How) | Based on the strategic ES goals and ambitions of the organization, a gap analysis is conducted for each capability on four dimensions: process, people, information, applications/technology. This provides a good overview of where there is an overinvestment and where there is an underfit (and an additional investment is needed) compared to the deemed strategic importance. | |
| Producer (Who) | Possible Creator | Expected contribution |
| Any analyst or architect (facilitator) with input from key stakeholders. |
| |
| Consumer (Who) | Consumer | Interest |
| Aligning on what domains need to be improved, requiring investment, and what domains should be downgraded or outsourced. | |
| Mapped information (How) | A “status” on the capabilities, indicating whether or not the current quality level of the capability is aligned with the strategic ES ambitions. | |
| Reporting format (How) | Traffic lights: Capabilities receive a “traffic light” for each of the four dimensions. The colour of the light indicates what the status is, compared to the previously made decisions (e.g., five colours, representing severely underfit; slightly underfit; fit for purpose; slightly overfit; severely overfit). | |
| Preconditions | A capability map should be present and accepted by the different parties. Strategic ES goals/ambitions should be clear and agreed upon. | |
Appendix B. Use Case 2—KEI Analysis
| Use Case Name | ES Use Case 2—KEI Analysis | |
| Use case goals (What and Why) | Based on the entire capability map of the organization, the purpose is to analyse and present how well each capability is performing related to defined KEIs. The final purpose is to understand how well an organization is performing compared to its ES objectives and to take action where needed. | |
| Use case description (How) | Based on the entire capability map of the organization, KEIs can be defined for each capability. Examples are use of water or use of electricity. Targets (KEIs) should be set based on this, and an indication is given related on how well the organization is performing. | |
| Producer (Who) | Creator | Contribution |
| Any analyst or architect (facilitator) with input from key stakeholders. |
| |
| Consumer (Who) | Consumer | Interest |
| Aligning on what domains need to be improved, requiring investment, and what domains should be downgraded or even outsourced. | |
| Mapped information (How) | A “status” on the capabilities, indicating whether or not the capability meets the expected levels for certain KEIs. | |
| Reporting format (How) | Traffic lights: Capabilities receive a “traffic light” for each of the four dimensions. The colour of the light indicates what the status is compared to the previously made decisions (e.g., three colours, representing underperforming, performing at the right level, or overperforming). | |
| Preconditions | A capability map should be present and accepted by the different parties. KEIs with measurable targets should be defined, clear, and agreed upon. | |
References
- Kraus, S.; Jones, P.; Kailer, N.; Weinmann, A.; Chaparro-Banegas, N.; Roig-Tierno, N. Digital Transformation: An Overview of the Current State of the Art of Research. SAGE Open 2021, 11. [Google Scholar] [CrossRef]
- Blake, M. 100 Stats on Digital Transformation and Customer Experience; Forbes: Jersey, NJ, USA, 2019. [Google Scholar]
- Koetsier, J. 97% of Executives Say COVID-19 Sped up Digital Transformation; Forbes: Jersey, NJ, USA, 2020. [Google Scholar]
- Vial, G. Understanding digital transformation: A review and a research agenda. J. Strateg. Inf. Syst. 2019, 28, 118–144. [Google Scholar] [CrossRef]
- Wen, H.; Lee, C.-C.; Song, Z. Digitalization and environment: How does ICT affect enterprise environmental performance? Environ. Sci. Pollut. Res. 2021, 28, 54826–54841. [Google Scholar] [CrossRef] [PubMed]
- Rogers, K.; Cosgrove, A.; Copestake, J. The CEO Imperative: Make Sustainability Accessible to the Consumer. EY. Available online: https://www.ey.com/en_lu/consumer-products-retail/make-sustainability-accessible-to-the-consumer (accessed on 24 June 2021).
- Goodland, R. The Concept of Environmental Sustainability. Annu. Rev. Ecol. Syst. 1995, 26, 1–24. Available online: http://www.jstor.org/stable/2097196 (accessed on 24 June 2021). [CrossRef]
- Galli, A.; Wiedmann, T.; Ercin, E.; Knoblauch, D.; Ewing, B.; Giljum, S. Integrating Ecological, Carbon and Water footprint into a “Footprint Family” of indicators: Definition and role in tracking human pressure on the planet. Ecol. Indic. 2012, 16, 100–112. [Google Scholar] [CrossRef]
- The Shift Project. LEAN ICT towards Digital Sobriety; The Shift Project: Paris, France, 2019. [Google Scholar]
- Freitag, C.; Berners-Lee, M.; Widdicks, K.; Knowles, B.; Blair, G.S.; Friday, A. The real climate and transformative impact of ICT: A critique of estimates, trends, and regulations. Patterns 2021, 2, 100340. [Google Scholar] [CrossRef]
- Belkhir, L.; Elmeligi, A. Assessing ICT global emissions footprint: Trends to 2040 & recommendations. J. Clean. Prod. 2018, 177, 448–463. [Google Scholar] [CrossRef]
- European Council. Digitalisation for the Benefit of the Environment: Council Approves Conclusions. Consilium.Europa.Eu. Available online: https://www.consilium.europa.eu/en/press/press-releases/2020/12/17/digitalisation-for-the-benefit-of-the-environment-council-approves-conclusions/ (accessed on 17 December 2020).
- Guandalini, I. Sustainability through digital transformation: A systematic literature review for research guidance. J. Bus. Res. 2022, 148, 456–471. [Google Scholar] [CrossRef]
- Van Riel, J.; Poels, G. A Method for Developing Generic Capability Maps: A Design Science Study in the Professional Sport Industry. Bus. Inf. Syst. Eng. 2023, 65, 403–424. [Google Scholar] [CrossRef]
- Sutherland, D.; Hovorka, D.S. Enterprise Architecture as a Contributor to Sustainability Objectives; ECIS: Kristiansand, Norway, 2014. [Google Scholar]
- Plessius, H.; Ravesteijn, P.; Slot, R. Greening Organizations: The Contribution of Enterprise Architecture. 2013. Available online: https://api.semanticscholar.org/CorpusID:54908805 (accessed on 14 August 2023).
- Noran, O. An Enterprise Architecture Approach towards Environmental Management. In Enterprise Architecture, Integration and Interoperability; Springer: Berlin/Heidelberg, Germany, 2010; pp. 44–55. [Google Scholar]
- Alves, D.F.R.; de Campos, R.; Souza, F.B. Sustainable Development Within Enterprise Architecture. In Advances in Production Management Systems; Initiatives for a Sustainable World, Springer International Publishing: Cham, Switzerland, 2016; pp. 552–559. [Google Scholar]
- Laumann, F.; Tambo, T. Enterprise Architecture for a Facilitated Transformation from a Linear to a Circular Economy. Sustainability 2018, 10, 3882. [Google Scholar] [CrossRef]
- Debnath, S. Exploring Green IS through the Lens of Enterprise Architecture. Diamond Jubilee National Convention of IIIE Role of Industrial Engineering in Industry 4.0 Paradigm (ICIEIND 2018). 2018. Available online: https://www.researchgate.net/publication/327964306_Exploring_Green_IS_through_the_Lens_of_Enterprise_Architecture (accessed on 18 June 2023).
- ISO 14001:2015; Environmental Management Systems. International Organization for Standardization: Geneva, Switzerland, 2015.
- Feroz, A.K.; Zo, H.; Chiravuri, A. Digital Transformation and Environmental Sustainability: A Review and Research Agenda. Sustainability 2021, 13, 1530. [Google Scholar] [CrossRef]
- Bērziša, S.; Bravos, G.; Gonzalez, T.C.; Czubayko, U.; España, S.; Grabis, J.; Henkel, M.; Jokste, L.; Kampars, J.; Koç, H.; et al. Capability Driven Development: An Approach to Designing Digital Enterprises. Bus. Inf. Syst. Eng. 2015, 57, 15–25. [Google Scholar] [CrossRef]
- Maglio, P.P.; Vargo, S.L.; Caswell, N.; Spohrer, J. The service system is the basic abstraction of service science. Inf. Syst. e-Bus. Manag. 2009, 7, 395–406. [Google Scholar] [CrossRef]
- APQC. APQC Process Classification Framework (PCF) Cross Industry. Available online: https://www.apqc.org/resource-library/resource-listing/apqc-process-classification-framework-pcf-cross-industry-excel-7 (accessed on 26 September 2019).
- Perdana, E.G.; Sitohang, B.; Sastramihardja, H.S.; Candra, M.Z.C. A strategy framework for incorporating sustainability into enterprise architecture. In Proceedings of the 2020 8th International Conference on Information and Communication Technology (ICoICT), Yogyakarta, Indonesia, 24–26 June 2020; pp. 1–6. [Google Scholar]
- García-Escallón, R.; Aldea, A.; van Sinderen, M. On Enterprise Architecture Patterns: A Tool for Sustainable Transformation. Lect. Notes Bus. Inf. Process. 2021, 417, 858–882. [Google Scholar] [CrossRef]
- Iseke, A.-C. An Enterprise Architecture Approach towards Sustainability and Environmental Performance. University of Twente. Master’s Thesis, University of Twente, Twente, The Netherlands, 2020. [Google Scholar]
- Isom, P.K.; Miller-Sylvia, S.L.; Vaidya, S. Intelligent Enterprise Architecture. IBM J. Res. Dev. 2010, 54, 1–2. [Google Scholar] [CrossRef]
- Pankowska, M. Enterprise Architecture Modelling for Corporate Sustainability. In Building Sustainable Information Systems; Springer: Boston, MA, USA, 2013; pp. 365–376. [Google Scholar] [CrossRef]
- Unhelkar, B. Green Enterprise Architecture using Environmental Intelligence. Int. J. Green Comput. 2011, 2, 58–65. [Google Scholar] [CrossRef]
- Bernus, P.; Nemes, L.; Schmidt, G. GERAM: The Generalised Enterprise Reference Architecture and Methodology. In Handbook on Enterprise Architecture; Springer: Berlin/Heidelberg, Germany, 2003; pp. 21–63. [Google Scholar] [CrossRef]
- ISO 9001; Quality Management. International Organization for Standardization: Geneva, Switzerland, 2017. Available online: https://www.iso.org/iso-9001-quality-management.html (accessed on 21 September 2023).
- ISO 14001; Environmental Management. International Organization for Standardization: Geneva, Switzerland, 2017. Available online: https://www.iso.org/iso-14001-environmental-management.html (accessed on 21 September 2023).
- ISO 26000; Social Responsibility. International Organization for Standardization: Geneva, Switzerland, 2017. Available online: http://www.iso.org/iso/home/standards/iso26000.htm (accessed on 21 September 2023).
- The Open Group. (n.d.-b). Introduction to the ADM. Available online: https://pubs.opengroup.org/architecture/togaf8-doc/arch/chap03.html (accessed on 18 June 2023).
- ISO 14031:2013; Environmental Management—Environmental Performance Evaluation—Guidelines. International Organization for Standardization: Geneva, Switzerland, 2013.
- European Commission. Eco-Management and Audit Scheme (EMAS). Available online: https://green-business.ec.europa.eu/eco-management-and-audit-scheme-emas_en (accessed on 27 September 2023).
- Global Reporting Initiative (GRI). G3 Guidelines of the GRI Sustainability Reporting Framework; GRI: Boston, MA, USA, 2005. [Google Scholar]
- Business Architecture Guild. A Guide to the Business Architecture Body of Knowledge (BIZBOK Guide)—Version 8.0. 2019. Available online: https://www.businessarchitectureguild.org/ (accessed on 18 June 2023).
- Van Riel, J. Strategy Execution through Enterprise Architecture: Capability-based Management as a Foundation for Successful (Digital) Transformations. In Proceedings of the Doctoral Consortium Papers Presented at the 34th International Conference on Advanced Information Systems Engineering (CAiSE 2022), Leuven, Belgium, 6–10 June 2022. [Google Scholar]
- Van Riel, J.; Poels, G.; Viaene, S. Exploring Capability Mapping as a Tool for Digital Transformation: Insights from a Case Study. In Enterprise, Business-Process and Information Systems Modeling; Springer: Berlin/Heidelberg, Germany, 2023; pp. 243–255. [Google Scholar] [CrossRef]
- Wißotzki, M. The Capability Management Process: Finding Your Way into Capability Engineering. In Business Architecture Management; Springer: Berlin/Heidelberg, Germany, 2015; pp. 77–105. [Google Scholar] [CrossRef]
- Zdravkovic, J.; Stirna, J.; Grabis, J. A Comparative Analysis of Using the Capability Notion for Congruent Business and Information Systems Engineering. Complex Syst. Inform. Model. Q. 2017, 10, 1–20. [Google Scholar] [CrossRef]
- Sowa, F.; Zachman, J.A. Extending and formalizing the Framework for Information Systems Architecture. IBM Syst. J. 1992, 31, 590–616. [Google Scholar] [CrossRef]
- Chung, S.; Won, D.; Baeg, S.H.; Park, S. Service-oriented reverse reengineering: 5W1H model-driven re-documentation and candidate services identification. In Proceedings of the IEEE International Conference on Service-Oriented Computing and Applications, SOCA’ 09, Taipei, Taiwan, 14–15 January 2009; pp. 178–183. [Google Scholar] [CrossRef]
- The Open Group. (n.d.-c). The TOGAF Standard. Available online: https://pubs.opengroup.org/togaf-standard/introduction/chap01.html (accessed on 28 December 2022).
- The Open Group. (n.d.-d). TOGAF Core Concepts. Available online: https://pubs.opengroup.org/architecture/togaf9-doc/arch/chap02.html#tag_02 (accessed on 23 April 2023).
- Hevner, A.R.; March, S.T.; Park, J.; Ram, S. Design Science in Information Systems Research. In Source: MIS Quarterly; (Volume 28, Issue 1). 2004. Available online: https://www.jstor.org/stable/25148625 (accessed on 14 August 2023).
- Gregor, S.; Hevner, A.R. Positioning and Presenting Design Science Research for Maximum Impact. MIS Q. 2013, 37, 337–355. [Google Scholar] [CrossRef]
- Peffers, K.; Tuunanen, T.; Rothenberger, M.A.; Chatterjee, S. A Design Science Research Methodology for Information Systems Research. J. Manag. Inf. Syst. 2007, 24, 45–77. [Google Scholar] [CrossRef]
- Deloitte; IEMA. A Blueprint for Green Workforce Transformation. 2022. Available online: https://www2.deloitte.com/uk/en/pages/consulting/articles/green-skills-for-green-economy.html (accessed on 14 August 2023).
- El Kadi, R. An Enterprise Architecture Approach to ESG. PWC. Available online: https://www.pwc.com.au/digitalpulse/esg-enterprise-architecture.html (accessed on 11 May 2022).
- Conn, C. Patagonia Chair: ‘We Are Turning Capitalism on Its Head by Making the Earth Our Only SHAREHOLDER’. Fortune. Available online: https://fortune.com/2022/09/14/patagonia-chair-we-are-turning-capitalism-on-its-head-by-making-the-earth-our-only-shareholder-charles-conn/ (accessed on 14 September 2022).
- The Open Group. Architecture Principles. Available online: https://pubs.opengroup.org/architecture/togaf8-doc/arch/chap29.html#top (accessed on 6 May 2023).
- Bass, L.; Clements, P.; Kazman, R. Energy Efficiency. In Software Architecture in Practice, 4th ed.; Pearson Education, Inc.: London, UK, 2022. [Google Scholar]
- Engert, S.; Rauter, R.; Baumgartner, R.J. Exploring the integration of corporate sustainability into strategic management: A literature review. J. Clean. Prod. 2016, 112, 2833–2850. [Google Scholar] [CrossRef]
- Rode, J.; Heinz, N.; Cornelissen, G.; Le Menestrel, M. How to encourage business professionals to adopt sustainable practices? Experimental evidence that the ‘business case’ discourse can backfire. J. Clean. Prod. 2020, 283, 124618. [Google Scholar] [CrossRef]
- Dalvi-Esfahani, M.; Ramayah, T.; Nilashi, M. Modelling upper echelons’ behavioural drivers of Green IT/IS adoption using an integrated Interpretive Structural Modelling Analytic Network Process approach. Telemat. Inform. 2017, 34, 583–603. [Google Scholar] [CrossRef]
- Hu, P.J.-H.; Hu, H.-F.; Wei, C.-P.; Hsu, P.-F. Examining Firms’ Green Information Technology Practices: A Hierarchical View of Key Drivers and Their Effects. J. Manag. Inf. Syst. 2016, 33, 1149–1179. [Google Scholar] [CrossRef]
- Loeser, F.; Recker, J.; Brocke, J.V.; Molla, A.; Zarnekow, R. How IT executives create organizational benefits by translating environmental strategies into Green IS initiatives. Inf. Syst. J. 2017, 27, 503–553. [Google Scholar] [CrossRef]
- Baggia, A.; Maletič, M.; Žnidaršič, A.; Brezavšček, A. Drivers and Outcomes of Green IS Adoption in Small and Medium-Sized Enterprises. Sustainability 2019, 11, 1575. [Google Scholar] [CrossRef]
- Gartner. Pace-Layered Application Strategy. Available online: https://www.gartner.com/en/information-technology/glossary/pace-layered-application-strategy (accessed on 12 February 2023).
- Farrukh, A.; Mathrani, S.; Taskin, N. Investigating the Theoretical Constructs of a Green Lean Six Sigma Approach towards Environmental Sustainability: A Systematic Literature Review and Future Directions. Sustainability 2020, 12, 8247. [Google Scholar] [CrossRef]
- Couckuyt, D.; Van Looy, A. Green BPM as a Business-Oriented Discipline: A Systematic Mapping Study and Research Agenda. Sustainability 2019, 11, 4200. [Google Scholar] [CrossRef]
- Couckuyt, D.; Van Looy, A. A systematic review of Green Business Process Management. Bus. Process. Manag. J. 2020, 26, 421–446. [Google Scholar] [CrossRef]
- Hansen, E.G.; Schaltegger, S. The Sustainability Balanced Scorecard: A Systematic Review of Architectures. J. Bus. Ethic. 2014, 133, 193–221. [Google Scholar] [CrossRef]
- Nowak, A.; Leymann, F.; Mietzner, R. Towards Green Business Process Reengineering. LNCS 2011, 6568, 187–192. [Google Scholar] [CrossRef]
- Nowak, A.; Leymann, F.; Schumm, D.; Wetzstein, B. An Architecture and Methodology for a Four-Phased Approach to Green Business Process Reengineering. LNCS 2011, 6868, 150–164. [Google Scholar] [CrossRef]
- Couckuyt, D.; Van Looy, A. An empirical study on Green BPM adoption: Contextual factors and performance. J. Software Evol. Process. 2020, 33. [Google Scholar] [CrossRef]
- Couckuyt, D.; Van Looy, A. An exploration of green business process maturity based on ecolabels. Bus. Process. Manag. J. 2021, 27, 1999–2020. [Google Scholar] [CrossRef]
- nbsp; Bezerra, M.C.; Gohr, F.C.; Morioka, S.N. Organizational capabilities towards corporate sustainability benefits: A systematic literature review and an integrative framework proposal. J. Clean. Prod. 2020, 247, 119114. [Google Scholar] [CrossRef]
- Treacy, M.; Wiersema, F. Customer Intimacy and Other Value Disciplines; Harvard Business Review: Boston, MA, USA, 1993. [Google Scholar]
- O’leary, D.E. Artificial Intelligence and Big Data; Harvard Business Publishing: Brighton, MA, USA, 2013. [Google Scholar]
- Lucivero, F. Big Data, Big Waste? A Reflection on the Environmental Sustainability of Big Data Initiatives. Sci. Eng. Ethic 2019, 26, 1009–1030. [Google Scholar] [CrossRef]
- Mytton, D. Data centre water consumption. NPJ Clean Water 2021, 4, 11. [Google Scholar] [CrossRef]
- AWS. AWS Well-Architected Framework Sustainability Pillar Data Patterns. 2022. Available online: https://docs.aws.amazon.com/wellarchitected/latest/sustainability-pillar/data.html (accessed on 14 August 2023).
- Biewald, L. Deep Learning and Carbon Emissions. Available online: https://towardsdatascience.com/deep-learning-and-carbon-emissions-79723d5bc86e (accessed on 18 June 2019).
- Strubell, E.; Ganesh, A.; McCallum, A. Energy and Policy Considerations for Deep Learning in NLP. arXiv 2019, arXiv:1906.02243. [Google Scholar]
- Schwartz, R.; Dodge, J.; Smith, N.A.; Etzioni, O. Green AI. 2019. Available online: http://arxiv.org/abs/1907.10597 (accessed on 14 August 2023).
- Patterson, D. Good News About the Carbon Footprint of Machine Learning Training. Available online: https://ai.googleblog.com/2022/02/good-news-about-carbon-footprint-of.html (accessed on 15 February 2022).
- Kazman, R.; Haziyev, S.; Yakuba, A.; Tamburri, D.A. Managing Energy Consumption as an Architectural Quality Attribute. IEEE Softw. 2018, 35, 102–107. [Google Scholar] [CrossRef]
- Fonseca, A.; Kazman, R.; Lago, P. A Manifesto for Energy-Aware Software. IEEE Softw. 2019, 36, 79–82. [Google Scholar] [CrossRef]
- Pereira, R.; Couto, M.; Ribeiro, F.; Rua, R.; Cunha, J.; Fernandes, J.P.; Saraiva, J. Ranking programming languages by energy efficiency. Sci. Comput. Program. 2021, 205, 102609. [Google Scholar] [CrossRef]
- Hankel, A.; Heimeriks, G.; Lago, P. Green ICT Adoption Using a Maturity Model. Sustainability 2019, 11, 7163. [Google Scholar] [CrossRef]
- Hankel, A.; Oud, L.; Saan, M.; Lago, P. A Maturity Model for Green ICT: The case of the SURF Green ICT Maturity Model. In Proceedings of the 28th EnviroInfo 2014 Conference, Oldenburg, Germany, 10–12 September 2014; pp. 33–40. Available online: http://www.surf.nl/en/knowledge-and-innovation/knowledge-base/2014/surf-green-ict-maturity-model.html (accessed on 14 August 2023).
- Lautenschutz, D.; España, S.; Hankel, A.; Overbeek, S.; Lago, P. A Comparative Analysis of Green ICT Maturity Models. EPiC Ser. Comput. 2018, 52, 153–167. [Google Scholar] [CrossRef]
- Foogooa, R.; Dookhitram, K. A self green ICT maturity assessment tool for SMEs. In Proceedings of the 2014 IST-Africa Conference and Exhibition, IST-Africa 2014, Pointe aux Piments, Mauritius, 7–9 May 2014. [Google Scholar] [CrossRef]
- Brand, V.; Razavian, M.; Baris, O. Development of a Capability Maturity Model for Organization-Wide Green IT Adoption. In Business Modeling and Software Design; Shishkov, B., Ed.; Springer Nature: Cham, Switzerland, 2023; pp. 163–179. [Google Scholar]
- Kouhizadeh, M.; Sarkis, J. Blockchain Practices, Potentials, and Perspectives in Greening Supply Chains. Sustainability 2018, 10, 3652. [Google Scholar] [CrossRef]
- Rane, S.B.; Thakker, S.V. Green procurement process model based on blockchain–IoT integrated architecture for a sustainable business. Manag. Environ. Qual. Int. J. 2019, 31, 741–763. [Google Scholar] [CrossRef]
- Kshetri, N.; Voas, J. Blockchain’s Carbon and Environmental Footprints. Computer 2022, 55, 89–94. [Google Scholar] [CrossRef]
- Sedlmeir, J.; Buhl, H.U.; Fridgen, G.; Keller, R. The Energy Consumption of Blockchain Technology: Beyond Myth. Bus. Inf. Syst. Eng. 2020, 62, 599–608. [Google Scholar] [CrossRef]
- Welsch, C. As the World Goes Digital, Datacenters That Make the Cloud Work Look to Renewable Energy Sources. 2022. Available online: https://news.microsoft.com/europe/features/as-the-world-goes-digital-datacenters-that-make-the-cloud-work-look-to-renewable-energy-sources/ (accessed on 14 August 2023).
- Google. Carbon Free Energy for Google Cloud Regions. Available online: https://cloud.google.com/sustainability/region-carbon (accessed on 13 March 2023).
- Microsoft. The Principles of Sustainable Software Engineering. Available online: https://learn.microsoft.com/en-gb/training/modules/sustainable-software-engineering-overview/?ocid=AID3038246&WT.mc_id=green-9537-cxa (accessed on 12 March 2023).
- Google. Carbon Footprint. Available online: https://cloud.google.com/carbon-footprint (accessed on 12 March 2023).
- AWS. AWS Well-Architected Framework Sustainability Pillar. Available online: https://docs.aws.amazon.com/wellarchitected/latest/sustainability-pillar/sustainability-pillar.html (accessed on 15 December 2022).
Disclaimer/Publisher’s Note: The statements, opinions and data contained in all publications are solely those of the individual author(s) and contributor(s) and not of MDPI and/or the editor(s). MDPI and/or the editor(s) disclaim responsibility for any injury to people or property resulting from any ideas, methods, instructions or products referred to in the content. |
© 2023 by the authors. Licensee MDPI, Basel, Switzerland. This article is an open access article distributed under the terms and conditions of the Creative Commons Attribution (CC BY) license (https://creativecommons.org/licenses/by/4.0/).




