The Effect of Transactional Leadership on Organizational Agility in Tourism and Hospitality Businesses: The Mediating Roles of Organizational Trust and Ambidexterity
Abstract
:1. Introduction
2. Literature Review and Hypotheses Development
2.1. Transactional Leadership
2.2. Resource-Based View (RBV)
2.3. Transactional Leadership and Organizational Agility
2.4. Transactional Leadership and Organizational Trust
2.5. Organizational Trust and Organizational Agility
2.6. Organizational Trust as a Mediator
2.7. Transactional Leadership and Organizational Ambidexterity
2.8. Organizational Ambidexterity and Organizational Agility
2.9. Organizational Ambidexterity as a Mediator
3. Materials and Methods
3.1. Sampling and Data Collection
3.2. Measures and Instrument Development
3.3. Common Method Bias
3.4. Data Analysis
4. Results
4.1. Descriptive Statistics and Factor Loadings
4.2. Reliability and Validity
4.3. Model Fit and Quality Indices for the Research Model
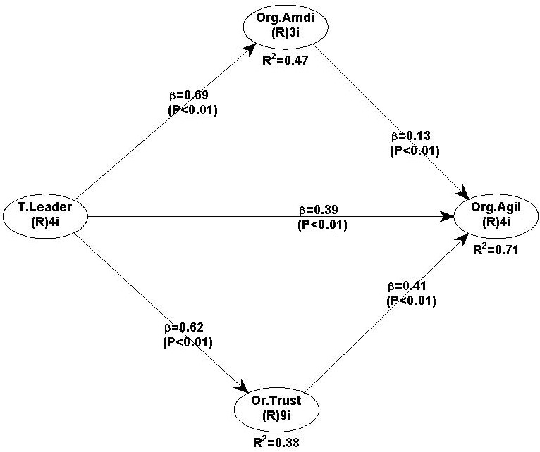
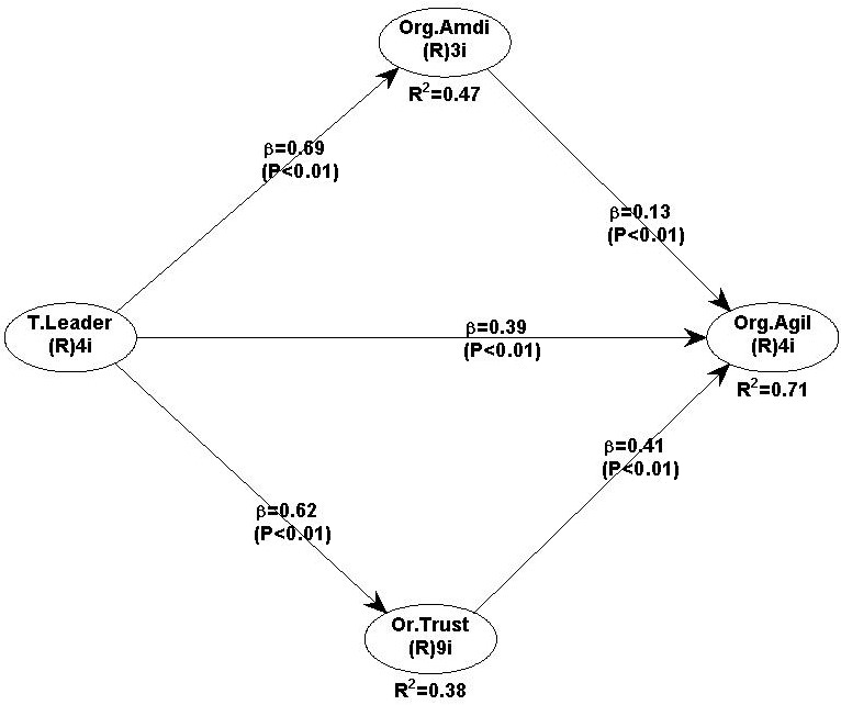
4.4. The Structural Model and Hypotheses Testing
5. Discussion
6. Theoretical Implications
7. Practical Implications
8. Limitations and Future Research
Author Contributions
Funding
Institutional Review Board Statement
Informed Consent Statement
Data Availability Statement
Acknowledgments
Conflicts of Interest
Appendix A
| Transactional Leader (TL) | Alrowwad et al. [22] |
| TL.1. When I am unable to complete my work, my manager reprimands me. | |
| TL.2. My manager precisely records any of my mistakes. | |
| TL.3. My manager gives me what I want to exchange for my hard work. | |
| TL.4. My manager tells me that I can get special rewards when I show up. | |
| Organizational Agility (OAg) | Melián-Alzola et al. [77] |
| OAg.1. The hotel/travel agency is an agile organization capable of adapting to changes. | |
| OAg.2. The hotel/travel agency can predict and identify changes. | |
| OAg.3. The hotel/travel agency can respond quickly to changes. | |
| OAg.4. The hotel/travel agency can respond flexibly to new demands for services that arise, adapting them to the resources and means available. | |
| Organizational Ambidexterity (OAm) | Trieu et al. [78] |
| OAm.1. Our hotel/travel agency implements operational innovations that are difficult for other hotels/travel agencies to imitate. | |
| OAm.2. Our hotel/travel agency reduces current business operating costs. | |
| OAm.3. Our hotel/travel agency improves the efficiency of existing business operations. | |
| Organizational trust (OT) | Pearce et al. [79] |
| OT.1. The personnel policies suggest that this hotel/travel agency has confidence in its employees. | |
| OT.2. In general, this hotel/travel agency’s personnel practices seem to reflect a distrust of employees (n). | |
| OT.3. This hotel/travel agency’s personnel policies encourage favoritism (n). | |
| OT.4. In general, the personnel policies seem to encourage cooperation among employees. | |
| OT.5. The personnel policies here seem to work against the creation of a ‘team spirit’ (n). | |
| OT.6. The performance appraisal system shows that this hotel/travel agency trusts its employees. | |
| OT.7. The personnel system seems to make it more difficult for me to achieve my goals (n). | |
| OT.8. Performance measurement practices here seem to create mistrust and resentment among employees (n). | |
| OT.9. This hotel/travel agency’s pay policies encourage cooperation. | |
| (n) = negatively worded item. | |
Appendix B. Model Fit and Quality Indices
| Assessment | Criterion | Supported/Rejected | |
| Average path coefficient (APC) | 0.448, p < 0.001 | p < 0.05 | Supported |
| Average R-squared (ARS) | 0.519, p < 0.001 | p < 0.05 | Supported |
| Average adjusted R-squared (AARS) | 0.518, p < 0.001 | p < 0.05 | Supported |
| Average block VIF (AVIF) | 2.146 | acceptable if ≤5, ideally ≤ 3.3 | Supported |
| Average full collinearity VIF (AFVIF) | 2.091 | acceptable if ≤5, ideally ≤3.3 | Supported |
| Tenenhaus GoF (GoF) | 0.597 | small ≥ 0.1, medium ≥ 0.25, large ≥ 0.36 | Supported |
| Sympson’s paradox ratio (SPR) | 1.000 | acceptable if ≥0.7, ideally = 1 | Supported |
| R-squared contribution ratio (RSCR) | 1.000 | acceptable if ≥0.9, ideally = 1 | Supported |
| Statistical suppression ratio (SSR) | 1.000 | acceptable if ≥0.7 | Supported |
| Nonlinear bivariate causality direction ratio (NLBCDR) | 1.000 | acceptable if ≥0.7 | Supported |
References
- Worley, C.G.; Williams, T.D.; Lawler, E.E., III. The Agility Factor: Building Adaptable Organizations for Superior Performance; John Wiley & Sons: Hoboken, NJ, USA, 2014. [Google Scholar]
- Aftab, S.; Saleem, I.; Belwal, R. Levelling up or down: Leader’s Strategies to Encounter Downward Envy in Family-Owned Software Houses. Asia-Pac. J. Bus. Adm. 2022. ahead-of-print. [Google Scholar] [CrossRef]
- Girod, S.J.; Birkinshaw, J.; Prange, C. Business Agility: Key Themes and Future Directions. Calif. Manag. Rev. 2023, 65, 5–21. [Google Scholar] [CrossRef]
- Yansen, Y.; Yujie, Z. The Impact of Transformative Digital Leadership on Organizational Innovation: A Case Study of Successful Digital Transformation. Int. J. Adv. Res. Technol. Innov. 2023, 5, 57–71. [Google Scholar]
- Kalsoom, Z.; Khan, M.A.; Zubair, D.S.S. Impact of Transactional Leadership and Transformational Leadership on Employee Performance: A Case of FMCG Industry of Pakistan. Ind. Eng. Lett. 2018, 8, 23–30. [Google Scholar]
- Prasad, B.; Junni, P. CEO Transformational and Transactional Leadership and Organizational Innovation: The Moderating Role of Environmental Dynamism. Manag. Decis. 2016, 54, 1542–1568. [Google Scholar] [CrossRef]
- Gong, C.; Ribiere, V. Understanding the Role of Organizational Agility in the Context of Digital Transformation: An Integrative Literature Review. VINE J. Inf. Knowl. Manag. Syst. 2023. [Google Scholar] [CrossRef]
- Ismail, H.N.; Kertechian, K.S.; Blaique, L. Visionary Leadership, Organizational Trust, Organizational Pride, and Organizational Citizenship Behaviour: A Sequential Mediation Model. Hum. Resour. Dev. Int. 2023, 26, 264–291. [Google Scholar] [CrossRef]
- Joo, B.K.; Yoon, S.K.; Galbraith, D. The Effects of Organizational Trust and Empowering Leadership on Group Conflict: Psychological Safety as a Mediator. Organ. Manag. J. 2023, 20, 4–16. [Google Scholar] [CrossRef]
- Koohang, A.; Paliszkiewicz, J.; Goluchowski, J. The Impact of Leadership on Trust, Knowledge Management, and Organizational Performance: A Research Model. Ind. Manag. Data Syst. 2017, 117, 521–537. [Google Scholar] [CrossRef]
- Subramaniam, T.S. Examining Agile Leadership Style on Organizational Performance through the Mediation of Organizational Culture: A Case Study on Professional Bodies in Malaysia. Ph.D. Dissertation, University of Wales Trinity Saint David, Lampeter, UK, 2021. [Google Scholar]
- Taródy, D. Organizational Ambidexterity as a New Research Paradigm in Strategic Management. Vez. Manag. Rev. 2016, 47, 39–52. [Google Scholar] [CrossRef]
- Zhen, J.; Cao, C.; Qiu, H.; Xie, Z. Impact of Organizational Inertia on Organizational Agility: The Role of IT Ambidexterity. Inf. Technol. Manag. 2021, 22, 53–65. [Google Scholar] [CrossRef]
- Aurélio de Oliveira, M.; Veriano Oliveira Dalla Valentina, L.; Possamai, O. Forecasting Project Performance Considering the Influence of Leadership Style on Organizational Agility. Int. J. Product. Perform. Manag. 2012, 61, 653–671. [Google Scholar] [CrossRef]
- Ghadampour, E.; Zandkarimi, M. The Study Relationship between Transformational Leadership and Organizational Agility with Role Knowledge Sharing of the Mediator. Sch. Adm. 2019, 7, 212–235. [Google Scholar]
- Jung, D.I.; Avolio, B.J. Opening the Black Box: An Experimental Investigation of the Mediating Effects of Trust and Value Congruence on Transformational and Transactional Leadership. J. Organ. Behav. 2000, 21, 949–964. [Google Scholar] [CrossRef]
- Rao-Nicholson, R.; Khan, Z.; Akhtar, P.; Merchant, H. The Impact of Leadership on Organizational Ambidexterity and Employee Psychological Safety in the Global Acquisitions of Emerging Market Multinationals. Int. J. Hum. Resour. Manag. 2016, 27, 2461–2487. [Google Scholar] [CrossRef]
- Kark, R.; Van Dijk, D.; Vashdi, D.R. Motivated or Demotivated to Be Creative: The Role of Self-regulatory Focus in Transformational and Transactional Leadership Processes. Appl. Psychol. 2018, 67, 186–224. [Google Scholar] [CrossRef]
- Patiar, A.; Wang, Y. Managers’ Leadership, Compensation and Benefits, and Departments’ Performance: Evidence from Upscale Hotels in Australia. J. Hosp. Tour. Manag. 2020, 42, 29–39. [Google Scholar] [CrossRef]
- Rothfelder, K.; Ottenbacher, M.C.; Harrington, R.J. The Impact of Transformational, Transactional and Non-Leadership Styles on Employee Job Satisfaction in the German Hospitality Industry. Tour. Hosp. Res. 2012, 12, 201–214. [Google Scholar] [CrossRef]
- Raduan, C.R.; Jegak, U.; Haslinda, A.; Alimin, I.I. Management, Strategic Management Theories and the Linkage with Organizational Competitive Advantage from the Resource-Based View. Eur. J. Soc. Sci. 2009, 11, 402–418. [Google Scholar]
- Alrowwad, A.A.; Abualoush, S.H.; Masa’deh, R.E. Innovation and Intellectual Capital as Intermediary Variables among Transformational Leadership, Transactional Leadership, and Organizational Performance. J. Manag. Dev. 2020, 39, 196–222. [Google Scholar] [CrossRef]
- Solaja, O.M.; Ogunola, A.A. Leadership Style and Multigenerational Workforce: A Call for Workplace Agility in Nigerian Public Organizations. Leadership 2016, 21, 46–56. [Google Scholar]
- Battour, M.; Barahma, M.; Al-Awlaqi, M. The Relationship between HRM Strategies and Sustainable Competitive Advantage: Testing the Mediating Role of Strategic Agility. Sustainability 2021, 13, 5315. [Google Scholar] [CrossRef]
- Yue, C.A.; Men, L.R.; Ferguson, M.A. Bridging Transformational Leadership, Transparent Communication, and Employee Openness to Change: The Mediating Role of Trust. Public Relat. Rev. 2019, 45, 101779. [Google Scholar] [CrossRef]
- Mardi, M.; Arief, M.; Furinto, A.; Kumaradjaja, R. Sustaining Organizational Performance through Organizational Ambidexterity by Adapting Social Technology. J. Knowl. Econ. 2018, 9, 1049–1066. [Google Scholar] [CrossRef]
- Kim, G.; Lee, W.J. The Venture Firm’s Ambidexterity: Do Transformational Leaders Boost Organizational Learning for Venture Growth? Sustainability 2021, 13, 8126. [Google Scholar] [CrossRef]
- Luo, B.; Zheng, S.; Ji, H.; Liang, L. Ambidextrous Leadership and TMT-Member Ambidextrous Behavior: The Role of TMT Behavioral Integration and TMT Risk Propensity. Int. J. Hum. Resour. Manag. 2018, 29, 338–359. [Google Scholar] [CrossRef]
- Cooper, C.; Pereira, V.; Vrontis, D.; Liu, Y. Extending the Resource and Knowledge Based View: Insights from New Contexts of Analysis. J. Bus. Res. 2023, 156, 113523. [Google Scholar] [CrossRef]
- Qosasi, A.; Permana, E.; Muftiadi, A.; Purnomo, M.; Maulina, E. Building SMEs’ Competitive Advantage and the Organizational Agility of Apparel Retailers in Indonesia: The Role of ICT as an Initial Trigger. Gadjah Mada Int. J. Bus. 2019, 21, 69–90. [Google Scholar] [CrossRef]
- Walter, A.T. Organizational Agility: Ill-Defined and Somewhat Confusing? A Systematic Literature Review and Conceptualization. Manag. Rev. Q. 2021, 71, 343–391. [Google Scholar] [CrossRef]
- Patterson, T.L. An Exploratory Study of Leader Development for Army Officers. Ph.D. Dissertation, Northcentral University, Scottsdale, AZ, USA, 2017. [Google Scholar]
- Muduli, A. Workforce Agility: Examining the Role of Organizational Practices and Psychological Empowerment. Glob. Bus. Organ. Excell. 2017, 36, 46–56. [Google Scholar] [CrossRef]
- Afsar, B.; Badir, Y.F.; Saeed, B.B.; Hafeez, S. Transformational and Transactional Leadership and Employee’s Entrepreneurial Behavior in Knowledge–Intensive Industries. Int. J. Hum. Resour. Manag. 2017, 28, 307–332. [Google Scholar] [CrossRef]
- Akkaya, B.; Tabak, A. The Link between Organizational Agility and Leadership: A Research in Science Parks. Acad. Strateg. Manag. J. 2020, 19, 1–17. [Google Scholar]
- Nurlina, N. Examining Linkage between Transactional Leadership, Organizational Culture, Commitment and Compensation on Work Satisfaction and Performance. Gold. Ratio Hum. Resour. Manag. 2022, 2, 108–122. [Google Scholar] [CrossRef]
- Oguegbe, T.M.; Edosomwan, H.S. Organizational-Based Self-Esteem and Organizational Identification as Predictors of Turnover Intention: Mediating Role of Organizational Trust. SEISENSE J. Manag. 2021, 4, 56–71. [Google Scholar] [CrossRef]
- Odumeru, J.A.; Ogbonna, I.G. Transformational vs. Transactional Leadership Theories: Evidence in Literature. Int. Rev. Manag. Bus. Res. 2013, 2, 355. [Google Scholar]
- Raziq, M.M.; Borini, F.M.; Malik, O.F.; Ahmad, M.; Shabaz, M. Leadership Styles, Goal Clarity, and Project Success: Evidence from Project-Based Organizations in Pakistan. Leadersh. Organ. Dev. J. 2018, 39, 309–323. [Google Scholar] [CrossRef]
- Jiang, L.; Bohle, S.L.; Roche, M. Contingent Reward Transactional Leaders as “Good Parents”: Examining the Mediation Role of Attachment Insecurity and the Moderation Role of Meaningful Work. J. Bus. Psychol. 2019, 34, 519–537. [Google Scholar] [CrossRef]
- Engelbrecht, A.S.; Heine, G.; Mahembe, B. Integrity, Ethical Leadership, Trust and Work Engagement. Leadersh. Organ. Dev. J. 2017, 38, 368–379. [Google Scholar] [CrossRef]
- Cote, R. Vision of Effective Leadership. Int. J. Bus. Adm. 2017, 8, 1–10. [Google Scholar] [CrossRef]
- Handayani, S.; Suharnomo, S.; Rahardja, E. Transactional Leadership, Well-Being Support, OCB-Altruism, and Employee Performance: Testing Their Relationship. Rev. Appl. Socio-Econ. Res. 2022, 24, 70–88. [Google Scholar] [CrossRef]
- Chiang, C.F.; Wang, Y.Y. The Effects of Transactional and Transformational Leadership on Organizational Commitment in Hotels: The Mediating Effect of Trust. J. Hotel Bus. Manag. 2012, 1, 1–11. [Google Scholar] [CrossRef]
- Frazier, M.L.; Fainshmidt, S.; Klinger, R.L.; Pezeshkan, A.; Vracheva, V. Psychological Safety: A Meta-analytic Review and Extension. Pers. Psychol. 2017, 70, 113–165. [Google Scholar] [CrossRef]
- Cai, Z.; Huang, Q.; Liu, H.; Wang, X. Improving the Agility of Employees through Enterprise Social Media: The Mediating Role of Psychological Conditions. Int. J. Inf. Manag. 2018, 38, 52–63. [Google Scholar] [CrossRef]
- Akkaya, B.; Bagieńska, A. The Role of Agile Women Leadership in Achieving Team Effectiveness through Interpersonal Trust for Business Agility. Sustainability 2022, 14, 4070. [Google Scholar] [CrossRef]
- Wang, H.K.; Yen, Y.F.; Tseng, J.F. Knowledge Sharing in Knowledge Workers: The Roles of Social Exchange Theory and the Theory of Planned Behavior. Innovation 2015, 17, 450–465. [Google Scholar] [CrossRef]
- Razmi, B.; Mohammad Ghasemi, H. Designing a Model of Organizational Agility: A Case Study of Ardabil Gas Company. Int. J. Organ. Leadersh. 2015, 4, 100–117. [Google Scholar] [CrossRef]
- Visser, S.W.J.; Scheepers, C.B. Organisational Justice Mechanisms’ Mediating Leadership Style, Cognition-and Affect-Based Trust during COVID-19 in South Africa. Eur. Bus. Rev. 2022, 34, 776–797. [Google Scholar] [CrossRef]
- AlNuaimi, B.K.; Singh, S.K.; Ren, S.; Budhwar, P.; Vorobyev, D. Mastering Digital Transformation: The Nexus between Leadership, Agility, and Digital Strategy. J. Bus. Res. 2022, 145, 636–648. [Google Scholar] [CrossRef]
- Gao, P.; Zhang, J.; Gong, Y.; Li, H. Effects of Technical IT Capabilities on Organizational Agility: The Moderating Role of IT Business Spanning Capability. Ind. Manag. Data Syst. 2020, 120, 941–961. [Google Scholar] [CrossRef]
- Engelsberger, A.; Cavanagh, J.; Bartram, T.; Halvorsen, B. Multicultural Skills in Open Innovation: Relational Leadership Enabling Knowledge Sourcing and Sharing. Pers. Rev. 2022, 51, 980–1002. [Google Scholar] [CrossRef]
- Sundi, K. Effect of Transformational Leadership and Transactional Leadership on Employee Performance of Konawe Education Department at Southeast Sulawesi Province. Int. J. Bus. Manag. Invent. 2013, 2, 50–58. [Google Scholar]
- DuBose, B.M.; Mayo, A.M. Resistance to Change: A Concept Analysis. Nurs. Forum 2020, 55, 631–636. [Google Scholar] [CrossRef] [PubMed]
- Sharif, M.M.; Scandura, T.A. Do Perceptions of Ethical Conduct Matter during Organizational Change? Ethical Leadership and Employee Involvement. J. Bus. Ethics 2014, 124, 185–196. [Google Scholar] [CrossRef]
- Van Lieshout, J.W.; van der Velden, J.M.; Blomme, R.J.; Peters, P. The Interrelatedness of Organizational Ambidexterity, Dynamic Capabilities and Open Innovation: A Conceptual Model towards a Competitive Advantage. Eur. J. Manag. Stud. 2021, 26, 39–62. [Google Scholar] [CrossRef]
- Yunita, T.; Sasmoko, S.; Bandur, A.; Alamsjah, F. Organizational Ambidexterity: The Role of Technological Capacity and Dynamic Capabilities in the Face of Environmental Dynamism. Heliyon 2023, 9, e14817. [Google Scholar] [CrossRef]
- Kassotaki, O. Explaining Ambidextrous Leadership in the Aerospace and Defense Organizations. Eur. Manag. J. 2019, 37, 552–563. [Google Scholar] [CrossRef]
- Wamalwa, L.S. Transactional and Transformational Leadership Styles, Sensing, Seizing, and Configuration Dynamic Capabilities in Kenyan Firms. J. Afr. Bus. 2023, 24, 444–466. [Google Scholar] [CrossRef]
- Chebbi, H.; Yahiaoui, D.; Vrontis, D.; Thrassou, A. The Impact of Ambidextrous Leadership on the Internationalization of Emerging-market Firms: The Case of India. Thunderbird Int. Bus. Rev. 2017, 59, 421–436. [Google Scholar] [CrossRef]
- Baškarada, S.; Watson, J.; Cromarty, J. Leadership and Organizational Ambidexterity. J. Manag. Dev. 2016, 35, 778–788. [Google Scholar] [CrossRef]
- Zheng, J.; Wu, G.; Xie, H.; Xu, H. Ambidextrous Leadership and Sustainability-Based Project Performance: The Role of Project Culture. Sustainability 2017, 9, 2336. [Google Scholar] [CrossRef]
- Kafetzopoulos, P.; Psomas, E.; Katou, A.A. Promoting Strategic Flexibility and Business Performance through Organizational Ambidexterity. Sustainability 2023, 15, 12997. [Google Scholar] [CrossRef]
- Nwankpa, J.K.; Datta, P. Balancing Exploration and Exploitation of IT Resources: The Influence of Digital Business Intensity on Perceived Organizational Performance. Eur. J. Inf. Syst. 2017, 26, 469–488. [Google Scholar] [CrossRef]
- Prange, C.; Heracleous, L. (Eds.) Agility. X: How Organizations Thrive in Unpredictable Times; Cambridge University Press: Cambridge, UK, 2018. [Google Scholar]
- Barlette, Y.; Baillette, P. Big Data Analytics in Turbulent Contexts: Towards Organizational Change for Enhanced Agility. Prod. Plan. Control 2022, 33, 105–122. [Google Scholar] [CrossRef]
- Tariq, E.; Alshurideh, M.; Akour, I.; Al-Hawary, S. The Effect of Digital Marketing Capabilities on Organizational Ambidexterity of the Information Technology Sector. Int. J. Data Netw. Sci. 2022, 6, 401–408. [Google Scholar] [CrossRef]
- Clauss, T.; Kraus, S.; Kallinger, F.L.; Bican, P.M.; Brem, A.; Kailer, N. Organizational Ambidexterity and Competitive Advantage: The Role of Strategic Agility in the Exploration-Exploitation Paradox. J. Innov. Knowl. 2021, 6, 203–213. [Google Scholar] [CrossRef]
- Kumkale, İ. Organizational Mastery: The Impact of Strategic Leadership and Organizational Ambidexterity on Organizational Agility; Springer Nature: Berlin/Heidelberg, Germany, 2022. [Google Scholar]
- Gonzales, M. Leadership and Emotional Intelligence. In Emotional Intelligence for Students, Parents, Teachers and School Leaders: A Handbook for the Whole School Community; Springer Singapore: Singapore, 2022. [Google Scholar]
- Kumkale, İ. Field Study to Evaluate the Effect of Strategic Leadership and Organizational Ambidexterity on Organizational Agility. In Organizational Mastery: The Impact of Strategic Leadership and Organizational Ambidexterity on Organizational Agility; Springer Nature Singapore: Singapore, 2022. [Google Scholar]
- Udin, U.D.I.N.; Dananjoyo, R.; Isalman, I. Transactional Leadership and Innovative Work Behavior: Testing the Mediation Role of Knowledge Sharing in Distribution Market. J. Distrib. Sci. 2022, 20, 41–53. [Google Scholar]
- Bucic, T.; Robinson, L.; Ramburuth, P. Effects of Leadership Style on Team Learning. J. Work. Learn. 2010, 22, 228–248. [Google Scholar] [CrossRef]
- The Ministry of Tourism. Tourism in Figures; General Department of Information and Statistics, The Ministry of Tourism: Cairo, Egypt, 2018. [Google Scholar]
- Cochran, W.G. Sampling Techniques, 2nd ed.; John Wiley and Sons, Inc.: New York, NY, USA, 1963. [Google Scholar]
- Melián-Alzola, L.; Domínguez-Falcón, C.; Martín-Santana, J.D. The Role of the Human Dimension in Organizational Agility: An Empirical Study in Intensive Care Units. Pers. Rev. 2020, 49, 1945–1964. [Google Scholar] [CrossRef]
- Trieu, H.D.; Van Nguyen, P.; Nguyen, T.T.; Vu, H.M.; Tran, K. Information Technology Capabilities and Organizational Ambidexterity Facilitating Organizational Resilience and Firm Performance of SMEs. Asia Pac. Manag. Rev. 2023. [Google Scholar] [CrossRef]
- Pearce, J.L.; Branyiczki, I.; Bakacsi, G. Person-based Reward Systems: A Theory of Organizational Reward Practices in Reform-communist Organizations. J. Organ. Behav. 1994, 15, 261–282. [Google Scholar] [CrossRef]
- Hair, J.F., Jr.; Howard, M.C.; Nitzl, C. Assessing Measurement Model Quality in PLS-SEM Using Confirmatory Composite Analysis. J. Bus. Res. 2020, 109, 101–110. [Google Scholar] [CrossRef]
- Hair, J.F.; Black, W.C.; Balin, B.J.; Anderson, R.E. Multivariate Data Analysis; Maxwell Macmillan International Editions; Macmillan: New York, NY, USA, 2010. [Google Scholar]
- Kock, N. Common Method Bias in PLS-SEM: A Full Collinearity Assessment Approach. Int. J. E-Collab. 2015, 11, 1–10. [Google Scholar] [CrossRef]
- Manley, S.C.; Hair, J.F.; Williams, R.I.; McDowell, W.C. Essential New PLS-SEM Analysis Methods for Your Entrepreneurship Analytical Toolbox. Int. Entrep. Manag. J. 2021, 17, 1805–1825. [Google Scholar] [CrossRef]
- Kalaignanam, K.; Tuli, K.R.; Kushwaha, T.; Lee, L.; Gal, D. Marketing Agility: The Concept, Antecedents, and a Research Agenda. J. Mark. 2021, 85, 35–58. [Google Scholar] [CrossRef]
- Riaz, A.; Haider, M.H. Role of Transformational and Transactional Leadership on Job Satisfaction and Career Satisfaction. Bus. Econ. Horiz. 2010, 1, 29–38. [Google Scholar] [CrossRef]
- Chan, C.M.; Teoh, S.Y.; Yeow, A.; Pan, G. Agility in Responding to Disruptive Digital Innovation: Case Study of an SME. Inf. Syst. J. 2019, 29, 436–455. [Google Scholar] [CrossRef]
- Mustafa, M.B.; Saleem, I.; Dost, M. A Strategic Entrepreneurship Framework for an Emerging Economy: Reconciling Dynamic Capabilities and Entrepreneurial Orientation. J. Entrep. Emerg. Econ. 2022, 14, 1244–1264. [Google Scholar] [CrossRef]
- Kumar, S.; Raj, R.; Salem, I.; Singh, E.P.; Goel, K.; Bhatia, R. The Interplay of Organisational Culture, Transformational Leadership and Organisation Innovativeness: Evidence from India. Asian Bus. Manag. 2023, 1–31. [Google Scholar] [CrossRef]


| Frequency | Percent | ||
|---|---|---|---|
| Gender | Male | 430 | 80.8 |
| Female | 102 | 19.2 | |
| Age | <30 years | 206 | 38.7 |
| 30: <40 years | 258 | 48.5 | |
| 40: >50 years | 68 | 12.8 | |
| Education | High schools/institute | 86 | 16.2 |
| Bachelor | 429 | 80.6 | |
| Master/PhD | 17 | 3.2 | |
| Experience | <2 years | 98 | 18.4 |
| 2 to 5 years | 108 | 20.3 | |
| 6 to 10 years | 89 | 16.7 | |
| >10 years | 237 | 44.5 | |
| Work organization | Hotels | 363 | 68.2 |
| Travel agency | 169 | 31.8 |
| Mean * | Standard Deviation | Item Loading | VIF | |
|---|---|---|---|---|
| Transactional leadership (TL) | 2.98 | 1.04 | - | |
| TL.1 | 2.91 | 1.11 | 0.567 ** | 1.699 |
| TL.2 | 2.94 | 1.13 | 0.971 ** | 1.912 |
| TL.3 | 2.99 | 1.37 | 0.871 ** | 2.385 |
| TL.4 | 3.07 | 1.39 | 0.888 ** | 2.099 |
| Organizational agility (OAg) | 3.48 | 1.02 | - | |
| OAg.1 | 3.28 | 1.22 | 0.801 ** | 2.954 |
| OAg.2 | 3.37 | 1.26 | 0.860 ** | 2.100 |
| OAg.3 | 3.58 | 1.22 | 0.916 ** | 2.337 |
| OAg.4 | 3.68 | 1.15 | 0.791 ** | 2.192 |
| Organizational trust (OT) | 3.42 | 0.98 | - | |
| OT.1 | 3.23 | 1.35 | 0.696 ** | 2.966 |
| OT.2 | 3.41 | 1.30 | 0.649 ** | 2.803 |
| OT.3 | 3.33 | 1.37 | 0.653 ** | 2.963 |
| OT.4 | 3.38 | 1.25 | 0.813 ** | 2.128 |
| OT.5 | 3.48 | 1.29 | 0.861 ** | 2.659 |
| OT.6 | 3.59 | 1.25 | 0.763 ** | 2.887 |
| OT.7 | 3.50 | 1.21 | 0.876 ** | 2.810 |
| OT.8 | 3.40 | 1.20 | 0.824 ** | 2.775 |
| OT.9 | 3.42 | 1.19 | 0.853 ** | 2.260 |
| Organizational ambidexterity (OAm) | 2.84 | 1.06 | - | |
| OAm.1 | 2.63 | 1.30 | 0.886 ** | 2.344 |
| OAm.2 | 2.89 | 1.19 | 0.935 ** | 2.201 |
| OAm.3 | 2.99 | 1.17 | 0.773 ** | 1.639 |
| Construct/Items | Composite Reliability | Cronbach Alpha | Average Variance Extracted (AVE) | Full.Collin.VIF |
|---|---|---|---|---|
| Transactional leadership (TL) | 0.897 | 0.846 | 0.685 | 2.316 |
| Organizational agility (OAg) | 0.907 | 0.863 | 0.710 | 2.127 |
| Organizational trust (OT) | 0.931 | 0.917 | 0.602 | 1.831 |
| Organizational ambidexterity (OAm) | 0.900 | 0.833 | 0.751 | 2.091 |
| OAm | TL | OT | OAg | |
|---|---|---|---|---|
| Organizational ambidexterity (OAm) | 0.867 | 0.682 | 0.552 | 0.593 |
| Transactional leadership (TL) | 0.682 | 0.828 | 0.570 | 0.646 |
| Organizational trust (OT) | 0.552 | 0.570 | 0.776 | 0.622 |
| Organizational agility (OAg) | 0.593 | 0.646 | 0.622 | 0.842 |
| HTMT Ratios | ||||
|---|---|---|---|---|
| OAm | TL | OT | OAg | |
| Organizational ambidexterity (OAm) | ||||
| Transactional leadership (TL) | 0.817 *** | |||
| Organizational trust (OT) | 0.631 *** | 0.646 *** | ||
| Organizational agility (OAg) | 0.698 *** | 0.756 *** | 0.697 *** |
| Bootstrapped Confidence Interval | ||||||||
|---|---|---|---|---|---|---|---|---|
| Path a | Path b | Indirect Effect | SE | t-Value | 95% LL | 95% UL | Decision | |
| H4 | 0.62 | 0.41 | 0.254 | 0.030 | 8.473 | 0.195 | 0.313 | Mediation |
| H7 | 0.690 | 0.130 | 0.090 | 0.030 | 2.990 | 0.031 | 0.149 | Mediation |
Disclaimer/Publisher’s Note: The statements, opinions and data contained in all publications are solely those of the individual author(s) and contributor(s) and not of MDPI and/or the editor(s). MDPI and/or the editor(s) disclaim responsibility for any injury to people or property resulting from any ideas, methods, instructions or products referred to in the content. |
© 2023 by the authors. Licensee MDPI, Basel, Switzerland. This article is an open access article distributed under the terms and conditions of the Creative Commons Attribution (CC BY) license (https://creativecommons.org/licenses/by/4.0/).
Share and Cite
Khairy, H.A.; Baquero, A.; Al-Romeedy, B.S. The Effect of Transactional Leadership on Organizational Agility in Tourism and Hospitality Businesses: The Mediating Roles of Organizational Trust and Ambidexterity. Sustainability 2023, 15, 14337. https://doi.org/10.3390/su151914337
Khairy HA, Baquero A, Al-Romeedy BS. The Effect of Transactional Leadership on Organizational Agility in Tourism and Hospitality Businesses: The Mediating Roles of Organizational Trust and Ambidexterity. Sustainability. 2023; 15(19):14337. https://doi.org/10.3390/su151914337
Chicago/Turabian StyleKhairy, Hazem Ahmed, Asier Baquero, and Bassam Samir Al-Romeedy. 2023. "The Effect of Transactional Leadership on Organizational Agility in Tourism and Hospitality Businesses: The Mediating Roles of Organizational Trust and Ambidexterity" Sustainability 15, no. 19: 14337. https://doi.org/10.3390/su151914337
APA StyleKhairy, H. A., Baquero, A., & Al-Romeedy, B. S. (2023). The Effect of Transactional Leadership on Organizational Agility in Tourism and Hospitality Businesses: The Mediating Roles of Organizational Trust and Ambidexterity. Sustainability, 15(19), 14337. https://doi.org/10.3390/su151914337

