Strategic Initiatives for Large Transport Infrastructure Planning: Reinforcing Sustainability in Urban Transportation through Better Stakeholder Engagement
Abstract
:1. Introduction
Research Aim and Objectives
- To effectively understand the importance of engagement throughout the review of the stakeholder management process,
- To efficiently review the literature on different types of engagement frameworks used within large transport infrastructures existing within urban areas,
- To commendably examine the components of the stakeholder engagement process and their benefits.
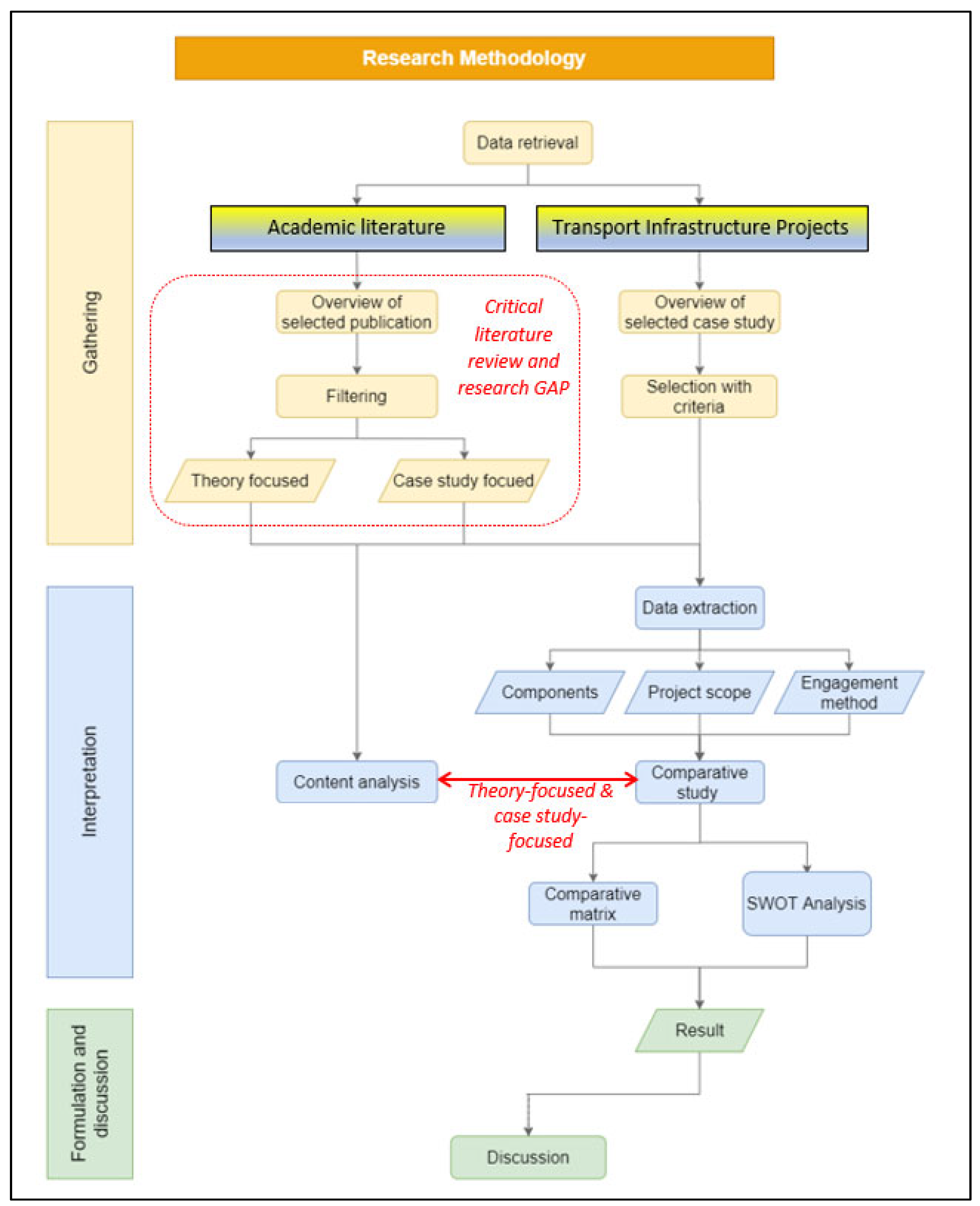
2. Critical Literature Review and Research GAP
2.1. Stakeholder Management Process
- Managing stakeholders with social responsibilities (economic, legal, environmental, and ethical),
- Exploring the stakeholders’ needs and constraints for the project, and
- Communicating with and engaging stakeholders properly and frequently.
2.2. Large Transport Infrastructure
2.3. Public Engagement
3. Research Methodology
4. Case Studies
4.1. Case Study 1—Melbourne Metro Tunnel
4.1.1. Scope
- Twin nine-kilometer rail tunnels from Kensington to South Yarra, connecting the Sunbury and Cranbourne/Pakenham railway lines to form a new Sunshine—Dandenong line,
- Rail tunnel portals at Kensington and South Yarra Station,
- Five underground stations at Arden, Parkville, Central Business District (CBD) North, CBD South, and Domain,
- Train/tram interchange at Domain station,
- High-capacity signaling to maximize the efficiency of the new High-Capacity Metro Trains.
4.1.2. Public Stakeholder
4.1.3. Engagement Process
4.1.4. Standards and Guidelines
4.2. Case Study 2—Level Crossing Removal Program: Edithvale and Bonbeach
4.2.1. Scope
- Removal of the level crossings at Edithvale Road and at Station Street/Bondi Road, where they cross the Frankston rail line,
- Railway constriction and associated works to lower the existing Frankston rail line under Edithvale Road and Station Street/Bondi Road,
- Construction of a road bridge over the Frankston rail line, and
- Demolition of existing railway stations and development of a new train station.
4.2.2. Public Stakeholder
4.2.3. Engagement Process
- Achieve a high level of awareness with residents, businesses, and stakeholders regarding construction works,
- Continuous communication with public stakeholders to provide feedback and concerns, and
- Engage directly to notify the public stakeholders of impact mitigation measures and any disruptions to the routine.
4.2.4. Stakeholder Liaison Group
4.3. Case Study 3—Sydney Metro: Chatswood to Sydenham
4.3.1. Scope
- New 15.5-km twin railway tunnels between the end of Sydney Metro Northwest at Chatswood and Sydenham,
- New stations at Crows Nest, Victoria Cross, Barangaroo, Martin Place, Pitt Street, and Waterloo, along with new underground platforms at Central Station,
- The construction started in early 2017 and is expected to be ready for service in 2024. The main objective of the project is to improve the quality of the transport experience for customers so that the system satisfies Sydney’s growing demands. The project extends over four local government areas, starting with Willoughby, North Sydney, the City of Sydney, and Marrickville.
4.3.2. Public Stakeholder
4.3.3. Engagement Process
4.3.4. JHCPBG Community Communication Strategy for Tunnel and Station Excavation Works
5. Analysis Process
5.1. Engagement Tools
5.1.1. Linguistically Diverse Community
- Publication and distribution of translated printed information to specific communities,
- Advertisement in the community ethnic newspaper, where appropriate,
- Establishing several purpose-specific relationships with existing multicultural community structures to provide a conduit to local CALD communities; these became known as the Melbourne Metro Rail (MMR) CALD hubs,
- Targeted community information sessions,
- Google Translate feature on the official website,
- Promotion of interpreter phone numbers and the availability of translation services in public information, and
- Utilization of the established CALD community centers.
5.1.2. Complaint Management
5.2. Measures of Success
5.2.1. Engagement Tools
5.2.2. SWOT Analysis
5.2.3. Findings of the SWOT Analysis
6. Conclusions and Recommendations
Author Contributions
Funding
Institutional Review Board Statement
Informed Consent Statement
Data Availability Statement
Conflicts of Interest
Abbreviations
| CBD | Central Business District |
| CRG | Community Reference Group |
| CALD | Culturally and Linguistically Diverse |
| EES | Environment Effect Statement |
| IS | Infrastructure Sustainability |
| ISCA | Infrastructure Sustainability Council of Australia |
| IAP2 | International Association of Public Participation |
| LXRA | Level Crossing Removal Authority |
| LXRP | Level Crossing Removal Program |
| MMR | Melbourne Metro Rail |
| MMRA | Melbourne Metro Rail Authority |
| MTP | Metro Tunnel Project |
| OCCS | Overarching Community Communication Strategy |
| SLG | Stakeholder Liaison Group |
| C&SW | Sydney Metro City and Southwest |
References
- Zhuhadar, L.; Thrasher, E.; Marklin, S.; Ordonezde Pablos, P. The next wave of innovation—Review of smart cities intelligent operation systems. Comput. Hum. Behav. 2017, 66, 273–281. [Google Scholar] [CrossRef]
- Krasemann, T. Computational decision-support for railway traffic management and associated configuration challenges: An experimental study. J. Rail Transp. Plan. Manag. 2015, 5, 95–109. [Google Scholar] [CrossRef]
- Rangarajan, K.; Long, S.; Tobias, A.; Keister, M. The role of stakeholder engagement in the development of sustainable rail infrastructure systems. Res. Transp. Bus. Manag. 2013, 7, 106–113. [Google Scholar] [CrossRef]
- Coppens, T.; Van Dooren, W.; Thijssen, P. Public opposition and the neighborhood effect: How social interaction explains protest against a large infrastructure project. Land Use Policy 2018, 79, 633–640. [Google Scholar] [CrossRef]
- Deegan, B.; Parkin, J. Planning cycling networks: Human factors and design processes. Proc. Inst. Civ. Eng.—Eng. Sustain. 2011, 164, 85–93. [Google Scholar] [CrossRef]
- Gharehbaghi, K.; McManus, K.; Robson, K. Minimizing the environmental impacts of mega infrastructure projects: Australian public transport perspective. J. Eng. Des. Technol. 2019, 17, 736–746. [Google Scholar] [CrossRef]
- Aaltonen, K.; Jaakko, K.; Tuomas, O. Stakeholder salience in global projects International. J. Proj. Manag. 2008, 26, 509–516. [Google Scholar]
- Saidi, S.; Wirasinghe, S.; Kattan, L.; Esmaeilnejad, S. A generalized framework for complex urban rail transit network analysis. Transp. A Transp. Sci. 2017, 13, 874–892. [Google Scholar] [CrossRef]
- Soteropoulos, A.; Mitteregger, M.; Berger, M.; Zwirchmayr, J. Automated drivability: Toward an assessment of the spatial deployment of level 4 automated vehicles. Transp. Res. Part A Policy Pract. 2020, 136, 64–84. [Google Scholar] [CrossRef]
- Adli, S.; Chowdhury, S.; Shiftan, Y. Justice in public transport systems: A comparative study of Auckland, Brisbane, Perth and Vancouver. Cities 2019, 90, 88–99. [Google Scholar] [CrossRef]
- Bar, L.; Ossewaarde, M.; van Gerven, M. The ideological justifications of the Smart City of Hamburg. Cities 2020, 105, 102811. [Google Scholar] [CrossRef]
- Cao, W.; Feng, X.; Zhang, H. The structural and spatial properties of the high-speed railway network in China: A complex network perspective. J. Rail Transp. Plan. Manag. 2019, 9, 46–56. [Google Scholar] [CrossRef]
- Chen, N.; Wang, C. Does green transportation promote accessibility for equity in medium-size U.S. cites? Transp. Res. Part D Transp. Environ. 2020, 84, 102365. [Google Scholar] [CrossRef]
- Cordera, R.; Ibeas, A.; Okio, L.; Alanso, B. Land Use–Transport Interaction Models; CRC Press: Boca Raton, FL, USA, 2018; pp. 89–96. [Google Scholar]
- Eldijk, J.; Gil, J.; Kuska, N.; Patro, R. Missing links—Quantifying barrier effects of transport infrastructure on local accessibility. Transp. Res. Part D Transp. Environ. 2020, 85, 102410. [Google Scholar] [CrossRef]
- Kurth, M.; Kozlowskim, W.; Ganin, A.; Mersky, A.; Leung, B.; Dykes, J.; Kitsak, M.; Linkov, I. Lack of resilience in transportation networks: Economic implications. Transp. Res. Part D Transp. Environ. 2020, 86, 102419. [Google Scholar] [CrossRef]
- McCahill, C.; Jain, S.; Brenneis, M. Comparative assessment of accessibility metrics across the U.S. Transp. Res. Part D Transp. Environ. 2020, 83, 102328. [Google Scholar] [CrossRef]
- Reggiani, A.; Nijkamp, P. Transport resilience and vulnerability: The role of connectivity. Transp. Res. Part A Policy Pract. 2015, 81, 4–15. [Google Scholar] [CrossRef]
- Aaltonen, K.; Kujala, J. A project lifecycle perspective on stakeholder influence strategies in global projects. Scand. J. Manag. 2010, 26, 381–397. [Google Scholar] [CrossRef]
- Zenkteler, M.; Foth, M.; Hearn, G. Lifestyle cities, remote work and implications for urban planning. Aust. Plan. 2022, 58, 25–35. [Google Scholar] [CrossRef]
- Ng, S.; Li, T.; Wong, J. Rethinking public participation in infrastructure projects. Proc. Inst. Civ. Eng.—Munic. Eng. 2012, 165, 101–113. [Google Scholar] [CrossRef]
- Karlsen, J. Project Stakeholder Management. Eng. Manag. J. 2002, 14, 19–24. [Google Scholar] [CrossRef]
- Li, T.; Ng, S.; Skitmore, M. Evaluating stakeholder satisfaction during public participation in major infrastructure and construction projects: A fuzzy approach. Autom. Constr. 2013, 29, 123–135. [Google Scholar] [CrossRef]
- Gharehbaghi, K.; McManus, K.; Hurst, N.; Robson, K.; Pagliara, F.; Eves, C. Advanced rail transportation infrastructure as the basis of improved urban mobility: Research into Sydney as a smart city. Aust. Plan. 2023, in press. [Google Scholar] [CrossRef]
- Gharehbaghi, K.; McManus, K.; Myers, M. Utilization of adaptive methodology to underpin rail transportation systems: Sydney metro’s methodical formulation. J. Eng. Des. Technol. 2022, 20, 1132–1153. [Google Scholar] [CrossRef]
- Lobo, S.; Abid, A. The Role of Social Media in Intra-stakeholder Strategies to Influence Decision Making in a UK Infrastructure Megaproject: Crossrail 2. Proj. Manag. J. 2019, 51, 96–119. [Google Scholar] [CrossRef]
- Locatelli, G.; Invernizzi, D.; Brookes, N. Project characteristics and performance in Europe: An empirical analysis for large transport infrastructure projects. Transp. Res. Part A Policy Pract. 2017, 98, 108–122. [Google Scholar] [CrossRef]
- Mathur, V.; Price, A.; Austin, S. Conceptualizing stakeholder engagement in the context of sustainability and its assessment. Constr. Manag. Econ. 2008, 26, 601–609. [Google Scholar] [CrossRef]
- Ninan, J.; Mahalingam, A.; Clegg, S. External Stakeholder Management Strategies and Resources in Megaprojects: An Organizational Power Perspective. Proj. Manag. J. 2019, 50, 625–640. [Google Scholar] [CrossRef]
- Olander, S.; Landin, A. Evaluation of stakeholder influence in the implementation of construction projects. Int. J. Proj. Manag. 2005, 23, 321–328. [Google Scholar] [CrossRef]
- Zeng, S.; Ma, H.; Lin, H.; Zeng, R.; Tam, V. Social responsibility of major infrastructure projects in China International. J. Proj. Manag. 2015, 33, 537–548. [Google Scholar]
- Gharehbaghi, K.; McManus, K. TIS condition monitoring using ANN integration: An overview. J. Eng. Des. Technol. 2019, 17, 204–217. [Google Scholar] [CrossRef]
- Mok, K.; Shen, G.; Yang, J. Stakeholder management studies in mega construction projects: A review and future directions. Int. J. Proj. Manag. 2015, 33, 446–457. [Google Scholar] [CrossRef]
- Olander, S.; Landin, A. A comparative study of factors affecting the external stakeholder management process. Constr. Manag. Econ. 2008, 26, 553–561. [Google Scholar] [CrossRef]
- Ollerenshaw, A.; Murphy, A.; McDonald, K. Leading the way: The integral role of local government within a multisector partnership delivering a large infrastructure project in an Australian growth region. Local Gov. Stud. 2017, 43, 291–314. [Google Scholar] [CrossRef]
- Yu, J.; Leung, M. Exploring factors of preparing public engagement for large-scale development projects via a focus group study. Int. J. Proj. Manag. 2015, 33, 1124–1135. [Google Scholar] [CrossRef]
- Yeo, K. Planning and learning in major infrastructure development: Systems perspectives. Int. J. Proj. Manag. 1995, 13, 287–293. [Google Scholar] [CrossRef]
- Jiang, H.; Qiang, M.; Lin, P. Assessment of online public opinions on large infrastructure projects: A case study of the Three Gorges Project in China. Environ. Impact Assess. Rev. 2016, 61, 38–51. [Google Scholar] [CrossRef]
- Gharehbaghi, K.; Hosseinian-Far, A.; Hilletofth, P. The predicaments of environmental impact assessment (EIA) for transport infrastructure: An examination of policy stagnation and progress. Transform. Gov. People Process Policy 2022, 16, 449–463. [Google Scholar] [CrossRef]
- Goodrick, D. Comparative Case Studies, Methodological Briefs: Impact Evaluation 9; UNICEF Office of Research: Florence, Italy, 2014. [Google Scholar]
- Melbourne Metro Rail Authority. Melbourne Metro Rail Project EES Community and Stakeholder Engagement Plan; State Government of Victoria: Melbourne, Australia, 2016. [Google Scholar]
- Melbourne Metro Rail Authority. Community and Stakeholder Engagement Management Framework Metro Tunnel; State Government of Victoria: Melbourne, Australia, 2017. [Google Scholar]
- Melbourne Metro Rail Authority. Melbourne Metro Business Case; State Government of Victoria: Melbourne, Australia, 2017. [Google Scholar]
- Melbourne Metro Rail Authority. Melbourne Metro Environment Effects Statement; State Government of Victoria: Melbourne, Australia, 2017. [Google Scholar]
- Level Crossing Removal Authority. Edithvale and Bonbeach Environment Effects Statement (EES); State Government of Victoria: Melbourne, Australia, 2016. [Google Scholar]
- Level Crossing Removal Authority. Level Crossing Removal Project Frankston Line Communication and Engagement Report February to June 2016; State Government of Victoria: Melbourne, Australia, 2016. [Google Scholar]
- ABS (Australian Bureau of Statistics). 2023. Available online: https://www.abs.gov.au/ (accessed on 5 September 2023).
- Sydney Metro. Sydney Metro Construction Complaints Management System; Transport for NSW: Sydney, Australia, 2020. [Google Scholar]
- AS/NZS 10002: 2014; Guidelines for complaint management in organizations. Australian Standard: Sydney, Australia, 2014.
- Sydney Metro. Sydney Metro Chatswood to Sydenham Environmental Impact Statement; Transport for NSW: Sydney, Australia, 2016. [Google Scholar]
- JHCPBG. Community Communications Strategy; JHCPBGH: Australia, Sydney, 2020. [Google Scholar]
- Sydney Metro. Community Communications Strategy—Early Works; Transport for NSW: Sydney, Australia, 2018. [Google Scholar]
- Sydney Metro. Overarching Community Communications Strategy; Transport for NSW: Sydney, Australia, 2019. [Google Scholar]













| Project Benefits | Case Study 1 | Case Study 2 | Case Study 3 |
|---|---|---|---|
| Safe, and affordable transport system | √ | √ | √ |
| Improved reliability | √ | √ | √ |
| Growth, productivity, and encouraging economic development | √ | √ | √ |
| Capacity improvements | √ | √ | √ |
| Improving area liveability | √ | √ | √ |
| Reducing traffic | X | √ | X |
| Category | Impact |
|---|---|
| Noise, vibration, and dust | Mostly environmental impacts and pollution to the residents |
| Reduced accessibility | Roads and footpath blockage, larger vehicles on roads, traffic disruptions |
| Visual effects | Possible impacts on the landscaping of the area include the removal of trees and other landscaping artifacts |
| Damages to the existing property | Possible damage to existing properties nearby |
| Travel effects | Increase in public transport adoption during the construction period due to the impact of various road blockages |
| Milestones | Tools | Outcome |
|---|---|---|
| Consultation with stakeholders | Information centers, websites, and relevant fact sheets | Enhancing stakeholder awareness |
| Project scope consultation | Community information lines, community email campaigns, and websites | To collate stakeholders’ feedback concerning project scope. This resulted in 10,839 site visits to the online forum |
| Announcements on project progression | Press and media releases, animation, printed information, translation for announcements in different languages, newspapers, ‘project information’ flyers, and fridge magnets | Directly affected stakeholders were also notified individually. |
| Component | Case Study 1 | Case Study 2 | Case Study 3 |
|---|---|---|---|
| Principle | Effective Timely Meaningful No surprises | Responsiveness Openness Inclusiveness Transparency and integrity Accountability Awareness | Not stated |
| Public stakeholder register | √ | Not stated | √ |
| Measure of success | √ | Not stated | √ |
| Complaint management | √ | √ | √ |
| Community reference group | Per precinct | Per precinct | Not stated |
| Review and evaluation | Annually | Not stated | Annually |
| Standards, guidelines, and references | Australian Standard AS/NZS 10002: 2014 [49] Guidelines for Complaint Management in Organisations. International Association for Public Participation (IAP2). The Infrastructure Sustainability Council of Australia (ISCA): Infrastructure Sustainability (IS). Better Practice Guide for Public Participation in Government Decision-Making. | Transport Integration Act 2010. Environment Effects Act 1978.Victorian Government Accessible Communications Guidelines 2014. Victorian Governments Communication Guidelines 2013. Victorian Auditor-General’s Office Public Participation in Government Decision-Making Guide 2015. | Guidelines for Aboriginal Cultural Heritage Impact Assessment and Community Consultation. Australian Standard AS/NZS 10002: 2014 [49] Guidelines for Complaint Management in Organisations. |
| Types of Communication | Medium | Level of Engagement |
|---|---|---|
| Printed | Fact sheets | Inform |
| Newsletters | Inform | |
| Newspaper ads | Inform | |
| Site signage | Inform | |
| Postcard | Inform | |
| Digital | Email updates | Inform |
| Media and press release | Inform | |
| Social media updates | Inform | |
| Website | Inform and Involve | |
| Online Forum | Involve | |
| Direct | Meetings | Involve and Collaborate |
| Information sessions | Involve and Collaborate | |
| Door knocks | Involve and Collaborate | |
| Community event stall | Involve and Collaborate | |
| Information Centres | Involve and Collaborate | |
| Hotlines | Involve | |
| Personalized letters | Involve and Collaborate | |
| Pop-up stands | Involve | |
| Presentations | Involve and Collaborate |
| Engagement Objectives | Case Study 1 | Case Study 2 | Case Study 3 | ||||||
|---|---|---|---|---|---|---|---|---|---|
| P1 | P2 | P3 | P4 | P5 | P6 | - | P1 | P2 | |
| Raising awareness of the public concerning construction projects | √ | √ | X | X | X | X | √ | √ | X |
| Keeping stakeholders informed about the progress and any pertinent developments within the project | √ | √ | X | X | X | X | √ | √ | X |
| Maintain goodwill and community relationships to ensure that there is a buy-in from the public opinion perspective | X | X | X | X | X | X | X | √ | X |
| Encourage public stakeholders’ involvement where an engagement opportunity arises | √ | √ | X | X | X | X | √ | √ | X |
| Inform public stakeholders of project outcome, how feedback was used, and relevant impacts | X | X | √ | √ | X | X | √ | √ | X |
| Minimise the project’s negative impacts on stakeholders, where possible | X | X | X | X | √ | √ | X | X | √ |
| Supporting contractors with the stakeholder engagement process | X | X | X | √ | √ | √ | X | X | √ |
| Establish a clear notification process if certain impacts arise to notify relevant parties using the set notification protocol | X | X | X | √ | √ | X | X | X | √ |
| Provide advance notice of construction work including signage, adverts, and notices | X | X | X | X | √ | √ | X | X | √ |
| Support transition from construction to operation post-implementation | X | X | X | X | √ | √ | X | X | √ |
Disclaimer/Publisher’s Note: The statements, opinions and data contained in all publications are solely those of the individual author(s) and contributor(s) and not of MDPI and/or the editor(s). MDPI and/or the editor(s) disclaim responsibility for any injury to people or property resulting from any ideas, methods, instructions or products referred to in the content. |
© 2023 by the authors. Licensee MDPI, Basel, Switzerland. This article is an open access article distributed under the terms and conditions of the Creative Commons Attribution (CC BY) license (https://creativecommons.org/licenses/by/4.0/).
Share and Cite
Ngampravatdee, C.; Gharehbaghi, K.; Hosseinian-Far, A.; Tee, K.F.; McManus, K. Strategic Initiatives for Large Transport Infrastructure Planning: Reinforcing Sustainability in Urban Transportation through Better Stakeholder Engagement. Sustainability 2023, 15, 13912. https://doi.org/10.3390/su151813912
Ngampravatdee C, Gharehbaghi K, Hosseinian-Far A, Tee KF, McManus K. Strategic Initiatives for Large Transport Infrastructure Planning: Reinforcing Sustainability in Urban Transportation through Better Stakeholder Engagement. Sustainability. 2023; 15(18):13912. https://doi.org/10.3390/su151813912
Chicago/Turabian StyleNgampravatdee, Chayaporn, Koorosh Gharehbaghi, Amin Hosseinian-Far, Kong Fah Tee, and Kerry McManus. 2023. "Strategic Initiatives for Large Transport Infrastructure Planning: Reinforcing Sustainability in Urban Transportation through Better Stakeholder Engagement" Sustainability 15, no. 18: 13912. https://doi.org/10.3390/su151813912
APA StyleNgampravatdee, C., Gharehbaghi, K., Hosseinian-Far, A., Tee, K. F., & McManus, K. (2023). Strategic Initiatives for Large Transport Infrastructure Planning: Reinforcing Sustainability in Urban Transportation through Better Stakeholder Engagement. Sustainability, 15(18), 13912. https://doi.org/10.3390/su151813912

