Abstract
The sudden impact of COVID-19 has created a rift in the way the world, organizations, and individuals work. Although imminent, the e-organizational challenge was deemed to create a working business environment that would ensure companies and workforce adaptability to e-leadership. The previous literature shows that effective e-leadership can enhance organizational workforce sustainability and is assessed as an opportunity for teleworking. The aim of the current research is to develop an online working trajectory that implies the study of the teleworkforce and workforce sustainability relation under an electronic leadership umbrella. This analysis was performed with the help of SmartPLS (v. 4.0.0.) software and performed a structural equation model, including an online-developed 103-item questionnaire, which developed 5 constructs and 17 subconstructs. Data reveal a reliable and valid assessment tool that provides proof that workforce sustainability is connected to telework in general while being partially moderated by e-leadership. The importance of the current study stresses the need for (inter)national organizational environments to adapt to rapid technological movements, where sustainability of the teleworkforce and the adaptability of the online leadership formats and practices could result in increasing the organizational achievements from both economic and organizational perspectives.
1. Introduction
Since the disruption created by the COVID-19 pandemic, the simultaneous challenges addressed by the entire business world have been more numerous, with human-induced digital challenges that pose incommensurable risks to the workforce as we know it. Across sustainability science, there are numerous manifest ideas that agree that human needs and the business environment need to go hand in hand [1,2].
Across the (post)pandemic experience, telework and its various forms have been subject to a rapid increase, thus resulting in significant changes across the remote and/or flexible working methods that are not subject to any time, location, or technological boundary. To be successfully implemented, companies need to provide technical, social, informational, and organizational support that would be mainly implemented with the help of (e)leadership practices that act as a digital technology facilitator for the progress of the workforce sustainability environment. The sudden rules and regulations specific to the COVID-19 pandemic have acted as a generator for massive and sudden operational changes for all the companies that were subject to the new strategic online business environment [3]. Remote working was a natural result of social distancing and newly adopted space between individuals [4], resulting in various forms of remote working. The new remote organizational context could not be developed unless information and communication technologies (ICTs), which outline the imminently necessary telework procedures, thus allowing workers to ensure the sustainability of their work environment by working from anywhere and at any time, were adopted [5]. The post-pandemic literature speculates telework and any form of remote work, fairly enhanced by evolving e-leadership solutions, to continue even after all the traces of COVID-19 have passed. The newly arrived form of global work [3,6,7] has visibly impacted the operational strategies of companies along with employer–employee and leader–employee relationships. The newly created online work environment, subject to risks, opportunities, and flexible business arrangements, enhanced a long-dormant change in leadership practices that need to adapt to online and remote working conditions in order to ensure the sustainability of the workforce. For this reason, one could argue that in becoming a leader [8], leaders are born, not made, thus transforming their abilities to achieve online organizational performance and ensure (and even enhance) adequate levels of workforce sustainability by engaging teleworkers to thrive within their tasks and fructify the online work environment [9]. There is no question that leadership has become a decisive organizational factor for the new labor reality of the decade. As patterns in nature often show, factors that do not respond fast to crises and do not adapt are undoubtedly subject to extinction. Considering the previous literature, there is a gap in regard to the online leadership practices that relate to telework and the specific variables to which organizational workforce sustainability relates; for this reason, the current manuscript tries to reveal the answer to the following research question: what is the role of online leadership practices within the relation of telework workforce sustainability within an underdeveloped online working framework specific to the post-pandemic era. Moreover, studying the impact of telework on organizational workforce sustainability, independence in the industry or the economic sector was identified as a research gap within the literature.
Consequently, the objective of the current study is to provide a telework model that investigates various dimensions specific to organizational inputs and outputs. The aim extends to analyzing the telework variables in relation to different (online-adapted) leadership styles, thus reflecting the (in)existence of a chance for organizational workforce sustainability. The perspective of contextual analysis will be subject to both qualitative and quantitative research methods.
This study starts with a full perspective of the theoretical (including legal) and practical aspects in regard to telework and teleworkforce development and continues with a parallel of each of the selected variables, where the hypotheses will be developed. Following the methodological aspects, with the help of Smart PLS (v.4.0.0) software, an extensive analysis reveals the current state of the eighteen research hypotheses, which will be extensively discussed further, in the light of previous research. This study ends with providing opportunities and challenges in regard to the current state of the matter and the new findings, as well as future possible developments (see Figure 1).
Figure 1.
Final model in regard to the teleworkforce and workforce sustainability in the context of electronic leadership. Source: authors’ developments.
The results will show that various forms of electronic leadership practice fairly affect both telework inputs and workforce sustainability. Moreover, telework outputs are not at all related to any of the e-leadership practices, while the hypothesis according to which workforce sustainability is positively related to telework, in general, has been accepted.
2. Theoretical Background
By considering the job demands resource model (JD-R model), there are two different processes that lead to work-related stress, motivation, and workforce sustainability. The exposure to a large array of work demands related to health impairment leads to an increased consumption of energy resources within both physical and psychological spheres [10,11,12]. On the other hand, exposure to appropriate job resources could lead to unfavorable outcomes in relation to job demands [13,14]. Motivation as an internal process is related to work resources that ultimately result in incentivizing sustainable job outcomes, such as community, connectivity, health, and wellbeing, which are ultimately related to different leadership styles and practices.
The business environment has been subject to a high array of challenges due to the COVID-19 pandemic; new configurations and uncertainty about workplaces, employment, and careers, along with the speed increase specific to organizational digitization and digitalization, adapting leadership instruments to an online environment, and reducing to extinction informal contacts, led to a shift in regard to communication behavior and the sustainability of work–family framework while teleworking.
The new developments of digital technology act as a forerunner for working conditions outside and organization, commonly known as remote/telework. Within a private business environment, the perspectives of telework does not rely on a consensus root definition of the concept. Moreover, the concepts of home working and telework are subject to frequent confusion, the reason for which the Brussels Labor Court of Appeal (2019) ruled that the correct interpretation of teleworking implies carrying out work within any place outside the business offices [15,16] by making use of digital telecommunication. According to the European Framework Agreement on Telework (Art. 2), “Telework is a form of organizing and/or performing work, using information technology, in the context of an employment contract/relationship, where work, which could also be performed at the employer’s premises, is carried out away from those premises on a regular basis”.
As a consequence of the increased volatility and unconventionality of the work environment, the necessity of increased geographical dispersion of workers (as employees) was deemed as necessary during the pandemic, when telework became mandatory for business activities, and resulted in a helpful work-related framework for both workers and businesses; as a consequence, real estate and transport costs led to a positive environmental impact, while the work–life balance was subject to a change in equilibrium.
Leadership and workforce sustainability have been previously proven to be strong pillars for the organizational workforce condition; with the expectancy of hybrid and telework participation to continue [17,18], the aftermath of the COVID-19 pandemic emphasizes the importance of the long-term impact of these practices on the workforce sustainability of any organization, public or private. The migration of leadership tools and practices that lead to the generation of a new theory related to e-leadership intensifies and clarifies the residual connection, which implies the attitudes and behaviors of employees that are quantified as telework and workforce sustainability within the current study.
The organizational challenge to display new work models impacted organizations and employees altogether since organizational resilience was subject to increased attention from both researchers and practitioners. For retaining competitiveness and stability within the COVID-19 pandemic, organizations developed embedded frameworks that nurture resilience and service/product quality preservation. Research within the current fields was subject to a distinct focus on the last decade, emphasizing the telework impact on various organizational dimensions such as leadership, employee behavior, organizational sustainability, organizational culture, or performance at work [19]. The novelty of telework research is emphasized by the fact that prior studies only addressed telework as one single dimension; recent insights reveal that telework research is inconsistent when involving both perspectives, practice, and corresponding impact on any other dimension [20]. The authors’ interests consist ofeither resource availability and outputs as a result of work flexibility (hence teleworking) and/or results as innovations and distinct business opportunities. The business dynamic of telework is rather related to the workplace [21,22], the workload, the employees (as workforce), and the individual work (routine). As the COVID-19 pandemic crisis advanced, the shifting telework paradigm was subject to organizational leadership and employee availability, ultimately resulting in a change in the organizational (workforce) sustainability according to the specifics of the industry and individuals and organizational private needs. Considering that the vast majority of organizations are still part of an experimental phase in regard to online leadership practices and online-adapted organizational sustainability, studies might need to examine whether there is an interaction among broad and/or specific organizational factors that could provide and industry and/or an organization with a clear picture of the required changes.
2.1. Theories in Regard to Telework Challenges
One of the most relayed theories related to telework [23], the expectancy theory expounds telework in light of three main variables: expectancy, instrumentality, and valence [24,25]. In the first variable, employee’s expectancy is explained as being related to the self-perception that they are in possession of necessary skills in regard to achieving predetermined objectives, the reason for which a policy related to telework must impact their individual opinions. Employees’ perceptions related to the desired results as a result of the work performed explain instrumentality [26,27], while procedural justice relates to the employee’s perceived engagement. Moreover, the valence regards a subjective view in regard to expected results, the reason for which the employee’s motivation regarding work within a virtual environment relates to an expected value as a result of telework behavior [28,29].
By trying to explain the reasons behind the work challenges within a virtual work environment (as opposed to on-site work-related activities), the boundary theory regards the context shifts that relate to a correspondence of employee behaviors within specific work limits (as temporal, physical, physiological aspects).
Organizational (management control) theory relates to the correspondence of predetermined organizational objectives and the specific employee work-related task [20]. The process requires agreed strategic priorities while settling and implementing control mechanisms to ensure the achieved performance. The prior literature suggests the control systems to be both (in)formal; as control mechanisms with a formal nature [30,31] consented to processes and regulations that are required, while informal control mechanisms are related to the employee’s engagement with a threefold aim: organizational objectives, communication, and information exchange [28,32]. It is important to mention the consistency of the control theory with the telework concept. By allowing managers to perform and adjust embedded similar control systems in regard to employee results within on-site and telework activities, a major challenge is exceeded.
The connection in regard to telework practices and organizational outcomes as a result of a mutually rewarding system explains the social exchange theory [33,34]. At the core of the current theory resides the reciprocity principle, according to which a gain of one of the parties is a favor that will ultimately be repaid. Telework connection to the current theory characterizes the cases when a certain desired level of trust needs to be ensured within virtual teams, an aspect with increased importance compared to the traditional circumstances. Also related to leadership, the reciprocity tenet requires an embedded change within both organizational (increased productivity, communication, absenteeism) and employee (autonomy, behaviors, (personal) attitudes) behaviors, thus resulting in increased benefits for both parties (cost saving, bidirectional trust, flexibility). Previous studies recognize that the opportunity of teleworking induces a worker attitude characterized by increased effort in regard to performing required tasks, and, therefore, rewarding the organization.
As the previous literature only engaged telework through particular singular dimensions when considering the business dynamics [35,36,37] as addressing this gap, the current study identifies key factors that regard the inputs as well as the telework outputs in regard to telework. While the telework inputs regard enabling factors suitable to hard infrastructure that are usually expected within work environments, the outputs regard aspects such as community and networking, employee benefits, and productivity, as well as knowledge sharing and both formal and informal interaction. The telework analytical framework regards both inputs and outputs grouped within a list of latent variables identified within previous research. The framework investigation regards the use of a questionnaire as a qualitative research instrument, which was sent to private and public business communication platforms.
Telework inputs were developed in regard to how the employees perceive related factors such as resources availability from work, the available digital infrastructure, and professional relationships. Referring to the information and coworker availability, resource availability is a primary enabling factor in regard to telework inputs; the variable considers the lack of interruptions from coworkers as a key factor for telework inputs, contrasting with shared working spaces that characterize the on-site work, a key-enabling factor for focusing on job responsibilities [38,39,40]. Digital infrastructure such as email, videoconference, and group call applications used as interaction instruments were added to the scheduling software and project management instruments used by default in project management [41]. This newly created software infrastructure reshapes the world in terms of accessibility and transparency for teleworkers. While working in remote conditions, many of the employees might be subject to a poor quality of engagement with their peers, thus leading to a lack of wellbeing and deteriorated relationships between employees [42,43].
Telework outputs were primarily engaged with the employee’s knowledge exchange and their work–life balance. The knowledge exchange variable regards the employee underestimation of the needed amount of time to perform tasks that result in affecting their goal achievement; for the leadership perspective, the above-mentioned relation is mainly in regard to the stakeholders. The work–life balance as a new work model is regarded from the perspective of flexibility and time saved for personal usage, aspects enhanced by the increased amounts of creativity, self-control in regard to the work tasks, and better concentration [44]. Leaders and managers were subject to an improved work–life balance since they benefit from more time for the use of personal purposes while working remotely, the reason for which hybrid and/or telework is considered to be a time-effective solution for avoiding time waste due to traffic while commuting.
A challenge for teleworking is avoiding the isolation feeling that employees might experience, thus creating a challenge for the professional–personal balance. Along with overworking, the two trends specific to the digital workspace could create negative outputs for the teleworkers [45,46]. Also interpreted as another category of telework outputs, the hybrid work model, along with innovation and business opportunities, is largely reported by the literature as being related to remote working. A hybrid work model implies one’s company attempts to adapt to a changing environment, thus preventing common factors such as policies, practices working norms, access, and the use of technology that could result in unplanned tasks and working system problems that need to be surpassed. Furthermore, one might note the possibility of encountering decreased individual/team productivity, a lack of concentration, and inefficient task planning [47]. Furthermore, the access of leadership/management and employees to digital technology has the potential to lead to innovative solutions, such as distributed teams, employee engagement, and the sense of belonging to a social cluster. Software such as note-taking, noise canceling, employee reward applications, social media, and team collaboration are only a few additional contributors to individual innovation, which were previously enhanced by employee monitoring software and timeline accomplishment online applications. Telework provides a better opportunity for employees, managers, and leaders to concentrate and focus better on their tasks, thus resulting in higher levels of individual and/or team productivity, which is an incentive for a business opportunity.
2.2. Opportunities and Risks of Teleworking
Potential advantages identified by empirical studies regard telework advantages such as job-related performance and satisfaction, along with fewer turnover intentions and reduced stress [48,49,50,51]. A reduced work–family imbalance was also observed [52]; moreover, the literature highlighted the telework enhancement on life quality [53] along with the increased work happiness and satisfaction [54]. Social anxiety and negative impacts of social isolation are overcome by managerial and technical support [55].
Companies’ digitalization adds up to the availability and efficiency of communication and information speed, thus increasing the efficiency of the internal standardization processes [56]. An improved family balance is due to teleworking flexibility of working anywhere and anytime [57], thus resulting in an increase in the employability potential of isolated work categories, such as women and persons with disabilities [58].
Furthermore, the free choice of time, place, and working methods is considered to result in higher individual and group productivity [59] due to reduced stress amounts and personalized working rhythms [60].
Among the highest risks of working remotely, one must count social isolation [26], which leads to demotivation and a gradual decrease in work motivation [57,61] elements that ultimately result in increased turnover intention and work–family imbalances [62]. Since teleworking necessitates great organizational skills [63] remote working activities might lead to reduced learning benefits compared to working from the office [64]. The cost of telework comes at increased anxiety in regard to reducing the area of career prospects due to reduced visibility [65] that originate from intensified work activities; due to this aspect, one of the management concerns in regard to teleworking is the possibility of decreasing job performance due to the lack of trust in employee abilities to perform their tasks under indirect (remote) management surveillance [66]. Common problems of telework regard the digital environments that might be subject to overload, poor team accountability and social alienation, weak social interactions, and low trust that might be due to insufficient (adaptation or training) technological skills [67].
The final point raised in regard to telework risks regard the ethical concerns in regard to e-leaders that might overload employees with work tasks and related information, which could overlap with both private and work settings, thus resulting in an intrusion of employees’ private life [56,68]. Despite the visible autonomy of one’s self-actions in regard to work and personal life while teleworking, the use of different control mechanisms might lead to an overburden and work intensification, thus promoting greater self-regulation and work efforts from the teleworkers [69]. Furthermore, individuals who appreciate the flexibility of teleworking environments give higher efforts to increase their performance, thus leading to a higher self-sacrifice compared to traditional working environments [70].
2.3. The Evolutionary Perspective of Telework and Leadership
As previously mentioned, teleworking is considered a new organizational work framework that evolved during the pandemic and resulted in an estimated distance in regard to the individual and group relations to the work environment. The COVID-19 pandemic became a cradle of opportunities for companies that offer telework conditions and provided challenges for leaders that handle boundaryless work environments due to technological advances. The telework challenge equally affected follower working behaviors due to the stringent need to adapt and develop technology-supported competencies in order to be coordinated with diminished barriers [71,72].
The practice of leadership within an exclusive online environment (commonly known as e-leadership) does not solely represent an extension of traditional leadership but relates to how both leaders and followers maintain relationships with(in) organizations and stakeholders [73]; it is imperative for the leaders’ tools and practices to be subjected to change [74]. Traditional leadership theories need to be explored beyond traditional limits [75] to accurately explain the role of both leaders and leadership within online working environments. Moreover, remote e-leadership implies developing distinct abilities for enhancing organizational virtual work environments [76]. The commonly known social communication skills that characterize traditional leadership might not suffice for working within a virtual environment since complementary characteristics that encourage the use of various communication platforms need to be in order. The recent literature [77] considers that the generic leadership literature prepositions are subject to e-leadership use, a premise that could be subject to testing as a genuine leadership theory [78]; by following a similar pattern, it highlighted the possibility of new empirical research that would result in developing a new leadership theory [79], thus helping organizations to project, structure, and manage virtual (leadership) teams.
Telework is regarded as the one important solution that has the ability to change the work future and implicitly the business strategy organizational rethinking manner. Further, telework has been the main driver considering leadership actions in terms of collaboration and goal achievement in the context of organizational digitization. The points on which telework resides, namely resource availability, digitalization, and professional relationship resilience, are important drivers for further research and organizational development practices. The management responsibilities have been subject to a rift in the context of telework [80], the reason for which more feedback from peers is deemed necessary in order to receive support and development based on trust.
The literature does not reveal a shared approach related to the development and use of e-leadership; it is mainly described as a multidimensional phenomenon. To avoid fragmented knowledge, e-leadership needs to be approached by various disciplines on both the micro and macro analysis levels. E-leadership is considered an important trend for organizational technological progress but also a challenge to digitalize and benefit from its advantages [77]. In the case when the online processes are not well-addressed and only used for imposing mandates, the e-leadership results could only result in alienation and chaos.
Hybrid teleworking, described as working from home for a limited number of days a week/month, appears to provide a balance between work flexibility as a result of remote working and the benefits of on-site working (interacting with both management and coworkers). In order to support the former idea, it is considered that more evidence is deemed necessary [55,81]. Teleworking productivity is optimum when working 1 to 3 days remotely.
Described in the past as an ineludible organizational challenge [82], the quiet revolution concerning e-leadership was subject to change within companies much earlier [83] as a response to a globalized organization environment submersed within the era of digitization; this feature became crucial for organizational survival, starting with the COVID-19 pandemic, which led to a theory that presents e-leadership as a challenge for the success and sustainability of companies. As results show, e-leadership is considered to be an irreversible organizational tendency, presented to be necessary for a sustainable organizational digital era.
Traditionally, leadership focus relied on an on-site working environment, the reason for which there is a scarcity of leadership and telework studies. E-leadership is in an early stage of progress [67,84]. E-leadership was defined as a process that socially influences AIT processes, thus resulting in a rift in regard to organizational groups and/or individuals in terms of performance, feelings, attitudes, and behaviors [85,86]. In a similar view, the assessment of e-leadership considers the ICT mediation of work processes [87]. Tech leaders should know how to lead efficiently within technology-mediated environments, thus efficiently coping with its complexities [88]. The literature does not provide a well-established and consensual view addressing e-leadership [89].
One major risk that characterizes telework is the isolation among team members, which could be easily avoided through the e-social characteristics displayed by e-leaders [90], among which the capacity to innovate is recognized. Organizational leadership (either traditional or virtual) has the capacity to identify the followers’ need for change and promote innovative working solutions, a reason for which it is considered the leaders’ responsibility to adapt and counter (tele)work disruptions caused by continuous personnel changes. For this reason, leaders need to display flexibility, innovativeness, and clarity in regard to the organization’s mission and vision [91]. For the current manuscript, based on the initial theories developed by the literature [84], leadership is considered through two of its main components, namely transformational and transactional (by only choosing management by exception active—MBEA—and contingent reward (CR)). In the light of previous aforementioned ideas, the following hypotheses arise:
H1a.
There is a positive relation between telework and transformational leadership.
H1b.
There is a positive relation between telework and contingent reward.
H1c.
There is a positive relation between telework and transactional leadership.
2.4. Telework Implications on Workforce Sustainability
The previous literature suggests that extreme working conditions (such as those created by the COVID-19 pandemic) may have a negative impact on the workforce.
Defined as a property of the workforce to reflect whether it can function according to predetermined standards for a given period of time and by adapting to the organizational and market demands, workforce sustainability enhances the workforce resilience to causes residing within both external and/or personal challenges. A (in/de)creased workforce sustainability level resides in the extent to which its members perform, collaborate, and innovate with respect to various organizational attributes.
The instrument related to workforce sustainability develops eight predetermined attributes to address the viewpoint of groups and individuals and does not engage an organizational perspective [92,93]. With a similar view, telework employees are organizational members that are involved in the organizational processes, directly or indirectly. It is expected that given its applicability, organizational work contexts are favorable to creating a sustainable (tele)workforce.
Deriving from corporate sustainability, the assessment of a sustainable workforce that (partially) activates within virtual environments is new for all industries. For an organization to achieve workforce sustainability, an individual performance assessment is provided in regard to its productivity [94,95]. COVID-19 work-related disruptions lead to simultaneous sustainability challenges for both human and organizational environments [96]. As a result, telework has been proposed to be a requisite part of the after-pandemic recovery strategy as part of an important transition from small to large effective users among workers. Numerous national and international political and legislative organisms argued for the adoption and integration of hybrid and telework systems within business and government processes and planning. Such decisions enhance the creation, achievement, and development of sustainable (workforce) goals. Hybrid work arrangements require an individual to combine on-site and online office work models. They are expected to dominate the future work models through their benefits. The question of whether telework and hybrid work arrangements can provide the cradle for a sustainable organizational workforce perspective is to be addressed.
The current workforce sustainability model presumes three levels of component hierarchy: attributes, indicators, and metrics. While the attributes level regards the fundamental qualities and characteristics in regard to workforce sustainability (nurturing, diversity, equity, health and wellbeing, connectivity, value, community, and maturity), the indicators mainly regard the practices, procedures, and policies on which the level of each attribute is displayed by the active workforce of an active organization, resulting in an overall level of workforce sustainability [97]. Furthermore, the metrics were developed regarding the degree of measurement units and scales of indicators that ultimately result in the actual implementation of practices, procedures, and policies that characterize the workforce sustainability of an organization. Fair treatment, compensation, and evaluation (thus without discrimination) describe the organizational equitable behavior, while the level of workplace health and safety (physical, mental, and social) describe the health and wellbeing attributes. Connectivity relies on the degree of the connection feeling of each employee (including its willingness to connect to peers), a two-way channel where not only fellow employees are involved but also managers, leaders, and/or any decision makers. The value, respect, and appreciation attributed to workers’ families for their contribution and loyalty, along with the acceptance level of workers that share common interests, display camaraderie and cohesiveness in the workforce and describe attributes, such as value and community. The last specific workforce sustainability attribute, maturity, reflects the extent to which the workforce might be (further) involved within leadership, accountability, or competence in various technical work teams [98,99]. A mature and sustainable workforce should be able to enhance, develop, and proceed to further develop the individual and group competencies while performing their tasks while being accountable for self and other actions.
By considering each workforce sustainability attribute, nurturing mainly describes the extent to which employees experience support, encouragement, and personal education and training regarding both their work and personal life, thus resuming the degree of diversification and inclusiveness with respect to personal characteristics [99].
Also called the “world’s biggest work from home experiment [100]”, the COVID-19 pandemic led governments and businesses to adopt and integrate telework practices to safeguard business continuity and cope with the lockdown restrictions. The recent literature suggests an increased focus on the scenario where telework reduced travel demands with wide societal impacts, thus linking hybrid and/or telework with impacts on the organizational workforce sustainability. The telework leveraging strategies to achieve workforce sustainability outcomes must not be isolated from an integrated and complete assessment across all industries and study fields.
Due to the massive economic and social lockdown specific to the pandemic, on-site offices and businesses were forced to close and/or quickly reassess the virtual environment conditions to ensure their survival. An immediate shift to working from home occurred, challenging organizational environments to adapt in terms of connectivity and community channels, thus providing value, maturity, diversity, and nurturing behaviors; the workforce sustainability attributes needed to be suddenly adapted to ensure similar levels of health and wellbeing in an ethical manner.
When assessing the key strengths in regard to telework and the workforce sustainability relationship, the previous academic literature puts an emphasis on key factors such as wellbeing and mental health, work flexibility, access to employment, community resilience, and the demand for online learning. On the opposite side of the relationship, there are threats such as the deterioration of labor rights while working online, income inequality, and inequalities in the share of unpaid care and household work [5,101]. The connection of the two primary concepts relies on a number of inner opportunities, where employee autonomy, skilled employment for remote workers communities, flexible work initiatives, and adoption of information technologies are among the most important aspects. Nonetheless, the telework and workforce sustainability joint does have a number of weak points regarding the sedentary behaviors along with the time pressure and isolation form other organizational members, overworking that leads to a work–family imbalance, and ultimately, 24/7 access to the organizational employees [102].
Despite the major organizational challenges caused by the short-term phenomenon, many workers reported improvements when addressing the work–private life balance while using telework as a work model. Initiated as a stringent organizational necessity, the post-pandemic business (public and private) environment had to adapt to the new workforce preferences for working from home [103]. Overall, productivity was not reported to decline, but scholars argued that hybrid and telework can lead to notable improvements in organizational productivity. A hybrid work model was adopted by a vast majority of organizational participants in the (inter)national business markets, combining traditional office with remote working time. For the current paper, the assumption is that telework will continue an ascendent trendline, albeit not following a linear fashion but with an accelerated development of telework practices for the distant future [104]. The presumption might affect the evolution of the organizational workforce sustainability through a re-alignment of terms within the diffusion created by multiple actor typologies that will increasingly address the sustainability issues in regard to their (tele)workforce. By taking into consideration the previous arguments, the following hypothesis was reached:
H2.
There is a positive relation between telework and workforce sustainability.
2.5. The Power of Leadership on Workforce Sustainability
Leadership is considered to be an important function for workforce sustainability; it is considered to be instructive to think of the leadership functions as necessary to handle organizational and/or departmental resources that would motivate personnel to achieve predetermined goals and create a sustainable environment that would benefit every member of the workforce, manager, leader, or follower [105,106]. Transactional leadership wants the organizational workforce to be motivated and personally influenced by leaders by leveraging the psychological exchange theory; transactional leadership roots cultivate a reciprocal and deterministic framework, which implies leaders and followers [105,107,108]. By using a bargaining process that relies on motivational power, transactional leaders regulate benefits that preserve and continue sustainable workforce behaviors.
Transactional leadership could be characterized by the use of contingent rewards, such as payment or benefits for work, thus underlining the implicit or explicit agreements for the expected rewards or behaviors [109]. Moreover, a transactional leader uses management by exception active (MBEa) when implementing programs that would prevent and/or predict the follower to achieve a deviating result from achieving goals [110]. Management by exception passive (MBEp) implies the manifestations of transactional leadership in cases when actions are taken only when stringent problems arise [108]. For the development of the current study, only MBEa will be considered since its importance for workforce sustainability was previously proven.
Transformational leadership theory and practice reveal the role of power and influence in the processes that characterize the organizational workforce. Since the connection between a leader and their follower is considered to emerge only based on emotion [105], the traditional leader used trust and confidence to motivate the behavior of the subordinates [110]. Charisma and vision have a considerable weight in the practice of transformational leadership; this possibility does not interfere with the individual consideration or intellectual stimulation displayed by leaders as possible influencing tools for the followers [107,111,112].
The hybrid and/or telework organizational arrangements lead to a transformation of leadership tools and practices and led to a coexisting theory (although not fully agreed upon by the previous literature) of e-leadership, which enforces tools, attitudes, and behaviors through a virtual environment characterized by technological advancements.
The sustainability of organizational members resides in the leaders’ efforts to leverage individual and organizational forces in order to achieve a state of performance and equity proliferation, even within an online environment. For this reason, the management practices and strategies to lead to a sustainable work environment must deeply rely on leadership actions and solutions (MBE active) to comply with (inter)national tactics for achieving sustainable development solutions while complying with predetermined industry norms and standards. Considered to be the directly responsible for workforce planning, funding, and development, leaders (hybrid and/or teleworking) need to initiate and enhance change by actively participating in the processes of policymaking [78].
Workforce sustainability is described as a direct consequence of leaders’ formal mentoring and internal or external partnership agreements; by clarifying remuneration, turnover practices, and opportunities achievement, leaders have an essential role in providing the organization with a sustainable workforce. Moreover, management practices such as recruitment, the use of resources, internal and external communication, and remuneration policies heavily influence organizational workforce sustainability [113]. As a consequence, a sustainable workforce framework enhances organizational processes that foster leadership and followership relationships; thus, access to internal and external organizational and institutional resources enhances the equitable setting for workforce professional development. Based on current arguments, the following hypotheses arise:
H3a.
There is a positive relation between transformational leadership and workforce Sustainability.
H3b.
There is a positive relation between MBE active and workforce sustainability.
H3c.
There is a positive relation between contingent reward and workforce sustainability.
Considering the previous analysis, the following research design arises.
3. Materials and Methods
In accordance with the survey analysis and recommended methodological procedures, in the case when a survey analysis is being performed, for the pretesting of the research instrument, a pilot study is recommended for use. For the development of the current research a Google Forms survey link that was posted online on a large array of social and work online platforms was used. There were 22 filled-in questionnaires that were gathered, analysed, and interpreted. The pilot study was developed within the 12 January 2023–1 February 2023 time period, while the main database was collected from 6 February 2023 to 8 April 2023. According to the previous literature [114,115,116,117], to avoid and/or prevent any research impairments and modify the proposed methodological approaches, survey administration techniques, data gathering, and interpretation models, the launch and assessment of initial results through a pilot study is highly recommended. The current research pilot study analysis showed that only minor punctuation errors were to be adjusted; therefore, the relevance of the research instrument for further statistical analysis was recognized.
A total of 380 respondents currently working in the fields of education, public administration, economic activities, juridical activities, agriculture, trade, sales, telecommunications, finance and banking, production, engineering, medicine, tourism, statistics, IT, and psychology positively replied to the online questionnaire; moreover, the number of the average days/week of working within the telework time frame included 3.42% that worked 1 day from home, 5% teleworked 2 days/week, 7.1% worked 3 days/week from home, and 37,89% worked 4 to 7 days/week from home. A total of 46.59% did not have regularity for working from home; the answers included working inequal schedules (as different numbers of hours/week, split unequally during the weekdays). Analysis shows that 54.47% of the respondents spend 0–30 min/day traveling to/from their place of work, while 30.52% spend 31–60 min/daily, 9.47% spend 61–90 min/daily, and 6.57% spend 90+ min/daily going forth and back from work. The data used for the development of the current study were gathered using a large array of social media and institutional public and/or private online communication platforms, where the link of the questionnaire was posted. The sampling snowball technique (as exponential discriminative non-probability sampling) was adopted since many of the communication platforms for companies have restricted access for non-employed/collaborators. To overcome this issue, participants were asked to share the link with their colleagues on private communication channels.
3.1. Measures
The study proposed a 103-item questionnaire designed and distributed via the Google Forms online platform and comprised 3 study areas: workforce sustainability (38 items), telework (51 items), and leadership (11 Items). To overcome blank responses, a “Required Answer” was set.
Workforce sustainability comprises eight latent variables. For the leadership variable, the authors considered transformational leadership (TL), contingent reward (CR), and MBE active (MBEA), which were reduced in scale through a reconfiguration of the original item number; the reasoning behind this decision was the extended length of the proposed instrument, which was distributed online for be filled in. By reducing the item number in regard to the leadership variables, the authors avoided a pattern of mistakeably filling in or resuming to not completely filling in and thus abandoning the intention of submitting a questionnaire with answers that would coincide with reality. For telework, inputs and outputs were considered, each with a different set of variables; therefore, telework outputs had a number of six latent variables, and telework inputs included three latent variables.
A 7-point Likert scale was used for the entire research instrument; the decision stands based on the specialized literature since data accuracy increases and decreases in quality for the use of a 7- compared to a 5-point Likert scale and below. For the current research, a 7-point Likert scale was considered suitable, given the presumed online environment for distributing the questionnaire. For the online environment, a symmetric 7-point Likert scale interface is considered to be more adapted to the user’s needs of expressing himself, thus offering a larger array of selection area (as opposed to a 5-point Likert scale) and a friendly design to increase the number of the online respondents. By meeting the reality of the objectives set, the authors counted on the individual reasoning faculties of each respondent to fill in the methodology used.
3.1.1. Workforce Sustainability Measures
Workforce sustainability (WS) was measured byeight latent variables, i.e., equity, nurturing, diversity, health and wellbeing, connectivity, community, value, and maturity, which derived from an extensive literature analysis in regard to the proposed subject [94,104,118,119]. The construct relies on a 7-point Likert scale, ranging from 1 to 7 (totally agree–disagree). The internal consistency for WS is 0.96, while the values for all its components average from 0.76 for community to 0.89 in the case of value.
3.1.2. Leadership Measures
Leadership was measured by three latent variables, i.e., transformational leadership, contingent reward, and MBE active [83], and all derive from the model initially proposed by Avolio and Bass (1995).
Transformational Leadership (TL) includes four latent variables (idealized influence—attributes and behaviors), inspirational motivation, intellectual stimulation, and individual consideration measured by a 45-item survey (MLQ 5X form). The current research uses a TL latent variable that was reduced in size (consisting of four items) adapted from a 5- to 7-point Likert scale, ranging from 1 to 7 (totally agree–disagree). The internal consistency of the TL is 0.889.
Transactional leadership also originated from the MLQ 5X form [83] and comprised two latent variables, i.e., contingent reward (CR) and MBE active (MBEA), and each comprises three items and was adapted from a 5- to 7-point Likert scale, ranging from 1 to 7 (totally agree–disagree). The internal consistency for CR is 0.82, and MBEA averages 0.79.
3.1.3. Telework Measures
The telework model design measures derive from an analysis that regards the factors dynamic as a result of a conglomerate analysis of work patterns [22]. The proposed model of telework has separate approaches of inputs and outputs, comprising a total of nine latent variables that are split 6:3 between the two variables. For the inputs and latent variables, the research includes knowledge exchange, personal–private balance, professional isolation, innovation, hybrid, and business opportunities, while the outputs variable includes professional relations, digital infrastructure, and resources availability. The average internal consistency for telework is 0.94, ranging from 0.7 for knowledge exchange to 0.87 for hybrid (telework inputs) and 0.77 for resources availability to 0.86 for digital infrastructure (telework outputs).
3.2. The Analysis Strategy
For the analysis of the five constructs and seventeen subconstructs, SmartPLS (v. 4.0.0.) software was considered suitable. After following the initial research analysis pattern and assessing the internal consistency and reliability of the proposed construct, the analysis included an SEM analysis, estimating and interpreting indirect effect sizes, a confirmatory tetrad analysis, FIMIX, PLS Predict, quadratic effects, and a process emulator with quadratic effects, which ended the analysis with testing the structural hypotheses.
The current research aimed to perform an accurate assessment of the workforce sustainability of the workforce that currently works within a telework framework and analyze the role of various forms of leadership and their effects on the proposed relationship. The research regards respondents currently developing telework activities in Romania.
The choice behind SmartPLS (v.4.0.0) software resides within the fact that the provided results offer a better and more advanced understanding of the existing relations among the considered variables. SmartPLS (v.4.0.0) software is reliable in cases when the proposed model comprises one or more formative constructs, thus enforcing the partial least squares algorithm, which results in two models: the first model (as the inner model) is related to the observed variable bindings that are being yielded to the latent variables [120,121]; the second model (as the outer model) resides within the proposed model structural assessment in regard to different latent variables.
For the current research, the outer model was initially considered by assessing the latent variables’ validity and reliability; the inner model assessment revealed the path coefficient values in regard to the proposed binding conditions [122].
3.3. Methods Setting and Sample
The prior literature findings provided the current manuscript with a sampling method based on a voluntary response. The online platform Google Forms was used to generate a hyperlink that was shared via a large variety of public and private communication platforms, where the respondents were asked not only to fill in the online form if they developed, telework activities but also to share the link of the questionnaire, where possible. The design of the research instrument initially displayed a General Data Protection Regulation (GDPR) that was displayed first when accessioning the link of the questionnaire; by agreeing to the GDPR provisions, respondents were guaranteed that no personal data were to be requested and/or used, along with an inherent compliance that the item selection would be provided with strict confidentiality. Moreover, the data were secured only for the purpose of academic use and research.
The research was initiated with a pilot test based on non-random sampling and continued with hypothesis generation that would further be considered for testing. The research included convenience sampling based on voluntary response [123]. The survey delivered data for identifying and defining variables to the target audience, namely public and/or private employed persons in Romania, which in accordance with the Romanian Work Code, developed telework activities that subscribed to a variety of timeframes. In accordance with the agreed methodological provisions, data coming from employees who did not subscribe to a schedule of telework activities were not considered for the current analysis. Respondents declared themselves as being part of a wide range of industries, public and private, without being limited to public administration, education, tourism, economy, transport, IT, and medicine.
By agreeing to fill in the online survey, respondents consented that no compensation would be provided. The survey was dispersed online within a 2-month interval (6 February 2023–8 April 2023) and gathered a total of 380 responses, and the average response rate was considered to be low. We cannot provide data in regard to the representativeness of the sample since no public records are available in regard to the teleworkforce for the considered timeframe. Further developments of the current research idea will try to consider a well-defined industry, so statistical prognosis could be available in the future.
4. Results
According to the literature, the assessment of a new instrument includes a series of actions that initiate with checking the construct’s collinearity [124]. The variance inflation factors (VIFs) for the current construct characterize the collinearity severity of the latent variables consider VIF values thresholds that are specific to SmartPLs (v.4.0.0) software [125], thus meeting values lower than 4 (<4.0). There is a wide range that characterizes the VIF values, ranging from below 5 to 10 [126,127,128]. For the current model, the VIF values range below the value of 4, the reason for which no multicollinearity issues are considered to be in order.
By performing a consistent PLS-SEM algorithm the factors that were standardized and, the convergent validity of the construct was measured by the Average Variance Extracted. According to the literature [129,130,131] the AVE threshold averages >5, while in cases when the current condition cannot be satisfied, indicators that display outer loadings <0.4 are recommended to be dropped, while indicators with values 0.4–0.7 could be retained only if the CR and AVE values are not affected [132].
Data in Table 1 provide five initial AVE values that do not subscribe to the alleged thresholds (Res. Disp. = 0.422; telework = 0.316; telework inputs = 0.364; telework outputs = 0.374; workforce sustainability = 0.421). According to the literature (Fornell et al., 1981), in order to measure the convergence of an item, the composite reliability (CR) must be used; according to Rho_c values, all the values meet the threshold of averaging (>0.7); therefore, all the latent variables are to be retained.
Table 1.
Construct reliability and validity (initial and final values).
To satisfy the various literature options in regard to the construct reliability and validity of a construct not previously exposed for external assessment, Cronbach’s alpha and composite reliability values will be reported; thresholds for both indicators averaging >0.7 are considered to be satisfactory. For the proposed model, Cornbach’s alpha initial values range from 0.55 to 0.96, while CR values range between 0.622 and 0.97.
According to the initial factor loadings, five items were removed (PR4 = 0.263; PR1 = 0.271; RD4 = 0.381; RD5 = 0.240; RD6 = 0.266), causing a change in Cronbach’s alpha, Rho_c, and Rho_a to average >0.7, and AVE values to increase for all of the abovementioned indicators.
According to the literature [133,134,135], when using SmartPLS (v.4.0.0) software, the reliability analysis may report Rho_a values (instead of the traditional Cronbach’s alpha values). According to Table 1, all the Rho_a (F) values average >0.7, confirming that the proposed construct is a reliable composite.
According to the data (see Table 1), the model proved to be satisfactory and has sufficient convergent validity.
The PLS-SEM analysis, factor, and standardization revealed that the standardized path coefficients (after removing five of the items) range between 0.1 and 0.7, subscribing to the absolute value <|1 and thus proving that the model does not have multicollinearity issues.
By performing a bootstrapping procedure, the assessment of the coefficient’s significance and the R2 values are in order [136]; R2 values of >0.19, >0.33, and >0.67 are considered to be weak, moderate, and substantial [137,138]. Independent to the study field, ranges that subscribe to 0.00–0.29, 0.3–0.49, 0.5–0.69, 0.7–0.89, and 0.9–1 are weak, low, moderate, strong, and very strong [139,140]. On another view applied mainly within behavioral sciences, the effect size “r” is considered to be small, medium, and large for values of 0.1, 0.3, and >0.5, respectively [141]. For particular constructs, the explained variance requires R2 to take values ≥1 to be considered adequate.
For SmartPLS (v.4.0.0) software, the R2 values are considered very weak, weak, moderate, and substantial for intervals of <0.25, <0.5, <0.75, and >0.75, respectively [136,142,143]. For the proposed construct, the R2 values for MBEA are very weak and telework outputs are weak, while all the other values are moderate (see Table 2).
Table 2.
Construct R2 values.
By assessing the model’s fit, the Standardized Root-Mean-Square Residual (SRMR) values are considered; for the current model, the SRMR values for both the estimated and saturated model average 0.105 (<0.1), which subscribe to the value range considered as prudent (Henseler et al., 2014) but not the provided conservative version of <0.08 [144]. Results present the model with a good fit.
Further, the design of the measurement model requires a confirmatory tetrad analysis (CTA-PLS) in order to determine the model indicators to be reflective and/or formative. The CTA-PLS analysis is to be performed for latent variables with at least four associated indicators; the interpretation of the results considers the p-value <0.05 to be considered formative, while p-values with a threshold of >0.05 are to be considered reflective. Additionally, in the case of variables with large indicator numbers, a threshold of 80% of the p-values is (in)significant and is considered for analysis, thus determining whether the model is considered formative and/or reflective. By performing a CTA-PLS analysis, 10,000 subsamples, with two-tailed parallel processing, the diversity, knowledge exchange, and nurturing variables are considered formative.
The model was tested for unobserved inner model heterogeneity. The FIMIX-PLS analysis is best suited when estimating existing hidden segment probabilities [145]; the latent class techniques are considered suitable in cases when external sources cannot be prevented and/or controlled a priori [145,146,147]. Considered to be a routine technique, the FIMIX-PLS assumes an 80% power level (0.15 effect size), thus indicating five extracted segments for the current analysis [148].
The degree of the segments’ separation (EN—the normed entropy statistics), Akaike’s criterion (AIC) modified with factor 3, and consistent AIC (known as CAIC) were used for determining the number of retained segments [149,150,151]. Since EN regards the partitions’ reliability by having values ranging from 0 to 1, when the value is increased, there is a higher partition quality [152]. Based on another opinion [153], EN with values >0.5 allows cutting data for any of the predetermining segments (see Table 3).
Table 3.
FIMIX segments sizes.
The initial results show that AIC and CAIC data are not minimized to a single cell, while EN takes values >0.5 thresholds, thus not excluding the five-segment approach. According to the segment assignment and the manifest variable scores based on the indicator correlations, all the values subscribe to the <0.2 thresholds, suggesting that contrary to the AIC and CAIC criteria, the unobserved heterogeneity data show only one segment (see Table 4), thus providing sufficient evidence in regard to the robustness of the results [131,147,148].
Table 4.
FIMIX results.
By performing a PLS prediction analysis, the Q2 value compares the values for the prediction errors of the path model to the simple mean predictions, which are recommended by the literature to be necessary for the evaluation of a PLS-SEM model [151,154,155]. The results show good predictive quality (predicting the variables better than average). For the Q2 prediction, any value >0 is considered to be accepted. The model shows a good predictive power for the inner model structural level and, therefore, is considered to be specified correctly (see Table 5).
Table 5.
PLS predict values.
The process emulator with quadratic nonlinear effects, controls, and moderated mediation analysis is used. The leadership variables (TL, CR, and MBEA) were used as the control variables, thus adding regression lines to all the endogenous variables (see Figure 1). For this model, there are no implied reflective or formative measurements. It was considered that telework inputs moderate all the direct effects of workforce sustainability and all eight of its composite variables. A quadratic effect was added to the WS–telework outputs relation (see Table 6, Table 7 and Table 8).
Table 6.
Specific indirect effects values.
Table 7.
Conditional direct effects (as the moderation).
Table 8.
Conditional indirect effects (as the moderated mediation).
By performing a path analysis, the relative strength of prediction is emphasized for the proposed model.
The results present the specific indirect effects (the mediation).
Considering the course of analysis, the results describe the moderated mediation.
R-square and R-square adjusted subscribe to the generally agreed thresholds.
All the VIF values for the control variables (regarding collinearity) subscribe to SmartPLS thresholds [156].
By performing a bootstrap, the analysis will produce the p-values that are significant for all the relationships, except for T inputs.
The analysis also produces a simple slope depiction of the relations within (see Figure 2).

Figure 2.
Simple slope interpretation. Source: authors’ calculation with SmartPLS (v. 4.0.0) software.
The results show that no conditional indirect effects are significant (see Table 9). For the conditional direct effects, all the p-values are significant, meaning that, for example, the mean of the moderating of T inputs and the mediator effect from community to WS are statistically significant.
Table 9.
Conditional direct effects.
To estimate and interpret the specific indirect effect sizes (see Table 10), a consistent PLS bootstrapping path weighting scheme parallel processing two tails, with a 0.05 significance level on 2000 subsamples was performed.
Table 10.
Estimating and interpreting indirect effect sizes.
The thresholds referred to the effect sizes in the previous literature [157]. Interpretation identifies small, medium, and large effects for indirect v2 (as 0.01, 0.04, and 0.09 thresholds). The results show that if the p-value is too high (p > 0.05), meaning too much error, then it is rejected; if the p-value is less than the target threshold (p < 0.05) or considered significant, then it is supported if there is an effect observed. However, if there is less than a small effect (v2 < 0.01), context must be considered; if there is a small sample size, such as the current case, (n < 400) and an underdeveloped area of research, as long as the p-value is statistically significant (p < 0.05) and the effect (v2) is greater than 0, it is probably supported and is to provide research with a signal for future developments. The literature also provides lower thresholds that are mainly used for applied psychology study fields [158].
For the current developments, the research shows one single large statistically significant effect for digital infrastructure -> telework inputs -> telework indirect effects hypothesis and medium effects for hybrid -> telework outputs -> telework, telework outputs -> telework -> MBEa, Res. Disp. -> telework inputs -> telework, innovation -> telework outputs -> telework indirect effect hypotheses.
By assuming that the measurement model (the outer model) was proved to be valid, an analysis that tests the structural hypotheses was performed. By performing a consistent PLS algorithm (since all the factors are reflective) and a consistent PLS bootstrapping, path coefficients and p-values were considered.
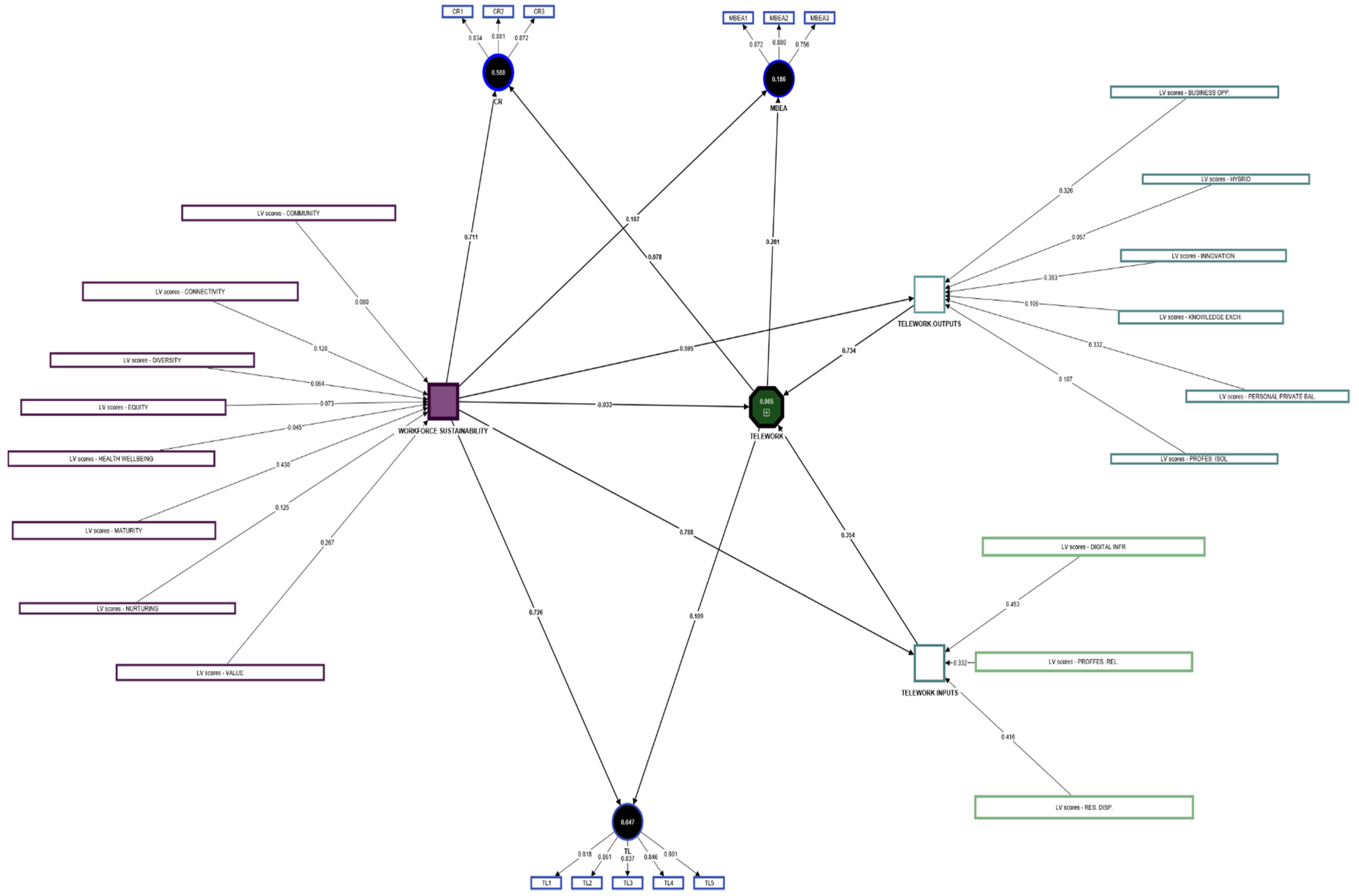
A model with second-order formative endogenous factors was run while performing the LV scores in order to see the predictive coefficients from other factors while still using the weights from the LV dimensions (see Figure 3).
Figure 3.
Structural hypotheses. Source: authors’ calculation with SmartPLS (v. 4.0.0) software.
In the absence of a direct effect between telework and the three considered leadership styles (shifting from negative to positive effect sizes—F square), eighteen structural hypotheses have been tested (see Table 11).
Table 11.
Hypotheses testing.
After considering the effect size (F square), the R square quality criteria, and the p-values, the general results show that WS is positively connected with telework in general.
5. Discussion
According to the threefold of the current research, the authors initially proposed and validated a new assessment tool in regard to the teleworking concept. Further, transformational (TL) and transactional (CR and MBEA) leadership were tested within the telework business environment, assessing whether there was a positive or negative connection between the newly proposed assessment tool for telework and the workforce sustainability of the considered business environment; a connection was found to exist. The analysis follows a traditional pattern where they assessed the reliability and validity of the construct, followed by a process emulator with quadratic nonlinear effects, controls, and moderated mediation analysis, and a structural hypothesis analysis was performed; the results showed a negative relationship among the telework outputs and all the leadership components.
The importance of the current research resides within the singularity of addressing the study of telework in the context of workforce sustainability, along with the mediation effects of online leadership. The assessment tool was applied by considering the employees’ perspective, studying in the context of their (tele)work environment, and following their work rhythm. In terms of the current approach, the results will further be discussed at length.
5.1. Telework and Leadership
By considering previous theories, the contribution of the twofold theoretical approach of telework to the literature was initially tested in terms of composite reliability and variance values; for the current case, as previously mentioned, all the nine latent variables were confirmed, thus providing us with an incentive for further telework and hybrid work developments, which could ultimately result in valid organizational reconfiguration tools. Furthermore, the development of a support study should follow in order to determine the nature of the negative correlations among telework (inputs and outputs) and various types of leadership. Moreover, by promoting such a study framework, the proposed telework assessment tool could gain in importance and receive attention within (institutional and/or business) interest groups.
The current research provided an opportunity to advance the understanding of the telework pillars and how they integrate [63]. When considered together, the results suggest the necessity of addressing telework as inputs and outputs when considering the organizational dynamics in regard to online leadership in order to provide a successful work model.
First, the expectancy theory in regard to the motivation of teleworking resides upon the necessity of a policy that when in regard to telework inputs, supports a working model underlying technology and the availability of the resource [11,118]. A positive company impact on the employees’ commitment might be subject to effective organizational tools, thus enhancing the employees’ perceptions related to their efforts when achieving desired results. From a second perspective that relies on the boundary theory, the outputs related to knowledge exchange and organizational behavior were developed due to telework practices. For this reason, a telework model is highly related to the organizational (e)leadership-adopted models that might imply specifically developed models that enhance workforce confidence in the adapted organizational work model, thus contributing to reduced physical, temporary, or psychological extents [31,96]. With reference to the control theory, the telework outputs primarily reside within the business objectives and employees’ activities alliance. Therefore, to achieve work performance (individual and/or team), teleworkers need to subscribe to adequate planning tools for achieving productivity, communication, and work efficiency. The social exchange theory regarding telework practices when assessing organizational outcomes is to be measured by the reciprocity principle; for this reason, it is considered that a leader–follower relationship based on trust to improve the equilibrium of the work–life balance through collaboration technologies could ultimately result in a positive impact on telework.
By gaining ground within the vast majority of organizational environments around the globe, especially due to the pandemic, leaders had a chance to lead and manage individuals and teams within a boundaryless virtual environment that only worked through technology. By addressing this challenge, leaders developing activities as teleworkers were subject to developing technical competencies that would ultimately result in adapted techniques for monitoring, coordinating, and aligning work requirements in order to diminish barriers [71]. Virtual teams became an important challenge for online-based leaders [159]; despite the current exemplified hypothesis, contingent reward and telework were not positively connected, while telework outputs did not prove any type of connection to any of the leadership components. The above-mentioned results might be due to the fact that leading a distributed workforce is subject to high leadership standards [91]. Due to the pandemic, e-leadership has become increasingly sought after compared to traditional face-to-face leadership; however, it is considered that in the future, e-teams will only persist if custom opportunities arise.
Regardless of the leadership hybrid formats, virtual leaders should be able to passionately enhance the organizational vision and create an organizational culture based on independent values. Due to the fuzzy e-leadership-adapted methodology and practice, it is hard to quantify the e-leader skills required to guarantee the success of virtual teams [77]. For this reason, the way e-leaders can address creating and running effective teleworking teams is still a major challenge for the leadership realm. Team cohesion based on collaborative norms, motivation, knowledge sharing, and reward systems needs to be adequately established for social and emotional augmentation [74,89,160].
5.2. Telework and Workforce Sustainability
The academic literature review forecasts a permanent online work-shaped format for business environments; for this reason, the future of working life is one area that is lacking in previous study endeavors, especially in relation to workforce sustainability. The authors felt it was important to address the given relationship since research in regard to telework and the sustainability of the remote workforce has the potential to contribute to the future permanent designs of working life in terms of featuring creative online and adapted flexible work arrangements for leaders and employees altogether, thus contributing to the lifelong learning that characterizes modern organizational contexts, such as on-site and online reality.
By promoting safe and sustainable working environments for employees, telework might be the enhancing element for the work–life and employment tandem [46,161]. According to the literature, organizations that promote telework in the sense of supporting connectivity, community, diversity, equity, maturity, and nurturing goals, and providing health, wellbeing, and value to their online workers have the potential to support sustainable teams and communities in general [162]. The results have shown that workforce sustainability is positively related to telework in general, as well as its inputs and outputs. For this reason, we consider that telework should involve all the stakeholders in designing, assessing, and evaluating performance, timing, and specific organizational policies [23,33]. Given its novelty, workforce sustainability in the context of telework might need to be engaged on a set of comprehensive laws on national and international levels to preserve and adapt the labor rights for remote employees, without which the organizational practice is subject to disorganization and unsuccessful singular attempts for protect its practices [161,163,164].
Technological organizational support had a vital role in both telework and workforce sustainability development by underlying the importance of workforce training for all the personnel categories, thus encouraging future personal and organizational developments [165]. The pandemic acted as an accelerator for the eight changes that can influence workforce sustainability, including their adoption [166]. However, it was found that the use of organizational digitalization, in addition to other online organizational functions related to telework that could result in increased workforce sustainability, are still in their infancy.
5.3. Theoretical and Practical Implications
The current study contributes to the previous literature by being one of the first to examine telework as an input and output assessment tool and be entirely validated. As previously suggested by the literature, contextual studies bring research closer to both institutional and individual peers’ necessities; the current study respondents were only considered if actively working in a telework framework, reducing the risk of bias. Given the previous considerations, the measured connection between telework and workforce sustainability, moderated by various forms of leadership, is considered to display accurate results.
The current study is among the few of its kind to assess a fully functional teleworking assessment tool, and the first to examine the existence of a connection between telework and workforce sustainability. The added leadership role emphasizes significant values of contingent reward and transformational leadership in relation to workforce sustainability, and moderate values regarding telework, meaning that the two leadership styles are good stimulators for the studied relationship. The results from previous research denote CR to be a good stimulator for workforce sustainability; the current results enhance the literature findings in regard to management not having a significant influence on telework. From a theoretical standpoint, the role of transactional leadership can be augmented by a transformational leadership style. According to previous findings, within a sustainable organizational context, different leadership styles result in a variety of outcomes. The current presumption is supported by the gathered results since both leadership styles contribute differently to the studied relationship. Future developments might include the study of singular organizational results of telework in relation to registered values of correspondent workforce sustainability values. Moreover, in addition to MBE active, MBE passive leadership components might be added, thus further enhancing transactional leadership behaviors.
Since organizations are not provided with theoretical and practical assessments of teleworking effects on workforce sustainability, in the context of electronic leadership, the current assessment may prove to be useful in providing the business environment with a deeper context that will allow them to make strategic decisions about their further developments. The current results prove that workforce sustainability has a positive effect on teleworking and its inputs and outputs. Moreover, it is partially accepted that workforce sustainability and telework inputs and outputs are positively correlated to transformational leadership and contingent reward, but do not have a positive effect on management. Furthermore, the results show that workforce sustainability is positively connected to telework, which is from the practical applicability of the current study for entrepreneurial, corporate, and institutional environments altogether.
The revised literature highlighted the importance of providing a better understanding of the effects of teleworking on workforce sustainability. Currently, due to the post-pandemic evolution, there is an increased global interest in the study of this topic from a dual perspective: research and practice. There is a paucity of knowledge in regard to telework inputs and outputs and how they interact with each of the workforce sustainability variables; this is the reason why previous results are inconclusive. Finally, it is necessary to highlight the further importance of case studies in order to understand the success and failure experiences in regard to the studied relation, thus facilitating the creation of a theoretical perspective.
By taking a practical standpoint, the current research shows the importance of telework peculiarities in regard to workforce sustainability in a virtual managerial and leadership work environment. On one hand, small organizations have been urged to adapt to the online environment, without previous instructions or digitally collaborative experience, compared to large companies. For this reason, they developed a telework strategy on the go to ensure business continuity. In the case of proper assessment of the organizational needs, small companies might be subject to achieving strategic workforce development within a collaborative working environment subject to intense digitization. On the other hand, larger organizations, already familiar with hybrid and teleworking models, only needed to strategically align the functionality of teams and departments by implementing complex digital solutions. However, a sustainable telework(force) model that enhances digital infrastructure through various channels might be subject to new concerns in terms of implementing proper digital solutions without affecting the workforce.
Moreover, future developments would imply the investigation of organizational technological developments in regard to telework activities from a different perspective than as a telework facilitator; the current perspective relies on the assumption that the telework gravity center, aside from technology, also relies on a high areal of practices and relationships [60,167]. For providing organizations with business resilience, the telework–workforce sustainability model, moderated by e-leadership-made companies, realizes that work itself and workforce sustainability tools need to be transferred to a continuous completely digitalized business environment.
In the post-pandemic age, the premise of the significant development of telework and e-leadership is presumed to continue, generating a resilient workforce sustainability that would be subject to further research opportunities in the long term [102].
6. Conclusions and Further Contribution Proposals
Due to the pandemic, the need for augmenting and effectively growing sustainable work environments within a virtual environment has increased. Despite being recognized much earlier by the literature, e-leadership, workforce sustainability, and telework do not rely on previous specific theories, and it is unclear whether previous knowledge regarding the three matters can be fully and sustainably applied. The results from various studies in regard to workforce sustainability effectiveness as a consequence of virtual leadership and work activities have been insufficient. However, a consensus has been reached regarding teleworking when the leadership considers the tasks with the possibility to avail themselves from virtual and, therefore, remote working conditions. Further applied research should create eligibility profiles for remote work (hybrid or telework) in order to leverage the advantage for the sustainability of the workforce.
The previous literature underlies the need for studying virtually performed work tasks (for leaders and followers) and their effects on the sustainability of the workforce; moreover, the increasing global interest from both perspectives, research and practice, is deemed important since success and failure recipes of telework and e-leadership cannot be examined from practical standpoints. However, the literature exposed a paucity of knowledge in regard to hybrid and telework, often overlapping the concepts, and the results continue to be inconclusive and enhanced by a penury of case studies that might explain failed and successful virtually sustainable workforce experiences.
Furthermore, the scarcity of robust theoretical foundations is at the core of telework, e-leadership, and workforce sustainability methodology weaknesses, since a small sample of previous analyses is not considered to be representative, and, therefore, not sufficient for providing a strong virtual background. Experimental and quasi-experimental data along with longitudinal analyses that overcome the existing descriptive and correlational studies are deemed necessary; a mixed method approach could also enhance the knowledge regarding the effects of the virtual environment on leadership and work(force).
The globalization of work environments and the availability of a global workforce emphasize the need for cross-cultural studies that need to analyze the cultural differences within the assessments of telework and workforce sustainability under the spell of various electronically performed leadership styles. Further research focus should be on psychology and social topics such as group/team and individual behaviors, social isolation, and management practices specific to various forms of remote work (hybrid and telework) and their effects on the sustainability of the workforce involved. By taking a personal standpoint (as a singular follower/employee), psychological aspects such as personality, skills, self-esteem, optimism, self-awareness, and cognitive needs should be examined to provide a better understanding of the employees’ portraits that are best suitable for working remotely and enhance the sustainability of the organizational workforce. Prior e-leadership theories [45,168,169] suggested the idea of conducting cost–benefit organizational analyses in regard to teleworking; moreover, teleworker (as leaders and followers) health is another promising research lane [170] that needs to be enhanced through sturdy conceptual frameworks and well-stirred research methodology.
In sum, further theoretical approaches should enhance and provide sustainable foundations to build accurate theories regarding virtual working and leadership and their effects on the sustainability of the workforce, which could be further contrasted to findings around the world, thus enhancing the emergence of a solid body of knowledge in regard to the new global working framework. The research will contribute to the emergence of e-leadership and generally accepted competencies that would further enhance the stability of work environments around the world. Controlled settings for applying research methodology should be recommended (as for laboratory and controlled environments research) in order to provide the literature with relevant explanations on how to successfully create a sustainable workforce through telework and e-leadership. Furthermore, the body of knowledge susceptible to snowball building for the years to come will allow the identification and testing of the necessary virtual leadership competencies to increase the effectiveness of classical organizational leadership practices and the efficiency of management tools, which will result in a variety of forms of sustainable workforce environments once the pandemic and its direct effects are fully surpassed. As a result of further research, (tele)leaders could be trained and (tele)managers guided toward achieving timely levels of workforce sustainability in a virtual and healthy work environment.
Author Contributions
Conceptualization, I.G.; methodology, I.G..; software, I.G.; validation, C.N.M.; formal analysis, I.G.; investigation, C.N.M.; resources, C.N.M.; data curation, I.G.; writing—original draft preparation, I.G.; writing—review and editing, C.N.M.; visualization, I.G.; supervision, I.G.; project administration, C.N.M.; funding acquisition, C.N.M. All authors have read and agreed to the published version of the manuscript.
Funding
Authors are thankful to Romanian Ministry of Research, Innovation and Digitization, within Program 1—Development of the national RD system, Subprogram 1.2—Institutional Performance—RDI excellence funding projects, Contract no.11PFE/30.12.2021, for financial support.
Informed Consent Statement
Not applicable.
Data Availability Statement
Data available on request.
Conflicts of Interest
The authors declare no conflict of interest.
References
- Raworth, K. Doughnut Economics: Seven Ways to Think Like a 21st Century Economist; Penguin: London, UK, 2017. [Google Scholar]
- Steffen, W.; Richardson, K.; Rockström, J.; Cornell, S.E.; Fetzer, I.; Bennett, E.M.; Biggs, R.; Carpenter, S.R.; de Vries, W.; Sörlin, S. Planetary boundaries: Guiding human development on a changing planet. Science 2015, 347, 1259855. [Google Scholar] [CrossRef] [PubMed]
- Contreras, F.; Baykal, E.; Abid, G. E-Leadership and Teleworking in Times of COVID-19 and Beyond: What We Know and Where Do We Go. Front. Psychol. 2020, 11, 590271. [Google Scholar] [CrossRef] [PubMed]
- Prin, M.; Bartels, K. Social distancing: Implications for the operating room in the face of COVID-19. Can. J. Anaesth. 2020, 67, 789–797. [Google Scholar] [CrossRef]
- Muller, J.; Reardon, C.; Hanekom, S.; Bester, J.; Coetzee, F.; Dube, K.; du Plessis, E.; Couper, I. Training for Transformation: Opportunities and Challenges for Health Workforce Sustainability in Developing a Remote Clinical Training Platform. Front. Public Health 2021, 9, 601026. [Google Scholar] [CrossRef] [PubMed]
- Mishchuk, H.; Bilan, Y.; Mishchuk, V. Employment risks under the conditions of the COVID-19 pandemic and their impact on changes in economic behaviour. Entrep. Bus. Econ. Rev. 2023, 11, 201–216. [Google Scholar] [CrossRef]
- Sarihasan, I.; Dajnoki, K.; Oláh, J.; Al-Dalahmeh, M. The importance of the leadership functions of a high-reliability health care organization in managing the COVID-19 pandemic in Turkey. Econ. Sociol. 2022, 15, 78–93. [Google Scholar] [CrossRef]
- Bennis, W.G. On Becoming a Leader; Basic Books: New York, NY, USA, 2009. [Google Scholar]
- Zada, M.; Khan, J.; Saeed, I.; Zada, S.; Jun, Z.Y. Linking public leadership with project management effectiveness: Mediating role of goal clarity and moderating role of top management support. Heliyon 2023, 9, 5. [Google Scholar] [CrossRef] [PubMed]
- Bakker, A.B.; Demerouti, E. Job demands–resources theory: Taking stock and looking forward. J. Occup. Health Psychol. 2017, 22, 273–285. [Google Scholar] [CrossRef]
- Calvo, R.A.; Peters, D. Positive Computing: Technology for Wellbeing and Human Potential. Psychol. Teach. Rev. 2014, 22, 84–85. [Google Scholar] [CrossRef]
- Miglioretti, M.; Gragnano, A.; Margheritti, S.; Picco, E. Not All Telework Is Valuable. Rev. Psicol. Trab. Organ. 2021, 37, 11–19. [Google Scholar] [CrossRef]
- Demerouti, E.; Bakker, A.B.; Bulters, A.J. The loss spiral of work pressure, work–home interference and exhaustion: Reciprocal relations in a three-wave study. J. Vocat. Behav. 2004, 64, 131–149. [Google Scholar] [CrossRef]
- Doherty, B.; Eccleston, R.; Hansen, E.; Natalier, K.; Churchill, B. Building evaluation capacity in micro community organisations—More burden than benefit? Eval. J. Australas. 2015, 15, 29–37. [Google Scholar] [CrossRef]
- European Commission. Partnership for Change in an Enlarged Europe—Enhancing the Contribution of European Social Dialogue; COM(2004) 557 Final; European Commission: Brussels, Belgium, 2004. [Google Scholar]
- Shmueli, G.; Sarstedt, M.; Hair, J.F.; Cheah, J.-H.; Ting, H.; Vaithilingam, S.; Ringle, C.M. Predictive model assessment in PLS-SEM: Guidelines for using PLSpredict. Eur. J. Mark. 2019, 53, 2322–2347. [Google Scholar] [CrossRef]
- Majeed, M.; Irshad, M.; Khan, I.; Saeed, I. The Impact of Team Mindfulness on Project Team Performance: The Moderating Role of Effective Team Leadership. Proj. Manag. J. 2023, 54, 162–178. [Google Scholar] [CrossRef]
- European Commission. Report on the Implementation of the Social Partners’ Framework Agreement on Telework; Commission Staff Working Paper, SEC(2008) 2178; European Commission: Brussels, Belgium, 2008. [Google Scholar]
- Zada, S.; Khan, J.; Zada, M.; Saeed, I.; Jun, Z.Y. Does Servant Leadership Enhance Employee Creativity and Performance?: Mediating Role of Knowledge Sharing and Moderating the Role of Self-Efficacy. J. Organ. End User Comput. (JOEUC) 2023, 35, 1–24. [Google Scholar] [CrossRef]
- Venkatesh, V.; Speier, C. Creating an effective training environment for enhancing telework. Int. J. Hum.-Comput. Stud. 2000, 52, 991–1005. [Google Scholar] [CrossRef]
- Kłopotek, M. The advantages and disadvantages of remote working from the perspective of young employees. Organ. I Zarządzanie Kwart. Nauk. 2017, 4, 39–49. [Google Scholar]
- Stoian, C.-A.; Caraiani, C.; Anica-Popa, I.F.; Dascălu, C.; Lungu, C.I. Telework Systematic Model Design for the Future of Work. Sustainability 2022, 14, 7146. [Google Scholar] [CrossRef]
- Huws, U.; Robinson, W.B.; Robinson, S. Telework Towards the Elusive Office; John Wiley & Sons, Inc.: Hoboken, NJ, USA, 1990. [Google Scholar]
- Bailey, D.E.; Kurland, N.B. A review of telework research: Findings, new directions, and lessons for the study of modern work. J. Organ. Behav. Int. J. Ind. Occup. Organ. Psychol. Behav. 2002, 23, 383–400. [Google Scholar] [CrossRef]
- Poutsma, E.; van der Heijden, B.; Bakker, A.B.; de Bruijn, T. Enjoying new ways to work: An HRM-process approach to study flow. Hum. Resour. Manag. 2014, 53, 271–290. [Google Scholar]
- Pyöriä, P. The concept of knowledge work revisited. J. Knowl. Manag. 2005, 9, 116–127. [Google Scholar] [CrossRef]
- Shin, B.; El Sawy, O.A.; Sheng, O.R.L.; Higa, K. Telework: Existing research and future directions. J. Organ. Comput. Electron. Commer. 2000, 10, 85–101. [Google Scholar] [CrossRef]
- Pyöriä, P. Managing telework: Risks, fears and rules. Manag. Res. Rev. 2011, 34, 386–399. [Google Scholar] [CrossRef]
- Saeed, I.; Khan, J.; Zada, M.; Zada, S. Employee sensemaking in organizational change via knowledge management: Leadership role as a moderator. Curr. Psychol. 2023, 1–15. [Google Scholar] [CrossRef]
- Beauregard, T.A.; Basile, K.A.; Canonico, E. Telework: Outcomes and facilitators for employees. In The Cambridge Handbook of Technology and Employee Behavior; Cambridge University Press: Cambridge, UK, 2019. [Google Scholar]
- Greer, T.W.; Payne, S.C. Overcoming telework challenges: Outcomes of successful telework strategies. Psychol. J. 2014, 17, 87–111. [Google Scholar] [CrossRef]
- Elshaer, I.A.; Azazz, A.M.S.; Kooli, C.; Alshebami, A.S.; Zeina, M.M.A.; Fayyad, S. Environmentally Specific Servant Leadership and Brand Citizenship Behavior: The Role of Green-Crafting Behavior and Employee-Perceived Meaningful Work. Eur. J. Investig. Health Psychol. Educ. 2023, 13, 1097–1116. [Google Scholar] [CrossRef] [PubMed]
- Mahler, J. The telework divide: Managerial and personnel challenges of telework. Rev. Public Pers. Adm. 2012, 32, 407–418. [Google Scholar] [CrossRef]
- Mello, J.A. Managing telework programs effectively. Empl. Responsib. Rights J. 2007, 19, 247–261. [Google Scholar] [CrossRef]
- Beauregard, T.A.; Henry, L.C. Making the link between work-life balance practices and organizational performance. Hum. Resour. Manag. Rev. 2009, 19, 9–22. [Google Scholar] [CrossRef]
- Beckel, J.L.O.; Fisher, G.G. Telework and Worker Health and Well-Being: A Review and Recommendations for Research and Practice. Int. J. Environ. Res. Public Health 2022, 19, 3879. [Google Scholar] [CrossRef]
- Tavares, A.I. Telework and health effects review. Int. J. Healthc. 2017, 3, 30–36. [Google Scholar] [CrossRef]
- Allen, T.D.; Golden, T.D.; Shockley, K.M. How Effective Is Telecommuting? Assessing the Status of Our Scientific Findings. Psychol. Sci. Public Interest 2015, 16, 40–68. [Google Scholar] [CrossRef]
- Nilles, J.M. Traffic reduction by telecommuting: A status review and selected bibliography. Transp. Res. Part A Gen. 1988, 22, 301–317. [Google Scholar] [CrossRef]
- Waters, K.A. The Lived Experience of Teleworking: A Case Study from the Higher Education Environment. Ph.D. Thesis, Frostburg State University, Frostburg, MD, USA, 2016. [Google Scholar]
- Smith, S.A.; Patmos, A.; Pitts, M.J. Communication and Teleworking: A Study of Communication Channel Satisfaction, Personality, and Job Satisfaction for Teleworking Employees. J. Bus. Commun. 2015, 55, 44–68. [Google Scholar] [CrossRef]
- Charalampous, M.; Grant, C.A.; Tramontano, C.; Michailidis, E. Systematically reviewing remote e-workers’ well-being at work: A multidimensional approach. Eur. J. Work Organ. Psychol. 2019, 28, 51–73. [Google Scholar] [CrossRef]
- Lund, E.M.; Forber-Pratt, A.J.; Wilson, C.; Mona, L.R. The COVID-19 pandemic, stress, and trauma in the disability community: A call to action. Rehabil. Psychol. 2020, 65, 313–322. [Google Scholar] [CrossRef] [PubMed]
- Beauregard, R.A. Voices of Decline: The Postwar Fate of US Cities; Routledge: Abingdon-on-Thames, UK, 2013. [Google Scholar]
- Adamovic, M. How does employee cultural background influence the effects of telework on job stress? The roles of power distance, individualism, and beliefs about telework. Int. J. Inf. Manag. 2022, 62, 102437. [Google Scholar] [CrossRef]
- Windeler, J.B.; Chudoba, K.M.; Sundrup, R.Z. Getting away from them all: Managing exhaustion from social interaction with telework. J. Organ. Behav. 2017, 38, 977–995. [Google Scholar] [CrossRef]
- Kern, M.L.; Waters, L.E.; Adler, A.; White, M.A. A multidimensional approach to measuring well-being in students: Application of the PERMA framework. J. Posit. Psychol. 2015, 10, 262–271. [Google Scholar] [CrossRef]
- Coenen, M.; Kok, R.A. Workplace flexibility and new product development performance: The role of telework and flexible work schedules. Eur. Manag. J. 2014, 32, 564–576. [Google Scholar] [CrossRef]
- Fonner, K.L.; Roloff, M.E. Why Teleworkers are More Satisfied with Their Jobs than are Office-Based Workers: When Less Contact is Beneficial. J. Appl. Commun. Res. 2010, 38, 336–361. [Google Scholar] [CrossRef]
- Kossek, E.E.; Lautsch, B.A.; Eaton, S.C. Telecommuting, control, and boundary management: Correlates of policy use and practice, job control, and work–family effectiveness. J. Vocat. Behav. 2006, 68, 347–367. [Google Scholar] [CrossRef]
- Vega, R.P.; Anderson, A.J.; Kaplan, S.A. A Within-Person Examination of the Effects of Telework. J. Bus. Psychol. 2015, 30, 313–323. [Google Scholar] [CrossRef]
- Othman, N.; Yusof, S.A.M.; Osman, W.R.S. A Conflict between Professional vs. Domestic Life? Understanding the Use of ICT in Teleworking for Balance in Work and Family Units. Comput. Inf. Sci. 2009, 2, 3–15. [Google Scholar] [CrossRef]
- Azarbouyeh, A.; Naini, S.G.J. A study on the effect of teleworking on quality of work life. Manag. Sci. Lett. 2014, 4, 1063–1068. [Google Scholar] [CrossRef]
- Kazekami, S. Mechanisms to improve labor productivity by performing telework. Telecommun. Policy 2020, 44, 101868. [Google Scholar] [CrossRef]
- Bentley, T.; Teo, S.; McLeod, L.; Tan, F.; Bosua, R.; Gloet, M. The role of organizational support in teleworker wellbeing: A socio-technical systems approach. Appl. Ergonom. 2016, 52, 207–215. [Google Scholar] [CrossRef]
- Cortellazzo, L.; Bruni, E.; Zampieri, R. The Role of Leadership in a Digitalized World: A Review. Front. Psychol. 2019, 10, 1938. [Google Scholar] [CrossRef]
- Fedakova, D.; Ištonová, L. Slovak IT-employees and new ways of working: Impact on work-family borders and work-family balance. Ceskoslovenska Psychol. 2017, 61, 68–83. [Google Scholar]
- Morgan, R.E. Teleworking: An assessment of the benefits and challenges. Eur. Bus. Rev. 2004, 16, 344–357. [Google Scholar] [CrossRef]
- Pavlova, O. The impact of flexible working arrangements on competitive advantages of organization. Vilnius Univ. Open Ser. 2019, 2, 55–61. [Google Scholar] [CrossRef]
- Salazar-Concha, C.; Ficapal-Cusí, P.; Boada-Grau, J.; Camacho, L.J. Analyzing the evolution of technostress: A science mapping approach. Heliyon 2021, 7, e06726. [Google Scholar] [CrossRef] [PubMed]
- Wojcak, E.; Bajzikova, L.; Sajgalikova, H.; Polakova, M. How to Achieve Sustainable Efficiency with Teleworkers: Leadership Model in Telework. Procedia Soc. Behav. Sci. 2016, 229, 33–41. [Google Scholar] [CrossRef]
- Golden, T.D.; Veiga, J.F.; Dino, R.N. The impact of professional isolation on teleworker job performance and turnover intentions: Does time spent teleworking, interacting face-to-face, or having access to communication-enhancing technology matter? J. Appl. Psychol. 2008, 93, 1412–1421. [Google Scholar] [CrossRef] [PubMed]
- Guțu, I. The It Leadership-Towards Corporate Diplomacy. A Gen. Assessment. Netw. Intell. Stud. 2021, 9, 35–42. [Google Scholar]
- Cooper, C.; Quick, J.C. (Eds.) The Handbook of Stress and Health: A Guide to Research and Practice; John Wiley & Sons: Hoboken, NJ, USA, 2017. [Google Scholar]
- Maruyama, T.; Tietze, S. From anxiety to assurance: Concerns and outcomes of telework. Pers. Rev. 2012, 41, 450–469. [Google Scholar] [CrossRef]
- Kaplan, S.; Engelsted, L.; Lei, X.; Lockwood, K. Unpackaging Manager Mistrust in Allowing Telework: Comparing and Integrating Theoretical Perspectives. J. Bus. Psychol. 2018, 33, 365–382. [Google Scholar] [CrossRef]
- Van Wart, M.; Roman, A.; Wang, X.; Liu, C. Operationalizing the definition of e-leadership: Identifying the elements of e-leadership. Int. Rev. Adm. Sci. 2019, 85, 80–97. [Google Scholar] [CrossRef]
- Bolewski, W. Compass for public/private management in turbulent times: Corporate diplomacy. Int. J. Di-Plomacy Econ. 2021, 7, 4–18. [Google Scholar] [CrossRef]
- Bathini, D.R.; Kandathil, G.M. An Orchestrated Negotiated Exchange: Trading Home-Based Telework for Intensified Work. J. Bus. Ethics 2019, 154, 411–423. [Google Scholar] [CrossRef]
- Putnam, L.L.; Myers, K.K.; Gailliard, B.M. Examining the tensions in workplace flexibility and exploring options for new directions. Hum. Relat. 2014, 67, 413–440. [Google Scholar] [CrossRef]
- Alfehaid, L.; Mohamed, E.E. Understanding the influence of E-leadership on Virtual Team Performance Empirical Study. Int. J. Bus. Appl. Soc. Sci. 2019, 5, 21–36. [Google Scholar] [CrossRef]
- Șoitu, C.T.; Grecu, S.-P.; Asiminei, R. Health Security, Quality of Life and Democracy during the COVID-19 Pandemic: Comparative Approach in the EU-27 Countries. Int. J. Environ. Res. Public Health 2022, 19, 14436. [Google Scholar] [CrossRef] [PubMed]
- Stone, A.G.; Patterson, K. The History of Leadership Focus; Springer: Berlin, Germany, 2023; pp. 689–715. [Google Scholar]
- Malhotra, A.; Majchrzak, A.; Rosen, B. Leading Virtual Teams. Acad. Manag. Perspect. 2007, 21, 60–70. [Google Scholar] [CrossRef]
- Kouzes, J.M.; Posner, B.Z. The Leadership Challenge: How to Make Extraordinary Things Happen in Organizations; John Wiley & Sons: Hoboken, NJ, USA, 2023. [Google Scholar]
- Roman, A.V.; Van Wart, M.; Wang, X.; Liu, C.; Kim, S.; McCarthy, A. Defining E-leadership as Competence in ICT-Mediated Communications: An Exploratory Assessment. Public Adm. Rev. 2019, 79, 853–866. [Google Scholar] [CrossRef]
- Liu, C.; Van Wart, M.; Kim, S.; Wang, X.; McCarthy, A.; Ready, D. The effects of national cultures on two technologically advanced countries: The case of e-leadership in South Korea and the United States. Aust. J. Public Adm. 2020, 79, 298–329. [Google Scholar] [CrossRef]
- Considine, M.; Giguère, S. (Eds.) The Theory and Practice of Local Governance and Economic Development; Springer: Berlin/Heidelberg, Germany, 2008. [Google Scholar]
- Dulebohn, J.H.; Hoch, J.E. Virtual teams in organizations. Hum. Resour. Manag. Rev. 2017, 27, 569–574. [Google Scholar] [CrossRef]
- Beno, M. Managing Telework from an Austrian Manager’s Perspective. In Trends and Advances in Information Systems and Technologies, Proceedings of the WorldCIST018 2018, Advances in Intelligent Systems and Computing 2018, Naples, Italy, 27–29 March 2018; Rocha, A., Adeli, H., Reis, L.P., Costanzo, S., Eds.; Springer: Cham, Switzerland, 2018; pp. 16–29. [Google Scholar]
- Bosua, R.; Kurnia, S.; Gloet, M.; Moza, A. Telework Impact on Productivity and Well-Being. In Social Inclusion and Usability of ICT-Enabled Services; Choudrie, J., Kurnia, S., Tsatsou, P., Eds.; Routledge: New York, NY, USA, 2017; p. 201. [Google Scholar] [CrossRef]
- Esguerra, G.A.E.; Contreras, F. Liderazgo electrónico, un reto ineludible para las organizaciones de hoy. Estud. Gerenciales 2016, 32, 262–268. [Google Scholar] [CrossRef]
- Avolio, B.J.; Bass, B.M. Individual consideration viewed at multiple levels of analysis: A multi-level framework for examining the diffusion of transformational leadership. Leadersh. Q. 1995, 6, 199–218. [Google Scholar] [CrossRef]
- Avolio, B.J.; Kahai, S.; Dodge, G.E. E-leadership: Implications for theory, research, and practice. Leadersh. Q. 2000, 11, 615–668. [Google Scholar] [CrossRef]
- Avolio, B.J.; Kahai, S.S. Adding the “E” to E-Leadership: How it may impact your leadership. Organiz. Dyn. 2003, 31, 325–338. [Google Scholar] [CrossRef]
- Avolio, B.J.; Sosik, J.J.; Kahai, S.S.; Baker, B. E-leadership: Re-examining transformations in leadership source and transmission. Leadersh. Q. 2014, 25, 105–131. [Google Scholar] [CrossRef]
- Al-jedaibi, H.K. Determining how Information Technology is Changing the Role of Leadership in Virtual Organization. Master’s Thesis, The Graduate College University of Wisconsin-Stout, Menomonie, WI, USA, 2001. [Google Scholar]
- Gurr, D. ICT, Leadership in Education and E-leadership. Discourse Stud. Cult. Politics-Educ. 2004, 25, 113–124. [Google Scholar] [CrossRef]
- Cowan, L.D. e-Leadership: Leading in a Virtual Environment—Guiding Principles For Nurse Leaders. Nurs. Econ. 2014, 32, 312–319, 322. [Google Scholar]
- Walther, J.B.; Bazarova, N.N. Validation and Application of Electronic Propinquity Theory to Computer-Mediated Communication in Groups. Commun. Res. 2008, 35, 622–645. [Google Scholar] [CrossRef]
- Hoegl, M.; Muethel, M. Enabling Shared Leadership in Virtual Project Teams: A Practitioners’ Guide. Proj. Manag. J. 2016, 47, 7–12. [Google Scholar] [CrossRef]
- Karakhan, A.A.; Gambatese, J.; Simmons, D.R. Development of Assessment Tool for Workforce Sustainability. J. Constr. Eng. Manag. 2020, 146, 4. [Google Scholar] [CrossRef]
- Murray, W.C.; Holmes, M.R. Impacts of Employee Empowerment and Organizational Commitment on Workforce Sustainability. Sustainability 2021, 13, 3163. [Google Scholar] [CrossRef]
- Gambatese, J.; Karakhan, A.A.; Simmons, D.R. Development of a workforce sustainability model for construction. Cent. Constr. Res. Train. 2019. [Google Scholar] [CrossRef]
- Gambatese, J.A.; Pestana, C.; Lee, H.W. Alignment between lean principles and practices and worker safety behavior. J. Constr. Eng. Manag. 2017, 143, 04016083. [Google Scholar] [CrossRef]
- Dos Santos, L.M. The Relationship between Workforce Sustainability, Stress, and Career Decision: A Study of Kindergarten Teachers during the COVID-19 Pandemic. Sustainability 2021, 13, 11521. [Google Scholar] [CrossRef]
- Buchan, J.; Perfilieva, G. Making Progress towards Health Workforce Sustainability in the Who European Region; World Health Organization: Geneva, Switzerland, 2015. [Google Scholar]
- Bjursell, C.; Bergmo-Prvulovic, I.; Hedegaard, J. Telework and Lifelong Learning. Front. Sociol. 2021, 6, 642277. [Google Scholar] [CrossRef] [PubMed]
- Dahlstrom, T.R. Telecommuting and Leadership Style. Public Pers. Manag. 2013, 42, 438–451. [Google Scholar] [CrossRef]
- Banjo, O. A Phenomenological Examination of the Lived Leadership Experiences of Returnee Founders of Successful African Technology Start-Ups. Ph.D. Thesis, The Chicago School of Professional Psychology, Chicago, IL, USA, 2021. [Google Scholar]
- Onnis, L. Attracting Future Health Workforces in Geographically Remote Regions: Perspectives from current remote health professionals. Asia Pac. J. Health Manag. 2017, 12, 25–33. [Google Scholar] [CrossRef]
- Moglia, M.; Hopkins, J.; Bardoel, A. Telework, Hybrid Work and the United Nation’s Sustainable Development Goals: Towards Policy Coherence. Sustainability 2021, 13, 9222. [Google Scholar] [CrossRef]
- Lasisi, T.T.; Constanţa, E.; Eluwole, K.K. Workplace Favoritism and Workforce Sustainability: An Analysis of Employees’ Well-Being. Sustainability 2022, 14, 14991. [Google Scholar] [CrossRef]
- Sing, M.C.P.; Tam, V.W.Y.; Fung, I.W.H.; Liu, H.J. Critical analysis of construction workforce sustainability in a developed economy—Case study in Hong Kong. Proc. Inst. Civ. Eng. Eng. Sustain. 2017, 171, 342–350. [Google Scholar] [CrossRef]
- Burns, J.M. Leadership; Harper & Row: New York, NY, USA, 1978. [Google Scholar]
- Sing, M.C.; Love, P.E.; Liu, H.J. Rehabilitation of existing building stock: A system dynamics model to support policy development. Cities 2019, 87, 142–152. [Google Scholar] [CrossRef]
- Bass, B.M. Personal selling and transactional/transformational leadership. J. Pers. Sell. Sales Manag. 1997, 17, 19–28. [Google Scholar]
- Judge, T.A.; Piccolo, R.F. Transformational and Transactional Leadership: A Meta-Analytic Test of Their Relative Validity. J. Appl. Psychol. 2004, 89, 755–768. [Google Scholar] [CrossRef]
- Bass, B.M.; Bass Bernard, M. Leadership and Performance Beyond Expectations; Free Press: Florence, MA, USA, 1985. [Google Scholar]
- Bass, B.M.; Riggio, R.E. Transformational Leadership; Taylor & Francis Group: Abingdon-on-Thames, UK, 2006. [Google Scholar]
- Mio, J.S.; Riggio, R.E.; Levin, S.; Reese, R. Presidential leadership and charisma: The effects of metaphor. Leadersh. Q. 2005, 16, 287–294. [Google Scholar] [CrossRef]
- Reese, D.L.; Pohlman, D.W. Centralized purchasing power: Why air force leadership should care. Air Force J. Logist. 2005, 29, 2. [Google Scholar]
- Onnis, L.-A. Human resource management policy choices, management practices and health workforce sustainability: Remote Australian perspectives. Asia Pac. J. Hum. Resour. 2019, 57, 3–23. [Google Scholar] [CrossRef]
- Podsakoff, P.M.; MacKenzie, S.B.; Lee, J.-Y.; Podsakoff, N.P. Common method biases in behavioral research: A critical review of the literature and recommended remedies. J. Appl. Psychol. 2003, 88, 879–903. [Google Scholar] [CrossRef] [PubMed]
- Preston, C.C.; Colman, A.M. Optimal number of response categories in rating scales: Reliability, validity, discriminating power, and respondent preferences. Acta Psychol. 2000, 104, 1–15. [Google Scholar] [CrossRef] [PubMed]
- Rigdon, E.E.; Sarstedt, M.; Ringle, C.M. On Comparing Results from CB-SEM and PLS-SEM: Five Perspectives and Five Recommendations. ZFP—J. Res. Manag. 2017, 39, 4–16. [Google Scholar] [CrossRef]
- Schaufeli, W.B.; Salanova, M. Efficacy or inefficacy, that’s the question: Burnout and work engagement, and their relationships with efficacy beliefs. Anxiety Stress Coping 2007, 20, 177–196. [Google Scholar] [CrossRef]
- Buchan, J.; Poz, M.R.D. Skill mix in the health care workforce: Reviewing the evidence. Bull. World Health Organ. 2002, 80, 575–580. [Google Scholar]
- Kossek, E.E.; Valcour, M.; Lirio, P. Organizational strategies for promoting work–life balance and wellbeing. Work Wellbeing 2014, 3, 295–318. [Google Scholar]
- Hair, J.F., Jr.; Matthews, L.M.; Matthews, R.L.; Sarstedt, M. PLS-SEM or CB-SEM: Updated guidelines on which method to use. Int. J. Multivar. Data Anal. 2017, 1, 107–123. [Google Scholar] [CrossRef]
- Scudder, A.T.; Taber-Thomas, S.M.; Schaffner, K.; Pemberton, J.R.; Hunter, L.; Herschell, A.D. A mixed-methods study of system-level sustainability of evidence-based practices in 12 large-scale implementation initiatives. Health Res. Policy Syst. 2017, 15, 102. [Google Scholar] [CrossRef] [PubMed]
- Kas, D.; Ahmad, F.; Thi, L.S. Measurement of transactional and transformational leadership: Validity and reliability in Sri Lankan context. Pertanika J. Soc. Sci. Humanit. 2014, 22, 559–574. [Google Scholar]
- Cavusgil, S.T.; Das, A. Methodological issues in empirical cross-cultural research: A survey of the management literature and a framework. MIR Manag. Int. Rev. 1997, 37, 71–96. [Google Scholar]
- Hair, J.F.; Anderson, R.E.; Tatham, R.L.; Black, W.C. Multivariate Data Analysis with Readings; Prentice Hall: New York, NY, USA, 1995. [Google Scholar]
- Hair, J.F.; Gabriel, M.; Patel, V. AMOS covariance-based structural equation modeling (CB-SEM): Guidelines on its application as a marketing research tool. Braz. J. Mark. 2014, 13, 44–55. [Google Scholar]
- Fornell, C.; Larcker, D.F. Structural equation models with unobservable variables and measurement error: Algebra and statistics. J. Mark. Res. 1981, 18, 382–388. [Google Scholar] [CrossRef]
- Hair, J.F.; Hult, G.T.M.; Ringle, C.M.; Sarstedt, M. A Primer on Partial Least Squares Structural Equation Modeling (PLS-SEM), 3rd ed.; Sage: Thousand Oaks, CA, USA, 2022. [Google Scholar]
- Ringle, C.; Da Silva, D.; Bido, D. Structural equation modeling with the SmartPLS. Braz. J. Mark. 2015, 13, 2. [Google Scholar]
- Gaskin, J.; Ogbeibu, S.; Lowry, P.B. Demystifying Prediction in Mediation Research and the Use of Specific Indirect Effects and Indirect Effect Sizes. In Partial Least Squares Path Modeling: Basic Concepts, Methodological Issues, and Applications, 2nd ed.; Latan, H., Hair, J.F., Noonan, R., Eds.; Springer: Cham, Switzerland, 2023. [Google Scholar]
- Hair, J.F.; Ringle, C.M.; Sarstedt, M. Partial Least Squares Structural Equation Modeling: Rigorous Applications, Better Results and Higher Acceptance. Long Range Plan. 2013, 46, 1–12. [Google Scholar] [CrossRef]
- Sarstedt, M.; Becker, J.-M.; Ringle, C.M.; Schwaiger, M. Uncovering and Treating Unobserved Heterogeneity with FIMIX-PLS: Which Model Selection Criterion Provides an Appropriate Number of Segments? Schmalenbach Bus. Rev. 2011, 63, 34–62. [Google Scholar] [CrossRef]
- Demerouti, E.; Bakker, A.B.; Nachreiner, F.; Schaufeli, W.B. The job demands-resources model of burnout. J. Appl. Psychol. 2001, 86, 499–512. [Google Scholar] [CrossRef]
- Dijkstra, T.K.; Henseler, J. Consistent Partial Least Squares Path Modeling. MIS Q. 2015, 39, 297–316. [Google Scholar] [CrossRef]
- Johari, J.; Shamsudin, F.M.; Zainun, N.F.H.; Yean, T.F.; Yahya, K.K. Institutional leadership competencies and job performance: The moderating role of proactive personality. Int. J. Educ. Manag. 2022, 36, 1027–1045. [Google Scholar] [CrossRef]
- Memon, M.A.; Ramayah, T.; Cheah, J.H.; Ting, H.; Chuah, F.; Cham, T.H. PLS-SEM statistical programs: A review. J. Appl. Struct. Equ. Model. 2021, 5, 1–14. [Google Scholar] [CrossRef]
- Hair, J.F.; Risher, J.J.; Sarstedt, M.; Ringle, C.M. When to use and how to report the results of PLS-SEM. Eur. Bus. Rev. 2019, 31, 2–24. [Google Scholar] [CrossRef]
- Chin, W.W. Commentary: Issues and opinion on structural equation modeling. MIS Q. 1998, 22, vii–xvi. [Google Scholar]
- Henseler, J.; Dijkstra, T.K.; Sarstedt, M.; Ringle, C.M.; Diamantopoulos, A.; Straub, D.W.; Ketchen, D.J., Jr.; Hair, J.F.; Tomas, G.; Hult, M.; et al. Common beliefs and reality about PLS: Comments on Rönkkö and Evermann (2013). Organ. Res. Methods 2014, 17, 182–209. [Google Scholar] [CrossRef]
- Hinkle, D.E.; Wiersma, W.; Jurs, S.G. Applied Statistics for the Behavioral Sciences, 5th ed.; Houghton Mifflin: Boston, MA, USA, 1998. [Google Scholar]
- Pett, M.A.; Lackey, N.R.; Sullivan, J.J. Making Sense of Factor Analysis: The Use of Factor Analysis for Instrument Development in Health Care Research; Sage: Newbury Park, CA, USA, 2003. [Google Scholar]
- Cohen, P.; Cohen, P. Subcultural Conflict and Working-Class Community; Macmillan Education UK: London, UK, 1997; pp. 48–63. [Google Scholar]
- Henseler, J.; Ringle, C.M.; Sinkovics, R.R. The use of partial least squares path modeling in international marketing. In New Challenges to International Marketing; Sinkovics, R.R., Ghauri, P.N., Eds.; Emerald Group Publishing Limited: Bingley, UK, 2009; Volume 20, pp. 277–319. [Google Scholar]
- Shmueli, G.; Ray, S.; Estrada, J.M.V.; Chatla, S.B. The elephant in the room: Predictive performance of PLS models. J. Bus. Res. 2016, 69, 4552–4564. [Google Scholar] [CrossRef]
- Hu, L.; Bentler, P. Cutoff criteria for fix indexes in covariance structure analysis: Conventional criteria versus new alternatives. Struct. Equ. Model. A Multidiscip. J. 1999, 6, 1–55. [Google Scholar] [CrossRef]
- Hahn, C.; Johnson, M.D.; Herrmann, A.; Huber, F. Capturing Customer Heterogeneity using a Finite Mixture PLS Approach. Schmalenbach Bus. Rev. 2002, 54, 243–269. [Google Scholar] [CrossRef]
- Becker, J.-M.; Rai, A.; Ringle, C.M.; Völckner, F. Discovering Unobserved Heterogeneity in Structural Equation Models to Avert Validity Threats. MIS Q. 2013, 37, 665–694. [Google Scholar] [CrossRef]
- Sarstedt, M.; Hair, J.F., Jr.; Nitzl, C.; Ringle, C.M.; Howard, M.C. Beyond a tandem analysis of SEM and PROCESS: Use of PLS-SEM for mediation analyses! Int. J. Mark. Res. 2020, 62, 288–299. [Google Scholar] [CrossRef]
- Sarstedt, M.; Ringle, C.M.; Hair, J.F. Treating unobserved heterogeneity in PLS-SEM: A multi-method approach. In Partial Least Squares Path Modeling; Springer: Berlin/Heidelberg, Germany, 2017; pp. 197–217. [Google Scholar]
- Akaike, H. Maximum likelihood identification of Gaussian autoregressive moving average models. Biometrika 1973, 60, 255–265. [Google Scholar] [CrossRef]
- Bozdogan, H. Model selection and Akaike’s information criterion (AIC): The general theory and its analytical extensions. Psychometrika 1987, 52, 345–370. [Google Scholar] [CrossRef]
- Hair, J.; Hollingsworth, C.L.; Randolph, A.B.; Chong, A.Y.L. An updated and expanded assessment of PLS-SEM in information systems research. Ind. Manag. Data Syst. 2017, 117, 442–458. [Google Scholar] [CrossRef]
- Ramaswamy, K. Multinationality and performance: An empirical examination of the moderating effect of configuration. Acad. Manag. Proc. 1993, 1993, 142–146. [Google Scholar] [CrossRef]
- Ringle, C.M.; Sarstedt, M.; Straub, D.W. Editor’s comments: A critical look at the use of PLS-SEM in “MIS Quarterly”. MIS Q. 2012, 36, iii–xiv. [Google Scholar] [CrossRef]
- Hair, N.L.; Hanson, J.L.; Wolfe, B.L.; Pollak, S.D. Association of Child Poverty, Brain Development, and Academic Achievement. JAMA Pediatr. 2015, 169, 822–829. [Google Scholar] [CrossRef] [PubMed]
- Shmueli, G. To Explain or to Predict? Statist. Sci. 2010, 25, 289–310. [Google Scholar] [CrossRef]
- Ringle, C.M.; Sarstedt, M.; Schlittgen, R. Finite Mixture and Genetic Algorithm Segmentation in Partial Least Squares Path Modeling: Identification of Multiple Segments in Complex Path Models. In Advances in Data Analysis, Data Handling and Business Intelligence: Proceedings of the 32nd Annual Conference of the Gesellschaft für Klassifikation eV, Joint Conference with the British Classification Society (BCS) and the Dutch/Flemish Classification Society (VOC), Helmut-Schmidt-University, Hamburg, 16–18 July 2008; Springer: Berlin/Heidelberg, Germany, 2010; pp. 167–176. [Google Scholar] [CrossRef]
- Aiken, L.S.; West, S.G. Multiple Regression: Testing and Interpreting Interactions; Sage: Newbury Park, CA, USA, 1991. [Google Scholar]
- Aguinis, H.; Beaty, J.C.; Boik, R.J.; Pierce, C.A. Effect Size and Power in Assessing Moderating Effects of Categorical Variables Using Multiple Regression: A 30-Year Review. J. Appl. Psychol. 2005, 90, 94–107. [Google Scholar] [CrossRef]
- DasGupta, P. Literature review: e-Leadership. Emerg. Leaders. Journeys 2011, 4, 1–36. [Google Scholar] [CrossRef]
- Fan, K.-T.; Chen, Y.-H.; Wang, C.-W.; Chen, M. E-leadership effectiveness in virtual teams: Motivating language perspective. Ind. Manag. Data Syst. 2014, 114, 421–437. [Google Scholar] [CrossRef]
- Reed, A.; Hunton, J.E.; Norman, C.S. A Postmodern Stakeholder Analysis of Telework. In Advances in Accounting Behavioral Research; Emerald Group Publishing Limited: Bingley, UK, 2006; pp. 209–235. [Google Scholar] [CrossRef]
- Gálvez, A.; Tirado, F.; Alcaraz, J.M. “Oh! Teleworking!” Regimes of engagement and the lived experience of female Spanish teleworkers. Bus. Ethics A Eur. Rev. 2020, 29, 180–192. [Google Scholar] [CrossRef]
- Cumming, T.; Sumsion, J.; Wong, S. Rethinking early childhood workforce sustainability in the context of Australia’s early childhood education and care reforms. Int. J. Child Care Educ. Policy 2015, 9, 1–15. [Google Scholar] [CrossRef]
- Murray, W.C.; Rostis, A. Who’s running the machine? A theoretical exploration of work stress and burnout of technologically tethered workers. J. Individ. Employ. Rights 2007, 12, 249–263. [Google Scholar] [CrossRef]
- Bakker, A.B.; Demerouti, E. The Job Demands-Resources model: State of the art. J. Manag. Psychol. 2007, 22, 309–328. [Google Scholar] [CrossRef]
- Bezemer, D.J. Seize the day: Opportunities and costs in the COVID-19 crisis. Glob. Sustain. 2021, 4, e10. [Google Scholar] [CrossRef]
- Labour Court of Appeal, Brussels, 2 July 2019, [EUR-Lex-62019CJ0909-EN-EUR-Lex. Available online: www.europa.eu (accessed on 4 April 2023).
- Müller, T.; Niessen, C. Self-leadership in the context of part-time teleworking. J. Organ. Behav. 2019, 40, 883–898. [Google Scholar] [CrossRef]
- Peters, M. Time to solve persistent, pernicious and widespread nursing workforce shortages. Int. Nurs. Rev. 2023, 70, 247–253. [Google Scholar] [CrossRef] [PubMed]
- Nayani, R.J.; Nielsen, K.; Daniels, K.; Donaldson-Feilder, E.J.; Lewis, R.C. Out of sight and out of mind? A literature review of occupational safety and health leadership and management of distributed workers. Work Stress 2018, 32, 124–146. [Google Scholar] [CrossRef]
Disclaimer/Publisher’s Note: The statements, opinions and data contained in all publications are solely those of the individual author(s) and contributor(s) and not of MDPI and/or the editor(s). MDPI and/or the editor(s) disclaim responsibility for any injury to people or property resulting from any ideas, methods, instructions or products referred to in the content. |
© 2023 by the authors. Licensee MDPI, Basel, Switzerland. This article is an open access article distributed under the terms and conditions of the Creative Commons Attribution (CC BY) license (https://creativecommons.org/licenses/by/4.0/).



