Next Article in Journal
Effects of the Ingredients on Maturity and Humification during Kitchen Waste Composting as Illustrated by Nuclear Magnetic Resonance
Next Article in Special Issue
A Study on a Communication-Based Algorithm to Improve Protection Coordination under High-Impedance Fault in Networked Distribution Systems
Previous Article in Journal
Best Practices to Support the Transition towards Sustainable Logistics from the Perspective of Brazilian Carriers
Previous Article in Special Issue
Review of Power Control Methods for a Variable Average Power Load Model Designed for a Microgrid with Non-Controllable Renewable Energy Sources
 
 
Font Type:
Arial Georgia Verdana
Font Size:
Aa Aa Aa
Line Spacing:
Column Width:
Background:
Article

A Novel Approach for Elimination of Defects of Blocking and Unblocking in Distance Relays during Power Swing

1
Electrical Engineering Department, Faculty of Engineering, University of Zanjan, Zanjan 45371-38791, Iran
2
Faculty of Electrical and Computer Engineering, University of Kashan, Kashan 87317-53153, Iran
3
Electrical Engineering Department, Iran University of Science and Technology, Tehran 16846-13114, Iran
*
Author to whom correspondence should be addressed.
Sustainability 2023, 15(18), 13435; https://doi.org/10.3390/su151813435
Submission received: 8 July 2023 / Revised: 22 August 2023 / Accepted: 28 August 2023 / Published: 7 September 2023
(This article belongs to the Special Issue Smart Grid and Power System Protection)

Abstract

:
In power systems, distance relays are commonly employed as the primary protection for transmission lines, and their operation is of utmost importance. Power swings are a type of phenomenon that can lead to improper functioning of conventional distance relays, posing a threat to the uninterrupted flow of electrical power. The occurrence of a power swing disrupts the impedance measured by the relay, causing it to deviate from the normal load condition and enter the relay tripping zones. This research paper introduces a novel method based on the Prony method for extracting current waveform components, enabling fault detection during power swings. Subsequently, the proposed method’s accuracy is assessed through simulations implemented on a nine-bus power system, involving three-phase current signal processing and the application of the proposed algorithm. Various fault scenarios encompassing varying fault distances from the relay position, fault resistances, and power angles within the 9-bus system are simulated to encompass a wide range of fault environments. The simulation results demonstrate the effectiveness of the proposed algorithm in detecting all types of faults, including symmetrical and asymmetrical faults, during power swings.

1. Introduction

The stability of power systems is at risk from disruptive phenomena like power swings, which can be triggered by sudden disturbances such as rapid changes in demand, switching or short circuits, or the disconnection of power lines resulting from faults within the power system. These events can cause significant swings in the rotor angle of the generators [1]. In case of lack of pole slip, the power swing is stable, and this phenomenon is due to the efforts of generator units to find a new operating point [2].
If the power swing remains stable, the distance relay must not send a trip command. However, it is possible for distance relays to experience malfunctions during stable power swings. The improper operation of distance relays within a wide-ranging power system can result in the malfunction of other relays and jeopardize the security of the system. An instance that highlights the significance of this issue is the blackout that occurred in the United States in 2003, which was ultimately caused by the tripping of distance relays due to overload and power swings, eventually culminating in the collapse of the entire system [3].
Measures have been implemented to decrease the risk of inappropriate functioning of distance relays when power swings occur. To manage such situations effectively, power swing detector (PSD) or power swing blocking (PSB) mechanisms are incorporated into these relays. The role of these units is to identify power swings and prevent the distance relay from improper operation.
So far, several methods have been introduced to design the PSB unit and detect power swings in distance relays. The conventional and widely used approach assesses the speed of the impedance characteristic within a region [4]. The rate of impedance variations observed by the relay during a fault surpasses that observed during the power swing [5]. This approach encounters certain challenges, including the need to establish a time limit for the speedometer timer and unsatisfactory performance for extensive and overloaded lines. Currently, the most common technique for power swing detection is based on impedance measurement, which is sensitive to network topology [6].
In the event of a short circuit fault occurring during power swing and operation of the PSB unit, the distance relay must detect the fault immediately and unblock in order to initiate the trip of the power lines. Extensive research has been conducted on different approaches for fault detection during power swings, which is briefly discussed within this paper. In [7], a method based on the new superimposed negative sequence current was proposed to detect the fault during asymmetrical power swing. In [8], probabilistic neural networks and S-Transform were employed to detect faults during power swings. Only symmetrical faults can be detected by this method, which takes a half cycle. In [9], the data mining method based on a decision tree and random forests was employed to find faults during power swings. Twenty different feature numbers were chosen to be the data mining model’s input. The aforementioned method can also detect faults in series compensated lines. In [10], the idea of DC-offset estimate to find faults during power swings was presented, but only a small number of fault environments were taken into account for all the case studies. In [11], in order to identify faults, the utilization of synchrophasor measurements for estimating the voltage phasors and load angles of the buses was demonstrated. Swing is detected if the change in load angle exceeds a threshold, and fault is detected if the voltage magnitude falls below a certain threshold.
In [12], an indicator called transient monitoring (TM) was introduced to detect a fault. The basis of the work is the comparison of the calculated TM value and the preset threshold. If the TM value is larger than the preset threshold, a fault has occurred. The TM index as a recorder of transient variations from the beginning of the fault is calculated using the dynamic phase estimation method. Another method of fault detection is the differential power method mentioned in [13]. The differential power is obtained by calculating the difference between the voltage and current samples and the predicted samples. In this method, the auto-regression technique is used to estimate future voltage and current samples. The problem with this method is the large number of simulations required to select the appropriate auto-regression parameters. In [14], a fault detection scheme was proposed based on superimposed negative sequence apparent power during power swing. In [15], a method was introduced which is dependent on the TKEO of zero sequence voltage (obtained from instantaneous values) and negative sequence current (obtained from phasor values) during power swing. In [16], a simple algorithm to detect symmetrical faults during power swing on a double circuit multi-terminal line was proposed. In [17], different wavelet types were used, such as Battle Lemarie Spline, Beylkin, Daubechies, and Symlet, for fault detection during power swing by extracting voltage and current signals. In [18], a fault detection algorithm was presented based on discrete wavelet transforms during power swings. In [19], a method to estimate signals using a Taylor series expansion and a formulation of a discrimination index from the estimation error were proposed. The discriminating index is equal to or greater than the threshold, the fault is found. Although this method may contain estimation mistakes, it has not been evaluated for differences in fault resistance or phase angles. Also, in [20] a method has been proposed based on the phase comparison of line current technique and the different percentage of transmission line length at the fault point to analyze the fault during power swing.
Fast wavelet coefficient index [21] and covariance indices-based [22] methods are employed for fault detection during power swing. In [23], on the basis of the characteristics of fundamental frequency phasors, two different fault detector types were described. Despite the fact that some of the described features exist, there are issues with the suggested techniques. It appears that setting-free is one among the techniques. Given that the directional methods must be tuned, this technique is actually a variation in the directional relay. The speed of fault detection using that method is insufficient to meet the speed requirements of the protective relay. Based on the measured admittance in the IED, a different methodology was created. It is not yet clear if the admittance is determined in the sequence domain or the ABC system. In [24], a method based on the absolute rate of change of zero sequence current was proposed for detecting faults, without any supporting analysis, as a heuristic characteristic. In [25], a method based on concentric PSB was proposed for detecting fault in lines compensated by unified power flow controller (UPFC). In [26], a method based on the variance of sampled current signal instead of using sophisticated signal processing was proposed for detecting power swing and blocking the distance relay. In [27], chaos technique was proposed to detect power swing and the fault during power swing by using the current signal data and logistic map. In [28], a new method was proposed which utilizes Hilbert transform to detect power swings and faults that occur during power swings. This method operates autonomously regardless of the system parameters.
This paper presents a new method for fault detection during power swing based on the extraction of current waveform components using the Prony method. This method can eliminate all the mentioned problems and detect the types of faults during power swings. To evaluate the efficiency of this method, a 9-bus grid model has been studied in MATLAB and DIgSILENT software. In the second section of this paper, the behavior of the distance relay during power swing is studied. In the third section, a fault detection algorithm is presented, based on the study of the main frequency damping coefficient in each window of the current waveform. Finally, the performance of the proposed method has been investigated by simulating various faults at different points of the line in DIgSILENT and MATLAB.

2. Distance Relay Behavior during Power Swing

The distance relay plays a crucial role in ensuring the robustness of the power system by effectively detecting and eliminating faults in transmission lines. Also, the relay must trip when a fault occurs in its set zone, and the operation of the relay must be prevented due to power swings caused by disturbances. As a result, the PSB unit has been added to modern distance relays, and the relays may be blocked during power swings [29,30]. According to Figure 1, if no fault occurs in the transmission line, the impedance seen by the distance relay is obtained from (1).
Z C = V m I mn = V m ( V m V n ) Z L = Z L ( 1 1 | V n V m | < θ nm )
In (1), the impedance seen by the relay is determined by two variables: the magnitude ratio of two busbar voltages at the end of the line ( | V n V m | ) and the angle difference between the two bus voltages ( θ nm = θ n θ m ). Due to the voltage swings of busbars during the power swing, z c also oscillates. The z c trajectories on the R-X plane is shown in Figure 2 with respect to the voltage magnitude ratio of two buses and the angle difference between the two buses mentioned.
During power swing, if the voltage magnitude ratio of busbars and angle difference is such that the impedance seen by the relay enters the zone settings, an undesirable trip occurs.

3. Prony Method

This algorithm is utilized in signal processing, which has recently been used in the protection of power systems [31,32].
In [33], Prony analysis is used to determine the operating modes of the power system (stability or instability detection) using the oscillation curve of network generators. This method as a powerful tool analyzes the signal and extracts its qualitative data. The power of the Prony algorithm in analyzing damped signals and estimating signal damping coefficients has made this algorithm a suitable tool for use in transient state analysis. Using this algorithm, signal information such as frequency, amplitude, and damping coefficient can be extracted. These data can be utilized to analyze the network conditions that have affected the signal. The two main advantages of this method are more simplicity and fewer calculations compared with existing methods and the lack of dependence of the result on the initial value.
The Prony method calculates the amplitude, frequency, and damping coefficient of the signal with the sum of the damped sub-sines according to (2):
y ( n ) = k = 1 M a k e S k n
  • n = 0 ,   1 ,   2 ,   3 ,   ,   N - 1
  • k = 1 ,   2 ,   3 ,   ,   M
In Equation (2), N is the number of samples in a window and M is the number of damping sines. a k and s k are also complex numbers.
S k = δ k + j ω k
δ k is the damping coefficient and ω k is the damping frequency. In [14], linear equations are expressed as estimation values as follows:
[ y ( 1 ) y ( 2 ) y ( L ) y ( 2 ) y ( 3 ) y ( L + 1 ) y ( N - L ) y ( N - L + 1 ) y ( N - L ) ] [ b ( 1 ) b ( 2 ) b ( L ) ] = - [ y ( 0 ) y ( 1 ) y ( N - L - 1 ) ] Ab = h
where b is the vector of inverse estimation coefficients; A is the sample matrix; and h is the sample vector. In [34], it is shown that Equation (5) has roots in the form Z k = e s k .
Z L + b ( 1 ) Z L - 1 + + b ( L ) = 0
In which M ≤ L ≤ (N − M). In Equation (5), if L > M, we have (L − M) more roots of zero, which are called external zeros. To obtain vector b, Equation (4) must be solved by the least square error method.
By calculating the roots of Equation (5), the damping coefficients and the damping frequency of the signal can be calculated according to Equations (6) and (7):
δ k = 1 2 × Δ t ln ( ( Im ( Z k ) ) 2 + ( Re ( Z k ) ) 2 )
f k = arg ( Z k ) 2 π · Δ t
where Im ( Z k ), Re ( Z k ), and Δt are the imaginary part of the roots, the real part of the roots and the sampling time, respectively. Therefore, by defining y(n) correctly and applying the proposed method, the desired signal properties can be obtained at once and without repetition. In this study, y(n) is the current signal sampled at a frequency of 10 kHz.
In order to calculate the components of the current waveform at the relaying point, the Prony method is used in a window according to Figure 3.
Waveform components are calculated in one-cycle windows without overlap. It is better to choose the length of the windows and the number of damped sub-sinuses to reach an acceptable speed and desired accuracy.
An anti-aliasing filter is utilized to prevent the occurrence of similarity phenomena in the processing of current signals of phases a, b, and c [35]. To satisfy the Nyquist equation, frequencies greater than half of the sampling frequency must be removed from all signals. Therefore, the cut-off frequency of the anti-aliasing filters should be set to less than half the sampling frequency. In practice, the filter cut-off frequency is set to one-third of the sampling frequency [36]. The anti-aliasing filters utilized in this paper are low-pass butter-worth types commonly used in protection relays.

4. Proposed Algorithm

In this section, the proposed algorithm for fault detection during power swings is presented. As we know, the fault current is a damped sinusoidal waveform, and the current waveform of power swing is sinusoidal with a slip frequency between 0.3 Hz and 0.7 Hz. Therefore, the fault and power swing current waveforms have differences in their damping coefficient and frequency components. As mentioned in Section 3, the Prony algorithm with its particular estimation method can extract signal components, such as frequency, amplitude, and damping coefficient in each window. Comparing these parameters can detect the fault during power swings. In the proposed method, the damping coefficient parameter extracted in each window is used. The steps of the proposed algorithm are as follows:
A: After the power swing occurs and the distance relay is blocked, the currents of all three phases, a, b, and c, are sampled with a frequency of 10 kHz. In regular operation, the currents of all three phases have a frequency of 60 Hz; however, during power swings, due to the dependency of frequency on the rotor speed, the frequency, voltage, and current during power swing are not constant, and the frequency has a value which is close to 60 Hz.
B: At this level, the current signals of all three phases in each window are processed with a length of one cycle and 167 samples based on the Prony method. Considering that both values of M and L are assumed to be equal to 6, by solving Equation (4), the value of the coefficients vector b is obtained. Finally, from Equations (6) and (7) in each window, 6 frequencies ( f k ), and six damping coefficients ( δ k ) can be calculated. In this way, the main frequency in each window ( f mi ) , which is close to 60 Hz and has the lowest damping coefficient, is identified.
C: Finally, the type of current can be determined by examining and comparing the amounts of damping coefficients of the main frequency ( δ mi ) obtained in each window with the damping coefficient of the main frequency of the previous windows in each phase. In the window that fault occurs, the damping coefficient of the main frequency significantly increases compared with the damping coefficient of the main frequency during power swings (previous windows), which means that the main frequency is damped. High frequencies appear in the mentioned window. To determine the threshold value, the comparison of the damping coefficients of the main frequency ( δ mi ) of each window in different conditions of power swing according to Table 1 and Table 2 has been utilized. Considering all the damping coefficients obtained from various simulations in Table 2 and Table 3, the threshold value is assumed to be 12. If at least during each phase the damping coefficient of the main frequency in each window is greater than the threshold, it means that a fault occurs during the power swing, and the relay must be unblocked. Figure 4 shows the flowchart of the proposed algorithm. f mi and δ mi in the algorithm are the main frequency, and its damping coefficient in the i t h window, respectively.

5. Results

To evaluate the performance of the proposed method, a 9-bus 230 kV transmission grid is modeled in DIgSILENT software 15.7, DIgSILENT GmbH (Gomaringen, Gomaringen) according to Figure 5. The most important point in the implementing of the proposed method is accuracy and non-saturation of current that seen by distance relay. According to the results of load flow studies and short circuit studies, ideal specification for CT is 5p20/30VA. The R1 distance relay is selected for the study (is the case study). After a fault occurs at t = 0.7 s in line 7–8(b) and tripped at t = 1 s, a power swing occurs in line 7–8(a), and relay R1 blocked.
The fault resistance value for various faults is determined using [13]. It should also be noted that the fault resistance value for three-phase faults is minimal and less than 1 ohm, but for asymmetrical faults is larger.
The sampling frequency is 10 kHz, and the length of each window is one cycle and 166 samples. The current waveform of phase A at the location of relay R1 during the power swing, is shown in Figure 6.
As shown in Figure 6, when a fault occurs, the amount of fault current is detectably more significant than the amount of current associated with the power swing. However, this component cannot be used to detect the fault; since during the fault, high-frequency harmonics in the current and voltage appear, which is the main specification of the fault. Also, the current amplitude during the fault depends on various factors, including fault resistance, so it is not a suitable and reliable parameter for fault detection. However, in the Prony method, the fault can also be detected from the main frequency amplitude parameter ( a m ).
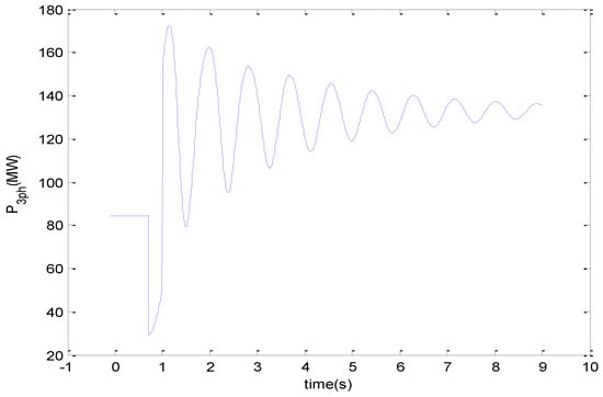
Figure 7 shows the three-phase power curve from 7–8(a). After disconnection of line 7–8(b) and the occurrence of a power swing, the power also reaches a steady state, and the power swing becomes stable.
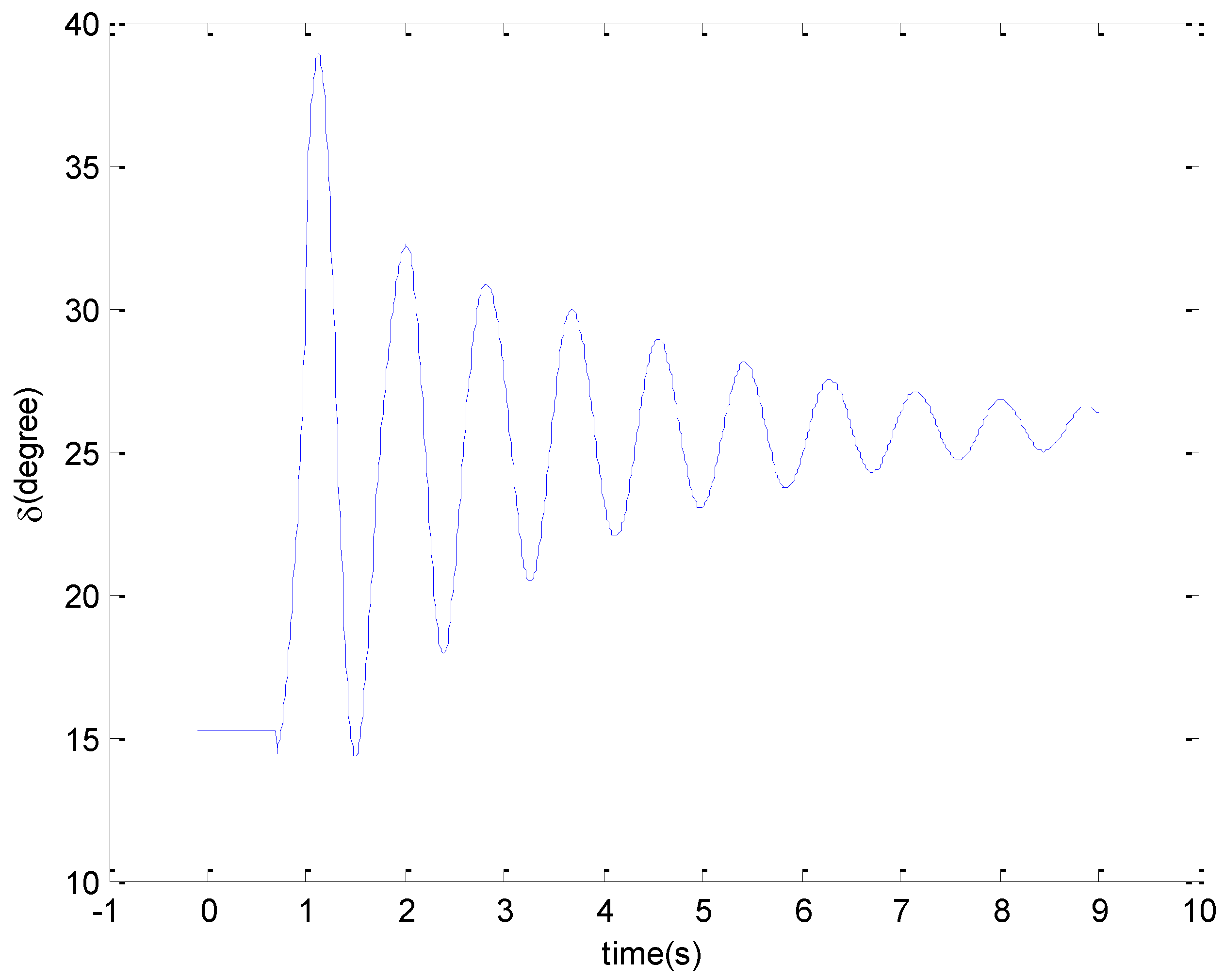
Figure 8 shows the variations in the voltage angle difference between buses 7 and 8. After disconnection of line 7–8(b), the voltage angle difference between the two buses fluctuates but eventually converges to 25° and becomes stable.
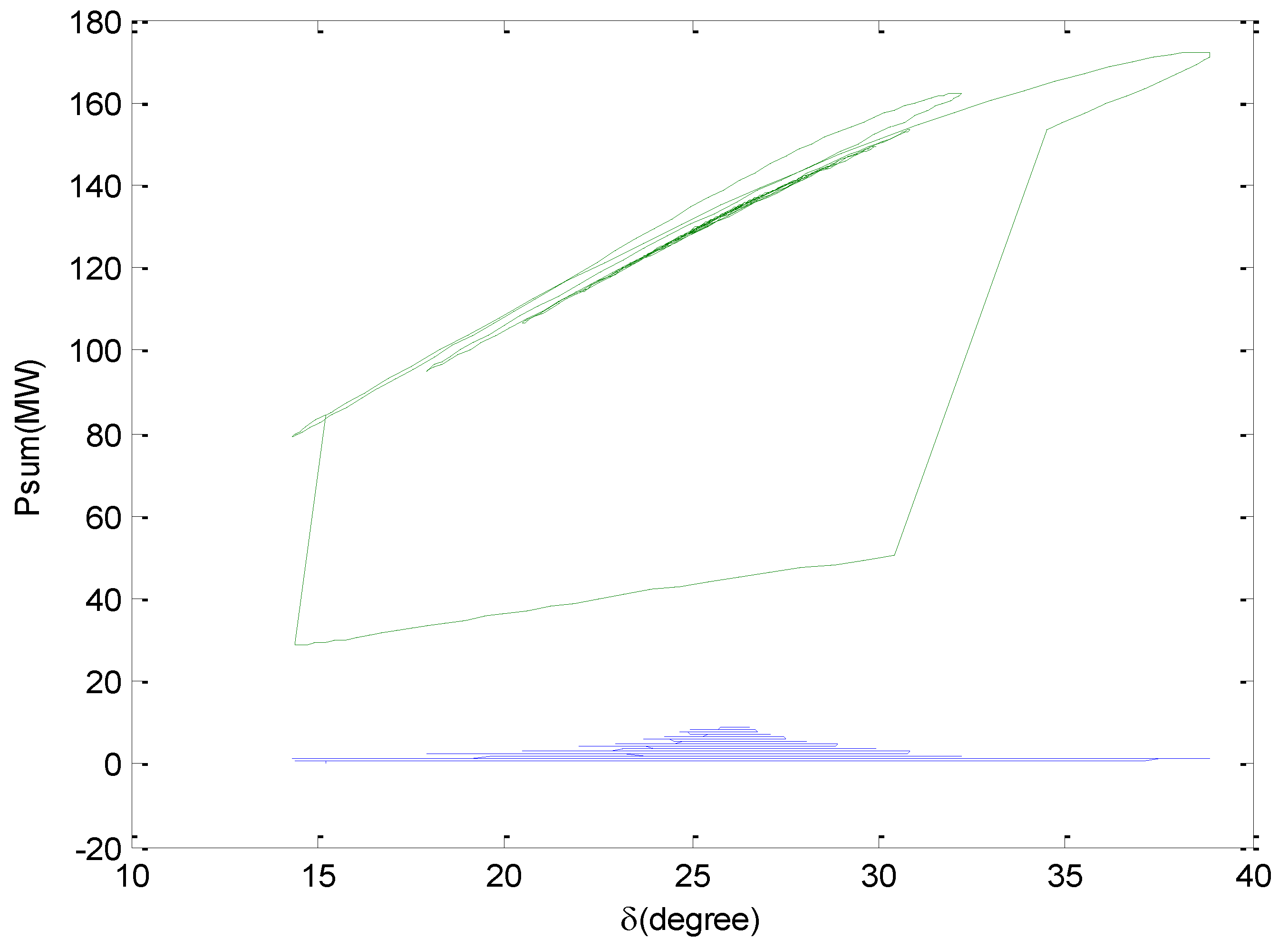
Figure 9, which is a combination of Figure 7 and Figure 8, illustrates the variations in three-phase power in the line 7–8(a) relative to the variations in the phase angle difference. As can be seen, after the disconnection of line 7–8(b) at t = 1 s, the phase angle difference ( δ ) swings from 15° and converges to 25° (new operating point). Additionally, the three-phase power swings from 80 MW and converges to 120 MW, resulting in stable power swing.
By adjusting the triple zones of the distance relay R1, as shown in Figure 10, after the power swing occurs, the impedance seen by R1 swings between zones 2 and 3 of the relay and eventually converges to a specific value. By activating the PSB zone, the relay correctly detects power swing and blocks to prevent system instability.
When the voltage angle difference between the two end buses equals the minimum, the voltage reaches the maximum value, and the current reaches the minimum value. When the voltage angle difference between the two buses is maximum, the current reaches a maximum value, and the voltage reaches a minimum value [37].
When the voltage angle difference between the two buses is maximum, the current reaches a maximum value, and the voltage reaches a minimum value [37]. Since the system frequency depends on the rotor speed, the voltage and current frequencies during the power swing are not constant. According to Figure 6, the maximum current frequency depends on the speed of power angle variations between the two regions and is called the “slip frequency.” The magnitude of slip frequency in a slow swing is between 0.3 Hz and 3 Hz and in a fast swing is between 4 Hz and 7 Hz [37]. Suppose a fault occurs when δ is at the maximum value. In this case, the variation in the current signal is negligible due to the proximity of the current value during the power swing to the fault current value. Furthermore, the farther points from the relay and in a situation where the value of δ is very much, fault detection is complex [13]. In order to check the correct operation of the proposed algorithm in critical conditions, the different types of faults, according to Table 1, have been applied to different intervals of the line 7–8(a) at t = 2 s and δ = 33. The three-phase current for item 1 is as follows:
The proposed algorithm is activated after the power swing occurs at t = 1 s and the R1 relay blocked. Figure 11 shows that with the occurrence of a three-phase fault with a fault resistance 1 Ω at 2 s at 80% of the line length, high-frequency components appear. Extracted currents (ia,ib,ic) from DIgSILENT software with a sampling rate of 10 kHz are transferred to MATLAB software for implementing the proposed method. In Figure 12, utilizing the proposed method, it can be seen that in the sixty-first window where the fault occurred, the damping coefficient of the main frequency during each three-phase current increases significantly.
For i a , in the sixty-first window, the six extracted frequencies are ± 47.5   H z, ± 1032.7   H z, and ± 1339.4   H z, and their damping coefficients are 66.4, 443.4 and 127.9. In this case, the main frequency is 47.5 Hz, and its damping coefficient is 66.4. Nevertheless, during power swing, the damping coefficients of the main frequency in each window is close to zero. For example, according to Figure 12, in the thirty-ninth window the main frequency is 61.1 Hz, and its damping coefficients is 2.38.
In Figure 13, the trip signal for unblocking the distance relay after detecting a fault in case 1 is demonstrated.

6. Discussion

According to the results obtained through the proposed method, it is observed that in less than one cycle (0.0167 s), the fault during power swing is detected. It can be seen from Figure 13 that after a fault occurs at 2 s (the sixty-first window), the fault is detected at high speed at 2.017 s, and the relay is unblocked. For case 4 (LL-G fault), similar to case one in Figure 14, it can be seen that the main frequency damping coefficient increases significantly for i a and i b but does not change much for i c .
According to Figure 14, for the three-phase currents a, b, and c in the sixty-first window, 52 Hz, 51 Hz, and 62.2 Hz are the main frequencies, and 53.47, 27.35, and 0.9398 are the damping coefficients, respectively. It is observed that the increase in the main frequency damping coefficient in the phases with fault occurrence is much more.
For items 2 and 3 in Table 1, Figure 15 and Figure 16 show the damping coefficients of the main frequency in each window for each phase respectively. Other items in Table 1 can be seen in Figure A1, Figure A2, Figure A3, Figure A4 and Figure A5 of Appendix A.
Table 2 also shows the main frequencies and their damping coefficients in the window in which the fault occurred. To determine the threshold of the main frequency damping coefficient, it can be seen from Table 3 that the maximum damping coefficient of the main frequency during power swing in the occurrence of different power swing is equal to 5.2 so that according to Table 2 in faulty phases, the minimum main frequency damping coefficient in the faulty window is 27.35; therefore, 12 is a suitable value as a threshold. It should be noted that we can quickly obtain the threshold value for other power systems by simulation studies.
Also, according to Table 2, in some cases a single-phase to ground fault or two-phase fault has occurred, the main frequency damping coefficient in other phases in which no fault has occurred due to the presence of high-frequency components has increased.
To check the validation of the Prony method, the presented method is compared with a method based on wavelet transform [38].
For this purpose, the method of [38] is implemented on the network of this paper. The results of this comparison are shown in Figure 17.
With the occurrence of three-phase fault at 30%, 50%, and 80% length of line at 2 s and the implementation of the proposed method and the wavelet method [38], it is observed that by wavelet method tripping times of the relay are equal to 2.016 s, 2.019 s, and 2.021 s, respectively, and by the proposed method, tripping time of the relay is 2.017 s, which shows the improvement of the results.

7. Conclusions

The proposed scheme for fault detection during power swing and distance relay unblocking is primarily based on analyzing changes in the main frequency damping coefficient within each window of the current signal for each phase, both preceding and following a fault event. Through a comparison of the magnitude of the main frequency damping coefficient within each window against a predetermined threshold, this method effectively identifies faults occurring during power swing. In conducting numerical studies on nine fault cases using a nine-bus system, operating at a nominal frequency of 60 Hz and a nominal voltage of 230 kV, it was observed that a threshold value of 12 proved to be suitable. Threshold values are set similarly for other systems. The proposed method improves the reliability of the distance relay operation by detecting faults during power swing and unblocking it. Notably, this method offers several distinct advantages that surpass existing techniques. One of the key advantages of this method is its simplicity in requiring only a three-phase current, which can be easily measured. In addition, the proposed algorithm can be readily implemented on digital relays, making it highly practical sampling rate of 10 kHz used in numeric relays. Furthermore, an important advantage of this approach is its ability to overcome limitations of existing methods. Unlike existing methods, which rely on the use of zero and negative components for detecting asymmetric faults, the proposed method eliminates this reliance. The methods which rely on the negative component as explained in Section 1 due to their simplicity and effectiveness are commonly used in relays. However, these methods are unable to detect three-phase faults.

Author Contributions

Conceptualization, A.M. and K.M.; writing—original draft preparation, A.M., K.M., H.H., M.H.M. and R.M. All authors have read and agreed to the published version of the manuscript.

Funding

This research received no external funding.

Institutional Review Board Statement

Not applicable.

Informed Consent Statement

Not applicable.

Data Availability Statement

Not applicable.

Conflicts of Interest

The authors declare no conflict of interest.

Appendix A

Figure A1. Damping coefficients of main frequency in each window for item five.
Figure A1. Damping coefficients of main frequency in each window for item five.
Sustainability 15 13435 g0a1
Figure A2. Damping coefficients of main frequency in each window for item six.
Figure A2. Damping coefficients of main frequency in each window for item six.
Sustainability 15 13435 g0a2
Figure A3. Damping coefficients of main frequency in each window for item seven.
Figure A3. Damping coefficients of main frequency in each window for item seven.
Sustainability 15 13435 g0a3
Figure A4. Damping coefficients of main frequency in each window for item eight.
Figure A4. Damping coefficients of main frequency in each window for item eight.
Sustainability 15 13435 g0a4
Figure A5. Damping coefficients of main frequency in each window for item nine.
Figure A5. Damping coefficients of main frequency in each window for item nine.
Sustainability 15 13435 g0a5

Appendix B

The network information for 9-bus system is as follows,
Generators:
G2:465 MVA, 22 kV, 60 Hz
G3:310 MVA, 22 kV, 60 Hz
X q = 1.66 pu, X d = 1.72 pu, X q = 0.378 pu,   X d = 0.23 pu X q = 0.2 pu,   X d = 0.2 pu,
T d = 0.8 s,   T q = 0.12 s
Transformers:
T1: 600 MVA,22/230 kV, 60 HZ, D/λ
T2: 465 MVA,22/230 kV, 60 HZ, D/λ
T3: 310 MVA,22/230 kV, 60 HZ, D/λ
OHL Lines:
Z + = 0.06 + j0.15 Ω / km
Z 0 = 0.5 + j0.66 Ω / km
C + = 2 μ F / km
C 0 = 4.5 μ F / km
L7–8(a) = 300 km
L7–8(b) = 300 km
L5–7 = 310 km
L4–6 = 166 km
L4–5 =350 km
L8–9 =200 km
L6–9 = 133 km
Loads:
Load A = 300 MW + j100 MVAR
Load B = 200 MW + j75 MVAR
Load C = 150 MW + j75 MVAR

References

  1. Jansson, M. Protection Strategies to Mitigate Major Power System Breakdowns. Ph.D. Thesis, Chalmers University of Technology, Göteborg, Sweden, 2003. [Google Scholar]
  2. Huang, S.; Hesieh, C.; Huang, C. Application of Morlet to supervise power system disturbances. IEEE Trans. Power Del. 1999, 14, 235–243. [Google Scholar] [CrossRef]
  3. Chenzong, P.; Mslden, K. Fast distance relay scheme for detecting symmetrical fault during power swing. IEEE Trans. Power Del. 2010, 25, 2205–2212. [Google Scholar]
  4. Hemmingson, M. Power System Oscillations Detections, Estimate and Control. Ph.D. Thesis, Lund University, Lund, Sweden, 2003. [Google Scholar]
  5. Blackburn, J.L.; Domin, T.J. Protective Realying: Principles and Applications, 3rd ed.; CRC Press: Boca Raton, FL, USA, 2006; pp. 452–474. [Google Scholar]
  6. Ivanković, I.; Kuzle, I.; Holjevac, N. Algorithm for fast and efficient detection and reaction to angle instability conditions using phasor measurement unit data. Energies 2018, 11, 681. [Google Scholar] [CrossRef]
  7. Kumar, J.; Jena, P. Fault Detection During Asymmetrical Power Swing Using Superimposed Negative Sequence Current. Arab. J. Sci. Eng. 2019, 44, 7033–7046. [Google Scholar] [CrossRef]
  8. Moravej, Z.; Ashkezari, J.D.; Pazoki, M. An effective combined method for symmetrical faults identification during power swing. Int. J. Electr. Power Energy Syst. 2015, 64, 24–34. [Google Scholar] [CrossRef]
  9. Dubey, R.; Samantaray, S.R.; Panigrahi, B.K.; Venkoparao, V.G. Data-mining model based adaptive protection scheme to enhance distance relay performance during power swing. Int. J. Electr. Power Energy Syst. 2016, 81, 361–370. [Google Scholar] [CrossRef]
  10. Shukla, S.K.; Koley, E.; Ghosh, S. DC offset estimation-based fault detection in transmission line during power swing using ensemble of decision tree. IET Sci. Meas. Technol. 2019, 13, 212–222. [Google Scholar] [CrossRef]
  11. Rao, J.G.; Pradhan, A.K. Supervising distance relay during power swing using synchrophasor measurements. IET Gener. Transm. Distrib. 2017, 11, 4136–4145. [Google Scholar] [CrossRef]
  12. Khodaparast, J.; Khederzadeh, M. Three-Phase Fault Detection During Power Swing by Transient Monitor. IEEE Trans Power Syst. 2015, 30, 2558–2565. [Google Scholar] [CrossRef]
  13. Rao, J.G.; Pradhan, A.K. Differential power-based symmetrical fault detection during power swing. IEEE Trans Power Del. 2012, 27, 1557–1564. [Google Scholar] [CrossRef]
  14. Kumar, J.; Jena, P. Detection of fault during power swing using superimposed negative sequence apparent power based scheme. In Proceedings of the 2017 6th International Conference on Computer Applications in Electrical Engineering-Recent Advances (CERA), Roorkee, India, 5–7 October 2017. [Google Scholar]
  15. Kumar, J.; Jena, P. Solution to Fault Detection During Power Swing Using Teager–Kaiser Energy Operator. Arab. J. Sci. Eng. 2017, 42, 5003–5013. [Google Scholar] [CrossRef]
  16. Gawande, P.N.; Dambhare, S.S. A novel algorithm to detect symmetrical faults during power swing for a double circuit multi-terminal transmission line. In Proceedings of the 2016 IEEE/PES Transmission and Distribution Conference and Exposition (T&D), Dallas, TX, USA, 3–5 May 2016. [Google Scholar]
  17. Akolkar, S.; Jariwala, H.R. Power Swing and Fault Detection of Transmission Lines by Implementing Different Wavelets. In Proceedings of the 2020 3rd International Conference on Energy, Power and Environment: Towards Clean Energy Technologies, Shillong, Meghalaya, India, 5–7 March 2021. [Google Scholar]
  18. Andanapalli, K.R.; Nazeer, S.K.; Jagadeesh, P.; Etukuri, S. DWT based symmetrical fault detection method during power swing. In Proceedings of the 2017 International Conference on Circuit, Power and Computing Technologies (ICCPCT), Kollam, India, 20–21 April 2017. [Google Scholar]
  19. Tekdemir, I.G.; Alboyaci, B. A Novel Approach for Improvement of Power Swing Blocking and Deblocking Functions in Distance Relays. IEEE Trans. Power Deliv. 2017, 32, 1986–1994. [Google Scholar] [CrossRef]
  20. Patel, T.K.; Mohanty, S.K.; Mohapatra, S. Fault detection during power swing by phase difference technique. In Proceedings of the 2017 Innovations in Power and Advanced Computing Technologies (i-PACT), Vellore, India, 21–22 April 2017. [Google Scholar]
  21. Alsyoufi, Y.R.; Hajjar, A.A. A high-speed algorithm to discriminate between power swing and faults in distance relays based on a fast wavelet. Electr. Power Syst. Res. 2019, 172, 269–276. [Google Scholar] [CrossRef]
  22. Musa, M.H.; He, Z.; Fu, L.; Deng, Y. A covariance indices based method for fault detection and classification in a power transmission system during power swing. Int. J. Electr. Power Energy Syst. 2019, 105, 581–591. [Google Scholar] [CrossRef]
  23. Hashemi, S.M.; Sanaye-Pasand, M.; Shahidehpour, M. Fault detection during power swings using the properties of fundamental frequency phasors. IEEE Trans. Smart Grid 2017, 10, 1385–1394. [Google Scholar] [CrossRef]
  24. Hashemi, S.M.; Sanaye-Pasand, M. Distance protection during asymmetrical power swings: Challenges and solutions. IEEE Trans. Power Deliv. 2018, 33, 2736–2745. [Google Scholar] [CrossRef]
  25. Khodaparast, J.; Khederzadeh, M. Modified concentric power swing blocker applicable in UPFC compensated line. IET Gener. Transm. Distrib. 2018, 12, 2238–2246. [Google Scholar] [CrossRef]
  26. Salehimehr, S.; Taheri, B.; Faghihlou, M. Detection of power swing and blocking the distance relay using the variance calculation of the current sampled data. Electr. Eng. 2022, 104, 1–15. [Google Scholar] [CrossRef]
  27. Salehimehr, S.; Taheri, B.; Razavi, F.; Parpaei, M.; Faghihlou, M. A new power swing detection method based on chaos theory. Electr. Eng. 2020, 102, 663–681. [Google Scholar] [CrossRef]
  28. Salehimehr, S.; Taheri, B.; Hosseini, S.A.; Askarian Abyaneh, H.; Razavi, F. A New Power Swing Detection Method Based on Hilbert Transform. Int. J. Ind. Electron. Control Optim. 2020, 3, 103–114. [Google Scholar]
  29. Tziouravas, D.; Hou, D. Out of step protection fundamental and advancements. In Proceedings of the 57th Annual Conference for Protective Relay Engineers, College Station, TX, USA, 1 April 2004. [Google Scholar]
  30. Lin, X.; Gao, Y.; Liu, P. A novel scheme to identify symmetrical faults occurring during power swing. IEEE Trans Power Del. 2008, 23, 73–78. [Google Scholar] [CrossRef]
  31. Tawfik, M.; Marcos, M. On the use of prony method to locate fault in loop system by utilizing modal parameters of fault current. IEEE Trans Power Del. 2005, 20, 532–534. [Google Scholar]
  32. Chaari, O.; Bastard, P.; Meunier, M. Prony’s method: An efficient tool for the analysis of earth fault currents in Petersen-coil-protected network. IEEE Trans Power Del. 1995, 10, 1234–1241. [Google Scholar] [CrossRef]
  33. Johnson, M.A.; Zarafonitis, I.P.; Calligaris, M. Prony analysis and power system stability-some recent theoretical and applications research. In Proceedings of the 2000 Power Engineering Society Summer Meeting, Seattle, WA, USA, 16–20 July 2000. [Google Scholar]
  34. EL-Arroudi, K.; Joos, G.; Komw, I.; McGillis, D.T. Intelligent based method approach to islanding detection in distributed generation. IEEE Trans Power Del. 2007, 22, 828–835. [Google Scholar] [CrossRef]
  35. Johns, A.T.; Salman, S.K. Digital Protection for Power Systems; IET: Stevenage, UK, 1995; pp. 39–92. [Google Scholar]
  36. Tran, H.M.; Akyea, H. Nummerical Distance Protection Relay Commissioning and Testing. Master’s Thesis, Chalmers University, Gotenborg, Sweden, 2005. [Google Scholar]
  37. Brahma, S.M. Distance relay with out of step blocking function using wavelet transform. IEEE Trans Power Del. 2007, 22, 1360–1366. [Google Scholar] [CrossRef]
  38. Dubey, R.; Samantaray, S.R.; Tripathy, A.; Babu, B.C.; Ehtesham, M. Wavelet Based Energy Function for Symmetrical Fault Detection during Power Swing. In Proceedings of the 2012 Students Conference on Engineering and Systems, Allahabad, India, 6–18 March 2012. [Google Scholar]
Figure 1. Single line diagram of a 2-bus system.
Figure 1. Single line diagram of a 2-bus system.
Sustainability 15 13435 g001
Figure 2. Zc trajectory on R–X page.
Figure 2. Zc trajectory on R–X page.
Sustainability 15 13435 g002
Figure 3. Window model.
Figure 3. Window model.
Sustainability 15 13435 g003
Figure 4. The flowchart of the proposed algorithm.
Figure 4. The flowchart of the proposed algorithm.
Sustainability 15 13435 g004
Figure 5. Nine-Bus model system.
Figure 5. Nine-Bus model system.
Sustainability 15 13435 g005
Figure 6. Phase “a” current in the position of R1 relay.
Figure 6. Phase “a” current in the position of R1 relay.
Sustainability 15 13435 g006
Figure 7. Injected power.
Figure 7. Injected power.
Sustainability 15 13435 g007
Figure 8. Phase angle difference of Bus-7 and Bus-8.
Figure 8. Phase angle difference of Bus-7 and Bus-8.
Sustainability 15 13435 g008
Figure 9. P–δ curve.
Figure 9. P–δ curve.
Sustainability 15 13435 g009
Figure 10. Impedance trajectory on R–X page of R1 relay.
Figure 10. Impedance trajectory on R–X page of R1 relay.
Sustainability 15 13435 g010
Figure 11. (a) Phase a current for three-phase fault during power swing; (b) Phase b current for three-phase fault during power swing; (c) Phase c current for three-phase fault during power swing.
Figure 11. (a) Phase a current for three-phase fault during power swing; (b) Phase b current for three-phase fault during power swing; (c) Phase c current for three-phase fault during power swing.
Sustainability 15 13435 g011
Figure 12. Damping coefficients of Main frequency in each window for item one.
Figure 12. Damping coefficients of Main frequency in each window for item one.
Sustainability 15 13435 g012
Figure 13. Trip signal based on the proposed method.
Figure 13. Trip signal based on the proposed method.
Sustainability 15 13435 g013
Figure 14. Damping coefficients of Main frequency in each window for item four.
Figure 14. Damping coefficients of Main frequency in each window for item four.
Sustainability 15 13435 g014
Figure 15. Damping coefficients of Main frequency in each window for item two.
Figure 15. Damping coefficients of Main frequency in each window for item two.
Sustainability 15 13435 g015
Figure 16. Damping coefficients of main frequency in each window for item three.
Figure 16. Damping coefficients of main frequency in each window for item three.
Sustainability 15 13435 g016
Figure 17. Comparison between proposed method and wavelet method.
Figure 17. Comparison between proposed method and wavelet method.
Sustainability 15 13435 g017
Table 1. Case studies.
Table 1. Case studies.
#Fault TypeLocation
(7–8(a)) %
Fault Resistance (Ω)
1ABC801
2ABC501
3ABC251
4AB-G8025
5AB-G5025
6AB-G2525
7A-G8040
8A-G5040
9A-G2540
Table 2. Main frequency damping coefficients in the fault window.
Table 2. Main frequency damping coefficients in the fault window.
#Phase Current f m   (Hz) δ m   (deg)
1 i a
i b
i c
47.5
44
55.5
66.4
29.9
37.18
2 i a
i b
i c
45.8
44.1
58.5
80.5
38.2
58.07
3 i a
i c
43.7
44.4
60.7
90.71
45.06
98.6
4 i a
i b
i c
52
51
62.2
53.47
27.35
0.9398
5 i a
i b
i c
50.8
52
63.4
66.12
34
12.066
6 i a
i b
i c
50.1
54
64.6
72.2
37.146
55.68
7 i a
i b
i c
53.7
61.4
61.1
47.9
10.32
−7.8
8 i a
i b
52.8
61.2
60.5
60.2
9.97
−7.09
9 i a
i b
i c
52.5
62.3
59.8
64.4
15
−7
Table 3. The maximum main frequency damping coefficient due to different power swing conditions.
Table 3. The maximum main frequency damping coefficient due to different power swing conditions.
Cause of Power Fluctuation f mi   (Hz) δ mi
Disconnection of 8–7(b)61.11.8
Disconnection of 7–560.20.42
Load C Shedding59.55.2
Disclaimer/Publisher’s Note: The statements, opinions and data contained in all publications are solely those of the individual author(s) and contributor(s) and not of MDPI and/or the editor(s). MDPI and/or the editor(s) disclaim responsibility for any injury to people or property resulting from any ideas, methods, instructions or products referred to in the content.

Share and Cite

MDPI and ACS Style

Mehri, A.; Mazlumi, K.; HashemiDezaki, H.; Mansouri, M.H.; Mahyaei, R. A Novel Approach for Elimination of Defects of Blocking and Unblocking in Distance Relays during Power Swing. Sustainability 2023, 15, 13435. https://doi.org/10.3390/su151813435

AMA Style

Mehri A, Mazlumi K, HashemiDezaki H, Mansouri MH, Mahyaei R. A Novel Approach for Elimination of Defects of Blocking and Unblocking in Distance Relays during Power Swing. Sustainability. 2023; 15(18):13435. https://doi.org/10.3390/su151813435

Chicago/Turabian Style

Mehri, Amirreza, Kazem Mazlumi, Hamed HashemiDezaki, Mohammad Hasan Mansouri, and Ramin Mahyaei. 2023. "A Novel Approach for Elimination of Defects of Blocking and Unblocking in Distance Relays during Power Swing" Sustainability 15, no. 18: 13435. https://doi.org/10.3390/su151813435

APA Style

Mehri, A., Mazlumi, K., HashemiDezaki, H., Mansouri, M. H., & Mahyaei, R. (2023). A Novel Approach for Elimination of Defects of Blocking and Unblocking in Distance Relays during Power Swing. Sustainability, 15(18), 13435. https://doi.org/10.3390/su151813435

Note that from the first issue of 2016, this journal uses article numbers instead of page numbers. See further details here.

Article Metrics

Back to TopTop