Next Article in Journal
Social Entrepreneurship: A Bibliometric Analysis of Its Fields of Study
Next Article in Special Issue
Anomaly Perception Method of Substation Scene Based on High-Resolution Network and Difficult Sample Mining
Previous Article in Journal
A Comprehensive Assessment of Buildings for Post-Disaster Sustainable Reconstruction: A Case Study of Beirut Port
Previous Article in Special Issue
Simulation of Secondary Frequency Modulation Process of Wind Power with Auxiliary of Flywheel Energy Storage
 
 
Font Type:
Arial Georgia Verdana
Font Size:
Aa Aa Aa
Line Spacing:
Column Width:
Background:
Article

An Investigation of Real-Time Active Noise Control for 10 kV Substation Noise Suppression

1
State Grid Tianjin Electric Power Research Institute, Tianjin 300392, China
2
School of Mechanical Engineering, Hebei University of Technology, Tianjin 300401, China
3
Tianjin Eco-Environmental Monitoring Center, Tianjin 300191, China
4
Key Laboratory of Micro Opto-Electro Mechanical System Technology, Tianjin University, Tianjin 300072, China
*
Authors to whom correspondence should be addressed.
Sustainability 2023, 15(18), 13430; https://doi.org/10.3390/su151813430
Submission received: 22 July 2023 / Revised: 31 August 2023 / Accepted: 4 September 2023 / Published: 7 September 2023
(This article belongs to the Special Issue Application of Power System in Sustainable Energy Perspective)

Abstract

:
Substation noise is a crucial factor that influences residents’ quality of life, especially in the densely residential areas. Despite small- and medium-sized transformer facilities having relatively low noise levels, due to their proximity to residential areas, they generate considerable annoyance, rendering them a focal point among environmental noise complaints. The predominant noise emitted by these facilities falls within the medium- and low-frequency spectrum range, and the conventional passive noise reduction techniques exhibit limited efficacy in attenuating such low-frequency noise. This study develops a real-time active noise control (ANC) system based on a digital signal processor, TMS320F28335, and various ANC methods, including Filtered-X Least Mean Squares (FxLMS), Normalized Filter-X Least Mean Squares (FxNLMS), and variable step-size FxLMS (VS-FxLMS), are evaluated for the low-frequency noise reduction. In addition, the substation noises at a residential community are measured, analyzed, and used as noise source together with a series of sinusoidal waves for evaluation of the ANC algorithms. Results show the ANC system are effective in attenuating most low-frequency noises (within 600 Hz) and the average noise reduction for the substation noises has achieved by more than 12 dB.

1. Introduction

With rapid economic development and concentration of urban populations, noises have become a significant factor influencing the urban living environment. According to the annual “Report on Prevention and Control of Environmental Noise Pollution in China” published by the Ministry of Ecology and Environment in China [1], incomplete statistics indicate that in 2020, various departments responsible for ecological environment, public security, and housing construction in cities, received a total of approximately 2 million complaints and reports regarding environmental noises. Among these, the majority of complaints and reports were related to noise generated by social activities, accounting for 53.7%, followed by construction noise at 34.2%, industrial noise at 8.4%, and transportation noise at 3.7% [1]. Behind the significant number of noise complaints lies an increasing demand from the public for improved sound quality. With urban development and rising electricity consumption, the accompanying power infrastructure is continuously improving, resulting in transformer noise issues. Industrial noise and complaints related to social activities, as recorded by the Ministry of Environmental Protection, largely attribute a substantial proportion of the cases to low-frequency noise disturbances generated by transformer facilities [1]. In response to the growing public demands, the issue of noise disturbance from substations has become more pressing. However, as populations concentrate in large- and medium-sized cities, and population density increases over time, various scales of transformer facilities are constructed in densely populated residential areas to meet the electricity needs of urban populations. Large-scale transformer facilities or locations experience relatively fewer noise problems due to their fixed enclosures and adherence to the environmental protection system. Conversely, small- and medium-sized transformer facilities (particularly box-type transformer stations) are situated in closer proximity to residential areas, producing lower frequency noises that cause greater annoyance, making them a focal point for environmental complaints. Statistics indicate that Tianjin alone receives more than a dozen noise complaints annually concerning box-type substations with voltages of 35 kV and below.
Substations are generally composed of transformers, switch rooms, control rooms, etc. The main noise source of the substation is the electromagnetic noise generated during transformer operation and some substations also have airflow noise and mechanical noise generated by coolers [2]. The magnetostriction phenomenon of core silicon steel sheet is the main cause of transformer noise. According to the literature, the substation noise belongs to the middle- and low-frequency noise, with main frequencies being even harmonic components at 50 Hz, and below 500 Hz [3]. The noise of air-cooled machinery generates middle and high frequency noise, and the frequencies that contribute the most to the noise value are around 1 kHz and 2 kHz. To control the vibration and noise of transformers, one approach involves controlling the sources of vibration and noise [4] and another approach is to control the propagation paths of vibration and noise [5]. In practice, we may have to adopt the second one as we usually do not have the option to replace the transformer. Control strategies applicable to transmission paths can be further classified into passive control and active control. For passive control, noise propagation paths are typically obstructed by constructing soundproof enclosures or barriers or employing sound-absorbing materials or structures that convert sound power into thermal energy for noise control. As demonstrated in reference [6], the selection and installation of soundproof barriers with specific sound-absorbing surface treatments are effective in attenuating noise propagation from two 32/40 MVA transformers. Wang et al. [7] proposed an intelligent noise reduction design utilizing soundproof materials, cavities, absorbers, and stepper motors in an integrated noise reduction unit; the noise reduction effect of the structure was validated through impedance tube and reverberation tests. Hive-like soundproof panels were proposed in reference [8], which increases transmission loss at a designer-selected target frequency without altering panel mass. It should be noted that the above passive control methods were used in large power transformers, which typically are located in remote areas and have sufficient space to build the soundproof barriers. For the small power transformers, they are typically placed in the densely populated area and do not have sufficient space to build effective sound barriers. It also should be noted that the low-frequency noise has long wavelength, resulting in low-frequency noise that is not easy to be absorbed by soundproof barriers.
For active control, i.e., Active Noise Control (ANC) [9], has proven to be effective for suppressing low frequency noises, which neutralizes noise by generating sound waves that are opposite in phase to the noise. Many successful applications have been reported. Wu et al. [10] developed a hybrid active and passive noise control system in ventilation duct, in which the ANC obtained more than 10 dB noise attenuation from 70 Hz to 200 Hz with the wind speed ranges from 5 m/s to 10 m/s. Shen et al. [11] proposed an adaptive gain algorithm on the fixed filters and applied it for ANC headphone, showing its efficacy in dealing with multiple noise sources. Sun et al. [12] constructed a multiple circular array system for the spatial ANC applications, like the interior of a vehicle, and verified its effectiveness under given practical constraints. For the noise reduction in substations, some research work has also been carried out. Zhong et al. [13] measured the electromagnetic vibration and sound field distribution of the electrical transformer under different harmonics and carried out a simple ANC test, showing the method can be effective in some spatial positions with a maximum noise suppression of about 6 dB. Zhang et al. [14] proposed a method that utilizes internally synthesized signals as reference signals, which holds the potential to achieve noise reduction exceeding 15 dB with appropriate parameter settings. Wang et al. [15] applied a virtual sound barrier to reduce low-frequency noise of transformers in which 15 channels of microphones and secondary loudspeakers are used to build the sound barrier, results showing the system achieves similar noise reduction performance as a single layer of enclosed window.
Within ANC technology, various active noise reduction processing algorithms have been developed. The Least Mean Square (LMS) algorithm [16] is an adaptive filtering algorithm widely used which minimizes the mean square error between the desired output and the actual output by adaptively adjusting the filter coefficients, thus achieving noise reduction. In the LMS algorithm, it introduces a secondary channel transfer function, making the system unstable. To ensure the convergence of the LMS algorithm, D.R. Morgan [17] placed a filter identical to the secondary channel in the path of the reference signal. This algorithm is known as the Filtered-X LMS (FxLMS), which was later applied by B. Widrow [18] and J.C. Burgess [19] in ANC. The basic principle of the FxLMS algorithm is to continuously adjust the weights of the adaptive filter to minimize the mean square error between the filtered output signal and the reference signal. In this way, the adaptive filter can suppress noise from the input signal by subtracting the estimated value of the reference signal. Krishna et al. [20] studied and compared the use of LMS and FxLMS algorithms for active noise suppression. Experimental results demonstrated that both LMS and FxLMS algorithms effectively reduce noise and improve signal quality. However, the FxLMS algorithm exhibited better performance in some cases, particularly when a feedback path exists. This is because the FxLMS algorithm further enhances suppression by estimating and subtracting noise from the feedback path. The Normalized Filter-X (FxNLMS) algorithm is an improvement over the traditional FxLMS algorithm. It addresses the issue of the numerical range during weight updates by introducing normalization techniques, thereby enhancing the algorithm’s performance and robustness. Zhang et al. [21] proposed a normalized frequency-domain block filtered-x LMS algorithm for vehicle interior noise control. This algorithm combines normalization and frequency-domain block processing techniques to improve the performance of vehicle interior noise control systems. By using a variable step-size factor, it can achieve faster convergence and more accurate tracking of signal variations, and thereby several variable step-size FxNLMS (VS-FxLMS) algorithms are proposed [22,23].
Although noise reduction in substations is one of the early usages of ANC, such applications have been rarely seen in practice and there have not been many research works on the usage of ANC for the substation noise reduction in recent years. This can be due to various reasons: One reason can be that current ANC systems have been found effective mostly in a constrained space, such as the duct systems [5], headphones [6], and interior of vehicles [7], and it is quite challenging to realize noise reduction in a large open space, like the substation scenario. The other reason can be that early applications have been restricted by the challenges in real-time implementation of multiple channels of ANC systems. With the technology advancement, faster processers have been available and the hurdle for real-time implementation of complicated ANC systems have become weaker. Furthermore, the public demand for noise quality has made the development of ANC technology for low-frequency noise reduction an urgent need.
Motivated by the aforementioned challenges and the lack of comprehensive exploration in the field of transformer substations, this study aims to investigate the feasibility and effectiveness of real-time ANC systems for substation noise suppression. We recognize the absence of previous endeavors in this specific context and underscore the need to develop effective algorithms and approaches to address the challenges posed by substation noise. Consequently, the primary objectives of this paper are summarized as follows:
(1)
Identification of substation noise characteristics. We aim to characterize the noise emitted by substation operations, specifically focusing on its low-frequency components. By understanding the spectral characteristics and dominant frequency components of substation noise, we can formulate effective ANC strategies tailored to this specific context;
(2)
Development of a real-time ANC system. Leveraging modern digital signal processing technology, we propose the development of a real-time ANC system for substation noise reduction. On this basis, the ANC algorithms will be implemented in the system and fulfill the real-time requirement for anti-noise signal generation;
(3)
Evaluation of ANC Algorithms. We will rigorously evaluate the efficacy of various ANC algorithms, including the classic FxLMS algorithm, FxNLMS and variable step-size FxLMS (VS-FxLMS) for the low-frequency noise suppression, including a series of sinusoidal waveforms and the measured substation noises.
According to the primary objectives, the rest of the paper is organized as follows: Section 2 provides the theoretical background of various ANC algorithms. In Section 3, a field test is carried out to obtain the noises in a substation. Subsequently, a real-time ANC system is developed and the performance of the ANC algorithms for noise suppression is analyzed and compared in Section 4. Finally, the conclusions are drawn in Section 5.

2. Theoretical Background

In practice, feedforward ANC is more widely employed, which involves measuring the primary noise using a reference sensor, processing this reference input with an adaptive filter, and then injecting the generated anti-sound back into the field through a secondary source. Although this technique has several limitations, it can control both broadband (random) and narrowband (periodic) noises.

2.1. FxLMS Method

The block diagram of an ANC system using the FxLMS algorithm is shown in Figure 1. Suppose the signal picked up by the error sensor (referred to the error signal) is written as [2]:
e ( n ) = d ( n ) y n = d ( n ) s ( n ) y ( n ) = d ( n ) s ( n ) w T ( n ) x ( n )
where n is the time index, e ( n ) is the residual error, d ( n ) is the reference signal x ( n ) after passing through the primary path,   y ( n ) is the adaptive filter output, y ( n ) is the output by the secondary source, s ( n ) is the impulse response of the secondary path, w ( n ) = [ w 0 n   w 1 n 1 w L ( n L + 1 ) ] T and x n = [ x n   x n 1 x ( n L + 1 ) ] T .
In practical applications, for real-time processing convenience, the gradient of the squared error sample, e 2 ( n ) , is taken as an estimate of ξ ( n ) , denoted as ξ ( n ) . The calculation of ξ ( n ) is given by:
ξ ( n ) = e 2 ( n ) = 2 e ( n ) e ( n )
From equation w ( n + 1 ) = w ( n ) + μ e n x n , e ( n ) can be written as:
e ( n ) = s ( n ) x ( n ) = x ( n )
Because:
x ( n ) = s ( n ) x ( n )
Therefore,
ξ ( n ) = 2 x ( n ) e ( n )
We can obtain:
w ( n + 1 ) = w ( n ) + μ x ( n ) e ( n )
In Equation (6), the vector x n appears in the weight coefficient update formula. It is obtained by filtering the reference signal. Therefore, this algorithm is referred to as the Filtered-X LMS (FxLMS) algorithm. The complete process of the algorithm is as follows [2]:
y ( n ) = l = 0 L 1 w l ( n ) x ( n l ) = w T ( n ) x ( n )
w ( n + 1 ) = w ( n ) + μ x ( n ) e ( n )
The performance of the FxLMS algorithm is similar to the LMS algorithm, with the main difference lying in the influence of the secondary path. The stability of the FxLMS algorithm is ensured by imposing the condition that the convergence coefficients satisfy:
0 < μ < 2 λ u , m a x
where λ u , m a x represents the maximum eigenvalue of the autocorrelation matrix of the filtered-X signal vector x ( n ) .
The performance of the FxLMS algorithm is primarily influenced by the secondary path. Research has shown that variations in amplitude introduced by different components of the system have minimal impact on adaptive algorithms, while phase variations (mainly due to time delays in free space) have a significant influence on the algorithm. Therefore, the secondary path can be simplified as a pure time delay path.

2.2. FxNLMS Method

In the FxLMS algorithm, the convergence coefficient μ is a crucial parameter that determines whether the adaptive process converges or diverges, as well as the convergence speed and the magnitude of the steady-state error. The choice of the convergence coefficient depends on the length of the filter and the power of the reference signal. However, in some cases, accurately estimating the power of the reference signal is difficult, or it may change too quickly over time, making it challenging to select an appropriate convergence coefficient. The Normalized FxLMS algorithm (FxNLMS) selects a normalized convergence coefficient that strikes a balance between convergence speed and steady-state error, while ensuring that the convergence time is independent of the power of the reference signal. The basic idea of FxNLMS algorithm is to allow the convergence coefficient to vary over time instead of remaining fixed. Therefore, the weight vector iteration formula is expressed as [24]:
w n + 1 = w n 2 μ n e n r n
where μ n is the time-varying convergence coefficient, defined as:
μ n = 2 μ 0 L P ^ x n
Here, μ 0 is the fixed convergence coefficient, typically ranging between 0 and 1; L is the length of the transversal filter; P ^ x n is an estimate of the input power of the reference signal at time n .
The calculation of P ^ x n can be performed using various methods, with a common approach being the sliding rectangular window method:
P ^ x n = 1 M m = 0 M x 2 n m = P ^ x n 1 + x 2 n x 2 n M M
Here, M is the length of the sliding window. If set M = L , the equation above can be rewritten as:
P ^ x n = 1 L X T n X n
As a result, the weight vector iteration formula for the FxNLMS algorithm becomes:
w n + 1 = w n 2 μ 0 X T n X n e n r n

2.3. VS-FxLMS Method

By using a variable step-size factor, it can achieve faster convergence and more accurate tracking of signal variations, and thereby improving the filtering performance and stability. The variable step-size factor is determined based on the current estimation error and the past error history. When the estimation error is large, the step-size factor is increased accordingly, allowing the algorithm to converge faster. Conversely, when the estimation error is small, the step-size factor is decreased to prevent the algorithm from converging too quickly in situations with small estimation errors, which could lead to algorithm failure.
The selection of the variable step-size factor can be adjusted based on the specific application scenario. If the signal changes slowly, a smaller step-size factor can be chosen to ensure algorithm stability. If the signal changes rapidly, a larger step-size factor can be selected to ensure fast convergence and tracking of signal variations. To improve the performance of adaptive filtering, several variable step-size adaptive filtering algorithms have been proposed, such as the variable step-size FxLMS (VS-FxLMS) algorithm proposed by Gao et al. [22], in which the following iteration formulas are suggested:
μ n = β 1 exp α e n 2
In these formulas, the parameter α > 0 controls the shape of the function, and the parameter β > 0 determines the range of the function. By selecting appropriate values for α and β based on the tracking environment and the distribution of the input signal, the algorithm can achieve faster convergence speed and accuracy. In this algorithm, the step-size factor is adjusted using e 2 n , which inevitably introduces some noise into the error signal. If the noise contained in the error signal exhibits strong autocorrelation, it can cause fluctuations in the step-size factor μ , thus affecting the convergence rate and accuracy of the algorithm. Thus, the following improved iteration formulas are proposed in [22]:
u n = β 1 exp α s q r t e n e n 1
The values of α and β follow the principle that, when e n is large, the corresponding μ ( n ) should be large to ensure faster convergence speed. When e n becomes small and reaches the minimum value, indicating that the algorithm has entered a steady state, the corresponding μ ( n ) should also be minimized to ensure high convergence accuracy. It should be noted that the maximum value of μ is β , and the algorithm is guaranteed to converge when β < 1 / λ m a x . In practical applications, the optimal values of α and β can be determined through simulation experiments. In the later experiment, the methods proposed in [22] are employed for evaluation.

2.4. Comparison of Three ANC Methods

In comparison, the FxLMS is a widely recognized ANC algorithm that can effectively suppress noises by adaptively adjusting filter coefficients. Due to its simple definition, FxLMS is easier to implement for real-time applications. However, it can suffer from slower convergence speed and potentially lead to unsatisfactory performance in some scenarios. FxNLMS addresses the problem of FxLMS by introducing normalization techniques, achieving better stability and faster convergence in comparison with FxLMS. VS-FxLMS introduces a variable step-size factor, which enables faster convergence and accurate tracking of signal variations, making it well-suited for scenarios with dynamic noise conditions. Note that both FxNLMS and VS-FxLMS involves more complicated processing, which may affect the real-time performance of the system.

2.5. Secondary Path Identification

The secondary path identification can be achieved in an adaptive way, as illustrated in Figure 2, where S ( z ) is the unknown system to be identified and S ^ ( z ) is a digital filter used to model S ( z ) based on a predetermined error minimization algorithm. By exciting both the unknown system S ( z ) and the digital model S ^ ( z ) with the same input signal u ( n ) and measuring the output signals y ^ ( n ) and y ( n ) , we wish to determine the characteristics of S ( z ) by adjusting the digital model S ^ ( z ) . Assuming that the input signal u ( n ) provides sufficient spectral excitation, the adaptive filter output y ^ ( n ) after convergence approximates y ( n ) in an optimum sense. This is achieved when the coefficients of the adaptive filter S ^ z are adjusted to the same values as the unknown system S ( z ) , provided that the order of the adaptive filter matches that of the unknown system. Thus, this process is said to have identified the unknown system S ( z ) .
As shown in Figure 2, it is desired to learn the structure of the unknown secondary path from knowledge of its input u n and output y ( n ) . Assuming that the unknown time-invariant system S ( z ) can be modelled by a Finite Impulse Response (FIR) filter of order L , the estimation error is given as
e n = y n y ^ n = l 0 L 1 S l S l ^ n x n l
where S l is the impulse response of the unknown secondary path.
By choosing each S l ^ n close to each S l , the error becomes small. For a white-noise input, the converse also holds: minimizing e n forces the S l ^ n to approach S l , thus identifying the system:
S l ^ n S l , n = 0 , 1 , , L 1
The basic concept is that the adaptive filter (model) adjusts itself, intending to cause its output to match that of the unknown system. When the difference (the error signal) between the physical system response y ( n ) and adaptive model response y ^ ( n ) has been minimized, the adaptive model reproduces S ( z ) or provides an approximation to it. In actual applications; however, there is normally additive noise present at the adaptive filter input and so the filter structure does not exactly match that of the unknown system.

3. Substation Noise Measurement

To accurately capture the characteristics of noises in a substation, a field test was carried out at a 10 kV substation located in Tianjin, China. Figure 3 shows the setup for noise measurement at the substation in which four measurement microphones were placed at the high-voltage and low-voltage side of the transformer, with a distance of 1.0 m away from the enclosure and 1.5 m above the ground. The microphones used are type 4189 from Bruel and Kjar and their sensitivities are listed in Table 1. A portable data acquisition system (model YMC9004 from YMC Piezotronics Inc., Yangzhou, China) was used to simultaneously capture signals from the microphones. The noises are measured with a sampling rate of 50 kHz and a duration of 30 s. Note that the noise measurement was taken under a relatively quiet environment with few environmental noises apart from the substation. The tests were repeated three times to obtain a relatively clean substation noise set.
Figure 4 shows the noises acquired from channel 1 over 30 s of measurement time. As can be seen, the outline of the waveform changes a bit over the testing period while the dominant frequency components are relatively stable. This means the noises from the substations can be considered as stationary signals, which is in consistent with our feelings of the substation noises. Furthermore, a segment of the noises from all four channels are extracted, and their spectrum was calculated and presented in Figure 4. From the detailed waveforms in Figure 5, it can be observed that the noise signals captured by the four channels exhibit obvious differences. The spectrum of each channel are dominated by the harmonics of 50 Hz while their dominant frequency components are different from each other. In addition, the main frequency components from all four channels are below 600 Hz.
To more clearly study the frequency components from four channels, the amplitude of the 50 Hz harmonics from each channel was extracted and presented in Figure 6. It can be seen that the prominent frequency components in each channel are 50 Hz, 200 Hz, 300 Hz, 400 Hz, 450 Hz, and 500 Hz.

4. Experiment and Discussion

4.1. Experimental Setup

To validate the performance of ANC methods in reducing low-frequency substation noises, a classic duct system is setup as shown in Figure 7b. Figure 7a illustrates the components of the experimental system. A loudspeaker was placed at one end of the duct to simulate the noise source, which plays the testing signals and substation noises in the later experiment. Two Microelectro Mechanical Systems (MEMS) microphones with analog output were positioned in the upstream and downstream of the duct to capture the reference noise signal and the error noise signal, respectively. A secondary loudspeaker was placed in the middle of the duct to emit the anti-noise signal to cancel out the sound from the noise source. The aim of the system is to reduce the noise levels measured at the error microphone.
In addition, a real-time data acquisition and control system was developed based on a Digital Signal Processor (DSP), TMS320F28335. As shown in Figure 7a, the noise signals obtained by the two microphones were conditioned using pre-amplifiers and anti-aliasing filters and then sent to the left and right linear input channels of an audio codec, TLV320AIC23B. The core processor, TMS320F28335, configures the registers of the TLV320AIC23B through the Inter-Integrated Circuit (I2C) protocol and exchange data with it through the digital audio interface in DSP mode. Based on the reference signal and the error signal, the core processor generates the anti-noise signal and outputs it through the headphone output of the TLV320AIC23B, which then passes through a low-pass filter and a power amplifier, and finally drives the secondary loudspeaker to emit the anti-noise signal. Figure 7c–e show the picture of the real-time acquisition and control system based on TMS320F28335, the low-frequency loudspeaker, and the MEMS microphone module, respectively.
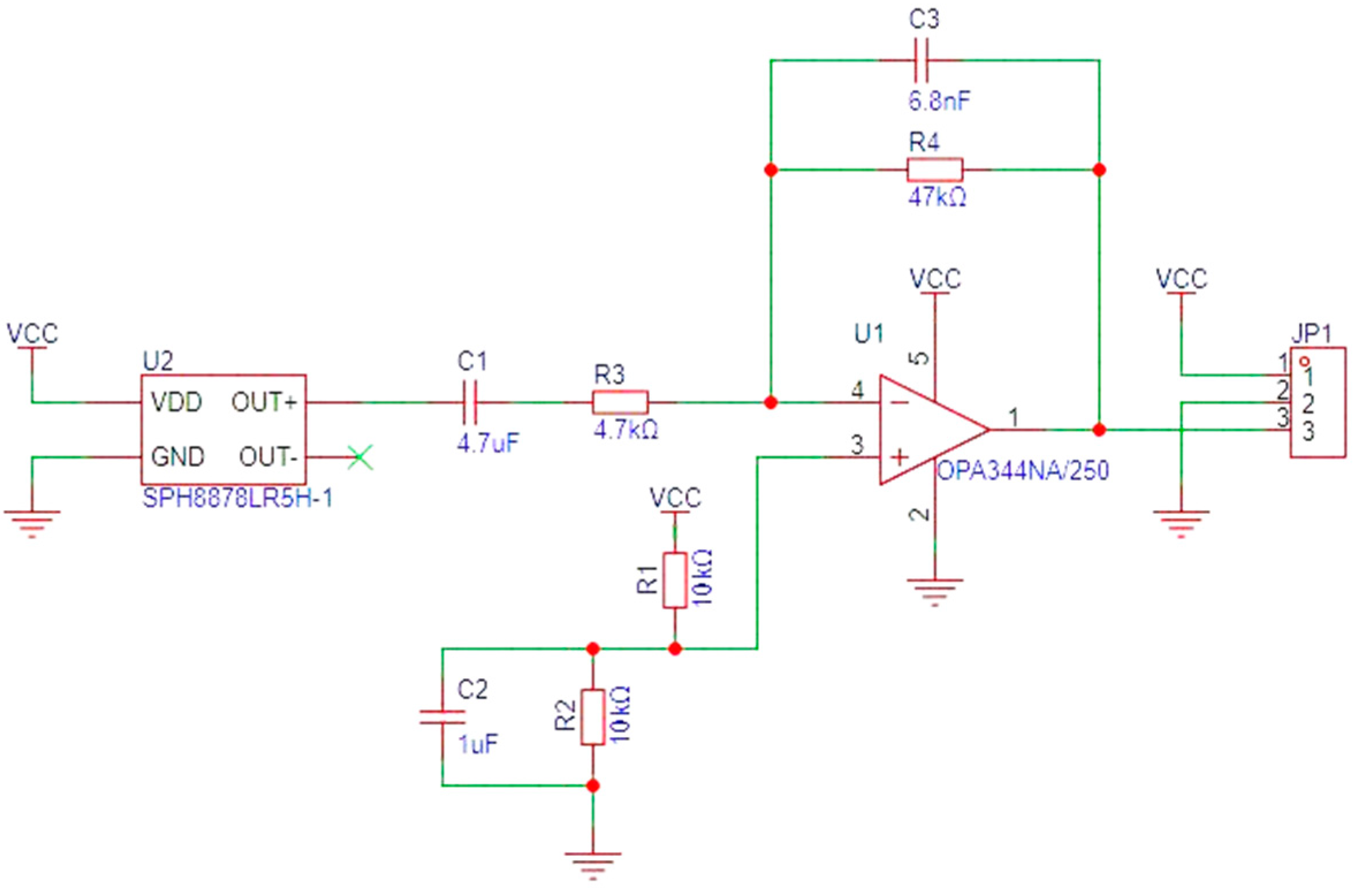
A MEMS microphone, SPH8878LR5H-1, is employed to acquire the reference and error noises. It has a flat frequency response from 7 Hz to 19 kHz, covering the frequency band of the substation noises whose lowest frequency lies in 50 Hz. A signal conditioning circuit is added after the MEMS microphone as shown in Figure 8 to amplify the microphone signal by approximately 10 times, restrict the passband down to 1 kHz and buffer the analog signal for the long cable transmission. Here, the low-pass filtering reduces the possible influences by high frequency noises not from the substation and hence improves the robustness of the ANC system.
For the acquisition of the microphone signal and output the anti-noise signal, a low-power high-performance audio codec chip, TLV320AIC23B (AIC23B) from TI company, is employed. The AIC23B incorporates advanced Sigma-Delta oversampling technology, enabling it to provide 16-bit, 20-bit, 24-bit, and 32-bit sampling with the frequency range of 8 kHz to 96 kHz. At a sampling rate of 48 kHz, the ADC achieves a signal-to-noise ratio of up to 90 dB, allowing for high-fidelity signal acquisition in small-sized and low-power designs. Based on the tests in Section 3, it is known that the noise signals from the transformer are distributed below 1000 Hz. Therefore, to reduce the computation load, the sampling rate of AIC23B is set as the minimum one, i.e., 8 kHz.
The flow chart of the main program is shown in Figure 9a. As can be seen, the program initializes the essential system components, like the clock, interrupt system, and the general purpose input and output (GPIO) ports, and then configures the AIC23B. After these preparations, it waits for the data ready flag to either identify the system or run the ANC application. In the program, the core processer, TMS320F28335, reads/sends data from/to AIC23B via the Multichannel Buffered Serial Port (McBSP) peripheral which operates in DSP mode. The data reception interrupt in McBSP is enabled, meaning that when the McBSP reads a set of data samples from AIC23B, it automatically triggers the interrupt routine. Suppose the sampling rates of AIC23B is set as 8 kHz, the interrupt routine is triggered on an 8 kHz basis. As shown in Figure 9b, a counter is updated in the interrupt routine and by comparing its mode with the number two, the data ready flag is set on a 4 kHz basis. Through this simple mechanism, the sampling rate is halved to 4 kHz.

4.2. Secondary Path Identification

The secondary path identification program aims to establish a secondary path model for use in the noise processing module by employing the adaptive LMS algorithm for modeling. Through the LMS algorithm, the filter coefficients are continuously adjusted to minimize the error signal e ( n ) , and after multiple adaptive adjustments, the value of e n falls within the allowable error range. The white noise identification signal is emitted by the secondary sound source shown in Figure 7, and the error signal is received by the error microphone. The identification of the secondary path is executed in a recursive way until a predetermined number of iteration finishes. Once the secondary path is identified, the coefficients are stored in the flash for usage in the noise control program.
The filter length L and step-size μ are two important factors that influence the performance of the identified system. Therefore, a comparison study with different L and μ was conducted and the results are presented in Figure 10. The first column in Figure 10 shows the coefficients of the identified FIR filter model. As can be seen, with increase in the filter length L, more details of the system can be modelled; however, the system error converges slower under the same step-size μ as can be observed from the last three columns in Figure 10. Moreover, the larger of the filter length L also means more calculations which makes the implementation of the real-time ANC algorithms more challenging. In addition, with the same filter length, the larger of the step-size μ, the system error converges faster but it should be noted that larger step-size μ may cause the control system unstable. In practice, these two parameters are selected based on trial-and-error manner. In this system, the filter length is selected as 120 and the step-size μ is selected as 0.03.

4.3. Performance Evaluation on Sinusoidal Signals

To evaluate the performance of the ANC system in suppressing low-frequency noises, a series of sinusoidal signals are simulated as the noise source in the duct system. From Section 3, we learned that the dominant frequency components from the substation are below 600 Hz, thereby, the sinusoidal signals up to 600 Hz are tested here. After the noise source emitting for a couple of seconds, the ANC system is enabled to emit anti-noise signals from the secondary loudspeaker. The error microphone signal is recorded throughout the entire process for post-analysis by a data acquisition system. Figure 11 shows the error microphone signal recorded on a 250 Hz sinusoidal signal test, showing that once the ANC is enabled, the noises are effectively attenuated by nearly 30 dB.
Similarly, other sinusoidal signals are also tested, and the error microphone signals are recorded. Three different algorithms, i.e., FxLMS, FxNLMS, and VS-FxLMS, are evaluated respectively for each sinusoidal signal. Then, the average noise reduction for each case is calculated by:
R e d u c t i o n = 20 l o g 10 ( r m s b e f o r e r m s a f t e r )
where r m s b e f o r e and r m s a f t e r represent the root mean square of the signal before and after the ANC being enabled. The comparison results are presented in Figure 12. As can be seen, three algorithms show similar performance in noise suppression for most sinusoidal signals. For some cases, the FxNLMS and VS-FxLMS method show slightly better performance than the FxLMS. For frequencies, including 100 Hz, 150 Hz, 200 Hz, 250 Hz, 400 Hz, and 500 Hz, they are effectively suppressed by more than 15 dB, with 250 Hz achieving the best performance, reaching nearly 30 dB in noise reduction. For the frequency of 550 Hz, all three algorithms show poor performance, with only about 3 dB noise reduction.

4.4. Performance Evaluation on Substation Noises

To better study the performance of the ANC system for substation noise reduction, the measured substation noises in Section 3 are utilized as the noise source and evaluated in the duct system. As the noises acquired by different channels show different characteristics, the recorded signals from four channels are all tested. Three different algorithms, i.e., FxLMS, FxNLMS, and VS-FxLMS, are tested, respectively. Then, the recorded error microphone signals before and after ANC function being enabled are extracted and their relative spectra are compared in Figure 13. As can be seen, after ANC function being enabled, the dominant frequency components, i.e., the harmonics of 50 Hz, and the background noises are effectively suppressed by all three algorithms. For the same noise source as shown in one row in Figure 13, the three algorithms show similar levels of suppression performance. Their suppression capability for different frequencies are generally in line with the sinusoidal testing results in Section 4.3. For instance, the 250 Hz frequency component is effectively attenuated while the suppression of 550 Hz frequency component is not significant in most cases.
To quantitatively evaluate the performance of different algorithms in noise reduction, the average noise reduction for each case is calculated by Equation (19) and the results are given in Figure 14. As can be observed, the substation noises measured at four positions can all be effectively suppressed by more than 12 dB by all three ANC algorithms. It should be noted that the improved the ANC algorithms, i.e., FxNLMS and VS-FxLMS, did not show obvious improvement over the classic FxLMS method. This can be explained by that the substation noise is relatively stable and does not change sharply and hence the basic FxLMS algorithm can well-suppress the substation noises.

4.5. Discussion

Through the above experiments, the effectiveness of ANC methods for suppressing substation noises has been demonstrated in a laboratory environment. The system evaluated in this work can be placed in the sound leakage area for noise reduction, like the ventilation port of a substation cabinet, solving some noise problems existing in the substation. Note that the real-world environment is more complicated with intricate sound propagation, multiple noise sources, and structural reflections, which brings more challenges for ANC system. In practice, the residential houses even in densely populated area have some distance from the substation, in which case the main substation noises can be considered as one dimension in the remote sound field, which has some similarity as the one-dimensional environment simulated in the experiment. For real-world applications, an ANC system with multiple channels of microphone and loudspeaker might be required to effectively suppress the low frequency noises. In such a case, the ANC system needs to process more data from more channels in real time and the ANC algorithm needs to consider the signal interferes from nearby channels. Fortunately, with the advancement in hardware and algorithms, deep learning technology [25] is showing a promising future for solving such complicated problems.

5. Conclusions

This paper developed a real-time ANC system to suppress low frequency noises for small and medium-sized substations. The main contributions of our work is summarized as follows:
(1)
A real-time ANC system is developed based on a digital signal processor (TMS320F28335), with the main system components and key software flow well-explained. Results show the developed ANC system achieves an average noise reduction of more than 12 dB for substation noise within the frequency range of 600 Hz;
(2)
The performance of various ANC algorithms for noise suppression are evaluated by a series of sinusoidal signals and measured substation noises. Results show the improved algorithms (FxNLMS and VS-FxLMS) do not significantly outperform the basic FxLMS algorithm in this specific context, which may be due to the noises evaluated in this experiment being relatively stable.
Note that the experimental tests are conducted in a laboratory environment while the real-world environment can be more complicated with multiple sources and complicated structural reflections. The system evaluated in this work can be placed in the sound leakage area for noise reduction, like the ventilation port of a substation cabinet, solving some noise problems existing in the substation. This research study lays the groundwork for several promising avenues of future exploration and development. Some future work includes: (1) Extending the evaluation of the proposed ANC strategy to real-world substation environments is a critical next step. Conducting field tests within actual substations provide valuable insights into the algorithm’s performance under the complexities of multiple noise sources and acoustic interactions. (2) The development of ANC system with multiple channels of microphone and loudspeaker to effectively suppress the low frequency noises in real-world environment. This brings more challenges, for instance, the ANC system needs to process more data from more channels in real time and the ANC algorithm needs to consider the signal interferes from nearby channels. (3) As the field of ANC technology continues to evolve, the integration of emerging technologies, such as deep learning technology, can potentially enhance the algorithm’s ability to adapt in real time to changing noise conditions and optimize noise reduction outcomes.

Author Contributions

Conceptualization, J.Y. and Z.Z; methodology, X.L., Y.L. and H.W.; hardware and software development, H.W., X.L. and Y.L.; experiments and data analysis, Y.H. and J.G.; writing—original draft preparation, X.L., Y.L. and H.W.; writing—review and editing, J.Y., Z.Z., X.L., Y.H. and J.G.; supervision, project administration and funding acquisition, J.Y., Z.Z., Y.H. and J.G. All authors have read and agreed to the published version of the manuscript.

Funding

This work was supported by the project “Research on Key Technologies for Sound Insulation and Noise Reduction of Small and Medium-Sized Substation Facilities Based on Active Noise Control” funded by the State Grid Tianjin Electric Power Company (Project Code: KJ22-1-34).

Institutional Review Board Statement

Not applicable.

Informed Consent Statement

Not applicable.

Data Availability Statement

The data analyzed in the current study are not publicly available for legal/ethical reasons but are available from the corresponding author on reasonable request.

Conflicts of Interest

The authors declare no conflict of interest.

References

  1. 2021 China Environmental Noise Pollution Control Report. Environ. Econ. 2021, 12, 8–9.
  2. Kuo, S.M.; Morgan, D.R. Active noise control: A tutorial review. Proc. IEEE 1999, 87, 943–973. [Google Scholar] [CrossRef]
  3. Zhao, T.; Liang, J.; Xia, X.; Zhou, L.; Zhang, L. Power transformer active noise reduction system based on LMS adaptive filtering algorithm. High Volt. Technol. 2016, 42, 2299–2307. [Google Scholar]
  4. Zhu, L.; Yoon, H.-S.; Cho, H.-J.; Um, D.-J.; Koh, C.-S. Finite-element analysis of magnetostriction force in power transformer based on the measurement of anisotropic magnetostriction of highly grain-oriented electrical steel sheet. IEEE Trans. Magn. 2016, 52, 6100304. [Google Scholar] [CrossRef]
  5. Jin, M.; Pan, J. Vibration transmission from internal structures to the tank of an oil-filled power transformer. Appl. Acoust. 2016, 113, 1–6. [Google Scholar] [CrossRef]
  6. Belderrain, M.L.R.; Montemurro, W. A new solution of environmental noise control for a transforming station. In Proceedings of the INTER-NOISE and NOISE-CON Congress and Conference Proceedings, New York, NY, USA, 19–22 August 2012; pp. 8959–9919. [Google Scholar]
  7. Wang, D.; Ying, L.; Jia, Y.; Zhang, L.; Zhang, F.; Wang, W. Noise pollution mitigation method for substations in urban communities based on a smart silencing unit. J. Clean. Prod. 2020, 245, 118911. [Google Scholar] [CrossRef]
  8. Kim, H.-G.; Goo, S.; Jung, J.; Wang, S. Design optimization of a cellular-type noise insulation panel to improve transmission loss at low frequency. J. Sound Vib. 2019, 447, 105–119. [Google Scholar] [CrossRef]
  9. Snyder, S.D. Active Noise Control Primer; AIP Press: Melville, NY, USA, 2000. [Google Scholar]
  10. Wu, L.; Wang, L.; Sun, S.; Sun, X. Hybrid active and passive noise control in ventilation duct with internally placed microphones module. Appl. Acoust. 2022, 188, 108525. [Google Scholar] [CrossRef]
  11. Shen, X.; Shi, D.; Gan, W.-S.; Peksi, S. Adaptive-gain algorithm on the fixed filters applied for active noise control headphone. Mech. Syst. Signal Process. 2022, 169, 108641. [Google Scholar] [CrossRef]
  12. Sun, H.; Abhayapala, T.D.; Samarasinghe, P.N. A Realistic Multiple Circular Array System for Active Noise Control Over 3D Space. IEEE/ACM Trans. Audio Speech Lang. Process. 2020, 28, 3041–3052. [Google Scholar] [CrossRef]
  13. Zhong, S.; Zhu, L.; Wang, Q.; Zhang, J.; Wang, Y. Vibration noise analysis of power transformer and its active noise reduction. Trans. China Electrotech. Soc. 2022, 37, 11–21. [Google Scholar]
  14. Zhang, L.; Tao, J.; Qiu, X. Active control of transformer noise with an internally synthesized reference signal. J. Sound Vib. 2012, 331, 3466–3475. [Google Scholar] [CrossRef]
  15. Wang, S.; Zhang, S.; Wang, S.; Wen, Y.; Guo, S.; Cheng, H.; Tao, J.; Qiu, X. Experimental study of applying a virtual sound barrier to reduce low-frequency noise of transformers. J. Appl. Acoust. 2015, 34, 487–494. [Google Scholar]
  16. Chen, K. Active Noise Control, 2nd ed.; National Defence Industry Press: Arlington, VA, USA, 2014. [Google Scholar]
  17. Morgan, D.R. An analysis of multiple correlation cancellation loops with a filter in the auxiliary path. IEEE Trans. Coust Speech Signal Process. 1980, 28, 454–467. [Google Scholar] [CrossRef]
  18. Widrow, B.; Shur, D.; Shaffer, S. On adaptive inverse control. In Proceedings of the 15th Asilomar Conference, Stanford, CA, USA, 9–11 November 1981; pp. 185–189. [Google Scholar]
  19. Burgess, J.C. Active adaptive sound control in a duct: A computer simulation. J. Acoust. Soc 1981, 70, 715–726. [Google Scholar] [CrossRef]
  20. Krishna, A.; Ravinchandra, L.; Fei, T.K.; Yon, L.C. Active Noise Reduction Using LMS and FxLMS Algorithms. J. Phys. Conf. Ser. 2019, 1228, 012064. [Google Scholar]
  21. Zhang, S.; Wang, Y.S.; Guo, H.; Yang, C.; Wang, X.L.; Liu, N.N. A normalized frequency-domain block filtered-x LMS algorithm for active vehicle interior noise control. Mech. Syst. Signal Process. 2019, 120, 150–165. [Google Scholar] [CrossRef]
  22. Gao, Y.; Xie, S. A Variable Step LMS Adaptive Filtering Algorithm and Analysis. Acta Electron. 2001, 29, 1094–1097. [Google Scholar]
  23. Zhao, H.F.; Ma, H.Z.; Chen, K.; Wang, C.N.; Zhong, Q. Research on an algorithm for active noise control in substation. New Technol. Electr. Energy 2014, 33, 70–75. [Google Scholar]
  24. Kuo, S.M.; Morgan, D.R. Active Noise Control Systems: Algorithms and DSP Implementations; John Wiley & Sons: New York, NY, USA, 1996. [Google Scholar]
  25. Zhang, H.; Wang, D. Deep MCANC: A deep learning approach to multi-channel active noise control. Neural Netw. 2023, 158, 318–327. [Google Scholar] [CrossRef] [PubMed]
Figure 1. ANC system that uses FxLMS method.
Figure 1. ANC system that uses FxLMS method.
Sustainability 15 13430 g001
Figure 2. Diagram for secondary path identification.
Figure 2. Diagram for secondary path identification.
Sustainability 15 13430 g002
Figure 3. Microphone layout to acquire indoor 10 kV substation noises. Note that 1, 2, 3, 4 indicates the channel No. of the microphone for noise measurement.
Figure 3. Microphone layout to acquire indoor 10 kV substation noises. Note that 1, 2, 3, 4 indicates the channel No. of the microphone for noise measurement.
Sustainability 15 13430 g003
Figure 4. Waveform and spectrogram of substation noise measured in channel 1.
Figure 4. Waveform and spectrogram of substation noise measured in channel 1.
Sustainability 15 13430 g004
Figure 5. The waveforms and spectra of the noises: (a) channel 1, (b) channel 2, (c) channel 3, and (d) channel 4.
Figure 5. The waveforms and spectra of the noises: (a) channel 1, (b) channel 2, (c) channel 3, and (d) channel 4.
Sustainability 15 13430 g005
Figure 6. The amplitude of the 50 Hz harmonics for four channel noises.
Figure 6. The amplitude of the 50 Hz harmonics for four channel noises.
Sustainability 15 13430 g006
Figure 7. (a) Diagram of the experimental system, (b) picture of the duct system, (c) picture of the data acquisition and control system, (d) picture of the loudspeaker, and (e) picture of the MEMS microphone board.
Figure 7. (a) Diagram of the experimental system, (b) picture of the duct system, (c) picture of the data acquisition and control system, (d) picture of the loudspeaker, and (e) picture of the MEMS microphone board.
Sustainability 15 13430 g007
Figure 8. The signal conditioning circuit for the MEMS microphone.
Figure 8. The signal conditioning circuit for the MEMS microphone.
Sustainability 15 13430 g008
Figure 9. Flow chat of the (a) main program and (b) interrupt routine.
Figure 9. Flow chat of the (a) main program and (b) interrupt routine.
Sustainability 15 13430 g009
Figure 10. Influence of filter length L and step-size μ in secondary path identification.
Figure 10. Influence of filter length L and step-size μ in secondary path identification.
Sustainability 15 13430 g010
Figure 11. Noise reduction test on a 250 Hz sinusoidal signal: (a) time-domain waveform (b) amplitude gain in dB.
Figure 11. Noise reduction test on a 250 Hz sinusoidal signal: (a) time-domain waveform (b) amplitude gain in dB.
Sustainability 15 13430 g011
Figure 12. Noise reduction comparison for different algorithms upon different sinusoidal noises.
Figure 12. Noise reduction comparison for different algorithms upon different sinusoidal noises.
Sustainability 15 13430 g012
Figure 13. The reduction performance of different algorithms on measured substation noises: (a) channel 1, (b) channel 2, (c) channel 3, and (d) channel 4.
Figure 13. The reduction performance of different algorithms on measured substation noises: (a) channel 1, (b) channel 2, (c) channel 3, and (d) channel 4.
Sustainability 15 13430 g013
Figure 14. Overall noise reduction in dB by different algorithms for measured substation noises.
Figure 14. Overall noise reduction in dB by different algorithms for measured substation noises.
Sustainability 15 13430 g014
Table 1. Sensitivity of microphone (Bruel and Kjar Type 4189) used for noise measurement.
Table 1. Sensitivity of microphone (Bruel and Kjar Type 4189) used for noise measurement.
Channel No.Channel 1Channel 2Channel 3Channel 4
Sensitivity50.3 mV/Pa46.2 mV/Pa48.7 mV/Pa53.2 mV/Pa
Disclaimer/Publisher’s Note: The statements, opinions and data contained in all publications are solely those of the individual author(s) and contributor(s) and not of MDPI and/or the editor(s). MDPI and/or the editor(s) disclaim responsibility for any injury to people or property resulting from any ideas, methods, instructions or products referred to in the content.

Share and Cite

MDPI and ACS Style

Yu, J.; Zheng, Z.; Li, Y.; Wang, H.; Hao, Y.; Liang, X.; Gao, J. An Investigation of Real-Time Active Noise Control for 10 kV Substation Noise Suppression. Sustainability 2023, 15, 13430. https://doi.org/10.3390/su151813430

AMA Style

Yu J, Zheng Z, Li Y, Wang H, Hao Y, Liang X, Gao J. An Investigation of Real-Time Active Noise Control for 10 kV Substation Noise Suppression. Sustainability. 2023; 15(18):13430. https://doi.org/10.3390/su151813430

Chicago/Turabian Style

Yu, Jinshan, Zhongyuan Zheng, Yamin Li, Haohui Wang, Ying Hao, Xiaoxia Liang, and Jianzheng Gao. 2023. "An Investigation of Real-Time Active Noise Control for 10 kV Substation Noise Suppression" Sustainability 15, no. 18: 13430. https://doi.org/10.3390/su151813430

APA Style

Yu, J., Zheng, Z., Li, Y., Wang, H., Hao, Y., Liang, X., & Gao, J. (2023). An Investigation of Real-Time Active Noise Control for 10 kV Substation Noise Suppression. Sustainability, 15(18), 13430. https://doi.org/10.3390/su151813430

Note that from the first issue of 2016, this journal uses article numbers instead of page numbers. See further details here.

Article Metrics

Back to TopTop