An Integrated Strategy for Rescheduling High-Speed Train Operation under Single-Direction Disruption
Abstract
:1. Introduction
- Cancelling trains
- 2.
- Adjusting trains sequence
- 3.
- Coupling short trains
- 4.
- Adjusting the transport tasks of rolling stocks
- 5.
- Operating standby rolling stocks
2. Literature Review
- Summarizing the literature mentioned above, we sum up the main work in train operation rescheduling domain and conduct the analysis as follows: Most research in train operation rescheduling domain studies the train timetable and rolling stock circulation plan independently or through a two-stage approach. However, the train timetable and rolling stock circulation plan are highly interrelated and have a significant impact on each other’s performance. Thus, it will make great sense to reschedule the train timetable and rolling stock circulation plan synergistically.
- Most of the research on train rescheduling focuses on minimizing the delay of trains, while few research considers the influenced passengers on these trains adequately. When a delay occurs, passengers may take other trains in the original timetable or standby trains. As the duration of disruption increases, more and more passengers may cancel their trip. Thus, a delayed passenger assignment plan needs to be proposed to serve them, to reduce the damage to passenger service quality.
- The train operation rescheduling problem involves many optimization objectives, such as minimizing the delay time, minimizing the number of cancelled trains, minimizing deviation from the original timetable, etc. Some research formulates a single-objective model, which can obtain the satisfied solution in one aspect, while few of them considering the operation costs in rescheduling process well. Some research weights multiple objectives to one single objective according to their importance in the model formulating process, while there is not an acknowledged method to determine the weighting factors, and the relationship between the objectives cannot be described comprehensively. Thus, the operation costs need to be considered, and the objectives of the model need to be described better.
- We propose an integrated dispatch strategy called IDS, including five adjustment measures, which affect not only the operation time and stops of the trains but also the transport tasks of the rolling stocks. In the rescheduling process, we use the measures in IDS integrally, to optimize the train timetable and rolling stock circulation plan synergistically.
- We propose a quick method to generate an assignment plan for the influenced passengers, which will not only improve passenger service quality but also simplify the solution process, making it more practical and feasible for real-world implementation.
- We formulate a model including two objectives, i.e., minimizing the delay time of passengers and the additional operation costs, which can reduce the negative influence on passenger service and the energy consumption. The algorithm is designed based on NSGA-II, and a Pareto Front will be outputted. Railway companies could choose appropriate solutions according to the actual rescheduling scenario.
- By analyzing the influence of using adjustment measures on train operation and passenger service, we propose an algorithm acceleration strategy (AAS) to preprocess the initial solution. The quality of the initial solution and the solving efficiency are both improved, and the overall effectiveness of the rescheduling approach can also be enhanced.
3. Model Formulation
3.1. Problem Description
3.2. Symbol Definition
3.3. Objective Function
- Additional operation costs
- 2.
- The delay time of passengers
3.4. Constraints
3.4.1. Constraints of Operating Standby Rolling Stocks
3.4.2. Constraint of Coupling Short Trains
3.4.3. Constrains of Cancelling Trains
3.4.4. Constrains of Train Operation Sequences
3.4.5. Constraints of Performing Downstream Trains
3.4.6. Constraints of Trains Serving Passengers
3.4.7. Constraints of Operation Time
4. Algorithm
4.1. Conceptual Illustration
- Pareto dominance
- 2.
- Non-dominated sorting
- 3.
- Crowding distance
4.2. Representation Scheme
4.3. Initial Solution Generation and Infeasible Solution Adjustment
- If the value of the jth gene in fragment I is 1, which means train j is cancelled, all the values in the row j and column j of the matrix in fragment III should adjust to 0, and values in the column j of the matrix in fragment IV should adjust to 0, which means train j will not be coupled, and has no operation sequence.
- If the value of row i and column j (expressed as (i, j) hereinafter) in the matrix in fragment III is 1, which means trains i and j are coupled, the other values in row i and column j should be adjusted to 0, which means one train can be coupled at most one times, and (j, i) should be adjusted to 1.
- If (i, j) in the matrix in fragment III is 1, in the matrix in fragment IV, the values of column i in each row should be adjusted to equal the values in column j, which means the coupled trains have the same operation sequence.
- Non-zero values of each row in the matrix in fragment IV should be adjusted to continuous. Specially, the sequence of coupled trains should also be the same. For example, if values of one row are 0, 1, 4, 2, 0, and 5, they should be adjusted to 0, 1, 3, 2, 0, and 4, which means the operation sequence of trains 2, 3, 4 and 6 in the corresponding section are 1, 3, 2 and 4, respectively.
4.4. Decoding
4.4.1. Calculating Train Timetable
4.4.2. Rescheduling Rolling Stock Circulation Plan
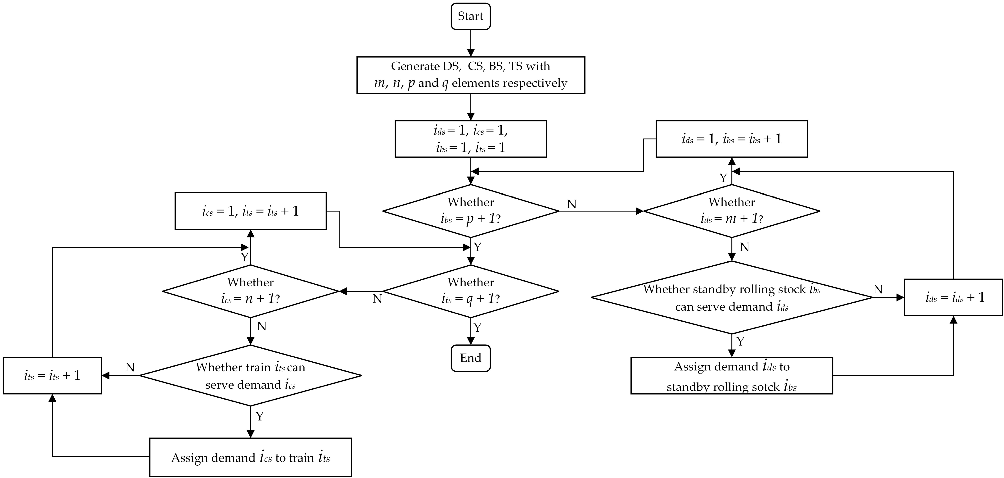
4.4.3. Generating Assignment Plan for Passengers
4.5. Fitness Functions
4.6. Genetic Operator
4.6.1. Selection
4.6.2. Crossover
4.6.3. Mutation
4.7. Termination Conditions
4.8. Algorithm Procedure
4.9. Algorithm Acceleration Strategy (AAS)
5. Case Study
5.1. Computational Results
5.1.1. Solving Model without Using AAS
5.1.2. Improvement of Initial Solutions by Using AAS
5.1.3. Solving Model with Using AAS
- According to the calculation, there are 9, 8, and 8 individuals in the Pareto Front of AAS-0 dominated by Pareto Fronts of AAS-30, AAS-60, and AAS-90, respectively, indicating that using AAS can improve the quality of the Pareto Front and obtain better solutions.
- Most of the dominated individuals in the Pareto Front of AAS-0 are distributed at the top of the graph, which means these dominated individuals have high additional operation costs, as shown by the blue diamond in Figure 13. We consider that using AAS can more significantly improve the quality of the individuals with high additional operation costs by operating standby rolling stocks efficiently and economically.
- We calculate the value of (a metric to express the nonuniformity of the distribution of individuals in the Pareto Front, and Pareto Front with larger is less uniform, as introduced in Deb [33]). The of Pareto Fronts AAS-30, AAS-60, and AAS-90 are 0.837, 1.093, and 1.885 respectively, which means that the distribution of AAS-90 Pareto Front is more nonuniform. As shown in the green point in Figure 13, we find that in the AAS-90 Pareto Front, there are more individuals in the upper left direction, which means they have short delay time and high additional operation costs. So, we think that using AAS with high probability tends to obtain more Pareto individuals with a short delay time and high additional operation costs.
5.2. Analyzing Disrupted Sections
- Generally speaking, the disruption occurring further away from the destination station influences more passenger demands of disrupted trains, since the trains cannot serve the passenger demands after the disrupted section on time. However, as shown in Figure 14, it is not the case that the further away from the destination station the disruption occurs, the longer the critical delay time is. We think the reason is that the standby rolling stocks can be dispatched from the depots to serve the influenced passenger demands of disrupted trains, which can reduce the delay time of them. Thus, we think that operating standby rolling stocks plays an important role in reducing the delay time of passengers in the rescheduling process.
- Figure 14 is divided into five segments by the sections framed by the red dashed lines (sections 23–22, 16–15, 11–10, 6–5, and 3–2), and the critical delay time of these sections are obviously longer than the previous section. We think the reason is that there are depots located near station 23, 16, 11, 6, and 3, as mentioned in Section 5.1, and if disruptions occur in the framed sections, fewer standby rolling stocks can be dispatched to serve disrupted passengers compared to the previous sections. For example, if one disruption occurs in section 17–16, the disrupted passengers who get on trains at stations 16–12 can be served by the standby rolling stocks from depot 16, while if the disruption occurs in section 16–15, the standby rolling stocks from depot 16 cannot be dispatched anymore, and no standby rolling stocks can serve these disrupted passengers, which increase the delay time of passengers. Thus, we think that the sections next to the depot in disrupted direction should be paid more attention to, to reduce the potential damage to passenger service quality.
- In each segment in Figure 14, the critical delay time decrease, as the sections get closer to the destination station, as shown by the green dashed lines which is the trend line for each segment. We think it is because no matter the disruption occurs in which section of the segment, the number of available standby rolling stocks is always the same, and as getting closer to the destination station, less passenger demands of disrupted trains are influenced.
6. Conclusions
Author Contributions
Funding
Institutional Review Board Statement
Informed Consent Statement
Data Availability Statement
Acknowledgments
Conflicts of Interest
References
- Yadav, V.; Kaswan, M.S.; Gahlot, P.; Duhan, R.K.; Garza-Reyes, J.A.; Rathi, R.; Chaudhary, R.; Yadav, G. Green Lean Six Sigma for sustainability improvement: A systematic review and future research agenda. Int. J. Lean Six Sigma 2023, 14, 759–790. [Google Scholar] [CrossRef]
- Yaser, A.H.; Komarudin. Integration of Lean Manufacturing and Industry 4.0: A Conceptual Framework. In Proceedings of the APCORISE 2020: 3rd Asia Pacific Conference on Research in Industrial and Systems Engineering 2020, Depok, Indonesia, 16–17 June 2020. [Google Scholar]
- Malik, A.; Sharma, S.; Batra, I.; Sharma, C.; Kaswan, M.S.; Garza-Reyes, J.A. Industrial revolution and environmental sus-tainability: An analytical interpretation of research constituents in Industry 4.0. Int. J. Lean Six Sigma 2023. [Google Scholar] [CrossRef]
- Azzouz, L.; Jack, A. Benchmarking the sustainability reporting of high-speed railways (HSRs): Towards a state-of-the-art benchmarking and reporting framework for HSRs. J. Clean. Prod. 2019, 250, 119505. [Google Scholar] [CrossRef]
- Chang, Y.; Yang, Y.; Dong, S. Comprehensive Sustainability Evaluation of High-Speed Railway (HSR) Construction Projects Based on Unascertained Measure and Analytic Hierarchy Process. Sustainability 2018, 10, 408. [Google Scholar] [CrossRef]
- D’ariano, A.; Pacciarelli, D.; Pranzo, M. A branch and bound algorithm for scheduling trains in a railway network. Eur. J. Oper. Res. 2007, 183, 643–657. [Google Scholar] [CrossRef]
- Corman, F.; D’ariano, A.; Pacciarelli, D.; Pranzo, M. A tabu search algorithm for rerouting trains during rail operations. Transp. Res. Part B Methodol. 2010, 44, 175–192. [Google Scholar] [CrossRef]
- Zhu, Y.; Goverde, R.M. Railway timetable rescheduling with flexible stopping and flexible short-turning during disruptions. Transp. Res. Part B Methodol. 2019, 123, 149–181. [Google Scholar] [CrossRef]
- Louwerse, I.; Huisman, D. Adjusting a railway timetable in case of partial or complete blockades. Eur. J. Oper. Res. 2014, 235, 583–593. [Google Scholar] [CrossRef]
- Kumar, N.; Mishra, A. A multi-objective and dictionary-based checking for efficient rescheduling trains. Alex. Eng. J. 2021, 60, 3233–3241. [Google Scholar] [CrossRef]
- Lamorgese, L.; Mannino, C. An Exact Decomposition Approach for the Real-Time Train Dispatching Problem. Oper. Res. 2015, 63, 48–64. [Google Scholar] [CrossRef]
- Huo, J.; Wu, J.; Kang, L.; Wang, B. Railway Timetable Rescheduling Based on Priority and Train Order Entropy. J. Comput. Civ. Eng. 2016, 30, 04016006. [Google Scholar] [CrossRef]
- Reynolds, E.; Maher, S.J. A data-driven, variable-speed model for the train timetable rescheduling problem. Comput. Oper. Res. 2022, 142, 105719. [Google Scholar] [CrossRef]
- Wang, R.; Zhou, M.; Li, Y.; Zhang, Q.; Dong, H. A Timetable Rescheduling Approach for Railway based on Monte Carlo Tree Search. In Proceedings of the 2019 IEEE Intelligent Transportation Systems Conference (ITSC), Auckland, New Zealand, 27–30 October 2019. [Google Scholar] [CrossRef]
- Veelenturf, L.P.; Kidd, M.P.; Cacchiani, V.; Kroon, L.G.; Toth, P. A Railway Timetable Rescheduling Approach for Handling Large-Scale Disruptions. Transp. Sci. 2016, 50, 841–862. [Google Scholar] [CrossRef]
- Nielsen, L.K.; Kroon, L.; Maróti, G. A rolling horizon approach for disruption management of railway rolling stock. Eur. J. Oper. Res. 2012, 220, 496–509. [Google Scholar] [CrossRef]
- Kroon, L.; Maróti, G.; Nielsen, L. Rescheduling of Railway Rolling Stock with Dynamic Passenger Flows. Transp. Sci. 2015, 49, 165–184. [Google Scholar] [CrossRef]
- Wagenaar, J.; Kroon, L.; Fragkos, I. Rolling stock rescheduling in passenger railway transportation using dead-heading trips and adjusted passenger demand. Transp. Res. Part B Methodol. 2017, 101, 140–161. [Google Scholar] [CrossRef]
- Budai, G.; Maróti, G.; Dekker, R.; Huisman, D.; Kroon, L. Rescheduling in passenger railways: The rolling stock rebalancing problem. J. Sched. 2009, 13, 281–297. [Google Scholar] [CrossRef]
- Zeng, Z.; Meng, L.; Hong, X. Integrated optimization of Rolling Stock and Crew Rescheduling for High Speed Railway. In Proceedings of the 2018 International Conference on Intelligent Rail Transportation (ICIRT), Singapore, 12–14 December 2018; pp. 1–5. [Google Scholar] [CrossRef]
- Van der Hurk, E.; Kroon, L.; Maróti, G. Passenger Advice and Rolling Stock Rescheduling Under Uncertainty for Disruption Management. Transp. Sci. 2018, 52, 1391–1411. [Google Scholar] [CrossRef]
- Cadarso, L.; Marín, A.; Maróti, G. Recovery of disruptions in rapid transit networks. Transp. Res. Part E Logist. Transp. Rev. 2013, 53, 15–33. [Google Scholar] [CrossRef]
- Hong, X.; Meng, L.; Zhang, P.; Zhao, F.; D’Ariano, A.; Veelenturf, L.P.; Corman, F. Timetable Rescheduling with Reassignment of Rolling Stocks and Passengers under Disruptions. In Proceedings of the 2020 IEEE 23rd International Conference on Intelligent Transportation Systems (ITSC), Rhodes, Greece, 20–23 September 2020; pp. 1–6. [Google Scholar] [CrossRef]
- Cacchiani, V.; Huisman, D.; Kidd, M.; Kroon, L.; Toth, P.; Veelenturf, L.; Wagenaar, J. An overview of recovery models and algorithms for real-time railway rescheduling. Transp. Res. Part B Methodol. 2014, 63, 15–37. [Google Scholar] [CrossRef]
- Schöbel, A. A Model for the Delay Management Problem based on Mixed-Integer-Programming. Electron. Notes Theor. Comput. Sci. 2001, 50, 1–10. [Google Scholar] [CrossRef]
- Corman, F.; D’ariano, A.; Hansen, I.A. Evaluating Disturbance Robustness of Railway Schedules. J. Intell. Transp. Syst. 2013, 18, 106–120. [Google Scholar] [CrossRef]
- Gao, Y.; Yang, L.; Gao, Z. Real-time automatic rescheduling strategy for an urban rail line by integrating the information of fault handling. Transp. Res. Part C Emerg. Technol. 2017, 81, 246–267. [Google Scholar] [CrossRef]
- Zhan, S.; Kroon, L.G.; Zhao, J.; Peng, Q. A rolling horizon approach to the high speed train rescheduling problem in case of a partial segment blockage. Transp. Res. Part E Logist. Transp. Rev. 2016, 95, 32–61. [Google Scholar] [CrossRef]
- Zhan, S.; Kroon, L.G.; Veelenturf, L.P.; Wagenaar, J.C. Real-time high-speed train rescheduling in case of a complete blockage. Transp. Res. Part B Methodol. 2015, 78, 182–201. [Google Scholar] [CrossRef]
- Ghaemi, N.; Cats, O.; Goverde, R.M. Macroscopic multiple-station short-turning model in case of complete railway blockages. Transp. Res. Part C Emerg. Technol. 2018, 89, 113–132. [Google Scholar] [CrossRef]
- Wang, Y.; Zhao, K.; D’ariano, A.; Niu, R.; Li, S.; Luan, X. Real-time integrated train rescheduling and rolling stock circulation planning for a metro line under disruptions. Transp. Res. Part B Methodol. 2021, 152, 87–117. [Google Scholar] [CrossRef]
- Fernandez-Rodriguez, A.; Fernandez-Cardador, A.; Cucala, A.P. Energy efficiency in high speed railway traffic operation: A real-time ecodriving algorithm. In Proceedings of the 2015 IEEE 15th International Conference on Environment and Electrical Engineering (EEEIC), Rome, Italy, 10–13 June 2015; pp. 325–330. [Google Scholar]
- Cacchiani, V.; Caprara, A.; Toth, P. A column generation approach to train timetabling on a corridor. 4OR-Q. J. Oper. Res. 2008, 6, 125–142. [Google Scholar] [CrossRef]
- Brännlund, U.; Lindberg, P.O.; Nõu, A.; Nilsson, J. Railway Timetabling using Lagrangian Relaxation. Transp. Sci. 1998, 32, 358–369. [Google Scholar] [CrossRef]
- Eaton, J.; Yang, S.; Mavrovouniotis, M. Ant colony optimization with immigrants schemes for the dynamic railway junction rescheduling problem with multiple delays. Soft Comput. 2015, 20, 2951–2966. [Google Scholar] [CrossRef]
- Jamili, A.; Shafia, M.; Sadjadi, S.; Tavakkoli-Moghaddam, R. Solving a periodic single-track train timetabling problem by an efficient hybrid algorithm. Eng. Appl. Artif. Intell. 2012, 25, 793–800. [Google Scholar] [CrossRef]
- Wu, Q.; Cole, C.; McSweeney, T. Applications of particle swarm optimization in the railway domain. Int. J. Rail Transp. 2016, 4, 167–190. [Google Scholar] [CrossRef]
- Ren, X.Y.; Huang, Y.N.; Zhang, M. Train Timetable Optimization Research Based on PSO Energy-Efficient Operation Strategy. In Proceedings of the 2014 International Conference on Informative and Cybernetics for Computational Social Systems (ICCSS), Qingdao, China, 9–10 October 2014; pp. 134–138. [Google Scholar]
- Li, J.; Wei, W.; He, Y. Optimization of online timetable re-scheduling in high-speed train services based on PSO. In Proceedings of the 2011 International Conference on Transportation, Mechanical, and Electrical Engineering (TMEE), Changchun, China, 16–18 December 2011; pp. 1896–1899. [Google Scholar] [CrossRef]
- Meng, X.; Jia, L.; Qin, Y.; Xu, J.; Zhou, T. Study on Train Operation Adjustment Based on Hybrid Convergent Particle Swarm Optimization. In Proceedings of the 2009 International Conference on Measuring Technology and Mechatronics Automation, Zhangjiajie, China, 11–12 April 2009; Volume 3, pp. 326–329. [Google Scholar] [CrossRef]
- Zhang, H.; Pu, H.; Schonfeld, P.; Song, T.; Li, W.; Wang, J.; Peng, X.; Hu, J. Multi-objective railway alignment optimization considering costs and environmental impacts. Appl. Soft Comput. 2020, 89, 106105. [Google Scholar] [CrossRef]
- Deb, K.; Pratap, A.; Agarwal, S.; Meyarivan, T. A fast and elitist multiobjective genetic algorithm: NSGA-II. IEEE Trans. Evol. Comput. 2002, 6, 182–197. [Google Scholar] [CrossRef]
- Martínez-Salazar, I.A.; Molina, J.; Ángel-Bello, F.; Gómez, T.; Caballero, R. Solving a bi-objective Transportation Location Routing Problem by metaheuristic algorithms. Eur. J. Oper. Res. 2014, 234, 25–36. [Google Scholar] [CrossRef]
- Meng, Q.; Khoo, H.L. A Pareto-optimization approach for a fair ramp metering. Transp. Res. Part C Emerg. Technol. 2010, 18, 489–506. [Google Scholar] [CrossRef]
- Wu, Q.; Cole, C.; Spiryagin, M. Parallel Computing Enables Whole-Trip Train Dynamics Optimizations. J. Comput. Nonlinear Dyn. 2015, 11, 044503. [Google Scholar] [CrossRef]
- Wu, Q.; Sun, Y.; Spiryagin, M.; Cole, C. Methodology to optimize wedge suspensions of three-piece bogies of railway vehicles. J. Vib. Control. 2016, 24, 565–581. [Google Scholar] [CrossRef]
- Kumar, N.; Mishra, A. An efficient method of disturbance analysis and train rescheduling using MWDLNN and BMW-SSO algorithms. Soft Comput. 2021, 25, 12031–12041. [Google Scholar] [CrossRef]














| Symbols | Definition |
|---|---|
| Set of disrupted trains in original train timetable, train | |
| Set of upstream trains in original train timetable, train , | |
| Set of downstream trains in original train timetable, train | |
| Set of trains in the original timetable, train , | |
| Set of passenger demands of train t, demand | |
| Set of standby rolling stocks, rolling stock | |
| Set of sections in the HSR line, section | |
| Set of stations in the HSR line, station |
| Symbols | Definition |
|---|---|
| The arrival time at station j of train t in the original timetable | |
| The departure time at station j of train t in the original timetable | |
| Whether train t stops at station j in the original timetable. If yes, , else . | |
| The origin station of train t | |
| The destination station of train t | |
| The origin station of section k | |
| The destination station of section k | |
| The origin station of standby rolling stock i | |
| The destination station of standby rolling stock i | |
| The origin station of passenger demand x served by train t | |
| The destination station of passenger demand x served by train t | |
| The passenger’s number of demand x served by train t | |
| The maximum number of passengers train t can serve in one section | |
| The maximum number of passengers standby rolling stock i can serve in one section | |
| Travel time for trains in section k | |
| The operation mileage of train t | |
| The distance between station j and j′ | |
| Whether train t is short train, if train t is short train, , else | |
| Arrival supplement time | |
| Departure supplement time | |
| The minimum stop time for one train at one station | |
| The maximum stop time for one train at one station | |
| The minimum headway for railway trains | |
| Minimum turn-back time | |
| The latest time that train t can depart from origin station | |
| The station which is nearest to the depot of the standby rolling stock i | |
| The origin station of the disrupted section | |
| The destination station of the disrupted section | |
| The time that the disruption starts | |
| The time that the disruption finishes | |
| A large enough integer |
| Symbols | Definition |
|---|---|
| Binary variable, if , train t is cancelled | |
| Binary variable, if , standby rolling stock i is operated | |
| Binary variable, if , train t and train t′ are coupled | |
| The sequence of train t in section k | |
| Binary variable, if , train t stops at station j | |
| The time that standby rolling stock i is prepared to perform trains | |
| The arrival time of train t at station j after rescheduling | |
| The departure time of train t at station j after rescheduling | |
| Binary variable, if , train t′ is performed by the rolling stock which performs train t | |
| Binary variable, if , train t is performed by standby rolling stock i | |
| Binary variable, if , train t′ serve the passenger demand x which is originally served by train t | |
| Binary variable, if , standby rolling stock i serve the passenger demand x which is originally served by train t |
| Parameter | Value |
|---|---|
| Upstream trains | 292 |
| Downstream trains | 295 |
| Minimum turn-back time | 20 min |
| Departure supplement time | 2 min |
| Arrival supplement time | 3 min |
| Minimum headway | 4 min |
| Maximum stop time | 10 min |
| Minimum stop time | 2 min |
| Depot | Number |
|---|---|
| 1 | 3 |
| 3 | 1 |
| 6 | 3 |
| 11 | 2 |
| 16 | 4 |
| 23 | 3 |
| Before Optimization | After Optimization | ||||
|---|---|---|---|---|---|
| No. | The Delay Time of Passengers (min) | Additional Operation Costs (km) | No. | The Delay Time of Passengers (min) | Additional Operation Costs (km) |
| 1 | 10,457,345 | 437 | 1 | 6,635,283 | 0 |
| 2 | 9,423,462 | 796 | 2 | 6,584,721 | 205 |
| 3 | 8,934,562 | 1575 | 3 | 6,348,169 | 506 |
| 4 | 8,245,236 | 1783 | 4 | 6,279,810 | 626 |
| 5 | 7,634,532 | 2365 | 5 | 6,124,290 | 912 |
| 6 | 7,364,132 | 2977 | 6 | 6,103,395 | 1196 |
| 7 | 6,823,785 | 3495 | 7 | 6,020,239 | 1638 |
| - | - | - | 8 | 5,973,819 | 2253 |
| - | - | - | 9 | 5,880,655 | 2450 |
| - | - | - | 10 | 5,506,119 | 2559 |
| - | - | - | 11 | 5,470,830 | 3165 |
| - | - | - | 12 | 5,221,298 | 3967 |
| Average | 8,411,865 | 1918 | Average | 6,012,386 | 1623 |
| Average Delay Time of Passengers | Average Additional Operation Costs | |||
|---|---|---|---|---|
| Value(min) | Improvement | Value (km) | Improvement | |
| AAS-0 (not improved) | 8,411,865 | - | 1918 | - |
| AAS-30 | 7,445,634 | 11.5% | 1617 | 15.7% |
| AAS-60 | 7,193,463 | 14.5% | 1725 | 10.0% |
| AAS-90 | 6,987,856 | 17.0% | 1800 | 6.2% |
| Solving Time | Iteration Times | |||
|---|---|---|---|---|
| Value(s) | Decrease Percentage | Value | Decrease Percentage | |
| AAS-0 (without AAS) | 1263 | - | 386 | - |
| AAS-30 | 808 | 36.0% | 243 | 36.6% |
| AAS-60 | 904 | 28.4% | 273 | 29.4% |
| AAS-90 | 874 | 30.8% | 266 | 31.1% |
| AAS-30 | AAS-60 | AAS-90 | ||||||
|---|---|---|---|---|---|---|---|---|
| No. | The Delay Time of Passengers (min) | Additional Operation Costs (km) | No. | The Delay Time of Passengers (min) | Additional Operation Costs (km) | No. | The Delay Time of Passengers (min) | Additional Operation Costs (km) |
| 1 | 6,603,452 | 0 | 1 | 6,594,534 | 0 | 1 | 6,583,452 | 0 |
| 2 | 6,548,756 | 196 | 2 | 6,523,452 | 237 | 2 | 6,295,674 | 516 |
| 3 | 6,347,345 | 498 | 3 | 6,423,423 | 364 | 3 | 6,204,523 | 705 |
| 4 | 6,289,567 | 545 | 4 | 6,282,342 | 607 | 4 | 6,120,234 | 923 |
| 5 | 6,253,474 | 657 | 5 | 6,153,474 | 800 | 5 | 5,934,532 | 1434 |
| 6 | 6,173,453 | 744 | 6 | 6,092,352 | 996 | 6 | 5,693,452 | 1745 |
| 7 | 6,137,457 | 855 | 7 | 6,073,642 | 1103 | 7 | 5,456,345 | 1976 |
| 8 | 6,114,534 | 950 | 8 | 6,000,345 | 1352 | 8 | 4,734,352 | 2364 |
| 9 | 5,745,345 | 1534 | 9 | 5,712,341 | 1601 | 9 | 4,678,567 | 2390 |
| 10 | 5,045,634 | 2088 | 10 | 5,298,078 | 1994 | 10 | 4,537,649 | 2499 |
| 11 | 4,845,634 | 2287 | 11 | 4,945,342 | 2178 | 11 | 4,424,563 | 2574 |
| 12 | 4,594,563 | 2438 | 12 | 4,364,551 | 2617 | - | - | - |
| Average Delay Time of Passengers | Average Additional Operation Costs | |||
|---|---|---|---|---|
| Value (min) | Decrease Percentage | Value (km) | Decrease Percentage | |
| AAS-0 (without AAS) | 6,012,386 | - | 1623 | - |
| AAS-30 | 5,891,601 | 2.0% | 1066 | 34.3% |
| AAS-60 | 5,870,323 | 2.4% | 1154 | 28.9% |
| AAS-90 | 5,514,849 | 8.3% | 1556 | 4.1% |
| Disrupted Scenarios | Critical Section | Critical Delay Time (min) | Disrupted Scenarios | Critical Section | Critical Delay Time (min) |
|---|---|---|---|---|---|
| {9:00, 60 min} | 16–15 | 5,603,453 | {15:00, 60 min} | 16–15 | 4,496,545 |
| {9:00, 120 min} | 16–15 | 9,898,723 | {15:00, 120 min} | 16–15 | 8,280,964 |
| {9:00, 180 min} | 23–22 | 14,794,582 | {15:00, 180 min} | 23–22 | 11,794,523 |
| {11:00, 60 min} | 16–15 | 5,378,453 | {17:00, 60 min} | 16–15 | 4,094,523 |
| {11:00, 120 min} | 16–15 | 9,983,423 | {17:00, 120 min} | 16–15 | 7,793,423 |
| {11:00, 180 min} | 23–22 | 14,082,342 | {17:00, 180 min} | 23–22 | 9,983,423 |
| {13:00, 60 min} | 16–15 | 4,957,394 | {19:00, 60 min} | 6–5 | 3,157,394 |
| {13:00, 120 min} | 16–15 | 8,885,784 | {19:00, 120 min} | 11–10 | 4,685,784 |
| {13:00, 180 min} | 16–15 | 13,085,739 | {19:00, 180 min} | 16–15 | 5,585,739 |
Disclaimer/Publisher’s Note: The statements, opinions and data contained in all publications are solely those of the individual author(s) and contributor(s) and not of MDPI and/or the editor(s). MDPI and/or the editor(s) disclaim responsibility for any injury to people or property resulting from any ideas, methods, instructions or products referred to in the content. |
© 2023 by the authors. Licensee MDPI, Basel, Switzerland. This article is an open access article distributed under the terms and conditions of the Creative Commons Attribution (CC BY) license (https://creativecommons.org/licenses/by/4.0/).
Share and Cite
Han, C.; Zhou, L.; Guo, B.; Yue, Y.; Zhao, W.; Wang, Z.; Zhou, H. An Integrated Strategy for Rescheduling High-Speed Train Operation under Single-Direction Disruption. Sustainability 2023, 15, 13040. https://doi.org/10.3390/su151713040
Han C, Zhou L, Guo B, Yue Y, Zhao W, Wang Z, Zhou H. An Integrated Strategy for Rescheduling High-Speed Train Operation under Single-Direction Disruption. Sustainability. 2023; 15(17):13040. https://doi.org/10.3390/su151713040
Chicago/Turabian StyleHan, Chang, Leishan Zhou, Bin Guo, Yixiang Yue, Wenqiang Zhao, Zeyu Wang, and Hanxiao Zhou. 2023. "An Integrated Strategy for Rescheduling High-Speed Train Operation under Single-Direction Disruption" Sustainability 15, no. 17: 13040. https://doi.org/10.3390/su151713040
APA StyleHan, C., Zhou, L., Guo, B., Yue, Y., Zhao, W., Wang, Z., & Zhou, H. (2023). An Integrated Strategy for Rescheduling High-Speed Train Operation under Single-Direction Disruption. Sustainability, 15(17), 13040. https://doi.org/10.3390/su151713040

