Pursuing Long-Term Business Performance: Investigating the Effects of Financial and Technological Factors on Digital Adoption to Leverage SME Performance and Business Sustainability—Evidence from Indonesian SMEs in the Traditional Market
Abstract
1. Introduction
- Q1.
- Whether financial literacy significantly affects SMEs financial accessibility and financial risk?
- Q2.
- Whether financial accessibility and financial risk affect FinTech’s digital adoption?
- Q3.
- Whether performance expectancy, effort expectancy, and social influence affect FinTech digital adoption?
- Q4.
- Whether FinTech digital adoption affects SME performance?
- Q5.
- Whether FinTech digital adoption affects SME sustainability?
2. Literature Review
2.1. Resource-Based View
2.2. The Unified Theory of Acceptance and Use of Technology
2.3. Financial Literacy and Financial Accessibility
2.4. Financial Literacy and Financial Risk
2.5. Financial Accessibility and Digital Adoption
2.6. Financial Risk and Digital Adoption
2.7. Performance Expectancy and Digital Adoption
2.8. Effort Expectancy and Digital Adoption
2.9. Social Influence and Digital Adoption
2.10. Digital Adoption and SMEs Performance
2.11. SMEs Performance and SMEs Sustainability
3. Methodology
3.1. Procedure and Participants
3.2. Sampling and Measures
3.3. Statistical Data Analysis
4. Results
4.1. Descriptive Analysis Results
| Category Answers | Numbers | (%) | |
|---|---|---|---|
| Gender | Male | 147 | 65.33% |
| Female | 78 | 34.67% | |
| Age | 17–25 years old | 10 | 4.44% |
| 26 to 35 years old | 96 | 42.67% | |
| 36 to 45 years old | 104 | 46.22% | |
| Above 46 years up | 15 | 6.67% | |
| Education Level | Elementary School Graduate | 5 | 2.22% |
| Junior High School Graduate | 33 | 14.67% | |
| High School Graduate | 68 | 30.22% | |
| Graduate Diploma | 75 | 33.33% | |
| Bachelor Graduate | 42 | 18.67% | |
| Postgraduate | 2 | 0.89% | |
| Daily Business Income | Less than 500,000 Rupiah | 22 | 9.78% |
| 500,000–1,000,000 million Rupiah | 103 | 45.78% | |
| 1–2.5 million Rupiah | 68 | 30.22% | |
| 2.5 million–Rp 5 million Rupiah | 24 | 10.67% | |
| More than 5 million Rupiah | 8 | 3.56% | |
| Reason to use FinTech | Easy to use | 101 | Multiple responses |
| Quick speed | 78 | ||
| Safe and secure | 34 | ||
| Affordable | 16 |
4.2. Analysis of Measurement (Outer Model)
4.3. Structural Analysis (Inner Model)
Hypothesis Testing
5. Discussion
6. Conclusions
Author Contributions
Funding
Institutional Review Board Statement
Informed Consent Statement
Data Availability Statement
Acknowledgments
Conflicts of Interest
References
- Hidalgo, A.; Albors, J. Innovation Management Techniques and Tools: A Review from Theory and Practice. R Manag. 2008, 38, 113–127. [Google Scholar] [CrossRef]
- Ye, J.; Kulathunga, K.M.M.C.B. How Does Financial Literacy Promote Sustainability in SMEs? A Developing Country Perspective. Sustainability 2019, 11, 2990. [Google Scholar] [CrossRef]
- Coordinating Ministry for Economic Affairs Republic of Indonesia. Coordinating Minister Airlangga: Government Continues to Encourage Strengthening Economic Foundations by Establishing Digital Transformation of MSMEs as One of the Priorities. Available online: https://ekon.go.id/publikasi/detail/4065/coordinating-minister-airlangga-government-continues-to-encourage-strengthening-economic-foundations-by-establishing-digital-transformation-of-msmes-as-one-of-the-priorities (accessed on 18 March 2023).
- Najib, M.; Rahman, A.A.A.; Fahma, F. Business Survival of Small and Medium-Sized Restaurants through a Crisis: The Role of Government Support and Innovation. Sustainability 2021, 13, 535. [Google Scholar] [CrossRef]
- Lestari, E.D.; Hamid, N.A.; Rizkalla, N.; Purnamaningsih, P.; Urus, S.B.T. The Effect of Financial Literacy, Cost of Technology Adoption, Technology Perceived Usefulness, and Government Support on MSMEs’ Business Resilience. GATR Glob. J. Bus. Soc. Sci. Rev. 2022, 10, 132–147. [Google Scholar] [CrossRef] [PubMed]
- Selase, A.M.; Selase, A.E.; Ayishetu, A.-R.; Comfort, A.D.; Stanley, A.; Ebenezer, G.-A. Impact of Technology Adoption and Its Utilization on SMEs in Ghana. Int. J. Small Medium Enterp. 2019, 2, 1–13. [Google Scholar] [CrossRef]
- Widagdo, B.; Sa’diyah, C. Business Sustainability: Functions of Financial Behavior, Technology, and Knowledge. Probl. Perspect. Manag. 2023, 21, 120–130. [Google Scholar] [CrossRef]
- Kementerian Koordinator Bidang Perekonomian Republik Indonesia. Perkembangan UMKM sebagai Critical Engine Perekonomian Nasional Terus Mendapatkan Dukungan Pemerintah. Available online: https://www.ekon.go.id/publikasi/detail/4593/perkembangan-umkm-sebagai-critical-engine-perekonomian-nasional-terus-mendapatkan-dukungan-pemerintah (accessed on 15 March 2023).
- Shafi, M.; Liu, J.; Ren, W. Impact of COVID-19 Pandemic on Micro, Small, and Medium-Sized Enterprises Operating in Pakistan. Res. Glob. 2020, 2, 100018. [Google Scholar] [CrossRef]
- Mujianto, M.; Ramaditya, M.; Mustika, M.; Tanuraharjo, H.H.; Maronrong, R. Dampak Pandemi COVID-19 Pada UMKM Warung Ritel Tradisional Di Indonesia Dan Strategi Bertahannya. J. STEI Ekon. 2022, 30, 60–74. [Google Scholar] [CrossRef]
- Pahlevi, R. Pasar Tradisional Masih Dominasi Penjualan Grosir Ritel Indonesia. Available online: https://databoks.katadata.co.id/datapublish/2022/07/08/pasar-tradisional-masih-dominasi-penjualan-grosir-ritel-indonesia (accessed on 15 March 2023).
- Dewi, N.K.D. Perlindungan Hukum Terhadap Pasar Tradisional Di Era Liberalisasi Perdagangan. Law Reform 2018, 14, 1–14. [Google Scholar] [CrossRef]
- Arimawa, P.S.; Leasiwal, F. Dampak Keberadaan Pasar Modern Terhadap Eksistensi Pasar Tradisional Di Kota Tobelo Kabupaten Halmahera Utara. J. Pundi 2018, 2, 287–292. [Google Scholar] [CrossRef]
- Fauzi, A. Tiga Hal yang Buat Pasar Tradisional Kalah Bersaing Ritel Modern. Available online: https://ekonomi.kompas.com/read/2018/01/04/171606626/tiga-hal-yang-buat-pasar-tradisional-kalah-bersaing-ritel-modern (accessed on 18 March 2023).
- Hidayati, D.A.; Habibah, S.; Ratnasari, Y.; Sosiologi, J.; Lampung, U. Strategi Bertahan Hidup Pedagang Pasar Tradisional Di Masa Pandemi COVID-19 (Studi Pada Pedagang Kecil Di Pasar Koga, Kecamatan Kedaton Kota Bandar Lampung). J. Ilm. Kaji. Ilmu Sos. Dan Budaya 2022, 24, 39–56. [Google Scholar] [CrossRef]
- Trott, P. Innovation Management and New Product Development, 6th ed.; Pearson Education Limited: Harlow, UK, 2017. [Google Scholar]
- Trott, P. Innovation Management and New Product Development, 7th ed.; Pearson Education Limited: Harlow, UK, 2020. [Google Scholar]
- Parida, V.; Sjödin, D.; Reim, W. Reviewing Literature on Digitalization, Business Model Innovation, and Sustainable Industry: Past Achievements and Future Promises. Sustainability 2019, 11, 391. [Google Scholar] [CrossRef]
- Jangir, K.; Sharma, V.; Taneja, S.; Rupeika-Apoga, R. The Moderating Effect of Perceived Risk on Users’ Continuance Intention for FinTech Services. J. Risk Financ. Manag. 2023, 16, 21. [Google Scholar] [CrossRef]
- Trabucco, M.; De Giovanni, P. Achieving Resilience and Business Sustainability during COVID-19: The Role of Lean Supply Chain Practices and Digitalization. Sustainability 2021, 13, 12369. [Google Scholar] [CrossRef]
- Hidayat, A.; Wijaya, T.; Ishak, A.; Endi Catyanadika, P. Consumer Trust as the Antecedent of Online Consumer Purchase Decision. Information 2021, 12, 145. [Google Scholar] [CrossRef]
- APJII (Indonesian Internet Service Organizers Association). APJII di Indonesia Digital Outloook 2022. Available online: https://apjii.or.id/berita/d/apjii-di-indonesia-digital-outloook-2022_857 (accessed on 15 March 2023).
- Gomes, C.M.; Kruglianskas, I.; Scherer, F.L.; Neto, R.d.L.; Kneippe, J.M. Strategies for Sustainable Business and Performance in Brazilian Industrial Companies. J. Technol. Manag. Innov. 2013, 8, 251–263. [Google Scholar] [CrossRef][Green Version]
- Baskaran, S.; Lay, H.S.; Ming, B.S.; Mahadi, N. Technology Adoption and Employee’s Job Performance: An Empirical Investigation. Int. J. Acad. Res. Econ. Manag. Sci. 2020, 9, 78–105. [Google Scholar] [CrossRef] [PubMed]
- Odeh, M.H. Factors Affecting the Adoption of Financial Information Systems Based on UTAUT Model. Int. J. Acad. Res. Account. Financ. Manag. Sci. 2019, 9, 108–116. [Google Scholar]
- Madsen, S.R.; Miller, D.; John, C.R. Readiness for Organizational Change: Do Organizational Commitment and Social Relationships in the Workplace Make a Difference? Hum. Resour. Dev. Q. 2005, 16, 213–234. [Google Scholar] [CrossRef]
- Hempel, P.S.; Martinsons, M.G. Developing International Organizational Change Theory Using Cases from China. Hum. Relat. 2009, 62, 459–499. [Google Scholar] [CrossRef]
- Jena, R.K. Examining the Factors Affecting the Adoption of Blockchain Technology in the Banking Sector: An Extended UTAUT Model. Int. J. Financ. Stud. 2022, 10, 90. [Google Scholar] [CrossRef]
- Achieng, D.O.; Jagero, J.A. Management Support in Adoption of Computer Integrated Model in Financial Forecasting. Int. J. Acad. Res. Account. Finance Manag. Sci. 2014, 4, 166–175. [Google Scholar]
- Hahn, D.; Minola, T.; Van Gils, A.; Huybrechts, J. Entrepreneurial Education and Learning at Universities: Exploring Multilevel Contingencies. Entrep. Reg. Dev. 2017, 29, 945–974. [Google Scholar] [CrossRef]
- Arner, D.W.; Buckley, R.P.; Zetzsche, D.A.; Veidt, R. Sustainability, FinTech and Financial Inclusion. Eur. Bus. Organ. Law Rev. 2020, 21, 7–35. [Google Scholar] [CrossRef]
- Christensen, J.L. Constraints on Innovation Finance in North Jutland, Denmark. Eur. Plan. Stud. 2007, 15, 1163–1180. [Google Scholar] [CrossRef]
- Brancati, E. Innovation Financing and the Role of Relationship Lending for SMEs. Small Bus. Econ. 2015, 44, 449–473. [Google Scholar] [CrossRef]
- Howell, A. Firm R&D, Innovation and Easing Financial Constraints in China: Does Corporate Tax Reform Matter? Res. Policy 2016, 45, 1996–2007. [Google Scholar] [CrossRef]
- Ryu, H.S. Understanding Benefit and Risk Framework of Fintech Adoption: Comparison of Early Adopters and Late Adopters. Proc. Annu. Hawaii Int. Conf. Syst. Sci. 2018, 2018, 3864–3873. [Google Scholar] [CrossRef]
- Yang, Y.; Danes, S.M. Resiliency and Resilience Process of Etrepreneurs in New Venture Creation. Entrep. Res. J. 2015, 5, 1–30. [Google Scholar] [CrossRef]
- Roy, S.K.; Balaji, M.S.; Kesharwani, A.; Sekhon, H. Predicting Internet Banking Adoption in India: A Perceived Risk Perspective. J. Strateg. Mark. 2017, 25, 418–438. [Google Scholar] [CrossRef]
- Luo, X.; Li, H.; Zhang, J.; Shim, J.P. Examining Multi-Dimensional Trust and Multi-Faceted Risk in Initial Acceptance of Emerging Technologies: An Empirical Study of Mobile Banking Services. Decis. Support Syst. 2010, 49, 222–234. [Google Scholar] [CrossRef]
- Masoud, E.Y. The Effect of Perceived Risk on Online Shopping in Jordan. Eur. J. Bus. Manag. 2013, 5, 76–88. [Google Scholar]
- Andrews, J.E.; Ward, H.; Yoon, J. UTAUT as a Model for Understanding Intention to Adopt AI and Related Technologies among Librarians. J. Acad. Librariansh. 2022, 47, 102–437. [Google Scholar] [CrossRef]
- Majeed, A.; Ghumman, A.R.; Abbas, Q.; Ahmad, Z. Role of Entrepreneurial Passion between Entrepreneurial Attitude, Subjective Norms, Perceived Behavioral Control, and Entrepreneurial Intention: Measuring the Entrepreneurial Behavior of Pakistani Students. Pak. J. Commer. Soc. Sci. 2021, 15, 636–662. [Google Scholar]
- Carter, L.; Schaupp, L.C.; Mcbride, M.E. The U.S. e-File Initiative: An Investigation of the Antecendents to Adoption from the Individual Taxpayers’ Perspective. E-Serv. J. 2014, 7, 2–19. [Google Scholar] [CrossRef]
- Benbasat, I.; Barki, H. Quo Vadis, TAM? J. Assoc. Inf. Syst. 2007, 8, 211–218. [Google Scholar] [CrossRef]
- ALraja, M.N. User Acceptance of Information Technology: A Field Study of an E-Mail System Adoption from the Individual Students’ Perspective. Mediterr. J. Soc. Sci. 2015, 6, 19–25. [Google Scholar] [CrossRef]
- Venkatesh, V.; Morris, M.G.; Davis, G.B.; Davis, F.D. User Acceptance of Information Technology: Toward a Unified View. MIS Q. Manag. Inf. Syst. 2003, 27, 425–478. [Google Scholar] [CrossRef]
- Sair, S.A.; Danish, R.Q. Effect of Performance Expectancy and Effort Expectancy on the Mobile Commerce Adoption Intention through Personal Innovativeness among Pakistani Consumers. Pak. J. Commer. Soc. Sci. 2018, 12, 501–520. [Google Scholar]
- Chang, I.C.; Hwang, H.G.; Hung, W.F.; Li, Y.C. Physicians’ Acceptance of Pharmacokinetics-Based Clinical Decision Support Systems. Expert Syst. Appl. 2007, 33, 296–303. [Google Scholar] [CrossRef]
- Gupta, B.; Dasgupta, S.; Gupta, A. Adoption of ICT in a Government Organization in a Developing Country: An Empirical Study. J. Strateg. Inf. Syst. 2008, 17, 140–154. [Google Scholar] [CrossRef]
- Cooper, J.; Kelly, K.A.; Weaver, K. Attitudes, Norms, and Social Groups. In Blackwell Handbook of Social Psychology: Group Processes; Blackwell Publishers: Oxford, UK, 2008; pp. 259–282. [Google Scholar] [CrossRef]
- Dhiman, N.; Arora, N.; Dogra, N.; Gupta, A. Consumer Adoption of Smartphone Fitness Apps: An Extended UTAUT2 Perspective. J. Indian Bus. Res. 2020, 12, 363–388. [Google Scholar] [CrossRef]
- Gupta, A.; Dogra, N.; George, B. What Determines Tourist Adoption of Smartphone Apps? An Analysis Based on the UTAUT-2 Framework. J. Hosp. Tour. Technol. 2018, 9, 48–62. [Google Scholar] [CrossRef]
- Freeman, R.E.; Dmytriyev, S.D.; Phillips, R.A. Stakeholder Theory and the Resource-Based View of the Firm. J. Manag. 2021, 47, 1757–1770. [Google Scholar] [CrossRef]
- Venkatesh, V.; Thong, J.Y.L.; Xu, X. Unified Theory of Acceptance and Use of Technology: A Synthesis and the Road Ahead. J. Assoc. Inf. Syst. 2016, 17, 328–376. [Google Scholar] [CrossRef]
- Kurniasari, F.; Hamid, N.A.; Qinghui, C. The Effect of Perceived Usefulness, Perceived Ease of Use, Trust, Attitude and Satisfaction into Continuance of Intention in Using Alipay. Manag. Account. Rev. 2020, 19, 131–150. [Google Scholar]
- Sabri, M.F.; Aw, E.C.X.; Rahim, H.A.; Burhan, N.A.S.; Othmana, M.A.; Simanjuntak, M. Financial Literacy, Behavior and Vulnerability among Malaysian Households: Does Gender Matter? Int. J. Econ. Manag. 2021, 15, 241–256. [Google Scholar]
- Menike, L.M.C.S. Effect of Financial Literacy on Firm Performance of Small and Medium Enterprises in Sri Lanka. SSRN Electron. J. 2019, 1–25. [Google Scholar] [CrossRef]
- Okello, G.C.B.O.; Ntayi, J.M.; Munene, J.C.; Malinga, C.A. The Relationship between Access to Finance and Growth of SMEs in Developing Economies: Financial Literacy as a Moderator. Rev. Int. Bus. Strategy 2016, 26, 520–538. [Google Scholar]
- Dvorsky, J.; Belas, J.; Gavurova, B.; Brabenec, T. Business Risk Management in the Context of Small and Medium-Sized Enterprises. Econ. Res.-Ekon. Istraz. 2021, 34, 1690–1708. [Google Scholar] [CrossRef]
- Berger, A.N.; Udell, G.F. A More Complete Framework of SME Finance. J. Bank. Financ. 2006, 30, 2945–2966. [Google Scholar] [CrossRef]
- De la Torre, A.; Martinez Peria, M.S.; Schmukler, S. Drivers and Obstacles to Banking SMEs: The Role of Competition and the Institutional Framework. SSRN Electron. J. 2021, 2651. [Google Scholar] [CrossRef]
- Najib, M.; Ermawati, W.J.; Fahma, F.; Endri, E.; Suhartanto, D. Fintech in the Small Food Business and Its Relation with Open Innovation. J. Open Innov. Technol. Mark. Complex. 2021, 7, 88. [Google Scholar] [CrossRef]
- Irwin, D.; Scott, J.M. Barriers Faced by SMEs in Raising Bank Finance. Int. J. Entrep. Behav. Res. 2010, 16, 245–259. [Google Scholar] [CrossRef]
- Khan, N.; Li, S.; Safdar, M.; Khan, Z. The Role of Entrepreneurial Strategy, Network Ties, Human and Financial Capital in New Venture Performance. J. Risk Financ. Manag. 2019, 12, 41. [Google Scholar] [CrossRef]
- Claessens, S. Access to Financial Services: A Review of the Issues and Public Policy Objectives. World Bank Res. Obs. 2006, 21, 207–240. [Google Scholar] [CrossRef]
- Gopinath, C. Bank Strategies toward Firms in Decline. J. Bus. Ventur. 1995, 10, 75–92. [Google Scholar] [CrossRef]
- Hau, H.; Huang, Y.; Shan, H.; Sheng, Z. How FinTech Enters China’s Credit Market. AEA Pap. Proc. 2019, 109, 60–64. [Google Scholar] [CrossRef]
- Tang, H. Peer-to-Peer Lenders Versus Banks: Substitutes or Complements? Rev. Financ. Stud. 2019, 32, 1900–1938. [Google Scholar] [CrossRef]
- Virglerova, Z.; Panic, M.; Voza, D.; Velickovic, M. Model of Business Risks and Their Impact on Operational Performance of SMEs. Econ. Res.-Ekon. Istraz. 2022, 35, 4047–4064. [Google Scholar] [CrossRef]
- Syed, A.M.; Bawazir, H.S. Recent Trends in Business Financial Risk–A Bibliometric Analysis. Cogent Econ. Financ. 2021, 9, 1913877. [Google Scholar] [CrossRef]
- Tajul Urus, S.; Othman, I.W.; Syed Mustapha Nazri, S.N.F.; Kurniasari, F. Fintech Payment Services among Fresh Graduates: The UTAUT Model Perspective. Int. J. Acad. Res. Account. Financ. Manag. Sci. 2022, 12, 850–869. [Google Scholar] [CrossRef]
- Alshebami, A.S. Crowdfunding Platforms as a Substitute Financing Source for Young Saudi Entrepreneurs: Empirical Evidence. SAGE Open 2022, 12, 21582440221126511. [Google Scholar] [CrossRef]
- Hwaldi, A.F.; Alharasis, E.E.; Shehadeh, M.; Abu-AlSondos, I.A.; Oudat, M.S.; Bani Atta, A.A. Towards an Understanding of FinTech Users’ Adoption: Intention and e-Loyalty Post-COVID-19 from a Developing Country Perspective. Sustainability 2022, 14, 12616. [Google Scholar] [CrossRef]
- Chan, R.; Troshani, I.; Rao Hill, S.; Hoffmann, A. Towards an Understanding of Consumers’ FinTech Adoption: The Case of Open Banking. Int. J. Bank Mark. 2022, 40, 886–917. [Google Scholar] [CrossRef]
- Maryam, S.Z.; Ahmed, A.; Haider, S.W.; Akhter, T. Explicating the Adoption of an Innovation Fintech Value Chain Financing from Aarti (Middlemen) Perspective in Pakistan. Afr. J. Sci. Technol. Innov. Dev. 2022, 15, 429–439. [Google Scholar] [CrossRef]
- Najib, M.; Fahma, F. Investigating the Adoption of Digital Payment System through an Extended Technology Acceptance Model: An Insight from the Indonesian Small and Medium Enterprises. Int. J. Adv. Sci. Eng. Inf. Technol. 2020, 10, 1702–1708. [Google Scholar] [CrossRef]
- Lontchi, C.B.; Yang, B.; Shuaib, K.M. Effect of Financial Technology on SMEs Performance in Cameroon amid COVID-19 Recovery: The Mediating Effect of Financial Literacy. Sustainability 2023, 15, 2171. [Google Scholar] [CrossRef]
- Huston, S.J. Measuring Financial Literacy. J. Consum. Aff. 2010, 44, 296–316. [Google Scholar] [CrossRef]
- Hudson, M.; Smart, A.; Bourne, M. Theory and Practice in SME Performance Measurement Systems. Int. J. Oper. Prod. Manag. 2001, 21, 1096–1115. [Google Scholar] [CrossRef]
- Lusardi, A.; Mitchell, O.S.; Curto, V. Financial Literacy among the Young: Evidence and Implications for Cunsumer Policy. Natl. Bur. Econ. Res. 2009, 9, 358–380. [Google Scholar]
- Jappelli, T.; Padula, M. Investment in Financial Literacy and Saving Decisions. J. Bank. Financ. 2013, 37, 2779–2792. [Google Scholar] [CrossRef]
- Sekaran, U.; Bougie, R. Research Methods for Business: A Skill-Building Approach, 7th ed.; Wiley: Chichester, UK, 2016. [Google Scholar]
- Okello, G.C.B.; Munene, J.C.; Ntayi, J.M.; Malinga, C.A. Financial Literacy in Emerging Economies: Do All Components Matter for Financial Inclusion of Poor Households in Rural Uganda? Manag. Financ. 2017, 43, 1310–1331. [Google Scholar] [CrossRef]
- Blais, A.; Weber, E. The Domain-Specific Risk Taking Scale for Adult Populations: Item Selection and Preliminary Psychometric Properties; Technical Report TR-2009-203; Defence R&D Canada: Ottawa, ON, Canada, 2009. [Google Scholar]
- Reinartz, W.J.; Haenlein, M.; Henseler, J. An Empirical Comparison of the Efficacy of Covariance-Based and Variance-Based SEM. Int. J. Res. Mark. 2009, 26, 332–344. [Google Scholar] [CrossRef]
- Hair, J.F.; Hult, G.T.; Ringle, C.M.; Sarstedt, M. A Primer on Partial Least Squares Structural Equation Modeling; SAGE Publications, Inc.: Thousand Oaks, CA, USA, 2014; Volume 46. [Google Scholar] [CrossRef]
- Hair, J.F.; Sarstedt, M.; Ringle, C.M.; Gudergan, S.P. Advanced Issues in Partial Least Squares Structural Equation Modeling; Sage Publications Inc.: New York, NY, USA, 2017. [Google Scholar]
- Podsakoff, P.M.; MacKenzie, S.B.; Lee, J.Y.; Podsakoff, N.P. Common Method Biases in Behavioral Research: A Critical Review of the Literature and Recommended Remedies. J. Appl. Psychol. 2003, 88, 879–903. [Google Scholar] [CrossRef] [PubMed]
- Hair, J.F.; Ringle, C.M.; Sarstedt, M. PLS-SEM: Indeed a Silver Bullet. J. Mark. Theory Pract. 2011, 19, 139–152. [Google Scholar] [CrossRef]
- Schreiber, J.B.; Stage, F.K.; King, J.; Nora, A.; Barlow, E.A. Reporting Structural Equation Modeling and Confirmatory Factor Analysis Results: A Review. J. Educ. Res. 2006, 99, 323–338. [Google Scholar] [CrossRef]
- Hair, J.F.; Sarstedt, M.; Hopkins, L.; Kuppelwieser, V.G. Partial Least Squares Structural Equation Modeling (PLS-SEM): An Emerging Tool in Business Research. Eur. Bus. Rev. 2014, 26, 106–121. [Google Scholar] [CrossRef]
- Fornell, C.; Larcker, D.F. Evaluating Structural Equation Models with Unobservable Variables and Measurement Error. J. Mark. Res. 1981, 18, 39–50. [Google Scholar] [CrossRef]
- Hair, J.F.; Ringle, C.M.; Sarstedt, M. Partial Least Squares Structural Equation Modeling: Rigorous Applications, Better Results and Higher Acceptance. Long Range Plann. 2013, 46, 1–12. [Google Scholar] [CrossRef]
- Henseler, J.; Ringle, C.M.; Sarstedt, M. A New Criterion for Assessing Discriminant Validity in Variance-Based Structural Equation Modeling. J. Acad. Mark. Sci. 2015, 43, 115–135. [Google Scholar] [CrossRef]
- Purwanto, A.; Sudargini, Y. Partial Least Squares Structural Squation Modeling (PLS-SEM) Analysis for Social and Management Research: A Literature Review. J. Ind. Eng. Manag. Res. 2021, 2, 114–123. [Google Scholar]
- Hair, J.F.; Hult, G.T.M.; Ringle, C.M.; Sarstedt, M.; Danks, N.P.; Ray, S. Partial Least Squares Structural Equation Modeling (PLS-SEM) Using R; SAGE: Thousand Oaks, CA, USA, 2021; Volume 21. [Google Scholar]
- Cohen, J. Statistical Power Analysis for the Behavioral Sciences; Routledge: New York, NY, USA, 1988. [Google Scholar] [CrossRef]
- Chin, W.W. The Partial Least Squares Approach to Structural Equation Modeling. Mod. Methods Bus. Res. 1998, 295, 295–336. [Google Scholar]
- Sullivan, G.M.; Feinn, R. Using Effect Size—Or Why the P Value Is Not Enough. J. Grad. Med. Educ. 2012, 4, 279–282. [Google Scholar] [CrossRef] [PubMed]
- Sine, V.; Kellen, P.B.; Amtiran, P.Y. Analisis Literasi Keuangan Pedagang Di Pasar Oesapa Kota Kupang Nusa Tenggara Timur. J. Ekobis Ekon. Bisnis Manaj. 2020, 10, 182–194. [Google Scholar] [CrossRef]
- Bustan, J.; Divianto, D.; Setiawan, H. Pelatihan Dan Pendampingan Pembuatan Proposal Pengajuan Kredit Bank Bagi Para Pedagang Pasar Tradisonal Sukawinatan Palembang. Comvice J. Community Serv. 2017, 1, 9–22. [Google Scholar] [CrossRef]
- Sabirin, S.; Sukimin, D.A. Islamic Micro Finance Melati: Sebuah Upaya Penguatan Permodalan Bagi Pedagang Pasar Tradisional. Econ. J. Ekon. Islam 2017, 8, 27–53. [Google Scholar] [CrossRef]
- Ardiansyah, T. Model Financial Dan Teknologi (Fintech) Membantu Permasalahan Modal Wirausaha UMKM Di Indonesia. Maj. Ilm. Bijak 2019, 16, 158–166. [Google Scholar] [CrossRef]
- Hussain, J.; Salia, S.; Karim, A. Is Knowledge That Powerful? Financial Literacy and Access to Finance: An Analysis of Enterprises in the UK. J. Small Bus. Enterp. Dev. 2018, 25, 985–1003. [Google Scholar] [CrossRef]
- Lusardi, A.; Mitchell, O.S. The Economic Importance of Financial Literacy: Theory and Evidence. J. Econ. Lit. 2014, 52, 5–44. [Google Scholar] [CrossRef] [PubMed]
- Kristanto, R.H. The Role of Financial Literacy, Access to Finance, Financial Risk Attitude on Financial Performance. Study on SMEs Jogjakarta. J. Keuang. Dan Perbank. 2022, 26, 805–819. [Google Scholar]
- Frost, J. The Economic Forces Driving Fintech Adoption across Countries. Technol. Revolut. Financ. Serv. Banks FinTechs Cust. Win Together 2020, 838, 70–89. [Google Scholar] [CrossRef]
- Guild, J. Fintech and the Future of Finance. Asian J. Public Aff. 2017, 10, 89–102. [Google Scholar] [CrossRef]
- Sjamsudin, S.H. The Impact of the Development of Fintech on the Existing Financial Services in Indonesia. Int. J. Adv. Res. Technol. Innov. 2019, 1, 14–23. [Google Scholar]
- Kurniasari, F.; Gunardi, A.; Putri, F.P.; Firmansyah, A. The Role of Financial Technology to Increase Financial Inclusion in Indonesia. Int. J. Data Netw. Sci. 2021, 5, 391–400. [Google Scholar] [CrossRef]
- Das, S.; Kundu, A.; Bhattacharya, A. Technology Adaptation and Survival of SMEs: A Longitudinal Study of Developing Countries. Technol. Innov. Manag. Rev. 2020, 10, 64–72. [Google Scholar] [CrossRef]


| Latent Variable | Observed Variable | Outer Loadings | Alpha | CR | AVE |
|---|---|---|---|---|---|
| Access to Finance | ACC_FIN_1 | 0.760 | 0.904 | 0.905 | 0.635 |
| ACC_FIN_2 | 0.790 | ||||
| ACC_FIN_3 | 0.810 | ||||
| ACC_FIN_4 | 0.810 | ||||
| ACC_FIN_5 | 0.811 | ||||
| ACC_FIN_6 | 0.794 | ||||
| ACC_FIN_7 | 0.799 | ||||
| Financial literacy | FIN_LIT_1 | 0.746 | 0.875 | 0.878 | 0.616 |
| FIN_LIT_2 | 0.793 | ||||
| FIN_LIT_3 | 0.814 | ||||
| FIN_LIT_4 | 0.798 | ||||
| FIN_LIT_5 | 0.749 | ||||
| FIN_LIT_6 | 0.807 | ||||
| Financial risk | FIN_RISK_1 | 0.936 | 0.923 | 0.990 | 0.808 |
| FIN_RISK_2 | 0.855 | ||||
| FIN_RISK_3 | 0.935 | ||||
| FIN_RISK_4 | 0.866 | ||||
| Effort expectation | EFF_EXPC_1 | 0.881 | 0.721 | 0.722 | 0.782 |
| EFF_EXPC_3 | 0.888 | ||||
| Performance expectation | PERF_EXPC_1 | 0.882 | 0.738 | 0.741 | 0.792 |
| PERF_EXPC_3 | 0.898 | ||||
| Social influence | SOC_INFL_1 | 0.855 | 0.816 | 0.816 | 0.731 |
| SOC_INFL_2 | 0.850 | ||||
| SOC_INFL_3 | 0.861 | ||||
| Digital adoption | DIG_ADPT_1 | 0.844 | 0.790 | 0.794 | 0.704 |
| DIG_ADPT_2 | 0.810 | ||||
| DIG_ADPT_3 | 0.863 | ||||
| SME performance | PERFORMANCE_2 | 0.797 | 0.906 | 0.906 | 0.681 |
| PERFORMANCE_4 | 0.812 | ||||
| PERFORMANCE_5 | 0.821 | ||||
| PERFORMANCE_6 | 0.836 | ||||
| PERFORMANCE_7 | 0.832 | ||||
| PERFORMANCE_8 | 0.852 | ||||
| SME sustainability | SUSTAINABILITY_1 | 0.827 | 0.795 | 0.797 | 0.709 |
| SUSTAINABILITY_2 | 0.829 | ||||
| SUSTAINABILITY_3 | 0.870 |
| 1 | 2 | 3 | 4 | 5 | 6 | 7 | 8 | 9 | |
|---|---|---|---|---|---|---|---|---|---|
| 1. Financial Access | 0.797 | ||||||||
| 2. Digital Adoption | 0.647 | 0.839 | |||||||
| 3. Effort Expectancy | 0.595 | 0.653 | 0.884 | ||||||
| 4. Financial Literacy | 0.727 | 0.622 | 0.584 | 0.785 | |||||
| 5. Financial Risk | 0.156 | 0.023 | −0.028 | 0.142 | 0.899 | ||||
| 6. SMEs Performance | 0.574 | 0.698 | 0.603 | 0.580 | −0.115 | 0.825 | |||
| 7. Performance Expectancy | 0.659 | 0.636 | 0.639 | 0.579 | 0.028 | 0.582 | 0.890 | ||
| 8. Social Influence | 0.572 | 0.627 | 0.593 | 0.485 | −0.066 | 0.621 | 0.624 | 0.855 | |
| 9. SMEs’ sustainability | 0.555 | 0.689 | 0.610 | 0.576 | −0.120 | 0.765 | 0.570 | 0.554 | 0.842 |
| 1 | 2 | 3 | 4 | 5 | 6 | 7 | 8 | 9 | |
|---|---|---|---|---|---|---|---|---|---|
| 1. Financial Access | |||||||||
| 2. Digital Adoption | 0.764 | ||||||||
| 3. Effort Expectancy | 0.735 | 0.864 | |||||||
| 4. Financial Literacy | 0.814 | 0.746 | 0.734 | ||||||
| 5. Financial Risk | 0.158 | 0.066 | 0.071 | 0.144 | |||||
| 6. SMEs Performance | 0.633 | 0.823 | 0.746 | 0.648 | 0.141 | ||||
| 7. Performance Expectancy | 0.804 | 0.828 | 0.875 | 0.721 | 0.082 | 0.713 | |||
| 8. Social Influence | 0.665 | 0.779 | 0.772 | 0.573 | 0.110 | 0.722 | 0.803 | ||
| 9. SMEs sustainability | 0.655 | 0.867 | 0.807 | 0.687 | 0.153 | 0.899 | 0.748 | 0.687 |
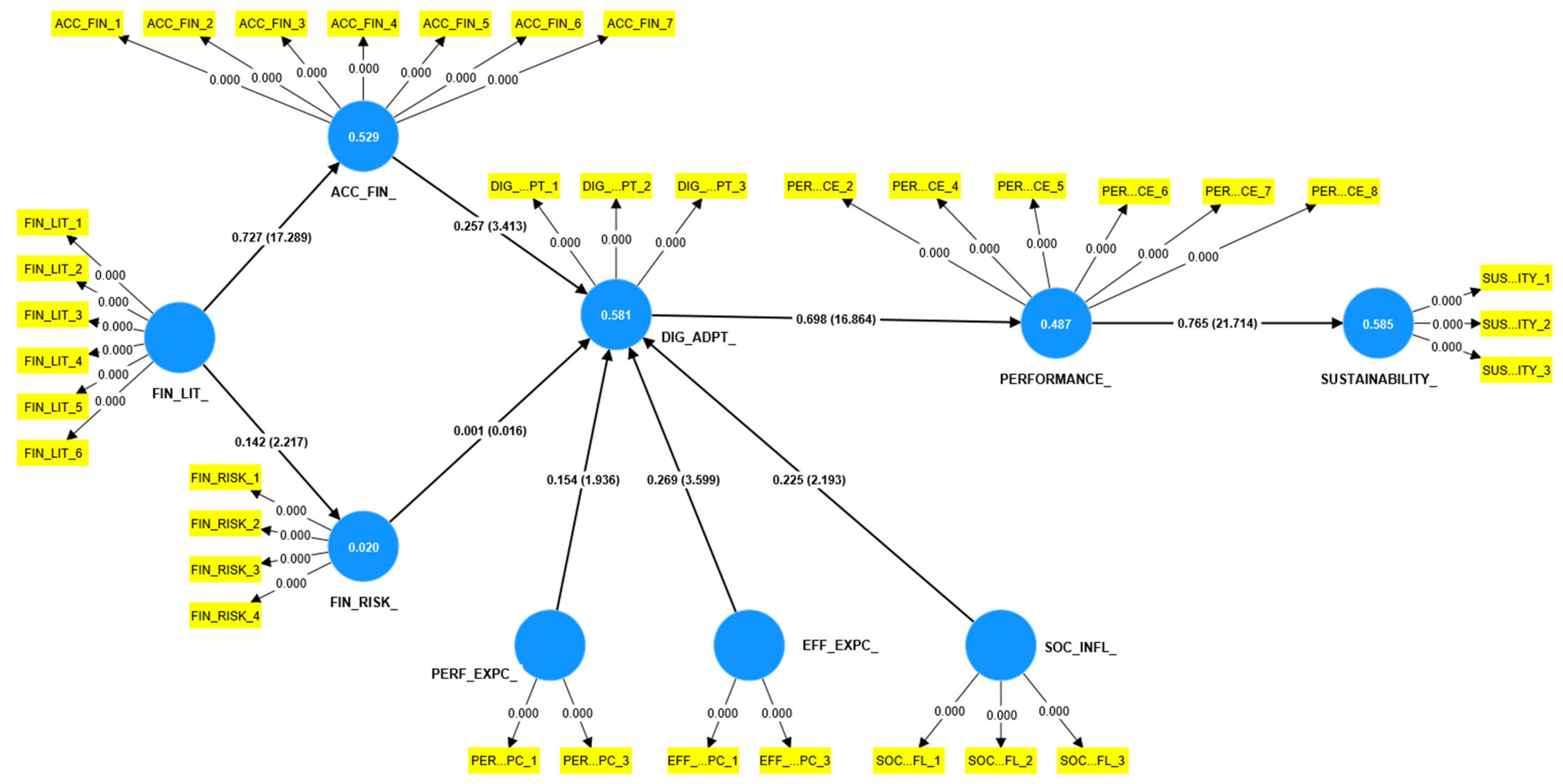
| β | T | p | Results | R2 | f2 | Q2 | |
|---|---|---|---|---|---|---|---|
| Financial literacy → Financial Accessibility | 0.727 | 17.289 | 0.000 | Supported | 0.529 | 1.121 | 0.523 |
| Financial literacy → Financial Risk | 0.142 | 2.217 | 0.013 | Supported | 0.016 | 0.021 | 0.011 |
| Financial accessibility → digital adoption | 0.257 | 3.413 | 0.000 | Supported | 0.571 | 0.073 | 0.554 |
| Financial risk → digital adoption | 0.001 | 0.016 | 0.494 | Unsupported | 0.000 | ||
| Performance Expectancy → digital adoption | 0.154 | 1.936 | 0.026 | Supported | 0.024 | ||
| Effort Expectancy → digital adoption | 0.269 | 3.599 | 0.000 | Supported | 0.086 | ||
| Social influence → digital adoption | 0.225 | 2.193 | 0.014 | Supported | 0.062 | ||
| Digital adoption → SMEs performance | 0.698 | 16.864 | 0.000 | Supported | 0.485 | 0.950 | 0.450 |
| SMEs performance → SMEs sustainability | 0.765 | 21.714 | 0.000 | Supported | 0.583 | 1.411 | 0.368 |
Disclaimer/Publisher’s Note: The statements, opinions and data contained in all publications are solely those of the individual author(s) and contributor(s) and not of MDPI and/or the editor(s). MDPI and/or the editor(s) disclaim responsibility for any injury to people or property resulting from any ideas, methods, instructions or products referred to in the content. |
© 2023 by the authors. Licensee MDPI, Basel, Switzerland. This article is an open access article distributed under the terms and conditions of the Creative Commons Attribution (CC BY) license (https://creativecommons.org/licenses/by/4.0/).
Share and Cite
Kurniasari, F.; Lestari, E.D.; Tannady, H. Pursuing Long-Term Business Performance: Investigating the Effects of Financial and Technological Factors on Digital Adoption to Leverage SME Performance and Business Sustainability—Evidence from Indonesian SMEs in the Traditional Market. Sustainability 2023, 15, 12668. https://doi.org/10.3390/su151612668
Kurniasari F, Lestari ED, Tannady H. Pursuing Long-Term Business Performance: Investigating the Effects of Financial and Technological Factors on Digital Adoption to Leverage SME Performance and Business Sustainability—Evidence from Indonesian SMEs in the Traditional Market. Sustainability. 2023; 15(16):12668. https://doi.org/10.3390/su151612668
Chicago/Turabian StyleKurniasari, Florentina, Elissa Dwi Lestari, and Hendy Tannady. 2023. "Pursuing Long-Term Business Performance: Investigating the Effects of Financial and Technological Factors on Digital Adoption to Leverage SME Performance and Business Sustainability—Evidence from Indonesian SMEs in the Traditional Market" Sustainability 15, no. 16: 12668. https://doi.org/10.3390/su151612668
APA StyleKurniasari, F., Lestari, E. D., & Tannady, H. (2023). Pursuing Long-Term Business Performance: Investigating the Effects of Financial and Technological Factors on Digital Adoption to Leverage SME Performance and Business Sustainability—Evidence from Indonesian SMEs in the Traditional Market. Sustainability, 15(16), 12668. https://doi.org/10.3390/su151612668

