A Fuzzy Cognitive Map and PESTEL-Based Approach to Mitigate CO2 Urban Mobility: The Case of Larissa, Greece
Abstract
1. Introduction
2. Materials and Methods
2.1. Case Study: The City of Larissa, Greece
2.2. FCM Fundamentals
- (a)
- Rij > 0: positive causality, where Ci casually increases Cj,
- (b)
- Rij < 0: negative causality, where Ci casually decreases Cj and
- (c)
- Rij = 0: meaning that no causality exists between Ci and Cj.
2.3. FCM Development Using Expert Knowledge
2.4. Development of a DSS for the Transition to CO2-Minimized Urban Mobility Using FCM
2.5. PESTEL Analysis Specifics
- Political factors: Laws and regulations in relation to political stability and government involvement that may affect sustainable urban mobility in Greece. These may include making decisions to adopt and enforce tighter car emissions restrictions, promoting electric and hybrid vehicles and offering financial incentives to encourage their use, or increasing financing and support for the creation of effective and sustainable public transportation networks, including those for buses and trains.
- Economic factors: Economic conditions, production costs, economic growth, investments, and interest rates. These may include (i) tax incentives, such as providing financial and tax breaks to encourage the purchase of electric vehicles (EVs) and the development of EV charging stations; (ii) subsidies and grants, which give cash assistance to groups and individuals to promote the use of low-emission vehicles and other forms of transportation; and (iii) a range of pricing strategies, like the use of tolls or congestion pricing to discourage the use of private vehicles and encourage public transportation.
- Social factors: Public perception, cultural attitudes, technological acceptance, education, awareness, and social equity that influence sustainable urban mobility. These may include: (i) public awareness efforts to inform people about the advantages of sustainable transportation choices and the negative effects of CO2 emissions on the environment; and/or (ii) recognition and responding to the shifting requirements and preferences of the urban populace by, for example, supporting car-sharing programs and bicycle infrastructure.
- Technological factors: Developments in technology, including communication, research and development, and automation, that impact the sustainability level of urban mobility. These factors may include: (i) encouraging the creation and use of electric vehicles by investing in the infrastructure needed for charging, promoting research and development; and (ii) improving traffic flow via intelligent transportation systems to ease congestion.
- Environmental factors: Physical and ecological components of the operating environment that affect urban mobility. These may include: (i) investments in the creation of efficient and sustainable transportation infrastructure, including green areas, designated bicycle lanes, and pedestrian-friendly areas; and (ii) the promotion of alternative fuels to lower CO2 emissions from transportation, such as biofuels and hydrogen.
- Legal factors: Consumer protection laws, labor regulations, and intellectual property laws related to sustainable urban mobility. These may include: (i) vehicle emission regulations to enforce stringent vehicle emission requirements that are routinely updated to keep up with new technology; and (ii) enacting zoning laws that encourage mixed-use development, thereby lowering the demand for long-distance travel and promoting walkability.
| Factors | Pillars | Justification |
|---|---|---|
| Political Factors | P1 | The Greek government has been promoting policies for stricter emission standards, incentives for electric vehicles, and regulations to increase government funding and support for the development and improvement of sustainable public transportation systems [6,35,36]. |
| P2 | Various urban planning regulations (depending on the region’s idiosyncrasies) and traffic management policies to prioritize public transportation have been initiated by the government, along with the introduction of alternative fuel infrastructure [37,38,39]. | |
| P3 | The country has signed international commitments according to EU directives to align with the European Union (EU) to mitigate CO2 emissions in the transportation sector. This includes complying with regulations such as the EU’s Clean Vehicles Directive to achieve the EU’s overall emission reduction targets [40,41]. | |
| P4 | There are many initiatives in terms of funding and financial support via grants and subsidies for sustainable transportation projects, as well as the European Green Deal or Horizon Europe projects, to support sustainable mobility initiatives and research and development in the field [42,43,44,45,46]. | |
| P5 | There are initiatives from the officials to intensify stakeholder engagement through collaboration with industry and NGOs (transportation companies, environmental organizations, and citizen groups) for CO2 emission reduction in urban mobility and public consultation to involve the public in decision-making processes through public consultations [47,48,49,50]. | |
| Economic Factors | P6 | Financial incentives are promoted, such as tax incentives for the purchase of electric vehicles, the installation of EV charging infrastructure, and the offering of financial assistance to public transportation operators, to encourage the adoption of sustainable transportation options and the development of related infrastructure [51,52,53]. |
| P7 | The municipalities are processing future scenarios in terms of pricing mechanisms such as the introduction of tolls on certain roads or areas to encourage the use of alternative routes or transportation modes [54]. | |
| P8 | The cost of fuel and energy is critical (pricing of fossil fuels and incentives for renewable energy). Overall, there must be monitoring and adjustment of fuel prices to reflect the true environmental costs of carbon emissions and also provision of incentives for the development and use of renewable energy sources to power electric vehicles, such as solar or wind energy [55,56]. | |
| P9 | The cost-effectiveness of public transportation must be evaluated to maintain an efficient, reliable, and affordable public transportation network. At the same time, encourage the growth of shared mobility services to maximize cost savings and reduce the number of vehicles on the road [57,58,59]. | |
| P10 | There are some economic development opportunities in relation to the expansion of sustainable transportation infrastructure and various green investments that provide a favorable regulatory environment and financial incentives [60,61]. | |
| Sociocultural Factors | P11 | Awareness and education via public awareness campaigns for the environmental impact of CO2 emissions and the integration of environmental education to promote a culture of sustainability and prioritize eco-friendly transportation choices [62,63]. |
| P12 | Shift in mindset in terms of mobility preferences. More specifically, prioritize environmentally friendly modes of transportation, such as walking, cycling, and public transportation; also develop and enhance infrastructure for pedestrians and cyclists, such as bike lanes, sidewalks, and bike-sharing programs, to encourage active mobility options [64,65]. | |
| P13 | A turn to lifestyle and work culture by telecommuting and making flexible work arrangements, as well as promoting the development of mixed-use neighborhoods that offer easy access to amenities and services [66]. | |
| P14 | Accessibility and social inclusion by creating a universal design to ensure that transportation infrastructure and services are accessible to people of all ages and abilities, and at the same time address social inequalities in transportation access by prioritizing underserved areas and populations [67,68,69]. | |
| Technological Factors | P15 | Use of electric vehicles and charging infrastructure by offering incentives, subsidies, and tax breaks and also investing in the development of a widespread and efficient charging infrastructure network [70,71,72,73]. |
| P16 | Creation of intelligent transportation systems for traffic management and navigation apps and platforms to provide real-time traffic information, alternative route suggestions, and multimodal transportation options to optimize travel routes and reduce travel time and emissions [74,75,76]. | |
| P17 | Data-driven solutions in the form of data collection and analysis and also in the form of predictive analytics to anticipate traffic congestion, optimize public transportation schedules, and improve the efficiency of transportation networks [77,78]. | |
| P18 | Shared Mobility Services, either in the form of car-sharing and ride-sharing platforms or in the form of Mobility-as-a-Service (MaaS), integrate multiple modes of transportation to reduce the number of private vehicles on the road, minimize traffic congestion, and decrease overall CO2 emissions [79,80,81]. | |
| P19 | The use of alternative fuels and energy sources by promoting the integration of use of biofuels and hydrogen while also promoting the renewable energy into transportation infrastructure [51,82]. | |
| Environmental Factors | P20 | Air quality and health by mitigating CO2 emissions in urban mobility and promoting sustainable transportation options such as walking, cycling, and electric vehicles that can have positive impacts on public health [81,83,84]. |
| P21 | The increase of green spaces and biodiversity via urban green infrastructures and the protection of regional ecosystems [85,86,87]. | |
| P22 | Climate change mitigation through local and global carbon footprint reduction, management of greenhouse gas emissions, and the overall carbon footprint of transportation systems. At the same time, there is a need to promote sustainable transportation options that can help cities by reducing vulnerability and enhancing resilience [88,89,90]. | |
| P23 | Efficient use of resources by promoting sustainable transportation options and optimizing transportation systems to contribute to this efficiency, including energy and materials, reducing overall resource consumption and waste generation [91,92]. | |
| Legal Factors | P24 | Emission standards and regulations to enforce strict emission standards for vehicles align with the European Union and comply with EU directives related to CO2 emissions reduction in the transportation sector, such as the EU’s Clean Vehicles Directive [93,94,95]. |
| P25 | Permitting and Licensing (vehicle registration and incentives for green fleet management) of low-emission and electric vehicles makes it easier for individuals and businesses to adopt sustainable transportation options [96,97]. | |
| P26 | Enforcement and compliance by implementing monitoring in relation to emission standards, traffic regulations, and other sustainability-related transportation laws. At the same time, impose penalties and fines for violations, encouraging compliance and accountability in the transportation sector [54,98]. |
2.6. FCM Development
3. Reduction of the FCM—Sensitivity Analysis and Scenario Creation
3.1. Reduction of the FCM via Experts’ Knowledge
3.2. Reduction of the FCM via Sensitivity Analysis of Critical Concepts
3.3. Scenario Creation
4. Scenario Analysis Results and Discussion
- C1 = 0 (no emission-related policies are created, or they are not beneficial for achieving sustainable urban mobility).
- C8 = 0 (the cost of fuel is at its minimum, thus drivers are not urged to change energy sources for transportation).
- C15 = 0 (the use of electrified vehicles is minimal and there are no charging infrastructures in town).
4.1. Scenario (S1)—Energy Crisis
4.2. Scenario (S2)—Economic Stability, but an Energy Crisis Still Exists
4.3. Scenario (S3)—Economic Stability and Public Awareness after the Energy Crisis
4.4. Scenario (S4)—Full-Grown Economy and Technology with Public Awareness
5. Conclusions
Author Contributions
Funding
Informed Consent Statement
Data Availability Statement
Acknowledgments
Conflicts of Interest
References
- European Commission—European Green Deal. Available online: https://ec.europa.eu/info/strategy/priorities-2019-2024/european-green-deal_en (accessed on 4 June 2023).
- European Commission—Fit for 55 Package. Available online: https://ec.europa.eu/clima/policies/fit-for-55_en (accessed on 4 June 2023).
- European Commission—EU Emissions Trading System (EU ETS). Available online: https://ec.europa.eu/clima/policies/ets_en (accessed on 4 June 2023).
- Karageorgos, A.; Adamos, G.; Nathanail, E. A measure generator tool for sustainable urban mobility. In Advances in Mobility-as-a-Service Systems; Advances in Intelligent Systems and Computing Book Series; Nathanail, E., Adamos, G., Karakikes, I., Eds.; Springer Nature: Cham, Switzerland, 2021; Volume 1278, pp. 475–484. ISSN 2194-5357. [Google Scholar] [CrossRef]
- Kokkinos, K.; Papadopoulos, E.; Samaras, N.; Chaikalis, K. An Integrated Modeling Framework for Routing of Hazardous Materials. In Proceedings of the 2012 IEEE 21st International Workshop on Enabling Technologies: Infrastructure for Collaborative Enterprises, Toulouse, France, 25–27 June 2012; pp. 226–231. [Google Scholar] [CrossRef]
- Dimou, A.; Moustakas, K.; Vakalis, S. The Role of Hydrogen and H2 Mobility on the Green Transition of Islands: The Case of Anafi (Greece). Energies 2023, 16, 3542. [Google Scholar] [CrossRef]
- Gallo, M.; Marinelli, M. Sustainable mobility: A review of possible actions and policies. Sustainability 2020, 12, 7499. [Google Scholar]
- Kokkinos, K.; Nathanail, E. An FCM Approach to Achieve Near Zero-CO2 Urban Mobility: The Case of Larissa, Greece. In Smart Energy for Smart Transport; Nathanail, E.G., Gavanas, N., Adamos, G., Eds.; Lecture Notes in Intelligent Transportation and Infrastructure; Springer Nature: Cham, Switzerland, 2023; pp. 1724–1735. [Google Scholar] [CrossRef]
- Kokkinos, K.; Iatrellis, O.; Timonen, L.; Samaras, N. Optimizing Urban Resilience via FCM and Participatory Modeling: The Case of Joensuu Finland. In Smart Energy for Smart Transport; Nathanail, E.G., Gavanas, N., Adamos, G., Eds.; Lecture Notes in Intelligent Transportation and Infrastructure; Springer Nature: Cham, Switzerland, 2023; pp. 1828–1839. [Google Scholar] [CrossRef]
- Averbuch, B.; Thorsøe, M.H.; Kjeldsen, C. Using fuzzy cognitive mapping and social capital to explain differences in sustainability perceptions between farmers in the northeast US and Denmark. Agric. Hum. Values 2022, 39, 435–453. [Google Scholar] [CrossRef]
- Luo, L.; Wu, X.; Hong, J.; Wu, G. Fuzzy Cognitive Map-Enabled Approach for Investigating the Relationship between Influencing Factors and Prefabricated Building Cost Considering Dynamic Interactions. J. Constr. Eng. Manag. 2022, 148, 04022081. [Google Scholar] [CrossRef]
- Hellenic Statistical Authority. Available online: https://www.statistics.gr/en/statistics/-/publication/SME18/2020 (accessed on 4 June 2023).
- Kosko, B. Fuzzy cognitive maps. Int. J. Man-Mach. Stud. 1986, 24, 65–75. [Google Scholar] [CrossRef]
- Schaal, S. Cognitive and motivational effects of digital concept maps in pre-service science teacher training. Procedia—Soc. Behav. Sci. 2010, 2, 640–647. [Google Scholar] [CrossRef]
- Cruz, S.S.; Paulino, S.R. Experiences of innovation in public services for sustainable urban mobility. J. Urban Manag. 2022, 11, 108–122. [Google Scholar] [CrossRef]
- Longo, F.; Padovano, A.; De Felice, F.; Petrillo, A.; Elbasheer, M. From ‘prepare for the unknown’ to ‘train for what’s coming’: A digital twin-driven and cognitive training approach for the workforce of the future in smart factories. J. Ind. Inf. Integr. 2023, 32, 100437. [Google Scholar] [CrossRef]
- Nacaroğlu, O.; Bektaş, O. The effect of the flipped classroom model on gifted students’ self-regulation skills and academic achievement. Think. Ski. Creat. 2023, 47, 101244. [Google Scholar] [CrossRef]
- Groumpos, P.P. Fuzzy cognitive maps: Basic theories and their applications in medical problems. In Proceedings of the 2011 19th Mediterranean Conference on Control & Automation (MED), Corfu, Greece, 20–23 June 2011; pp. 1490–1497. [Google Scholar] [CrossRef]
- Anninou, A.P.; Groumpos, P.P. A new mathematical model for fuzzy cognitive maps-application to medical problems. Syst. Eng. Inf. Technol. 2019, 1, 63–66. [Google Scholar]
- Nápoles, G.; Leon, M.; Grau, I.; Vanhoof, K. Fuzzy Cognitive Maps Tool for Scenario Analysis and Pattern Classification. In Proceedings of the 2017 IEEE 29th International Conference on Tools with Artificial Intelligence (ICTAI), Boston, MA, USA, 6–8 November 2017; pp. 644–651. [Google Scholar] [CrossRef]
- Nápoles, G.; Papageorgiou, E.; Bello, R.; Vanhoof, K. On the convergence of sigmoid Fuzzy Cognitive Maps. Inf. Sci. 2016, 349–350, 154–171. [Google Scholar] [CrossRef]
- Wu, K.; Yuan, K.; Teng, Y.; Liu, J.; Jiao, L. Broad fuzzy cognitive map systems for time series classification. Appl. Soft Comput. 2022, 128, 109458. [Google Scholar] [CrossRef]
- Johnson, D.; van Riper, C.; Stewart, W.; Metzger, M.; Oteros-Rozas, E.; Ruiz-Mallén, I. Elucidating social-ecological perceptions of a protected area system in Interior Alaska: A fuzzy cognitive mapping approach. Ecol. Soc. 2022, 27, 34. [Google Scholar] [CrossRef]
- Zarrin, M. Inferring causal networks of health care resilience and safety performance indicators: A two-stage fuzzy cognitive map approach. Socio-Econ. Plan. Sci. 2022, 84, 101389. [Google Scholar] [CrossRef]
- Mohammadi, H.A.; Ghofrani, S.; Nikseresht, A. Using empirical wavelet transform and high-order fuzzy cognitive maps for time series forecasting. Appl. Soft Comput. 2023, 135, 109990. [Google Scholar] [CrossRef]
- Olazabal, M.; Pascual, U. Use of fuzzy cognitive maps to study urban resilience and transformation. Environ. Innov. Soc. Transit. 2016, 18, 18–40. [Google Scholar] [CrossRef]
- Ülengin, F.; Kabak, Ö.; Önsel, Ş.; Ülengin, B.; Aktaş, E. A problem-structuring model for analyzing transportation–environment relationships. Eur. J. Oper. Res. 2010, 200, 844–859. [Google Scholar] [CrossRef]
- Assunção, E.R.G.T.R.; Ferreira, F.A.F.; Meidutė-Kavaliauskienė, I.; Zopounidis, C.; Pereira, L.F.; Correia, R.J.C. Rethinking urban sustainability using fuzzy cognitive mapping and system dynamics. Int. J. Sustain. Dev. World Ecol. 2020, 27, 261–275. [Google Scholar] [CrossRef]
- Kokkinos, K.; Karayannis, V.; Nathanail, E.; Moustakas, K. A comparative analysis of Statistical and Computational Intelligence methodologies for the prediction of traffic-induced fine particulate matter and NO2. J. Clean. Prod. 2021, 328, 129500. [Google Scholar] [CrossRef]
- Kokkinos, K.; Karayannis, V.; Moustakas, K. Circular bio-economy via energy transition supported by Fuzzy Cognitive Map modeling towards sustainable low-carbon environment. Sci. Total Environ. 2020, 721, 137754. [Google Scholar] [CrossRef]
- Kokkinos, K.; Karayannis, V. Supportiveness of Low-Carbon Energy Technology Policy Using Fuzzy Multicriteria Decision-Making Methodologies. Mathematics 2020, 8, 1178. [Google Scholar] [CrossRef]
- Bozkuş, E.; Gündoğdu, F.K.; Karaşan, A.; Işık, G.; Kaya, İ. A Fuzzy Decision-Making Methodology for Assessment of Solar Energy Plant Location Selection Criteria. In Proceedings of the 2022 International Conference on Innovation and Intelligence for Informatics, Computing, and Technologies (3ICT), Zallaq, Bahrain, 20–21 December 2022; pp. 566–571. [Google Scholar] [CrossRef]
- Poczeta, K.; Papageorgiou, E.I.; Gerogiannis, V.C. Fuzzy Cognitive Maps Optimization for Decision Making and Prediction. Mathematics 2020, 8, 2059. [Google Scholar] [CrossRef]
- Adeleke, O.; Jen, T.-C. A FCM-clustered neuro-fuzzy model for estimating the methane fraction of biogas in an industrial-scale bio-digester. Energy Rep. 2022, 8, 576–584. [Google Scholar] [CrossRef]
- Spyropoulos, G.C.; Nastos, P.T.; Moustris, K.P.; Chalvatzis, K.J. Transportation and Air Quality Perspectives and Projections in a Mediterranean Country, the Case of Greece. Land 2022, 11, 152. [Google Scholar] [CrossRef]
- Psaraftis, H.N.; Kontovas, C.A. Influence and transparency at the IMO: The name of the game. Marit. Econ. Logist. 2020, 22, 151–172. [Google Scholar] [CrossRef]
- Karatsoli, M.; Karakikes, I.; Nathanail, E. Urban Traffic Management Utilizing Soft Measures: A Case Study of Volos City. In Data Analytics: Paving the Way to Sustainable Urban Mobility; Nathanail, E.G., Karakikes, I.D., Eds.; Advances in Intelligent Systems and Computing; Springer International Publishing: Cham, Switzerland, 2019; pp. 655–662. [Google Scholar] [CrossRef]
- Perperidou, D.G.; Kirgiafinis, D. Urban Air Mobility (UAM) Integration to Urban Planning. In Smart Energy for Smart Transport; Nathanail, E.G., Gavanas, N., Adamos, G., Eds.; Lecture Notes in Intelligent Transportation and Infrastructure; Springer Nature: Cham, Switzerland, 2023; pp. 1676–1686. [Google Scholar] [CrossRef]
- Chatzitheodoridis, F.; Melfou, K.; Kontogeorgos, A.; Kalogiannidis, S. Exploring Key Aspects of an Integrated Sustainable Urban Development Strategy in Greece: The Case of Thessaloniki City. Smart Cities 2023, 6, 2. [Google Scholar] [CrossRef]
- Papamichael, I.; Tsiolaki, F.; Stylianou, M.; Voukkali, I.; Sourkouni, G.; Argirusis, N.; Argirusis, C.; Zorpas, A.A. Evaluation of the effectiveness and performance of environmental impact assessment studies in Greece. Comptes Rendus Chim. 2023, 26, 1–22. [Google Scholar] [CrossRef]
- Filipović, S.; Lior, N.; Radovanović, M. The green deal—just transition and sustainable development goals Nexus. Renew. Sustain. Energy Rev. 2022, 168, 112759. [Google Scholar] [CrossRef]
- Polydoropoulou, A.; Politis, I.; Georgiadis, G.; Pagoni, I.; Sdoukopoulos, A.; Kouniadi, D.; Papadopoulos, E.; Krousouloudi, N.; Fyrogenis, I.; Kopsacheilis, A. Moving Towards Safe and Sustainable Mobility: The Development of a RoaD AccidEnts InformAtion CenteR for Greece (DEAR). In Smart Energy for Smart Transport; Nathanail, E.G., Gavanas, N., Adamos, G., Eds.; Lecture Notes in Intelligent Transportation and Infrastructure; Springer Nature: Cham, Switzerland, 2023; pp. 1586–1597. [Google Scholar] [CrossRef]
- Fransen, K.; Versigghel, J.; Vargas, D.G.; Semanjski, I.; Gautama, S. Sustainable mobility strategies deconstructed: A taxonomy of urban vehicle access regulations. Eur. Transp. Res. Rev. 2023, 15, 3. [Google Scholar] [CrossRef]
- Tsakiri, A.; Lampiris, N.; Prantalos, J.; Mylonas, P.; Ayfantopoulou, G.; Fousteris, M. Versatile Car Sharing Modelling for Sustainable Mobility with Embedded Intelligent Modules. In Proceedings of the 12th Hellenic Conference on Artificial Intelligence, in SETN ’22, Corfu, Greece, 7–9 September 2022; Association for Computing Machinery: New York, NY, USA, 2022; pp. 1–7. [Google Scholar] [CrossRef]
- Chatziioannou, I.; Nakis, K.; Tzouras, P.G.; Bakogiannis, E. How to Monitor and Assess Sustainable Urban Mobility? An Application of Sustainable Urban Mobility Indicators in Four Greek Municipalities. In Smart Energy for Smart Transport; Nathanail, E.G., Gavanas, N., Adamos, G., Eds.; Lecture Notes in Intelligent Transportation and Infrastructure; Springer Nature: Cham, Switzerland, 2023; pp. 1689–1710. [Google Scholar] [CrossRef]
- Kalogerakos, G.; Gavanas, N. Autonomous Mobility as a Means of Innovation Diffusion: The Case of Trikala, Greece. In Smart Energy for Smart Transport; Nathanail, E.G., Gavanas, N., Adamos, G., Eds.; Lecture Notes in Intelligent Transportation and Infrastructure; Springer Nature: Cham, Switzerland, 2023; pp. 420–434. [Google Scholar] [CrossRef]
- Bulanowski, K.; Gillis, D.; Fakhraian, E.; Lima, S.; Semanjski, I. AURORA—Creating Space for Urban Air Mobility in Our Cities. In Smart Energy for Smart Transport; Nathanail, E.G., Gavanas, N., Adamos, G., Eds.; Lecture Notes in Intelligent Transportation and Infrastructure; Springer Nature: Cham, Switzerland, 2023; pp. 1568–1585. [Google Scholar] [CrossRef]
- Kleanthis, N.; Stavrakas, V.; Ceglarz, A.; Süsser, D.; Schibline, A.; Lilliestam, J.; Flamos, A. Eliciting knowledge from stakeholders to identify critical issues of the transition to climate neutrality in Greece, the Nordic Region, and the European Union. Energy Res. Soc. Sci. 2022, 93, 102836. [Google Scholar] [CrossRef]
- Koumoutsidi, A.; Pagoni, I.; Polydoropoulou, A. A New Mobility Era: Stakeholders’ Insights regarding Urban Air Mobility. Sustainability 2022, 14, 3128. [Google Scholar] [CrossRef]
- Myrovali, G.; Morfoulaki, M. Sustainable Mobility Engagement and Co-planning; a Multicriteria Analysis Based Transferability Guide. In Decision Support Systems XII: Decision Support Addressing Modern Industry, Business, and Societal Needs; Costa, A.P.C.S., Papathanasiou, J., Jayawickrama, U., Kamissoko, D., Eds.; Lecture Notes in Business Information Processing; Springer International Publishing: Cham, Switzerland, 2022; pp. 164–176. [Google Scholar] [CrossRef]
- Kouridis, C.; Vlachokostas, C. Towards decarbonizing road transport: Environmental and social benefit of vehicle fleet electrification in urban areas of Greece. Renew. Sustain. Energy Rev. 2022, 153, 111775. [Google Scholar] [CrossRef]
- Papastavrinidis, E.; Kollarou, V.; Athanasopoulou, A.; Kollaros, G. Using Alternative Fuel Vehicles in Medium-Sized Cities. In Advances in Mobility-as-a-Service Systems; Nathanail, E.G., Adamos, G., Karakikes, I., Eds.; Advances in Intelligent Systems and Computing; Springer International Publishing: Cham, Switzerland, 2021; pp. 455–461. [Google Scholar] [CrossRef]
- Naved, M.M.; Azad, A.M.; Wathore, R.; Bherwani, H.; Labhasetwar, N. Ethanol Derived from Municipal Solid Waste for Sustainable Mobility. In Clean Fuels for Mobility; Di Blasio, G., Agarwal, A.K., Belgiorno, G., Shukla, P.C., Eds.; Energy, Environment, and Sustainability; Springer: Singapore, 2022; pp. 77–95. [Google Scholar] [CrossRef]
- Petraki, V.; Papantoniou, P.; Korentzelou, A.; Yannis, G. Public Acceptability of Environmentally Linked Congestion and Parking Charging Policies in Greek Urban Centers. Sustainability 2022, 14, 9208. [Google Scholar] [CrossRef]
- Bhadane, K.; Sanjeevikumar, P.; Khan, B.; Thakre, M.; Ahmad, A.; Jaware, T.; Patil, D.P.; Pande, A.S. A Comprising Study on Modernization of Electric Vehicle Subsystems, Challenges, Opportunities and strategies for its Further Development. In Proceedings of the 2021 4th Biennial International Conference on Nascent Technologies in Engineering (ICNTE), Navi Mumbai, India, 15–16 January 2021; pp. 1–9. [Google Scholar] [CrossRef]
- Eras-Almeida, A.A.; Egido-Aguilera, M.A. Hybrid renewable mini-grids on non-interconnected small islands: Review of case studies. Renew. Sustain. Energy Rev. 2019, 116, 109417. [Google Scholar] [CrossRef]
- Spadaro, I.; Pirlone, F.; Candia, S. Sustainability charter and sustainable mobility. TeMA J. Land Use Mobil. Environ. 2022, 115–129. [Google Scholar] [CrossRef]
- Founta, A.; Papadopoulou, O. Implementation of Sustainable Mobility Measures for Passengers and Goods. In Capacity Building in Local Authorities for Sustainable Transport Planning; Woodcock, A., Saunders, J., Fadden-Hopper, K., O’Connell, E., Eds.; Smart Innovation, Systems and Technologies; Springer Nature: Singapore, 2023; pp. 105–136. [Google Scholar] [CrossRef]
- Chatziioannou, I.; Alvarez-Icaza, L.; Bakogiannis, E.; Kyriakidis, C.; Chias-Becerril, L. A CLIOS Analysis for the Promotion of Sustainable Plans of Mobility: The Case of Mexico City. Appl. Sci. 2020, 10, 4556. [Google Scholar] [CrossRef]
- Papadimitriou, D.; Koutla, I.; Duysinx, P. FUTURE MOVE: A Review of the Main Trends in the Automotive Sector at Horizon 2030 in the Great Region; University of Liège: Liège, Belgium, 2022. [Google Scholar]
- Roncallo, O.R.P. Large-Scale Integration of Renewable Energy Sources in the Future Energy System of Colombia. Ph.D. Thesis, University of Sheffield, Sheffield, UK, 2020. Available online: https://etheses.whiterose.ac.uk/28277/ (accessed on 4 June 2023).
- Nathanail, E.G.; Adamos, G.; Karakikes, I. Advances in Mobility-as-a-Service Systems. In Proceedings of the 5th Conference on Sustainable Urban Mobility, Virtual CSUM2020, Virtual, 17–19 June 2020; Springer Nature: Singapore, 2020. [Google Scholar]
- Bakogiannis, E.; Siti, M.; Tsigdinos, S.; Vassi, A.; Nikitas, A. Monitoring the first dockless bike sharing system in Greece: Understanding user perceptions, usage patterns and adoption barriers. Res. Transp. Bus. Manag. 2019, 33, 100432. [Google Scholar] [CrossRef]
- Mikiki, F.; Oikonomou, A.; Katartzi, E. Sustainable Mobility Issues of Physically Active University Students: The Case of Serres, Greece. Future Transp. 2021, 1, 43. [Google Scholar] [CrossRef]
- Tsavdari, D.; Klimi, V.; Georgiadis, G.; Fountas, G.; Basbas, S. The Anticipated Use of Public Transport in the Post-Pandemic Era: Insights from an Academic Community in Thessaloniki, Greece. Soc. Sci. 2022, 11, 400. [Google Scholar] [CrossRef]
- Hagoort, A.M. Travel Behaviour Changes during Times of COVID-19: A Mixed Methods Research to the Effects of COVID-19 on Travel Behaviour in the Netherlands. Master’s Thesis, University of Utrecht, Utrecht, The Netherlands, 2020. Available online: https://studenttheses.uu.nl/handle/20.500.12932/37925 (accessed on 4 June 2023).
- Angelidou, M. Tactical Urbanism: Reclaiming the Right to Use Public Spaces in Thessaloniki, Greece. In Data Analytics: Paving the Way to Sustainable Urban Mobility; Nathanail, E.G., Karakikes, I.D., Eds.; Advances in Intelligent Systems and Computing; Springer International Publishing: Cham, Switzerland, 2019; pp. 241–248. [Google Scholar] [CrossRef]
- Milakis, D.; Gedhardt, L.; Ehebrecht, D.; Lenz, B. Is micro-mobility sustainable? An overview of implications for accessibility, air pollution, safety, physical activity and subjective wellbeing. In Handbook of Sustainable Transport; Edward Elgar Publishing: Cheltenham, UK, 2020; pp. 180–189. Available online: https://www.elgaronline.com/display/edcoll/9781789900460/9781789900460.00030.xml (accessed on 4 June 2023).
- Chatzopoulos, L. Sustainable Mobility. June 2022. Available online: https://repository.ihu.edu.gr//xmlui/handle/11544/29956 (accessed on 4 June 2023).
- Will, S.; Luger-Bazinger, C.; Schmitt, M.; Zankl, C. Towards the Future of Sustainable Mobility: Results from a European Survey on (Electric) Powered-Two Wheelers. Sustainability 2021, 13, 7151. [Google Scholar] [CrossRef]
- Sarmas, E.; Skaloumpakas, P.; Kafetzis, N.; Spiliotis, V.; Lekidis, A.; Marinakis, V.; Doukas, H. Optimal site selection of electric vehicle charging stations exploiting multi-criteria decision analysis: The case of Greek municipalities. Tech. Ann. 2023, 1. [Google Scholar] [CrossRef]
- Zafeiratou, E.; Spataru, C. Modelling electric vehicles uptake on the Greek islands. Renew. Sustain. Energy Transit. 2022, 2, 100029. [Google Scholar] [CrossRef]
- Karolemeas, C.; Tsigdinos, S.; Tzouras, P.G.; Nikitas, A.; Bakogiannis, E. Determining Electric Vehicle Charging Station Location Suitability: A Qualitative Study of Greek Stakeholders Employing Thematic Analysis and Analytical Hierarchy Process. Sustainability 2021, 13, 2298. [Google Scholar] [CrossRef]
- Papathanasopoulou, V.; Spyropoulou, I.; Perakis, H.; Gikas, V.; Andrikopoulou, E. A Data-Driven Model for Pedestrian Behavior Classification and Trajectory Prediction. IEEE Open J. Intell. Transp. Syst. 2022, 3, 328–339. [Google Scholar] [CrossRef]
- Aifadopoulou, G.; Salanova, J.-M.; Tzenos, P.; Stamos, I.; Mitsakis, E. Big and Open Data Supporting Sustainable Mobility in Smart Cities—The Case of Thessaloniki. In Data Analytics: Paving the Way to Sustainable Urban Mobility; Nathanail, E.G., Karakikes, I.D., Eds.; Advances in Intelligent Systems and Computing; Springer International Publishing: Cham, Switzerland, 2019; pp. 386–393. [Google Scholar] [CrossRef]
- Bakogiannis, E.; Kyriakidis, C.; Siti, M.; Floropoulou, E. Reconsidering Sustainable Mobility Patterns in Cultural Route Planning: Andreas Syngrou Avenue, Greece. Heritage 2019, 2, 104. [Google Scholar] [CrossRef]
- Dimokas, N.; Margaritis, D.; Gaetani, M.; Favenza, A. A Cloud-Based Big Data Architecture for an Intelligent Green Truck. In Advances in Mobility-as-a-Service Systems; Nathanail, E.G., Adamos, G., Karakikes, I., Eds.; Advances in Intelligent Systems and Computing; Springer International Publishing: Cham, Switzerland, 2021; pp. 1076–1085. [Google Scholar] [CrossRef]
- Dimokas, N.; Margaritis, D.; Gaetani, M.; Koprubasi, K.; Bekiaris, E. A Big Data Application for Low Emission Heavy Duty Vehicles. Transp. Telecommun. J. 2020, 21, 265–274. [Google Scholar] [CrossRef]
- Tsoutsos, T. (Ed.) Sustainable Mobility for Island Destinations; Springer Nature: Berlin, Germany, 2022. [Google Scholar] [CrossRef]
- Maas, S.; Attard, M. Attitudes and perceptions towards shared mobility services: Repeated cross-sectional results from a survey among the Maltese population. Transp. Res. Procedia 2020, 45, 955–962. [Google Scholar] [CrossRef]
- Morfoulaki, M.; Papathanasiou, J. Use of the Sustainable Mobility Efficiency Index (SMEI) for Enhancing the Sustainable Urban Mobility in Greek Cities. Sustainability 2021, 13, 1709. [Google Scholar] [CrossRef]
- Nikolaidou, A.; Kopsacheilis, A.; Gavanas, N.; Politis, I. The Dynamic Relation of Climate Change and Energy Transition with Transport and Mobility Policies in the EU Through Social Media Data Mining. In Smart Energy for Smart Transport; Nathanail, E.G., Gavanas, N., Adamos, G., Eds.; Lecture Notes in Intelligent Transportation and Infrastructure; Springer Nature: Cham, Switzerland, 2023; pp. 17–28. [Google Scholar] [CrossRef]
- Keyvanfar, A.; Shafaghat, A.; Muhammad, N.Z.; Ferwati, M.S. Driving Behaviour and Sustainable Mobility—Policies and Approaches Revisited. Sustainability 2018, 10, 1152. [Google Scholar] [CrossRef]
- Sifakis, N.; Aryblia, M.; Daras, T.; Tournaki, S.; Tsoutsos, T. The impact of COVID-19 pandemic in Mediterranean urban air pollution and mobility. Energy Sources Part A Recovery Util. Environ. Eff. 2021, 1–16. [Google Scholar] [CrossRef]
- Angiello, G. Toward greener and pandemic-proof cities: Policy responses to COVID-19 outbreak in four European cities. TeMA—J. Land Use Mobil. Environ. 2021, 14, 507–514. [Google Scholar] [CrossRef]
- Conticelli, E.; Proli, S.; Tondelli, S. Integrating energy efficiency and urban densification policies: Two Italian case studies. Energy Build. 2017, 155, 308–323. [Google Scholar] [CrossRef]
- Rodriguez-Valencia, A.; Ortiz-Ramirez, H.A. Understanding Green Street Design: Evidence from Three Cases in the U.S. Sustainability 2021, 13, 1916. [Google Scholar] [CrossRef]
- Chatziioannou, I.; Bakogiannis, E.; Kyriakidis, C.; Alvarez-Icaza, L. A Prospective Study for the Mitigation of the Climate Change Effects: The Case of the North Aegean Region of Greece. Sustainability 2020, 12, 10420. [Google Scholar] [CrossRef]
- Asprogerakas, E.; Tasopoulou, A. Climate change and green networks. Spatial planning provisions at the Greek metropolitan areas. IOP Conf. Ser. Earth Environ. Sci. 2021, 899, 012053. [Google Scholar] [CrossRef]
- Voskaki, A.; Tsermenidis, K. Public Perception of Climate Risk: The Case of Greece. Preprints 2016, 2016080058. [Google Scholar] [CrossRef]
- Phoochinda, W. Development of Community Network for Sustainable Tourism based on the Green Economy Concept. J. Environ. Manag. Tour. (JEMT) 2018, IX, 1236–1243. [Google Scholar]
- Aletà, N.B.; Alonso, C.M.; Ruiz, R.M.A. Smart Mobility and Smart Environment in the Spanish cities. Transp. Res. Procedia 2017, 24, 163–170. [Google Scholar] [CrossRef]
- Reche, C.; Tobias, A.; Viana, M. Vehicular Traffic in Urban Areas: Health Burden and Influence of Sustainable Urban Planning and Mobility. Atmosphere 2022, 13, 598. [Google Scholar] [CrossRef]
- Perra, V.-M.; Sdoukopoulos, A.; Pitsiava-Latinopoulou, M. Evaluation of sustainable urban mobility in the city of Thessaloniki. Transp. Res. Procedia 2017, 24, 329–336. [Google Scholar] [CrossRef]
- Tafidis, P.; Sdoukopoulos, A.; Pitsiava-Latinopoulou, M. Sustainable urban mobility indicators: Policy versus practice in the case of Greek cities. Transp. Res. Procedia 2017, 24, 304–312. [Google Scholar] [CrossRef]
- Barberi, S.; Sambito, M.; Neduzha, L.; Severino, A. Pollutant Emissions in Ports: A Comprehensive Review. Infrastructures 2021, 6, 114. [Google Scholar] [CrossRef]
- Strenitzerová, M.; Achimský, K. Employee Satisfaction and Loyalty as a Part of Sustainable Human Resource Management in Postal Sector. Sustainability 2019, 11, 4591. [Google Scholar] [CrossRef]
- Cellina, F.; Simão, J.; Mangili, F.; Vermes, N.; Granato, P. Sustainable mobility persuasion via smartphone apps: Exploiting external extrinsic motivational factors. In Proceedings of the 8th Transport Research Arena, Helsinki, Finland, 27–30 April 2020; pp. 136–137. Available online: https://www.traficom.fi/sites/default/files/media/publication/TRA2020-Book-of-Abstract-Traficom-research-publication.pdf (accessed on 4 June 2023).
- Karamaneas, A.; Koasidis, K.; Frilingou, N.; Xexakis, G.; Nikas, A.; Doukas, H. A stakeholder-informed modelling study of Greece’s energy transition amidst an energy crisis: The role of natural gas and climate ambition. Renew. Sustain. Energy Transit. 2023, 3, 100049. [Google Scholar] [CrossRef]
- Filipe, R.P.; Heath, A.; McCullen, N. The Path to Sustainable and Equitable Mobility: Defining a Stakeholder-Informed Transportation System. Sustainability 2022, 14, 15950. [Google Scholar] [CrossRef]
- Poczeta, K.; Kubuś, Ł.; Yastrebov, A. Analysis of an evolutionary algorithm for complex fuzzy cognitive map learning based on graph theory metrics and output concepts. Biosystems 2019, 179, 39–47. [Google Scholar] [CrossRef] [PubMed]
- Song, L.; Lieu, J.; Nikas, A.; Arsenopoulos, A.; Vasileiou, G.; Doukas, H. Contested energy futures, conflicted rewards? Examining low-carbon transition risks and governance dynamics in China’s built environment. Energy Res. Soc. Sci. 2020, 59, 101306. [Google Scholar] [CrossRef]
- Nikas, A.; Ntanos, E.; Doukas, H. A semi-quantitative modelling application for assessing energy efficiency strategies. Appl. Soft Comput. 2019, 76, 140–155. [Google Scholar] [CrossRef]












| Category | Concept Name | Concepts | In-Degree | Out-Degree | Centrality | Type |
|---|---|---|---|---|---|---|
| Political | C1 | Emission-related policies | 0.00 | 2.80 | 5.20 | driver |
| C2 | Urban planning regulations | 1.60 | 2.10 | 3.15 | ordinary | |
| C3 | International commitments | 1.10 | 2.20 | 3.10 | ordinary | |
| C4 | National and international funding | 1.70 | 1.25 | 2.10 | ordinary | |
| C5 | Stakeholder engagement | 1.40 | 2.50 | 2.90 | ordinary | |
| Economic | C6 | Financial/tax incentives | 1.30 | 2.30 | 2.30 | ordinary |
| C7 | Tolls/pricing mechanisms | 1.85 | 3.35 | 2.80 | ordinary | |
| C8 | Cost of fuel and energy | 0.00 | 2.15 | 2.90 | driver | |
| C9 | The cost-effectiveness of public transportation | 1.55 | 2.90 | 3.40 | ordinary | |
| C10 | Sustainable transportation infrastructure and green investments | 1.20 | 4.20 | 6.20 | ordinary | |
| Social | C11 | Public awareness of the impact of CO2 emissions | 1.90 | 3.90 | 5.20 | ordinary |
| C12 | Shift in mobility preferences | 1.50 | 1.75 | 2.75 | ordinary | |
| C13 | A turn to lifestyle and work culture through telecommuting | 2.80 | 3.25 | 4.15 | ordinary | |
| C14 | Accessibility and social inclusion for the public transportation infrastructure | 1.05 | 1.30 | 2.15 | ordinary | |
| Technological | C15 | Use of electric vehicles and charging infrastructure | 0.00 | 2.40 | 2.40 | driver |
| C16 | Creation of intelligent transportation systems | 0.95 | 1.15 | 1.40 | ordinary | |
| C17 | Data-driven solutions and predictive analytics | 2.20 | 3.60 | 3.10 | ordinary | |
| C18 | Shared Mobility Services | 0.80 | 2.25 | 4.90 | ordinary | |
| C19 | Alternative fuels and energy sources | 1.10 | 3.20 | 3.80 | ordinary | |
| Environmental | C20 | Air quality and health by mitigating CO2 emissions | 1.80 | 3.25 | 5.45 | ordinary |
| C21 | Urban green infrastructures | 1.40 | 2.15 | 3.30 | ordinary | |
| C22 | Carbon footprint reduction | 1.20 | 1.90 | 2.40 | ordinary | |
| C23 | Efficient use of resources by promoting sustainable transportation | 1.20 | 1.70 | 2.90 | ordinary | |
| Legal | C24 | Emission standards and regulations | 1.30 | 2.30 | 3.75 | ordinary |
| C25 | Permitting and Licensing | 1.30 | 1.90 | 2.85 | ordinary | |
| C26 | Enforcement and compliance | 1.35 | 2.30 | 2.80 | ordinary | |
| C27 | Sustainable Urban Mobility | 3.35 | 0.00 | 4.15 | receiver |
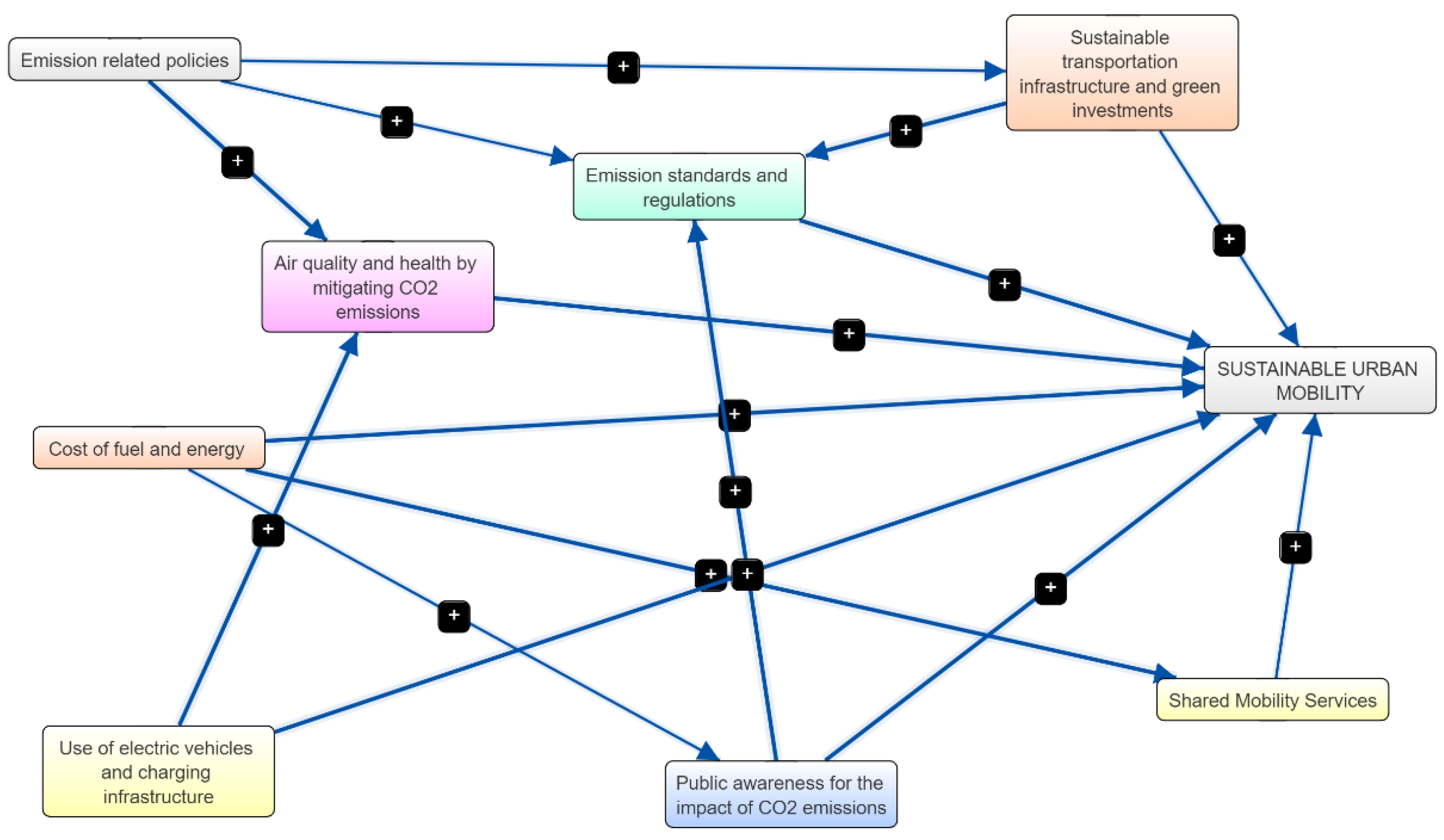
| Category | Concept Name | Concepts | Centrality | Type |
|---|---|---|---|---|
| Political | C1 | Emission-related policies | 5.20 | driver |
| C8 | Cost of fuel and energy | 2.90 | driver | |
| C10 | Sustainable transportation infrastructure and green investments | 6.20 | ordinary | |
| Social | C11 | Public awareness of the impact of CO2 emissions | 5.20 | ordinary |
| Technological | C15 | Use of electric vehicles and charging infrastructure | 2.40 | driver |
| C18 | Shared Mobility Services | 4.90 | ordinary | |
| Environmental | C20 | Air quality and health by mitigating CO2 emissions | 5.45 | ordinary |
| Legal | C24 | Emission standards and regulations | 3.75 | ordinary |
| C27 | Sustainable Urban Mobility | 4.15 | receiver |
Disclaimer/Publisher’s Note: The statements, opinions and data contained in all publications are solely those of the individual author(s) and contributor(s) and not of MDPI and/or the editor(s). MDPI and/or the editor(s) disclaim responsibility for any injury to people or property resulting from any ideas, methods, instructions or products referred to in the content. |
© 2023 by the authors. Licensee MDPI, Basel, Switzerland. This article is an open access article distributed under the terms and conditions of the Creative Commons Attribution (CC BY) license (https://creativecommons.org/licenses/by/4.0/).
Share and Cite
Kokkinos, K.; Nathanail, E. A Fuzzy Cognitive Map and PESTEL-Based Approach to Mitigate CO2 Urban Mobility: The Case of Larissa, Greece. Sustainability 2023, 15, 12390. https://doi.org/10.3390/su151612390
Kokkinos K, Nathanail E. A Fuzzy Cognitive Map and PESTEL-Based Approach to Mitigate CO2 Urban Mobility: The Case of Larissa, Greece. Sustainability. 2023; 15(16):12390. https://doi.org/10.3390/su151612390
Chicago/Turabian StyleKokkinos, Konstantinos, and Eftihia Nathanail. 2023. "A Fuzzy Cognitive Map and PESTEL-Based Approach to Mitigate CO2 Urban Mobility: The Case of Larissa, Greece" Sustainability 15, no. 16: 12390. https://doi.org/10.3390/su151612390
APA StyleKokkinos, K., & Nathanail, E. (2023). A Fuzzy Cognitive Map and PESTEL-Based Approach to Mitigate CO2 Urban Mobility: The Case of Larissa, Greece. Sustainability, 15(16), 12390. https://doi.org/10.3390/su151612390

