Categorization of Loads in Educational Institutions to Effectively Manage Peak Demand and Minimize Energy Cost Using an Intelligent Load Management Technique
Abstract
1. Introduction
Proposed Scheme for Demand Management
- MG-based residential power distribution is used in the demand management system;
- Considering the unpredictability of RERs, this study successfully uses the institution’s solar photovoltaic power capacity—calculated by the climate and historical data—to lower the need for utility power for an effective energy management system (EMS);
- To manage energy efficiently, machine learning (ML) model-based RFA-RM is developed using weather information with mathematical models for PV to forecast a generation profile of microgrids.
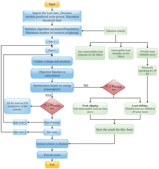
- The college’s real-time load data is gathered, and the load consumption during working hours and holidays is analyzed; the load data is divided into three groups depending on user preference and operation priority;
- The PSO algorithm is executed depending on the load pattern, using concepts such as time of usage, peak clipping, and valley filling techniques;
- The system evaluation is conducted by comparing the peak demand and PAR with conventional GA.
2. Challenges in Power Distribution and Demand-Side Management
2.1. Challenges in Peak Demand Management
2.2. Consequences of Peak Demand and Need for Scheduling
3. Methodology and Background of the Study
3.1. Microgrid Pilot for Demand-Side Management
3.2. Realization of Peak Demand Management
3.3. Role of Solar PV Systems in Peak Demand Management
4. Proposed Distribution Management Strategy
Load Model
- Classified loads and solar power generation are considered inputs;
- To categorize the load as interruptible, non-interruptible, and flexible;
- To find the peak demand duration and schedule the loads to the threshold limit;
- To integrate RER to satisfy load demand and meet peak demand;
- Load management and scheduling are conducted successfully using the predicted renewable energy data;
- To provide seamless power transfer across AC and DC lines under various generating and load scenarios.
5. Load Classification for Demand Management
- (1)
- Non-Interruptible Loads
- (2)
- Interruptible Load
- (3)
- Flexible Loads
5.1. Objective Function
5.2. Energy Balance Constraints
5.3. Capacity Constrains
5.4. Operation Constraints
- It is observed that flexible loads operate during peak demand, and rescheduling the loads is crucial for lowering peak power usage;
- The load consumption shall not exceed the 300 KVA maximum load limit;
- A threshold of 270 kW is considered, at which all interruptible loads are clipped, and flexible loads are rescheduled to run at different times;
- The overall consumption is then computed, and an optimal solution is identified that minimizes the utility’s usage.
5.5. Load Scheduling for Peak Power Reduction
5.6. Binary Particle Swarm Optimization
5.7. Load Scheduling Algorithm
| Algorithm 1: Proposed particle swarm optimization (PSO) |
|
6. Result and Discussion
6.1. Role of Solar Power Prediction and Utilization
6.2. Effect of DSM on Consumption
6.3. Effect of Load Shifting
6.4. Effect of Peak Clipping
7. Conclusions
- Utilizing on-site generation such as solar panels and implementing the BPSO to satisfy the consumer with priority-based load scheduling during peak periods is minimized;
- The DSM method has a lower peak demand compared to a system without DSM;
- The peak demand reduction of 22% is obtained during flexible load shaving with DSM based on a tariff;
- The shedding of interruptible loads results in a significant peak demand reduction of 24%;
- The scheduling of loads during peak demand, coupled with the utilization of solar photovoltaic (PV) power, has led to a significant reduction of 29% in peak demand.
Author Contributions
Funding
Institutional Review Board Statement
Informed Consent Statement
Data Availability Statement
Conflicts of Interest
Nomenclature
| PV | Photovoltaic |
| DR | Demand Response |
| MLA | Machine Learning Algorithm |
| BPSO | Binary Particle Swarm Optimization |
| ESS | Energy Storage System |
| ANFIS | Adaptive Neuro-Fuzzy Inference System |
| HEM | Home Energy Mange |
| RES | Renewable Energy Resources |
| AC | Alternating Current |
| DC | Direct Current |
| MILP | Mixed-integer linear programming |
| DSM | Demand side management |
| TCE | Thiagarajar college of engineering |
| Parameters and Constants | |
| Parameter | Description |
| Efficiency of solar power | |
| Area of solar power plant | |
| Solar irradiation | |
| Actual Solar data | |
| Predicted solar data | |
| ON/OFF condition for time k | |
| Entire consumed of non-interruptible load | |
| Overall power consumed of non-interruptible load | |
| Consumption of the equipment for time k | |
| Electricity power of the interruptible load for time slot t | |
| Total consumption of interruptible load | |
| ON/OFF condition of the load status | |
| Consumption of flexible load appliance | |
| ON/OFF status of the load for time slot of k | |
| Total consumption of the flexible load | |
| PR | Price of electricity at time slot(k) |
| E | Total consumption |
| solar power sources, | |
| Utility grid | |
| Diesel generator | |
| c1, c2 | Acceleration coefficients |
| Velocity of i at kth iteration | |
| Particle previous position | |
| Vik | Particle i velocity at iteration k |
| w | Inertia constant |
| i | Number of iterations |
| Functions and Variables | |
| Variables | Description |
| SPpv | Solar photovoltaic power output |
| Energy consumption of non-interruptible loads | |
| Energy consumption of interruptible loads | |
| Energy consumption of flexible loads | |
| Total load | |
| PPVi,min | Minimum value of PV |
| PPVi,max | Maximum value of PV |
| Pbest | Best local particular position |
| Gbest | Best global position |
| The velocity of a particle to the next position | |
| Particle next position | |
References
- Zieba Falama, R.; Ngangoum Welaji, F.; Dadjé, A.; Dumbrava, V.; Djongyang, N.; Salah, C.b.; Doka, S.Y. A solution to the problem of electrical load shedding using hybrid pv/battery/grid-connected system: The case of households’ energy supply of the northern part of Cameroon. Energies 2021, 14, 2836. [Google Scholar] [CrossRef]
- Dashtdar, M.; Flah, A.; Hosseinimoghadam, S.M.S.; Kotb, H.; Jasińska, E.; Gono, R.; Leonowicz, Z.; Jasiński, M. Optimal Operation of Microgrids with Demand-Side Management Based on a Combination of Genetic Algorithm and Artificial Bee Colony. Sustainability 2022, 14, 6759. [Google Scholar] [CrossRef]
- Kakran, S.; Chanana, S. Smart operations of smart grids integrated with distributed generation: A review. Renew. Sustain. Energy Rev. 2018, 81, 524–535. [Google Scholar] [CrossRef]
- AlDavood, M.S.; Mehbodniya, A.; Webber, J.L.; Ensaf, M.; Azimian, M. Robust Optimization-Based Optimal Operation of Islanded Microgrid Considering Demand Response. Sustainability 2022, 14, 14194. [Google Scholar] [CrossRef]
- Habibifar, R.; Khoshjahan, M.; Saravi, V.S.; Kalantar, M. Robust Energy Management of Residential Energy Hubs Integrated with Power-to-X Technology. In Proceedings of the 2021 IEEE Texas Power and Energy Conference, TPEC, Online, 2–5 February 2021. [Google Scholar] [CrossRef]
- Ali, S.; Khan, I.; Jan, S.; Hafeez, G. An optimization based power usage scheduling strategy using photovoltaic-battery system for demand-side management in smart grid. Energies 2021, 14, 2201. [Google Scholar] [CrossRef]
- Hein, K.; Xu, Y.; Gary, W.; Gupta, A.K. Robustly Coordinated Operational Scheduling of a Grid-Connected Seaport Microgrid under Uncertainties. IET Gener. Transm. Distrib. 2021, 15, 347–358. [Google Scholar] [CrossRef]
- Roslan, M.F.; Hannan, M.A.; Jern Ker, P.; Begum, R.A.; Indra Mahlia, T.M.; Dong, Z.Y. Scheduling Controller for Microgrids Energy Management System Using Optimization Algorithm in Achieving Cost Saving and Emission Reduction. Appl. Energy 2021, 292, 116883. [Google Scholar] [CrossRef]
- Li, H.; Wang, Z.; Hong, T.; Piette, M.A. Energy flexibility of residential buildings: A systematic review of characterization and quantification methods and applications. Adv. Appl. Energy 2021, 3, 100054. [Google Scholar] [CrossRef]
- Dranka, G.G.; Ferreira, P. Load flexibility potential across residential, commercial and industrial sectors in Brazil. Energy 2020, 201, 117483. [Google Scholar] [CrossRef]
- Ahmad, A.; Khan, A.; Javaid, N.; Hussain, H.M.; Abdul, W.; Almogren, A.; Alamri, A.; Niaz, I.A. An optimized home energy management system with integrated renewable energy and storage resources. Energies 2017, 10, 549. [Google Scholar] [CrossRef]
- Tulabing, R.; Yin, R.; DeForest, N.; Li, Y.; Wang, K.; Yong, T.; Stadler, M. Modeling study on flexible load’s demand response potentials for providing ancillary services at the substation level. Electr. Power Syst. Res. 2016, 140, 240–252. [Google Scholar] [CrossRef]
- Sarker, E.; Halder, P.; Seyedmahmoudian, M.; Jamei, E.; Horan, B.; Mekhilef, S.; Stojcevski, A. Progress on the demand side management in smart grid and optimization approaches. Int. J. Energy Res. 2021, 45, 36–64. [Google Scholar] [CrossRef]
- Philipo, G.H.; Kakande, J.N.; Krauter, S. Neural Network-Based Demand-Side Management in a Stand-Alone Solar PV-Battery Microgrid Using Load-Shifting and Peak-Clipping. Energies 2022, 15, 5215. [Google Scholar] [CrossRef]
- Kerboua, A.; Boukli-Hacene, F.; Mourad, K.A. Particle swarm optimization for micro-grid power management and load scheduling. Int. J. Energy Econ. Policy 2020, 10, 71–80. [Google Scholar] [CrossRef]
- Malekshah, S.; Malekshah, Y.; Malekshah, A. A Novel Two-Stage Optimization Method for the Reliability Based Security Constraints Unit Commitment in Presence of Wind Units. Clean. Eng. Technol. 2021, 4, 100237. [Google Scholar] [CrossRef]
- Prabpal, P.; Kongjeen, Y.; Bhumkittipich, K. Optimal battery energy storage system based on VAR control strategies using particle swarm optimization for power distribution system. Symmetry 2021, 13, 1692. [Google Scholar] [CrossRef]
- Menos-aikateriniadis, C.; Lamprinos, I.; Georgilakis, P.S. Particle Swarm Optimization in Residential Demand-Side Management: A Review on Scheduling and Control Algorithms for Demand Response Provision. Energies 2022, 15, 2211. [Google Scholar] [CrossRef]
- Kennedy, J.; Eberhart, R. Particle Swarm Optimization. In Proceedings of the ICNN’95-International Conference on Neural Networks, Perth, WA, Australia, 27 November–1 December 1995. [Google Scholar]
- Rezaee Jordehi, A.; Jasni, J. Particle swarm optimisation for discrete optimisation problems: A review. Artif. Intell. Rev. 2015, 43, 243–258. [Google Scholar] [CrossRef]
- Abd Elsadek, E.M.; Ashour, H.A.; Hamdy, R.A.; Sedky, M.M.M. An Approach of Load Management and Cost Saving for Industrial Production Line Using Particle Swarm Optimization. Mansoura Eng. J. 2020, 45, E37–E44. [Google Scholar] [CrossRef]
- Latif, U.; Javaid, N.; Zarin, S.S.; Naz, M.; Jamal, A.; Mateen, A. Cost Optimization in Home Energy Management System Using Genetic Algorithm, Bat Algorithm and Hybrid Bat Genetic Algorithm. Proc. Int. Conf. Adv. Inf. Netw. Appl. AINA 2018, 2018, 667–677. [Google Scholar] [CrossRef]
- Sepehrzad, R.; Moridi, A.R.; Hassanzadeh, M.E.; Seifi, A.R. Intelligent Energy Management and Multi-Objective Power Distribution Control in Hybrid Micro-grids based on the Advanced Fuzzy-PSO Method. ISA Trans. 2021, 112, 199–213. [Google Scholar] [CrossRef] [PubMed]
- Philipo, G.H.; Chande Jande, Y.A.; Kivevele, T. Clustering and Fuzzy Logic-Based Demand-Side Management for Solar Microgrid Operation: Case Study of Ngurudoto Microgrid, Arusha, Tanzania. Adv. Fuzzy Syst. 2021, 2021, 6614129. [Google Scholar] [CrossRef]
- Malekshah, S.; Alhelou, H.H.; Siano, P. An Optimal Probabilistic Spinning Reserve Quantification Scheme Considering Frequency Dynamic Response in Smart Power Environment. Int. Trans. Electr. Energy Syst. 2021, 31, e13052. [Google Scholar] [CrossRef]
- Alawode, B.O.; Salman, U.T.; Khalid, M. A flexible operation and sizing of battery energy storage system based on butterfly optimization algorithm. Electronics 2022, 11, 109. [Google Scholar] [CrossRef]
- Yeo, J.; Wang, Y.; An, A.K.; Zhang, L. Estimation of Energy Efficiency for Educational Buildings in Hong Kong. J. Clean. Prod. 2019, 235, 453–460. [Google Scholar] [CrossRef]
- Wang, C.; Zhang, Z.; Abedinia, O.; Farkoush, S.G. Modeling and analysis of a microgrid considering the uncertainty in renewable energy resources, energy storage systems and demand management in electrical retail market. J. Energy Storage 2021, 33, 102111. [Google Scholar] [CrossRef]
- Muniyandi, V.; Manimaran, S.; Balasubramanian, A.K. Improving the Power Output of a Partially Shaded Photovoltaic Array Through a Hybrid Magic Square Configuration with Differential Evolution-Based Adaptive P&O MPPT Method. J. Sol. Energy Eng. Trans. ASME 2023, 145, 1–14. [Google Scholar] [CrossRef]
- Souhe, F.G.Y.; Mbey, C.F.; Boum, A.T.; Ele, P. Forecasting of Electrical Energy Consumption of Households in a Smart Grid. Int. J. Energy Econ. Policy 2021, 11, 221–233. [Google Scholar] [CrossRef]
- Bouakkaz, A.; Andrés, J.; García, M.; Haddad, S.; Andrés Martín-García, J.; Gil-Mena, A.J.; Jiménez-Castañeda, R. Optimal Scheduling of Household Appliances in Off-Grid Hybrid Energy System using PSO Algorithm for Energy Saving. Int. J. Renew. Energy Res. 2019, 9, 427–436. [Google Scholar]
- Hemmati, M.; Mohammadi-Ivatloo, B.; Abapour, M.; Anvari-Moghaddam, A. Day-ahead profit-based reconfigurable microgrid scheduling considering uncertain renewable generation and load demand in the presence of energy storage. J. Energy Storage 2020, 28, 101161. [Google Scholar] [CrossRef]
- Li, B.; Shen, J.; Wang, X.; Jiang, C. From controllable loads to generalized demand-side resources: A review on developments of demand-side resources. Renew. Sustain. Energy Rev. 2016, 53, 936–944. [Google Scholar] [CrossRef]
- Okwu, M.O.; Tartibu, L.K. Particle Swarm Optimisation. Stud. Comput. Intell. 2021, 927, 5–13. [Google Scholar] [CrossRef]
- Varudharajulu, A.K.; Ma, Y. A Survey on Big Data Process Models for E-Business, E-Management, E-Learning, and E-Education. Int. J. Innov. Res. Comput. Commun. Eng. 2018, 738–744. [Google Scholar] [CrossRef]
- Mohammadpour Shotorbani, A.; Zeinal-Kheiri, S.; Chhipi-Shrestha, G.; Mohammadi-Ivatloo, B.; Sadiq, R.; Hewage, K. Enhanced real-time scheduling algorithm for energy management in a renewable-integrated microgrid. Appl. Energy 2021, 304, 117658. [Google Scholar] [CrossRef]
- Frequency Control in a Power System. Available online: https://eepower.com/technical-articles/frequency-control-in-a-power-system (accessed on 31 July 2023).
- Sørensen, L.; Lindberg, K.B.; Sartori, I.; Andresen, I. Analysis of residential EV energy flexibility potential based on real-world charging reports and smart meter data. Energy Build. 2021, 241, 110923. [Google Scholar] [CrossRef]
- Javaid, N.; Hussain, S.M.; Ullah, I.; Noor, M.A.; Abdul, W.; Almogren, A.; Alamri, A. Demand side management in nearly zero energy buildings using heuristic optimizations. Energies 2017, 10, 1131. [Google Scholar] [CrossRef]
- Leonori, S.; Martino, A.; Frattale Mascioli, F.M.; Rizzi, A. Microgrid Energy Management Systems Design by Computational Intelligence Techniques. Appl. Energy 2020, 277, 115524. [Google Scholar] [CrossRef]
- Amer, A.; Shaban, K.; Gaouda, A.; Massoud, A. Home Energy Management System Embedded with a Multi-Objective Demand Response Optimization Model to Benefit Customers and Operators. Energies 2021, 14, 257. [Google Scholar] [CrossRef]




















| Parameter | Specification |
|---|---|
| Maximum power Rating (Wp) | 310 W |
| Short circuit current (Isc) | 8.90 A |
| Maximum power point current (Impp) | 8.41 A |
| Maximum power point voltage (Vmpp) | 37.0 V |
| Open circuit voltage (Voc) | 44.9 V |
| Parameter | GA | PSO |
|---|---|---|
| Population size | 100 | 100 |
| Generation/Iteration | 100 | 100 |
| Number of Variables | 2 | 2 |
| Weight | - | 0.5 |
| Mutation | 0.8 | - |
| Category of Appliance | Name of Appliance | Scheduling Criteria |
|---|---|---|
| Non-interruptible load (non-shiftableload) | All college load (electrical lab, TCE main block, ECE department, Auditorium, and MCA). | Operating for all hours without any interruption |
| Interruptible load (considering only shiftable load) | Lady’s and Men’s hostel (entertainment loads washing machines, pressing iron, vacuum cleaning, toasters, electric coffee, cooker, cloth dyers, entertainment loads i.e., stabilizers, television, etc.,). | Initially on for all hours. On the peak demand condition, the peak clipping is performed. |
| Flexible load | Pump house and STP Plant2 (pumps in water supply, wastewater treatment) | Randomly operating based on solar power availability. |
| Statistical Value | Actual Value | GA | PSO | ||||
|---|---|---|---|---|---|---|---|
| Load Shifting | Peak Clipping | Scheduling with PV | Load Shifting | Peak Clipping | Scheduling with PV | ||
| Maximum power (kW) | 378.06 | 303.23 | 299.02 | 270.54 | 294.05 | 285.75 | 266.54 |
| Minimum power(kW) | 108 | 108 | 108 | 108 | 108 | 108 | 108 |
| Peak-to-peak power(kW) | 270 | 195.23 | 191.02 | 162.54 | 186.05 | 177.75 | 158.54 |
| Mean power(kW) | 326.45 | 302.745 | 290.64 | 281.51 | 302.745 | 378.96 | 156.42 |
| Median (kW) | 326.45 | 312.79 | 268.42 | 165.9 | 302.74 | 263.79 | 134.7 |
| PAR | 1.8602 | 1.002 | 1.0288 | 0.9608 | 0.9056 | 0.754 | 0.7211 |
| Load Curve | GA | Peak Demand Reduction in Percentage for GA | PSO | Peak Demand Reduction in Percentage for PSO |
|---|---|---|---|---|
| Without scheduling | 378.06 | - | 378.06 | - |
| Scheduling flexible loads | 303.23 | 19% | 294.05 | 22% |
| Shedding interruptible loads | 299.02 | 20% | 285.75 | 24% |
| Scheduling with PV | 270.54 | 27% | 266.54 | 29% |
Disclaimer/Publisher’s Note: The statements, opinions and data contained in all publications are solely those of the individual author(s) and contributor(s) and not of MDPI and/or the editor(s). MDPI and/or the editor(s) disclaim responsibility for any injury to people or property resulting from any ideas, methods, instructions or products referred to in the content. |
© 2023 by the authors. Licensee MDPI, Basel, Switzerland. This article is an open access article distributed under the terms and conditions of the Creative Commons Attribution (CC BY) license (https://creativecommons.org/licenses/by/4.0/).
Share and Cite
Ramu, P.; Gangatharan, S.; Rangasamy, S.; Mihet-Popa, L. Categorization of Loads in Educational Institutions to Effectively Manage Peak Demand and Minimize Energy Cost Using an Intelligent Load Management Technique. Sustainability 2023, 15, 12209. https://doi.org/10.3390/su151612209
Ramu P, Gangatharan S, Rangasamy S, Mihet-Popa L. Categorization of Loads in Educational Institutions to Effectively Manage Peak Demand and Minimize Energy Cost Using an Intelligent Load Management Technique. Sustainability. 2023; 15(16):12209. https://doi.org/10.3390/su151612209
Chicago/Turabian StyleRamu, Priyadharshini, Sivasankar Gangatharan, Sankar Rangasamy, and Lucian Mihet-Popa. 2023. "Categorization of Loads in Educational Institutions to Effectively Manage Peak Demand and Minimize Energy Cost Using an Intelligent Load Management Technique" Sustainability 15, no. 16: 12209. https://doi.org/10.3390/su151612209
APA StyleRamu, P., Gangatharan, S., Rangasamy, S., & Mihet-Popa, L. (2023). Categorization of Loads in Educational Institutions to Effectively Manage Peak Demand and Minimize Energy Cost Using an Intelligent Load Management Technique. Sustainability, 15(16), 12209. https://doi.org/10.3390/su151612209

