Abstract
This article presents a state-of-the-art literature review to understand people’s perceptions and opinions of Autonomous Vehicles and the factors that influence their adoption. A strategic literature search was conducted to select articles for this review. Most of the articles were published since 2015 and they used a household questionnaire survey to collect data. Mostly, they used statistical and econometric methods to evaluate the factors that affect people’s intentions to adopt Autonomous Vehicles. The results show that psychological factors often appear as the most important internal factors of people’s willingness to adopt Autonomous Vehicles. Additionally, other internal factors such as the socioeconomic profile of individuals and their household, and knowledge and familiarity with Autonomous Vehicle technologies would affect adoption tendencies. User attributes also indirectly affect adoption of Autonomous Vehicles by influencing the psychological factors of users. We identify several critical external factors such as opportunities (e.g., safety and security, low congestion, energy use) and challenges (e.g., system failures, privacy breaches, and legal issues), while another influential group includes transportation factors (e.g., travel mode, distance, and time), urban form (e.g., urban/rural, density, land use diversity), affinity to new technology, and the institutional regulatory environment. We discuss some recommendations for policy makers, auto industries, and private stakeholders to formulate policies and strategies to increase the market share of Autonomous Vehicles. Finally, we identify some limitations of previous studies and provide a blueprint for future research on Autonomous Vehicle adoption.
1. Introduction
In this age dominated by motorization, policy priorities on traffic safety, congestion mitigation, and carbon emission reduction motivate business and civic leaders to seek the deployment of alternative mobility options. Recent technologies and services such as Electric Vehicles (EVs), Connected Vehicles (CVs), Autonomous Vehicles (AVs), and shared mobility are the most significant advances in modern transportation; they are expected to transform overall transportation systems in the coming years [1,2,3,4,5,6]. These technological breakthroughs may bring transformational changes in vehicle ownership, travel patterns, parking demand, infrastructure supply, energy use, emissions, and accidents [7,8,9]. However, as some of them remain to be deployed commercially, such as in the case of AVs, the extent of the impacts put forth on personal mobility, on vehicular movement, and on urban development patterns is still quite uncertain and often assessed only with computer simulations [10]. While it is envisioned that people will interact with AVs actively, as passengers, or passively, as road users [1], an assessment of their willingness to accept this new technology is crucial to predicting trends in the market penetration of AVs [11] and to planning for ensuing degrees of departure from business-as-usual scenarios in urban and territorial organization. Thus, this study seeks to review and interpret the fast-growing body of literature aimed at understanding the factors that influence people’s willingness to adopt AVs, and, by doing so, at understanding people’s perceptions and opinions on AV functionalities.
In a narrow sense, AVs (also known as self-driving, driverless, and robotic cars) are vehicles that can drive and navigate themselves without human control by using sensing technologies (e.g., radar, Global Positioning System (GPS), and computer vision) and control systems (i.e., sensors) [8,12,13]. More broadly, according to the National Highway Traffic Safety Administration (NHTSA), AVs are those vehicles in which at least one of the critical safety control functions (e.g., steering, acceleration/deceleration, or braking) are performed without human input [14]. They have some level of automation to assist drivers or replace drivers by taking full control of the vehicle [15]. The Society of Automotive Engineers (SAE) differentiates five levels of vehicle autonomy ranges, from Level 0 (no autonomy) to Level 5 (full autonomy) [16]. Level 0 indicates no automation, and the vehicle is fully controlled by a human driver. In Level 1, the vehicle has some driver assistance system for either steering or acceleration/deceleration. Partial autonomy is ascribed in Level 2, where the vehicle has driver assistance systems for both steering and acceleration/deceleration. In Level 3, the vehicle’s automated driving system has a specific performance, with the expectation that the driver will respond. Level 4 indicates higher automation of the vehicle; it has a specific performance by an automated driving system, even if a driver does not respond. Level 5 indicates the full automation of the vehicle, and the vehicle is operated by an automated driving system without human intervention. In this paper, we analyze and discuss factors of adoption at Levels 2 to 5, as the propensity to adopt is a rather fluid phenomenon and so are human perceptions and opinions vis-à-vis AV functionalities.
Researchers have echoed the expectation that AVs could offer a wide range of social, economic, and environmental benefits to city dwellers, despite some concerns about system security and data privacy [17]. They have projected a reduction in traffic crashes, congestion, vehicle ownership, parking demand, energy consumption, and emissions, as well as an increase in human mobility and convenience [18,19,20]. Additionally, Shared Autonomous Vehicles (SAVs) have the potential to reduce overall travel distance and time by reducing empty Vehicle Miles Traveled (VMT). Considering the enormous possibilities of AVs as a new mobility option, governments and manufacturers around the world are showing a growing interest in formulating AV policies, in adopting AV technology elements, and in on-road vehicle testing [21,22]. Most automobile companies have retrofitted existing vehicles by incorporating some extent of autonomy, and some companies have developed and tested full AVs. Thus, AVs are not a fantasy anymore, and it is expected that, very soon (i.e., Level 2 vehicles by 2025, Level 3 by 2040, and Level 4 or 5 by 2050), they will be used by millions of people for their daily travels. At present, most commercially operated AVs include only Level 1–Level 3 autonomy (e.g., emergency braking, blind-spot detection, lane-keeping), due to limited progress in technology and due to the high cost of sensors [23]. Researchers have argued that a higher level of vehicle autonomy would induce people to improve their outlook on adoption [17]. Although many studies have investigated the level of human acceptance of AVs, they often do so inadequately, particularly with regard to the pace with which this new technology will be accepted and adopted [23,24,25]. It is also postulated that intricate regulations, technical difficulties, public perceptions, and safety concerns will restrain the broad-base adoption of AVs [26]. However, public perceptions of AVs are rather fluid, evolving rapidly with increasing access to vehicles and more widespread discourse on this mobility technology [25].
Over the past years, a few review studies have sought to synthesize the state of knowledge on people’s perceptions of AVs and on the factors that influence people’s intentions to adopt AVs. However, they have seldom discussed the external factors of AVs (e.g., environment, institutions) [27,28]; they have overlooked significant psychological factors such as perceived benefits, perceived behavioral control, and social influence [29,30]. According to different behavioral theories, such as the Theory of Reasoned Action (TRA), the Theory of Planned Behavior (TPB), and the Technology Acceptance Model (TAM), different internal and external factors govern the public acceptance of AVs [29]. Thus, it is necessary to include all factors to capture a holistic understanding of the determinants of AV adoption. Additionally, people’s perceptions and determinants of AVs have been changing rapidly due to the evolving nature of this novel technology [31]. A recent article reviewed studies on public acceptance of AVs and investigated the spatio-temporal distribution of publications and emerging research trends by using bibliometric techniques; however meritorious this undertaking was, the study disregarded the key factors of AV adoption [32]. Moreover, considering the recent rapid rise in the number of publications on public perceptions, behavioral intentions, and determinants of AVs, it is imperative to conduct a comprehensive review study to develop a firm understanding of people’s perceptions of AVs, people’s behavioral intentions to use AVs, and the key determinants that influence adoption of AVs. Thus, an updated review study centering on people’s perceptions and on all factors of AVs is needed in order to understand the current state of affairs on this subject and to outline a pertinent agenda for future research. The structured identification of the factors that condition public perception leads to an evidence-based understanding of the likelihood and pace of AV adoption by the public at large, and it lays the pathway to the successful integration of AVs with existing traffic management systems and practices [24]. Therefore, in this review, we will:
- (1)
- Evaluate the state of perceptions and opinions of people on AV functionality in different study contexts;
- (2)
- Identify the internal and external factors that condition people’s proclivity towards AVs and the functionality they provide; and
- (3)
- Specify research gaps in the existing literature and where opportunities exist for future research on willingness to adopt AVs.
This state-of-the-art review study makes significant contributions to the literature by synthesizing existing published works on public perception and determinants of AVs. It has five specific contributions. First, this study critically evaluates the selected articles in order to understand people’s perceptions and opinions about AVs. Second, it determines the key internal and external factors that influence people’s intentions to adopt and use AVs. Third, a conceptual framework is proposed articulating the external and internal factors of AV adoption, which will be helpful for policy makers in conceptualizing this complex ecosystem. Fourth, this study presents some guidelines for transportation planners, policy makers, auto industries, and concerned private stakeholders to use to formulate appropriate policy strategies in order to encourage people to use AVs and to increase the market penetration of AVs. Finally, this paper identifies several shortcomings in the literature and frames directions for future research.
The steps involved in the overall structure of this review study are illustrated in Figure 1. In Step 1, we performed a preliminary literature review and conceptualized this study. On this basis, we finalized and formulated the study aims and objectives in Step 2. In Step 3, we searched for relevant articles and reports in different databases based on defined keywords. The articles assembled by the literature search were screened based on some inclusion criteria and included for this review in Step 4. In Step 5, the included articles and documents were critically reviewed to determine study contexts, data sources, sample sizes, methods used, core themes, and key findings. We analyzed the data extracted from the articles and reports to develop a conceptual framework in order to understand people’s perceptions and the key factors of AV adoption in Step 6. Results were discussed and policy recommendations were proposed to encourage people to use AVs and to increase the market penetration of AVs in Step 7. Finally in Step 8, we identified gaps in the literature and provided directions for future research.
Figure 1.
Overall structure of this review study.
The rest of this article is outlined as follows. Section 2 introduces our search strategies and the different attributes of the reviewed articles and reports. A synthesis of the results from previous studies is presented in Section 3. Research gaps and shortcomings of prior research and directions for future study are examined in Section 4. Finally, conclusions are drawn in Section 5.
2. Materials and Methods
2.1. Study Approach
This state-of-the-art literature review is conducted to identify, evaluate, and critically analyze relevant scholarship in order to understand people’s perceptions and opinions about AVs and to identify the factors that influence AV adoption. The overall study approach is illustrated in Figure 2. First, a scan of the literature was conducted to select published articles and reports to be included in the review process. Based on the initial literature search, some keywords (e.g., autonomous vehicle, connected and autonomous vehicle, self-driving car, driverless car, public perceptions, opinions, willingness, attitude, opportunities, and challenges) were used as search terms to identify relevant articles. Widely used databases, such as ScienceDirect, Scopus, SAGE Journals, SpringerLink, Taylor and Francis, and Web of Science, Google Scholar, and the websites of different organizations, are the main platforms we used to identify articles and reports suitable for inclusion in the review process. Items were selected based on these additional criteria:
Figure 2.
Selection procedure of scholarly work for the study approach.
- (1)
- Whether the article/report is written in English;
- (2)
- Whether the study was conducted in or after 2015; and
- (3)
- Whether the study evaluated perceptions and opinions on AVs.
During the literature search, the following search strings were used to retrieve relevant articles from each of the databases: (“autonomous vehicle” OR “connected and autonomous vehicle” OR “self-driving car” OR “driverless car”) AND (“public perceptions” OR “opinions” OR “willingness” OR “attitude” OR “opportunities”, “challenges”) AND English. The articles and reports published in or after 2015 were primarily selected for this review study due to rapid changes in AV technologies and the simultaneous changes in people’s behaviors.
A few studies conducted before 2015 are included in this review for a more comprehensive scan of scenarios and technological developments related to AVs and Connected and Autonomous Vehicles (CAVs). The search identified more than 140 articles and reports. However, after closer examination of the abstract and full text, and after manually removing the duplicate records, 81 were deemed pertinent to the objectives of this study and are included in this state-of-the-art review study. Some articles and reports were excluded from the list due to unavailability of the full text and due to not being written in English. Of these items, 43% were published in just two periodicals, namely Transportation Research Part C: Emerging Technologies (23%) and Transportation Research Part F: Traffic Psychology and Behaviour (20%). About 93.80% of the selected items were published between 2015 and 2023, with the rest being published before 2015. During the process of filtering published works, the researchers were careful to select them from different study contexts in order to obtain a comprehensive review. Finally, these research items were critically analyzed in order to assess their contribution to the understanding of public perceptions and opinions on AVs and of the factors that influence AV adoption.
2.2. Attributes of Reviewed Articles and Reports
Different attributes (e.g., authors, study contexts, data sources, sample sizes, and methods) of the articles and reports reviewed here are reported in Table 1. The table indicates that 32.31%, 27.69%, and 26.15% of articles/reports have been conducted on North American, European, and Asian countries, respectively; 13.85% of studies are about the Australian context. Most studies (80%) conducted web-based or face-to-face household questionnaire surveys to collect primary data on people’s perceptions and opinions on AVs. However, a handful of studies (14%) performed experiments and collected data from the participants of driving simulators. There is high variability in sample sizes across studies. The smallest sample (i.e., 19) is used in Hilgarter and Granig [24], while Shin, Tada [33] collected data on 246,642 individuals, which adequately represented the population of the study area. Table 1 also indicates that studies have used a variety of statistical and econometric models to conceptualize people’s perceptions of AVs and associated factors.
Table 1.
Characteristics of reviewed articles and reports.
The core themes discussed in the reviewed papers are identified in Figure 3. The majority of studies (80%) collected socioeconomic information on the respondents and investigated their effects on the decision-making process with reference to the adoption of AVs. A considerable number of studies explored people’s awareness and knowledge of AVs and their features (42%) and opportunities and challenges (40%) towards the increase in AV market share. A nearly equal number of studies (34% and 32%) investigated the influence of psychological and transportation factors on AV adoption, respectively. About 24% of studies discussed people’s inclinations to adopt and use AVs. The influence of urban form (20%) and technology savviness (14%) on AV adoption was mentioned in a relatively small number of studies. The condition and effects of institutional settings were described by only 4% of studies. Considering the significant implications of psychological and socioeconomic attributes, transportation factors, urban form, technological innovations, and institutional regulations and guidelines in motivating people towards AVs, their detailed discussion in different study contexts with a diverse background of customers is crucial.
Figure 3.
Core themes discussed in the reviewed articles.
3. Synopsis of the Literature
3.1. Contextualization of the Factors of AV Adoption
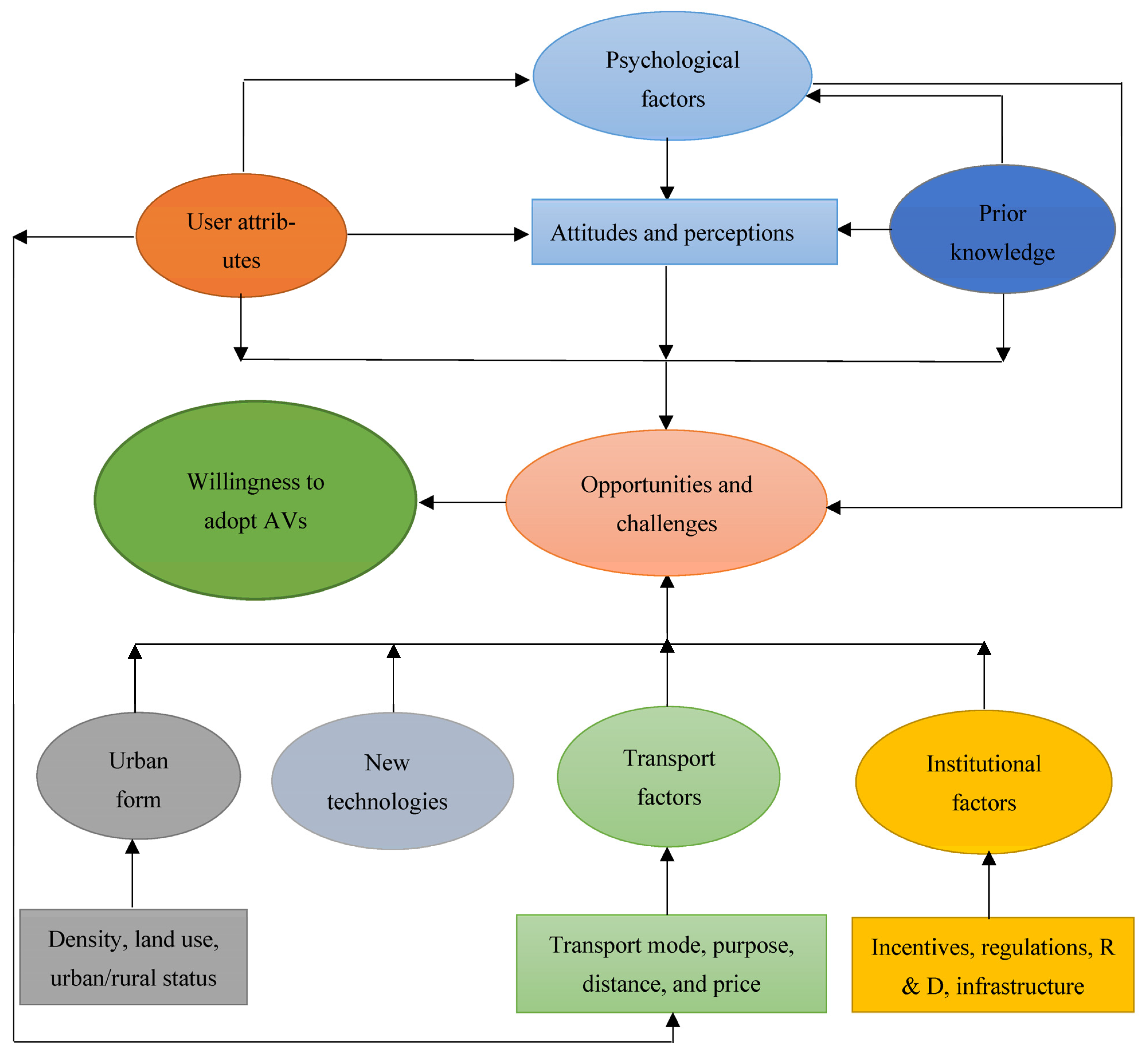
A conceptual framework is proposed to cohesively articulate the web of factors that influence people towards adoption and use of AVs. Figure 4 shows the factors that fit this framework and the interactions between them. This framework is grounded in the evidence-based research reported in this literature review. It is centered on the individual person and/or household positioning themselves with respect to the AV mobility option and associated functionalities by either espousing the adoption and use of AVs or standing against it. Some factors are internal and pertain to the psychology and cognition of technological change, or to innovation receptiveness, risk aversion, trust, and sense of usefulness of AV technologies. Affinity with new technologies also predisposes individuals towards AVs. For example, people are more interested in adopting and using certain vehicles if these vehicles are equipped with advanced automation and connectivity technologies (e.g., automated speed control, braking and parking, collision warning, blind-spot detection, or lane-changing warning). Deeper trust in automation and in connectivity technologies to safeguard drivers from traffic crashes induces people to use AVs. Perceived ease of use and usefulness of AVs, prior experience or knowledge of AVs, attitudes, and perception of AVs significantly influence the willingness of people to adopt AVs. Thus, evidence supports that all these factors significantly affect the decision-making process of consumers to adopt and use AVs.
Figure 4.
Contextualization of the factors that influence AV adoption and use.
Other internal factors include various user attributes (i.e., socioeconomic features) that condition attitudes and willingness to adopt. For example, people with higher income and higher educational attainment are more willing to adopt and use AVs. User attributes also affect AV adoption and use indirectly by conditioning psychological factors of potential users regarding AVs.
Other factors are exogeneous, such as factors of urban form (e.g., urban/rural, density, land-use diversity), which may also influence AV adoption outcomes by shaping people’s preferences. For example, all other things being equal, urban residents may be more inclined to adopt and use AVs than rural populations.
Exogeneous factors also encompass transportation factors (e.g., travel mode, distance, and time), affordability of new technologies, and the institutional context of public policies and politics. For example, frequent users of public transportation systems may be more likely to also use SAVs owing to the shared properties between these modes, while people who drive to destinations are more interested in owning their own personal AVs. The affordable access to cutting-edge AV safety technologies could also motivate people to use AVs. The ambient technologies, their affordability, and deep-seated and learned personal attitudes towards them form a powerful, dynamic, socio-technical context out of which opportunities and challenges of AVs are articulated by potential users. These, in turn, frame their willingness to use and adopt AV technologies. Similarly, effective institutional supports (e.g., precise and updated traffic regulations, financial incentives) could positively affect people’s AV adoption tendencies. The various considerations boxed together in Figure 3 are discussed in turn in the subsequent sections.
3.2. People’s Willingness to Use AVs and Associated Factors
Many studies have investigated the willingness of people to expand their transportation budget to take advantage of AV functionalities and have found a certain reluctance to do so [48,49,56]. They show that people are more interested in riding in an AV than in owning or leasing one [48]. However, despite the higher price of personal AVs in the near term, close to half the respondents (48.72%) in Washington State showed an interest in them for commuting purposes due to their greater convenience [49]. Surveying potential users in the US, Bansal and Kockelman [56] also found that 45.8 to 50.7% of respondents showed a certain interest in AV technologies. More specifically, 24 to 57% of respondents would like to add Level 3 or Level 4 automation to their vehicles [37], and 41 to 59% of respondents are interested in owning or sharing AVs in Austin, TX [73].
As indicated in more detail in Table 2, studies have found several factors that rather consistently stand out as meaningful controls of people’s willingness to use AVs. These include several socioeconomic traits (e.g., higher household income, children in the household), personal attitudes like being tech savvy, mobility conditions (car ownership, driving alone, disability status (given the travel assistance benefits provided by AVs), well connected street networks, being permitted to drive AVs on local streets as well as on freeways), and technological advancements embedded in AVs (higher traffic safety and reduced burden of driving) [33,37,45]. In contrast, the most prominent factors that dampen people’s willingness to use AVs include certain socioeconomic traits (holding a driver’s license), personal attitudes (security concerns, ride sharing attitudes), mobility aspects (driver’s license, AV license to drive on local roads only), costs (vehicle purchase and operational cost), and the technological advancement of AVs (cybersecurity) [25,33,37]. Studies suggest that a drop in purchase and operating costs would increase people’s willingness to use AVs. For example, reducing travel costs to USD 1/mile from USD 3/mile can increase people’s interest in using AVs from 3% to 41% in the US [37]. Thus, it is expected that overall ownership and maintenance costs will strongly determine future adoption and use of AVs.
Table 2.
Factors influencing people’s willingness to use AVs (selected studies).
Considering the attitudes and perceptions of populations along with other factors, researchers have reported that many people would be interested in adopting the novel technologies embedded in AVs. These studies have applied various existing cognition and decision theories, such as TRA, TPB, and TAM [74,75,76], to conceptualize and understand the factors that influence people’s behavioral intention (BI) (i.e., willingness) to adopt AVs. According to these theories, human BI toward actual AV use is directly influenced by behavioral control factors (e.g., socioeconomic and travel factors), objective factors (i.e., urban form), and psychological factors (i.e., perceived usefulness and perceived ease of use). Additionally, these models indicate that the actual use of AVs also depends on the availability of novel technologies (e.g., EV, solar panel) and people’s affinities towards them. Socioeconomic factors also indirectly affect AV use by influencing objective factors, psychological factors, and the affinity of people towards technology.
3.3. Psychological Factors
A number of studies have investigated the behavioral intentions to adopt and use AVs by estimating the impacts of perceived usefulness (PU), perceived trust (PT), perceived ease of use (PEU), social influence (SI), and traffic safety (TS). These studies have demonstrated the critical role of a rich array of psychological factors, as indicated below. Compared to other factors (e.g., socioeconomic and demographic, built environment), psychological factors alone explain 43.7% [34], 67.8% [60], 69% [71], 71% [36], and 76% [52] of the variation in people’s BI towards AVs. Xu, Zhang [35] estimated that sociodemographic factors (e.g., age, gender, income, and driving experience) have a very limited influence on BI to AV adoption compared to psychological factors, which is also supported by other studies [52,53]. Table 3 shows the impacts of different psychological factors on BI towards AVs, as expressed by their standardized coefficients.
Table 3.
Impacts (standardized coefficients) of psychological factors on BI to adopt AVs.
Table 3 indicates that PU has the strongest impact on BI compared to other factors. A sense of usefulness garnered by adding autonomous features to vehicles such as adaptive cruise control (ACC), self-parking assistance, and voice interactions positively influences people’s BI to use AVs [26,45,64]. Usefulness also increases when people can engage in other activities (e.g., talking on the phone, reading, working, responding to email, engaging in social media, or checking the day’s news) while riding in an AV [54]. Additionally, the PEU of AVs has a significantly positive effect on their PU [70], and familiarity with smart phone and smart vehicle technologies, prior knowledge, and experience of AVs could all increase the impacts of PU and PEU on BI [26,64]. Xu, Zhang [35], in a study examining drivers before and after AV experience, mentioned that prior AV experience increases PU by 0.08 units, PEU by 0.12 units, and BI by 0.02 units.
Researchers have identified PT of technology as one of the most important psychological factors that induce people to adopt AVs (Table 3). Vehicles equipped with advanced driver-assistance systems (ADAS) raise the trust of users by reducing the probability of crashes and by increasing the controllability of risky driving compared to vehicles without ADAS technology [1,65,66]. Moreover, an external human–machine interface that displays information could increase BI towards AVs by increasing safety, trust, intelligence, and transparency [62]. Trust rises when AVs become predictable and understandable, when they complete tasks accurately and correctly, and when they allow users to take control of the vehicle when they so desire [47,71]. Confidence in intelligent robots, perceived social benefits, and structural assurance of technologies from implemented policies and regulations are essential to building initial trust in AVs [77]. Researchers [53] have mentioned that personality traits have a significant influence on the trust that individuals place in AVs. For example, open-mindedness and sensation seeking have a positive effect on trust, while neuroticism (i.e., frequently changing mode) and agreeableness have a negative effect on trust. Thus, it is imperative to solidify the trust of users by promoting safety measures of AVs rather than by only focusing on usefulness and ease of use in order to increase acceptance of AVs.
PR has been reported to affect the BI towards AVs (Table 3). The fear of crashes, cyber-attack, operating speed, inclement weather, and the apprehension about sharing space in an AV with strangers could be the main causes of perceived risk. People perceive a higher risk when AVs are operated at a slow speed on a clear day, whereas people perceive a lower risk when AVs are operated at a slow speed on a snowy night [66]. Also, self-identity concern (i.e., AV is a threat to their personal identity as a driver) adversely influences users’ willingness to use AV technologies [67]. People are emotionally concerned about the perceived invasion of their personal space when an AV is shared with strangers [69]. For these various reasons, people are inclined to show a negative disposition towards AVs.
Many studies have reported that social norm and conformity (i.e., influence from relatives, friends, and neighbors) imposes checks on BI to use AV (Table 3). Bansal and Kockelman [2] found that 47% of Texans are willing to adopt AVs when their friends also do so, and similar results are reported by Bansal, Kockelman [37]. Hence, people’s willingness to use AVs is partly influenced by social norms and the perception of AVs as status symbols. Social influence positively affects PU, PEU, and PT, and consequently determines whether people would use AVs or not [53].
The higher price of the vehicle and the higher usage costs could negatively affect BI to use AVs. Kapser and Abdelrahman [52] reported that price sensitivity has the strongest influence on BI to use AVs compared to other factors like performance expectancy, hedonic motivation, perceived risk, social influence, and facilitating conditions.
Some studies have delved deeper in order to single out the cognitive concepts that shape the views on AVs and AV functionality. It is mentioned that the confidence and self-efficacy of users (i.e., belief in one’s own capability to handle an AV), the perceived advantages of AVs over conventional vehicles, the observability of the benefits of using AVs, the compatibility of smart vehicle technologies with one’s lifestyle, past experiences, and travel needs), the possibility to test AVs before their actual use, and pro-AV attitudes directly drive people’s intentions towards adopt and use AVs [68,70,71]. Also, extant studies have observed that enjoyment, comfort and convenience, and hedonic motivation (i.e., fun, enjoyable, and entertaining) positively influence people’s BI to use AVs [52,70,72]. People’s willingness to adopt and use AVs also increases because of the perceived value (i.e., superior benefits) and the performance of AVs [36,71]. Besides the direct effects, the perceived value also indirectly increases people’s BI by raising trust and reducing risks; this pathway operates by addressing individuals’ expectations, offering more incentives, and increasing safety and reliability. In contrast, when the car experience is dominated by emotions of fascination with luxury, image, and prestige, then the loss of vehicle control and the greater complexity of the vehicle reduce people’s intentions to use AVs [12,18].
To sum up, previous studies have underscored that PU, PT PEU, SI, and TS motivate people to use AVs, while PR, TA, and high price turn their intentions against AV use. Thus, psychological factors make a significant contribution to defining people’s BI to adopt AVs.
3.4. People’s Attitudes and Perceptions of AVs
Some studies have specifically investigated people’s attitudes (i.e., positive, negative) towards AVs. On the basis of user opinion surveys, it is often found that most people have a positive intention to adopt and use AVs owing to the absence of barriers to their ubiquitous use in the population, to various amenities for multitasking while riding, to cutting-edge technologies, and to the potential for better traffic safety [12,69,72]. Surveys in multiple countries point out that 52.2 to 61.9% of respondents in Australia, the US, and the UK [17], and 43 to 87.4% of respondents in China, India, and Japan [39] have a positive impression of vehicle automation. Conversely, only 11.3 to 16.4% of respondents have some negative impression in Australia, the US, and the UK, due in large part to legal liabilities, privacy concerns, and safety issues [17]. Investigating positive and negative attitudes towards automated driving in 112 countries, Bazilinskyy, Kyriakidis [42] found that 39% of respondents showed a positive attitude and only 23% showed a negative attitude to AVs.
In their study of the US, Wang, Jiang [69] found that 36.7% of respondents who own smart devices and are familiar with AVs have a positive outlook on AVs, and 21.8% have a negative outlook on shared AVs. However, a large fraction of the population (44.7%) is not yet ready to use an AV with no driver, and there is overall reluctance towards sharing a ride in an AV taxi. Over 40% of respondents in Berkeley, California were positive to either purchasing self-driving technology in their next vehicle or retrofitting their current vehicle with such technology [12]. Overall, 70% of respondents accepted the technology in California due to its usefulness and ease of use, 30.2% of respondents accepted it conditionally, and 24.5% were not accepting of the technology at all [1]. Surveying vulnerable road users (e.g., pedestrians, cyclists) in Pittsburgh, PA, Penmetsa, Adanu [11] found that many respondents (nearly 70%) approve of AVs on the street because they did not find any difference between AVs and human-operated vehicles and did not experience any negative interaction with AVs (i.e., unexpected maneuvering of AVs). However, some researchers [2,69] have argued that many Americans are not yet confident and ready to use AVs for work and non-work trips due to associated legal and safety uncertainties, but they would still be major consumers of AVs compared to people from other parts of the world.
Researchers in Athens, Greece [34] found that 58% and 12% of respondents have positive and negative perceptions about AVs, respectively. Piao, McDonald [43] observed that 66.67% of respondents in the city of La Rochelle, France, would like to experience automated buses, even if there are human-operated buses on the street. These studies demonstrate that people’s perceptions of AVs are more positive than negative, and people are interested in using AVs in the near future as they seem safe, comfortable, fun, and easy to navigate, despite some uncertainties (e.g., emergency reactions, technical failure, and vulnerability to cyber-attack) [72].
People’s attitudes and perceptions on AVs have a commanding hold on the anticipated opportunities and challenges that individuals associate with AVs. Admittedly, this is a direct influence, but another set of more complex (indirect) influences are mediated by other internal factors. The opportunities that people envision can strengthen their willingness to use and adopt AVs as a pathway to capitalize on their technological possibilities in a real-world context. On the other hand, anticipated challenges can create negative perceptions and deter people from adopting AVs. However, with the benefit of time, these challenges could be turned into opportunities once ways to provide appropriate solutions are identified. Thus, understanding the challenges properly is necessary for the rapid development and adoption of AVs.
3.5. Opportunities and Challenges to Adopting Autonomous Vehicles
Many studies have striven to identify the opportunities and challenges of AV deployment that affect people’s intentions to adopt and use these technologies. Drawing on the findings from previous literature, different social, economic, transportation, environmental, technical, legal, and institutional opportunities and challenges are outlined in Table 4 in regard to the successful development and implementation of AVs. Opportunities in and challenges to adopting AVs are expressed as the percentage of mentions by respondents.
Table 4.
Respondent opinions on opportunities in and challenges to adopting AVs.
Traffic safety, reliability and confidence in technology, system robustness against internet instability and virus attacks, and loss of control of one’s car stand out as people’s prime concerns [2,51,58]. Nazari, Noruzoliaee [49] found safety concerns to have the highest marginal effect on AV adoption (i.e., a one-unit decrease in safety concern may reduce the willingness to adopt AVs by over 100%). Unattended drop-offs and pick-ups of children and the anticipated increased number of pedestrian traffic crashes may make AV adoption more challenging [58]. Similar to traffic safety concerns, the lack of personal data privacy from hackers (i.e., location tracking, surveillance) poses a major threat to the adoption and use of AVs [24,47,63]. Thus, it is imperative to raise the perception of safety, security, and privacy of people to boost AV adoption.
A considerable number of studies have mentioned that the current state of immature development of AV technologies, insufficient institutional infrastructure, and the absence of integration with the existing traffic environment would cause major legal challenges for vehicle owners, manufacturers, and insurance companies [1,12,48]. The inadequate legal resolutions and institutional setup are leading causes of lagging deployment of AV technologies and of the lower level of acceptance in the public [24]. However, people who are passengers of a vehicle have fewer legal concerns than vehicle drivers due to the legal liability for the drivers and vehicle owners [17]. Many AV users have argued that manufacturers and operators should be 100% legally liable for any damages to AVs and SAVs [78].
Moreover, the high price of AVs and their high maintenance cost would inhibit people—particularly from low- and medium-income groups—from purchasing and using AVs [12,24,51]. Thus, affordability among certain socioeconomic groups could be another major challenge to increasing the market share of AVs [2].
Researchers also mentioned that people who value fuel economy [12] and greener transportation [47,51] are more interested in adopting and using AVs compared to their counterparts, as AVs are anticipated to reduce energy consumption, pollution, and transport costs. The same can be said of the possibility afforded by AVs to reduce traffic congestion and travel time, thus enabling people’s engagement in other activities [48,49,63]. Finally, AVs are touted for providing mobility to disadvantaged people (e.g., elderly, disabled) [48,51] and improved amenities and services [12,63] motivate people to use AVs.
The extant literature shows that the potentiality of AVs to reduce traffic crashes and congestion, better amenities to engage in other activities, and proper integration with public transportation could be strong motivations to use AVs. On the other hand, high costs, security issues, risk of system failure, and violation of personal privacy discourage people from adopting AVs.
3.6. People’s Knowledge and Experience of AVs
Prior knowledge and awareness of AVs is considered to be a precondition for firming up one’s disposition towards AVs. The overwhelming majority of people (i.e., 99%) have never had any experience with a full AV in their life [36,58]. Furthermore, recent studies have reported that most people are unfamiliar with AVs at all and are unaware of autonomous cars that are already plying the streets in a number of cities [2,55,79]. There is strong evidence that awareness and information on the perceived benefits of AVs may motivate AV adoption and willingness to pay for AV services [8,24,72]. Thus, there is an imperative need to better and more comprehensively inform the general population about AVs and their functionalities in order to level the playing field and increase their market share.
The status of people’s basic knowledge of AVs across various studies is summarized in Table 5. Although it shows that many people (from 49 to 98.8%) have heard of AVs, in reality, most of them have very limited conscious awareness of this technology and have seldom experienced AV rides. Knowledge of AVs and of their level of autonomy is lacking due to the limited availability of AVs for private use. Instead, people mainly receive generic information on AVs from mass media and social media, which indicates that AVs are still not a tangible reality that people can relate to [68].
Table 5.
Basic knowledge on AVs.
Conducting a survey in eight European countries, Nordhoff, Louw [64] investigated the experience drivers had with different ADAS features. Collecting data from Nordhoff, Louw [64], we prepared Figure 5 and tried to understand the experience drivers had with different ADAS features. While features like parking assistance and adaptive cruise control are now increasingly common in vehicles, most drivers do not have any ADAS, but 47–64% of survey respondents expected to have them in their vehicles and use them in the future. Nevertheless, they have enough awareness of ADAS features to confirm their affinity towards advanced technology, which may translate into adoption in the near future.
Figure 5.
Experience with ADAS, after Nordhoff, Louw [64].
3.7. Socioeconomic Features
The socioeconomic community of each individual tends to predispose them vis-à-vis adopting AVs above and beyond the intrinsic effect of individual factors rooted in awareness, cognition, and psychology. Thus, many studies have explored diverse socioeconomic features of people and their impact on AV adoption.
3.7.1. Age Differentiation
Most studies have reported that young cohorts of people are more interested in using AVs, compared to the elderly [57,63,64,69,80]. Specifically, Panagiotopoulos and Dimitrakopoulos [34] reported that respondents in the 18–40 age cohort (60.1%) are more likely to adopt and use AVs compared to people over 40 (55.5%). Researchers in [43] found that 56% of respondents aged over 65 would use automated cars compared to 62% aged 18 to 34 and 61% aged between 35 and 64. They also reported that 52% of respondents aged 18–34 would own an AV compared to 39% aged 34–65, and 43% aged over 65. Thus, young adults are more interested in adopting and using personal AVs and SAVs than the elderly [46,47,49].
Modulating the results of the above studies, Shin, Bhat [45] reported, however, that younger people would be less inclined to adopt technologically advanced vehicles (e.g., EVs) due to their higher purchase price, low driving range, and accessibility to charging stations. Also, a few studies have mentioned no significant associations between age and public acceptance of AVs [44,54]. Zmud and Sener [73] observed a similar AV adoption trend among younger (less than 30 years) and elderly (65+) persons (i.e., 53% of 30–45 years, 55% of 45–65 years). Researchers argued that elderly people are pragmatists (positive), while the young are either conservatives (negative and skeptical) or enthusiasts (positive) [24]. Thus, the acceptance and rejection of AVs may, in fact, comprise a balanced distribution of elderly and young people.
3.7.2. Gender Differentiation
Studies have investigated the disparities in AV adoption and use between males and females. Gender analysis shows that men are more likely to adopt and use personal AVs and SAVs compared to women due to their better economic conditions, their affinity towards technology, and their higher risk threshold towards the perceived safety and security of AVs [12,49,64]. For example, Piao, McDonald [43] found that 64% of males would use AVs compared to 55% of females; the respective shares were 49% and 39% for outright ownership. Additionally, many females hold the view that most of the expected benefits from AVs are unlikely to materialize [17]. This can be further qualified, however, as researchers have argued that the likelihood of AV use by females depends on perceived safety, in-vehicle security, and emergency management systems [44,57]. Thus, it is crucial to improve the safety and security of AVs and their perception in the public in these respects in order to overcome female apprehensions.
3.7.3. Marital Status
Studies have observed that married couples are more likely to adopt and use AVs and SAVs compared to single people due to improved safety measures, amenities such as multi-tasking opportunity, and the ability to share AVs among household members, which could reduce overall travel costs [12,49,57]. Moreover, married people are usually economically better off than single and non-married people, which conditions their greater affinity to personal AVs [12]. On the other hand, Gurumurthy and Kockelman [25] reported that single people are more likely to use AVs and SAVs with dynamic ride sharing services, which have the potential to reduce travel costs. Thus, splitting travel costs by sharing mobility with ride companions may induce more single individuals to use AVs and SAVs.
3.7.4. Educational Attainment
Many studies have assessed how much educational attainment regulates the AV adoption rate. The level of education is seen to be positively associated with people’s intentions to adopt and use AVs and SAVs for personal travel purposes because they may already know about AVs and are more receptive to new ideas (e.g., shared mobility) and technologies [8,25,49]. For example, Piao, McDonald [43] reported that 71% of respondents with higher education (bachelor’s degree and above) are interested in using AVs compared to 52% of respondents with lower education. Moreover, 28% of respondents with higher education would consider using SAVs compared to 8% among others.
People with higher education perceive that AVs would reduce the number and severity of traffic crashes, congestion, travel times, and operational cost [17]. The perceived benefits of AVs are relatively greater among the highly educated persons and the users of on-demand mobility services compared to less educated persons and users of conventional Internal Combustion Engine (ICE) vehicles [71,81]. Thus, it can be argued that the level of education has a significant impact on the AV market share, as demonstrated by a large number of studies.
3.7.5. Household Income
Among socioeconomic covariates, employment status and household income are critical factors in determining AV ownership. Many studies have found that household income is positively associated with AV adoption and use because high-income people can better afford AVs, and they are more willing to pay a premium for more advanced facilities in cars [37,63,71]. Zmud and Sener [73] found that 56% of people with incomes under USD 25k are unwilling to use AVs, while 54% of people with incomes in the range of USD 25k–USD 50k are more likely to use AVs. However, people with higher incomes are less interested in sharing AVs with strangers [69]. Overall, low-income people, the unemployed, homemakers, and retired persons are less likely to adopt and use AVs compared to ICE vehicles [8,45,49,80,82].
Some studies also mentioned that full-time employment status is positively associated with AV ownership and use due to a higher ability to pay [17,25,49]. Employed people are more likely to own and use AVs compared to the unemployed, students, and retired persons due to the higher purchase prices and operating costs of AVs. Also, single-income households are less interested in owning and using AVs [25]. Thus, along with a higher household income, employment status is crucial to the adoption and use of AVs.
3.7.6. Household Size and Composition
Some studies also investigated how the size, composition, and type of households influence AV adoption. These studies have reported that households with children and disabled persons have a positive disposition towards AVs due to their better safety measures and driverless services [8,55,69,80]. Moreover, people in larger households, and those from Hispanic and Asian communities, are more interested in AVs and highly appreciate their advanced technology to improve mobility of the disadvantaged segments of society [12]. However, some evidence also suggests that some larger households (more than four members) are less likely to adopt and use AVs and SAVs due to safety and security reasons [25,63]. Along the same line, it has been reported that some parents with children are exceedingly cautious with AV and SAV usage due to the perceived heightened safety risk for children left with reduced parental supervision [54,57,73]. Thus, household size and composition of the household have a notable influence on the behavioral intention towards using AVs and SAVs.
In addition, families holding conservative views are less likely to use AVs until they becomes more mainstream and people gain experience with them [8]. Thus, besides the status of the households, some other factors (e.g., progressive attitudes, technology) also determine the AV adoption and use tendency of a family.
3.8. Transportation and Travel Factors
Many studies have investigated the impacts of various travel factors on AV adoption and use. These factors include vehicle ownership, driving habits, shared mobility, modal choice, travel distance, vehicle costs, operation and maintenance costs, and trip purposes. This subsection discusses the role of these factors in determining people’s intentions to adopt AVs.
Some studies have argued that owning a vehicle and how many vehicles are owned are positively associated with AVs and SAVs due to the availed benefits of cars [8,54,69]. Researchers in [45] mentioned that drivers are more interested in alternative fuel vehicles (e.g., hybrid and electric) than non-drivers due to their familiarity with alternative fuel vehicles and their proven track record of driving. Consequently, it is assumed that people who drive regularly have strong preferences for AVs and other alternative fuel vehicles, compared to people who seldom drive a car [48,73].
Researchers also found that people professing an interest and preference for public transportation, car sharing, and walking are also favorably disposed towards SAV and AV technologies due to pro-environmental and multi-modality attitudes [49]. Similarly, researchers have found a slightly higher tendency to use AVs among the people who walk and carpool (57%) compared to people who drive (52%) [73]. As for drivers of cars, motorcycles, and scooters, the attraction to SAVs is rooted in their interest for ride-sourcing shared mobility. Some studies also observed that Single Occupancy Vehicle (SOV) drivers are less likely to adopt AVs than others, considering their habit and preference for driving, and the potential loss of the excitement and pleasure of driving [12,37,57]. Thus, preferences for particular travel modes may be critical determinants for AV and SAV adoption.
Gurumurthy and Kockelman [25] reported a positive association of long-distance commute with SAV usage. Some researchers have found that people with higher total daily VMT are not favorably disposed towards AV technology for daily use [49]. Taken together, this suggests that people would prefer personal AVs for short-distance commuting trips and SAVs for long-distance business and recreation trips. Some studies have found that travel time is positively associated with AV use. For example, Rahimi, Azimi [63] observed that daily travel for longer times (above 30 min) have positive effects on AV use due to low travel costs and the multi-tasking features of AV riding. Similarly, Nazari, Noruzoliaee [49] and Haboucha, Ishaq [47] reported that travel time has a positive association with preference for personal AVs and SAVs. Although a low in and outside vehicle waiting time (around 5 min) has insignificant influence on SAV use [46], researchers elsewhere found that the extra time added to travel time when an SAV is used reduces people’s interest in this travel mode option [25]. Thus, smooth travel with minimum travel and waiting time would encourage people to use SAVs for their daily travel purposes.
As discussed in Section 3.2, researchers have reported that high purchase, operation, and maintenance costs dissuade people from traveling by AV and SAV. In contrast, providing subsidized or free parking at the workplace and close to the workplace may increase the use of AVs and SAVs by reducing parking costs, parking search time, and walking distance [49]. However, people are more interested in using SAVs than private AVs to reduce overall travel costs [8,47].
Some studies have also found that people are not keen on using SAVs for discretionary trips, such as shopping, medical, business, and recreation trips, due to privacy issues [25,46]. When given the opportunity, people mostly use existing personal ICE vehicles for work commuting and grocery trips, public transport for traveling to large cities, and bicycles for free time relaxation trips [24]. Still, many respondents consider AVs to be a secondary mode of transportation, which could delay AV adoption by a majority of people. However, respondents envision a greater potential for AVs in tourism, healthcare, and last-mile passenger transportation to and from public transit stations.
In summary, the extant literature shows that different travel factors are likely to condition people’s intentions to use AVs and SAVs. Yet, people are unlikely to adopt AVs as their primary household’s means of transportation. An AV would be used for business and recreation travel purposes first and foremost.
3.9. Impacts of the Built Environment
Many studies have evaluated whether the built environment and its properties may be associated with AV adoption and use. Researchers have observed that people who live in urban areas are more likely to adopt and use AVs and SAVs than others because these new mobility options reduce parking costs and searching time, and because of people’s openness to accept promising alternatives that can reduce travel externalities (e.g., accidents, congestion) [37,48,49]. Recent evidence shows that people who live in areas with high population and employment density (e.g., Central Business District (CBD)) and mixed land-use are favorably inclined towards AVs [25,55,57]. However, some researchers found that people who live in urban areas may have a negative attitude towards SAVs due to their unwillingness to ride with strangers [69]. Affluent urban residents can afford to own a personal AV due to their better socioeconomic condition compared to households who live in rural areas. On the other hand, people living outside of urban areas may embrace the availability of SAVs due to the lack of public and nonmotorized transportation in these environments [24]. Researchers also demonstrated that people living or working close to the infrastructure of alternative fuel vehicles (e.g., charging stations, hydrogen fueling stations) are more likely to adopt AVs [82]. Thus, the built environment provides a context that may be quite influential in shaping behavioral intentions to adopt AVs and SAVs.
3.10. Impacts of Cutting-Edge Technology
The extant literature suggests that the extensiveness of development and availability of cutting-edge technologies accelerates the adoption of AVs and SAVs [45,63,69]. The enhanced services (e.g., convenience, less travel time and cost, high driving range) and improved safety features enabled by cutting-edge technology motivate people to be positively disposed towards AVs [8,63,83]. However, a somewhat different scenario is, in fact, observed in the US, despite being the largest manufacturer of high-technology products [73,84]. Conducting an online-based survey, Zmud and Sener [73] found that 66% of respondents identified as late adopters of AV technologies, while 13% would only adopt at the very last moment, considering the uncertainties associated with AVs. In contrast, only 21% considered themselves to be early adopters (i.e., first to adopt). Thus, it would appear that most people would wait and observe the trend of AV adoption in the country before boarding the wagon. However, it is believed that Americans would ultimately be the first adopters of AVs internationally when these vehicles become available on the road for public use, considering their greater affinity to new technologies.
3.11. Impacts of Institutional Factors
Recent literature has reported that an effective organizational infrastructure and institutional framework (e.g., pertinent policies, regulations, financial incentives, research and development) could positively affect AV adoption and related technologies [12,85,86]. Institutional and policy entrepreneurs consisting of industries, government agencies, business organizations, and knowledge institutions can garner public support and implement policies and strategies to facilitate the growth of AVs [85]. Interventions at the national level (e.g., release of a plan for safety applications in CAVs) and the state level (e.g., research and testing), in addition to initiatives from auto manufacturers, are crucial for increasing the market share of AVs [87]. Conducting an online survey in the US, Wang, Jiang [69] reported that people who support stringent traffic regulations (e.g., lower speed limits, higher speeding fines) have a positive disposition towards adopting and using AVs. Thus, state and city authorities should implement efficient institutional regulations to manage transportation systems and provide adequate infrastructure to support the increase in the market share of AVs.
4. Discussion
4.1. Summary
Considering the higher social and environmental costs of conventional vehicles to individuals, decision makers are thinking of the possible introduction of AVs, and this alternative mode of transportation will shortly be a reality. Considering the critical role of the users, this study investigated the perceptions and opinions of people and identified the factors that influence them to adopt and use AVs through a review of the extant literature. A strategic literature search was conducted to select articles and reports for this review. Most of the articles were published within the last five years and used a household questionnaire survey to collect data. Mostly, they used statistical and econometric methods to evaluate the factors that affect people’s intentions to adopt AVs.
The review results show that various user socioeconomic features, knowledge and familiarity with AV technologies, and psychological factors (e.g., usefulness, ease of use, trust, risk) would affect people’s AV adoption tendency. User attributes also affect AV adoption indirectly by influencing their psychological factors. This study identified critical opportunities (e.g., safety and security, low congestion, energy use, and emissions) and challenges (e.g., system failure, privacy breaches, and legal issues) that stand out in AV adoption decisions. External factors, such as urban form (e.g., urban/rural, density, land-use diversity), transportation factors (e.g., travel mode, distance, and time), affinity to new technology, and the institutional settings, would also condition AV adoption rates.
4.2. Policy Recommendations
Since AVs are not yet available for public use, and since many people have very limited knowledge about AVs, the overall acceptance of AVs is convoluted. Thus, researchers are formulating alternative strategies to increase public acceptance and adoption of AVs. This subsection discusses some recommendations for policy makers, auto industries, and private stakeholders to formulate pertinent policies and strategies in order to encourage people to use AVs and increase market penetration.
- (1)
- Broadcasting benefits, features, and usability of AVs on public media (e.g., TV, radio) and social media can inform and educate people and substantially boost public acceptance by increasing familiarity with this novel technology [88,89,90].
- (2)
- Policy makers, manufacturers, and transport operators can arrange hands-on test drive opportunities for the people to engage and interact with the technology [88,89,90,91,92]. This can increase public acceptance of AVs by enhancing the familiarity, trust, and effort expectancy of AVs and reducing misconceptions of safety barriers.
- (3)
- An efficient and transparent administration comprising officials from industry and government sectors can facilitate this inevitable transformation in the automotive industry by allocating subsidies for initial launching, for providing a supportive environment, and for integrating with existing transport infrastructure and design [89,93,94]. By doing so, they can significantly increase AV adoption and use.
- (4)
- Concerned authorities can appoint an independent and certified tester to test maturity standards of AVs and AV producers and set some baseline standards to be maintained in order to achieve trust in AVs and increase their performance [92].
- (5)
- As elderly people are reluctant to drive AVs, appropriate actions should be taken to change their perceptions and boost overall acceptance by increasing trust in AVs and foregrounding features and benefits of AVs [83,94,95].
- (6)
- Transportation engineers and designers should simplify the design and positioning of SAVs by providing clear video instructions, internet cafes, conference rooms, and social networking places to engage all people and make their journey fun and enjoyable [90,94]. Consequently, this can improve user experience and increase public acceptance and use of SAVs.
- (7)
- Auto manufacturers and interested stakeholders should invest more and strengthen research and development of this evolving technology in order to constantly improve the reliability of the technology and increase people’s trust in order to enhance public acceptance of AVs [90].
- (8)
- Practitioners should establish a set of comprehensive mitigation strategies, such as limiting personal data acquisition, anonymizing users’ identities before sharing data, instituting strict regulatory frameworks in cyberspace to safeguard consumer data from cyber-attacks, and alleviate cyber worries [95]. This can increase the acceptance and use of AVs by all cohorts of the society.
- (9)
- AV manufacturers should be accountable, ease users’ ethical concerns (e.g., privacy, cybersecurity, human rights), and prepare liability rules involving AVs, human drivers, and other road users before introducing AVs to the market [96]. This intervention can increase the social welfare of AVs and, thereby, encourage people to adopt and use AVs.
4.3. Directions for Future Research
The body of research synthesized in this article has contributed solid evidence-based knowledge on the socio-technical interface of AVs and populations of potential users with regard to their willingness to adopt this complex set of cutting-edge technologies. It is expected that this study will inform transportation planners and policy makers with advanced knowledge on AVs and SAVs, so they can create appropriate policies even before AVs are fully deployed on the roads [80]. The results from these empirical studies could assist policy makers in identifying the segments of people who will be early adopters of this novel technology [82]. Additionally, the synthesis of study results from developed countries will provide significant insights to the adoption of AVs and SAVs in less developed countries, where it is a new concept and where very limited information is available on peoples’ perceptions and acceptance of AVs [97,98]. Considering the diversity of preferences that reflect people’s socioeconomic status, the results articulated in this study can suitably assist producers, government institutions, and other stakeholders in segmentation, targeting, and promoting AVs [99]. Yet, because of the transformative nature of these technologies and because much of them remain to be commercially available, much remains to be uncovered at this interface. By analyzing the findings and methodologies of previous studies, we have identified some limitations and some gaps that may guide future research in this area. We believe the following aspects articulate a compelling research agenda on people’s perceptions, opinions, and preferences on AVs.
- (1)
- Some studies selected samples from a specific stratum (e.g., higher educated people, experts, tech-savvy, visitors of pilot vehicles, geographically focused samples), and thus overlooked large segments of the population. In short, data collection may reflect a self-selection bias and a non-response bias under a controlled environment [58,62,68]. Therefore, large, diverse, and representative segments of people should be included in the sample to obtain unbiased, true, and insightful results [35,47,67]. Doing so would enable reliable inference in a larger population, study diversity in human response to the innovation of autonomous mobility technologies, and be in a position to address disparities across population segments, particularly to the extent these disparities may be exacerbated by artificial intelligence (AI) and information technologies.
- (2)
- Psychological factors are often inadequately measured in studies [61,65,66], failing to capture their complete effects on the behavioral intentions to adopt AVs. Thus, it is recommended to include a more complete range of factors of human psychology to understand fully their effects on AV adoption. Moreover, given that AV technologies and the modalities of their deployment are still in flux and that the legal, infrastructural, and human factors are in the process of adjusting to the subtleties of immersion in a mobility context shaped by AI, we suggest that researchers survey the same panel of respondents repeatedly over time in order to be in a position to trace trends in attitudes and perceptions based on their understanding from peers, relatives, social and digital media, real-life experience of AVs, availability of cutting-edge technology, sense of personal risks, and changes in household locations (i.e., rural versus urban) [69]. This would also enable a more direct assessment of causal pathways and also deepen our understanding of socio-technological systems for designing and adopting AVs [100]. In turn, this would support the design of time-sensitive information sharing on the opportunities presented by AVs and better policies on AV deployment that mitigate risks, uncertainties, and disparities.
- (3)
- By keeping the questionnaire and other survey instruments short and simple, a number of important questions have often been omitted (also reflected in Figure 3) that could significantly shed light on people’s perceptions. Thus, the effects on willingness to adopt and willingness to pay should be investigated considering different costs, urban form, traffic scenarios, technological advancement and uncertainty in technology, and institutional settings [65,68,101]. Moreover, productivity, efficiency, and all types of impacts of AVs should be considered in order to estimate consumer psychology and intention to adopt AVs [18,68].
- (4)
- As full-scale AVs are not yet commercially available, most studies collected data based on the imaginations of travelers, assuming hypothetical driving and urban settings (i.e., a typical road segment, same speed, homogeneous traffic scenario), and educating respondents about AVs beforehand, which may be at variance from the real-world scenario and could influence perceptions [26,71,102]. Moreover, some studies also generated synthetic data using driving simulators where participants just sit behind the wheel without doing any direct maneuvering, which does not capture a real representation of the population [35,50,66]. Thus, further studies should consider mixed methods integrating simulation and statistical analysis and relevant user-behavior data reflecting real-world urban environments and traffic scenarios (e.g., mixed traffic), which can provide a higher level of accuracy in assessing perceptions and opinions of people on AVs [44,62,103].
- (5)
- Major legal and ethical aspects (e.g., the requirement of a driving license, responsibility for crashes involving AVs, whether to sacrifice one to save more, fair access to AV services for all, etc.) are largely unexplored in the extant literature, which could affect implementation of AVs [100,104,105]. Thus, future studies should investigate different legal and ethical values in socio-political, spatial, environmental, and technological dimensions in order to facilitate future AV adoption.
- (6)
- Given the number of existing studies on AVs and the conflicting nature of the results of some of these studies, a systematic econometric meta-analysis would highlight the consistencies embedded in this body of literature so as to generalize the results of individual studies and tailor more robust public policies and business practices for the successful deployment of AVs. Furthermore, most analytic approaches used to study data on willingness to adopt AVs are econometric and share stiff distributional and linearity requirements. Given the complexity of the topic of study, it is our contention that empirical studies using machine learning and deep-learning-based techniques would enhance our ability to understand the complex relationship between different internal and external factors operating at multiple levels and the AV adoption tendency of people.
- (7)
- As discussed in Table 1, an increasing number of studies are being conducted in developed countries, where government, auto industries, and concerned private stakeholders are financing the testing and implementation of AVs. However, AVs and SAVs are relatively new concepts in developing countries, and information on people’s perceptions and opinions on AVs and the factors that influence people’s BI towards AVs are unavailable [97,98]. People’s perceptions, attitudes, and determinants of AVs would be different in developing countries compared to developed countries due to the differences in their socioeconomic statuses, cultures, and attitudes [98]. Thus, research should be conducted to understand people’s perceptions and internal and external factors of AVs in developing contexts.
- (8)
- Considering the deep ripple effects of the recent health crisis due to the COVID-19 pandemic on human mobility [106,107,108,109,110], future research should investigate how this pandemic may have shifted perceptions and opinions of people with regard to sharing AVs with others amidst the fear of disease transmission and their mobility behaviors, and how a more resilient transportation and mobility system can be fostered. Although electrification and automation of vehicles have the potential to reduce energy consumption and carbon emissions, some researchers are skeptical about the net energy and emission effects of vehicle automation due to increased travel demand [6]. Thus, future studies should investigate how these potential health effects may change the perception and motivation of people to use these technologies.
5. Conclusions
This state-of-the-art literature review investigated the internal and external factors that influence people’s AV adoption tendencies. The synopsis of the extant literature was presented systematically in this paper by developing a conceptual framework. By analyzing the results and methodologies, we also identified key limitations of previous studies and gaps in our knowledge base, and provided some directions for future research. This research would be helpful for policy makers and other stakeholders to take appropriate policy actions in order to promote zero-emission vehicles, manage transportation demand, and promote smart and sustainable built environments.
Author Contributions
M.M.R.: Conceptualization, methodology, software, formal analysis, visualization, writing—original draft, review and editing; J.-C.T.: conceptualization, methodology, supervision, writing—original draft, review and editing. All authors have read and agreed to the published version of the manuscript.
Funding
This research received no external funding.
Institutional Review Board Statement
Not applicable.
Informed Consent Statement
Not applicable.
Data Availability Statement
Not applicable.
Conflicts of Interest
The authors have no conflict of interest to declare.
Abbreviations
| ACC | Adaptive Cruise Control |
| ADAS | Advanced Driver-Assistance System |
| ANOVA | Analysis of Variance |
| AVs | Autonomous Vehicles |
| BI | Behavioral Intention |
| BLM | Binary Logit Model |
| CAVs | Connected and Autonomous Vehicles |
| CBD | Central Business District |
| CLM | Conditional Logit Model |
| CVs | Connected Vehicles |
| DS | Descriptive Statistics |
| EVs | Electric Vehicles |
| FA | Factor Analysis |
| GPS | Global Positioning System |
| HLM | Hierarchical Linear Model |
| ICE | Internal Combustion Engine |
| LKM | Logit Kernel Model |
| LLM | Log-Linear Regression |
| LRM | Logistic Regression Model |
| MDCP | Multiple Discrete–Continuous Probit |
| MIP | Mixed-Integer Programming |
| MLM | Mixed Logit Model |
| MLR | Multiple Linear Regression |
| MNL | Multinomial Logit |
| MNP | Multinomial Probit Model |
| NHTSA | National Highway Traffic Safety Administration |
| OLR | Ordered Logistic Regression |
| OPM | Ordered Probit Model |
| PBC | Perceived Behavioral Control |
| PC | Pearson Correlation |
| PEU | Perceived Ease of Use |
| PM | Probit Model |
| PR | Perceived Risk |
| PRPLM | Parametric Random Parameter Logit Model |
| PS | Price Sensitivity |
| PT | Perceived Trust |
| PU | Perceived Usefulness |
| SAE | Society of Automotive Engineers |
| SAVs | Shared Autonomous Vehicles |
| SEM | Structural Equation Model |
| SI | Social Influence |
| SOV | Single Occupancy Vehicle |
| SRPLM | Semiparametric Random Parameter Logit Model |
| SUM | Seemingly Unrelated Model |
| TA | Technology Anxiety |
| TAM | Technology Acceptance Model |
| TPB | Theory of Planned Behavior |
| TRA | Theory of Reasoned Action |
| TS | Traffic Safety |
| VMT | Vehicle Miles Traveled |
| WMNL | Weighted Multinomial Logit Model |
References
- Castritius, S.-M.; Lu, X.Y.; Bernhard, C.; Liebherr, M.; Schubert, P.; Hecht, H. Public acceptance of semi-automated truck platoon driving. A comparison between Germany and California. Transp. Res. Part F Traffic Psychol. Behav. 2020, 74, 361–374. [Google Scholar] [CrossRef]
- Bansal, P.; Kockelman, K.M. Are we ready to embrace connected and self-driving vehicles? A case study of Texans. Transportation 2018, 45, 641–675. [Google Scholar] [CrossRef]
- Gruel, W.; Stanford, J.M. Assessing the Long-term Effects of Autonomous Vehicles: A Speculative Approach. Transp. Res. Procedia 2016, 13, 18–29. [Google Scholar] [CrossRef]
- Wali, B.; Khattak, A.J. A joint behavioral choice model for adoption of automated vehicle ride sourcing and carsharing technologies: Role of built environment & sustainable travel behaviors. Transp. Res. Part C Emerg. Technol. 2022, 136, 103557. [Google Scholar]
- Pan, S.; Fulton, L.M.; Roy, A.; Jung, J.; Choi, Y.; Gao, H.O. Shared use of electric autonomous vehicles: Air quality and health impacts of future mobility in the United States. Renew. Sustain. Energy Rev. 2021, 149, 111380. [Google Scholar] [CrossRef]
- Wang, J.; Yang, H. Low carbon future of vehicle sharing, automation, and electrification: A review of modeling mobility behavior and demand. Renew. Sustain. Energy Rev. 2023, 177, 113212. [Google Scholar] [CrossRef]
- Compostella, J.; Fulton, L.M.; De Kleine, R.; Kim, H.C.; Wallington, T.J. Near-(2020) and long-term (2030–2035) costs of automated, electrified, and shared mobility in the United States. Transp. Policy 2020, 85, 54–66. [Google Scholar] [CrossRef]
- Daziano, R.A.; Sarrias, M.; Leard, B. Are consumers willing to pay to let cars drive for them? Analyzing response to autonomous vehicles. Transp. Res. Part C Emerg. Technol. 2017, 78, 150–164. [Google Scholar] [CrossRef]
- Rahman, M.M.; Thill, J.-C. Impacts of Connected and Autonomous Vehicles on Urban Transportation and Environment: A Comprehensive Review. Sustain. Cities Soc. 2023, 96, 104649. [Google Scholar] [CrossRef]
- Cyganski, R.; Heinrichs, M.; von Schmidt, A.; Krajzewicz, D. Simulation of automated transport offers for the city of Brunswick. Procedia Comput. Sci. 2018, 130, 872–879. [Google Scholar] [CrossRef]
- Penmetsa, P.; Adanu, E.K.; Wood, D.; Wang, T.; Jones, S.L. Perceptions and expectations of autonomous vehicles–A snapshot of vulnerable road user opinion. Technol. Forecast. Soc. Chang. 2019, 143, 9–13. [Google Scholar] [CrossRef]
- Howard, D.; Dai, D. Public perceptions of self-driving cars: The case of Berkeley, California. In Proceedings of the Transportation Research Board 93rd Annual Meeting, Washington, DC, USA, 12–16 January 2014. Transportation Research Board. [Google Scholar]
- Van den Berg, V.A.; Verhoef, E.T. Autonomous cars and dynamic bottleneck congestion: The effects on capacity, value of time and preference heterogeneity. Transp. Res. Part B Methodol. 2016, 94, 43–60. [Google Scholar] [CrossRef]
- Kopelias, P.; Demiridi, E.; Vogiatzis, K.; Skabardonis, A.; Zafiropoulou, V. Connected & autonomous vehicles–Environmental impacts–A review. Sci. Total Environ. 2020, 712, 135237. [Google Scholar]
- Narayanan, S.; Chaniotakis, E.; Antoniou, C. Shared autonomous vehicle services: A comprehensive review. Transp. Res. Part C Emerg. Technol. 2020, 111, 255–293. [Google Scholar] [CrossRef]
- SAE International. Taxonomy and Definitions for Terms Related to On-Road Motor Vehicle Automated Driving Systems; SAE International: Warrendale, PA, USA, 2018. [Google Scholar]
- Schoettle, B.; Sivak, M. A Survey of Public Opinion about Autonomous and Self-Driving Vehicles in the US, the UK, and Australia; Transportation Research Institute, University of Michigan: Ann Arbor, MI, USA, 2014. [Google Scholar]
- Sparrow, R.; Howard, M. When human beings are like drunk robots: Driverless vehicles, ethics, and the future of transport. Transp. Res. Part C Emerg. Technol. 2017, 80, 206–215. [Google Scholar] [CrossRef]
- Tafidis, P.; Farah, H.; Brijs, T.; Pirdavani, A. Safety implications of higher levels of automated vehicles: A scoping review. Transp. Rev. 2021, 42, 245–267. [Google Scholar] [CrossRef]
- Soteropoulos, A.; Berger, M.; Ciari, F. Impacts of automated vehicles on travel behaviour and land use: An international review of modelling studies. Transp. Rev. 2019, 39, 29–49. [Google Scholar] [CrossRef]
- Hess, D.J. Incumbent-led transitions and civil society: Autonomous vehicle policy and consumer organizations in the United States. Technol. Forecast. Soc. Chang. 2020, 151, 119825. [Google Scholar] [CrossRef]
- Cohen, T.; Cavoli, C. Automated vehicles: Exploring possible consequences of government (non) intervention for congestion and accessibility. Transp. Rev. 2019, 39, 129–151. [Google Scholar] [CrossRef]
- Van Brummelen, J.; O’Brien, M.; Gruyer, D.; Najjaran, H. Autonomous vehicle perception: The technology of today and tomorrow. Transp. Res. Part C Emerg. Technol. 2018, 89, 384–406. [Google Scholar] [CrossRef]
- Hilgarter, K.; Granig, P. Public perception of autonomous vehicles: A qualitative study based on interviews after riding an autonomous shuttle. Transp. Res. Part F Traffic Psychol. Behav. 2020, 72, 226–243. [Google Scholar] [CrossRef]
- Gurumurthy, K.M.; Kockelman, K.M. Modeling Americans’ autonomous vehicle preferences: A focus on dynamic ride-sharing, privacy & long-distance mode choices. Technol. Forecast. Soc. Chang. 2020, 150, 119792. [Google Scholar]
- Clark, J.R.; Stanton, N.A.; Revell, K.M. Directability, eye-gaze, and the usage of visual displays during an automated vehicle handover task. Transp. Res. Part F Traffic Psychol. Behav. 2019, 67, 29–42. [Google Scholar] [CrossRef]
- Nordhoff, S.; Kyriakidis, M.; Van Arem, B.; Happee, R. A multi-level model on automated vehicle acceptance (MAVA): A review-based study. Theor. Issues Ergon. Sci. 2019, 20, 682–710. [Google Scholar] [CrossRef]
- Golbabaei, F.; Yigitcanlar, T.; Paz, A.; Bunker, J. Individual predictors of autonomous vehicle public acceptance and intention to use: A systematic review of the literature. J. Open Innov. Technol. Mark. Complex. 2020, 6, 106. [Google Scholar] [CrossRef]
- Jing, P.; Xu, G.; Chen, Y.; Shi, Y.; Zhan, F. The determinants behind the acceptance of autonomous vehicles: A systematic review. Sustainability 2020, 12, 1719. [Google Scholar] [CrossRef]
- Chen, Y.; Shiwakoti, N.; Stasinopoulos, P.; Khan, S.K. State-of-the-art of factors affecting the adoption of automated vehicles. Sustainability 2022, 14, 6697. [Google Scholar] [CrossRef]
- Gkartzonikas, C.; Gkritza, K. What have we learned? A review of stated preference and choice studies on autonomous vehicles. Transp. Res. Part C Emerg. Technol. 2019, 98, 323–337. [Google Scholar] [CrossRef]
- Ho, J.S.; Tan, B.C.; Lau, T.C.; Khan, N. Public Acceptance towards Emerging Autonomous Vehicle Technology: A Bibliometric Research. Sustainability 2023, 15, 1566. [Google Scholar] [CrossRef]
- Shin, K.J.; Tada, N.; Managi, S. Consumer demand for fully automated driving technology. Econ. Anal. Policy 2019, 61, 16–28. [Google Scholar] [CrossRef]
- Panagiotopoulos, I.; Dimitrakopoulos, G. An empirical investigation on consumers’ intentions towards autonomous driving. Transp. Res. Part C Emerg. Technol. 2018, 95, 773–784. [Google Scholar] [CrossRef]
- Xu, Z.; Zhang, K.; Min, H.; Wang, Z.; Zhao, X.; Liu, P. What drives people to accept automated vehicles? Findings from a field experiment. Transp. Res. Part C Emerg. Technol. 2018, 95, 320–334. [Google Scholar] [CrossRef]
- Rahman, M.M.; Lesch, M.F.; Horrey, W.J.; Strawderman, L. Assessing the utility of TAM, TPB, and UTAUT for advanced driver assistance systems. Accid. Anal. Prev. 2017, 108, 361–373. [Google Scholar] [CrossRef]
- Bansal, P.; Kockelman, K.M.; Singh, A. Assessing public opinions of and interest in new vehicle technologies: An Austin perspective. Transp. Res. Part C Emerg. Technol. 2016, 67, 1–14. [Google Scholar] [CrossRef]
- Kyriakidis, M.; Happee, R.; de Winter, J.C. Public opinion on automated driving: Results of an international questionnaire among 5000 respondents. Transp. Res. Part F Traffic Psychol. Behav. 2015, 32, 127–140. [Google Scholar] [CrossRef]
- Schoettle, B.; Sivak, M. Public Opinion about Self-Driving Vehicles in China, India, Japan, the US, the UK, and Australia; Transportation Research Institute, The University of Michigan: Ann Arbor, MI, USA, 2014. [Google Scholar]
- Underwood, S.; Firmin, D. Automated Vehicles Forecast: Vehicle Symposium Opinion Survey; Automated Vehicles Symposium: San Francisco, CA, USA, 2014. [Google Scholar]
- Begg, D. A 2050 Vision for London: What Are the Implications of Driverless Transport? Clear Channel: London, UK, 2014. [Google Scholar]
- Bazilinskyy, P.; Kyriakidis, M.; de Winter, J. An international crowdsourcing study into people’s statements on fully automated driving. Procedia Manuf. 2015, 3, 2534–2542. [Google Scholar] [CrossRef]
- Piao, J.; McDonald, M.; Hounsell, N.; Graindorge, M.; Graindorge, T.; Malhene, N. Public views towards implementation of automated vehicles in urban areas. Transp. Res. Procedia 2016, 14, 2168–2177. [Google Scholar] [CrossRef]
- Salonen, A.O. Passenger’s subjective traffic safety, in-vehicle security and emergency management in the driverless shuttle bus in Finland. Transp. Policy 2018, 61, 106–110. [Google Scholar] [CrossRef]
- Shin, J.C.R.; You, D.; Garikapati, V.M.; Pendyala, R.M. Consumer preferences and willingness to pay for advanced vehicle technology options and fuel types. Transp. Res. Part C Emerg. Technol. 2015, 60, 511–524. [Google Scholar] [CrossRef]
- Krueger, R.; Rashidi, T.H.; Rose, J.M. Preferences for shared autonomous vehicles. Transp. Res. Part C Emerg. Technol. 2016, 69, 343–355. [Google Scholar] [CrossRef]
- Haboucha, C.J.; Ishaq, R.; Shiftan, Y. User preferences regarding autonomous vehicles. Transp. Res. Part C Emerg. Technol. 2017, 78, 37–49. [Google Scholar] [CrossRef]
- König, M.; Neumayr, L. Users’ resistance towards radical innovations: The case of the self-driving car. Transp. Res. Part F Traffic Psychol. Behav. 2017, 44, 42–52. [Google Scholar] [CrossRef]
- Nazari, F.; Noruzoliaee, M.; Mohammadian, A. Shared versus private mobility: Modeling public interest in autonomous vehicles accounting for latent attitudes. Transp. Res. Part C Emerg. Technol. 2018, 97, 456–477. [Google Scholar] [CrossRef]
- Zhang, W.; Guhathakurta, S.; Khalil, E.B. The impact of private autonomous vehicles on vehicle ownership and unoccupied VMT generation. Transp. Res. Part C Emerg. Technol. 2018, 90, 156–165. [Google Scholar] [CrossRef]
- Talebian, A.; Mishra, S. Predicting the adoption of connected autonomous vehicles: A new approach based on the theory of diffusion of innovations. Transp. Res. Part C Emerg. Technol. 2018, 95, 363–380. [Google Scholar] [CrossRef]
- Kapser, S.; Abdelrahman, M. Acceptance of autonomous delivery vehicles for last-mile delivery in Germany–Extending UTAUT2 with risk perceptions. Transp. Res. Part C Emerg. Technol. 2020, 111, 210–225. [Google Scholar] [CrossRef]
- Zhang, T.; Tao, D.; Qu, X.; Zhang, X.; Zeng, J.; Zhu, H.; Zhu, H. Automated vehicle acceptance in China: Social influence and initial trust are key determinants. Transp. Res. Part C Emerg. Technol. 2020, 112, 220–233. [Google Scholar] [CrossRef]
- Wadud, Z.; Huda, F.Y. Fully automated vehicles: The use of travel time and its association with intention to use. Proc. Inst. Civ. Eng. Transp. 2019, 176, 127–141. [Google Scholar] [CrossRef]
- Laidlaw, K.; Sweet, M.; Olsen, T. Forecasting the Outlook for Automated Vehicles in the Greater Toronto and Hamilton Area Using a 2016 Consumer Survey. In Ryerson School of Urban and Regional Planning; Ryerson University: Toronto, ON, Canada, 2018. [Google Scholar]
- Bansal, P.; Kockelman, K.M. Forecasting Americans’ long-term adoption of connected and autonomous vehicle technologies. Transp. Res. Part A Policy Pract. 2017, 95, 49–63. [Google Scholar] [CrossRef]
- Webb, J.; Wilson, C.; Kularatne, T. Will people accept shared autonomous electric vehicles? A survey before and after receipt of the costs and benefits. Econ. Anal. Policy 2019, 61, 118–135. [Google Scholar] [CrossRef]
- Kaur, K.; Rampersad, G. Trust in driverless cars: Investigating key factors influencing the adoption of driverless cars. J. Eng. Technol. Manag. 2018, 48, 87–96. [Google Scholar] [CrossRef]
- Hulse, L.M.; Xie, H.; Galea, E.R. Perceptions of autonomous vehicles: Relationships with road users, risk, gender and age. Saf. Sci. 2018, 102, 1–13. [Google Scholar] [CrossRef]
- Kaye, S.-A.; Lewis, I.; Buckley, L.; Rakotonirainy, A. Assessing the feasibility of the theory of planned behaviour in predicting drivers’ intentions to operate conditional and full automated vehicles. Transp. Res. Part F Traffic Psychol. Behav. 2020, 74, 173–183. [Google Scholar] [CrossRef]
- Xu, X.; Fan, C.-K. Autonomous vehicles, risk perceptions and insurance demand: An individual survey in China. Transp. Res. Part A Policy Pract. 2019, 124, 549–556. [Google Scholar] [CrossRef]
- Faas, S.M.; Mathis, L.-A.; Baumann, M. External HMI for self-driving vehicles: Which information shall be displayed? Transp. Res. Part F Traffic Psychol. Behav. 2020, 68, 171–186. [Google Scholar] [CrossRef]
- Rahimi, A.; Azimi, G.; Jin, X. Examining human attitudes toward shared mobility options and autonomous vehicles. Transp. Res. Part F Traffic Psychol. Behav. 2020, 72, 133–154. [Google Scholar] [CrossRef]
- Nordhoff, S.; Louw, T.; Innamaa, S.; Lehtonen, E.; Beuster, A.; Torrao, G.; Bjorvatn, A.; Kessel, T.; Malin, F.; Happee, R.; et al. Using the UTAUT2 model to explain public acceptance of conditionally automated (L3) cars: A questionnaire study among 9118 car drivers from eight European countries. Transp. Res. Part F Traffic Psychol. Behav. 2020, 74, 280–297. [Google Scholar] [CrossRef]
- Hagl, M.; Kouabenan, D.R. Safe on the road–Does Advanced Driver-Assistance Systems Use affect Road Risk Perception? Transp. Res. Part F Traffic Psychol. Behav. 2020, 73, 488–498. [Google Scholar] [CrossRef]
- Ha, T.; Kim, S.; Seo, D.; Lee, S. Effects of explanation types and perceived risk on trust in autonomous vehicles. Transp. Res. Part F Traffic Psychol. Behav. 2020, 73, 271–280. [Google Scholar] [CrossRef]
- Wang, X.; Wong, Y.D.; Li, K.X.; Yuen, K.F. This is not me! Technology-identity concerns in consumers’ acceptance of autonomous vehicle technology. Transp. Res. Part F Traffic Psychol. Behav. 2020, 74, 345–360. [Google Scholar] [CrossRef]
- Zhu, G.; Chen, Y.; Zheng, J. Modelling the acceptance of fully autonomous vehicles: A media-based perception and adoption model. Transp. Res. Part F Traffic Psychol. Behav. 2020, 73, 80–91. [Google Scholar] [CrossRef]
- Wang, S.; Jiang, Z.; Noland, R.B.; Mondschein, A.S. Attitudes towards privately-owned and shared autonomous vehicles. Transp. Res. Part F Traffic Psychol. Behav. 2020, 72, 297–306. [Google Scholar] [CrossRef]
- Chen, C.-F. Factors affecting the decision to use autonomous shuttle services: Evidence from a scooter-dominant urban context. Transp. Res. Part F Traffic Psychol. Behav. 2019, 67, 195–204. [Google Scholar] [CrossRef]
- Yuen, K.F.; Wong, Y.D.; Ma, F.; Wang, X. The determinants of public acceptance of autonomous vehicles: An innovation diffusion perspective. J. Clean. Prod. 2020, 270, 121904. [Google Scholar] [CrossRef]
- Feys, M.; Rombaut, E.; Vanhaverbeke, L. Experience and Acceptance of Autonomous Shuttles in the Brussels Capital Region. Sustainability 2020, 12, 8403. [Google Scholar]
- Zmud, J.P.; Sener, I.N. Towards an understanding of the travel behavior impact of autonomous vehicles. Transp. Res. Procedia 2017, 25, 2500–2519. [Google Scholar] [CrossRef]
- Ajzen, I. From Intentions to Actions: A Theory of Planned Behavior. In Action-control: From cognition to behavior (p 1); Kuhl, J., Beckmann, J., Eds.; Springer: Berlin/Heidelberg, Germany, 1985. [Google Scholar]
- Fisbein, M.; Ajzen, I. Belief, Attitude, Intention and Behavior: An Introduction to Theory and Research; Addison-Wiley Publishing Company: Reading, MA, USA, 1975. [Google Scholar]
- Davis, F.D. A technology acceptance model for empirically testing new end-user information systems: Theory and results. In Sloan School of Management; Massachusetts Institute of Technology: Cambridge, MA, USA, 1985. [Google Scholar]
- Xie, H.; David, A.; Mamun, M.R.A.; Prybutok, V.R.; Sidorova, A. The formation of initial trust by potential passengers of self-driving taxis. J. Decis. Syst. 2022, 1–30. [Google Scholar] [CrossRef]
- Bakioglu, G.; Salehin, M.F.; Wang, K.; Atahan, A.O.; Habib, K.N. Examination of the role of safety concerns from autonomous vehicle ownership choice: Results of a stated choice experiment in Istanbul, Turkey. Transp. Lett. 2022, 14, 1172–1183. [Google Scholar] [CrossRef]
- Rejali, S.; Aghabayk, K.; Esmaeli, S.; Shiwakoti, N. Comparison of technology acceptance model, theory of planned behavior, and unified theory of acceptance and use of technology to assess a priori acceptance of fully automated vehicles. Transp. Res. Part A Policy Pract. 2023, 168, 103565. [Google Scholar] [CrossRef]
- Etminani-Ghasrodashti, R.; Ketankumar Patel, R.; Kermanshachi, S.; Rosenberger, J.M.; Foss, A. Modeling users’ adoption of shared autonomous vehicles employing actual ridership experiences. Transp. Res. Rec. 2022, 2676, 462–478. [Google Scholar] [CrossRef]
- Krueger, R.; Rashidi, T.H.; Dixit, V.V. Autonomous driving and residential location preferences: Evidence from a stated choice survey. Transp. Res. Part C Emerg. Technol. 2019, 108, 255–268. [Google Scholar] [CrossRef]
- Xiao, J.; Goulias, K.G. Perceived usefulness and intentions to adopt autonomous vehicles. Transp. Res. Part A Policy Pract. 2022, 161, 170–185. [Google Scholar] [CrossRef]
- Alsghan, I.; Gazder, U.; Assi, K.; Hakem, G.H.; Sulail, M.A.; Alsuhaibani, O.A. The determinants of consumer acceptance of autonomous vehicles: A case study in Riyadh, Saudi Arabia. Int. J. Hum. -Comput. Interact. 2022, 38, 1375–1387. [Google Scholar] [CrossRef]
- National Science Foundation. Report Shows United States Leads in Science and Technology as China Rapidly Advances. 2018. Available online: www.sciencedaily.com/releases/2018/01/180124113951.htm (accessed on 15 April 2021).
- Gironés, E.S.; van Est, R.; Verbong, G. The role of policy entrepreneurs in defining directions of innovation policy: A case study of automated driving in the Netherlands. Technol. Forecast. Soc. Chang. 2020, 161, 120243. [Google Scholar] [CrossRef]
- Schippl, J.; Truffer, B.; Fleischer, T. Potential impacts of institutional dynamics on the development of automated vehicles: Towards sustainable mobility? Transp. Res. Interdiscip. Perspect. 2022, 14, 100587. [Google Scholar] [CrossRef]
- Jin, P.J.; Fagnant, D.; Hall, A.; Walton, C.M. Policy Implications of Emerging Vehicle and Infrastructure Technology; Center for Transportation Research, The University of Texas at Austin: Austin, TX, USA, 2014. [Google Scholar]
- Acharya, S.; Mekker, M. Public acceptance of connected vehicles: An extension of the technology acceptance model. Transp. Res. Part F Traffic Psychol. Behav. 2022, 88, 54–68. [Google Scholar] [CrossRef]
- Rahman, M.; Polunsky, S.; Jones, S. Chapter 8—Transportation policies for connected and automated mobility in smart cities. In Smart Cities Policies and Financing; Vacca, J.R., Ed.; Elsevier: Amsterdam, The Netherlands, 2022; pp. 97–116. [Google Scholar]
- Cai, L.; Yuen, K.F.; Wang, X. Explore public acceptance of autonomous buses: An integrated model of UTAUT, TTF and trust. Travel Behav. Soc. 2023, 31, 120–130. [Google Scholar] [CrossRef]
- Camps-Aragó, P.; Temmerman, L.; Vanobberghen, W.; Delaere, S. Encouraging the sustainable adoption of autonomous vehicles for public transport in Belgium: Citizen acceptance, business models, and policy aspects. Sustainability 2022, 14, 921. [Google Scholar] [CrossRef]
- Foroughi, B.; Nhan, P.V.; Iranmanesh, M.; Ghobakhloo, M.; Nilashi, M.; Yadegaridehkordi, E. Determinants of intention to use autonomous vehicles: Findings from PLS-SEM and ANFIS. J. Retail. Consum. Serv. 2023, 70, 103158. [Google Scholar] [CrossRef]
- Ljubi, K.; Groznik, A. Role played by social factors and privacy concerns in autonomous vehicle adoption. Transp. Policy 2023, 132, 1–15. [Google Scholar] [CrossRef]
- Yuen, K.F.; Choo, L.Q.; Li, X.; Wong, Y.D.; Ma, F.; Wang, X. A theoretical investigation of user acceptance of autonomous public transport. Transportation 2022, 50, 545–569. [Google Scholar] [CrossRef]
- Khan, S.K.; Shiwakoti, N.; Stasinopoulos, P.; Warren, M. A multinational empirical study of perceived cyber barriers to automated vehicles deployment. Sci. Rep. 2023, 13, 1842. [Google Scholar] [CrossRef] [PubMed]
- Qian, L.; Yin, J.; Huang, Y.; Liang, Y. The role of values and ethics in influencing consumers’ intention to use autonomous vehicle hailing services. Technol. Forecast. Soc. Chang. 2023, 188, 122267. [Google Scholar] [CrossRef]
- Kovács, P.; Lukovics, M. Factors influencing public acceptance of self-driving vehicles in a post-socialist environment: Statistical modelling in Hungary. Reg. Stat. 2022, 12, 149–176. [Google Scholar] [CrossRef]
- Farzin, I.; Mamdoohi, A.R.; Ciari, F. Autonomous Vehicles Acceptance: A Perceived Risk Extension of Unified Theory of Acceptance and Use of Technology and Diffusion of Innovation, Evidence from Tehran, Iran. Int. J. Hum. -Comput. Interact. 2022, 39, 2663–2672. [Google Scholar] [CrossRef]
- Modliński, A.; Gwiaździński, E.; Karpińska-Krakowiak, M. The effects of religiosity and gender on attitudes and trust toward autonomous vehicles. J. High Technol. Manag. Res. 2022, 33, 100426. [Google Scholar] [CrossRef]
- Thurner, T.; Fursov, K.; Nefedova, A. Early adopters of new transportation technologies: Attitudes of Russia’s population towards car sharing, the electric car and autonomous driving. Transp. Res. Part A Policy Pract. 2022, 155, 403–417. [Google Scholar] [CrossRef]
- Maeng, K.; Cho, Y. Who will want to use shared autonomous vehicle service and how much? A consumer experiment in South Korea. Travel Behav. Soc. 2022, 26, 9–17. [Google Scholar] [CrossRef]
- Hossain, M.S.; Fatmi, M.R. Modelling the adoption of autonomous vehicle: How historical experience inform the future preference. Travel Behav. Soc. 2022, 26, 57–66. [Google Scholar] [CrossRef]
- Li, T.; Wang, L.; Liu, J.; Yuan, J.; Liu, P. Sharing the roads: Robot drivers (vs. human drivers) might provoke greater driving anger when they perform identical annoying driving behaviors. Int. J. Hum. -Comput. Interact. 2022, 38, 309–323. [Google Scholar] [CrossRef]
- Soh, E.; Martens, K. Value dimensions of autonomous vehicle implementation through the Ethical Delphi. Cities 2022, 127, 103741. [Google Scholar] [CrossRef]
- Wexler, N.; Fan, Y. Gauging Public Attitudes and Preferences Toward a Hypothetical Future Public Shared Automated Vehicle System: Examining the Roles of Gender, Race, Income, and Health. Transp. Res. Rec. 2022, 2676, 588–600. [Google Scholar] [CrossRef]
- Rahman, M.; Thill, J.-C.; Paul, K.C. COVID-19 pandemic severity, lockdown regimes, and people’s mobility: Early evidence from 88 countries. Sustainability 2020, 12, 9101. [Google Scholar] [CrossRef]
- Rahman, M.M.; Paul, K.C.; Hossain, M.A.; Ali, G.M.N.; Rahman, M.S.; Thill, J.C. Machine Learning on the COVID-19 Pandemic, Human Mobility and Air Quality: A Review. IEEE Access 2021, 9, 72420–72450. [Google Scholar] [CrossRef]
- Chan, H.F.; Skali, A.; Savage, D.A.; Stadelmann, D.; Torgler, B. Risk attitudes and human mobility during the COVID-19 pandemic. Sci. Rep. 2020, 10, 19931. [Google Scholar] [CrossRef]
- Hu, S.; Xiong, C.; Yang, M.; Younes, H.; Luo, W.; Zhang, L. A big-data driven approach to analyzing and modeling human mobility trend under non-pharmaceutical interventions during COVID-19 pandemic. Transp. Res. Part C Emerg. Technol. 2021, 124, 102955. [Google Scholar] [CrossRef] [PubMed]
- Bhouri, M.A.; Costabal, F.S.; Wang, H.; Linka, K.; Peirlinck, M.; Kuhl, E.; Perdikaris, P. COVID-19 dynamics across the US: A deep learning study of human mobility and social behavior. Comput. Methods Appl. Mech. Eng. 2021, 382, 113891. [Google Scholar] [CrossRef]
Disclaimer/Publisher’s Note: The statements, opinions and data contained in all publications are solely those of the individual author(s) and contributor(s) and not of MDPI and/or the editor(s). MDPI and/or the editor(s) disclaim responsibility for any injury to people or property resulting from any ideas, methods, instructions or products referred to in the content. |
© 2023 by the authors. Licensee MDPI, Basel, Switzerland. This article is an open access article distributed under the terms and conditions of the Creative Commons Attribution (CC BY) license (https://creativecommons.org/licenses/by/4.0/).




