Data-Driven Transformation: The Role of Ambidexterity and Analytics Capability in Building Dynamic and Sustainable Supply Chains
Abstract
1. Introduction
2. Literature Review
2.1. Dynamic Capabilities View (DCV)
2.2. Supply Chain Sustainability
2.3. Supply Chain Analytics Capability (SCAC)
2.4. Supply Chain Ambidexterity
2.5. Dynamic Capability (DC)
2.6. Research Gap
3. Hypotheses Development
3.1. The Relationship between SC Ambidexterity and DC
3.2. The Relationship between SC Ambidexterity and SC Sustainability
3.3. The Relationship between SCAC and SC Dynamic Capability (DC)
3.4. The Relationship between SCAC and SC Sustainability
3.5. Research Model
4. Research Design
4.1. Construct Operationalization
4.2. Data Collection
4.3. Common Method Bias (CMB)
5. Data Analyses and Results
5.1. Measurement Model
5.1.1. Lower-Order Constructs
5.1.2. Higher-Order Constructs
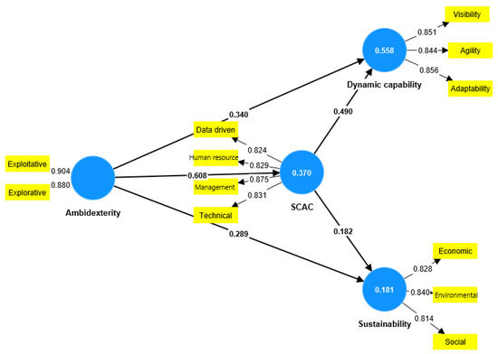
5.2. Structural Model Analysis
5.3. PLSpredict
Necessary Condition Analysis (NCA)
5.4. Model Robustness
5.4.1. Nonlinear Effects
5.4.2. Endogeneity
5.4.3. Unobserved Heterogeneity
5.4.4. Measurement Invariance of Composites (MICOM)
6. Discussion and Implications
6.1. Theoretical Implications
6.2. Managerial Implications
7. Conclusions
Author Contributions
Funding
Institutional Review Board Statement
Informed Consent Statement
Data Availability Statement
Conflicts of Interest
Appendix A
| Constructs | Relevant Literature | Measures | |
|---|---|---|---|
| Supply chain analytics capability (SCAC) | |||
| Technical capability | [60,64,65,142] | TC1 | Our company has the capacity to gather, consolidate, and integrate data from all sources for efficient supply chain decision-making. |
| TC2 | Our company employs very advanced analytical methodologies to significantly improve the supply chain process. | ||
| TC3 | For a better understanding of complex information, our company employs data visualization approaches. | ||
| Management capability | [5,10,17,28] | MC1 | In our organization, information is extensively shared among front-line employees for responsible decision-making. |
| MC2 | The managers at our company are capable of understanding and evaluating the outcomes of large volumes of data. | ||
| MC3 | Using supply chain data, our company’s management may foresee impending business requirements from managers, suppliers, and consumers. | ||
| Human resource capability | [17,27,65] | HC1 | Our company’s data analytics team is exceptionally skilled at managing data effectively. |
| HC2 | Our data analytics team can efficiently analyze supply chain data and use the results for effective decision-making. | ||
| HC3 | Our data analytics team closely collaborates with customers and suppliers to gather information that might assist in more informed decision-making. | ||
| Data-driven culture | [58,62,65,143] | DD1 | Making decisions based on data is inherent in our company’s culture. |
| DD2 | Our staff members are constantly willing to adapt their opinions in light of new information. | ||
| DD3 | Our company frequently assesses and modifies its business plans in reaction to the data observations. | ||
| Supply chain ambidexterity | |||
| Exploitative capability | [20,65,72,144,145] | Exploit1 | To build strong competence in the existing system, it is part of our organization’s plan to upgrade the current technology. |
| Exploit2 | Our firm uses cutting-edge tools and methods to enhance current supply chain procedures. | ||
| Exploit3 | To satisfy the demands of existing consumers, our organization’s managers are concentrated on reducing operational expenses. | ||
| Exploit4 | To better meet the consumer needs, our company implements even minor upgrades in current technology, products, and services. | ||
| Explorative capability | [51,64,72,144,145,146,147] | Explore1 | The philosophy of our company is to constantly research and apply fresh perspectives and cutting-edge techniques to enhance organizational operations. |
| Explore2 | Our company’s strategy is to accept requests for products and services that are far beyond what we now offer in order to serve new customers and markets. | ||
| Explore3 | Our company regularly conducts analysis to assess problems and their solutions to enhance the supply chain infrastructure. | ||
| Explore4 | Our organization constantly looks for and takes advantage of new opportunities to address supply chain issues. | ||
| Dynamic capability | |||
| SC visibility | [17,18,19,21,25,30,64] | Vis1 (Deleted) | Our company has the capacity to recognize significant changes in its surroundings promptly. |
| Vis2 | Our company has the ability to identify the risks and threats in its surroundings very rapidly. | ||
| Vis3 | Our organizations collect information from customers and suppliers and regularly shares it with the whole supply network. | ||
| Vis4 | Our company has successfully built “information sharing platforms” with all of the supply chain partners as well as within the company. | ||
| SC agility | [17,18,19,21,25,30,64] | Agile1 | Our organization’s supply chain can remain in a steady state for a considerable amount of time. |
| Agile2 | Our supply chain can function for a very long time, giving us plenty of time to make necessary adjustments after some fluctuation in the supply or demand of products. | ||
| Agile3 | For raw materials and spare parts, our company always has a backup plan. | ||
| Agile4 (Deleted) | Through its strong business partnerships, our company has access to all of the essential resources accessible in the market including information, skills, and technologies. | ||
| Agile5 | In order to ensure the efficient flow of commodities and information, our organization has effectively built partnerships with all of our supply chain partners. | ||
| Agile6 | Our company consistently maintains a stock of finished goods to increase responsiveness to shifting market demands. | ||
| SC adaptability | [22,31,66,79,148] | Adapt1 | Our company employs multiskilled workers to meet the various consumer requests. |
| Adapt 2 | Our company’s supply chain can operate effectively under a variety of circumstances such as a sudden change in product demand or variable manufacturing timetables. | ||
| Adapt 3 | Our business can successfully restructure supply chain resources swiftly in reaction to an unexpected market change. | ||
| Adapt 4 | Any form of supply chain turbulence can be quickly resolved by our firm, allowing operations to return to normal. | ||
| Adapt 5 (Deleted) | For logistical challenges such as transportation challenges, deteriorating road conditions, and fleet utilization, our team prepares alternative alternatives. | ||
| Supply chain sustainability | |||
| Economic performance | [10,65,82,149,150,151] | Econ1 | The market share of our organization has been continuously increasing for the last three years. |
| Econ2 | Our organization’s profit has increased significantly during the last three years. | ||
| Econ3 | Energy consumption performance of the supply chain of our company and its major suppliers has been increased. | ||
| Econ4 | To reduce inventory and increase product quality, we facilitate our suppliers in applying total quality management practices in the supply chain. | ||
| Econ5 | The managers of our organization are concentrated on reducing supply chain operational costs to provide good services to customers at the optimum cost. | ||
| Environmental performance | [5,6,10,27,65,82,149,150,151,152] | Environ1 | Our organization’s supply chain has increased its level of compliance against environmental standards (local policies and ISO standards). |
| Environ2 | Our organization and its suppliers have taken necessary precautions to avoid solid waste discharge. | ||
| Environ3 | Our organization and its suppliers’ environmental performance has improved in terms of air pollution reduction. | ||
| Environ4 | Our organization and its suppliers’ environmental performance has increased in terms of water conservation. | ||
| Environ5 | We have successfully designed our products that consume a reduced amount of input materials/energy. | ||
| Social Performance | [5,6,10,27,41,65,82,149,150,151,152,153,154] | Soc1 | Our firm has a strong reputation for being trustworthy among all supply chain partners. |
| Soc2 | Our organization and its suppliers place health and safety of all employees on high priority. | ||
| Soc3 | Our organization and its suppliers provide extensive education and training opportunities to their employees. | ||
| Soc4 | Our organization and its suppliers are dedicated to adapting all strategies to prevent any kind of discrimination based on gender, color, religion, and ethnicity, etc. | ||
| Soc5 | Our organization and its suppliers pay significant attention to acting against corruption and the violation of human rights (e.g., discrimination, forced, and child labor) | ||
Appendix B
| Name | Missing | Mean | Median | Observed Min | Observed Max | Standard Deviation | Excess Kurtosis | Skewness | Cramér–von Mises p-Value |
|---|---|---|---|---|---|---|---|---|---|
| Country | 0 | ||||||||
| Experience | 0 | ||||||||
| Industry | 0 | ||||||||
| Firm size | 0 | ||||||||
| TC1 | 0 | 1.95 | 2 | 1 | 5 | 0.79 | 0.99 | 0.85 | 0.000 |
| TC2 | 0 | 2.39 | 2 | 1 | 5 | 1.05 | −0.58 | 0.45 | 0.000 |
| TC3 | 0 | 2.26 | 2 | 1 | 5 | 0.94 | −0.32 | 0.55 | 0.000 |
| MC1 | 0 | 2.16 | 2 | 1 | 5 | 0.93 | 0.08 | 0.74 | 0.000 |
| MC2 | 0 | 2.07 | 2 | 1 | 5 | 0.85 | 0.40 | 0.75 | 0.000 |
| MC3 | 0 | 2.06 | 2 | 1 | 4 | 0.83 | 0.10 | 0.64 | 0.000 |
| HC1 | 0 | 2.01 | 2 | 1 | 5 | 0.90 | 0.54 | 0.87 | 0.000 |
| HC2 | 0 | 2.01 | 2 | 1 | 5 | 0.99 | 1.37 | 1.18 | 0.000 |
| HC3 | 0 | 2.14 | 2 | 1 | 5 | 1.00 | −0.26 | 0.56 | 0.000 |
| DD1 | 0 | 2.06 | 2 | 1 | 5 | 0.88 | 0.42 | 0.79 | 0.000 |
| DD2 | 0 | 2.15 | 2 | 1 | 5 | 0.87 | 0.20 | 0.66 | 0.000 |
| DD3 | 0 | 2.17 | 2 | 1 | 5 | 0.90 | 1.95 | 1.22 | 0.000 |
| Exploit1 | 0 | 1.80 | 2 | 1 | 4 | 0.64 | 0.33 | 0.42 | 0.000 |
| Exploit2 | 0 | 2.00 | 2 | 1 | 4 | 0.76 | 0.38 | 0.63 | 0.000 |
| Exploit3 | 0 | 1.89 | 2 | 1 | 5 | 0.73 | 1.71 | 0.94 | 0.000 |
| Exploit4 | 0 | 1.88 | 2 | 1 | 4 | 0.69 | 0.39 | 0.51 | 0.000 |
| Explore1 | 0 | 1.95 | 2 | 1 | 5 | 0.77 | 1.34 | 0.89 | 0.000 |
| Explore2 | 0 | 1.95 | 2 | 1 | 5 | 0.82 | 0.23 | 0.70 | 0.000 |
| Explore3 | 0 | 2.03 | 2 | 1 | 5 | 0.84 | 0.70 | 0.80 | 0.000 |
| Explore4 | 0 | 2.12 | 2 | 1 | 5 | 0.85 | 2.30 | 1.20 | 0.000 |
| Visibility1 | 0 | 2.34 | 2 | 1 | 5 | 0.96 | −0.28 | 0.54 | 0.000 |
| Visibility2 | 0 | 1.95 | 2 | 1 | 5 | 0.98 | 0.21 | 0.89 | 0.000 |
| Visibility3 | 0 | 2.13 | 2 | 1 | 5 | 0.83 | 0.24 | 0.65 | 0.000 |
| Visibility4 | 0 | 2.25 | 2 | 1 | 5 | 0.90 | −0.01 | 0.63 | 0.000 |
| Agility1 | 0 | 1.82 | 2 | 1 | 5 | 0.90 | 1.66 | 1.32 | 0.000 |
| Agility2 | 0 | 1.91 | 2 | 1 | 5 | 0.82 | 0.82 | 0.92 | 0.000 |
| Agility3 | 0 | 1.96 | 2 | 1 | 4 | 0.79 | 0.22 | 0.65 | 0.000 |
| Agility4 | 0 | 2.31 | 2 | 1 | 4 | 0.91 | −0.49 | 0.52 | 0.000 |
| Agility5 | 0 | 1.90 | 2 | 1 | 4 | 0.75 | 0.71 | 0.77 | 0.000 |
| Agility6 | 0 | 2.01 | 2 | 1 | 4 | 0.74 | 0.89 | 0.77 | 0.000 |
| Adapt1 | 0 | 2.10 | 2 | 1 | 5 | 0.76 | 1.29 | 0.88 | 0.000 |
| Adapt2 | 0 | 2.13 | 2 | 1 | 4 | 0.89 | −0.14 | 0.67 | 0.000 |
| Adapt3 | 0 | 2.01 | 2 | 1 | 4 | 0.81 | 0.34 | 0.73 | 0.000 |
| Adapt4 | 0 | 2.02 | 2 | 1 | 4 | 0.72 | 1.24 | 0.82 | 0.000 |
| Adapt5 | 0 | 1.74 | 2 | 1 | 4 | 0.76 | 0.40 | 0.86 | 0.000 |
| Econom1 | 0 | 2.05 | 2 | 1 | 4 | 0.76 | 0.01 | 0.44 | 0.000 |
| Econom2 | 0 | 2.18 | 2 | 1 | 4 | 0.80 | −0.32 | 0.32 | 0.000 |
| Econom3 | 0 | 2.22 | 2 | 1 | 4 | 0.79 | 0.05 | 0.53 | 0.000 |
| Econom4 | 0 | 2.21 | 2 | 1 | 4 | 0.80 | 0.04 | 0.54 | 0.000 |
| Econom5 | 0 | 1.94 | 2 | 1 | 4 | 0.70 | 1.11 | 0.73 | 0.000 |
| Environ1 | 0 | 1.90 | 2 | 1 | 5 | 0.87 | 1.71 | 1.15 | 0.000 |
| Environ2 | 0 | 2.09 | 2 | 1 | 5 | 0.95 | 0.47 | 0.84 | 0.000 |
| Environ3 | 0 | 2.12 | 2 | 1 | 5 | 0.88 | 0.14 | 0.60 | 0.000 |
| Environ4 | 0 | 2.19 | 2 | 1 | 5 | 0.87 | 0.13 | 0.59 | 0.000 |
| Environ5 | 0 | 2.07 | 2 | 1 | 5 | 1.03 | 0.19 | 0.82 | 0.000 |
| Social1 | 0 | 1.76 | 2 | 1 | 5 | 0.73 | 1.46 | 0.98 | 0.000 |
| Social2 | 0 | 1.90 | 2 | 1 | 5 | 0.89 | 1.02 | 1.04 | 0.000 |
| Social3 | 0 | 2.15 | 2 | 1 | 5 | 0.98 | 0.59 | 0.89 | 0.000 |
| Social4 | 0 | 1.88 | 2 | 1 | 5 | 0.81 | 0.98 | 0.91 | 0.000 |
| Social5 | 0 | 1.77 | 2 | 1 | 5 | 0.82 | 1.21 | 1.10 | 0.000 |
Appendix C
| Variables | Mean | N | Std. Deviation | Paired Difference of Mean | t-Statistics | Sig. (2-Tailed) | |
|---|---|---|---|---|---|---|---|
| Pair 1 | Adaptability_Early | 0.130 | 100 | 1.0713 | 0.177 | 1.306 | 0.195 |
| Adaptability_Late | −0.047 | 100 | 0.9485 | ||||
| Pair 2 | Agility_Early | 0.186 | 100 | 1.1104 | 0.102 | 0.702 | 0.484 |
| Agility_Late | 0.084 | 100 | 0.9524 | ||||
| Pair 3 | Data driven_Early | 0.146 | 100 | 1.1668 | 0.201 | 1.353 | 0.179 |
| Data driven_Late | −0.055 | 100 | 0.9488 | ||||
| Pair 4 | Economic_Early | −0.212 | 100 | 1.1501 | −0.283 | −1.911 | 0.059 |
| Economic_Late | 0.071 | 100 | 0.9271 | ||||
| Pair 5 | Environmental_Early | −0.077 | 100 | 1.0470 | −0.136 | −0.912 | 0.364 |
| Environmental_Late | 0.059 | 100 | 1.0224 | ||||
| Pair 6 | Exploitative_Early | 0.087 | 100 | 1.1076 | 0.120 | 0.868 | 0.388 |
| Exploitative_Late | −0.033 | 100 | 0.9286 | ||||
| Pair 7 | Explorative_Early | 0.095 | 100 | 1.1373 | 0.094 | 0.688 | 0.493 |
| Explorative_Late | 0.001 | 100 | 0.9369 | ||||
| Pair 8 | Human resource_Early | 0.154 | 100 | 1.0813 | 0.146 | 0.991 | 0.324 |
| Human resource_Late | 0.008 | 100 | 0.9270 | ||||
| Pair 9 | Management_Early | 0.136 | 100 | 1.1065 | 0.123 | 0.849 | 0.398 |
| Management_Late | 0.013 | 100 | 1.0450 | ||||
| Pair 10 | Social_Early | 0.090 | 100 | 1.0560 | 0.038 | 0.289 | 0.773 |
| Social_Late | 0.052 | 100 | 0.8882 | ||||
| Pair 11 | Technical_Early | 0.167 | 100 | 1.0908 | 0.166 | 1.128 | 0.262 |
| Technical_Late | 0.002 | 100 | 0.9636 | ||||
| Pair 12 | Visibility_Early | 0.038 | 100 | 1.1134 | 0.023 | 0.145 | 0.885 |
| Visibility_Late | 0.016 | 100 | 0.9758 |
Appendix D
| Beta Coefficient | T Statistics | p-Values | |
|---|---|---|---|
| Marker → Ambidexterity | −0.048 | 0.958 | 0.338 |
| Marker → Dynamic capability | −0.051 | 1.510 | 0.131 |
| Marker → SCAC | −0.017 | 0.456 | 0.648 |
| Marker → Sustainability | −0.004 | 0.100 | 0.920 |
Appendix E
| Construct Items | Statistic | df | Sig. |
|---|---|---|---|
| Adapt1 | 0.109 | 4270 | 0.000 |
| Adapt2 | 0.083 | 4270 | 0.000 |
| Adapt3 | 0.055 | 4270 | 0.000 |
| Adapt4 | 0.098 | 4270 | 0.000 |
| Agility1 | 0.110 | 4270 | 0.000 |
| Agility2 | 0.090 | 4270 | 0.000 |
| Agility3 | 0.072 | 4270 | 0.000 |
| Agility5 | 0.054 | 4270 | 0.000 |
| Agility6 | 0.099 | 4270 | 0.000 |
| DD1 | 0.094 | 4270 | 0.000 |
| DD2 | 0.095 | 4270 | 0.000 |
| DD3 | 0.086 | 4270 | 0.000 |
| Econom1 | 0.086 | 4270 | 0.000 |
| Econom2 | 0.088 | 4270 | 0.000 |
| Econom3 | 0.121 | 4270 | 0.000 |
| Econom4 | 0.130 | 4270 | 0.000 |
| Econom5 | 0.089 | 4270 | 0.000 |
| Environ1 | 0.122 | 4270 | 0.000 |
| Environ2 | 0.111 | 4270 | 0.000 |
| Environ3 | 0.109 | 4270 | 0.000 |
| Environ4 | 0.134 | 4270 | 0.000 |
| Environ5 | 0.130 | 4270 | 0.000 |
| HC1 | 0.083 | 4270 | 0.000 |
| HC2 | 0.076 | 4270 | 0.000 |
| HC3 | 0.083 | 4270 | 0.000 |
| MC1 | 0.084 | 4270 | 0.000 |
| MC2 | 0.067 | 4270 | 0.000 |
| MC3 | 0.074 | 4270 | 0.000 |
| Social1 | 0.126 | 4270 | 0.000 |
| Social2 | 0.107 | 4270 | 0.000 |
| Social3 | 0.120 | 4270 | 0.000 |
| Social4 | 0.121 | 4270 | 0.000 |
| Social5 | 0.118 | 4270 | 0.000 |
| TC1 | 0.085 | 4270 | 0.000 |
| TC2 | 0.068 | 4270 | 0.000 |
| TC3 | 0.085 | 4270 | 0.000 |
| Visibility2 | 0.064 | 4270 | 0.000 |
| Visibility3 | 0.065 | 4270 | 0.000 |
| Visibility4 | 0.098 | 4270 | 0.000 |
Appendix F
| Q² Predict | PLS-SEM_MAE | LM_MAE | (PLS-SEM_MAE)-(LM_MAE) | |
|---|---|---|---|---|
| Adapt1 | 0.145 | 0.513 | 0.527 | −0.014 |
| Adapt2 | 0.092 | 0.656 | 0.66 | −0.004 |
| Adapt3 | 0.114 | 0.593 | 0.593 | 0 |
| Adapt4 | 0.278 | 0.45 | 0.463 | −0.013 |
| Agility1 | 0.11 | 0.636 | 0.643 | −0.007 |
| Agility2 | 0.106 | 0.578 | 0.571 | 0.007 |
| Agility3 | 0.119 | 0.564 | 0.567 | −0.003 |
| Agility5 | 0.168 | 0.528 | 0.539 | −0.011 |
| Agility6 | 0.216 | 0.482 | 0.5 | −0.018 |
| DD1 | 0.2 | 0.608 | 0.615 | −0.007 |
| DD2 | 0.214 | 0.589 | 0.599 | −0.01 |
| DD3 | 0.06 | 0.634 | 0.619 | 0.015 |
| Econom1 | 0.046 | 0.568 | 0.567 | 0.001 |
| Econom2 | 0.011 | 0.634 | 0.634 | 0 |
| Econom3 | 0.034 | 0.603 | 0.604 | −0.001 |
| Econom4 | 0.031 | 0.605 | 0.613 | −0.008 |
| Econom5 | 0.212 | 0.459 | 0.402 | 0.057 |
| Environ1 | 0.064 | 0.623 | 0.637 | −0.014 |
| Environ2 | 0.042 | 0.71 | 0.717 | −0.007 |
| Environ3 | 0.044 | 0.677 | 0.687 | −0.01 |
| Environ4 | 0.048 | 0.664 | 0.672 | −0.008 |
| Environ5 | 0.019 | 0.803 | 0.818 | −0.015 |
| HC1 | 0.16 | 0.626 | 0.636 | −0.01 |
| HC2 | 0.087 | 0.732 | 0.729 | 0.003 |
| HC3 | 0.112 | 0.767 | 0.782 | −0.015 |
| MC1 | 0.181 | 0.654 | 0.656 | −0.002 |
| MC2 | 0.238 | 0.561 | 0.568 | −0.007 |
| MC3 | 0.219 | 0.557 | 0.565 | −0.008 |
| Social1 | 0.068 | 0.561 | 0.567 | −0.006 |
| Social2 | 0.031 | 0.667 | 0.669 | −0.002 |
| Social3 | 0.054 | 0.722 | 0.736 | −0.014 |
| Social4 | 0.025 | 0.599 | 0.599 | 0 |
| Social5 | 0.053 | 0.626 | 0.628 | −0.002 |
| TC1 | 0.135 | 0.564 | 0.57 | −0.006 |
| TC2 | 0.185 | 0.749 | 0.751 | −0.002 |
| TC3 | 0.196 | 0.664 | 0.67 | −0.006 |
| Visibility2 | 0.091 | 0.759 | 0.766 | −0.007 |
| Visibility3 | 0.164 | 0.585 | 0.589 | −0.004 |
| Visibility4 | 0.213 | 0.624 | 0.632 | −0.008 |
Appendix G
| No of Segments | ||||||||||
|---|---|---|---|---|---|---|---|---|---|---|
| Criteria | 1 | 2 | 3 | 4 | 5 | 6 | 7 | 8 | 9 | 10 |
| AIC | 10,836 | 10,543 | 10,356 | 10,319 | 10,263 | 10,117 | 10,159 | 10,065 | 9968 | 9926 |
| AIC3 | 10,899 | 10,670 | 10,547 | 10,574 | 10,582 | 10,500 | 10,606 | 10,576 | 10,543 | 10,565 |
| AIC4 | 10,962 | 10,797 | 10,738 | 10,829 | 10,901 | 10,883 | 11,053 | 11,087 | 11,118 | 11,204 |
| BIC | 11,092 | 11,058 | 11,131 | 11,353 | 11,557 | 11,671 | 11,972 | 12,138 | 12,301 | 12,518 |
| CAIC | 11,155 | 11,185 | 11,322 | 11,608 | 11,876 | 12,054 | 12,419 | 12,649 | 12,876 | 13,157 |
| HQ | 10,937 | 10,746 | 10,662 | 10,727 | 10,774 | 10,731 | 10,875 | 10,884 | 10,889 | 10,950 |
| MDL5 | 12,618 | 14,135 | 15,758 | 17,531 | 19,286 | 20,950 | 22,802 | 24,518 | 26,231 | 27,999 |
| LnL | −5355 | −5144 | −4987 | −4904 | −4813 | −4676 | −4632 | −4521 | −4409 | −4324 |
| EN | 0.000 | 0.720 | 0.710 | 0.762 | 0.785 | 0.833 | 0.833 | 0.884 | 0.877 | 0.882 |
| NFI | 0.000 | 0.761 | 0.723 | 0.753 | 0.762 | 0.801 | 0.797 | 0.847 | 0.836 | 0.839 |
| NEC | 0.000 | 119.5 | 123.6 | 101.6 | 91.7 | 71.5 | 71.4 | 49.4 | 52.5 | 50.5 |
Appendix H
| Original Correlation | Correlation Permutation Mean | 5.00% | Permutation p-Value | Compositional Invariance | ||
|---|---|---|---|---|---|---|
| Ambidexterity | 1 | 0.999 | 0.998 | 0.595 | yes | |
| Dynamic capability | 1 | 0.999 | 0.998 | 0.469 | yes | |
| SCAC | 1 | 1 | 0.999 | 0.979 | yes | |
| Sustainability | 0.998 | 0.997 | 0.991 | 0.369 | yes | |
| MICOM (Mean) | ||||||
| Original Difference | Permutation Mean Difference | 5.00% | 95.00% | Permutation p-Value | Equal Mean | |
| Ambidexterity | −0.115 | 0.005 | −0.156 | 0.164 | 0.111 | yes |
| Dynamic capability | −0.075 | 0.006 | −0.146 | 0.164 | 0.195 | yes |
| SCAC | −0.05 | 0.002 | −0.152 | 0.16 | 0.293 | yes |
| Sustainability | −0.097 | 0.003 | −0.16 | 0.168 | 0.163 | yes |
| MICOM (Variance) | ||||||
| Original Difference | Permutation Mean Difference | 5.00% | 95.00% | Permutation p-Value | Equal Variance | |
| Ambidexterity | 0.076 | 0.005 | −0.266 | 0.261 | 0.334 | yes |
| Dynamic capability | 0.046 | −0.002 | −0.275 | 0.261 | 0.379 | yes |
| SCAC | 0.243 | 0.004 | −0.266 | 0.265 | 0.068 | yes |
| Sustainability | −0.037 | −0.001 | −0.262 | 0.275 | 0.412 | yes |
References
- Chan, H.K.; He, H.; Wang, W.Y. Green marketing and its impact on supply chain management in industrial markets. Ind. Mark. Manag. 2012, 41, 557–562. [Google Scholar] [CrossRef]
- El-Kassar, A.N.; Singh, S.K. Green innovation and organizational performance: The influence of big data and the moderating role of management commitment and HR practices. Technol. Forecast. Soc. Chang. 2019, 144, 483–498. [Google Scholar] [CrossRef]
- Wong, C.W.; Lai, K.-H.; Shang, K.-C.; Lu, C.-S.; Leung, T. Green operations and the moderating role of environmental management capability of suppliers on manufacturing firm performance. Int. J. Prod. Econ. 2012, 140, 283–294. [Google Scholar] [CrossRef]
- Raut, R.D.; Mangla, S.K.; Narwane, V.S.; Dora, M.; Liu, M. Big Data Analytics as a mediator in Lean, Agile, Resilient, and Green (LARG) practices effects on sustainable supply chains. Transp. Res. Part E Logist. Transp. Rev. 2020, 145, 102170. [Google Scholar] [CrossRef]
- Dubey, R.; Gunasekaran, A.; Childe, S.J.; Papadopoulos, T.; Luo, Z.; Wamba, S.F.; Roubaud, D. Can big data and predictive analytics improve social and environmental sustainability? Technol. Forecast. Soc. Chang. 2019, 144, 534–545. [Google Scholar] [CrossRef]
- Jadhav, A.; Orr, S.; Malik, M. The role of supply chain orientation in achieving supply chain sustainability. Int. J. Prod. Econ. 2019, 217, 112–125. [Google Scholar] [CrossRef]
- Rialti, R.; Zollo, L.; Pellegrini, M.M.; Ciappei, C. Exploring the Antecedents of Brand Loyalty and Electronic Word of Mouth in Social-Media-Based Brand Communities: Do Gender Differences Matter? J. Glob. Mark. 2017, 30, 147–160. [Google Scholar] [CrossRef]
- Bøe-Lillegraven, T. Untangling the Ambidexterity Dilemma through Big Data Analytics. J. Organ. Des. 2014, 3, 27–37. [Google Scholar] [CrossRef]
- Aslam, H.; Blome, C.; Roscoe, S.; Azhar, T.M. Dynamic supply chain capabilities. Int. J. Oper. Prod. Manag. 2018, 38, 2266–2285. [Google Scholar] [CrossRef]
- Jeble, S.; Dubey, R.; Childe, S.J.; Papadopoulos, T.; Roubaud, D.; Prakash, A. Impact of big data and predictive analytics capability on supply chain sustainability. Int. J. Logist. Manag. 2018, 29, 513–538. [Google Scholar] [CrossRef]
- Koot, M.; Mes, M.R.; Iacob, M.E. A systematic literature review of supply chain decision making supported by the Internet of Things and Big Data Analytics. Comput. Ind. Eng. 2020, 154, 107076. [Google Scholar] [CrossRef]
- Gupta, M.; George, J.F. Toward the development of a big data analytics capability. Inf. Manag. 2016, 53, 1049–1064. [Google Scholar] [CrossRef]
- Horita, F.E.; de Albuquerque, J.P.; Marchezini, V.; Mendiondo, E.M. Bridging the gap between decision-making and emerging big data sources: An application of a model-based framework to disaster management in Brazil. Decis. Support Syst. 2017, 97, 12–22. [Google Scholar] [CrossRef]
- Haddud, A.; Khare, A. Digitalizing supply chains potential benefits and impact on lean operations. Int. J. Lean Six Sigma 2020, 11, 731–765. [Google Scholar] [CrossRef]
- Wamba, S.F.; Gunasekaran, A.; Akter, S.; Ren, S.J.F.; Dubey, R.; Childe, S.J. Big data analytics and firm performance: Effects of dynamic capabilities. J. Bus. Res. 2017, 70, 356–365. [Google Scholar] [CrossRef]
- Kusi-Sarpong, S.; Orji, I.J.; Gupta, H.; Kunc, M. Risks associated with the implementation of big data analytics in sustainable supply chains. Omega 2021, 105, 102502. [Google Scholar] [CrossRef]
- Wamba, S.F.; Akter, S. Understanding supply chain analytics capabilities and agility for data-rich environments. Int. J. Oper. Prod. Manag. 2019, 39, 887–912. [Google Scholar] [CrossRef]
- Eckstein, D.; Goellner, M.; Blome, C.; Henke, M. The performance impact of supply chain agility and supply chain adaptability: The moderating effect of product complexity. Int. J. Prod. Res. 2015, 53, 3028–3046. [Google Scholar] [CrossRef]
- Dubey, R.; Altay, N.; Gunasekaran, A.; Blome, C.; Papadopoulos, T.; Childe, S.J. Supply chain agility, adaptability and alignment. Int. J. Oper. Prod. Manag. 2018, 38, 129–148. [Google Scholar] [CrossRef]
- Lee, S.M.; Rha, J.S. Ambidextrous supply chain as a dynamic capability: Building a resilient supply chain. Manag. Decis. 2016, 54, 2–23. [Google Scholar] [CrossRef]
- Altay, N.; Gunasekaran, A.; Dubey, R.; Childe, S.J. Agility and resilience as antecedents of supply chain performance under moderating effects of organizational culture within the humanitarian setting: A dynamic capability view. Prod. Plan. Control 2018, 29, 1158–1174. [Google Scholar] [CrossRef]
- Singh, N.P.; Singh, S. Building supply chain risk resilience. Benchmarking Int. J. 2019, 26, 2318–2342. [Google Scholar] [CrossRef]
- Swafford, P.M.; Ghosh, S.; Murthy, N. The antecedents of supply chain agility of a firm: Scale development and model testing. J. Oper. Manag. 2006, 24, 170–188. [Google Scholar] [CrossRef]
- Shashi; Centobelli, P.; Cerchione, R.; Ertz, M. Agile supply chain management: Where did it come from and where will it go in the era of digital transformation? Ind. Mark. Manag. 2020, 90, 324–345. [Google Scholar] [CrossRef]
- Wamba, S.F.; Dubey, R.; Gunasekaran, A.; Akter, S. The performance effects of big data analytics and supply chain ambidexterity: The moderating effect of environmental dynamism. Int. J. Prod. Econ. 2020, 222, 107498. [Google Scholar] [CrossRef]
- Bag, S.; Wood, L.C.; Xu, L.; Dhamija, P.; Kayikci, Y. Big data analytics as an operational excellence approach to enhance sustainable supply chain performance. Resour. Conserv. Recycl. 2020, 153, 104559. [Google Scholar] [CrossRef]
- Belhadi, A.; Kamble, S.S.; Zkik, K.; Cherrafi, A.; Touriki, F.E. The integrated effect of Big Data Analytics, Lean Six Sigma and Green Manufacturing on the environmental performance of manufacturing companies: The case of North Africa. J. Clean. Prod. 2020, 252, 119903. [Google Scholar] [CrossRef]
- Shokouhyar, S.; Seddigh, M.R.; Panahifar, F. Impact of big data analytics capabilities on supply chain sustainability. World J. Sci. Technol. Sustain. Dev. 2020, 17, 33–57. [Google Scholar] [CrossRef]
- Ghasemaghaei, M.; Calic, G. Assessing the impact of big data on firm innovation performance: Big data is not always better data. J. Bus. Res. 2020, 108, 147–162. [Google Scholar] [CrossRef]
- Mubarik, M.S.; Bontis, N.; Mubarik, M.; Mahmood, T. Intellectual capital and supply chain resilience. J. Intellect. Cap. 2021, 23, 713–738. [Google Scholar] [CrossRef]
- Gu, M.; Yang, L.; Huo, B. The impact of information technology usage on supply chain resilience and performance: An ambidexterous view. Int. J. Prod. Econ. 2020, 232, 107956. [Google Scholar] [CrossRef] [PubMed]
- Rialti, R.; Marzi, G.; Silic, M.; Ciappei, C. Ambidextrous organization and agility in big data era. Bus. Process Manag. J. 2018, 24, 1091–1109. [Google Scholar] [CrossRef]
- Barney, J.B. Purchasing, Supply Chain Management and Sustained Competitive Advantage: The Relevance of Resource-based Theory. J. Supply Chain Manag. 2012, 48, 3–6. [Google Scholar] [CrossRef]
- Halldorsson, A.; Kotzab, H.; Mikkola, J.H.; Skjøtt-Larsen, T. Complementary theories to supply chain management. Supply Chain Manag. Int. J. 2007, 12, 284–296. [Google Scholar] [CrossRef]
- Priem, R.L.; Butler, J.E.; Schilke, O.; Hu, S.; Helfat, C.E.; Eggers, J.P.; Park, K.F.; Uy, M.A.; Lin, K.J.; Ilies, R.; et al. Is the Resource-Based “View” a Useful Perspective for Strategic Management Research? Acad. Manag. Rev. 2001, 26, 22–40. [Google Scholar] [CrossRef]
- Teece, D.J.; Pisano, G.; Shuen, A. Dynamic capabilities and strategic management. Strateg. Manag. J. 1997, 18, 509–533. [Google Scholar] [CrossRef]
- Gunasekaran, A.; Papadopoulos, T.; Dubey, R.; Wamba, S.F.; Childe, S.J.; Hazen, B.; Akter, S. Big data and predictive analytics for supply chain and organizational performance. J. Bus. Res. 2017, 70, 308–317. [Google Scholar] [CrossRef]
- Darbari, J.D.; Kannan, D.; Agarwal, V.; Jha, P.C. Fuzzy criteria programming approach for optimising the TBL performance of closed loop supply chain network design problem. Ann. Oper. Res. 2019, 273, 693–738. [Google Scholar] [CrossRef]
- Tan, J.; Wang, L. Flexibility–efficiency tradeoff and performance implications among Chinese SOEs. J. Bus. Res. 2010, 63, 356–362. [Google Scholar] [CrossRef]
- Raut, R.D.; Mangla, S.K.; Narwane, V.S.; Gardas, B.B.; Priyadarshinee, P.; Narkhede, B.E. Linking big data analytics and operational sustainability practices for sustainable business management. J. Clean. Prod. 2019, 224, 10–24. [Google Scholar] [CrossRef]
- Mani, V.; Agarwal, R.; Gunasekaran, A.; Papadopoulos, T.; Dubey, R.; Childe, S.J. Social sustainability in the supply chain: Construct development and measurement validation. Ecol. Indic. 2016, 71, 270–279. [Google Scholar] [CrossRef]
- Svensson, G.; Wagner, B. Implementing and managing economic, social and environmental efforts of business sustainability. Manag. Environ. Qual. Int. J. 2015, 26, 195–213. [Google Scholar] [CrossRef]
- Akter, S.; Wamba, S.F.; Gunasekaran, A.; Dubey, R.; Childe, S.J. How to improve firm performance using big data analytics capability and business strategy alignment? Int. J. Prod. Econ. 2016, 182, 113–131. [Google Scholar] [CrossRef]
- Belaud, J.-P.; Prioux, N.; Vialle, C.; Sablayrolles, C. Big data for agri-food 4.0: Application to sustainability management for by-products supply chain. Comput. Ind. 2019, 111, 41–50. [Google Scholar] [CrossRef]
- Tiwari, S.; Wee, H.; Daryanto, Y. Big data analytics in supply chain management between 2010 and 2016: Insights to industries. Comput. Ind. Eng. 2018, 115, 319–330. [Google Scholar] [CrossRef]
- Fattahi, M.; Govindan, K.; Keyvanshokooh, E. Responsive and resilient supply chain network design under operational and disruption risks with delivery lead-time sensitive customers. Transp. Res. Part E Logist. Transp. Rev. 2017, 101, 176–200. [Google Scholar] [CrossRef]
- Fahmideh, M.; Beydoun, G. Big data analytics architecture design—An application in manufacturing systems. Comput. Ind. Eng. 2019, 128, 948–963. [Google Scholar] [CrossRef]
- Rialti, R.; Marzi, G.; Ciappei, C.; Busso, D. Big data and dynamic capabilities: A bibliometric analysis and systematic literature review. Manag. Decis. 2019, 57, 2052–2068. [Google Scholar] [CrossRef]
- Ferraris, A.; Mazzoleni, A.; Devalle, A.; Couturier, J. Big data analytics capabilities and knowledge management: Impact on firm performance. Manag. Decis. 2018, 57, 1923–1936. [Google Scholar] [CrossRef]
- Shafiq, A.; Johnson, P.F.; Klassen, R.D.; Awaysheh, A. Exploring the implications of supply risk on sustainability performance. Int. J. Oper. Prod. Manag. 2017, 37, 1386–1407. [Google Scholar] [CrossRef]
- Partanen, J.; Kohtamäki, M.; Patel, P.C.; Parida, V. Supply chain ambidexterity and manufacturing SME performance: The moderating roles of network capability and strategic information flow. Int. J. Prod. Econ. 2020, 221, 107470. [Google Scholar] [CrossRef]
- Tamayo-Torres, J.; Roehrich, J.K.; Lewis, M.A. Ambidexterity, performance and environmental dynamism. Int. J. Oper. Prod. Manag. 2017, 37, 282–299. [Google Scholar] [CrossRef]
- Teece, D.J. Dynamic Capabilities: Routines versus Entrepreneurial Action. J. Manag. Stud. 2012, 49, 1395–1401. [Google Scholar] [CrossRef]
- Fainshmidt, S.; Pezeshkan, A.; Frazier, M.L.; Nair, A.; Markowski, E. Dynamic Capabilities and Organizational Performance: A Meta-Analytic Evaluation and Extension. J. Manag. Stud. 2016, 53, 1348–1380. [Google Scholar] [CrossRef]
- Christopher, M.; Lee, H. Mitigating supply chain risk through improved confidence. Int. J. Phys. Distrib. Logist. Manag. 2004, 34, 388–396. [Google Scholar] [CrossRef]
- Teece, D.J. Explicating dynamic capabilities: The nature and microfoundations of (sustainable) enterprise performance. Strat. Manag. J. 2007, 28, 1319–1350. [Google Scholar] [CrossRef]
- Ghasemaghaei, M.; Hassanein, K.; Turel, O. Increasing firm agility through the use of data analytics: The role of fit. Decis. Support Syst. 2017, 101, 95–105. [Google Scholar] [CrossRef]
- Yu, W.; Wong, C.Y.; Chavez, R.; Jacobs, M.A. Integrating big data analytics into supply chain finance: The roles of information processing and data-driven culture. Int. J. Prod. Econ. 2021, 236, 108135. [Google Scholar] [CrossRef]
- Mangla, S.K.; Raut, R.; Narwane, V.S.; Zhang, Z.; Priyadarshinee, P. Mediating effect of big data analytics on project performance of small and medium enterprises. J. Enterp. Inf. Manag. 2020, 34, 168–198. [Google Scholar] [CrossRef]
- Gupta, S.; Drave, V.A.; Dwivedi, Y.K.; Baabdullah, A.M.; Ismagilova, E. Achieving superior organizational performance via big data predictive analytics: A dynamic capability view. Ind. Mark. Manag. 2020, 90, 581–592. [Google Scholar] [CrossRef]
- Wang, C.; Zhang, Q.; Zhang, W. Corporate social responsibility, Green supply chain management and firm performance: The moderating role of big-data analytics capability. Res. Transp. Bus. Manag. 2020, 37, 100557. [Google Scholar] [CrossRef]
- Dubey, R.; Gunasekaran, A.; Childe, S.J.; Wamba, S.F.; Roubaud, D.; Foropon, C. Empirical investigation of data analytics capability and organizational flexibility as complements to supply chain resilience. Int. J. Prod. Res. 2019, 59, 110–128. [Google Scholar] [CrossRef]
- Rialti, R.; Zollo, L.; Ferraris, A.; Alon, I. Big data analytics capabilities and performance: Evidence from a moderated multi-mediation model. Technol. Forecast. Soc. Chang. 2019, 149, 119781. [Google Scholar] [CrossRef]
- Dubey, R.; Gunasekaran, A.; Childe, S.J. Big data analytics capability in supply chain agility. Manag. Decis. 2019, 57, 2092–2112. [Google Scholar] [CrossRef]
- Stekelorum, R.; Laguir, I.; Lai, K.-H.; Gupta, S.; Kumar, A. Responsible governance mechanisms and the role of suppliers’ ambidexterity and big data predictive analytics capabilities in circular economy practices improvements. Transp. Res. Part E Logist. Transp. Rev. 2021, 155, 102510. [Google Scholar] [CrossRef]
- Bahrami, M.; Shokouhyar, S.; Seifian, A. Big data analytics capability and supply chain performance: The mediating roles of supply chain resilience and innovation. Mod. Supply Chain Res. Appl. 2022, 4, 62–84. [Google Scholar] [CrossRef]
- Fernando, Y.; Chidambaram, R.R.; Wahyuni-Td, I.S. The impact of Big Data analytics and data security practices on service supply chain performance. Benchmarking Int. J. 2018, 25, 4009–4034. [Google Scholar] [CrossRef]
- Lee, O.-K.; Sambamurthy, V.; Lim, K.H.; Wei, K.K. How Does IT Ambidexterity Impact Organizational Agility? Inf. Syst. Res. 2015, 26, 398–417. [Google Scholar] [CrossRef]
- O’Reilly, C.A., III; Tushman, M.L. Ambidexterity as a dynamic capability: Resolving the innovator’s dilemma. Res. Organ. Behav. 2008, 28, 185–206. [Google Scholar] [CrossRef]
- Kristal, M.M.; Huang, X.; Roth, A.V. The effect of an ambidextrous supply chain strategy on combinative competitive capabilities and business performance. J. Oper. Manag. 2010, 28, 415–429. [Google Scholar] [CrossRef]
- Tuan, L.T. Organisational ambidexterity and supply chain agility: The mediating role of external knowledge sharing and moderating role of competitive intelligence. Int. J. Logist. Res. Appl. 2016, 19, 583–603. [Google Scholar] [CrossRef]
- Ojha, D.; Acharya, C.; Cooper, D. Transformational leadership and supply chain ambidexterity: Mediating role of supply chain organizational learning and moderating role of uncertainty. Int. J. Prod. Econ. 2018, 197, 215–231. [Google Scholar] [CrossRef]
- Blome, C.; Schoenherr, T.; Kaesser, M. Ambidextrous Governance in Supply Chains: The Impact on Innovation and Cost Performance. J. Supply Chain Manag. 2013, 49, 59–80. [Google Scholar] [CrossRef]
- Hajli, N.; Tajvidi, M.; Gbadamosi, A.; Nadeem, W. Understanding market agility for new product success with big data analytics. Ind. Mark. Manag. 2020, 86, 135–143. [Google Scholar] [CrossRef]
- Gomes, P.J.; Silva, G.M.; Sarkis, J. Exploring the relationship between quality ambidexterity and sustainable production. Int. J. Prod. Econ. 2020, 224, 107560. [Google Scholar] [CrossRef]
- Gualandris, J.; Legenvre, H.; Kalchschmidt, M. Exploration and exploitation within supply networks. Int. J. Oper. Prod. Manag. 2018, 38, 667–689. [Google Scholar] [CrossRef]
- Wang, W.; Lai, K.-H.; Shou, Y. The impact of servitization on firm performance: A meta-analysis. Int. J. Oper. Prod. Manag. 2018, 38, 1562–1588. [Google Scholar] [CrossRef]
- Crescenzi, R.; Gagliardi, L. The innovative performance of firms in heterogeneous environments: The interplay between external knowledge and internal absorptive capacities. Res. Policy 2018, 47, 782–795. [Google Scholar] [CrossRef]
- Gölgeci, I.; Kuivalainen, O. Does social capital matter for supply chain resilience? The role of absorptive capacity and marketing-supply chain management alignment. Ind. Mark. Manag. 2020, 84, 63–74. [Google Scholar] [CrossRef]
- Syed, T.A.; Blome, C.; Papadopoulos, T. Resolving paradoxes in IT success through IT ambidexterity: The moderating role of uncertain environments. Inf. Manag. 2020, 57, 103345. [Google Scholar] [CrossRef]
- Shamim, S.; Zeng, J.; Choksy, U.S.; Shariq, S.M. Connecting big data management capabilities with employee ambidexterity in Chinese multinational enterprises through the mediation of big data value creation at the employee level. Int. Bus. Rev. 2020, 29, 101604. [Google Scholar] [CrossRef]
- Bui, T.-D.; Tsai, F.M.; Tseng, M.-L.; Tan, R.R.; Yu, K.D.S.; Lim, M.K. Sustainable supply chain management towards disruption and organizational ambidexterity: A data driven analysis. Sustain. Prod. Consum. 2021, 26, 373–410. [Google Scholar] [CrossRef]
- Barratt, M.; Oke, A. Antecedents of supply chain visibility in retail supply chains: A resource-based theory perspective. J. Oper. Manag. 2007, 25, 1217–1233. [Google Scholar] [CrossRef]
- Chen, Y.; Wang, Y.; Nevo, S.; Jin, J.; Wang, L.; Chow, W.S. IT capability and organizational performance: The roles of business process agility and environmental factors. Eur. J. Inf. Syst. 2014, 23, 326–342. [Google Scholar] [CrossRef]
- Qi, Y.; Huo, B.; Wang, Z.; Yeung, H.Y.J. The impact of operations and supply chain strategies on integration and performance. Int. J. Prod. Econ. 2017, 185, 162–174. [Google Scholar] [CrossRef]
- Srinivasan, R.; Swink, M. An Investigation of Visibility and Flexibility as Complements to Supply Chain Analytics: An Organizational Information Processing Theory Perspective. Prod. Oper. Manag. 2018, 27, 1849–1867. [Google Scholar] [CrossRef]
- Cuquet, M.; Fensel, A. The societal impact of big data: A research roadmap for Europe. Technol. Soc. 2018, 54, 74–86. [Google Scholar] [CrossRef]
- Belhadi, A.; Touriki, F.E.; El Fezazi, S. Benefits of adopting lean production on green performance of SMEs: A case study. Prod. Plan. Control 2018, 29, 873–894. [Google Scholar] [CrossRef]
- Inman, R.A.; Green, K.W. Lean and green combine to impact environmental and operational performance. Int. J. Prod. Res. 2018, 56, 4802–4818. [Google Scholar] [CrossRef]
- Jabbour, C.J.C.; Jabbour, A.B.L.d.S.; Govindan, K.; Teixeira, A.A.; Freitas, W.R.d.S. Environmental management and operational performance in automotive companies in Brazil: The role of human resource management and lean manufacturing. J. Clean. Prod. 2013, 47, 129–140. [Google Scholar] [CrossRef]
- Kamble, S.S.; Gunasekaran, A. Big data-driven supply chain performance measurement system: A review and framework for implementation. Int. J. Prod. Res. 2019, 58, 65–86. [Google Scholar] [CrossRef]
- Zhang, Y.; Ma, S.; Yang, H.; Lv, J.; Liu, Y. A big data driven analytical framework for energy-intensive manufacturing industries. J. Clean. Prod. 2018, 197, 57–72. [Google Scholar] [CrossRef]
- Li, L.; Hao, T.; Chi, T. Evaluation on China’s forestry resources efficiency based on big data. J. Clean. Prod. 2017, 142, 513–523. [Google Scholar] [CrossRef]
- Zadek, S. The Path to Corporate Responsibility. In Corporate Ethics and Corporate Governance; Zimmerli, W.C., Holzinger, M., Richter, K., Eds.; Springer: Berlin/Heidelberg, Germany, 2007; pp. 159–172. [Google Scholar]
- Mani, V.; Agrawal, R.; Sharma, V. Supply Chain Social Sustainability: A Comparative Case Analysis in Indian Manufacturing Industries. Procedia-Soc. Behav. Sci. 2015, 189, 234–251. [Google Scholar] [CrossRef]
- Mani, V.; Agrawal, R.; Sharma, V. Supplier selection using social sustainability: AHP based approach in India. Int. Strat. Manag. Rev. 2014, 2, 98–112. [Google Scholar] [CrossRef]
- Song, M.; Du, Q.; Zhu, Q. A theoretical method of environmental performance evaluation in the context of big data. Prod. Plan. Control 2017, 28, 976–984. [Google Scholar] [CrossRef]
- Podsakoff, P.M.; Organ, D.W. Self-Reports in Organizational Research: Problems and Prospects. J. Manag. 1986, 12, 531–544. [Google Scholar] [CrossRef]
- Podsakoff, P.M.; MacKenzie, S.B.; Lee, J.-Y.; Podsakoff, N.P. Common method biases in behavioral research: A critical review of the literature and recommended remedies. J. Appl. Psychol. 2003, 88, 879–903. [Google Scholar] [CrossRef]
- Harman, H.H. Modern Factor Analysis; University of Chicago Press: Chicago, IL, USA, 1976. [Google Scholar]
- Ketokivi, M.A.; Schroeder, R.G. Perceptual measures of performance: Fact or fiction? J. Oper. Manag. 2004, 22, 247–264. [Google Scholar] [CrossRef]
- Lindell, M.K.; Whitney, D.J. Accounting for common method variance in cross-sectional research designs. J. Appl. Psychol. 2001, 86, 114–121. [Google Scholar] [CrossRef]
- Ringle, C.M.; Wende, S.; Becker, J.M. SmartPLS Bönningstedt: SmartPLS. 2015. Available online: http://www.smartpls.com (accessed on 1 May 2023).
- Sarstedt, M.; Hair, J.J.F.; Nitzl, C.; Ringle, C.M.; Howard, M.C. Beyond a tandem analysis of SEM and PROCESS: Use of PLS-SEM for mediation analyses! Int. J. Mark. Res. 2020, 62, 288–299. [Google Scholar] [CrossRef]
- Hair, J.F.; Risher, J.J.; Sarstedt, M.; Ringle, C.M. When to use and how to report the results of PLS-SEM. Eur. Bus. Rev. 2019, 31, 2–24. [Google Scholar] [CrossRef]
- Becker, J.-M.; Cheah, J.-H.; Gholamzade, R.; Ringle, C.M.; Sarstedt, M. PLS-SEM’s most wanted guidance. Int. J. Contemp. Hosp. Manag. 2023, 35, 321–346. [Google Scholar] [CrossRef]
- Hazen, B.T.; Overstreet, R.E.; Boone, C.A. Suggested reporting guidelines for structural equation modeling in supply chain management research. Int. J. Logist. Manag. 2015, 26, 627–641. [Google Scholar] [CrossRef]
- Hair, J.F.; Hult, G.T.M.; Ringle, C.M.; Sarstedt, M.; Danks, N.P.; Ray, S. Partial Least Squares Structural Equation Modeling (PLS-SEM) Using R, 1st ed.; Springer: Cham, Switzerland, 2021; p. 197. [Google Scholar]
- Hair, J.F.; Sarstedt, M.; Ringle, C.M.; Mena, J.A. An assessment of the use of partial least squares structural equation modeling in marketing research. J. Acad. Mark. Sci. 2012, 40, 414–433. [Google Scholar] [CrossRef]
- Ali, F.; Rasoolimanesh, S.M.; Sarstedt, M.; Ringle, C.M.; Ryu, K. An assessment of the use of partial least squares structural equation modeling (PLS-SEM) in hospitality research. Int. J. Contemp. Hosp. Manag. 2018, 30, 514–538. [Google Scholar] [CrossRef]
- Sarstedt, M.; Ringle, C.M.; Hair, J.F. Treating unobserved heterogeneity in PLS-SEM: A multi-method approach. In Partial Least Squares Path Modeling: Basic Concepts, Methodological Issues and Applications; Latan, H., Noonan, R., Eds.; Springer: Cham, Switzerland, 2017; pp. 197–217. [Google Scholar]
- Henseler, J.; Hubona, G.; Ray, P.A. Using PLS path modeling in new technology research: Updated guidelines. Ind. Manag. Data Syst. 2016, 116, 2–20. [Google Scholar] [CrossRef]
- Fornell, C.; Bookstein, F.L. Two Structural Equation Models: LISREL and PLS Applied to Consumer Exit-Voice Theory. J. Mark. Res. 1982, 19, 440. [Google Scholar] [CrossRef]
- Henseler, J.; Ringle, C.M.; Sarstedt, M. Testing measurement invariance of composites using partial least squares. Int. Mark. Rev. 2016, 33, 405–431. [Google Scholar] [CrossRef]
- Kock, N. Common Method Bias in PLS-SEM. Int. J. e-Collaboration 2015, 11, 1–10. [Google Scholar] [CrossRef]
- Hu, L.-T.; Bentler, P.M. Fit indices in covariance structure modeling: Sensitivity to underparameterized model misspecification. Psychol. Methods 1998, 3, 424–453. [Google Scholar] [CrossRef]
- Falk, R.F.; Miller, N.B. A Primer for Soft Modeling (A Primer for Soft Modeling); University of Akron Press: Akron, OH, USA, 1992. [Google Scholar]
- Cohen, J. Statistical Power Analysis for the Behavioral Sciences; Routledge: Oxfordshire, UK, 1988. [Google Scholar]
- Chin, W.W. Commentary: Issues and Opinion on Structural Equation Modeling. MIS Q. 1998, 22, vii–xvi. Available online: http://www.jstor.org/stable/249674 (accessed on 1 May 2023).
- Hair, J.F.; Ringle, C.M.; Sarstedt, M. Partial Least Squares Structural Equation Modeling: Rigorous Applications, Better Results and Higher Acceptance. Long Range Plan. Int. J. Strateg. Manag. 2013, 46, 1–12. [Google Scholar] [CrossRef]
- Shmueli, G.; Ray, S.; Estrada, J.M.V.; Chatla, S.B. The elephant in the room: Predictive performance of PLS models. J. Bus. Res. 2016, 69, 4552–4564. [Google Scholar] [CrossRef]
- Dul, J. Necessary Condition Analysis (NCA). Organ. Res. Methods 2016, 19, 10–52. [Google Scholar] [CrossRef]
- Richter, N.F.; Schubring, S.; Hauff, S.; Ringle, C.M.; Sarstedt, M. When predictors of outcomes are necessary: Guidelines for the combined use of PLS-SEM and NCA. Ind. Manag. Data Syst. 2020, 120, 2243–2267. [Google Scholar] [CrossRef]
- Hair, J.F.; Ringle, C.M.; Gudergan, S.P.; Fischer, A.; Nitzl, C.; Menictas, C. Partial least squares structural equation modeling-based discrete choice modeling: An illustration in modeling retailer choice. Bus. Res. 2018, 12, 115–142. [Google Scholar] [CrossRef]
- Svensson, G.; Ferro, C.; Høgevold, N.; Padin, C.; Varela, J.C.S.; Sarstedt, M. Framing the triple bottom line approach: Direct and mediation effects between economic, social and environmental elements. J. Clean. Prod. 2018, 197, 972–991. [Google Scholar] [CrossRef]
- Ramsey, J.B. Tests for Specification Errors in Classical Linear Least-Squares Regression Analysis. J. R. Stat. Soc. Ser. B Methodol. 1969, 31, 350–371. Available online: http://www.jstor.org/stable/2984219 (accessed on 1 May 2023). [CrossRef]
- Hult, G.T.M.; Hair, J.F.; Proksch, D.; Sarstedt, M.; Pinkwart, A.; Ringle, C.M. Addressing Endogeneity in International Marketing Applications of Partial Least Squares Structural Equation Modeling. J. Int. Mark. 2018, 26, 1–21. [Google Scholar] [CrossRef]
- Bascle, G. Controlling for endogeneity with instrumental variables in strategic management research. Strat. Organ. 2008, 6, 285–327. [Google Scholar] [CrossRef]
- Ebbes, P.; Papies, D.; van Heerde, H.J. Dealing with Endogeneity: A Nontechnical Guide for Marketing Researchers. In Handbook of Market Research; Homburg, C., Klarmann, M., Vomberg, A., Eds.; Springer International Publishing: Cham, Switzerland, 2017; pp. 1–37. [Google Scholar]
- Park, S.; Gupta, S. Handling Endogenous Regressors by Joint Estimation Using Copulas. Mark. Sci. 2012, 31, 567–586. Available online: http://www.jstor.org/stable/41687947 (accessed on 1 May 2023). [CrossRef]
- Reeb, D.; Sakakibara, M.; Mahmood, I.P. From the Editors: Endogeneity in international business research. J. Int. Bus. Stud. 2012, 43, 211–218. [Google Scholar] [CrossRef]
- Hair, J.J.F.; Sarstedt, M.; Matthews, L.M.; Ringle, C.M. Identifying and treating unobserved heterogeneity with FIMIX-PLS: Part I–method. Eur. Bus. Rev. 2016, 28, 63–76. [Google Scholar] [CrossRef]
- Matthews, L.M.; Sarstedt, M.; Hair, J.F.; Ringle, C.M. Identifying and treating unobserved heterogeneity with FIMIX-PLS. Eur. Bus. Rev. 2016, 28, 208–224. [Google Scholar] [CrossRef]
- Sarstedt, M.; Becker, J.-M.; Ringle, C.M.; Schwaiger, M. Uncovering and Treating Unobserved Heterogeneity with FIMIX-PLS: Which Model Selection Criterion Provides an Appropriate Number of Segments? Schmalenbach Bus. Rev. 2011, 63, 34–62. [Google Scholar] [CrossRef]
- Raykov, T.; Calantone, R.J. The utility of item response modeling in marketing research. J. Acad. Mark. Sci. 2014, 42, 337–360. [Google Scholar] [CrossRef]
- Gibson, C.B.; Birkinshaw, J. The antecedents, consequences, and mediating role of organizational ambidexterity. Acad. Manag. J. 2004, 47, 209–226. [Google Scholar] [CrossRef]
- Winter, S.G. Understanding dynamic capabilities. Strateg. Manag. J. 2003, 24, 991–995. [Google Scholar] [CrossRef]
- Belhadi, A.; Kamble, S.; Gunasekaran, A.; Mani, V. Analyzing the mediating role of organizational ambidexterity and digital business transformation on industry 4.0 capabilities and sustainable supply chain performance. Supply Chain Manag. Int. J. 2022, 27, 696–711. [Google Scholar] [CrossRef]
- Simeoni, F.; Brunetti, F.; Mion, G.; Baratta, R. Ambidextrous organizations for sustainable development: The case of fair-trade systems. J. Bus. Res. 2019, 112, 549–560. [Google Scholar] [CrossRef]
- Gupta, S.; Giri, V. Ensure High Availability of Data Lake. In Practical Enterprise Data Lake Insights: Handle Data-Driven Challenges in an Enterprise Big Data Lake; Gupta, S., Giri, V., Eds.; Apress: Berkeley, CA, USA, 2018; pp. 261–295. [Google Scholar]
- Labrinidis, A.; Jagadish, H.V. Challenges and opportunities with big data. Proc. VLDB Endow. 2012, 5, 2032–2033. [Google Scholar] [CrossRef]
- Dubey, R.; Gunasekaran, A.; Childe, S.J.; Roubaud, D.; Wamba, S.F.; Giannakis, M.; Foropon, C. Big data analytics and organizational culture as complements to swift trust and collaborative performance in the humanitarian supply chain. Int. J. Prod. Econ. 2019, 210, 120–136. [Google Scholar] [CrossRef]
- Dubey, R.; Gunasekaran, A.; Childe, S.J.; Luo, Z.; Wamba, S.F.; Roubaud, D.; Foropon, C. Examining the role of big data and predictive analytics on collaborative performance in context to sustainable consumption and production behaviour. J. Clean. Prod. 2018, 196, 1508–1521. [Google Scholar] [CrossRef]
- Burin, A.R.G.; Arostegui, M.N.P.; Llorens-Montes, J. Ambidexterity and IT competence can improve supply chain flexibility? A resource orchestration approach. J. Purch. Supply Manag. 2020, 26, 100610. [Google Scholar] [CrossRef]
- Khan, Z.; Lew, Y.K.; Marinova, S. Exploitative and exploratory innovations in emerging economies: The role of realized absorptive capacity and learning intent. Int. Bus. Rev. 2019, 28, 499–512. [Google Scholar] [CrossRef]
- Gastaldi, L.; Lessanibahri, S.; Tedaldi, G.; Miragliotta, G. Companies’ adoption of Smart Technologies to achieve structural ambidexterity: An analysis with SEM. Technol. Forecast. Soc. Chang. 2022, 174, 121187. [Google Scholar] [CrossRef]
- Rintala, O.; Laari, S.; Solakivi, T.; Töyli, J.; Nikulainen, R.; Ojala, L. Revisiting the relationship between environmental and financial performance: The moderating role of ambidexterity in logistics. Int. J. Prod. Econ. 2022, 248, 108479. [Google Scholar] [CrossRef]
- El Baz, J.; Ruel, S. Can supply chain risk management practices mitigate the disruption impacts on supply chains’ resilience and robustness? Evidence from an empirical survey in a COVID-19 outbreak era. Int. J. Prod. Econ. 2021, 233, 107972. [Google Scholar] [CrossRef]
- Zhang, Q.; Pan, J.; Jiang, Y.; Feng, T. The impact of green supplier integration on firm performance: The mediating role of social capital accumulation. J. Purch. Supply Manag. 2020, 26, 100579. [Google Scholar] [CrossRef]
- Agyabeng-Mensah, Y.; Ahenkorah, E.; Afum, E.; Dacosta, E.; Tian, Z. Green warehousing, logistics optimization, social values and ethics and economic performance: The role of supply chain sustainability. Int. J. Logist. Manag. 2020, 31, 549–574. [Google Scholar] [CrossRef]
- Zhu, C.; Du, J.; Shahzad, F.; Wattoo, M.U. Environment Sustainability Is a Corporate Social Responsibility: Measuring the Nexus between Sustainable Supply Chain Management, Big Data Analytics Capabilities, and Organizational Performance. Sustainability 2022, 14, 3379. [Google Scholar] [CrossRef]
- Gouda, S.K.; Saranga, H. Sustainable supply chains for supply chain sustainability: Impact of sustainability efforts on supply chain risk. Int. J. Prod. Res. 2018, 56, 5820–5835. [Google Scholar] [CrossRef]
- Hale, J.; Legun, K.; Campbell, H.; Carolan, M. Social sustainability indicators as performance. Geoforum 2019, 103, 47–55. [Google Scholar] [CrossRef]
- Desiderio, E.; García-Herrero, L.; Hall, D.; Segrè, A.; Vittuari, M. Social sustainability tools and indicators for the food supply chain: A systematic literature review. Sustain. Prod. Consum. 2022, 30, 527–540. [Google Scholar] [CrossRef]



| Sr. | Publication | Region | Type of Industry/Sample Size | Factors Discussed. | Solution Methodology | ||||||
|---|---|---|---|---|---|---|---|---|---|---|---|
| SCAC | AG | SCF | Amb. | Eco. | Envr. | Soc. | |||||
| 1. | [4] | India | Manufacturing/297 responses | 🗸 | 🗸 | 🗸 | 🗸 | SEM and ANN | |||
| 2. | [58] | China | Manufacturing/307 responses | 🗸 | 🗸 | SEM | |||||
| 3. | [59] | India | Manufacturing/106 responses | 🗸 | 🗸 | 🗸 | SEM | ||||
| 4. | [25] | NA | SC professionals/ 281 responses | 🗸 | 🗸 | 🗸 | 🗸 | SEM | |||
| 5. | [29] | NA | SC managers/ 239 responses | 🗸 | 🗸 | SEM | |||||
| 6. | [9] | Pakistan | Manufacturing/ 277 responses | 🗸 | 🗸 | 🗸 | 🗸 | SEM | |||
| 7. | [26] | South Africa | Mining/ 520 responses | 🗸 | 🗸 | 🗸 | SEM | ||||
| 8. | [60] | India | Data analytics professionals/ 209 responses | 🗸 | 🗸 | SEM | |||||
| 9. | [61] | China | Manufacturing/206 responses | 🗸 | 🗸 | 🗸 | Hierarchical multiple regression | ||||
| 10. | [27] | NA | Automobile and Airline Industry/ 145 responses | 🗸 | 🗸 | Qualitative and quantitative | |||||
| 11. | [17] | USA | Supply chain managers/ 281 responses | 🗸 | 🗸 | SEM | |||||
| 12. | [28] | Iran | Pharmaceutical/188 responses | 🗸 | 🗸 | SEM | |||||
| 13. | [5] | India | SC managers/ 173 responses | 🗸 | 🗸 | 🗸 | SEM | ||||
| 14. | [62] | India | Manufacturing/213 responses | 🗸 | 🗸 | SEM | |||||
| 15. | [63] | Europe | Supply chain managers/ 259 responses | 🗸 | 🗸 | 🗸 | SEM | ||||
| 16. | [40] | India | Supply chain managers/ 316 responses | 🗸 | 🗸 | 🗸 | SEM and ANN | ||||
| 17. | [2] | Golf-Cooperation Countries | Professionals/ 215 responses | 🗸 | 🗸 | SEM | |||||
| 18. | [64] | India | SC managers/173 responses | 🗸 | 🗸 | 🗸 | SEM | ||||
| 19. | [10] | NA | Automobiles/205 responses | 🗸 | 🗸 | 🗸 | 🗸 | SEM | |||
| 20. | [57] | NA | IT professionals/ 215 responses | 🗸 | 🗸 | SEM | |||||
| 21. | [32] | NA | NA | 🗸 | 🗸 | 🗸 | Conceptual framework | ||||
| 22. | [31] | China | Manufacturing/ 206 responses | 🗸 | 🗸 | Least square regression | |||||
| 23. | [65] | France | SC professionals/404 responses | 🗸 | 🗸 | 🗸 | 🗸 | 🗸 | SEM | ||
| 24. | [66] | Iran | IT professionals/ 187 responses | 🗸 | 🗸 | SEM | |||||
| 25. | [67] | Malaysia | Service firms/ 145 responses | 🗸 | 🗸 | SEM | |||||
| 26. | This research | Pakistan, India, and Bangladesh | SC managers/ 427 responses | 🗸 | 🗸 | 🗸 | 🗸 | 🗸 | 🗸 | 🗸 | SEM |
| Characteristics of the Respondents (Sample = 427) | Number | Percentage |
|---|---|---|
| Country’s Name | ||
| Pakistan | 209 | 48.9% |
| India | 120 | 28.1% |
| Bangladesh | 98 | 22.1% |
| Firm Size (number of employees) | ||
| Small (10–49) | 26 | 6.0% |
| Medium (50–249) | 62 | 14.5% |
| Large (>250) | 339 | 79.3% |
| Experience of SC professional | ||
| 1–3 years | 68 | 15.9% |
| 4–7 years | 108 | 25.2% |
| 7–10 years | 83 | 19.4% |
| More than 10 years | 168 | 39.3% |
| Sector | ||
| Heavy manufacturing | 20 | 4.68% |
| Fast moving consumer goods (FMCG) | 122 | 28.5% |
| Automobiles | 46 | 10.7% |
| Pharmaceuticals | 89 | 20.8% |
| Textiles and apparel | 128 | 29.9% |
| Packaging | 22 | 5.15% |
| Constructs | Item | Loadings | Cronbach’s Alpha | CR (rho_a) | CR (rho_c) | (AVE) |
|---|---|---|---|---|---|---|
| Technical capability | TC1 | 0.781 | 0.775 | 0.782 | 0.870 | 0.690 |
| TC2 | 0.875 | |||||
| TC3 | 0.834 | |||||
| Management capability | MC1 | 0.800 | 0.747 | 0.748 | 0.855 | 0.664 |
| MC2 | 0.833 | |||||
| MC3 | 0.811 | |||||
| Human resource capability | HC1 | 0.858 | 0.712 | 0.719 | 0.839 | 0.636 |
| HC2 | 0.811 | |||||
| HC3 | 0.717 | |||||
| Data-driven culture | DD1 | 0.911 | 0.778 | 0.795 | 0.871 | 0.694 |
| DD2 | 0.768 | |||||
| DD3 | 0.814 | |||||
| Exploitative capability | Exploit1 | 0.755 | 0.774 | 0.775 | 0.855 | 0.596 |
| Exploit2 | 0.754 | |||||
| Exploit3 | 0.775 | |||||
| Exploit4 | 0.805 | |||||
| Explorative capability | Explore1 | 0.784 | 0.781 | 0.803 | 0.860 | 0.607 |
| Explore2 | 0.650 | |||||
| Explore3 | 0.868 | |||||
| Explore4 | 0.800 | |||||
| Visibility | Visibility1 | Deleted | 0.727 | 0.722 | 0.843 | 0.643 |
| Visibility2 | 0.817 | |||||
| Visibility3 | 0.856 | |||||
| Visibility4 | 0.727 | |||||
| Agility | Agility1 | 0.687 | 0.766 | 0.770 | 0.841 | 0.515 |
| Agility2 | 0.755 | |||||
| Agility3 | 0.738 | |||||
| Agility4 | Deleted | |||||
| Agility5 | 0.676 | |||||
| Agility6 | 0.730 | |||||
| Adaptability | Adapt1 | 0.717 | 0.712 | 0.734 | 0.820 | 0.534 |
| Adapt2 | 0.682 | |||||
| Adapt3 | 0.709 | |||||
| Adapt4 | 0.808 | |||||
| Adapt5 | Deleted | |||||
| Economic | Econom1 | 0.707 | 0.799 | 0.885 | 0.853 | 0.538 |
| Econom2 | 0.737 | |||||
| Econom3 | 0.767 | |||||
| Econom4 | 0.65 | |||||
| Econom5 | 0.799 | |||||
| Environmental | Environ1 | 0.777 | 0.832 | 0.859 | 0.884 | 0.610 |
| Environ2 | 0.869 | |||||
| Environ3 | 0.87 | |||||
| Environ4 | 0.817 | |||||
| Environ5 | 0.516 | |||||
| Social | Social1 | 0.764 | 0.855 | 0.858 | 0.896 | 0.632 |
| Social2 | 0.816 | |||||
| Social3 | 0.788 | |||||
| Social4 | 0.795 | |||||
| Social5 | 0.812 |
| Adapt. | Agile | DD | Eco. | Env. | Exploit. | Explore | HC | MC | Social | TC | Visi. | |
|---|---|---|---|---|---|---|---|---|---|---|---|---|
| Adapt | 0.73 | 0.79 | 0.61 | 0.34 | 0.33 | 0.66 | 0.65 | 0.62 | 0.66 | 0.35 | 0.65 | 0.81 |
| Agile | 0.59 | 0.72 | 0.62 | 0.33 | 0.27 | 0.67 | 0.55 | 0.59 | 0.70 | 0.28 | 0.58 | 0.71 |
| DD | 0.47 | 0.50 | 0.83 | 0.28 | 0.26 | 0.58 | 0.54 | 0.78 | 0.84 | 0.31 | 0.69 | 0.63 |
| Eco | 0.30 | 0.29 | 0.25 | 0.73 | 0.69 | 0.44 | 0.34 | 0.27 | 0.37 | 0.55 | 0.28 | 0.36 |
| Env | 0.26 | 0.22 | 0.22 | 0.51 | 0.78 | 0.36 | 0.22 | 0.31 | 0.35 | 0.74 | 0.30 | 0.31 |
| Exploit | 0.51 | 0.53 | 0.46 | 0.41 | 0.29 | 0.77 | 0.74 | 0.53 | 0.69 | 0.36 | 0.57 | 0.63 |
| Explore | 0.50 | 0.43 | 0.44 | 0.31 | 0.19 | 0.59 | 0.78 | 0.54 | 0.64 | 0.27 | 0.59 | 0.56 |
| HC | 0.46 | 0.45 | 0.59 | 0.24 | 0.25 | 0.40 | 0.41 | 0.80 | 0.84 | 0.31 | 0.81 | 0.68 |
| MC | 0.49 | 0.54 | 0.64 | 0.31 | 0.27 | 0.52 | 0.50 | 0.62 | 0.82 | 0.27 | 0.85 | 0.73 |
| Social | 0.28 | 0.24 | 0.26 | 0.45 | 0.63 | 0.29 | 0.23 | 0.25 | 0.22 | 0.80 | 0.26 | 0.24 |
| TC | 0.49 | 0.46 | 0.54 | 0.25 | 0.24 | 0.44 | 0.47 | 0.61 | 0.65 | 0.21 | 0.83 | 0.70 |
| Visi | 0.60 | 0.57 | 0.49 | 0.31 | 0.25 | 0.49 | 0.44 | 0.52 | 0.55 | 0.21 | 0.55 | 0.80 |
| Constructs | Item | Loadings | (VIF) | Cronbach’s Alpha | CR (rho_a) | CR (rho_c) | (AVE) |
|---|---|---|---|---|---|---|---|
| (SCAC) | Technical | 0.831 | 1.822 | 0.861 | 0.864 | 0.906 | 0.706 |
| Management | 0.875 | 1.728 | |||||
| Human resource | 0.829 | 1.924 | |||||
| Data driven | 0.824 | 1.409 | |||||
| SC ambidexterity | Exploitative | 0.904 | 1.865 | 0.744 | 0.749 | 0.886 | 0.796 |
| Explorative | 0.88 | 1.54 | |||||
| SC dynamic capability | Visibility | 0.851 | 1.54 | 0.809 | 0.809 | 0.887 | 0.723 |
| Agility | 0.844 | 1.979 | |||||
| Adaptability | 0.856 | 2.299 | |||||
| SC sustainability | Economic | 0.828 | 1.722 | 0.773 | 0.785 | 0.867 | 0.685 |
| Environmental | 0.84 | 1.976 | |||||
| Social | 0.814 | 1.738 |
| Ambidexterity | Dynamic Capability | SCAC | Sustainability | |
|---|---|---|---|---|
| Ambidexterity | 0.892 | 0.821 | 0.757 | 0.510 |
| Dynamic capability | 0.638 | 0.850 | 0.834 | 0.468 |
| SCAC | 0.608 | 0.697 | 0.840 | 0.435 |
| Sustainability | 0.399 | 0.375 | 0.358 | 0.828 |
| Hypothesis | Beta Coefficient | Standard Deviation | T Statistics (Bootstrap) | p-Values | Result |
|---|---|---|---|---|---|
| H1: Ambidexterity → Dynamic capability | 0.340 | 0.045 | 7.599 | 0.000 | Supported |
| H2: Ambidexterity → SC sustainability | 0.289 | 0.056 | 5.175 | 0.000 | Supported |
| H3: SCAC → Dynamic capability | 0.490 | 0.045 | 10.972 | 0.000 | Supported |
| H4: SCAC → SC sustainability | 0.182 | 0.056 | 3.239 | 0.000 | Supported |
| Total Effect | Direct Effect | Indirect Effect | Result | |||||
|---|---|---|---|---|---|---|---|---|
| Coefficient | p-Value | Coefficient | p-Value | Hypothesis | Coefficient | T-Value (Bootstrap) | p-Value | |
| 0.638 | 0.000 | 0.340 | 0.000 | H5: Ambidexterity → SCAC → Dynamic capability | 0.298 | 8.983 | 0.000 | Supported |
| 0.399 | 0.000 | 0.289 | 0.000 | H6: Ambidexterity → SCAC → SC sustainability | 0.110 | 3.062 | 0.000 | Supported |
| f2 in Relation with | |||||
|---|---|---|---|---|---|
| Construct | R2 | Q2 | Ambidexterity | Dynamic Capability | SC Sustainability |
| SCAC | 0.370 | 0.366 | 0.587 | 0.343 | 0.026 |
| Dynamic capability | 0.558 | 0.404 | 0.165 | ||
| SC sustainability | 0.181 | 0.152 | 0.064 | ||
| Exogenous Variables | Original Effect Size | 95.00% | Permutation p-Value |
|---|---|---|---|
| Endogenous variable = Dynamic capability | |||
| Ambidexterity | 0.163 | 0.077 | 0.000 |
| SCAC | 0.251 | 0.099 | 0.000 |
| Endogenous variable = Supply chain sustainability | |||
| Ambidexterity | 0.105 | 0.073 | 0.000 |
| SCAC | 0.170 | 0.096 | 0.000 |
| Endogenous variable = Dynamic capability | |||
| Dynamic capability | Ambidexterity | SCAC | |
| 0.00% | −1.99 | 0 | 0 |
| 10.00% | −1.443 | 0 | 0.468 |
| 20.00% | −0.896 | 0 | 1.639 |
| 30.00% | −0.349 | 0 | 3.981 |
| 40.00% | 0.198 | 0 | 5.386 |
| 50.00% | 0.745 | 13.115 | 9.836 |
| 60.00% | 1.293 | 13.115 | 28.571 |
| 70.00% | 1.84 | 54.333 | 40.515 |
| 80.00% | 2.387 | 69.555 | 51.522 |
| 90.00% | 2.934 | 77.049 | 96.721 |
| 100.00% | 3.481 | 94.614 | 98.361 |
| Endogenous variable = SC sustainability | |||
| SC sustainability | Ambidexterity | SCAC | |
| 0.00% | −1.834 | 0 | 0 |
| 10.00% | −1.316 | 0 | 0.468 |
| 20.00% | −0.798 | 0 | 0.468 |
| 30.00% | −0.28 | 0 | 0.937 |
| 40.00% | 0.238 | 0 | 0.937 |
| 50.00% | 0.757 | 0 | 0.937 |
| 60.00% | 1.275 | 1.171 | 12.881 |
| 70.00% | 1.793 | 12.881 | 20.375 |
| 80.00% | 2.311 | 51.522 | 42.389 |
| 90.00% | 2.829 | 51.522 | 63.7 |
| Nonlinear Relationship | Path Coefficient | p-Value | Ramsey’s RESET |
|---|---|---|---|
| (Ambidexterity) → Dynamic capability | 0.005 | 0.812 | RESET = 0.0147, p-value = 0.9996 |
| (SCAC) → Dynamic capability | 0.002 | 0.926 | |
| (Ambidexterity) → SCAC | 0.054 | 0.067 | |
| (Ambidexterity) → SC sustainability | 0.022 | 0.475 | RESET = 0.2943, p-value = 0.8817 |
| (SCAC) → SC sustainability | −0.009 | 0.809 |
| Test | Constructs | Coefficient | p-Values |
|---|---|---|---|
| GC of model 1 (endogenous variables; ambidexterity) | Ambidexterity → Dynamic capability | 0.410 | 0.056 |
| SCAC → Dynamic capability | 0.489 | 0.000 | |
| GC (Ambidexterity) → Dynamic capability | −0.073 | 0.727 | |
| GC of model 2 (endogenous variables; SCAC) | Ambidexterity → Dynamic capability | 0.339 | 0.000 |
| SCAC → Dynamic capability | 0.463 | 0.000 | |
| GC (SCAC) → Dynamic capability | 0.030 | 0.808 | |
| GC of model 3 (endogenous variables; ambidexterity, SCAC) | Ambidexterity → Dynamic capability | 0.443 | 0.070 |
| SCAC → Dynamic capability | 0.435 | 0.004 | |
| GC (SCAC) → Dynamic capability | 0.057 | 0.691 | |
| GC (Ambidexterity) → Dynamic capability | −0.109 | 0.655 | |
| GC of model 4 (endogenous variables; ambidexterity) | Ambidexterity → Sustainability | 0.457 | 0.122 |
| SCAC → Sustainability | 0.179 | 0.001 | |
| GC (Ambidexterity) → Sustainability | −0.174 | 0.563 | |
| GC of model 5 (endogenous variables; SCAC) | Ambidexterity → Sustainability | 0.286 | 0.000 |
| SCAC → Sustainability | 0.132 | 0.478 | |
| GC (SCAC) → Sustainability | 0.054 | 0.771 | |
| GC of model 6 (endogenous variables; ambidexterity, SCAC) | Ambidexterity → Sustainability | 0.523 | 0.088 |
| SCAC → Sustainability | 0.069 | 0.719 | |
| GC (SCAC) → Sustainability | 0.117 | 0.552 | |
| GC (Ambidexterity) → Sustainability | −0.247 | 0.435 |
| Complete Sample | Partition-1 | Partition-2 | Experience > 10 Years | Experience < 10 Years | ||||||
|---|---|---|---|---|---|---|---|---|---|---|
| Coeff | p-Value | Coeff | p-Value | Coeff | p-Value | Coeff | p-Value | Coeff | p-Value | |
| Ambidexterity → Dynamic capability | 0.340 | 0.000 | 0.324 | 0.000 | 0.301 | 0.000 | 0.290 | 0.000 | 0.347 | 0.000 |
| SCAC → Dynamic capability | 0.490 | 0.000 | 0.471 | 0.000 | 0.553 | 0.000 | 0.560 | 0.000 | 0.467 | 0.000 |
| Ambidexterity → SC sustainability | 0.289 | 0.000 | 0.202 | 0.090 | 0.483 | 0.000 | 0.223 | 0.000 | 0.333 | 0.000 |
| SCAC → SC sustainability | 0.182 | 0.000 | −0.08 | 0.403 | 0.387 | 0.000 | 0.146 | 0.181 | 0.223 | 0.001 |
| Reliability and validity | ||||||||||
| Cronbach’s alpha | 🗸 | 🗸 | 🗸 | 🗸 | 🗸 | |||||
| Composite reliability | 🗸 | 🗸 | 🗸 | 🗸 | 🗸 | |||||
| AVE | 🗸 | 🗸 | 🗸 | 🗸 | 🗸 | |||||
| R-Square | ||||||||||
| Dynamic capability | 0.558 | 0.466 | 0.700 | 0.630 | 0.517 | |||||
| SC sustainability | 0.180 | 0.032 | 0.723 | 0.118 | 0.242 | |||||
| SCAC | 0.370 | 0.207 | 0.830 | 0.509 | 0.303 | |||||
| Original (Group_India and Bangladesh) | p-Value (Group_India and Bangladesh) | Original (Group_Pakistan) | p-Value (Group_Pakistan) | Invariant | |
|---|---|---|---|---|---|
| Ambidexterity → Dynamic capability | 0.354 | 0.000 | 0.329 | 0.000 | yes |
| Ambidexterity → SCAC | 0.670 | 0.000 | 0.533 | 0.000 | yes |
| Ambidexterity → Sustainability | 0.293 | 0.000 | 0.281 | 0.000 | yes |
| SCAC → Dynamic capability | 0.491 | 0.000 | 0.485 | 0.000 | yes |
| SCAC → Sustainability | 0.167 | 0.040 | 0.205 | 0.008 | yes |
Disclaimer/Publisher’s Note: The statements, opinions and data contained in all publications are solely those of the individual author(s) and contributor(s) and not of MDPI and/or the editor(s). MDPI and/or the editor(s) disclaim responsibility for any injury to people or property resulting from any ideas, methods, instructions or products referred to in the content. |
© 2023 by the authors. Licensee MDPI, Basel, Switzerland. This article is an open access article distributed under the terms and conditions of the Creative Commons Attribution (CC BY) license (https://creativecommons.org/licenses/by/4.0/).
Share and Cite
Munir, M.A.; Hussain, A.; Farooq, M.; Habib, M.S.; Shahzad, M.F. Data-Driven Transformation: The Role of Ambidexterity and Analytics Capability in Building Dynamic and Sustainable Supply Chains. Sustainability 2023, 15, 10896. https://doi.org/10.3390/su151410896
Munir MA, Hussain A, Farooq M, Habib MS, Shahzad MF. Data-Driven Transformation: The Role of Ambidexterity and Analytics Capability in Building Dynamic and Sustainable Supply Chains. Sustainability. 2023; 15(14):10896. https://doi.org/10.3390/su151410896
Chicago/Turabian StyleMunir, Muhammad Adeel, Amjad Hussain, Muhammad Farooq, Muhammad Salman Habib, and Muhammad Faisal Shahzad. 2023. "Data-Driven Transformation: The Role of Ambidexterity and Analytics Capability in Building Dynamic and Sustainable Supply Chains" Sustainability 15, no. 14: 10896. https://doi.org/10.3390/su151410896
APA StyleMunir, M. A., Hussain, A., Farooq, M., Habib, M. S., & Shahzad, M. F. (2023). Data-Driven Transformation: The Role of Ambidexterity and Analytics Capability in Building Dynamic and Sustainable Supply Chains. Sustainability, 15(14), 10896. https://doi.org/10.3390/su151410896

