Reconstruction and Trends of Total Phosphorus in Shallow Lakes in Eastern China in The Past Century
Abstract
1. Introduction
2. Materials and Methods
2.1. Data Collection and Reconstruction
| Name | Surface (km2) | Depth (m) | 2019-TP (mg/L) | Reconstructed TP (mg/L) | Time and Resource |
|---|---|---|---|---|---|
| CH | 770 | 3.00 | 0.08 | 1500–2006 [65] | |
| DTH | 80.1 | 2.58 | 0.29 | 0.10 | 1840–2019 [66] |
| DSH | 63.7 | 2.10 | 0.09 | 1920–2009 [67] | |
| FTH * | 114.7 | 2.00 | 0.10 | 0.07 | 1806–2019 (unpublished) |
| HH | 344.4 | 1.60 | 0.07 | 0.05 | 1823–1996 [59] |
| LGH | 316.2 | 2.08 | 0.11 | 0.05 | 1815–1998 [62] |
| LZH * | 304.3 | 2.10 | 0.08 | 0.07 | 1850–2011 [60] |
| SH | 3.5 | 2.00 | 0.59 | 0.14 | 1973–2011 [68] |
| STH | 23.3 | 1.52 | 0.08 | 1867–2010 [69] | |
| TBH | 25.1 | 2.75 | 0.51 | 0.08 | 1850–2006 [70] |
| TH | 2338 | 1.89 | 0.08 | 1830–2001 [54] | |
| WSH | 16.1 | 3.10 | 0.21 | 0.16 | 1860–2007 [71] |
| XLH * | 72.1 | 1.93 | 0.07 | 0.06 | 1885–2020 [61] |
| ZDH * | 35.2 | 1.2 | 0.07 | 1863–2011 [69] | |
| PYH * | 2933 | 5.1 | 0.06 | 1944–2011 [72] |
2.2. Statistical Analysis
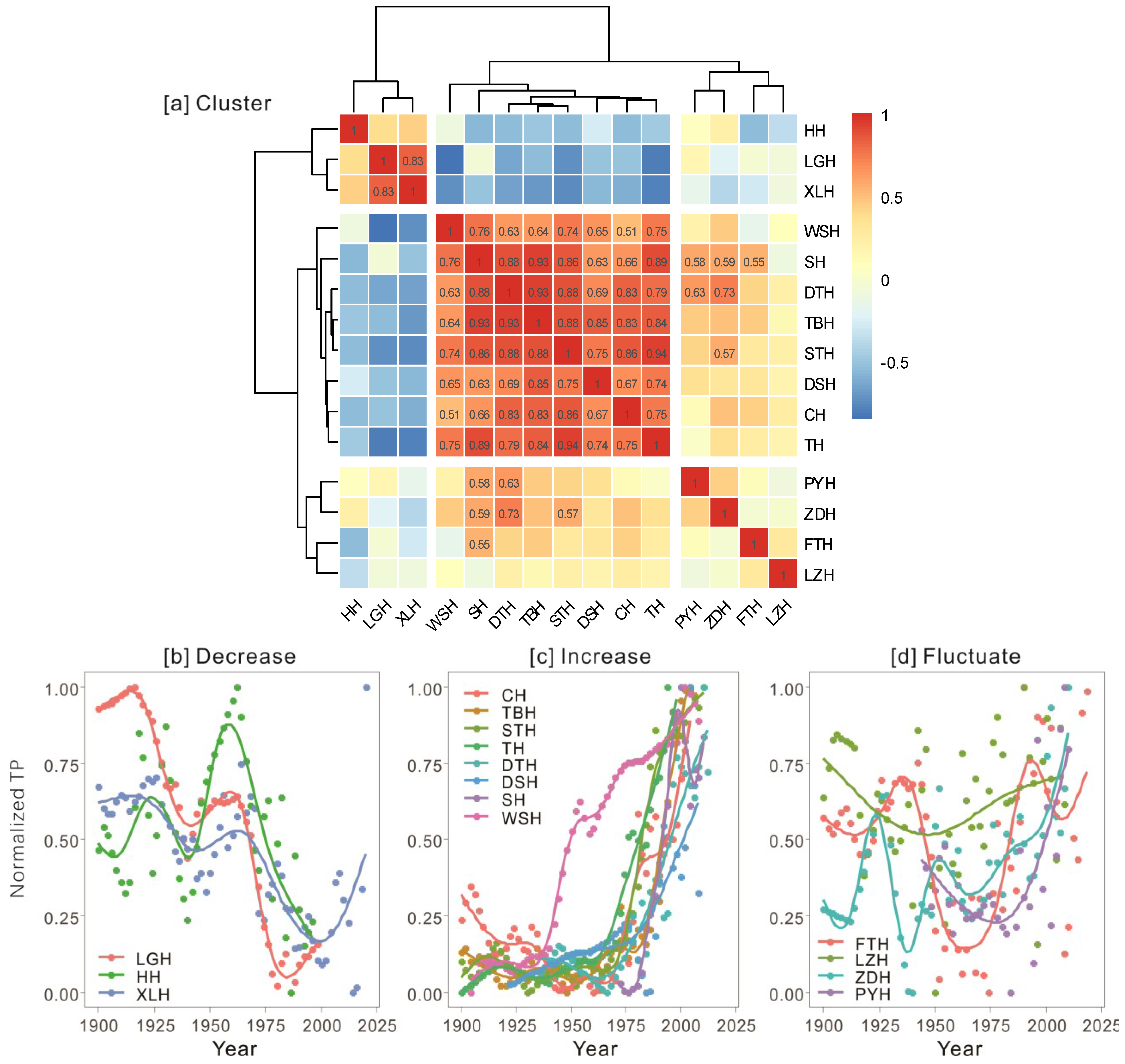
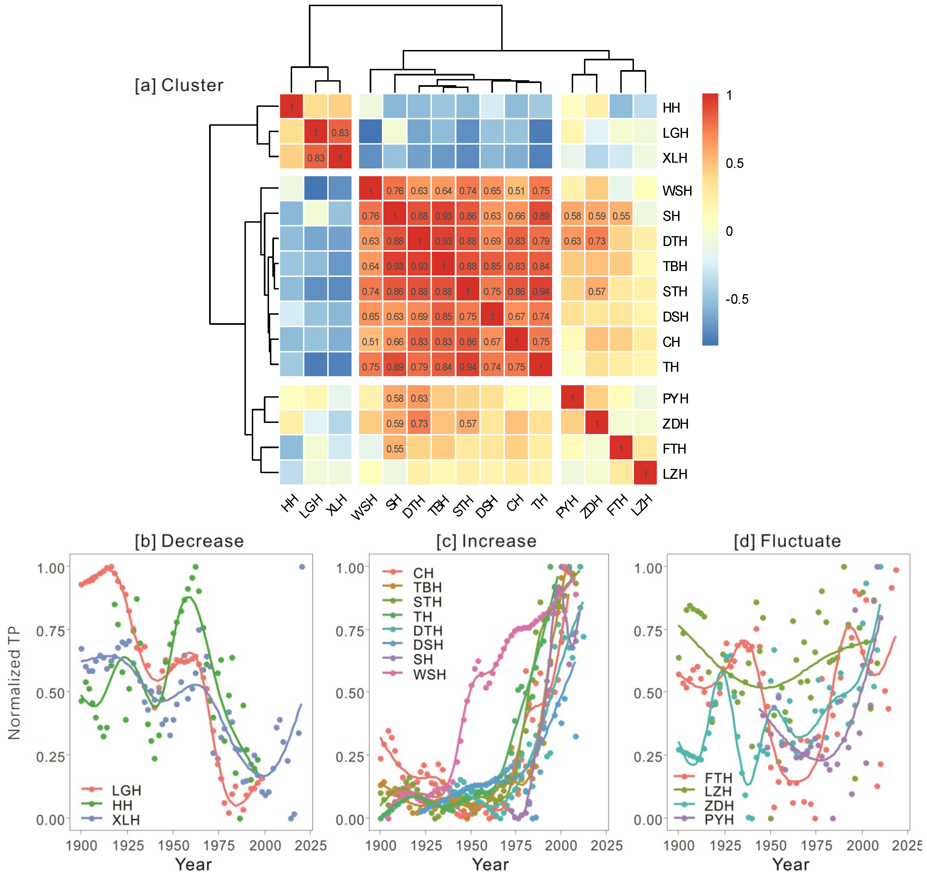
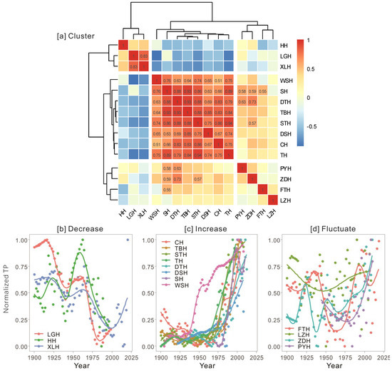
3. Results
3.1. TP Reconstructions and Trends
3.2. Non-Linear Changes in the Main Trend
4. Discussion
4.1. Possible Reasons for Different TP Trajectories
4.2. The Influence of TP Trends on Lake Ecosystems
4.3. Policy Implications
5. Conclusions
Author Contributions
Funding
Institutional Review Board Statement
Informed Consent Statement
Data Availability Statement
Acknowledgments
Conflicts of Interest
References
- Butchart, S.H.M.; Walpole, M.; Collen, B.; van Strien, A.; Scharlemann, J.P.W.; Almond, R.E.A.; Baillie, J.E.M.; Bomhard, B.; Brown, C.; Bruno, J.; et al. Global Biodiversity: Indicators of Recent Declines. Science 2010, 328, 1164–1168. [Google Scholar] [CrossRef] [PubMed]
- Carpenter, S.R. Eutrophication of aquatic ecosystems: Bistability and soil phosphorus. Proc. Natl. Acad. Sci. USA 2005, 102, 10002–10005. [Google Scholar] [CrossRef] [PubMed]
- Woolway, R.I.; Kraemer, B.M.; Lenters, J.D.; Merchant, C.J.; O’Reilly, C.M.; Sharma, S. Global lake responses to climate change. Nat. Rev. Earth Environ. 2020, 1, 388–403. [Google Scholar] [CrossRef]
- Zhang, K.; Yang, X.; Kattel, G.; Lin, Q.; Shen, J. Freshwater lake ecosystem shift caused by social-economic transitions in Yangtze River Basin over the past century. Sci. Rep. 2018, 8, 17146. [Google Scholar] [CrossRef] [PubMed]
- Carpenter, S.R.; DeFries, R.; Dietz, T.; Mooney, H.A.; Polasky, S.; Reid, W.V.; Scholes, R.J. Millennium Ecosystem Assessment: Research needs. Science 2006, 314, 257–258. [Google Scholar] [CrossRef]
- Davidson, T.A.; Jeppesen, E. The role of palaeolimnology in assessing eutrophication and its impact on lakes. J. Paleolimnol. 2013, 49, 391–410. [Google Scholar] [CrossRef]
- Gilbert, P.M. Eutrophication, harmful algae and biodiversity—Challenging paradigms in a world of complex nutrient changes. Mar. Pollut. Bull. 2017, 124, 591–606. [Google Scholar] [CrossRef]
- Ho, J.C.; Michalak, A.M.; Pahlevan, N. Widespread global increase in intense lake phytoplankton blooms since the 1980s. Nature 2019, 574, 667–670. [Google Scholar] [CrossRef]
- May, R. Thresholds and breakpoints in ecosystems with a multiplicity of stable states. Nature 1977, 269, 471–477. [Google Scholar] [CrossRef]
- Ryo, M.; Aguilar-Trigueros, C.A.; Pinek, L.; Muller, L.A.H.; Rillig, M.C. Basic Principles of Temporal Dynamics. Trends Ecol. Evol. 2019, 34, 723–733. [Google Scholar] [CrossRef]
- Scheffer, M.; Carpenter, S.; Foley, J.A.; Folke, C.; Walker, B. Catastrophic shifts in ecosystems. Nature 2001, 413, 591–596. [Google Scholar] [CrossRef] [PubMed]
- Barnosky, A.D.; Hadly, E.A.; Bascompte, J.; Berlow, E.L.; Brown, J.H.; Fortelius, M.; Getz, W.M.; Harte, J.; Hastings, A.; Marquet, P.A.; et al. Approaching a state shift in Earth’s biosphere. Nature 2012, 486, 52–58. [Google Scholar] [CrossRef] [PubMed]
- Scheffer, M.; Carpenter, S.R.; Lenton, T.M.; Bascompte, J.; Brock, W.; Dakos, V.; van de Koppel, J.; van de Leemput, I.A.; Levin, S.A.; van Nes, E.H.; et al. Anticipating Critical Transitions. Science 2012, 338, 344–348. [Google Scholar] [CrossRef] [PubMed]
- Gromov, D.; Upmann, T. Dynamics and Economics of Shallow Lakes: A Survey. Sustainability 2021, 13, 13763. [Google Scholar] [CrossRef]
- Scheffer, M.; Bascompte, J.; Brock, W.A.; Brovkin, V.; Carpenter, S.R.; Dakos, V.; Held, H.; van Nes, E.H.; Rietkerk, M.; Sugihara, G. Early-warning signals for critical transitions. Nature 2009, 461, 53–59. [Google Scholar] [CrossRef] [PubMed]
- Carpenter, S.R.; Cole, J.J.; Pace, M.L.; Wilkinson, G.M. Response of plankton to nutrients, planktivory and terrestrial organic matter: A model analysis of whole-lake experiments. Ecol. Lett. 2016, 19, 230–239. [Google Scholar] [CrossRef] [PubMed]
- Sharpley, A.; Jarvie, H.P.; Buda, A.; May, L.; Spears, B.; Kleinman, P. Phosphorus Legacy: Overcoming the Effects of Past Management Practices to Mitigate Future Water Quality Impairment. J. Environ. Qual. 2013, 42, 1308–1326. [Google Scholar] [CrossRef]
- Walker, B.; Meyers, J. Thresholds in Ecological and Social-Ecological Systems: A Developing Database. Ecol. Soc. 2004, 9, 3. [Google Scholar] [CrossRef]
- Wang, R.; Dearing, J.A.; Langdon, P.G. Critical Transitions in Lake Ecosystem State May Be Driven by Coupled Feedback Mechanisms: A Case Study from Lake Erhai, China. Water 2022, 14, 85. [Google Scholar] [CrossRef]
- Gilarranz, L.J.; Narwani, A.; Odermatt, D.; Siber, R.; Dakos, V. Regime shifts, trends, and variability of lake productivity at a global scale. Proc. Natl. Acad. Sci. USA 2022, 119, e2116413119. [Google Scholar] [CrossRef]
- Carpenter, S.R.; Caraco, N.F.; Correll, D.L.; Howarth, R.W.; Sharpley, A.N.; Smith, V.H. Nonpoint pollution of surface waters with phosphorus and nitrogen. Ecol. Appl. 1998, 8, 559–568. [Google Scholar] [CrossRef]
- Gulati, R.D.; van Donk, E. Lakes in the Netherlands, their origin, eutrophication and restoration: State-of-the-art review. Hydrobiologia 2002, 478, 73–106. [Google Scholar] [CrossRef]
- Smol, J.P. Pollution of Lakes and Rivers: A Paleoenvironmental Perspective; John Wiley & Sons: Hoboken, NJ, USA, 2002. [Google Scholar]
- Smith, V.H.; Joye, S.B.; Howarth, R.W. Eutrophication of freshwater and marine ecosystems. Limnol. Oceanogr. 2006, 51, 351–355. [Google Scholar] [CrossRef]
- Lara, M.; Chen, Y.; Jones, B. Recent warming reverses forty-year decline in Catastrophic lake drainage and hastens Gradual lake drainage across northern Alaska. Environ. Res. Lett. 2021, 16, 124019. [Google Scholar] [CrossRef]
- Weitzell, R.E.; Kaushal, S.S.; Lynch, L.M.; Guinn, S.M.; Elmore, A.J. Extent of Stream Burial and Relationships to Watershed Area, Topography, and Impervious Surface Area. Water 2016, 8, 538. [Google Scholar] [CrossRef]
- Smith, V.H.; Tilman, G.D.; Nekola, J.C. Eutrophication: Impacts of excess nutrient inputs on freshwater, marine, and terrestrial ecosystems. Environ. Pollut. 1999, 100, 179–196. [Google Scholar] [CrossRef]
- Le Moal, M.; Gascuel-Odoux, C.; Menesguen, A.; Souchon, Y.; Etrillard, C.; Levain, A.; Moatar, F.; Pannard, A.; Souchu, P.; Lefebvre, A.; et al. Eutrophication: A new wine in an old bottle? Sci. Total Environ. 2019, 651, 2985–3001. [Google Scholar] [CrossRef]
- Jeppesen, E.; Sondergaard, M.; Jensen, J.P.; Havens, K.E.; Anneville, O.; Carvalho, L.; Coveney, M.F.; Deneke, R.; Dokulil, M.T.; Foy, B.; et al. Lake responses to reduced nutrient loading—An analysis of contemporary long-term data from 35 case studies. Freshw. Biol. 2005, 50, 1747–1771. [Google Scholar] [CrossRef]
- McCrackin, M.L.; Jones, H.P.; Jones, P.C.; Moreno-Mateos, D. Recovery of lakes and coastal marine ecosystems from eutrophication: A global meta-analysis. Limnol. Oceanogr. 2017, 62, 507–518. [Google Scholar] [CrossRef]
- Matsuzaki, S.-I.S.; Suzuki, K.; Kadoya, T.; Nakagawa, M.; Takamura, N. Bottom-up linkages between primary production, zooplankton, and fish in a shallow, hypereutrophic lake. Ecology 2018, 99, 2025–2036. [Google Scholar] [CrossRef]
- Li, Y.; Meng, J.; Zhang, C.; Ji, S.; Kong, Q.; Wang, R.; Liu, J. Bottom-up and top-down effects on phytoplankton communities in two freshwater lakes. PLoS ONE 2020, 15, e0231357. [Google Scholar] [CrossRef] [PubMed]
- Su, H.J.; Chen, J.; Wu, Y.; Chen, J.F.; Guo, X.C.; Yan, Z.B.; Tian, D.; Fang, J.Y.; Xie, P. Morphological traits of submerged macrophytes reveal specific positive feedbacks to water clarity in freshwater ecosystems. Sci. Total Environ. 2019, 684, 578–586. [Google Scholar] [CrossRef] [PubMed]
- Wang, H.J.; Wang, H.Z.; Liang, X.M.; Wu, S.K. Total phosphorus thresholds for regime shifts are nearly equal in subtropical and temperate shallow lakes with moderate depths and areas. Freshw. Biol. 2014, 59, 1659–1671. [Google Scholar] [CrossRef]
- Jeppesen, E.; Meerhoff, M.; Jacobsen, B.A.; Hansen, R.S.; Sondergaard, M.; Jensen, J.P.; Lauridsen, T.L.; Mazzeo, N.; Branco, C.W.C. Restoration of shallow lakes by nutrient control and biomanipulation-the successful strategy varies with lake size and climate. Hydrobiologia 2007, 581, 269–285. [Google Scholar] [CrossRef]
- Wang, S.M.; Dou, H.S. Lakes in China; Science Press: Beijing, China, 1998. [Google Scholar]
- Zhao, Y.; Wang, R.; Yang, X.; Dearing, J.A.; Doncaster, C.P.; Langdon, P.; Dong, X. Reconstruction of Ecological Transitions in a Temperate Shallow Lake of the Middle Yangtze River Basin in the Last Century. Water 2022, 14, 1136. [Google Scholar] [CrossRef]
- Lauridsen, T.L.; Jensen, J.P.; Jeppesen, E.; Sondergaard, M. Response of submerged macrophytes in Danish lakes to nutrient loading reductions and biomanipulation. Hydrobiologia 2003, 506, 641–649. [Google Scholar] [CrossRef]
- Last, W.M.; Smol, J.P. Tracking Environmental Change Using Lake Sediments: Basin Analysis, Coring, and Chronological Techniques, Developments in Paleoenvironmental Research; Kluwer Academic Publishers: Dordrecht, The Netherlands, 2001. [Google Scholar]
- Zeng, L.; McGowan, S.; Cao, Y.; Chen, X. Effects of dam construction and increasing pollutants on the ecohydrological evolution of a shallow freshwater lake in the Yangtze floodplain. Sci. Total Environ. 2018, 621, 219–227. [Google Scholar] [CrossRef]
- Xu, M.; Dong, X.H.; Yang, X.D.; Wang, R.; Zhang, K.; Zhao, Y.J.; Davidson, T.A.; Jeppesen, E. Using palaeolimnological data and historical records to assess long-term dynamics of ecosystem services in typical Yangtze shallow lakes (China). Sci. Total Environ. 2017, 584, 791–802. [Google Scholar] [CrossRef]
- Zhang, Y.D.; Yu, J.L.; Su, Y.L.; Du, Y.X.; Liu, Z.W. Long-term changes of water quality in aquaculture-dominated lakes as revealed by sediment geochemical records in Lake Taibai (Eastern China). Chemosphere 2019, 235, 297–307. [Google Scholar] [CrossRef]
- Randsalu-Wendrup, L.; Conley, D.J.; Carstensen, J.; Fritz, S.C. Paleolimnological records of regime shifts in lakes in response to climate change and anthropogenic activities. J. Paleolimnol. 2016, 56, 1–14. [Google Scholar] [CrossRef]
- Battarbee, R.W.A.; Anderson, N.J.; Bennion, H.; Simpson, G.L. Combining limnological and palaeolimnological data to disentangle the effects of nutrient pollution and climate change on lake ecosystems: Problems and potential. Freshw. Biol. 2010, 57, 2091–2106. [Google Scholar] [CrossRef]
- Birks, H.; Birks, H. Multi-proxy studies in palaeolimnology. Veg. Hist. Archaeobot. 2006, 15, 235–251. [Google Scholar] [CrossRef]
- Bennion, H.; Juggins, S.; Anderson, N.J. Predicting epilimnetic phosphorus concentrations using an improved diatom-based transfer function and its application to lake eutrophication management. Environ. Sci. Technol. 1996, 30, 2004–2007. [Google Scholar] [CrossRef]
- Luoto, T.P.; Rantala, M.V.; Tammelin, M.H. Tracking the Limnoecological History of Lake Hiidenvesi (Southern Finland) Using the Paleolimnological Approach. Water Air Soil Pollut. 2017, 228, 461. [Google Scholar] [CrossRef]
- Zhang, G.; Yao, T.; Chen, W.; Zheng, G.; Shum, C.K.; Yang, K.; Piao, S.; Sheng, Y.; Yi, S.; Li, J.; et al. Regional differences of lake evolution across China during 1960s–2015 and its natural and anthropogenic causes. Remote Sens. Environ. 2019, 221, 386–404. [Google Scholar] [CrossRef]
- Le, C.; Zha, Y.; Li, Y.; Sun, D.; Lu, H.; Yin, B. Eutrophication of Lake Waters in China: Cost, Causes, and Control. Environ. Manag. 2010, 45, 662–668. [Google Scholar] [CrossRef]
- Ma, R.; Duan, H.; Hu, C.; Feng, X.; Li, A.; Ju, W.; Jiang, J.; Yang, G. A half-century of changes in China’s lakes: Global warming or human influence? Geophys. Res. Lett. 2010, 37, L24106. [Google Scholar] [CrossRef]
- Wang, S.-R.; Meng, W.; Jin, X.-C.; Zheng, B.-H.; Zhang, L.; Xi, H.-Y. Ecological security problems of the major key lakes in China. Environ. Earth Sci. 2015, 74, 3825–3837. [Google Scholar] [CrossRef]
- Yang, G.S.; Ma, R.; Zhang, L.; Jiang, J.H.; Yao, S.C.; Zhang, M.; Zeng, H.A. Lake status, major problems and protection strategy in China. J. Lake Sci. 2010, 22, 799–810. [Google Scholar]
- Kong, X.Z.; He, Q.S.; Yang, B.; He, W.; Xu, F.L.; Janssen, A.B.G.; Kuiper, J.J.; van Gerven, L.P.A.; Qin, N.; Jiang, Y.J.; et al. Hydrological regulation drives regime shifts: Evidence from paleolimnology and ecosystem modeling of a large shallow Chinese lake. Glob. Change Biol. 2017, 23, 737–754. [Google Scholar] [CrossRef]
- Dong, X.; Bennion, H.; Battarbee, R.; Yang, X.; Yang, H.; Liu, E. Tracking eutrophication in Taihu Lake using the diatom record: Potential and problems. J. Paleolimnol. 2008, 40, 413–429. [Google Scholar] [CrossRef]
- Yang, X.D.; Anderson, N.J.; Dong, X.H.; Shen, J. Surface sediment diatom assemblages and epilimnetic total phosphorus in large, shallow lakes of the Yangtze floodplain: Their relationships and implications for assessing long-term eutrophication. Freshw. Biol. 2008, 53, 1273–1290. [Google Scholar] [CrossRef]
- Zhang, E.; Bedford, A.; Jones, R.; Shen, J.; Wang, S.; Tang, H. A subfossil chironomid-total phosphorus inference model for lakes in the middle and lower reaches of the Yangtze River. Chin. Sci. Bull. 2006, 51, 2125–2132. [Google Scholar] [CrossRef]
- Dong, X.; Xiangdong, Y.; Wang, R.; Hongxi, P.A.N. A diatom-total phosphorus transfer function for lakes in the middle and lower reaches of Yangtze River. J. Lake Sci. 2006, 18, 1–12. [Google Scholar] [CrossRef]
- Zhang, E.; Cao, Y.; Langdon, P.; Jones, R.; Yang, X.; Shen, J. Alternate trajectories in historic trophic change from two lakes in the same catchment, Huayang Basin, middle reach of Yangtze River, China. J. Paleolimnol. 2012, 48, 367–381. [Google Scholar] [CrossRef]
- Dong, X.; Yang, X. Establishing reference condition for lake restoration: The opportunity for palaeoecology. J. Lake Sci. 2012, 24, 974–984. [Google Scholar]
- Zhang, Q.; Dong, X.; Yao, M.; Chen, S.; Yang, X. Historical information on aquatic vegetation revealed by sedimentary diatoms: A case study on Liangzi lake. Acta Hydrobiol. Sin. 2014, 38, 1024–1032. [Google Scholar]
- Zheng, J.; Xu, M.; Zheng, W.; Zhu, K.; Wang, R.; Zhang, E. Ecosystem Evolutionary Trajectory of Lake Xiliang over the Past Century Driven by Eutrophication. Environ. Sci. 2022, 43, 2518–2526. [Google Scholar]
- Yang, X.D.; Shen, J.; Dong, X.H.; Liu, E.F.; Wang, S.M. Historical trophic evolutions and their ecological responses from shallow lakes in the middle and lower reaches of the Yangtze River: Case studies on Longgan Lake and Taibai Lake. Sci. China Ser. D Earth Sci. 2006, 49, 51–61. [Google Scholar] [CrossRef]
- Bennion, H. A diatom-phosphorus transfer function for shallow, eutrophic ponds in southeast England. Hydrobiologica 1994, 275, 391–410. [Google Scholar] [CrossRef]
- Juggins, S. Software for ecological and palaeoecological data analysis and visualisation. Tutor. Version 2003, 13, 1–24. [Google Scholar]
- Chen, X.; Yang, X.; Dong, X.; Liu, Q. Nutrient dynamics linked to hydrological condition and anthropogenic nutrient loading in Chaohu Lake (southeast China). Hydrobiologia 2011, 661, 223–234. [Google Scholar] [CrossRef]
- Liao, Y.; Li, C.; Dong, X.; Wei, W. Environmental evolution of Datong Lake over the past 160 years and its nutrient baseline. Acta Hydrobiol. Sin. 2021, 45, 206–215. [Google Scholar]
- Li, X.-P.; Chen, X.-H.; Dong, X.-H.; Dong, Z.; Sun, D.-P. Nutrient dynamics over the past 100 years and its restoration baseline in Dianshan Lake. Environ. Sci. 2012, 33, 3301–3307. [Google Scholar]
- Huang, C.; Cao, Y.; Chen, X. Ecological environment changes inferred from subfossil chironomid if Shahu Lake in Wuhan city. Acta Hydrobiol. Sin. 2018, 42, 162–170. [Google Scholar]
- Zhang, Q.; Dong, X.; Min, Y.; Chen, S.; Xiangdong, Y. Environmental changes in response to altered hydrological connectivities with the Yangtze River in Lake Zhangdu (Hubei Province) over the past 200 years. J. Lake Sci. 2013, 25, 463–470. [Google Scholar] [CrossRef]
- Liu, Q.; Yang, X.D.; Anderson, N.J.; Liu, E.F.; Dong, X.H. Diatom ecological response to altered hydrological forcing of a shallow lake on the Yangtze floodplain, SE China. Ecohydrology 2012, 5, 316–325. [Google Scholar] [CrossRef]
- Zhang, E.; Liu, E.; Jones, R.; Langdon, P.; Yang, X.; Shen, J. A 150-year record of recent changes in human activity and eutrophication of Lake Wushan from the middle reach of the Yangze River, China. J. Paleolimnol. 2010, 69, 235–241. [Google Scholar] [CrossRef]
- Zhang, Q.H.; Dong, X.H.; Chen, Y.W.; Yang, X.D.; Xu, M.; Davidson, T.A.; Jeppesen, E. Hydrological alterations as the major driver on environmental change in a floodplain Lake Poyang (China): Evidence from monitoring and sediment records. J. Great Lakes Res. 2018, 44, 377–387. [Google Scholar] [CrossRef]
- Wickham, H.; Chang, W.; Henry, L.; Pedersen, T.L.; Takahashi, K.; Wilke, C.O.; Woo, K.H.; Yutani, H.; Dunnington, D. Create Elegant Data Visualisations Using the Grammar of Graphics, CRAN 1–292. 2021.
- Weber, C.A. Aufbau und Vegetation der Moore Norddeutschlands. Bot. Jahrb. Beibl. 1907, 90, 19–34. [Google Scholar]
- Brohan, P.; Kennedy, J.J.; Harris, I.; Tett, S.F.B.; Jones, P.D. Uncertainty estimates in regional and global observed temperature changes: A new data set from 1850. J. Geophys. Res. Atmos. 2006, 111, D12106. [Google Scholar] [CrossRef]
- Liu, C. The Cause and Nevigate Externality of Agricultural Chemical Fertilizer Pollution in China. Ph.D. Thesis, Zhejiang University, Hangzhou, China, 2018. [Google Scholar]
- Xu, H.; Paerl, H.W.; Qin, B.; Zhu, G.; Hall, N.S.; Wu, Y. Determining Critical Nutrient Thresholds Needed to Control Harmful Cyanobacterial Blooms in Eutrophic Lake Taihu, China. Environ. Sci. Technol. 2015, 49, 1051–1059. [Google Scholar] [CrossRef] [PubMed]
- Yifan, D.; Wenxiu, Z.; Chenxue, Z.; Min, X.; Rong, W.; Xinghua, W.; Yuan, L. Temporal and spatial differences of lake ecosystem regime shift in China. J. Lake Sci. 2021, 33, 992–1005. [Google Scholar] [CrossRef]
- Huang, F.; Zhang, K.; Huang, S.; Lin, Q. Patterns and trajectories of macrophyte change in East China’s shallow lakes over the past one century. Sci. China Earth Sci. 2021, 64, 1735–1745. [Google Scholar] [CrossRef]
- Janssen, A.B.G.; de Jager, V.C.L.; Janse, J.H.; Kong, X.Z.; Liu, S.; Ye, Q.H.; Mooij, W.M. Spatial identification of critical nutrient loads of large shallow lakes: Implications for Lake Taihu (China). Water Res. 2017, 119, 276–287. [Google Scholar] [CrossRef]
- Janssen, A.B.G.; Hilt, S.; Kosten, S.; Klein, J.J.M.; Paerl, H.W.; Van de Waal, D.B. Shifting states, shifting services: Linking regime shifts to changes in ecosystem services of shallow lakes. Freshw. Biol. 2020, 66, 1–12. [Google Scholar] [CrossRef]
- Qin, B.Q.; Gao, G.; Zhu, G.W.; Zhang, Y.L.; Song, Y.Z.; Tang, X.M.; Xu, H.; Deng, J.M. Lake eutrophication and its ecosystem response. Chin. Sci. Bull. 2013, 58, 961–970. [Google Scholar] [CrossRef]
- Wang, Y.; Kao, Y.-C.; Zhou, Y.; Zhang, H.; Yu, X.; Lei, G. Can water level management, stock enhancement, and fishery restriction offset negative effects of hydrological changes on the four major Chinese carps in China’s largest freshwater lake? Ecol. Modell. 2019, 403, 1–10. [Google Scholar] [CrossRef]
- Zhang, Y. Assessment and Correction of Urban Bias in Surface Air Temperature Series of Eastern China over Time Period 1913–2012; China Academy of Meteorological Sciences: Beijing, China, 2014. [Google Scholar]
- Feng, Y.; Que, L.; Feng, J. Spatiotemporal characteristics of wind energy resources from 1960 to 2016 over China. Atmos. Ocean. Sci. Lett. 2020, 13, 136–145. [Google Scholar] [CrossRef]
- Junmei, L.; Congwen, Z.H.U.; Jianhua, J.U.; Xiang, L.I.N. Interdecadal Variability in Summer Precipitation over East China during the Past 100 Years and Its Possible Causes. Chin. J. Atmos. Sci. 2014, 38, 782–794. [Google Scholar]
- He, F.; Li, M.; Li, S.; Xiao, R. Comparison of changes in land use and land cover in China and the USA over the past 300 years. J. Geog. Sci. 2015, 25, 1045–1057. [Google Scholar] [CrossRef]
- Janse, J.H.; Domis, L.N.D.S.; Scheffer, M.; Lijklema, L.; Van Liere, L.; Klinge, M.; Mooij, W.M. Critical phosphorus loading of different types of shallow lakes and the consequences for management estimated with the ecosystem model PCLake. Limnologica 2008, 38, 203–219. [Google Scholar] [CrossRef]
- Li, L. Survey and Analysis of Submerged Plant Communities in Honghu Lake, China. Int. J. Ecol. 2018, 7, 129–141. [Google Scholar] [CrossRef]
- Janse, J.H. Model Studies on the Eutrophication of Shallow Lakes and Ditches; Wageningen University and Research: Wageningen, The Netherlands, 2005. [Google Scholar]
- Qin, B.; Kong, X.; Wang, R.; Zahao, Y.; Yang, X. Lake restoration time of Lake Taibai (China): A case study based on paleolimnology and ecosystem modeling. J. Paleolimnol. 2022, 68, 25–38. [Google Scholar] [CrossRef]
- Luo, W. Sediment Record of Subfossil Chironomid Assemblages in the Ecosystem Evolution of Typical Lakes in the Jianghan Lake Group. Master’s Thesis, Jiangsu Normal University, Xuzhou, China, 2017. [Google Scholar]
- Eigemann, F.; Mischke, U.; Hupfer, M.; Schaumburg, J.; Hilt, S. Biological indicators track differential responses of pelagic and littoral areas to nutrient load reductions in German lakes. Ecol. Indic. 2016, 61, 905–910. [Google Scholar] [CrossRef]
- Yu, C.X.; Li, Z.Y.; Xu, Z.H.; Yang, Z.F. Lake recovery from eutrophication: Quantitative response of trophic states to anthropogenic influences. Ecol. Eng. 2020, 143, 105697. [Google Scholar] [CrossRef]
- Wang, H.; Wang, P.; Xu, C.; Sun, Y.; Shi, L.; Zhou, L.; Jeppesen, E.; Chen, J.; Xie, P. Can the "10-year fishing ban" rescue biodiversity of the Yangtze River? Innovation 2022, 3, 100235. [Google Scholar] [CrossRef]
- Chen, Y.; Chen, S.; Ma, C.; Yu, S.; Yang, L.; Zhang, Z.; Yao, M. Palynological evidence of natural and anthropogenic impacts on aquatic environmental changes over the last 150 years in Dongping Lake, North China. Quat. Int. 2014, 349, 2–9. [Google Scholar] [CrossRef]





Disclaimer/Publisher’s Note: The statements, opinions and data contained in all publications are solely those of the individual author(s) and contributor(s) and not of MDPI and/or the editor(s). MDPI and/or the editor(s) disclaim responsibility for any injury to people or property resulting from any ideas, methods, instructions or products referred to in the content. |
© 2023 by the authors. Licensee MDPI, Basel, Switzerland. This article is an open access article distributed under the terms and conditions of the Creative Commons Attribution (CC BY) license (https://creativecommons.org/licenses/by/4.0/).
Share and Cite
Qin, B.; Wang, R.; Yang, X.; Zhang, Q.; Zheng, J. Reconstruction and Trends of Total Phosphorus in Shallow Lakes in Eastern China in The Past Century. Sustainability 2023, 15, 10893. https://doi.org/10.3390/su151410893
Qin B, Wang R, Yang X, Zhang Q, Zheng J. Reconstruction and Trends of Total Phosphorus in Shallow Lakes in Eastern China in The Past Century. Sustainability. 2023; 15(14):10893. https://doi.org/10.3390/su151410893
Chicago/Turabian StyleQin, Bo, Rong Wang, Xiangdong Yang, Qinghui Zhang, and Jianan Zheng. 2023. "Reconstruction and Trends of Total Phosphorus in Shallow Lakes in Eastern China in The Past Century" Sustainability 15, no. 14: 10893. https://doi.org/10.3390/su151410893
APA StyleQin, B., Wang, R., Yang, X., Zhang, Q., & Zheng, J. (2023). Reconstruction and Trends of Total Phosphorus in Shallow Lakes in Eastern China in The Past Century. Sustainability, 15(14), 10893. https://doi.org/10.3390/su151410893

