Green Environmental Management System to Support Environmental Performance: What Factors Influence SMEs to Adopt Green Innovations?
Abstract
1. Introduction
- To determine the drivers of adopting EMAS;
- To determine the effect of EMAS adoption on green environmental performance.
2. Literature Review
3. Theoretical Understanding and Foundation
4. Research Model and Hypotheses
4.1. Perceived Benefits
4.2. Top Management Support
4.3. Normative Pressure
4.4. Coercive Pressure
4.5. Mimetic Pressure
4.6. EMAS and Environmental Performance
5. Methodology
5.1. Instruments
5.2. Sample and Data Collection Method
5.3. Constructs Measures
6. Data Analysis
7. Results
7.1. Assessment of the Measurement Model
7.2. Assessment of the Structural Model
8. Discussion and Conclusions
9. Implications
9.1. Theoretical Implications
9.2. Practical Implications
10. Limitations and Recommendations for Future Studies
Author Contributions
Funding
Institutional Review Board Statement
Informed Consent Statement
Data Availability Statement
Acknowledgments
Conflicts of Interest
References
- Asiaei, K.; Bontis, N.; Alizadeh, R.; Yaghoubi, M. Green Intellectual Capital and Environmental Management Accounting: Natural Resource Orchestration in Favor of Environmental Performance. Bus. Strategy Environ. 2022, 31, 76–93. [Google Scholar] [CrossRef]
- Xu, M.; Zou, X.; Su, Z.; Zhang, S.; Ge, W. How Do Complementary Technological Linkages Affect Carbon Emissions Efficiency? J. Innov. Knowl. 2023, 8, 100309. [Google Scholar] [CrossRef]
- Tuesta, Y.N.; Crespo Soler, C.C.; Ripoll Feliu, V.R. Carbon Management Accounting and Financial Performance: Evidence from the European Union Emission Trading System. Bus. Strategy Environ. 2021, 30, 1270–1282. [Google Scholar] [CrossRef]
- Latif, B.; Mahmood, Z.; Tze San, O.; Mohd Said, R.; Bakhsh, A. Coercive, Normative and Mimetic Pressures as Drivers of Environmental Management Accounting Adoption. Sustainability 2020, 12, 4506. [Google Scholar] [CrossRef]
- Shahzad, M.; Qu, Y.; Rehman, S.U.; Zafar, A.U. Adoption of Green Innovation Technology to Accelerate Sustainable Development among Manufacturing Industry. J. Innov. Knowl. 2022, 7, 100231. [Google Scholar] [CrossRef]
- Ha, V.T. Factors Affecting the Implementation of Environmental Management Accounting in Manufacturing Enterprises: Evidence from Vietnam. J. Posit. Sch. Psychol. 2022, 6, 3289–3305. [Google Scholar]
- Lutfi, A.; Alshira’h, A.F.; Alshirah, M.H.; Al-Okaily, M.; Alqudah, H.; Saad, M.; Ibrahim, N.; Abdelmaksoud, O. Antecedents and Impacts of Enterprise Resource Planning System Adoption among Jordanian SMEs. Sustainability 2022, 14, 3508. [Google Scholar] [CrossRef]
- Nyahuna, T.; Doorasamy, M. Motivations for Adopting Proactive Environmental Management Accounting Practices: Evidence from South African Firms. Indones. J. Soc. Environ. Issues IJSEI 2022, 3, 205–212. [Google Scholar] [CrossRef]
- Dissanayake, K.; Rajapakse, B. Environmental Management Accounting for Corporate Sustao inability: A Case from a Sri Lankan Automobile Company. Int. J. Audit. Account. Stud. 2020, 2, 41–65. [Google Scholar]
- Iqbal, Q.; Ahmad, N.H.; Li, Z. Frugal-Based Innovation Model for Sustainable Development: Technological and Market Turbulence. Leadersh. Organ. Dev. J. 2021, 42, 396–407. [Google Scholar] [CrossRef]
- Idris, K.M.; Mohamad, R. The Influence of Technological, Organizational and Environmental Factors on Accounting Information System Usage among Jordanian Small and Medium-Sized Enterprises. Int. J. Econ. Financ. Issues 2016, 6, 240–248. [Google Scholar]
- Alsmadi, A.A.; Alzoubi, M. Green Economy: Bibliometric Analysis Approach. Int. J. Energy Econ. Policy 2022, 12, 282–289. [Google Scholar] [CrossRef]
- Nguyen, T.H. Factors Affecting the Implementation of Environmental Management Accounting: A Case Study of Pulp and Paper Manufacturing Enterprises in Vietnam. Cogent Bus. Manag. 2022, 9, 2141089. [Google Scholar] [CrossRef]
- Liu, L.; Zhang, C. Linking environmental management accounting to green organisational behaviour: The mediating role of green human resource management. PLoS ONE 2022, 17, e0279568. [Google Scholar] [CrossRef] [PubMed]
- Lutfi, A.; Alrawad, M.; Alsyouf, A.; Almaiah, M.A.; Al-Khasawneh, A.; Al-Khasawneh, A.L.; Alshira’h, A.F.; Alshirah, M.H.; Saad, M.; Ibrahim, N. Drivers and Impact of Big Data Analytic Adoption in the Retail Industry: A Quantitative Investigation Applying Structural Equation Modeling. J. Retail. Consum. Serv. 2023, 70, 103129. [Google Scholar] [CrossRef]
- Voza, D.; Szewieczek, A.; Grabara, D. Environmental Sustainability in Digitalized SMEs: Comparative Study from Poland and Serbia. Serb. J. Manag. 2022, 17, 15–31. [Google Scholar] [CrossRef]
- Idris, K.M.; Mohamad, R. AIS Usage Factors and Impact among Jordanian SMEs: The Moderating Effect of Environmental Uncertainty. J. Adv. Res. Bus. Manag. Stud. 2017, 6, 24–38. [Google Scholar]
- Yusoh, N.N.A.M.; Mat, T.Y.T. Environmental management accounting adoption barriers among Malaysian hotel companies. Int. J. Financ. Res. 2019, 11, 31. [Google Scholar] [CrossRef]
- Deb, B.C.; Rahman, M.M.; Rahman, M.S. The Impact of Environmental Management Accounting on Environmental and Financial Performance: Empirical Evidence from Bangladesh. J. Account. Organ. Change 2022, 19, 420–446. [Google Scholar] [CrossRef]
- Christ, K.L.; Burritt, R.L. Environmental management accounting: The significance of contingent variables for adoption. J. Clean. Prod. 2013, 41, 163–173. [Google Scholar] [CrossRef]
- Al-Tamimi, S.A. Towards Integrated Management Accounting System for Measuring Environmental Performance. AgBioForum 2022, 24, 149–161. [Google Scholar]
- Javed, F.; Yusheng, K.; Iqbal, N.; Fareed, Z.; Shahzad, F. A Systematic Review of Barriers in Adoption of Environmental Management Accounting in Chinese SMEs for Sustainable Performance. Front. Public Health 2022, 10, 832711. [Google Scholar] [CrossRef] [PubMed]
- Fuzi, N.M.; Habidin, N.F.; Janudin, S.E.; Ong, S.Y.Y.; Ku Bahador, K.M. Environmental Management Accounting Practices and Organizational Performance: The Mediating Effect of Information System. Meas. Bus. Excell. 2019, 23, 411–425. [Google Scholar] [CrossRef]
- Iqbal, Q. The Era of Environmental Sustainability: Ensuring That Sustainability Stands on Human Resource Management. Glob. Bus. Rev. 2020, 21, 377–391. [Google Scholar] [CrossRef]
- Iqbal, Q.; Ahmad, N.H.; Li, Z.; Li, Y. To Walk in Beauty: Sustainable Leadership, Frugal Innovation and Environmental Performance. Manag. Decis. Econ. 2022, 43, 738–750. [Google Scholar] [CrossRef]
- Erauskin-Tolosa, A.; Zubeltzu-Jaka, E.; Heras-Saizarbitoria, I.; Boiral, O. ISO 14001, EMAS and Environmental Performance: A Meta-Analysis. Bus. Strategy Environ. 2020, 29, 1145–1159. [Google Scholar] [CrossRef]
- Kong, Y.; Javed, F.; Sultan, J.; Hanif, M.S.; Khan, N. EMA Implementation and Corporate Environmental Firm Performance: A Comparison of Institutional Pressures and Environmental Uncertainty. Sustainability 2022, 14, 5662. [Google Scholar] [CrossRef]
- Liu, R.; Yue, Z.; Ijaz, A.; Lutfi, A.; Mao, J. Sustainable Business Performance: Examining the Role of Green HRM Practices, Green Innovation and Responsible Leadership through the Lens of Pro-Environmental Behavior. Sustainability 2023, 15, 7317. [Google Scholar] [CrossRef]
- Maria, W.M.; David Wang’ombe, D. The Application of environmental management accounting techniques by manufacturing firms in Kenya. In Environmental Reporting and Management in Africa; Emerald Publishing Limited: Bingley, UK, 2019; Volume 8, pp. 69–89. [Google Scholar]
- Daddi, T.; Todaro, N.M.; Marrucci, L.; Iraldo, F. Determinants and Relevance of Internalisation of Environmental Management Systems. J. Clean. Prod. 2022, 374, 134064. [Google Scholar] [CrossRef]
- Saleh, M.M.A.; Jawabreh, O.A.A. Role of Environmental Awareness in the Application of Environmental Accounting Disclosure on Tourism and Hotel Companies and its Impact on Investor’s Decisions in Amman Stock Exchange. Int. J. Energy Econ. Policy 2020, 10, 417–426. [Google Scholar] [CrossRef]
- Khan, M.A. ESG Disclosure and Firm Performance: A Bibliometric and Meta Analysis. Res. Int. Bus. Financ. 2022, 61, 101668. [Google Scholar] [CrossRef]
- Puertas, R.; Guaita-Martinez, J.M.; Carracedo, P.; Ribeiro-Soriano, D. Analysis of European Environmental Policies: Improving Decision Making through Eco-Efficiency. Technol. Soc. 2022, 70, 102053. [Google Scholar] [CrossRef]
- Nzama, S.; Olarewaju, O.M.; Arise, O.A.; Ganiyu, I. Environmental Management Accounting (EMA) practices and plastic pollution control in selected food and beverage firms. Cogent Bus. Manag. 2022, 9, 2085368. [Google Scholar] [CrossRef]
- Chouaibi, S.; Rossi, M.; Siggia, D.; Chouaibi, J. Exploring the Moderating Role of Social and Ethical Practices in the Relationship between Environmental Disclosure and Financial Performance: Evidence from ESG Companies. Sustainability 2021, 14, 209. [Google Scholar] [CrossRef]
- Ning, N.; Jiang, X.; Luo, J. Relationship between enterprise digitalization and green innovation: A mediated moderation model. J. Innov. Knowl. 2023, 8, 100326. [Google Scholar] [CrossRef]
- Lutfi, A.; Al-Khasawneh, A.L.; Almaiah, M.A.; Alsyouf, A.; Alrawad, M. Business Sustainability of Small and Medium Enterprises during the COVID-19 Pandemic: The Role of AIS Implementation. Sustainability 2022, 14, 5362. [Google Scholar] [CrossRef]
- Saeidi, S.P.; Othman, M.S.H.; Saeidi, P.; Saeidi, S.P. The Moderating Role of Environmental Management Accounting between Environmental Innovation and Firm Financial Performance. Int. J. Bus. Perform. Manag. 2018, 19, 326–348. [Google Scholar] [CrossRef]
- Ismail, M.S.; Ramli, A.; Darus, F. Environmental Management Accounting Practices and Islamic Corporate Social Responsibility Compliance: Evidence from ISO14001 Companies. Procedia Soc. Behav. Sci. 2014, 145, 343–351. [Google Scholar] [CrossRef]
- Xu, N.; Fan, X.; Hu, R. Adoption of Green Industrial Internet of Things to Improve Organizational Performance: The Role of Institutional Isomorphism and Green Innovation Practices. Front. Psychol. 2022, 13, 917533. [Google Scholar] [CrossRef]
- Tornatzky, L.; Fleischer, M. The Process of Technology Innovation; Lexington Lexington Books: Lanham, MD, USA, 1990. [Google Scholar]
- Marei, A.; Iskandar, E. The Impact of Computer Assisted Auditing Techniques (CAATs) on Development of Audit Process: An Assessment of Performance Expectancy of by the Auditors. Int. J. Manag. Commer. Innov. 2019, 7, 1199–1205. [Google Scholar]
- Alharasis, E.E.; Tarawneh, A.S.; Shehadeh, M.; Haddad, H.; Marei, A.; Hasan, E.F. Reimbursement Costs of Auditing Financial Assets Measured by Fair Value Model in Jordanian Financial Firms’ Annual Reports. Sustainability 2022, 14, 10620. [Google Scholar] [CrossRef]
- Lutfi, A.; Alsyouf, A.; Almaiah, M.A.; Alrawad, M.; Abdo, A.A.K.; Al-Khasawneh, A.L.; Ibrahim, N.; Saad, M. Factors Influencing the Adoption of Big Data Analytics in the Digital Transformation Era: Case Study of Jordanian SMEs. Sustainability 2022, 14, 1802. [Google Scholar] [CrossRef]
- Zhu, K.; Kraemer, K.L.; Xu, S. The Process of Innovation Assimilation by Firms in Different Countries: A Technology Diffusion Perspective on e-Business. Manag. Sci. 2006, 52, 1557–1576. [Google Scholar] [CrossRef]
- Brammer, S.; Hoejmose, S.; Marchant, K. Environmental Management in SMEs in the UK: Practices, Pressures and Perceived Benefits: Environmental Management in SMEs. Bus. Strategy Environ. 2012, 21, 423–434. [Google Scholar] [CrossRef]
- Al-Omoush, K.S.; Al Attar, M.K.; Saleh, I.H.; Alsmadi, A.A. The Drivers of E-Banking Entrepreneurship: An Empirical Study. Int. J. Bank Mark. 2019, 38, 485–500. [Google Scholar] [CrossRef]
- Alrawashdeh, N.; Alsmadi, A.A.; Anwar, A.L. FinTech: A Bibliometric Analysis for the Period of 2014–2021. Qual Access Success 2022, 23, 176–188. [Google Scholar]
- Piwowar-Sulej, K.; Iqbal, Q. Leadership Styles and Sustainable Performance: A Systematic Literature Review. J. Clean. Prod. 2023, 382, 134600. [Google Scholar] [CrossRef]
- Khassawneh, A.A.L. The Influence of Organizational Factors on Accounting Information Systems (AIS) Effectiveness: A Study of Jordanian SMEs. Int. J. Mark. Technol. 2014, 4, 36. [Google Scholar]
- Lutfi, A.; Al-Khasawneh, A.L.; Almaiah, M.A.; Alshira’h, A.F.; Alshirah, M.H.; Alsyouf, A.; Alrawad, M.; Al-Khasawneh, A.; Saad, M.; Ali, R.A. Antecedents of Big Data Analytic Adoption and Impacts on Performance: Contingent Effect. Sustainability 2022, 14, 15516. [Google Scholar] [CrossRef]
- Daoud, L.; Marei, A.; Al-Jabaly, S.; Aldaas, A. Moderating the Role of Top Management Commitment in Usage of Computer-Assisted Auditing Techniques. Accounting 2020, 7, 457–468. [Google Scholar] [CrossRef]
- Alkhazaleh, A.M.K.; Marei, A. Would Irregular Auditing Implements Impact the Quality of Financial Reports: Case Study in Jordan Practice. J. Manag. Inf. Decis. Sci. 2021, 24, 1–14. [Google Scholar]
- Al-Khasawneh, A.L.; Al-Jammal, H.R.; Battah, N.M. Effect of Continuous Improvement in Higher Education Institution’s Resources on Total Quality (TQ) Realization from Perspectives of Academic Workers at the Jordanian Universities. Eur. J. Econ. Financ. Adm. Sci. 2012, 49, 101–117. [Google Scholar]
- Al-Khasawneh, A.; Eyadat, H.; Elayan, M. The Preferred Leadership Styles in Vocational Training Corporations: Case of Jordan. Probl. Perspect. Manag. 2021, 19, 545. [Google Scholar] [CrossRef]
- Al-Khasawneh, A.L.; Barakat, H.J. The Role of the Hashemite Leadership in the Development of Human Resources in Jordan: An Analytical Study. Int. Rev. Manag. Mark. 2016, 6, 654–667. [Google Scholar]
- Organizational Citizenship Behavior for the Environment Decoded: Sustainable Leaders, Green Organizational Climate and Person-Organization Fit | Emerald Insight. Available online: https://www.emerald.com/insight/conten (accessed on 6 June 2023).
- Jamil, C.Z.M.; Mohamed, R.; Muhammad, F.; Ali, A. Environmental Management Accounting Practices in Small Medium Manufacturing Firms. Procedia Soc. Behav. Sci. 2015, 172, 619–626. [Google Scholar] [CrossRef]
- Latan, H.; Jabbour, C.J.C.; de Sousa Jabbour, A.B.L.; Wamba, S.F.; Shahbaz, M. Effects of Environmental Strategy, Environmental Uncertainty and Top Management’s Commitment on Corporate Environmental Performance: The Role of Environmental Management Accounting. J. Clean. Prod. 2018, 180, 297–306. [Google Scholar] [CrossRef]
- Lutfi, A. Understanding the Intention to Adopt Cloud-Based Accounting Information System in Jordanian SMEs. Int. J. Digit. Account. Res. 2022, 22, 47–70. [Google Scholar] [CrossRef]
- Adjei, J.K.; Adams, S.; Mamattah, L. Cloud Computing Adoption in Ghana; Accounting for Institutional Factors. Technol. Soc. 2021, 65, 101583. [Google Scholar] [CrossRef]
- Lutfi, A. Investigating the Moderating Role of Environmental Uncertainty between Institutional Pressures and ERP Adoption in Jordanian SMEs. J. Open Innov. Technol. Mark. Complex. 2020, 6, 91. [Google Scholar] [CrossRef]
- Alshirah, M.; Alshirah, A.; Saad, M.; Ibrahim, N.; Mohammed, F. Influences of the Environmental Factors on the Intention to Adopt Cloud Based Accounting Information System among SMEs in Jordan. Accounting 2021, 7, 645–654. [Google Scholar] [CrossRef]
- DiMaggio, P.J.; Powell, W.W. The Iron Cage Revisited: Institutional Isomorphism and Collective Rationality in Organizational Fields. Am. Sociol. Rev. 1983, 48, 147–160. [Google Scholar] [CrossRef]
- Gao, W.; Jiang, N.; Guo, Q. How Do Virtual Streamers Affect Purchase Intention in the Live Streaming Context? A Presence Perspective. J. Retail. Consum. Serv. 2023, 73, 103356. [Google Scholar] [CrossRef]
- Chen, D.Q.; Preston, D.S.; Swink, M. How the Use of Big Data Analytics Affects Value Creation in Supply Chain Management. J. Manag. Inf. Syst. 2015, 32, 4–39. [Google Scholar] [CrossRef]
- Colwell, S.R.; Joshi, A.W. Corporate Ecological Responsiveness: Antecedent Effects of Institutional Pressure and Top Management Commitment and Their Impact on Organizational Performance: Corporate Environmental Responsiveness. Bus. Strategy Environ. 2013, 22, 73–91. [Google Scholar] [CrossRef]
- He, J.; Su, H. Digital Transformation and Green Innovation of Chinese Firms: The Moderating Role of Regulatory Pressure and International Opportunities. Int. J. Environ. Res. Public. Health 2022, 19, 13321. [Google Scholar] [CrossRef] [PubMed]
- Daddi, T.; Testa, F.; Frey, M.; Iraldo, F. Exploring the Link between Institutional Pressures and Environmental Management Systems Effectiveness: An Empirical Study. J. Environ. Manag. 2016, 183, 647–656. [Google Scholar] [CrossRef]
- Khan, S.; Rehman, S.; Nasir, A. Investigating the factors affecting green innovation of service sector: A mod-erated mediation model. Eur. J. Innov.Manag. 2023. [Google Scholar] [CrossRef]
- Ong, T.S.; Lee, A.S.; Latif, B.; Sroufe, R.; Sharif, A.; Teh, B.H. Enabling Green Shared Vision: Linking Environmental Strategic Focus and Environmental Performance through ISO 14001 and Technological Capabilities. Environ. Sci. Pollut. Res. 2023, 30, 31711–31726. [Google Scholar] [CrossRef]
- Solovida, G.T.; Latan, H. Linking Environmental Strategy to Environmental Performance: Mediation Role of Environmental Management Accounting. Sustain. Account. Manag. Policy J. 2017, 8, 595–619. [Google Scholar] [CrossRef]
- Do Dynamic Capabilities Matter? A Study on Environmental Performance and the Circular Economy in European Certified Organisations—Marrucci—2022—Business Strategy and the Environment—Wiley Online Library. Available online: https://onlinelibrary.wiley.com/doi/abs/10.1002/bse.2997 (accessed on 6 June 2023).
- Burritt, R.L.; Herzig, C.; Schaltegger, S.; Viere, T. Diffusion of Environmental Management Accounting for Cleaner Production: Evidence from Some Case Studies. J. Clean. Prod. 2019, 224, 479–491. [Google Scholar] [CrossRef]
- Chathurangani, H.; Hemathilake, D. Relationship between Institutional Pressures and Environmental Management Accounting Adoption with Special Reference to Small and Medium Manufacturing Entities in Anuradhapura District. Int. J. Bus. Manag. Financ. Res. 2019, 1, 44–55. [Google Scholar]
- The Contribution of the Eco-Management and Audit Scheme to the Environmental Performance of Manufacturing Organisations—Marrucci—2022—Business Strategy and the Environment—Wiley Online Library. Available online: https://onlinelibrary.wiley.co (accessed on 6 June 2023).
- Alshira’h, A.F.; Alsqour, M.; Alsyouf, A.; Alshirah, M. A Socio-Economic Model of Sales Tax Compliance. Economies 2020, 8, 88. [Google Scholar] [CrossRef]
- Lutfi, A. Factors Influencing the Continuance Intention to Use Accounting Information System in Jordanian SMEs from the Perspectives of UTAUT: Top Management Support and Self-Efficacy as Predictor Factors. Economies 2022, 10, 75. [Google Scholar] [CrossRef]
- Lutfi, A. Understanding Cloud Based Enterprise Resource Planning Adoption among SMEs in Jordan. J. Theor. Appl. Inf. Technol. 2021, 99, 5944–5953. [Google Scholar]
- Hoang, N.-L.; Landolfi, A.; Kravchuk, A.; Girard, E.; Peate, J.; Hernandez, J.M.; Gaborieau, M.; Kravchuk, O.; Gilbert, R.G.; Guillaneuf, Y.; et al. Toward a Full Characterization of Native Starch: Separation and Detection by Size-Exclusion Chromatography. J. Chromatogr. A 2008, 1205, 60–70. [Google Scholar] [CrossRef]
- Gerbing, D.W.; Anderson, J.C. An Updated Paradigm for Scale Development Incorporating Unidimensionality and Its Assessment. J. Mark. Res. 1988, 25, 186–192. [Google Scholar] [CrossRef]
- Tabachnick, B.G.; Fidell, L.S. Computer-Assisted Research Design and Analysis; Allyn and Bacon: Boston, MA, USA, 2001; ISBN 978-0-205-32178-0. [Google Scholar]
- Lisi, I.E. Translating Environmental Motivations into Performance: The Role of Environmental Performance Measurement Systems. Manag. Account. Res. 2015, 29, 27–44. [Google Scholar] [CrossRef]
- Hair, J.F.; Sarstedt, M.; Ringle, C.M. Rethinking Some of the Rethinking of Partial Least Squares. Eur. J. Mark. 2019, 53, 566–584. [Google Scholar] [CrossRef]
- Phan, T.N.; Baird, K.; Su, S. Environmental Activity Management: Its Use and Impact on Environmental Performance. Account. Audit. Account. J. 2018, 31, 651–673. [Google Scholar] [CrossRef]
- Wang, S.; Wang, H.; Wang, J. Exploring the Effects of Institutional Pressures on the Implementation of Environmental Management Accounting: Do Top Management Support and Perceived Benefit Work? Bus. Strategy Environ. 2019, 28, 233–243. [Google Scholar] [CrossRef]
- Chen, S.; Lakkanawanit, P.; Suttipun, M.; Xue, H. Environmental regulation and corporate performance: The effects of green financial management and top management’s environmental awareness. Cogent Bus. Manag. 2023, 10, 2209973. [Google Scholar] [CrossRef]
- Phan, T.N.; Baird, K. The Comprehensiveness of Environmental Management Systems: The Influence of Institutional Pressures and the Impact on Environmental Performance. J. Environ. Manag. 2015, 160, 45–56. [Google Scholar] [CrossRef] [PubMed]
- Tashakor, S.; Appuhami, R.; Munir, R. Environmental Management Accounting Practices in Australian Cotton Farming: The Use of the Theory of Planned Behaviour. Account. Audit. Account. J. 2019, 32, 1175–1202. [Google Scholar] [CrossRef]
- Marrucci, L.; Daddi, T.; Iraldo, F. The Circular Economy, Environmental Performance and Environmental Management Systems: The Role of Absorptive Capacity. J. Knowl. Manag. 2022, 26, 2107–2132. [Google Scholar] [CrossRef]
- Zhu, K.; Kraemer, L. Post-adoption variations in usage and value of e-business by organizations: Cross-country evidence from retail industry. Inf. Syst. Res. 2005, 16, 61–84. [Google Scholar] [CrossRef]


| Construct | Items | Adopted From |
|---|---|---|
| Perceived benefits | 4 | [29] |
| TMS | 4 | [29] |
| Mimetic pressure | 4 | [4] |
| Coercive pressure | 4 | [4] |
| Normative pressure | 4 | [4] |
| EMAS adoption | 6 | [4] |
| Environmental performance | 4 | [83] |
| Latent Construct | Cronbach’s Alpha | Composite Reliability (rho_c) | AVE |
|---|---|---|---|
| >0.7 | >0.7 | >0.5 | |
| Environmental Performance (EP) | 0.720 | 0.775 | 0.543 |
| EMAS Use (EMAS U) | 0.755 | 0.844 | 0.576 |
| Perceive Benefits (PB) | 0.775 | 0.856 | 0.598 |
| Top Management Support (TMS) | 0.704 | 0.815 | 0.527 |
| Coercive Pressure (CP) | 0.860 | 0.908 | 0.715 |
| Normative Pressure (NP) | 0.897 | 0.935 | 0.827 |
| Memetic Pressure (MP) | 0.713 | 0.812 | 0.522 |
| CP | EMAS Use | EP | MP | NP | PB | TMS | |
| CP | 0.845 | ||||||
| EMAS Use | 0.525 | 0.759 | |||||
| EP | 0.449 | 0.728 | 0.737 | ||||
| MP | 0.426 | 0.717 | 0.701 | 0.722 | |||
| NP | 0.588 | 0.449 | 0.372 | 0.335 | 0.909 | ||
| PB | 0.034 | 0.425 | 0.327 | 0.414 | 0.071 | 0.773 | |
| TMS | 0.439 | 0.640 | 0.543 | 0.602 | 0.371 | 0.263 | 0.726 |
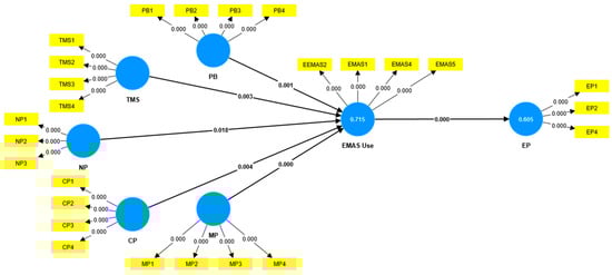
| Hypothesis No. | Relationship | Path Coefficient | STDEV | t–Value | p-Value | Supported |
|---|---|---|---|---|---|---|
| H1 | PB → EMAS U | 0.153 | 0.046 | 3.350 | 0.001 *** | Yes |
| H2 | TMS → EMAS U | 0.184 | 0.061 | 2.992 | 0.003 ** | Yes |
| H3 | NP → EMAS U | 0.105 | 0.045 | 2.359 | 0.018 * | Yes |
| H4 | CP → EMAS U | 0.161 | 0.055 | 2.917 | 0.004 ** | Yes |
| H5 | MP → EMAS U | 0.509 | 0.054 | 9.343 | 0.000 *** | Yes |
| H6 | EMAS U → EP | 0.778 | 0.037 | 21.218 | 0.000 *** | Yes |
Disclaimer/Publisher’s Note: The statements, opinions and data contained in all publications are solely those of the individual author(s) and contributor(s) and not of MDPI and/or the editor(s). MDPI and/or the editor(s) disclaim responsibility for any injury to people or property resulting from any ideas, methods, instructions or products referred to in the content. |
© 2023 by the authors. Licensee MDPI, Basel, Switzerland. This article is an open access article distributed under the terms and conditions of the Creative Commons Attribution (CC BY) license (https://creativecommons.org/licenses/by/4.0/).
Share and Cite
Lutfi, A.; Alqudah, H.; Alrawad, M.; Alshira’h, A.F.; Alshirah, M.H.; Almaiah, M.A.; Alsyouf, A.; Hassan, M.F. Green Environmental Management System to Support Environmental Performance: What Factors Influence SMEs to Adopt Green Innovations? Sustainability 2023, 15, 10645. https://doi.org/10.3390/su151310645
Lutfi A, Alqudah H, Alrawad M, Alshira’h AF, Alshirah MH, Almaiah MA, Alsyouf A, Hassan MF. Green Environmental Management System to Support Environmental Performance: What Factors Influence SMEs to Adopt Green Innovations? Sustainability. 2023; 15(13):10645. https://doi.org/10.3390/su151310645
Chicago/Turabian StyleLutfi, Abdalwali, Hamza Alqudah, Mahmaod Alrawad, Ahmad Farhan Alshira’h, Malek Hamed Alshirah, Mohammed Amin Almaiah, Adi Alsyouf, and Mohammed Faisal Hassan. 2023. "Green Environmental Management System to Support Environmental Performance: What Factors Influence SMEs to Adopt Green Innovations?" Sustainability 15, no. 13: 10645. https://doi.org/10.3390/su151310645
APA StyleLutfi, A., Alqudah, H., Alrawad, M., Alshira’h, A. F., Alshirah, M. H., Almaiah, M. A., Alsyouf, A., & Hassan, M. F. (2023). Green Environmental Management System to Support Environmental Performance: What Factors Influence SMEs to Adopt Green Innovations? Sustainability, 15(13), 10645. https://doi.org/10.3390/su151310645

