Pedestrian Road Traffic Accidents in Metropolitan Areas: GIS-Based Prediction Modelling of Cases in Mashhad, Iran
Abstract
1. Introduction
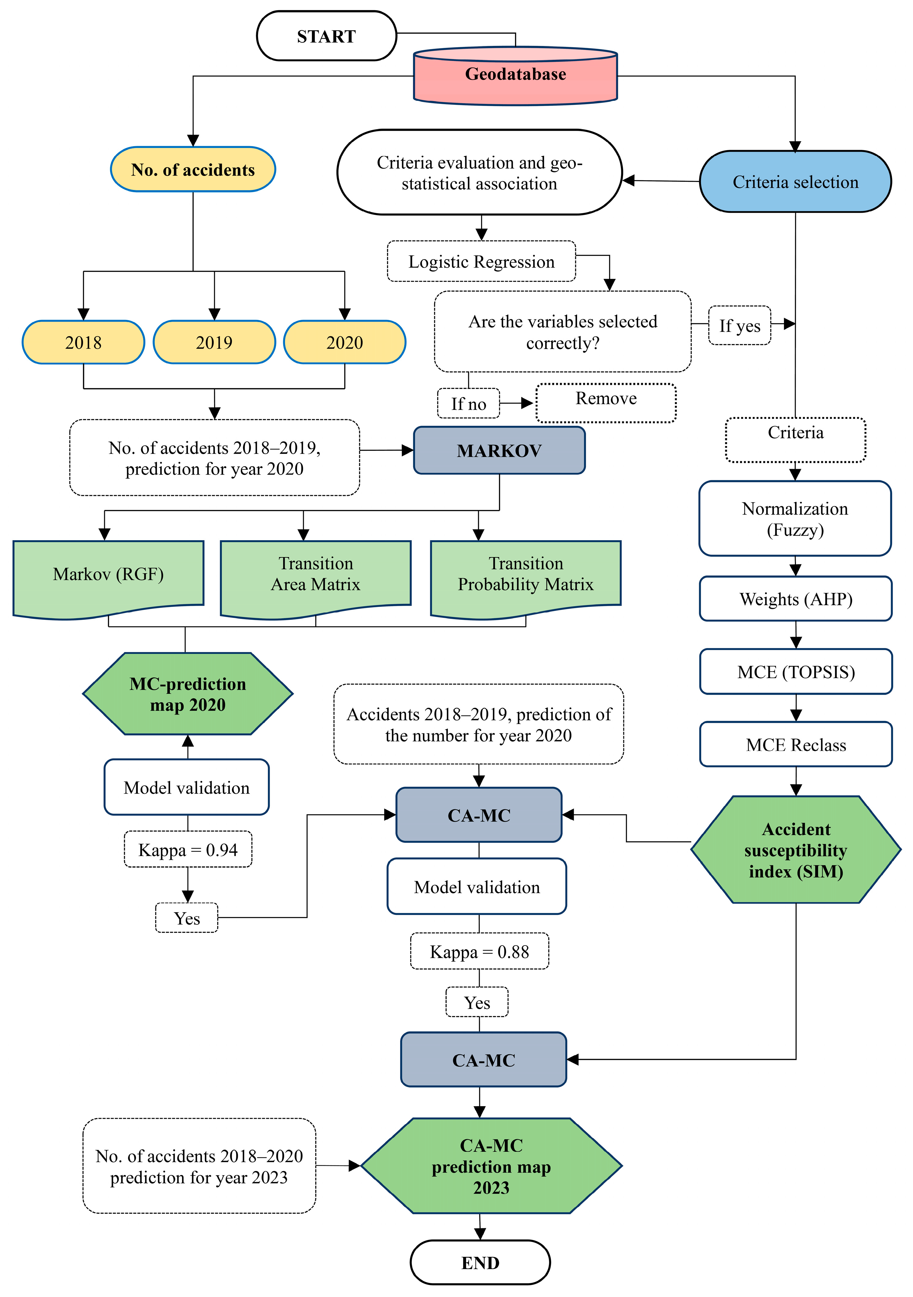
2. Materials and Methods
2.1. Study Area
2.2. Data Sources
2.3. Data Analysis
2.3.1. Probability Map Development
2.3.2. Susceptibility Map Production
2.3.3. The Markov Chain (MC) Method
2.3.4. The Cellular Automata (CA) Approach
2.3.5. The Cellular Automata Markov Chain (CA-MC) Model
2.3.6. Model Calibration and Validation
3. Results
3.1. The Probability Map
3.2. The Susceptibility Index Map
3.3. Dynamic Accidents Probability
3.4. Results from Integrated Modelling
3.5. Model Performance
4. Discussion
4.1. Policy Implications
4.2. Limitations and Future Research Strategy
5. Conclusions
Supplementary Materials
Author Contributions
Funding
Institutional Review Board Statement
Informed Consent Statement
Data Availability Statement
Acknowledgments
Conflicts of Interest
References
- Sohrabi, S.; Khreis, H.; Lord, D. Impacts of autonomous vehicles on public health: A conceptual model and policy recommendations. Sustain. Cities Soc. 2020, 63, 102457. [Google Scholar] [CrossRef]
- Lagarde, E. Road traffic injuries. In Encyclopedia of Environmental Health; Elsevier: Amsterdam, The Netherlands, 2019; pp. 572–580. [Google Scholar] [CrossRef]
- Cunningham, R.M.; Walton, M.A.; Carter, P.M. The major causes of death in children and adolescents in the United States. N. Engl. J. Med. 2018, 379, 2468–2475. [Google Scholar] [CrossRef]
- Minio, A. Mortality among teenagers aged 12–19 years: United States, 1999–2006. NCHS Data Brief. 2010, 37, 1–8. [Google Scholar]
- Safe Kids Worldwide. Global Road Safety Facts for Children. 2022. Available online: https://www.safekids.org/global-road-safety-facts-children-safe-kids-worldwide (accessed on 27 June 2023).
- World Health Organization. Road Traffic Injuries: Children. 2022. Available online: https://www.who.int/publications/i/item/world-report-on-road-traffic-injury-prevention (accessed on 27 June 2023).
- Tranter, P.J. Speed Kills: The Complex Links Between Transport, Lack of Time and Urban Health. J. Urban Health 2010, 87, 155–166. [Google Scholar] [CrossRef]
- Casado-Sanz, N.; Guirao, B.; Attard, M. Analysis of the Risk Factors Affecting the Severity of Traffic Accidents on Spanish Crosstown Roads: The Driver’s Perspective. Sustainability 2020, 12, 2237. [Google Scholar] [CrossRef]
- Casado-Sanz, N.; Guirao, B.; Lara Galera, A.; Attard, M. Investigating the Risk Factors Associated with the Severity of the Pedestrians Injured on Spanish Crosstown Roads. Sustainability 2019, 11, 5194. [Google Scholar] [CrossRef]
- Naghavi, M.; Shahraz, S.; Bhalla, K.; Jafari, N.; Pourmalek, F.; Bartels, D.; Puthenpurakal, J.A.; Motlagh, M.E. Adverse health outcomes of road traffic injuries in Iran after rapid motorization. Arch. Iran. Med. 2009, 12, 284–294. [Google Scholar]
- Jamali-Dolatabad, M.; Sarbakhsh, P.; Sadeghi-Bazargani, H. Hidden patterns among the fatally injured pedestrians in an Iranian population: Application of categorical principal component analysis (CATPCA). BMC Public Health 2021, 21, 1149. [Google Scholar] [CrossRef] [PubMed]
- Ghiasvand, H.; Roshanfekr, P.; Ali, D.; Ardakani, H.M.; Stephens, A.N.; Armoon, B. Determinants of road traffic injuries in Iranian children; results from a National Representative Demographic Health Survey 2010. BMC Pediatr. 2020, 20, 231. [Google Scholar] [CrossRef] [PubMed]
- Hwang, J.; Joh, K.; Woo, A. Social inequalities in child pedestrian traffic injuries: Differences in neighborhood built environments near schools in Austin, TX, USA. J. Transp. Health 2017, 6, 40–49. [Google Scholar] [CrossRef]
- Toran Pour, A.; Moridpour, S.; Tay, R.; Rajabifard, A. Neighborhood Influences on Vehicle-Pedestrian Crash Severity. J. Urban Health 2017, 94, 855–868. [Google Scholar] [CrossRef]
- Rietveld, P. Biking and walking: The position of non-motorized transport modes in transport systems. In Handbook of Transport Systems and Traffic Control; Emerald Group Publishing Limited: Bingley, UK, 2001. [Google Scholar]
- Briz-Redón, Á.; Martínez-Ruiz, F.; Montes, F. Estimating the occurrence of traffic accidents near school locations: A case study from Valencia (Spain) including several approaches. Accid. Anal. Prev. 2019, 132, 105237. [Google Scholar] [CrossRef] [PubMed]
- Barreno, F.; Romana, M.G.; Santos, M. Fuzzy expert system for road type identification and risk assessment of conventional two-lane roads. Expert. Syst. 2021, 39, e12837. [Google Scholar] [CrossRef]
- Gitelman, V.; Doveh, E.; Carmel, R.; Hakkert, S. The influence of shoulder characteristics on the safety level of two-lane roads: A case-study. Accid. Anal. Prev. 2019, 122, 108–118. [Google Scholar] [CrossRef] [PubMed]
- Sultan, B.; Katar, I.M.; Al-Atroush, M.E. Towards sustainable pedestrian mobility in Riyadh city, Saudi Arabia: A case study. Sustain. Cities Soc. 2021, 69, 102831. [Google Scholar] [CrossRef]
- Asare, I.O.; Mensah, A.C. Crash severity modelling using ordinal logistic regression approach. Int. J. Inj. Contr. Saf. Promot. 2020, 27, 412–419. [Google Scholar] [CrossRef]
- Muazir, S.; Hsieh, H.C. Urban Network in Strategic Areas in Indonesia Case Study: Sambas Regency, West Kalimantan. J. Des. Built Environ. 2019, 19, 14–29. [Google Scholar] [CrossRef]
- Congiu, T.; Sotgiu, G.; Castiglia, P.; Azara, A.; Piana, A.; Saderi, L.; Dettori, M. Built environment features and pedestrian accidents: An Italian retrospective study. Sustainability 2019, 11, 1064. [Google Scholar] [CrossRef]
- Rothman, L.; Howard, A.; Buliung, R.; Macarthur, C.; Richmond, S.A.; Macpherson, A. School environments and social risk factors for child pedestrian-motor vehicle collisions: A case-control study. Accid. Anal. Prev. 2017, 98, 252–258. [Google Scholar] [CrossRef]
- Shoari, N.; Heydari, S.; Blangiardo, M. A decade of child pedestrian safety in England: A Bayesian spatio-temporal analysis. BMC Public Health 2023, 23, 215. [Google Scholar] [CrossRef]
- Feizizadeh, B.; Omarzadeh, D.; Sharifi, A.; Rahmani, A.; Lakes, T.; Blaschke, T. A GIS-Based Spatiotemporal Modelling of Urban Traffic Accidents in Tabriz City during the COVID-19 Pandemic. Sustainability 2022, 14, 7468. [Google Scholar] [CrossRef]
- Soroori, E.; Kiani, B.; Ghasemi, S.; Mohammadi, A.; Shabanikiya, H.; Bergquist, R.; Kiani, F.; Tabatabaei-Jafari, H. Spatial Association Between Urban Neighbourhood Characteristics and Child Pedestrian–Motor Vehicle Collisions. Appl. Spat. Anal. Policy. 2023, 1–20. [Google Scholar] [CrossRef]
- Yigit Katanalp, B.; Eren, E.; Alver, Y. An integrated solution to identify pedestrian-vehicle accident prone locations: GIS-based multicriteria decision approach. J. Transp. Saf. Secur. 2023, 15, 137–176. [Google Scholar] [CrossRef]
- Ghasedi, M.; Sarfjoo, M.; Bargegol, I. Prediction and Analysis of the Severity and Number of Suburban Accidents Using Logit Model, Factor Analysis and Machine Learning: A case study in a developing country. SN Appl. Sci. 2021, 3, 13. [Google Scholar] [CrossRef]
- Pulugurtha, S.S.; Krishnakumar, V.K.; Nambisan, S.S. New methods to identify and rank high pedestrian crash zones: An illustration. Accid. Anal. Prev. 2007, 39, 800–811. [Google Scholar] [CrossRef] [PubMed]
- Cottrill, C.D.; Thakuriah, P. Evaluating pedestrian crashes in areas with high low-income or minority populations. Accid. Anal. Prev. 2010, 42, 1718–1728. [Google Scholar] [CrossRef]
- Al-Mistarehi, B.; Alomari, A.H.; Imam, R.; Mashaqba, M. Using machine learning models to forecast severity level of traffic crashes by R Studio and ArcGIS. Front. Built Environ. 2022, 8, 860805. [Google Scholar] [CrossRef]
- Dai, D.; Jaworski, D. Influence of built environment on pedestrian crashes: A network-based GIS analysis. Appl. Geogr. 2016, 73, 53–61. [Google Scholar] [CrossRef]
- Rahman, M.T.; Jamal, A.; Al-Ahmadi, H.M. Examining Hotspots of Traffic Collisions and their Spatial Relationships with Land Use: A GIS-Based Geographically Weighted Regression Approach for Dammam, Saudi Arabia. ISPRS Int. J. Geo-Inf. 2020, 9, 540. [Google Scholar] [CrossRef]
- Kang, Y. Data and Algorithmic Modeling Approaches in Crash Analysis. Ph.D. Thesis, The University of Nebraska-Lincoln, Lincoln, NE, USA, 2021. [Google Scholar]
- Katanalp, B.Y.; Eren, E. GIS-based assessment of pedestrian-vehicle accidents in terms of safety with four different ML models. J. Transp. Saf. Secur. 2021, 14, 1598–1632. [Google Scholar] [CrossRef]
- Kumar, A.; Pant, S. Analytical hierarchy process for sustainable agriculture: An overview. MethodsX 2022, 10, 101954. [Google Scholar] [CrossRef]
- Rawat, S.S.; Pant, S.; Kumar, A.; Ram, M.; Sharma, H.K.; Kumar, A. A State-of-the-Art Survey on Analytical Hierarchy Process Applications in Sustainable Development. Int. J. Math. Eng. Manag. Serv. 2022, 7, 883–917. [Google Scholar] [CrossRef]
- Kumar, A.; Garg, P.; Pant, S.; Ram, M.; Kumar, A. Multi-Criteria Decision-Making Techniques for Complex Decision Making Problems. Math. Eng. Sci. Aerosp. 2022, 13, 791–803. [Google Scholar]
- Gogoi, B.B.; Kumari, A.; Nirmala, S.; Kartik, A. Meta-heuristic optimization techniques in navigation constellation design. Meta-Heuristic Optim. Tech. Appl. Eng. 2022, 10, 93. [Google Scholar]
- Zafri, N.M.; Prithul, A.A.; Baral, I.; Rahman, M. Exploring the factors influencing pedestrian-vehicle crash severity in Dhaka, Bangladesh. Int. J. Inj. Contr. Saf. Promot. 2020, 27, 300–307. [Google Scholar] [CrossRef] [PubMed]
- Hu, L.; Wu, X.; Huang, J.; Peng, Y.; Liu, W. Investigation of clusters and injuries in pedestrian crashes using GIS in Changsha, China. Saf. Sci. 2020, 127, 104710. [Google Scholar] [CrossRef]
- Xu, X.; Luo, X.; Ma, C.; Xiao, D. Spatial-temporal analysis of pedestrian injury severity with geographically and temporally weighted regression model in Hong Kong. Transp. Res. Traffic Psychol. Behav. 2020, 69, 286–300. [Google Scholar] [CrossRef]
- James, E. Analyzing Factors Affecting Pedestrian Crash Frequency & Severity Considering Demographic, Land Use, & Roadway Characteristics. Ph.D. Thesis, Northern Arizona University, Flagstaff, AZ, USA, 2021. [Google Scholar]
- Monsere, C.; Wang, H.; Wang, Y.; Chen, C. Risk Factors for Pedestrian and Bicycle Crashes; Oregon Department of Transportation. Research Section: Salem, OR, USA, 2017.
- Guo, M.; Yuan, Z.; Janson, B.; Yang, Y. A Two-Level Random Intercept Logit Model for Predicting Pedestrian-Vehicle Crash. In International Conference on Transportation and Development 2020; American Society of Civil Engineers: Reston, VA, USA, 2020; pp. 68–81. [Google Scholar]
- Jin, X.; Zheng, J.; Geng, X. Prediction of road traffic accidents based on grey system theory and grey Markov model. Strategies 2020, 12, 13. [Google Scholar] [CrossRef]
- Ma, X.; Zhang, J.; Huang, P.; Sang, H.; Sun, G.; Chen, J. Traffic accident prediction based on Markov chain cloud model. In IOP Conference Series: Earth and Environmental Science; IOP Publishing: Bristol, UK, 2020; Volume 526, p. 12188. [Google Scholar]
- Su, J.; Sze, N.N.; Bai, L. A joint probability model for pedestrian crashes at macroscopic level: Roles of environment, traffic, and population characteristics. Accid. Anal. Prev. 2021, 150, 105898. [Google Scholar] [CrossRef]
- vom Dorff, S.; Cheng, C.H.; Esen, H.; Fränzle, M. Mixed-Neighborhood, Multi-speed Cellular Automata for Safety-Aware Pedestrian Prediction. In International Conference on Software Engineering and Formal Methods; Springer: Berlin/Heidelberg, Germany, 2021; pp. 501–520. [Google Scholar]
- Li, C.; Liu, S.; Cen, X. Safety and efficiency impact of pedestrian–vehicle conflicts at non signalized midblock crosswalks based on fuzzy cellular automata. Phys. A Stat. Mech. Appl. 2021, 572, 125871. [Google Scholar] [CrossRef]
- Tang, T.Q.; Xie, C.Z.; Chen, L. Modeling and simulating the pedestrian flow in a training school classroom during the pickup period. Phys. A Stat. Mech. Appl. 2019, 528, 121281. [Google Scholar] [CrossRef]
- Macioszek, E.; Granà, A. The Analysis of the Factors Influencing the Severity of Bicyclist Injury in Bicyclist-Vehicle Crashes. Sustainability 2022, 14, 215. [Google Scholar] [CrossRef]
- Forrest, M.; Heydari, S.; Cherrett, T. Examining the impact of exposure, built environment and socio-demographics on pedestrian safety: A case study of Greater London. Saf. Sci. 2023, 159, 106015. [Google Scholar] [CrossRef]
- Moudon, A.V.; Lin, L.; Jiao, J.; Hurvitz, P.; Reeves, P. The risk of pedestrianinjury and fatality in collisions with motor vehicles, a social ecological study of state routes and city streets in King County, Washington. Accid. Anal. Prev. 2011, 43, 11–24. [Google Scholar] [CrossRef]
- Shour, A.R.; Holmes, B.; Ameh, E.A.; Olaomi, O.O.; Anguzu, R.; Cassidy, L.D. Motor vehicle accident is a risk factor for traumatic head injury among children in Abuja: Analysis of the first trauma registry in Nigeria. Pan Afr. Med. J. 2019, 33, 215. [Google Scholar] [CrossRef]
- Wu, W.; Guo, J.; Ma, Z.; Zhao, K. Data-Driven Approach to Assess Street Safety: Large-Scale Analysis of the Microscopic Design. ISPRS Int. J. Geo-Inf. 2022, 11, 537. [Google Scholar] [CrossRef]
- Bustos, C.; Rhoads, D.; Solé-Ribalta, A.; Masip, D.; Arenas, A.; Lapedriza, A.; Borge-Holthoefer, J. Explainable, automated urban interventions to improve pedestrian and vehicle safety. Transp. Res. Part C Emerg. Technol. 2021, 125, 103018. [Google Scholar] [CrossRef]
- Kang, Y.; Cho, N.; Son, S. Spatiotemporal characteristics of elderly population’s traffic accidents in Seoul using space-time cube and space-time kernel density estimation. PLoS ONE 2018, 13, e0196845. [Google Scholar] [CrossRef]
- Mehrnews. The Average Speed of Vehicles in Iran’s Metropolises. 2020. Available online: https://www.mehrnews.com/news/4939280 (accessed on 4 June 2023).
- Bazzaz, M.M.; Zarifian, A.; Emadzadeh, M.; Vakili, V. Driving behaviors in Iran: A descriptive study among drivers of Mashhad City in 2014. Glob. J. Health Sci. 2015, 7, 39. [Google Scholar]
- Environmental Systems Research Institute (ESRI). ArcGIS Professional GIS. 2023. Available online: https://pro.arcgis.com/en/pro-app/latest/help (accessed on 26 June 2023).
- QGIS Development Team. QGIS Geographic Information System. Open Source Geospatial Found Project 2016. Available online: https://qgis.org/en/site/ (accessed on 3 July 2023).
- ESRI. ArcGIS Desktop 10.8 Tutorial. 2020. Available online: https://support.esri.com/en-us/products/arcmap (accessed on 20 June 2023).
- Schuurman, N.; Walker, B.B.; Swanlund, D.; Amram, O.; Yanchar, N.L. Qualitative field observation of pedestrian injury hotspots: A mixed-methods approach for developing built-and socioeconomic-environmental risk signatures. Int. J. Environ. Res. Public Health 2020, 17, 2066. [Google Scholar] [CrossRef]
- Juozevičiūtė, D.; Grigonis, V. Evaluation of Exclusive Pedestrian Phase Safety Performance at One-Level Signalized Intersections in Vilnius. Sustainability 2022, 14, 7894. [Google Scholar] [CrossRef]
- Vanderschuren, M.; Zuidgeest, M. Road safety and non-motorized transport in African Cities. In Non-Motorized Transport Integration into Urban Transport Planning in Africa; Routledge: Abingdon-on-Thames, UK, 2017; pp. 57–72. [Google Scholar]
- Litman, T. Evaluating Non-Motorized Transportation Benefits and Costs; Victoria Transport Policy Institute: Victoria, BC, Canada, 2012. [Google Scholar]
- Clifton, K.J.; Burnier, C.V.; Akar, G. Severity of injury resulting from pedestrian–vehicle crashes: What can we learn from examining the built environment? Transp. Res. Part D Transp. Environ. 2009, 14, 425–436. [Google Scholar] [CrossRef]
- Jamshidi, E.; Moradi, A.; Majdzadeh, R. Environmental risk factors contributing to traffic accidents in children: A case-control study. Int. J. Inj. Contr Saf. Promot. 2017, 24, 338–344. [Google Scholar] [CrossRef] [PubMed]
- Moradi, A.; Soori, H.; Kavousi, A.; Eshghabadi, F.; Nematollahi, S.; Zeini, S. Effective environmental factors on geographical distribution of traffic accidents on pedestrians, downtown Tehran city. Int. J. Crit. Illn. Inj. Sci. 2017, 7, 101–106. [Google Scholar] [CrossRef] [PubMed]
- Im, H.N.; Choi, C.G. The hidden side of the entropy-based land-use mix index: Clarifying the relationship between pedestrian volume and land-use mix. Urban. Stud. 2019, 56, 1865–1881. [Google Scholar] [CrossRef]
- World Health Organization. Urban Green Spaces and Health A Review of Evidence; WHO: Copenhagen, Denmark, 2016. [Google Scholar]
- Shabanikiya, H.; Hashtarkhani, S.; Bergquist, R.; Bagheri, N.; VafaeiNejad, R.; Amiri-Gholanlou, M.; Akbari, T.; Kiani, B. Multiple-scale spatial analysis of paediatric, pedestrian road traffic injuries in a major city in North-Eastern Iran 2015–2019. BMC Public Health 2020, 20, 722. [Google Scholar] [CrossRef]
- Fridman, L.; Pitt, T.; Rothman, L.; Howard, A.; Hagel, B. Driver and road characteristics associated with child pedestrian injuries. Accid. Anal. Prev. 2019, 131, 248–253. [Google Scholar] [CrossRef]
- Currie, J.; Hotz, V.J. Accidents will happen?: Unintentional childhood injuries and the effects of child care regulations. J. Health Econ. 2004, 23, 25–59. [Google Scholar] [CrossRef]
- Clark Labs. The TerrSet Help System; Clark University: Worcester, MA, USA, 2022. [Google Scholar]
- Dohoo, I.R.; Ducrot, C.; Fourichon, C.; Donald, A.; Hurnik, D. An overview of techniques for dealing with large numbers of independent variables in epidemiologic studies. Prev. Vet. Med. 1997, 29, 221–239. [Google Scholar] [CrossRef]
- Eastman, J.R. TerrSet Geospatial Monitoring and Modeling System; Clark University: Worcester, MA, USA, 2016; pp. 345–389. [Google Scholar]
- Clark, W.A.V.; Hosking, P.L. Statistical Methods for Geographers; Wiley: Hoboken, NJ, USA, 1986. [Google Scholar]
- Sperandei, S. Understanding logistic regression analysis. Biochem. Med. 2014, 24, 12–18. [Google Scholar] [CrossRef]
- Hussain, J.N. Sensitivity Analysis to Select the Most Influential Risk Factors in a Logistic Regression Model. Int. J. Qual. Stat. Reliab. 2008, 2008, 471607. [Google Scholar] [CrossRef]
- Raines, G.L.; Sawatzky, D.L.; Bonham-Carter, G.F. Incorporating expert knowledge: New fuzzy logic tools in ArcGIS 10. ArcUser 2010, 49, 8–13. [Google Scholar]
- Zaresefat, M.; Ahrari, M.; Reza Shoaei, G.; Etemadifar, M.; Aghamolaie, I.; Derakhshani, R. Identification of suitable site-specific recharge areas using fuzzy analytic hierarchy process (FAHP) technique: A case study of Iranshahr Basin (Iran). Air Soil Water Res. 2022, 15, 11786221211063848. [Google Scholar] [CrossRef]
- Eren, E.; Katanalp, B.Y. Fuzzy-based GIS approach with new MCDM method for bike-sharing station site selection according to land-use types. Sustain. Cities Soc. 2022, 76, 103434. [Google Scholar] [CrossRef]
- Leal, J.E. AHP-express: A simplified version of the analytical hierarchy process method. MethodsX 2020, 7, 100748. [Google Scholar] [CrossRef] [PubMed]
- Yoon, K. Systems selection by multiple attribute decision making. In Multiple Attribute Decision Making. Lecture Notes in Economics and Mathematical Systems; Springer: Berlin/Heidelberg, Germany, 1981. [Google Scholar]
- Yen, P.; Ziegler, S.; Huettmann, F.; Onyeahialam, A.I. Change detection of forest and habitat resources from 1973 to 2001 in Bach Ma National Park, Vietnam, using remote sensing imagery. Int. For. Rev. 2005, 7, 1–8. [Google Scholar] [CrossRef]
- Schweitzer, P.J. Perturbation theory and finite Markov chains. J. Appl. Probab. 1968, 5, 401–413. [Google Scholar] [CrossRef]
- Guan, D.; Li, H.; Inohae, T.; Su, W.; Nagaie, T.; Hokao, K. Modeling urban land use change by the integration of cellular automaton and Markov model. Ecol. Model. 2011, 222, 3761–3772. [Google Scholar] [CrossRef]
- Mosammam, H.M.; Nia, J.T.; Khani, H.; Teymouri, A.; Kazemi, M. Monitoring land use change and measuring urban sprawl based on its spatial forms: The case of Qom city. Egypt. J. Remote Sens. Space Sci. 2017, 20, 103–116. [Google Scholar]
- Mukherjee, S.; Shashtri, S.; Singh, C.K.; Srivastava, P.K.; Gupta, M. Effect of canal on land use/land cover using remote sensing and GIS. J. Indian Soc. Remote Sens. 2009, 37, 527–537. [Google Scholar] [CrossRef]
- Arsanjani, J.J.; Fibæk, C.S.; Vaz, E. Development of a cellular automata model using open source technologies for monitoring urbanisation in the global south: The case of Maputo, Mozambique. Habitat. Int. 2018, 71, 38–48. [Google Scholar] [CrossRef]
- Naghibi, F.; Delavar, M.R.; Pijanowski, B. Urban growth modeling using cellular automata with multi-temporal remote sensing images calibrated by the artificial bee colony optimization algorithm. Sensors 2016, 16, 2122. [Google Scholar] [CrossRef] [PubMed]
- Ozturk, D. Urban growth simulation of Atakum (Samsun, Turkey) using cellular automata-Markov chain and multi-layer perceptron-Markov chain models. Remote Sens. 2015, 7, 5918–5950. [Google Scholar] [CrossRef]
- Hagel, B.E.; Macpherson, A.; Howard, A.; Fuselli, P.; Cloutier, M.-S.; Winters, M.; Richmond, S.A.; Rothman, L.; Belton, K.; Buliung, R.; et al. The built environment and active transportation safety in children and youth: A study protocol. BMC Public Health 2019, 19, 728. [Google Scholar] [CrossRef]
- Singh, S.K.; Mustak, S.; Srivastava, P.K.; Szabó, S.; Islam, T. Predicting spatial and decadal LULC changes through cellular automata Markov chain models using earth observation datasets and geo-information. Environ. Process. 2015, 2, 61–78. [Google Scholar] [CrossRef]
- Rimal, B.; Zhang, L.; Keshtkar, H.; Wang, N.; Lin, Y. Monitoring and modeling of spatiotemporal urban expansion and land-use/land-cover change using integrated Markov chain cellular automata model. ISPRS Int. J. Geo-Inf. 2017, 6, 288. [Google Scholar] [CrossRef]
- Sun, Z.; Wang, J.; Chen, Y.; Lu, H. Influence factors on injury severity of traffic accidents and differences in urban functional zones: The empirical analysis of Beijing. Int. J. Environ. Res. Public Health 2018, 15, 2722. [Google Scholar] [CrossRef]
- Fitawok, M.B.; Derudder, B.; Minale, A.S.; Van Passel, S.; Adgo, E.; Nyssen, J. Modeling the Impact of Urbanization on Land-Use Change in Bahir Dar City, Ethiopia: An Integrated Cellular Automata–Markov Chain Approach. Land 2020, 9, 115. [Google Scholar] [CrossRef]
- Maasalo, I.; Lehtonen, E.; Summala, H. Drivers with child passengers: Distracted but cautious? Accid. Anal. Prev. 2019, 131, 25–32. [Google Scholar] [CrossRef]
- Chakravarthy, B.; Anderson, C.L.; Ludlow, J.; Lotfipour, S.; Vaca, F.E. The relationship of pedestrian injuries to socioeconomic characteristics in a large Southern California County. Traffic Inj. Prev. 2010, 11, 508–513. [Google Scholar] [CrossRef]
- Chimba, D.; Musinguzi, A.; Kidando, E. Associating pedestrian crashes with demographic and socioeconomic factors. Case Stud. Transp. Policy 2018, 6, 11–16. [Google Scholar] [CrossRef]
- Moradi, A.; Soori, H.; Kavousi, A.; Eshghabadi, F.; Jamshidi, E. Spatial factors affecting the frequency of pedestrian traffic crashes: A systematic review. Arch. Trauma Res. 2016, 5, e30796. [Google Scholar] [CrossRef] [PubMed]







| Criterion (Identification No.) | Measure and Unit | Reference | Source |
|---|---|---|---|
| Main road inter-section ratio (C-1) | Intersections (including squares) per main roads (no.) | [22,64,65] | (1) |
| Average maximum vehicle speed limit (C-2) | Speed, which differs between neighbourhoods (kph) | [50,51] | (1) |
| Percentage non-motorized road length (C-3) | Part of the total road length used for walking (pavements) or cycling (bicycle lanes) (%) | [66,67] | (1) |
| Pavement dysconnectivity index (C-4) | Pavement intersections per the total pavement length (no. per km) | [68,69] | (1) |
| Pedestrian bridge ratio (C-5) | Pedestrian bridges per road length (no./km) (%) | [70] | (1) |
| Number of schools for pupils aged ≤ 19 per population (C-6) | School ratio (no. of schools and education centres per the population aged ≤ 19 (%) | [22,23] | (1) |
| Land-use ratio(C-7) | Land use mix (LUM) score that ranges from 0 (homogeneity), i.e., where there is only one type of land use, to 1 (diversity), i.e., where use modalities are evenly distributed (see equation below) | [22,64,71] | (1) |
| Open space ratio(C-8) | Total open space (vacant lots + unused open spaces between buildings and along streets within neighbourhoods + total green space per total neighbourhood area (%) | [72] | (1) |
| Historical PTAs density (C-9) | PTA density for 2010–2012 per neighbourhood (no./km2) | [73] | (2) |
| Density of the population aged ≤ 19 (C-10) | Total population (aged ≤19 years) per neighbourhood (no./km2) | [22,74] | (1) |
| Illiteracy ratio (C11) | Illiteracy level (generally children aged ≥ 6 years per the total population) (%) | [75] | (1) |
| Unemployment ratio (C12) | Unemployment level = those unemployed in the population group aged 15–65 years per the total population group aged 15–65 years (%) | [75] | (1) |
| Variable | Mean | SD | Regression Coefficient | R2 | ROC-Statistic |
|---|---|---|---|---|---|
| Intercept/variables | - | - | −6.62 × 10−4 * | 0.2573 | 0.8752 |
| Main road intersections ratio (C1) | 21.62 | 13.9 | 0/0020 * | 0.251 | 0.8743 |
| Average maximum vehicle speed limit (C-) | 4.6 | 29.26 | 0/0375 * | 0.2622 | 0.8716 |
| Percentage non-motorized road length (C3) | 70.46 | 134.9 | 0.0040 * | 0.2503 | 0.8732 |
| Pavement dysconnectivity index (C4) | 13.19 | 13.19 | 0/0152 * | 0.2609 | 0.8736 |
| Pedestrian bridge ratio (C5) | 1.87 | 327.40 | 0.0311 * | 0.2597 | 0.8757 |
| Ratio of schools for pupils ≤ 19 per population (C6) | 0.64 | 51.35 | 0/2093 * | 0.2561 | 0.8753 |
| Land-use ratio (C7) | 70.46 | 134.89 | 4.765 × 10−38 * | 0.2765 | 0.8739 |
| Open space ratio (C8) | 8.56 | 1.54 | 0.0166 * | 0.2584 | 0.8728 |
| Multi-year PTA density (C9) | 28.15 | 32.47 | 0.0083 * | 0.2606 | 0.8744 |
| Density of the population aged ≤ 19 years (C10) | 2964.8 | 4259.9 | 1.323 × 10−4 * | 0.2656 | 0.8689 |
| Illiteracy ratio (C11) | 5.36 | 6.40 | 0/0093 * | 0.2632 | 0.8757 |
| Unemployment ratio (C12) | 1.98 | 4.45 | 0.0769 * | 0.2689 | 0.8749 |
| Period | From Class | To Class | ||||||||
|---|---|---|---|---|---|---|---|---|---|---|
| 1 | 2 | 3 | 4 | 5 | 6 | 7 | 8 | 9 | ||
| 2018 and 2019 for 2020 | 1 | 0.59 | 0.29 | 0.09 | 0.03 | NA | NA | NA | NA | NA |
| 2 | 0.56 | 0.24 | 0.13 | 0.04 | 0.02 | NA | NA | NA | NA | |
| 3 | 0.49 | 0.24 | 0.12 | 0.08 | 0.04 | 0.04 | NA | NA | NA | |
| 4 | 0.50 | 0.26 | NA | 0.18 | 0.06 | NA | NA | NA | NA | |
| 5 | 0.32 | 0.38 | 0.18 | 0.06 | NA | NA | 0.06 | NA | NA | |
| 6 | 0.44 | 0.28 | NA | NA | 0.14 | NA | NA | NA | NA | |
| 7 | 1.00 | NA | NA | NA | NA | NA | NA | NA | NA | |
| 8 | NA | NA | 0.42 | 0.42 | NA | NA | NA | NA | NA | |
| 9 | NA | NA | NA | NA | NA | NA | NA | NA | NA | |
| 2018 and 2020 for 2023 | 1 | 0.56 | 0.28 | 0.09 | 0.09 | 0.01 | NA | 0.01 | NA | NA |
| 2 | 0.64 | 0.22 | 0.08 | 0.08 | 0.01 | NA | 0.01 | NA | NA | |
| 3 | 0.63 | 0.24 | 0.07 | 0.07 | 0.01 | NA | 0.01 | NA | NA | |
| 4 | 0.63 | 0.24 | 0.08 | 0.08 | 0.01 | NA | 0.01 | NA | NA | |
| 5 | 0.62 | 0.24 | 0.08 | 0.08 | 0.01 | NA | 0.01 | NA | NA | |
| 6 | 0.62 | 0.24 | 0.08 | 0.08 | 0.01 | NA | 0.01 | NA | NA | |
| 7 | 0.62 | 0.24 | 0.08 | 0.08 | 0.01 | NA | 0.01 | NA | NA | |
| 8 | 0.62 | 0.24 | 0.08 | 0.08 | 0.01 | NA | 0.01 | NA | NA | |
| 9 | 0.62 | 0.24 | 0.08 | 0.08 | 0.01 | NA | 0.01 | NA | NA | |
Disclaimer/Publisher’s Note: The statements, opinions and data contained in all publications are solely those of the individual author(s) and contributor(s) and not of MDPI and/or the editor(s). MDPI and/or the editor(s) disclaim responsibility for any injury to people or property resulting from any ideas, methods, instructions or products referred to in the content. |
© 2023 by the authors. Licensee MDPI, Basel, Switzerland. This article is an open access article distributed under the terms and conditions of the Creative Commons Attribution (CC BY) license (https://creativecommons.org/licenses/by/4.0/).
Share and Cite
Mohammadi, A.; Kiani, B.; Mahmoudzadeh, H.; Bergquist, R. Pedestrian Road Traffic Accidents in Metropolitan Areas: GIS-Based Prediction Modelling of Cases in Mashhad, Iran. Sustainability 2023, 15, 10576. https://doi.org/10.3390/su151310576
Mohammadi A, Kiani B, Mahmoudzadeh H, Bergquist R. Pedestrian Road Traffic Accidents in Metropolitan Areas: GIS-Based Prediction Modelling of Cases in Mashhad, Iran. Sustainability. 2023; 15(13):10576. https://doi.org/10.3390/su151310576
Chicago/Turabian StyleMohammadi, Alireza, Behzad Kiani, Hassan Mahmoudzadeh, and Robert Bergquist. 2023. "Pedestrian Road Traffic Accidents in Metropolitan Areas: GIS-Based Prediction Modelling of Cases in Mashhad, Iran" Sustainability 15, no. 13: 10576. https://doi.org/10.3390/su151310576
APA StyleMohammadi, A., Kiani, B., Mahmoudzadeh, H., & Bergquist, R. (2023). Pedestrian Road Traffic Accidents in Metropolitan Areas: GIS-Based Prediction Modelling of Cases in Mashhad, Iran. Sustainability, 15(13), 10576. https://doi.org/10.3390/su151310576

