Abstract
Fueled by the Internet and artificial intelligence, virtual tourism represents an innovative integration of advanced technologies within the tourism industry. The 360 degree panoramic video has emerged as the most prevalent form of virtual tourism both domestically and internationally, owing to its affordability, ease of use, and mild impact. Nevertheless, the advent and proliferation of virtual reality (VR) has unlocked new opportunities in the tourism sector, as VR offers enhanced immersion and a more authentic user experience. Although VR is already employed in various capacities within the industry, it holds the potential to elevate virtual tourism to unprecedented heights. Diverging from prior research, this study examines virtual tourism as a distinct category of tourism that may materialize in the future. A focus group interview and a survey involving 243 respondents were conducted to gauge individuals’ receptiveness to virtual tourism. Participants responded to questions regarding their travel habits and their perceptions of virtual tourism. Data analysis revealed concerns surrounding the technological aspects of virtual tourism: over 20% of respondents were entirely unfamiliar with VR, and a mere 17% utilized the technology. A larger proportion, nearly 40%, lacked awareness of VR’s application in the tourism industry, and only 11.20% had personal experience with it. Concurrently, the Likert scale indicated that respondents recognized the advantages of virtual tourism in comparison to traditional travel, but they expressed skepticism about the technological advancements. Overall, most respondents displayed curiosity and a willingness to explore virtual tourism. These findings hold significant implications for both theoretical understanding and practical implementation within the tourism industry.
1. Introduction
Technologies play a significant role in people’s lives. As technologies have developed, they have become increasingly integrated into everyday actions, and they affect how people interact with each other and the environment around them. Personal computers and smartphones are an integral part of people’s lives in 2022, and virtual reality (VR) is developing on a greater scale [1]. It is already used in several industries as an immersion tool [2,3], and the tourism sphere is no exception [4,5,6]. However, it still has not found its niche as a type of tourism in the form of “virtual tourism” (VT). Such virtual tours can provide virtual tourists with certain benefits that real tourists lack [7].
During the COVID-19 pandemic, authors from China [8] started using a term for online tourism—“cloud tourism.” They referred to people’s ability to travel virtually by using modern gadgets and high-tech technologies, such as virtual reality, augmented reality, and 360° panoramic video. However, different researchers have expressed the idea of using VR in tourism since the 1990s, and the term “virtual tourism” (VT) is more relevant for current research because it focuses on VR applications in tourism only [9,10,11]. VT has brought a huge change of “moving scenic spots home” in the tourism experience, which is becoming an important issue in research on the high-quality development of tourism. Before 2020, tourism was one of the most important industries in the world economy [12]. Some countries fully depend on it [13,14]. When the COVID-19 pandemic appeared, many governments had to introduce various kinds of protective measures, including suspensions of touristic trips, to protect their citizens from a dangerous virus. The tourism industry was one of the hardest hit by this. Even after two years, some countries still have restrictions on tourist visits. Data from October 2022 also show an increase in the number of infected people, which may lead to a new wave [15]. This is a perfect time for virtual reality to take its place as a type of tourism.
Virtual reality (VR) is an immersive three-dimensional (3D) simulated environment that allows users to feel that they are in a real-world environment that may or may not imitate existing places and events [10]. Even though the term “virtual reality” (VR) was offered by Jaron Lanier in 1987 [16], the first attempts to use VR technologies were made in 1957, when filmmaker Morton Heilig created “Sensorama,” a booth that was able to immerse people in the illusion of being in another place, including the associated sounds, smells, and tactical sensations, such as wind and vibrations [17]. At that time, it was used for entertainment and was quite popular among people. However, businessmen did not know how to monetize this new technology. As a result, the development of such innovations has slowed [18].
At the same time, false advertisements and exaggerated promises about VR’s possibilities were impossible to fulfill. People were unsatisfied with it, which may have led to a negative perspective of VR. That is when authors started using the term “virtual environment” (VE). To date, researchers cannot fully agree on whether those terms are similar enough to use them as substitutes [19] or not [20,21]. The differences are minor, including the fact that those terms appeared almost at the same time; they mean the same thing, but they were created by different people. Considering all this, in the current article, “VR” and “VE” will be used interchangeably.
Despite this, some enthusiasts are continuing to develop VR technologies and new equipment by themselves. For example, the first head motion device was created by Ivan Sutherland in 1968 [22], and researchers at the Massachusetts Institute of Technology in 1970 created the first interactive map [23]. In the 2000s, VR was mostly popular in games. This is why many gadgets were created for gaming, such as head motion devices, joysticks, and controllers [24]. This allows people to not only observe an offered virtual environment but also to interact with it.
The rise of cloud tourism during the COVID-19 pandemic has strongly ignited the momentum of virtual tourism, and the metaverse boom in 2021 has opened the prospect of VT. However, is the popularity of technology just a flash in the pan? Will it have an impact on tourists’ travel intentions? How can it effectively contribute to the quality of tourism? These questions are not only about the development of the technology itself but also about the consumer groups that use the technology.
2. Literature Review
2.1. How Is VR Used in Tourism?
Starting in 1995, some researchers developed the idea of using VR technologies in the tourism industry. However, their perceptions of the ways of using this new technology were different. Most of them agreed on the advantages of VR as a marketing tool. Therefore, tourists could have the opportunity to experience previews of destinations’ attractions and facilities. Such technologies are already actively used by the hotel industry [25]. As a result, virtual tours can increase people’s willingness to travel [26]. However, such an experience can also lead to the opposite effect, as in cases when people are offered the wrong video (for example, if it targets different touristic clusters or demonstrates the wrong scenes). This can repel potential tourists, which is why it is important to understand the targeted audience.
VR in tourism may be used as a tool in the planning process because of its ability to visualize the environment. It makes working on a project easier by allowing participants to test the program and to discuss it online and in real time, which makes the work more efficient [26,27]. At the same time, not every organization is able to find funding for such technology [28]. However, these features are used by local governments and destination management organizations (DMOs) to create and test new touristic routes or attractions (amusement parks, museums, monuments, etc.), to evaluate the efficiency of already existing ones, to reveal problems and to find possible solutions to eliminate them, and even to predict possible damage created by tourists at the destination [27,29,30,31]. All this helps to improve the destination by predicting visitors’ behavior to better satisfy tourists’ needs [32].
Improvement of the planning process also leads to easier customization. Williams, A.P. and Hobson, J.S.P. thought of implementing VR for creating tailored tours [33]. As an entertaining tool, VR is used mostly as one of the services within a destination, as an attraction in an amusement park, or as an exhibit in a museum [34]. In these cases, VR is part of the traditional touristic experience but not the basis of the specific type of tourism, like VT.
Succinctly, the advantages and disadvantages based on the research of Kulakoğlu-Dilek N. et al. [35] and the findings of our research on the methods of using VR in tourism are collected in Table 1.
Table 1.
Advantages and disadvantages of the existing applied methods.
The influence of VR in the tourism sphere can be explained by the simple model represented by Figure 1. In [36], M. Godovykh, C. Carissa Baker, and A. Fyall offered a model that includes different antecedent factors of virtual experience, including quality, technology acceptance, information, and affective factors. These factors, together with various other individual factors (e.g., age, social and demographic factors, previous experiences, etc.), will determine the virtual experience itself. In addition, under the influence of virtual experience, people’s behavior and attitude toward the tourism destination might change. Of course, this includes both positive and negative changes.
Figure 1.
Virtual tourism experience.
2.2. Can Virtual Tourism Be Considered a Type of Tourism?
First, VT should be defined. The United Nations World Tourism Organization (UNWTO) does not provide a definition of VT; however, it is clear from numerous scholars’ articles that VT is a process of immersing people in a virtual environment that generates touristic destinations to recreate a touristic experience [10,37]. This is possible by using VR technologies, special video clips, and different gadgets.
The need to single out a separate type of tourism—VT—is explained by many factors. First and foremost, it allows inclusion in touristic activities for people who are unable to travel due to a variety of factors that depend on the person, such as poor health, a lack of time, or financial constraints [38], or factors that the person cannot control, such as epidemics, wars, or unstable political situations. VT can eliminate those problems by creating a VR travel service that can allow people to visit chosen destinations from all around the world without actually leaving the room.
Another advantage of VT is its sustainability. Without people actually visiting the place, there is no chance of a negative effect on the real destination, as occurs in terms of mass tourism and overtourism [29,39,40,41,42]. In particular, when the situation escalates, it can lead to the dissatisfaction of the residents, and sometimes, it can even lead to anti-tourist rallies [34,35], which also harm the destination’s reputation: people do not want to travel there because they do not feel safe in a hostile environment [43,44,45]. Additionally, the amount of carbon footprint emitted by every person is much lower during VT than during real tourism [37]. All this makes VT one of the most sustainable types of tourism [14].
The significant advantage of virtual tourism is that the created footage of a destination or an attraction can be used infinite times [46,47].
The next reason to choose VT over real tourism is safety. People in the VR room under the supervision of the operator are more protected from accidents, random robbery, kidnapping, or murder than regular tourists on the streets of an unknown city. At the same time, during VT, travelers are not exposed to the different kinds of local illnesses that they could face during traditional tourism. That is why, in terms of the COVID-19 pandemic, VT would have a real chance to develop and to become popular among tourists.
Scholars offer different classifications of VR depending on the type of gadget and the degree of immersiveness [48]. A fully immersive VR, in our opinion, is the most suitable for bringing the virtual experience closer to the traditional physical traveling experience, because it offers a virtual experience close to real life where every movement of the person is recreated in the virtual environment. It will provide freedom of movement for people, allowing them to act in the same way as they would act in real life. Of course, the technologies that are needed for fully immersive VR are quite specific, expensive, and complicated. In addition to headsets, gloves, and joysticks, participants use body connectors with sense detectors. However, they can pay off quickly depending on the number of people who are willing to use this virtual type of travel.
With the ability of VR to immerse people in digital environments, VT can take place in the following ways:
- a copy of an already existing place (for instance, a place that is available to most people (such as Petra in Jordan), or a place that is closed for visiting because of the negative effect of a large number of people there (such as the Emperor’s Tomb in China) or the danger to them (such as during the war in Ukraine));
- a recreation of a place or monument that existed before but was destroyed or damaged to the point where it is impossible to reconstruct (e.g., the city of Pompeii that was destroyed by a volcanic eruption);
- non-existing destinations from movies, series, literature, etc.
As a result, VT can help to preserve the original attractions and not put them at risk of wear, improve the tourist experience by giving visitors access to a more detailed simulation of the historical site, provide a virtual possibility to visit places that are forbidden to enter, and allow new types of destinations and attractions to appear.
At the same time, it may offer a unique tourist experience because of the different ways of consuming the touristic product. Instead of many days of preparation, spending time on transportation, and dealing with different health problems, such as acclimatization and jet lag, virtual tourists can receive a pure impression of the desired attraction right after putting on the needed VR equipment. It also eliminates certain problems that real tourists face during their trips, such as health limitations, language barriers, processes to obtain a visa, weather concerns, transportation issues, safety, and guaranteed experience [39,49].
2.3. Are People Receptive to VT?
Similarly to any new type of tourism, VT will face a life cycle starting with its initial appearance on the market, followed by growth and maturity, and finishing with a decline or with life cycle extension [50]. Figure 2 demonstrates this process according to Butler’s Tourism Area Life Cycle (TALC) Model [43].
Figure 2.
Butler’s Tourism Area Life Cycle Model.
Butler’s Model is a theoretical framework that describes the evolution and development of tourist destinations over time. The model was proposed by Richard W. Butler in 1980 and has since become widely used in the field of tourism planning and development [51].
- The TALC model suggests that tourist destinations go through a series of stages, each characterized by different levels of development, visitor numbers, and impacts. These stages are as follows:
- Exploration: The first stage is characterized by minimal infrastructure and limited visitor numbers. The destination is often remote, undiscovered, and visited by a small number of adventurous travelers seeking authentic experiences.
- Involvement: As positive word of mouth spreads about the destination, more tourists become interested in visiting. The involvement stage sees increased visitor numbers and the emergence of basic tourism infrastructure to cater to their needs. Local communities may start to recognize the economic benefits of tourism and become involved in its development.
- Development: In this stage, the destination experiences significant growth in visitor numbers and the establishment of more formal tourism infrastructure, such as hotels, restaurants, and transportation services. Local businesses begin to cater specifically to tourists, and the destination becomes more accessible through improved transportation links.
- Consolidation: At this stage, the destination has achieved a high level of development, and visitor numbers continue to increase. The tourism industry becomes an important economic sector, generating employment and income for the local community. The destination may also experience issues related to overcrowding, environmental degradation, and cultural commodification.
- Stagnation: The stagnation stage occurs when the destination reaches its peak in terms of visitor numbers and starts to show signs of saturation. The initial allure and uniqueness of the destination may begin to decline, and visitor growth slows down or plateaus. The tourism infrastructure may become outdated, and visitor satisfaction may decrease.
- Decline or Rejuvenation: In this final stage, the destination faces a choice between decline and rejuvenation. If the decline is not addressed, visitor numbers may continue to decrease, and the destination may lose its appeal. However, with proactive planning and strategic interventions, the destination can revitalize itself, undergo a process of reinvention, and potentially start a new cycle of growth.
With the COVID-19 pandemic, people became interested in virtual traveling; however, this is not enough for a type of tourism to appear. It requires actions from other elements of the tourism industry, such as creating a special agency that can provide such services, local government regulation, marketing, research, etc. Assuming the first virtual travelers appeared right after the pandemic, this means that VT is in its first (development) stage, which consists of a small number of consumers, mostly “innovators”, a limited number of available destinations, and no control from the government or tourism industry. However, VT will be able to reach stages of “growth” and “maturity” once it is accepted as a type of tourism. Companies will offer and market virtual tours for mass tourists and so-called “progressives”, and people will have more experience with virtual technologies.
The VR technologies that are the basis of VT face certain doubts from both scholars and potential users. Some of them are related to VT’s complexity. The process of creating a realistic-looking virtual environment takes considerable time, which can lower the interest of business investors who expect fast returns and profit. Another problem is related to consumers and their physical conditions. People may feel motion sickness. This occurs because of the low quality of the design or the ergonomics of the headset. However, it is easy to avoid this by improving the system [10,52]. Like any other gadget that can be connected to the Internet, VR may also face the problem of data security.
At the same time, there are some ethical problems related to VR. One of them is growing in the gaming industry and represents the cyber addiction that some people can acquire while gaming on a PC or while using VR gadgets. Another is related to the legal aspect in cases when one person harms another while being in a virtual environment. The issue here is that it is not clear who is responsible for the actions of the person who is immersed in virtual reality [53,54].
Environmentally conscious users of VR are worried about the amount of plastic that is used for making VR glasses, controllers, or other accessories. However, they can easily solve this problem by using eco-friendly materials, such as wood, leather, or cardboard.
Several researchers have been concerned about the authenticity of VR in tourism because, according to various studies, people’s characteristics (demographic factors, travel preferences and experience, and even their opinion about VR technologies) can influence their perceptions of something real or not real [55,56,57]. Of course, tourists’ motives are a crucial point, because virtual tourism cannot recreate every type of traditional tourism thus far.
In 1995, Cheong R. had concerns about the decreasing demand for real tours because of the use of VR [26]. However, it is shown in the results of several surveys from the beginning of the 2000s that people are not ready to use VR as a substitute for real travel due to the lack of spontaneity, the absence of opportunities to relax, and the inability to purchase souvenirs. According to Sussmann S. and Vanhegan H., people prefer reality over virtual reality [27]. However, this research took place at the beginning of the 21st century. The abilities of VR at that time were limited by technological development. In 2013, Han H. et al. conducted another study to understand people’s willingness to use virtual technologies for golf simulators in the Republic of Korea [58]. Their studies show that eight years ago, people understood the environmental damage caused by creating a real golf course, and this was the reason why they preferred a digital experience.
Norwegian author Hilde Nikoline Hambro Dybsand analyzed the activity of 422 travel companies from North America and Europe that were offering virtual traveling experiences during the COVID-19 pandemic. Figure 3 demonstrates that the largest number of activities was presented in the United Kingdom, followed by the USA and Italy [48].
Figure 3.
The 10 countries with the most virtual experiences.
In addition, 96% of all reviews received the highest mark. Overall, the author pointed out that even though during the COVID-19 pandemic VT was popular, after the pandemic, the market for VT became smaller [59].
For a long time, authors were refusing to address VT as a type of tourism. The basis for such an opinion was the fact that people do not travel from their place of residence to another destination and back physically. As mentioned before, the modern world and the development of new gadgets have led the world toward digitalization for several decades. It is a steady process all over the globe that increasingly influences more spheres of life and routines. In our opinion, people’s mindset should follow this, and not the old-time definitions.
Finally, there is no possibility to gain accurate statistics about how many people are using VR for tourism at this moment, because there is no concrete definition of this activity or strict requirements for the VR set of gadgets that are necessary for VT. This is extremely important because there is a major difference between the immersive ability of VR headsets only and a room with gadgets that can affect more than one sense organ. However, even on this level, when there are no specific restrictions, the statistical data can be only gathered from the users themselves by trusting their words only.
All of the above information shows the different opinions of people related to the pros and cons of VT. Some of them are ready to accept and use it, but others do not believe in it or believe that it faces critical disadvantages compared to real tourism.
3. Materials and Methods
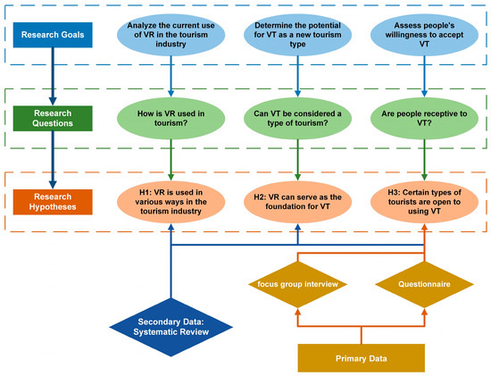
In this section, the authors will examine the main objectives of the current study. The research aim, questions, and hypotheses are presented in Figure 4.
Figure 4.
Goals, questions, hypotheses, and data type of the current research.
The goal of the current research is to present the ways VR is already used in the tourism industry, to analyze the possibility of an emerging new type of tourism that is based on virtual reality, and to determine if people are ready to use it. To achieve these results, the authors will answer three questions and try to prove three hypotheses.
Information for the secondary data analysis was taken from the scientific platforms “Web of Science” and “Google Scholar”. For the analysis, the systematic method was chosen. Some information was taken from the official websites of companies that offer VR products or services, blogs on the Internet, and video interviews.
For primary data analysis, mixed methods were used, which include qualitative and quantitative research. The qualitative research is represented by the focus group interview and several open-ended questions in the questionnaire. This analysis helped us to understand the way people see VT, what characteristic features they refer to as advantages and disadvantages, and why.
A focus group interview was conducted in February 2023. This method was chosen because it is an effective way to see people’s real opinions without being limited by multiple choice questions, while, at the same time, being able to guide them without losing focus. Many new ideas were expressed during such brainstorming sessions from both positive and negative perspectives. Additionally, it is less time-consuming than individual interviews. Our focus group interview included five participants and lasted approximately one hour.
The quantitative research is represented by the online questionnaire that was conducted in April 2023. It consisted of three main parts:
- The first part is designed to understand people’s touristic behavior before and after the COVID-19 pandemic, including the regularity of traveling and its goal.
- The second part aims to understand people’s awareness of using VR in tourism, their experience of using it themselves, and their opinion about VT.
- The third part aims to collect demographic data about participants: their age group, nationality, level of income, and status, because all those characteristics may influence their point of view.
The respondents are not necessarily specialists in tourism and may not be familiar with VR. To be able to avoid errors, a user-friendly interface and simple language with an explanation of the specific terminology were chosen.
Our online survey was made on Google Forms. This program is easy to use; it is accessible from smartphones and computers; and it is very intuitive, even for people who are not familiar with it. An advantage of it is the possibility to download all responses in one file in different formats (*.xlsx, *.ods, and *.csv), which is useful for analyzing the received data. Online questionnaires are easy to distribute via the Internet and social media, so it is possible to reach people from all over the world, which makes this method cost-efficient. At the same time, participants can fill it out at any suitable time for them, and they can do so quickly. According to the principle of snowballing sampling (also known as chain sampling and referral sampling), after finishing the survey, they can forward it to their friends and relatives, which gave us access to people who were not possible to reach normally. However, this method also has disadvantages, such as the lack of control over the survey, lack of the variety of the population, and no guarantee that the respondents will forward the survey to other people.
The analysis of the questionnaire provided the numerical data behind people’s willingness to accept VT.
4. Implementation
This section provides a comprehensive overview of the practical implementation of our research findings. It is crucial to outline the specific steps that should be taken to create a separate type of tourism—VT.
Data collection played a vital role in our research, enabling us to gather valuable insights and to measure the impact of VR on the tourism industry and people’s opinions on VT. A mixed method approach was employed by combining qualitative and quantitative data collection techniques that took the form of a focus group interview and an online questionnaire. They were conducted to understand respondents’ perceptions of VT as a type of tourism.
In line with ethical guidelines, informed consent from all participants was obtained, thereby ensuring their rights, privacy, and confidentiality throughout this study. By providing this implementation subsection, the authors aim to offer a comprehensive understanding of how our research was practically executed, shedding light on the specific procedures, tools, and ethical considerations involved. This information serves to enhance the transparency and reproducibility of our study and provides a basis for future research in the field of VT.
5. Results
5.1. Focus Group Interview
A focus group interview was conducted as part of the primary data research to see what potential tourists, including people who are not professionally related to VT and who are not aware of the current trends in this sphere, think about using VR in tourism.
Five people participated in the interview, all of whom belong to the 20–30 age group, so they can be classified as Generation Y (Millennials) and Generation Z. This was the reason why they were chosen for this focus group interview. Since the beginning of the 21st century, authors have pointed out that Millennials were born and raised in constant connection with technologies and the Internet, which has made them technologically literate and savvy. Even the term “digital native” appeared during this time [60]. This influenced Millennials’ way of thinking in such a way that they perceive technologies in a more positive way compared to older generations [61,62,63]. Generation Z is the following generation that has been exposed to an even bigger influence of modern technologies; hence, they are even more open to progress. At the same time, they are old enough to make travel decisions, and they are solvent. The focus group consisted of three men and two women.
A brief explanation of the VT concept took place in the beginning, followed by the participants’ discussion. Each of them showed different behavior and expressed various points of view.
Man 1 was the most active during the discussion; he offered numerous ideas regarding VT’s positive impact on people’s lives, starting with the possibility to reduce the number of zoos and followed by the ability to witness major historical events, such as Pompeii’s destruction, or to visit a non-existing place, such as Hogwarts (a school of magic in book series about Harry Potter by J. K. Rowling). He also proposed an interesting use for VT as a tool for couples in long-distance relationships so that they would be able to travel together, even from different countries. He also expressed concerns related to VT’s operation, such as cybersecurity, and the actual level of relaxation while the user is traveling virtually. He made valid comments and provided food for thought for future research.
Man 2 mostly expressed challenges that VT may face and negative or questionable VT perspectives. For example, because he already had experience using VR, he was concerned about the medical aspect, specifically if people have certain contraindications to VT because of their health condition or age. Another valid point was about the legal aspect of VT functioning. VT should be in contact with the local government. Overall, he expressed the idea of not being ready for such a dramatic world change and that the real experience cannot be substituted with the virtual copy.
Both Man 1 and Man 2 agreed that the fastest way for VT to become popular is an effective marketing campaign.
Man 3 did not interact with the conversation from the beginning and was just observant from the side. At the end of each topic, he made a short summary. Additionally, he was a link between Man 1 and Man 2, pointing out that both of their opinions are correct but for different people and at different stages of VT development. He pointed out that people do not have to always use VT, and that it can be used only at a time when it is something urgent or dangerous that people are afraid to do in real life.
Woman 1 was the most distant from the group and was not involved in the conversation. Only once did she express a positive VT point about people being safe within the simulation, particularly given that there are no possible robbers or pickpockets. At the same time, VT creates the possibility for the country to be represented without unattractive things, such as unpleasant smells or dirt and trash on the streets.
Woman 2 was also not as active during the discussion but proposed valid points about VT’s positive effect on the way people travel. In her opinion, VT is a very sustainable type of tourism because people are not spending local resources within the destination and will leave a smaller carbon print if they reduce the amount of transportation they use. She also shared her opinion about the safety of VT compared to real traveling. Restrictions, such as those that were introduced during the COVID-19 pandemic, would not affect VT in the way they affected real tourism. One of her valid points was the inclusiveness of VT, because it allows people with certain health, financial, or legal restraints to travel. In the end, she mentioned that during one virtual trip, people can cover an amount and variety of attractions that are impossible to visit in one trip in real life.
Despite the highly heated conversation that included many arguments from both positive and negative perspectives on VT, overall, all the focus group participants expressed a desire to at least try VT themselves before rejecting its potential. They are ready to experiment and to see what VT can offer them.
5.2. Questionnaire
In addition to focus group interviews, an online questionnaire was conducted that summarized the results of the existing research about VT and data that were received during our focus group interview. The survey consisted of twenty questions that were divided into three main sections: traveling habits, virtual reality (VR), and demographics. It was distributed via the Internet to reach a larger number of participants.
During data collection, which took place in April of 2023, 243 responses were obtained. Demographic analysis showed that 68.80% of the participants were women. Participants mostly belonged to the 25–35 (45.30%) and 18–24 (30.90%) age groups. They were from 56 different countries. However, most of them were from Hungary (18.11%). This can be explained by the fact that the survey was conducted in Hungary and included the local community. More than half (60.10%) of the respondents were students. Their monthly income varied between EUR 500 and EUR 2000.
The analysis of the received data about the traveling habits of the respondents showed that before the COVID-19 pandemic, only 18.10% traveled less than once a year. They also tended to choose international traveling (68.70%) over domestic travel (31.20%). Respondents could choose only one option that helped to identify the most important purpose of traveling. The list was created according to the United Nations (UN) [64], which includes leisure, visiting friends and relatives, education, health, religion, and business, with an additional blank field where people could mention their own reason. Figure 5 illustrates the top three most popular traveling purposes, with leisure being the most popular (73.30%). At the same time, health, religion, and business were chosen by none or only a few of the respondents. This information is useful for understanding modern tourists’ needs, because VT would not be able to satisfy all of them.
Figure 5.
Top 3 tourists’ traveling purposes.
In our opinion, the specific characteristics of VT are best for recreating a virtual tour in a location similar to an area of a city that tourists may explore in the span of few hours; for example, a city center in Budapest. To understand people’s interest in such tours, an extra question was added to determine whether our respondents were inclined to go on a city tour during their usual travel or not. Figure 6 shows that in general, people are interested in a short tour around the city; mostly, they will attend if they have enough time (51.40%), but some of them make it a top priority (34.60%).
Figure 6.
People’s willingness to go on a city tour.
The second section of the questionnaire was designed to reveal people’s familiarity with VR, its use in tourism, and their opinion about VT. Figure 7 shows that more than 20% of the participants were unfamiliar with VR. Others knew about VR, but only 17% used it occasionally or often.
Figure 7.
People’s familiarity with VR.
Such a low level of interaction with VR leads to a low level of awareness about its usage in tourism (for marketing, management, as an attraction, etc.) and interacting with it in the tourism industry. Thus, Figure 8 shows that 39.40% of the participants had never heard of it, and only 11.20% had tried it themselves.
Figure 8.
People’s familiarity with VR usage in tourism.
For the recognition of VT as a type of tourism, it is important to evaluate whether potential users are aware of its advantages compared to traditional tourism and the kind of prejudices they might have against it. To collect this type of data, a six-point Likert scale was used. This type of scale was chosen because it does not have a neutral option, and Table 2 clearly demonstrates the degree to which participants agreed or disagreed with the following statements. Numbers in the table represent the number of people who voted for each option. The most popular option from each row is indicated in bold font, while the least popular one is underlined.
Table 2.
Likert scale of virtual tourism (VT) compared to traditional tourism.
To analyze the received data, the mean, median, and mode for each statement were calculated to determine the tendency of the respondents. Standard deviation was also calculated to show the variability in the responses. In this analysis, we used the following formulas:
- Mean = (sum of all responses)/(total number of respondents) [65].
- Median is the middle value of the responses when the data are arranged in order from lowest to highest [66].
- Mode represents the most common response [67].
- Standard deviation (St. Dev.) = sqrt((sum of (response-mean)^2)/(total number of respondents—1) [68].
Table 3 represents the calculation of received data during Likert scale type question in the questionnaire.
Table 3.
Likert scale analysis of the received data.
Based on this analysis, it is safe to say that the answers are generally positive. Mostly, participants acknowledge the advantages of VT, and the only point that they doubt is the technological aspect of it. People do not believe that existing technologies (or the ones that they are aware of) are able to recreate real traveling experiences.
In the following open question, where respondents could leave their opinion about VT, the results were mixed. Those who supported VT pointed out its usefulness for people with health problems, who cannot travel in traditional ways, or in cases of traveling to unusual, unreachable places, such as space. However, those who were against VT clearly stated that for them personally, virtuality will not replace real experience. Some of the respondents confessed that they see the potential in VT, but at this moment, the technological development is not enough to make it real. Such a high level of cautiousness toward VT as a new type of tourism can be explained by its novelty. As it was mentioned before, only a small percentage of consumers are ready to try a new product right away [69].
Figure 9 represents statistical data regarding whether respondents were willing to use VT if they had a chance or not. More than half of them would try VT at least once, and only 22% would not try it at all.
Figure 9.
People’s willingness to use virtual tourism.
In conclusion, it is obvious that at this point, even with such widespread attention to VR and its accessibility, the mass consumer is not ready to use this type of tourism as a substitute for the real experience. However, some of them understand its advantages and the improvement that this technology may bring to a certain segment of tourists and the tourism industry.
6. Discussion
Since the 2000s, researchers have been curious about people’s opinions about VT. They have used different methods and samples. Table 4 demonstrates the comparison of common aspects of different studies.
Table 4.
Comparisons of different studies.
Sussmann S. and Vanhegan H. [30] conducted a questionnaire including the general public and professionals in VR in Great Britain. Our research did not include professionals, so our results will be compared only with the general public’s answers. Sussmann S. and Vanhegan H. used the Likert scale, and even though it was different from ours—they used a seven-point scale against our six-point scale, and their respondents could choose multiple options while ours allowed only one choice—the main arguments remained the same: an opportunity to visit places closed to tourism, inclusiveness, the ability to travel to places that do not exist, etc. The most negative effect that their respondents chose was the same one that many of our respondents pointed out: not actually experiencing real traveling. Such consistency in the results, even after twenty years, shows that VT could not prove its efficiency to mass consumers until this day.
In their article, Korinth B. et al. [70] compared VT awareness between Polish people and foreigners. In our comparison table, their results were unified to summarize them and to compare them with other research. The authors focused on using the Google Street app for their research, meaning VT was a marketing tool rather than a separate type of tourism.
Tsai L.-L. [71] researched tourist involvement in the holistic image of the destination. The research involved only Taiwanese respondents. There, VT was presented in the form of a 360 degree view. The results show that while watching VR videos, people experience positive emotions, and this helps to improve the holistic image of the tourist destination.
The cited studies used questionnaires as a primary source of primary data, but all gave different definitions of VT and ended up recommending it as a useful marketing tool. The focus of our research was different.
Our study found that many potential users of VT understand its concept and its advantages compared to traditional traveling. They believe that VT is cheaper, easier to organize, safer, more sustainable, and more inclusive and that it allows people to visit destinations that traditional tourism cannot offer; however, they still want to experience different sensations, such as smell, touch, and climate. Those, in their opinion, would be difficult to experience during VT.
To better understand whether VT can be successful using not only VR gadgets but the additional sensors as well, our next goal is to conduct a series of experiments that will include different groups of tourists with variable traveling experiences. This will help to evaluate the influence of VT compared to real traveling.
Another important aspect that needs to be researched is the effectiveness of VT for the tourist group that can benefit the most: people with motor disabilities. The questionnaire in the current research featured a separate sector for this category of tourists; however, the collected data were not enough to be analyzed and presented. Our further research includes the collection of a greater amount of relevant data.
7. Conclusions
VR has gained widespread utilization in contemporary society, encompassing various sectors, including the tourism industry. The prevalence of VR in entertainment and its familiarity among the general population lay the foundation for the logical progression of VR’s integration within the tourism domain. Specifically, this entails the development of a distinct form of tourism exclusively reliant on VR technology capable of reshaping conventional perceptions of travel. VT engenders a novel triadic space for individuals, comprising the virtual destination, the tourist, and the physical destination.
Throughout our current research, all the research questions have been addressed, and every hypothesis has been validated: (1) VR is already implemented within the tourism industry in various capacities, encompassing organizational and marketing utilities, as well as tourist attractions. (2) By harnessing virtual reality and cutting-edge devices, VT possesses the potential to evolve into a distinct type of tourism. VT enables individuals to encounter comparable emotional experiences to those encountered during actual travel, albeit without the associated hazards and challenges encountered by physical tourists. The scope of virtual destinations available for VT is infinite, encompassing non-existent, remote, or purely imaginary destinations. VT represents an environmentally sustainable and inclusive form of tourism. (3) Initial analysis of primary data indicates that certain individuals exhibit skepticism toward the emergence of VT, either due to infrequent utilization of VR technology or a lack of awareness regarding its capabilities. Nonetheless, they are still able to recognize the potential advantages of VT, particularly its applicability for individuals with disabilities, financial limitations, or an interest in fictional destinations.
Further research is necessary, particularly involving a larger sample size comprising respondents from diverse backgrounds and encompassing both experienced and inexperienced individuals in VT to facilitate a comprehensive analysis of discrepancies.
Amidst the stringent restrictions imposed during the COVID-19 pandemic, traditional travel was heavily curtailed. This period presented an opportune time for the development and popularization of VT. Notably, VT captured the attention of researchers who not only analyzed prior scholarly works and the utilization of VR in tourism, but also conducted surveys and experiments. However, VT failed to garner significant attention from tourists or tourism-related enterprises, which is potentially attributable to the crisis-ridden state of the industry, wherein survival became the foremost concern, leaving limited bandwidth for innovation. The perspectives of tourism industry professionals are of paramount importance when considering VT, as their reactions may vary. Some professionals may recognize its potential and embrace its integration, while others may perceive it as a threat and reject its implementation.
The comparisons of different studies, including ours, revealed people’s interest in VT; however, the authors saw the most potential in it as a marketing tool, not a type of tourism. Another intriguing area for future investigation involves the viewpoints of local governments on VT, including potential restrictions or regulations they may wish to enforce, as well as exploring avenues for collaboration between VT and government representatives.
To conclude, VT possesses the capacity to revolutionize the tourism industry, as elucidated by our study, which provides valuable insights into its merits and limitations. The findings suggest that VT can offer a distinctive and accessible alternative to physical tourism, particularly for individuals encountering physical or financial constraints. However, it is crucial to acknowledge that VT cannot completely replicate the authentic tourism experience. Future research endeavors could further examine the potential impact of VT on the tourism industry and reveal the best-suited technological equipment.
Author Contributions
Conceptualization, E.P., K.Z. and L.D.D.; methodology, Y.E.A. and Z.B.; software, Y.E.A. and Z.B.; validation, E.P., Y.E.A., Z.B., K.Z. and L.D.D.; formal analysis, E.P., Y.E.A., Z.B., K.Z. and L.D.D.; investigation, E.P., Y.E.A., Z.B., K.Z. and L.D.D.; resources, Y.E.A., K.Z. and L.D.D.; data curation, E.P., Y.E.A., K.Z. and L.D.D.; writing—original draft preparation, E.P.; writing—review and editing, K.Z., B.B. and L.D.D.; visualization, E.P., Y.E.A., B.B., K.Z. and L.D.D.; supervision, K.Z. and L.D.D.; project administration, K.Z. and L.D.D.; funding acquisition, K.Z. and L.D.D. All authors have read and agreed to the published version of the manuscript.
Funding
This research received no external funding.
Institutional Review Board Statement
Not applicable.
Informed Consent Statement
Not applicable.
Data Availability Statement
Data developed in this study will be made available upon request to the corresponding authors.
Acknowledgments
This research was supported by the Hungarian University of Agriculture and Life Sciences (MATE).
Conflicts of Interest
The authors declare no conflict of interest. The funders had no role in the design of this study; in the collection, analyses, or interpretation of data; in the writing of the manuscript; or in the decision to publish the results.
References
- Alsop, T. Virtual Reality (VR) Headset Unit Sales Worldwide from 2019 to 2024. 25 January 2022. Available online: https://www.statista.com/statistics/677096/vr-headsets-worldwide/ (accessed on 12 September 2022).
- Kavanagh, S.; Luxton-Reilly, A.; Wuensche, B.; Plimmer, B. A Systematic Review of Virtual Reality in Education. Themes Sci. Technol. Educ. 2017, 10, 85–119. [Google Scholar]
- Damiani, L.; Demartini, M.; Guizzi, G.; Revetria, R.; Tonelli, F. Augmented and Virtual Reality Applica-tions in Industrial Systems R.: A Qualitative Review towards the Industry 4.0 Era. IFAC-Pap. 2018, 51, 624–630. [Google Scholar]
- Wei, Z.; Zhang, J.; Huang, X.; Qiu, H. Can Gamification Improve the Virtual Reality Tourism Experi-ence? Analyzing the Mediating Role of Tourism Fatigue. Tour. Manag. 2023, 96, 104715. [Google Scholar] [CrossRef]
- McLean, G.; AlYahya, M.; Barhorst, J.; Osei-Frimpong, K. Examining the Influence of Virtual Reality Tourism on Consumers’ Subjective Wellbeing. Tour. Manag. Perspect. 2023, 46, 101088. [Google Scholar] [CrossRef]
- Archi, Y.E.; Benbba, B. Role of Virtual Reality in Tourism Destination Marketing: Evidence from Morocco. In Proceedings of the ISCONTOUR 2023, Tourism Research Perspectives: Proceedings of the International Student Conference in Tourism Research; Books on Demand: McFarland, WI, USA, 2023. [Google Scholar]
- El-Said, O.; Aziz, H. Virtual Tours a Means to an End: An Analysis of Virtual Tours’ Role in Tourism Recovery Post COVID-19. J. Travel Res. 2022, 61, 528–548. [Google Scholar] [CrossRef]
- Pan, H.; Yu, X. Study on the Development Trend of Tourism in the Cloud under the Background of New Crown Epidemic. Open Access Libr. J. 2020, 7, 1–6. [Google Scholar] [CrossRef]
- Beck, J.; Rainoldi, M.; Egger, R. Virtual Reality in Tourism: A State-of-the-Art Review. Tour. Rev. 2019, 74, 586–612. [Google Scholar] [CrossRef]
- Guttentag, D. Virtual reality: Applications and implications for tourism. Tour. Manag. 2010, 31, 637–651. [Google Scholar] [CrossRef]
- Fan, X.; Jiang, X.; Deng, N. Immersive Technology: A Meta-Analysis of Augmented/Virtual Reality Applications and Their Impact on Tourism Experience. Tour. Manag. 2022, 91, 104534. [Google Scholar] [CrossRef]
- Sharma, G.; Thomas, A.; Paul, J. Reviving Tourism Industry Post-COVID-19: A Resilience-Based Framework. Tour. Manag. Perspect. 2021, 37, 100786. [Google Scholar] [CrossRef]
- Sathiendrakumar, R.; Tisdell, C. Tourism and the Economic Development of the Maldives. Ann. Tour. Res. 1989, 16, 254–269. [Google Scholar] [CrossRef]
- Sr, M.; Croes, R. Growth, Development and Tourism in a Small Economy: Evidence from Aruba. Int. J. Tour. Res. 2003, 5, 315–330. [Google Scholar] [CrossRef]
- World Health Organization. WHO Coronavirus (COVID-19) Dashboard. Available online: https://covid19.who.int/ (accessed on 19 October 2022).
- How Did Virtual Reality Begin? VRS. 2017. Available online: https://www.vrs.org.uk/virtual-reality/beginning.html (accessed on 16 June 2021).
- Dormehl, L. 8 Virtual Reality Milestones That Took It from Sci-Fi to Your Living Room. Digitsltrends. 13 November 2017. Available online: https://www.digitaltrends.com/cool-tech/history-of-virtual-reality/ (accessed on 10 November 2021).
- Laurel, B. Computers as Theatre, 2nd ed.; Addison-Wesley Professional: Boston, MA, USA, 2013. [Google Scholar]
- Schroeder, R. Defining Virtual Worlds and Virtual Environments. J. Virtual Worlds Res. 2008, 1, 3. [Google Scholar] [CrossRef]
- Sherman, W.R.; Craig, A. Understanding Virtual Reality, 2nd ed.; Elsevier: Amsterdam, The Netherlands, 2018. [Google Scholar]
- Luciani, A. Virtual reality and virtual environment. In Enaction and Enactive Interfaces: A Handbook of Terms; Enactive Systems Books, 2007; pp. 299–300. [Google Scholar]
- Carmigniani, J.; Furht, B. Augmented Reality: An Overview. In Handbook of Augmented Reality; Springer: Berlin/Heidelberg, Germany, 2011; pp. 3–46. [Google Scholar]
- Naimark, M. Aspen Moviemap. Available online: http://www.naimark.net/projects/aspen.html (accessed on 10 October 2021).
- Terando, W.D.; Mennecke, B.E.; Janvin, D.J.; Dilla, W.M. It’s Just a Game, Or Is It? Real Money, Real Income, and Real Taxes in Virtual Worlds. Scholarsh. Prof. Work. Bus. 53 2007, 20, 134–141. [Google Scholar]
- Alreahi, M.; Bujdosó, Z.; Kabil, M.; Akaak, A.; Benkó, K.F.; Setioningtyas, W.P.; Dávid, L.D. Green Human Resources Management in the Hotel Industry: A Systematic Review. Sustainability 2023, 15, 99. [Google Scholar] [CrossRef]
- Cheong, R. The virtual threat to travel and tourism. Tour. Manag. 1995, 16, 417–422. [Google Scholar] [CrossRef]
- Sussmann, S.; Vanhegan, H.J. Virtual Reality and the Tourism Product: Substitution or Complement? In Proceedings of the 8th European Conference on Information Systems, Trends in Information and Communication Systems for the 21st Century, ECIS 2000, Vienna, Austria, 3–5 July 2000. [Google Scholar]
- Mallinguh, E.; Wasike, C.; Bilan, Y.; Zeman, Z. The impact of firm characteristics, business competitiveness, and technology upgrade hurdles on R&D costs. Probl. Perspect. Manag. 2022, 20, 264–277. [Google Scholar]
- Bishop, I.; Gimblett, H. Management of Recreational Areas: GIS, Autonomous Agents, and Virtual Reality. Environ. Plan. B Plan. Des. 2000, 27, 423–435. [Google Scholar] [CrossRef]
- Refsland, S.; Ojika, T.; Addison, A.; Stone, R. Virtual Heritage: Breathing new life into our ancient past. IEEE MultiMedia 2000, 7, 20–21. [Google Scholar] [CrossRef]
- Prideaux, B. The cybertourist. In The Tourist as a Metaphor of the Social World; CABI Publishing: New York, NY, USA, 2002; pp. 317–339. [Google Scholar]
- El Archi, Y.; Benbba, B.; Zhu, K.; El Andaloussi, Z.; Pataki, L.; Dávid, L. Mapping the Nexus between Sustainability and Digitalization in Tourist Destinations: A Bibliometric Analysis. Sustainability 2023, 15, 9717. [Google Scholar] [CrossRef]
- Williams, P.; Hobson, J.S.P. Virtual reality and tourism: Fact or fantasy? Tourism Manag. 1995, 16, 423–427. [Google Scholar] [CrossRef]
- Pallud, J.; Straub, D. Real vs. Virtual: A theoretical framework for assessing the role of authenticity in visitor interactions with museum technologies. In Proceedings of the 13th Americas Conference on Information Systems, AMCIS 2007, Keystone, CO, USA, 9–12 August 2007. [Google Scholar]
- Kulakoğlu-Dilek, N.; Kızılırmak, I.; Dilek, S.E. Virtual Reality or Just Reality? A SWOT Analysis of the Tourism Industry. J. Tour. 2018, 4, 67–74. [Google Scholar]
- Godovykh, M.; Carissa, B.C.; Fyall, A. VR in Tourism: A New Call for Virtual Tourism Experience amid and after the COVID-19 Pandemic. Tour. Hosp. 2022, 3, 265–275. [Google Scholar] [CrossRef]
- Schott, C. Virtual fieldtrips and climate change education for tourism students. J. Hosp. Leis. Sport Tour. Educ. 2017, 21, 13–22. [Google Scholar] [CrossRef]
- Stainfield, J.; Fisher, P.; Ford, B.; Solem, M. International Virtual Field Trips: A New Direction? J. Geogr. High. Educ. 2000, 24, 255–262. [Google Scholar] [CrossRef]
- Dewailly, J. Sustainable tourist space: From reality to virtual reality? Tour. Geogr. 1999, 1, 41–55. [Google Scholar] [CrossRef]
- Soomro, T.; Zheng, K.; Turay, A.; Pan, Y. Capabilities of multimedia GIS. Chin. Geogr. Sci. 1999, 9, 159–165. [Google Scholar]
- McKinsey&Company. Coping with Success: Managing Overcrowding in Tourism Destinations; World Travel & Tourism Council: London, UK, 2017. [Google Scholar]
- Peeters, P.; Gössling, S.; Klijs, J.; Milano, C.; Novelli, M.; Dijkmans, C.; Eijgelaar, E.; Hartman, S.; Heslinga, J.; Isaac, R.; et al. Research for TRAN Committee-Overtourism: Impact and Possible Policy Responses; European Union: Luxembourg, 2018. [Google Scholar]
- Chibas, E. Director, Bye Bye Barcelona; Film; COAC Audiovisual Program: Barcelona, Spain, 2014. [Google Scholar]
- Coldwell, W. First Venice and Barcelona: Now Anti-Tourism Marches Spread across Europe. Demos in San Sebastián and Crackdowns in Rome and Dubrovnik as Locals Vent Frustration at City-Breakers and Cruise Ships. 10 August 2017. Available online: https://www.theguardian.com/travel/2017/aug/10/anti-tourism-marches-spread-across-europe-venice-barcelona (accessed on 10 September 2020).
- Bimonte, S.; Punzo, L.F. Tourist development and host–guest interaction: An economic exchange theory. Ann. Tour. Res. 2016, 58, 128–139. [Google Scholar] [CrossRef]
- Paquet, E.; Viktor, H.L. Long-Term Preservation of 3-D Cultural Heritage Data Related to Architectural Sites. Proc. ISPRS Work. Group 2005, 4, 1–8. [Google Scholar]
- Cignoni, P.; Scopigno, R. Sampled 3D models for CH applications: A viable and enabling new medium or just a technological exercise? J. Comput. Cult. Herit. 2008, 1, 1–23. [Google Scholar] [CrossRef]
- Sultan, C. Popular types of Virtual Reality. Rextheme. 8 November 2022. Available online: https://rextheme.com/types-of-virtual-reality/ (accessed on 20 December 2022).
- Hobson, J.S.; Williams, A.P. Virtual reality: A new horizon for the tourism industry. J. Vacat. Mark. 1995, 1, 124–135. [Google Scholar] [CrossRef]
- Levitt, T. Exploit the Product Life Cycle. Harvard Business Review. November 1965. Available online: https://hbr.org/1965/11/exploit-the-product-life-cycle (accessed on 20 September 2021).
- Butler, R. The Concept of a Tourist Area Cycle of Evolution: Implications for Management of Re-sources. Can. Geogr./Le Géographe Can. 1980, 24, 5–12. [Google Scholar] [CrossRef]
- Applications Of Virtual Reality. VRS. 2017. Available online: https://www.vrs.org.uk/virtual-reality-applications/ (accessed on 5 July 2021).
- Virtual Reality and Ethical Issues. VRS. 2017. Available online: https://www.vrs.org.uk/virtual-reality/ethical-issues.html (accessed on 21 June 2021).
- Thalmeiner, G.; Gáspár, S.; Barta, Á.; Zéman, Z. Application of Fuzzy Logic to Evaluate the Economic Impact of COVID-19: Case Study of a Project-Oriented Travel Agency. Sustainability 2021, 13, 9602. [Google Scholar] [CrossRef]
- Littrell, M.; Anderson, L.; Brown, P. What makes a craft souvenir authentic? Ann. Tour. Res. 1993, 20, 197–215. [Google Scholar] [CrossRef]
- Sensales, G.; Greenfield, P. Attitudes toward computers, science, and technology: A cross-cultural comparison between students in Rome and Los Angeles. J. Cross-Cult. Psychol. 1995, 26, 229–242. [Google Scholar] [CrossRef]
- Waitt, G. Consuming heritage: Perceived historical authenticity. Ann. Tour. Res. 2000, 27, 835–862. [Google Scholar] [CrossRef]
- Han, H.; Hwang, J.; Woods, D. Choosing virtual–rather than real–leisure activities: An examination of the decision–making process in screen-golf participants. Asia Pac. J. Tour. Res. 2013, 19, 428–450. [Google Scholar] [CrossRef]
- Dybsand, H.N.H. The next best thing to being there’–participant perceptions of virtual guided tours offered during the COVID-19 pandemic. Curr. Issues Tour. 2022, 1–14. [Google Scholar] [CrossRef]
- Palfrey, J.; Gasser, U. Born Digital: Understanding the First Generation of Digital Natives; Basic Books: New York, NY, USA, 2010. [Google Scholar]
- Prensky, M. Digital natives, digital immigrants, part II. Do they really think differently? Horizon 2001, 9, 1–6. [Google Scholar]
- Howe, N.; Strauss, W. Millennials Go to College: Strategies for a New Generation on Campus: Recruiting and Admissions, Campus Life, and the Classroom; Print Book: Washington, DC, USA, 2003. [Google Scholar]
- Calvo-Porral, C.; Pesqueira-Sanchez, R. Generational differences in technology behaviour: Comparing millennials and Generation X. Kybernetes 2019, 49, 2755–2772. [Google Scholar] [CrossRef]
- International Recommendations for Tourism Statistics 2008; United Nations: New York, NY, USA, 2010.
- Field, A. Discovering Statistics Using IBM SPSS Statistics, 5th ed.; Sage: Newcastle upon Tyne, UK, 2013. [Google Scholar]
- Allen, M.J.; Yen, W.M. Introduction to Measurment Theory; Brooks/Cole Publishing: Monterey, CA, USA, 1979. [Google Scholar]
- Agresti, A.; Finlay, B. Statistical Methods for the Social Sciences, 4th ed.; Prentice Hall: Hoboken, NJ, USA, 2012. [Google Scholar]
- Tabachnick, B.S.; Fidell, L.S. Using Multivariate Statistics, 6th ed.; Pearson: Boston, MA, USA, 2012. [Google Scholar]
- Pankruhin, A.P. Marketing: A Study book for Students, Who Study Course 061500 “Marketing”; Omega-L: Moscow, Russia, 2005. [Google Scholar]
- Korinth, B.; Berdenov, Z.; Pashkov, S.; Wendt, J. The perception of vr of the tourists visiting chosen cultural facilities in Gdańsk. Ekon. Probl. Turystyki. 2019, 45, 63–72. [Google Scholar] [CrossRef]
- Tsai, L.-L. Factors That Influence Virtual Tourism Holistic Image: The Moderating Role of Sense of Presence. Sustainability 2022, 14, 467. [Google Scholar] [CrossRef]
Disclaimer/Publisher’s Note: The statements, opinions and data contained in all publications are solely those of the individual author(s) and contributor(s) and not of MDPI and/or the editor(s). MDPI and/or the editor(s) disclaim responsibility for any injury to people or property resulting from any ideas, methods, instructions or products referred to in the content. |
© 2023 by the authors. Licensee MDPI, Basel, Switzerland. This article is an open access article distributed under the terms and conditions of the Creative Commons Attribution (CC BY) license (https://creativecommons.org/licenses/by/4.0/).








