Evaluation of Urban Ecological Livability from a Synergistic Perspective: A Case Study of Beijing City, China
Abstract
1. Introduction
2. Theory of Synergism of Five Laws and Its Applicability
2.1. Systematic Method of Five-Law Analysis
- (1)
- Natural laws: Natural laws are objective laws relative to the natural environment, the essential and inevitable connections shown in the development of various things in nature, and the natural laws followed by the movement and change of things [25]. The laws of nature exist independently of human activities objectively. Humans pursue the synergy between man and nature in the process of understanding and transforming the natural world.
- (2)
- Social laws: Social laws are the inevitable connections between the intrinsic nature of social development and the regular connections formed by human beings interacting with other individuals in their practical activities [26]. Such laws are expressed through conscious behavior with the participation of human beings. The increase in social productivity makes the interaction between man and the natural environment more complex.
- (3)
- Economic laws: Economic laws are general laws formed in the process of human behavior of production, distribution, exchange, consumption, etc. Economic laws are the intrinsic and essential connections and trends in human economic activities that do not depend on people’s will, and the results of their study and understanding constitute the economic science of mankind [27].
- (4)
- Technical laws: Technical law is a stable link between different forms and stages of technical development, which is a dynamic process concept based on the technical principle of continuous improvement. Technical laws are artificially generated so that people have an active and dynamic relationship to technical laws, while in the process of being artificially generated, technical laws are subject to the constraints of objective conditions and natural laws [26].
- (5)
- Environmental laws refer to the essential and inevitable links that exist in the process of interaction between human beings and the environment [27]. Among them, the subject of environmental laws is the person who has the ability to know nature, the object of the laws is “man and nature”, and the specific content of the laws is “interaction”.
2.2. Systematic Method of Five-Law Synergy Integration
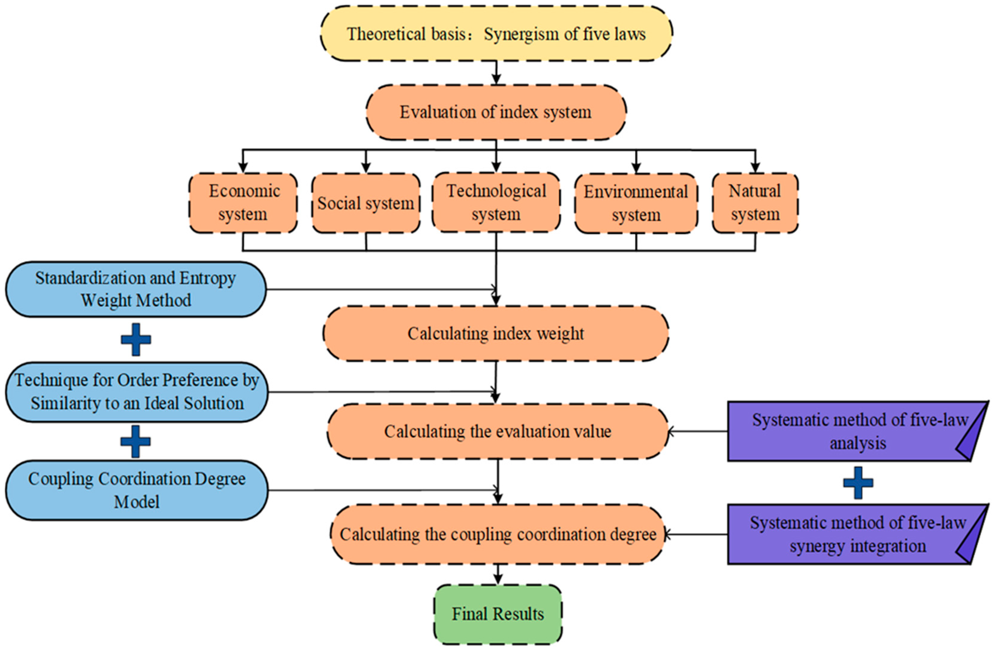
3. Materials and Methods
3.1. Study Area
3.2. Study Methods
3.2.1. Index System Design
3.2.2. Data Source
3.2.3. Data Standardization
3.2.4. Using Entropy Weighting Method to Determine Index Weight
3.2.5. Using the TOPSIS Method to Calculate Evaluation Value
3.2.6. Coupling Coordination Analysis of Five Systems
4. Results
4.1. The Contribution of Indexes at Each Level to the Ecological Livability of Beijing
4.2. Trends in the Comprehensive Evaluation Value of the Five Systems
4.3. Trends in the Coupling Coordination of the Five Urban Systems
5. Discussions
5.1. Trend Analysis of Evaluation Values by the Systematic Method of Five-Law Analysis
5.1.1. Trend Analysis of the Evaluation Value of the Economic System
5.1.2. Trend Analysis of the Evaluation Value of the Social System
5.1.3. Trend Analysis of the Evaluation Value of the Technological System
5.1.4. Trend Analysis of the Evaluation Value of the Environmental System
5.1.5. Trend Analysis of the Evaluation Value of the Natural System
5.2. Coupling Coordination Analysis by the Systematic Method of Five-Law Synergy Integration
5.3. Limitations of the Study and Future Directions
- (1)
- The index system needs to be improved. In this paper, although the evaluation indexes of eco-livable cities are selected with reference to the existing research results, some of the evaluation indexes cannot be adopted due to the lack of data and other reasons, which may lead to bias in the evaluation results.
- (2)
- Based on the analysis of the coordination level of the five systems, this paper proposes to promote the synergy of the five systems through the synergy of multiple subjects, and the synergistic relationship between multiple subjects can be explored more deeply in the next research.
6. Conclusions
- (1)
- The government should improve planning and policies for eco-livable cities. There is a relative lack of special planning and policies around eco-livable city construction in Beijing, and no comprehensive coordination department has been established. The government and the planning department should actively carry out special actions for the construction of eco-livable cities and introduce relevant laws and regulations to promote the construction of eco-livable cities towards the path of legalization.
- (2)
- The government should attach importance to the development of an urban ecological environment. An ecologically livable city should have an excellent ecological environment, such as good greenery, clean air and sufficient water. Air pollution, such as haze and water shortages, have become important factors affecting the eco-livability of Beijing. Therefore, the construction of an eco-livable city in Beijing should give priority to improving the ecological environment and making up for the shortcomings of ecological problems.
- (3)
- On the basis of clarifying the division of roles among the government, the market and the public in the construction of an eco-livable city, Beijing should continue to explore an operational mechanism of “government co-ordination, market operation and diversified participation” in urban construction. On the one hand, the government should guide market players to play an active role in capital investment, implementation, operation and maintenance and encourage social capital to participate in the construction of eco-livable cities; on the other hand, the construction of eco-livable cities should emphasize consultation with residents’ wishes and encourage their active participation.
Author Contributions
Funding
Institutional Review Board Statement
Informed Consent Statement
Data Availability Statement
Conflicts of Interest
References
- Zhang, X.Q. The trends, promises and challenges of urbanisation in the world. Habitat Int. 2016, 54, 241–252. [Google Scholar] [CrossRef]
- Li, Z. Urbanization development model and Enlightenment in the world. China Econ. Trade Her. 2012, 2012, 42–44. [Google Scholar]
- Ma, D.M. Study on the Construction Path and Evaluation System of Eco-civilized City. Urban Dev. Stud. 2009, 16, 80–85. [Google Scholar]
- Fang, G.; Chen, X.M. Study on the Evaluation of Ecological Livable City in Anhui Based on Intuitionistic Fuzzy Theory. J. Chongqing Technol. Bus. Univ. 2018, 555, 012089. [Google Scholar]
- Li, H.; Cao, Y.; Zhang, S.H. Beijing-Tianjin-Hebei urban agglomeration of ecological livable appropriate industry coordinated development level measurement. Stat. Decis. 2021, 37, 78–81. [Google Scholar]
- Marans, R.W. Quality of urban life & environmental sustainability studies: Future linkage opportunities. Habitat Int. 2015, 45, 47–52. [Google Scholar]
- Martinez-Bravo, M.D.; Martinez-del-Rio, J.; Antolin-Lopez, R. Trade-offs among urban sustainability, pollution and livability in European cities. J. Clean. Prod. 2019, 224, 651–660. [Google Scholar] [CrossRef]
- Sites, W. Livable Cities? Urban Struggles for Livelihood and Sustainability; Social Service Review; The University of Chicago Press: Chicago, IL, USA, 2002. [Google Scholar]
- Mouratidis, K.; Yiannakou, A. What makes cities livable? Determinants of neighborhood satisfaction and neighborhood happiness in different contexts. Land Use Pol. 2021, 112, 105855. [Google Scholar] [CrossRef]
- Pacione, M. The Geography of Multiple Deprivation in the Clydeside Conurbation. Tijdschr. Voor Econ. En Soc. Geogr. 1995, 86, 407–425. [Google Scholar] [CrossRef]
- Saitluanga, B. Spatial Pattern of Urban Livability in Himalayan Region: A Case of Aizawl City, India. Soc. Indic. Res. 2014, 117, 541–559. [Google Scholar] [CrossRef]
- Liu, Q.F.; Song, J.P. Spatio-Temporal Evolution and Prediction Simulation of Urban Livable Level in Hunan Province. J. Nat. Sci. Hunan Norm. Univ. 2022, 45, 1–10. [Google Scholar]
- Bao, Q.Y.; Zeng, Y.; Qiu, X.F.; Shi, G.P.; Xu, Z.Y. Evaluation of climate livability in Zhejiang province based on GridMet Model. J. Meteorol. Sci. 2022, 42, 244–253. [Google Scholar]
- Reis, I.; Ferreira, F.; Meidutė-Kavaliauskienė, I.; Govindan, K.; Fang, W.; Falcão, P. An Evaluation Thermometer for Assessing City Sustainability and Livability. Sustain. Cities Soc. 2019, 47, 101449. [Google Scholar] [CrossRef]
- Zhang, Y.; Li, Q.Z.; Wang, H.Y.; Du, X.; Huang, H.P. Community scale livability evaluation integrating remote sensing, surface observation and geospatial big data. Int. J. Appl. Earth Obs. Geoinf. 2019, 80, 173–186. [Google Scholar] [CrossRef]
- Dong, X.Y.; Hu, Z.W.; Wu, J.J.; Wng, J.Z.; Yang, C.; Zhang, J.; Xia, J.Z.; Wu, G.F. Evaluation of ecological livability of dwelling area based on multi-source data: A case study of Shenzhen City. Acta Ecol. Sin. 2022, 42, 6607–6619. [Google Scholar]
- Ghasemi, K.; Hamzenejad, M.; Meshkini, A. The livability of Iranian and Islamic cities considering the nature of traditional land uses in the city and the rules of their settlement. Habitat Int. 2019, 90, 14. [Google Scholar] [CrossRef]
- Parker, J.; de Baro, M.E.Z. Green Infrastructure in the Urban Environment: A Systematic Quantitative Review. Sustainability 2019, 11, 3182. [Google Scholar] [CrossRef]
- Benites, A.J.; Simoes, A.F. Assessing the urban sustainable development strategy: An application of a smart city services sustainability taxonomy. Ecol. Indic. 2021, 127, 107734. [Google Scholar] [CrossRef]
- Wang, N.; Guo, J.L.; Zhang, J.; Fan, Y. Comparing eco-civilization theory and practice: Big-data evidence from China. J. Clean. Prod. 2022, 380, 10. [Google Scholar] [CrossRef]
- Lom, M.; Pribyl, O. Smart city model based on systems theory. Int. J. Inf. Manag. 2021, 56, 102092. [Google Scholar] [CrossRef]
- Ma, D.M. Re-discussing the status and role of NGOs in social crisis response based on the theory of synergy of five laws. Zhejiang Acad. J. 2009, 5, 188–192. [Google Scholar]
- Ding, Z.H. Study on Jiangsu Taihu Water Pollution Control Based upon the Principle of Five-Law Synergism. Ph.D. Thesis, Nanjing University, Nanjing, China, 2013. [Google Scholar]
- Bai, X.R. Study on Synergism of Five Laws and Developing Strategy of Xianlin New Urban Area in Nanjing. Ph.D. Thesis, Nanjing University, Nanjing, China, 2004. [Google Scholar]
- Zhao, W.M.; Zhou, X.H. Research on the Synergy Mechanism of five laws in Habitat Development. Urban Probl. 2007, 1, 20–23. [Google Scholar]
- Luo, T.Q. On the Laws of Technology. Ph.D. Thesis, Huazhong University of Science and Technology, Huazhong, China, 2012. [Google Scholar]
- Feng, L.; Zuo, Y.H. Sustainable Development and Synergism of Five Laws. China Popul. Resour. Environ. 2002, 6, 23–24. [Google Scholar]
- Cao, T.Y. Research on interactive development of China’s energy and financial structure based on coupling coordination degree model. Energy Rep. 2022, 8, 1743–1751. [Google Scholar] [CrossRef]
- Zhang, W.Z.; Yu, J.H. China Livable Cities Research Report; United Nations Development Programme (UNDP) China: Bejing, China, 2016; p. 279.
- Omuta, G.E.D. The quality of urban life and the perception of livability: A case study of neighbourhoods in Benin City, Nigeria. Soc. Indic. Res. 1988, 20, 417–440. [Google Scholar] [CrossRef]
- Nardo, M.; Saisana, M.; Saltelli, A.; Tarantola, S. Tools for Composite Indicators Building; Institute for the Protection and Security of the Citizen Econometrics and Statistical Support to Antifraud Unit: Ispra, Italy, 2005. [Google Scholar]
- OECD; JRC European Commission. Handbook on Constructing Composite Indicators: Methodology and User Guide; OECD: Paris, France, 2008. [Google Scholar]
- Xiao, Y.; Li, Y.; Tang, X.; Huang, H.; Wang, R. Assessing spatial-temporal evolution and key factors of urban livability in arid zone: The case study of the Loess Plateau, China. Ecol. Indic. 2022, 140, 108995. [Google Scholar] [CrossRef]
- Zhao, R.D.; Fang, C.L.; Liu, J.; Zhang, L.F. The evaluation and obstacle analysis of urban resilience from the multidimensional perspective in Chinese cities. Sustain. Cities Soc. 2022, 86, 104160. [Google Scholar] [CrossRef]
- Li, H.M.; Duan, P.S.; Guo, D.H. Evaluation of Regional Ecological Livable Degree and Its Influencing Factors: A Case Study of Xi’an. Ecol. Econ. 2019, 35, 80–85. [Google Scholar]
- Cui, H.; Fang, H.; Tian, Y.; Zheng, W.; Li, W.; Tian, W. Evaluation of Livability of Wuhan under Ecological Construction and Analysis of Its Spatial Pattern. Sustainability 2022, 14, 11283. [Google Scholar] [CrossRef]
- Wang, X.S.; Zhang, X.H.; Lei, Z. Tianjin Ecological Livable City Construction Index and Evaluation Research. China Popul. Resour. Environ. 2013, 23, 19–22. [Google Scholar]
- Cao, J.L.; Liu, C.C.; Xu, Y.G. Research on Construction Index and Evaluation of Ecological Livable City Based on PSR Model: Taking Xi’an City as an Example. Ecol. Econ. 2023, 39, 100–107. [Google Scholar]
- Cheng, H.; Chen, S.W. Development Evaluation and Factor Analysis on Scientific and Technological Innovation Eco-city. Sci. Technol. Manag. Res. 2013, 33, 32–36+41. [Google Scholar]
- Quan, S.L.; Liu, Y.J. Evaluation of Livability on China’s Major Cities. J. Shanxi Norm. Univ. (Nat. Sci. Ed.) 2010, 24, 112–116. [Google Scholar]
- Ma, G.; Li, X.; Zheng, J.P. Efficiency and equity in regional coal de-capacity allocation in China: A multiple objective programming model based on Gini coefficient and Data Envelopment Analysis. Resour. Policy 2020, 66, 101621. [Google Scholar] [CrossRef]
- Shi, G.Q.; Cao, J.; Tang, Z.Q.; Zhang, L.J. Research on Urban Ecological Livability Evaluation Based on Object Element Model: A case study of Zhangye. Contemp. Econ. 2018, 481, 71–75. [Google Scholar]
- Li, G.M.; Yang, Y.; Wu, Y.Y. Evaluation of Urban Ecological Livability in Yunnan Based on Set-pair Analysis. Environ. Sci. Manag. 2021, 46, 185–189. [Google Scholar] [CrossRef]
- Zhou, Y.Y. Study on the evaluation index system of livability of low carbon ecological city cluster. J. Hunan Univ. Technol. 2011, 16, 1–7. [Google Scholar]
- Becker, W.; Saisana, M.; Paruolo, P.; Vandecasteele, I. Weights and importance in composite indicators: Closing the gap. Ecol. Indic. 2017, 80, 12–22. [Google Scholar] [CrossRef]
- Li, Y.J.; Zhang, Q.; Wang, L.Z.; Liang, L. Regional environmental efficiency in China: An empirical analysis based on entropy weight method and non-parametric models. J. Clean. Prod. 2020, 276, 124147. [Google Scholar] [CrossRef]
- Cheng, W.J.; Xi, H.Y.; Sindikubwabo, C.; Si, J.H.; Zhao, C.G.; Yu, T.F.; Li, A.L.; Wu, T.R. Ecosystem health assessment of desert nature reserve with entropy weight and fuzzy mathematics methods: A case study of Badain Jaran Desert. Ecol. Indic. 2020, 119, 106843. [Google Scholar] [CrossRef]
- Correa Machado, A.M.; Ekel, P.I.; Libório, M.P. Goal-based participatory weighting scheme: Balancing objectivity and subjectivity in the construction of composite indicators. Qual. Quant. 2022, 1–21. [Google Scholar] [CrossRef]
- Fang, X.; Zou, J.Q.; Wu, Y.F.; Zhang, Y.F.; Zhao, Y.; Zhang, H.F. Evaluation of the sustainable development of an island ?Blue Economy?: A case study of Hainan, China. Sustain. Cities Soc. 2021, 66, 102662. [Google Scholar] [CrossRef]
- Yang, C.; Zhao, S.Q. Urban vertical profiles of three most urbanized Chinese cities and the spatial coupling with horizontal urban expansion. Land Use Pol. 2022, 113, 105919. [Google Scholar] [CrossRef]
- Chen, P.; Shi, X.Q. Dynamic evaluation of China’s ecological civilization construction based on target correlation degree and coupling coordination degree. Environ. Impact Assess. Rev. 2022, 93, 106734. [Google Scholar] [CrossRef]
- Liao, Z.B. Quantitative evaluation and classification System of Coordinated development of environment and economy: A case study of Pearl River Delta Urban Agglomeration. Trop. Geogr. 1999, 2, 76–82. [Google Scholar]
- Wu, D.S.; Ning, S. Dynamic assessment of urban economy-environment-energy system using system dynamics model: A case study in Beijing. Environ. Res. 2018, 164, 70–84. [Google Scholar] [CrossRef]
- Conceicao, P.; Hamill, D.; Pinheiro, P. Innovative science and technology commercialization strategies at 3M: A case study. J. Eng. Technol. Manag. 2002, 19, 25–38. [Google Scholar] [CrossRef]
- Wei, N.; Meng, Q.G. Mechanism and Institutional Logic of Cross-regional Collaborative Governance of Air Pollution-Based on the Cooperative Practice of Jing-Jin-Ji Region. China Soft Sci. 2018, 10, 79–92. [Google Scholar]
- Levenda, A.M.; Keough, N.; Rock, M.; Miller, B. Rethinking public participation in the smart city. Can. Geogr.-Geogr. Can. 2020, 64, 344–358. [Google Scholar] [CrossRef]
- Zhang, X.H.; Dong, L.B.; Huang, Y.L.; Xu, Y.L.; Qin, H.Y.; Qiao, Z.H. Equilibrium Relationship between Ecosystem Service Supply and Consumption Driven by Economic Development and Ecological Restoration. Sustainability 2021, 13, 1486. [Google Scholar] [CrossRef]











| Target Layer | System Layer | Criterion Layer | Index Layer | Uint | Source | Attribute |
|---|---|---|---|---|---|---|
| Ecological livability of the city (A) | Economic system B1 | Economic efficiency C1 | Per capita GDP D1 | Yuan | [33,34] | + |
| Per capita disposable income D2 | Yuan | [33,35,36] | + | |||
| Per capita consumption D3 | Yuan | [37,38] | + | |||
| Social labor productivity D4 | Yuan | [39] | + | |||
| Per capita housing area D5 | m2 | [34,40,41] | + | |||
| Proportion of tertiary industry D6 | % | [33,38] | + | |||
| Social system B2 | Social services C2 | Average wage of employees D7 | Yuan | [33] | + | |
| Number of hospital beds per 10,000 people D8 | count | [37,38,42] | + | |||
| Urban registered unemployment rate D9 | % | [34,40,42] | − | |||
| Number of schools D10 | count | [38] | + | |||
| Criminal case solving rate D11 | % | [37] | + | |||
| Engel coefficient D12 | % | [37,42] | − | |||
| Social equity C3 | Gini coefficient D13 | % | [35,41] | − | ||
| Comparison of urban and rural consumption levels D14 | - | [43] | − | |||
| Technological system B3 | Technology development C4 | Number of students enrolled in general higher education institutions D15 | count | [34,40] | + | |
| Number of patents granted D16 | count | [39] | + | |||
| Number of scientific researchers D17 | count | [34] | + | |||
| Internal expenditure on R&D funds D18 | 10,000 yuan | [39,40] | + | |||
| Environmental system B4 | Environmental protection C5 | Urban greening coverage D19 | % | [33,42] | + | |
| Public green space per capita D20 | m2 | [33,42] | + | |||
| Regional noise average D21 | dB | [37,40] | − | |||
| Pollutant treatment C6 | Sewage treatment rate D22 | % | [42,43] | + | ||
| Harmless disposal rate of domestic waste D23 | % | [39,42] | + | |||
| Utilization rate of industrial solid waste D24 | % | [34,42] | + | |||
| Natural system B5 | Natural Conditions C7 | Forest coverage D25 | % | [39,40] | + | |
| Per capita water resource D26 | m2 | [33,44] | + | |||
| Area of nature reserve D27 | 10,000 hm2 | [38] | + | |||
| Excellent air quality rate D28 | % | [33,35,39,42] | + |
| Range | Coupling Level C | Coordination Development Level D | Category of Color | |
|---|---|---|---|---|
| [0,0.1) | Extremely uncoordinated | Extremely uncoordinated | Uncoordinated recession category | |
| [0.1,0.2) | Seriously uncoordinated | Seriously uncoordinated | ||
| [0.2,0.3) | Moderately uncoordinated | Moderately uncoordinated | ||
| [0.3,0.4) | Slightly uncoordinated | Slightly uncoordinated | ||
| [0.4,0.5) | On the verge of uncoordinated | On the verge of uncoordinated | Transitional development category | |
| [0.5,0.6) | Barely coordinated | Barely coordinated | ||
| [0.6,0.7) | Slightly coordinated | Slightly coordinated | Coordinated development category | |
| [0.7,0.8) | Moderately coordinated | Moderately coordinated | ||
| [0.8,0.9) | Well coordinated | Well coordinated | ||
| [0.9,1) | Quality coordinated | Quality coordinated | ||
| Target Layer | System Layer | Criterion Layer | Index Layer | Index Weights | Normalized Index Weights |
|---|---|---|---|---|---|
| Ecological livability of the city (A) | Economic system B1 (0.2004) | Economic efficiency C1 (0.2004) | Per capita GDP D1 | 0.0438 | 0.2188 |
| Per capita disposable income D2 | 0.0395 | 0.1971 | |||
| Per capita consumption D3 | 0.0334 | 0.1665 | |||
| Social labor productivity D4 | 0.0182 | 0.0906 | |||
| Per capita housing area D5 | 0.0454 | 0.2268 | |||
| Proportion of tertiary industry D6 | 0.0201 | 0.1001 | |||
| Social system B2 (0.2694) | Social services C2 (0.2050) | Average wage of employees D7 | 0.0383 | 0.1424 | |
| Number of hospital beds per 10,000 people D8 | 0.0374 | 0.1390 | |||
| Urban registered unemployment rate D9 | 0.0174 | 0.0647 | |||
| Number of schools D10 | 0.0485 | 0.1802 | |||
| Criminal case solving rate D11 | 0.0362 | 0.1345 | |||
| Engel coefficient D12 | 0.0270 | 0.1004 | |||
| Social equity C3 (0.0644) | Gini coefficient D13 | 0.0301 | 0.1116 | ||
| Comparison of urban and rural consumption levels D14 | 0.0343 | 0.1273 | |||
| Technological system B3 (0.1778) | Technology development C4 (0.1778) | Number of students enrolled in general higher education institutions D15 | 0.0468 | 0.2630 | |
| Number of patents granted D16 | 0.0481 | 0.2708 | |||
| Number of scientific researchers D17 | 0.0353 | 0.1987 | |||
| Internal expenditure on R&D funds D18 | 0.0476 | 0.2675 | |||
| Environmental system B4 (0.1679) | Environmental protection C5 (0.0850) | Urban greening coverage D19 | 0.0282 | 0.1678 | |
| Per capita public green space D20 | 0.0264 | 0.1575 | |||
| Regional noise average D21 | 0.0304 | 0.1809 | |||
| Pollutant treatment C6 (0.0829) | Sewage treatment rate D22 | 0.0426 | 0.2536 | ||
| Harmless disposal rate of domestic waste D23 | 0.0168 | 0.1002 | |||
| Utilization rate of industrial solid waste D24 | 0.0235 | 0.1400 | |||
| Natural system B5 (0.1846) | Natural Conditions C7 (0.1846) | Forest coverage D25 | 0.0336 | 0.1821 | |
| Per capita water resource D26 | 0.0566 | 0.3067 | |||
| Area of nature reserve D27 | 0.0485 | 0.2626 | |||
| Excellent air quality rate D28 | 0.0459 | 0.2485 |
| Year | Economic System | Social System | Technological System | Environmental System | Natural System | Entirety |
|---|---|---|---|---|---|---|
| 2010 | 0.0000 | 0.3319 | 0.0000 | 0.3973 | 0.3053 | 0.2064 |
| 2011 | 0.2485 | 0.2965 | 0.0593 | 0.4220 | 0.3433 | 0.2419 |
| 2012 | 0.2919 | 0.3403 | 0.1262 | 0.6418 | 0.5662 | 0.3287 |
| 2013 | 0.3536 | 0.3949 | 0.1877 | 0.7452 | 0.1272 | 0.2929 |
| 2014 | 0.4077 | 0.4233 | 0.2560 | 0.7810 | 0.0574 | 0.3194 |
| 2015 | 0.4780 | 0.3926 | 0.3510 | 0.7863 | 0.1626 | 0.3715 |
| 2016 | 0.5460 | 0.3866 | 0.4063 | 0.8532 | 0.3448 | 0.4347 |
| 2017 | 0.6348 | 0.3993 | 0.4471 | 0.6852 | 0.2679 | 0.4523 |
| 2018 | 0.7420 | 0.3889 | 0.5603 | 0.5937 | 0.3832 | 0.5320 |
| 2019 | 0.8241 | 0.4611 | 0.6655 | 0.5093 | 0.2183 | 0.5501 |
| 2020 | 0.8319 | 0.6083 | 0.8056 | 0.3126 | 0.2945 | 0.6154 |
| 2021 | 0.9261 | 0.6728 | 0.9995 | 0.4451 | 1.0000 | 0.8329 |
| Year | C-Value | Level | D-Value | Level |
|---|---|---|---|---|
| 2010 | 0.06384 | Extremely uncoordinated | 0.11648 | Seriously uncoordinated |
| 2011 | 0.83689 | Well coordinated | 0.47924 | On the verge of uncoordinated |
| 2012 | 0.86501 | Well coordinated | 0.57697 | Barely coordinated |
| 2013 | 0.83303 | Well coordinated | 0.54703 | Barely coordinated |
| 2014 | 0.74789 | Moderately coordinated | 0.53518 | Barely coordinated |
| 2015 | 0.88611 | Well coordinated | 0.61439 | Slightly coordinated |
| 2016 | 0.94417 | Quality coordinated | 0.68203 | Slightly coordinated |
| 2017 | 0.94674 | Quality coordinated | 0.67324 | Slightly coordinated |
| 2018 | 0.96807 | Quality coordinated | 0.71188 | Moderately coordinated |
| 2019 | 0.91388 | Quality coordinated | 0.69823 | Slightly coordinated |
| 2020 | 0.90899 | Quality coordinated | 0.72648 | Moderately coordinated |
| 2021 | 0.95669 | Quality coordinated | 0.87691 | Well coordinated |
Disclaimer/Publisher’s Note: The statements, opinions and data contained in all publications are solely those of the individual author(s) and contributor(s) and not of MDPI and/or the editor(s). MDPI and/or the editor(s) disclaim responsibility for any injury to people or property resulting from any ideas, methods, instructions or products referred to in the content. |
© 2023 by the authors. Licensee MDPI, Basel, Switzerland. This article is an open access article distributed under the terms and conditions of the Creative Commons Attribution (CC BY) license (https://creativecommons.org/licenses/by/4.0/).
Share and Cite
Fu, C.; Zhang, H. Evaluation of Urban Ecological Livability from a Synergistic Perspective: A Case Study of Beijing City, China. Sustainability 2023, 15, 10476. https://doi.org/10.3390/su151310476
Fu C, Zhang H. Evaluation of Urban Ecological Livability from a Synergistic Perspective: A Case Study of Beijing City, China. Sustainability. 2023; 15(13):10476. https://doi.org/10.3390/su151310476
Chicago/Turabian StyleFu, Chun, and Huimin Zhang. 2023. "Evaluation of Urban Ecological Livability from a Synergistic Perspective: A Case Study of Beijing City, China" Sustainability 15, no. 13: 10476. https://doi.org/10.3390/su151310476
APA StyleFu, C., & Zhang, H. (2023). Evaluation of Urban Ecological Livability from a Synergistic Perspective: A Case Study of Beijing City, China. Sustainability, 15(13), 10476. https://doi.org/10.3390/su151310476
