Next Article in Journal
Spatial Impact of Industrial Structure Upgrading and Corporate Social Responsibility on Carbon Emissions: Evidence from China
Next Article in Special Issue
The Effect of Energy Consumption, Income, and Population Growth on CO2 Emissions: Evidence from NARDL and Machine Learning Models
Previous Article in Journal
Assessing the Role and Efficiency of Thermal Insulation by the “BIO-GREEN PANEL” in Enhancing Sustainability in a Built Environment
Previous Article in Special Issue
Impacts of Environmental Pollution and Digital Economy on the New Energy Industry
 
 
Font Type:
Arial Georgia Verdana
Font Size:
Aa Aa Aa
Line Spacing:
Column Width:
Background:
Article

Incentive Mechanisms for Thermal Power Generation Enterprises with Conflicting Tasks: Electricity Production versus Carbon Emission Reduction

1
School of Big Data and Statistics, Anhui University, Hefei 230601, China
2
Wu Jinglian School of Economics, Changzhou University, Changzhou 213164, China
3
Erasmus School of Economics, Erasmus University Rotterdam, 3000 DR Rotterdam, The Netherlands
4
School of Mathmatics, Southwestern University of Finance and Economics, Chengdu 611130, China
*
Author to whom correspondence should be addressed.
Sustainability 2023, 15(13), 10420; https://doi.org/10.3390/su151310420
Submission received: 30 May 2023 / Revised: 20 June 2023 / Accepted: 29 June 2023 / Published: 1 July 2023
(This article belongs to the Special Issue Carbon Emission Reduction and Energy Conservation Methods)

Abstract

Coal combustion remains the primary source of thermal power generation, contributing to approximately half of China’s electricity supply. As China strives towards the goals of “carbon peaking and carbon neutrality”, the issue of carbon emissions ascends to critical importance in the thermal power industry. The delicate balance between preserving electricity production capacity and curbing carbon emissions presents a considerable challenge to thermal power enterprise management. This paper models the incentive and organizational dilemmas arising from these conflicting tasks in thermal power generation enterprises, and compares the advantages and disadvantages of single-agent and multi-agent systems. Two practical scenarios are examined: (1) the “Two Mountains” theory propounded by the Chinese government, which attaches equal importance to thermal power production and carbon emission control, and (2) the 2022 Chinese summer electricity crisis, in which thermal power production takes on a dominant role. Through comparative static analysis of both single-agent and multi-agent models under these circumstances, this study concludes that, in the first scenario, the multi-agent model outperforms the single-agent model by enhancing agent effort levels and bolstering government revenue. However, when power supply emerges as the chief concern of thermal power enterprises, centralized management of a single-agent is more effective.

1. Introduction

Clean energy sources, such as solar power, wind power, hydroelectric power, and geothermal power, generally result in the lowest levels of carbon emissions. Although clean energy represents the future, thermal power continues to take the dominant position in the Chinese power production sector. In 2022, China’s total installed power generation capacity was approximately 2.56 billion kilowatts, of which thermal power generation accounted for a staggering 52% with 1.33 billion kilowatts. In contrast, the combined installed capacity of hydroelectric, wind, and solar power generation only exceeded 1 billion kilowatts, and even nuclear power generation failed to exceed 100 million kilowatts. According to the “Analysis and Future Prospects Report on the Development Trend of China’s Thermal Power Generation Industry (2022–2029)”, Chinese thermal power generation predominantly relies on domestic coal. In 2022 alone, China’s total coal consumption amounted to 5.41 billion tons, with approximately half being used by the thermal power sector. Consequently, thermal power generation stands as the most significant source of carbon emissions in China. Nonetheless, given the constraints imposed by the immature state of energy storage technology, thermal power generation remains the primary method of electricity generation due to its inherent flexibility.
Given the state of current energy storage technology, the power supply system is required to maintain the balance between supply and demand at all times. Clean energy sources are regarded as the most effective means of electricity generation. However, these sources depend on various factors, such as geographical location, available resources, and technological advancements, thereby hindering their ability to provide a stable power supply. Although nuclear power has the potential for peak regulation, the technology required to realize this is yet to be fully developed, and its peak regulation capacity remains limited. Additionally, its installed capacity in the Chinese power market is relatively low at present. Owing to these limitations, thermal power remains our most reliable ally in tackling electricity crises caused by high temperatures and droughts, such as the one that occurred in the summer of 2022.
A significant demerit of thermal power generation is its considerable emission of carbon dioxide and other harmful substances. However, in response to China’s ever-increasing environmental protection requirements, thermal power stations are now required to employ several strategies, such as improving combustion efficiency, implementing carbon capture and storage technologies, increasing the share of renewable energy sources, and so on. In fact, numerous small- and medium-sized coal-fired power stations have been shut down in recent years due to their inability meet increasingly stringent emission standards. The China National Energy Administration has also pointed out the inherent conflict between the electricity production and emission control in thermal power stations (Thermal Power: How to solve the Problem of environmental transformation? http://www.nea.gov.cn/2013-06/05/c_132431188.htm, accessed on 1 January 2023). For instance, the subsidy for environmental protection renovation of coal-fired units in China is 0.8 cents/kWh. However, this subsidy does not sufficiently cover the input cost, with the actual cost of upgrading power generation equipment approximating 1.2 cents/kWh, around 50% higher than the existing subsidy. The environmental retrofitting investment for some thermal power stations exceeds CNY 700 million, accounting for about 10% of the total investment. Additionally, the industry of thermal power plants faces several dangers and problems on a regular basis. Equipment failures, such as boiler or turbine malfunctions, may lead to unexpected shutdowns and costly repairs (The operation of a power plant includes several aspects, such as electricity generation, heat recovery systems, emissions control technologies, and efficient overall plant management practices). This exposes thermal power stations to the dilemma of high environmental retrofitting costs and funding shortages, and this contradiction has become more acute with the recent significant decline in accounting profits of many thermal power companies.
With increasing emphasis on environmental protection, thermal power stations face the challenging task of reconciling the demands of power generation capacity and carbon emission constraints. In response to this predicament, this paper seeks to address the following question: what is the most effective incentive mechanism to balance these two tasks from an organizational perspective? To answer this question, we model two common organizational structures, namely, the single-agent and multi-agent schemes, and derive solutions for each model. Specifically, inspired by the “Two Mountains” theory proposed by the Chinese government, this paper first considers the scenario where thermal power production and emission control are equally important. We conclude that the multi-agent scheme is superior, which is consistent with the proposal issued by the Ministry of Environmental Protection of China in their “Implementation Opinions on Promoting Third-party Governance of Environmental Pollution”. Furthermore, in the summer of 2022, China faced a nationwide power shortage due to high temperatures, necessitating the prioritization of thermal power production. Therefore, this paper also examines the scenario where electricity production takes precedence.

2. Related Literature

This paper utilizes a multi-agent framework to explore the trade-off between production and environmental protection in the electricity industry. The multi-agent contracting problem is an extension of the principal–agent theory, as discussed by Holmstrom [1], who concludes that agents can cooperate to jointly produce output for the firm. With a larger team, the principal can combine various transactions within a single entity, resulting in economies of scale in information and greater wealth generation. As recommended by Feltham and Hofmann [2], information systems can be designed to distinguish individual contributions from each agent. However, identifying contributions from various departments does not necessarily prevent collusion among agents. Ishiguro [3] proposes that discriminatory wage schemes can effectively prevent collusion. Furthermore, Feltham and Hofmann [2] suggest offering greater incentives to agents with access to production information for the entire team, while agents with only individual-level information can be incentivized using a low-incentive strategy. Ishiguro [3] and Feltham and Hofmann [2] consider agents to be homogeneous, assuming that agents’ efforts are interchangeable. In reality, however, companies face various challenges that require different types of efforts from agent teams, including daily management, capital accumulation, profitability, risk control, balancing long-term and short-term interests, data acquisition and development, pavement construction and associated carbon emissions, and so on [4,5,6,7,8,9]. Efforts among team agents possess both substitutability and differentiation. Specialized teams can boost the work efficiency of agents within each subunit, but may reduce the efficiency of collaboration between subunits. Focusing on interdepartmental coordination, Crama et al. [10] investigate cross-period cooperation and incentive systems between different departments within an organization. In the context of cooperation, the effort of the principal is equally vital. Vergara et al. [11] assume that the principal is also required to exert effort and undertake a portion of the agent’s tasks, analyzing its impact on the substitutability of agent effort and the allocation of cash flows.
To accomplish multiple goals, enterprise management frequently coordinates various specialized teams. However, due to information asymmetry, agents may misinterpret their own objectives and those of others, leading to task conflicts [12]. In the absence of mutual compromise or intervention from higher authorities, conflicting parties may reach a stalemate [13]. Theoretical research suggests that redesigning organization structures can alleviate multi-task conflicts [14,15,16,17,18,19,20,21]. Worren and Pope [14] argue that a fundamental organizational design principle involves grouping interrelated roles into the same subunit, which can reduce coordination costs and motivate agents to exert effort.
This paper draws upon the theoretical framework of organizational design for conflicting multi-tasks. Multi-task settings, characterized by conflicts, are commonplace in daily life. Examples include the conflict between emission control and production in power stations, the trade-off between profitability and safety in the aviation industry, the tension between in-depth investigative reporting and online news in the news industry, and the challenge of balancing research and risk management in the high-tech industry [22,23]. Task conflicts arise when an increase in effort towards one task leads to a higher difficulty for another task. Therefore, it is imperative to explore effective organizational structures that can coordinate the efforts of multiple agents in such settings. Hoppe and Kusterer [15] conduct an experiment to verify the conflict between multi-tasks, finding that when a single agent was assigned both tasks, the agent’s effort allocated to each task was significantly lower than when each task was assigned to a separate agent. Schmitz [17] suggests that when facing two public governance tasks, the optimal approach for bundling them is to assign them to a single contractor if the government does not have a budget constraint. However, if the government has a limited budget, it is preferable to assign each task to a separate contractor. This cited paper aimed to maximize government revenue, and obtained similar conclusions.
In addition to goal-oriented conflicts arising from parallel tasks, conflicts may also emerge temporally between tasks [22,24]. Schmitz [16] considers the temporal dimension of task conflicts. Imagine a situation where agents are faced with two tasks, A and B, with task A having higher priority than B. Assuming there is an outcome externality, if the tasks are conflicting, the principal’s profit-maximizing method to induce high efforts is to hire one agent to perform both tasks. In contrast, when there is an effort externality, the principal prefers to hire two agents for conflicting tasks. Similarly, we investigate the special scenario of “electric power safeguarding”, where thermal power stations prioritize power generation during power shortages. Taking temporal task conflicts into account, Pi [18] introduces the agents’ wealth constraints and expands Schmitz [16]’s model. In addition to conflicting tasks, complementary tasks also exist in reality, wherein the completion of task A promotes the completion of task B [25]. Both conflicting tasks and collaborative tasks are manifestations of externalities, with distinct economic implications, but no difference exists from a modeling perspective.
Some of the above literature emphasizes the necessity of dividing and conquering when faced with multitasking, while others stress the importance of integration in enterprise management [19,26,27]. In light of this, our paper investigates the conflicting objectives of a thermal power station by considering two scenarios. The first scenario involves a single agent assuming full responsibility for both power production and emission control. The second scenario involves two agents responsible for production and emission control, respectively. Additionally, recognizing the Chinese government’s current emphasis on carbon reduction and the backdrop of the “Two Mountains” theory, our paper examines a special case where carbon reduction and electricity production are equally significant, and demonstrates the advantages of divided governance. Finally, given the tight electricity supply situation in China during the summer of 2022, and the excellent load-following capabilities of thermal power generation, our paper examines a multi-task incentive contract that guarantees electricity production. We conclude by suggesting that selecting an agent to coordinate management in this scenario can lead to higher profits for the government.

3. Basic Model

As the primary source of electricity in China, thermal power generation relies on the combustion of coal to produce electricity. With the increasingly strict environmental regulations imposed by the Chinese government, power stations must handle two conflicting tasks simultaneously: electricity production and carbon emission reduction. The production effort that a power station exerts in electricity generation is denoted by e 1 , while the environmental effort invested in carbon emission reduction is represented by e 2 . In thermal power stations, these two types of tasks conflict with each other. As long as a thermal power station operates, it will inevitably produce carbon dioxide. Conversely, strict enforcement of environmental regulations can also have an impact on the production process of power generation enterprises. The National Energy Administration of China has pointed out that there is a conflict between environmental protection and electricity production in thermal power stations. Referring to the models of [15,16,18], this paper assumes that the values of electricity production and carbon emission reduction tasks, denoted by X 1 and X 2 , respectively, satisfy the following equation
X 1 = a 1 + k 1 e 1 k ˜ 2 e 2 + θ 1
X 2 = a 2 + k 2 e 2 k ˜ 1 e 1 + θ 2 .
To ensure the model has certain economic significance, the following assumptions are made: k 1 k ˜ 2 , which means that the positive impact of production effort e 1 on the value of electricity production X 1 surpasses the negative impact of carbon emission policies. k 1 k ˜ 1 implies that the economic value of electricity production outweighs its environmental damage, which ensures that production efforts are meaningful. Similarly, k 2 k ˜ 1 stipulates that environmental efforts e 2 are effective in controlling the carbon emission caused by electricity generation. Finally, k 2 k ˜ 2 ensures that the contribution efficiency of environmental efforts in the entire economic system is positive, which indicates that carbon emission reduction is meaningful. θ 1 and θ 2 are independent normal distribution random variables with means of 0 and variances of σ 1 2 and σ 2 2 , respectively. These variables describe the risks involved in the two tasks.
Figure 1a,b present the two governance models discussed below.

3.1. The Case of Employing One Agent

As shown in Figure 1a, the government assigns a manager (Agent A) with the responsibility of overseeing for both electricity production and carbon emission reduction. The profit function of this agent is defined as
Π A = α + β ( X 1 + X 2 ) c 2 ( e 1 2 + e 2 2 )
where α represents the fixed salary and β signifies the incentive awarded to the manager. We assume that the agent’s effort cost function is quadratic, symbolized by c / 2 · ( e 1 2 + e 2 2 ) , where c is the cost factor [4,28]. The smaller the value of c, the better the manager is considered. When agent A performs better on the two conflicting tasks, the expected income E ( X 1 + X 2 ) will be higher, and agent A will also benefit more.
We assume that the manager is a risk-averse agent with a negative exponential utility function expressed as exp ( ρ Π A ) , where ρ is the risk aversion coefficient [29]. Based on Equations (1) and (2), the certainty equivalence of their utility is
U A = α + β ( a 1 + k 1 e 1 k ˜ 2 e 2 + a 2 + k 2 e 2 k ˜ 1 e 1 ) ρ 2 β 2 ( σ 1 2 + σ 2 2 ) c 2 ( e 1 2 + e 2 2 )
with ρ 2 β 2 ( σ 1 2 + σ 2 2 ) representing the agent’s risk premium costs. The absolute risk aversion factor, denoted by ρ , measures the degree of an agent’s risk aversion, with a higher value of ρ indicating a stronger aversion to risk. Considering that thermal power stations in China are predominantly state-owned, the government plays the principal role in this model. Given the government’s superior capacity to bear risk compared to the agent, we assume that the government is risk-neutral [29]. Hence, the following equation can be obtained
U G = Π G = α + ( 1 β ) E ( X 1 + X 2 ) .
The term α represents the fixed wage cost paid to the agent, while ( 1 β ) E ( X 1 + X 2 ) denotes the government’s revenue. Due to the existence of risk, asymmetric information inevitably exists between the power generation company’s manager and the government, leading to potential moral hazard problems. Motivated by self-interest, agent A is inclined to choose a personal effort level to maximize their own utility, which obeys the following incentive compatibility constraint.
e 1 , e 2 arg max U A .
To guarantee the manager’s participation in this model, the individual rationality constraint U A U ¯ is necessary, where U ¯ represents the manager’s reservation utility, or the opportunity cost of participating in the game.
In summary, we can formulate a principal–agent model when the agent is responsible for coordinating electricity production and carbon emission reduction tasks.
max α , β α + ( 1 β ) ( a 1 + k 1 e 1 k ˜ 2 e 2 + a 2 + k 2 e 2 k ˜ 1 e 1 ) ,
s . t . ( I C ) e 1 , e 2 arg max α + β ( a 1 + k 1 e 1 k ˜ 2 e 2 + a 2 + k 2 e 2 k ˜ 1 e 1 ) ρ 2 β 2 ( σ 1 2 + σ 2 2 ) c 2 ( e 1 2 + e 2 2 ) ( I R ) α + β ( a 1 + k 1 e 1 k ˜ 2 e 2 + a 2 + k 2 e 2 k ˜ 1 e 1 ) ρ 2 β 2 ( σ 1 2 + σ 2 2 ) c 2 ( e 1 2 + e 2 2 ) U ¯
Solving the model gives rise to the following conclusions.
Proposition 1. 
When a single manager is responsible for both electricity production and carbon reduction tasks in a thermal power station, the optimal incentive of the contract is determined by
β A * = ( k 1 k ˜ 1 ) 2 + ( k 2 k ˜ 2 ) 2 c ρ ( σ 1 2 + σ 2 2 ) + ( k 1 k ˜ 1 ) 2 + ( k 2 k ˜ 2 ) 2 .
Proof. 
The proof of Proposition 1 is presented in Appendix A. □
Based on Proposition 1, we can derive the following corollary.
Corollary 1. 
The optimal incentive is positively correlated with net efficiency, expressed as β A * ( k 1 k ˜ 1 ) > 0 ; β A * ( k 2 k ˜ 2 ) > 0 .
Proposition 1 and Corollary 1 illustrate that when faced with conflicting tasks of “electricity production” and “carbon emission reduction”, the incentive factor received by manager A is positively associated with net efficiency k 1 k ˜ 1 and k 2 k ˜ 2 . When manager A exerts 1 unit of effort towards production, they generate k 1 units of economic profit while simultaneously inducing a negative impact of k ˜ 1 units on carbon emission reduction. When k 1 k ˜ 1 is larger, the net efficiency of the agent’s production is higher, and the government needs to offer stronger incentives to high-efficiency agents, thus increasing the incentives. Similar conclusions can be drawn regarding the carbon reduction task. In addition, Corollary 1 also reflects that when the conflict between the two tasks intensifies, i.e., when k ˜ 1 or k ˜ 2 increases, the optimal incentive decreases. Figure 2 provides a visual representation of these conclusions.
Corollary 2. 
When a single agent is responsible for both electricity production and carbon emission reduction at a thermal power station, the optimal effort level of the agent is indicated by
e 1 , A * = ( k 1 k ˜ 1 ) 3 + ( k 1 k ˜ 1 ) ( k 2 k ˜ 2 ) 2 c 2 ρ ( σ 1 2 + σ 2 2 ) + c ( k 1 k ˜ 1 ) 2 + c ( k 2 k ˜ 2 ) 2 ;
e 2 , A * = ( k 1 k ˜ 1 ) 2 ( k 2 k ˜ 2 ) + ( k 2 k ˜ 2 ) 3 c 2 ρ ( σ 1 2 + σ 2 2 ) + c ( k 1 k ˜ 1 ) 2 + c ( k 2 k ˜ 2 ) 2 .
According to Corollary 2, it is evident that when the agent’s cost factor c is low, the effort they display will increase. Similarly, agents with a strong risk tolerance (low ρ ) will also exert more effort. In addition, the optimal effort and optimal incentives have the same properties. As the net efficiency of production k 1 k ˜ 1 and carbon reduction k 2 k ˜ 2 increase, the effort e 1 , A * and e 2 , A * will follow suit. At the same time, it is observed that when k 1 equals k ˜ 1 , the agent’s effort e 1 , A * equates to 0, but the incentive β A * remains greater than 0. This implies that when the harm caused by electricity production to carbon reduction balances out the economic benefits generated, the agent will abstain from engaging in production work, even in the presence of a certain incentive. Similar situations also occur in carbon reduction tasks. Traditional principal–agent theory claims that incentive mechanisms are effective in multi-task principal–agent problems, and giving agents a certain incentive will encourage them to exert effort on multiple tasks separately. Our model proves that when multiple tasks are contradictory, the efficiency of the incentive mechanism will be significantly compromised, and even partially ineffective.

3.2. The Case of Employing Two Agents

As illustrated in Figure 1b, in this case, the government employs two agents, each responsible for either electricity production or carbon reduction. We assume that in a thermal power generation enterprise, agent 1 takes responsibility for electricity production, and agent 2 shoulders the environmental task of carbon reduction. Under a linear incentive system, their respective payoff functions are
Π 1 = α 1 + β 1 E ( X 1 ) c 2 e 1 2 ; Π 2 = α 2 + β 2 E ( X 2 ) c 2 e 2 2 .
Agent 1 receives a fixed wage α 1 and incentive pay β 1 E ( X 1 ) under the linear incentive scheme, while bearing an effort cost of c e 1 2 / 2 . Similarly, agent 2’s situation mirrors that of agent 1. Since each agent is responsible for a single task, the incentive pay is solely related to the task they are responsible for. Consistent with the previous discussion, both managers are risk-averse with a negative exponential utility function. Therefore, the certainty equivalents can be calculated as follows
U 1 = α 1 + β 1 ( a 1 + k 1 e 1 k ˜ 2 e 2 ) ρ 2 β 1 2 σ 1 2 c 2 e 1 2
U 2 = α 2 + β 2 ( a 2 + k 2 e 2 k ˜ 1 e 1 ) ρ 2 β 2 2 σ 2 2 c 2 e 2 2 .
Agent 1, exclusively responsible for electricity production, bears a risk aversion cost of ρ β 1 2 σ 1 2 / 2 . Agent 2, tasked only with carbon emission reduction, encounters a similar risk aversion cost of ρ β 2 2 σ 2 2 / 2 . In an environment of information asymmetry, the government needs to satisfy the incentive compatibility condition to motivate these two agents to exert effort, which can be expressed as
e 1 * arg max U 1 ; e 2 * arg max U 2 .
Furthermore, to ensure that both agent 1 and agent 2 participate in the game, the participation constraint must be satisfied
U 1 U ¯ ; U 2 U ¯ .
After accounting for the various payoffs of the agents, the government’s residual value can be expressed as
U G = Π G = α 1 α 2 + ( 1 β 1 ) E ( X 1 ) + ( 1 β 2 ) E ( X 2 ) .
Based on Equations (8), (9) and (12), we can derive the principal–agent model for two managers in charge of production and carbon reduction tasks, respectively.
max α 1 , α 2 , β 1 , β 2 α 1 α 2 + ( 1 β 1 ) ( a 1 + k 1 e 1 k ˜ 2 e 2 ) + ( 1 β 2 ) ( a 2 + k 2 e 2 k ˜ 1 e 1 )
s . t . ( I C 1 ) e 1 arg max α 1 + β 1 ( a 1 + k 1 e 1 k ˜ 2 e 2 ) ρ 2 β 1 2 σ 1 2 c 2 e 1 2 ( I R 1 ) α 1 + β 1 ( a 1 + k 1 e 1 k ˜ 2 e 2 ) ρ 2 β 1 2 σ 1 2 c 2 e 1 2 U ¯ ( I C 2 ) e 2 arg max α 2 + β 2 ( a 2 + k 2 e 2 k ˜ 1 e 1 ) ρ 2 β 2 2 σ 2 2 c 2 e 2 2 ( I R 2 ) α 2 + β 2 ( a 2 + k 2 e 2 k ˜ 1 e 1 ) ρ 2 β 2 2 σ 2 2 c 2 e 2 2 U ¯
Solving the model, we obtain the following proposition.
Proposition 2. 
When agent 1 and agent 2 are individually responsible for electricity production and carbon emission reduction tasks in a thermal power station, the optimal incentive contract is given by
β 1 * = k 1 ( k 1 k ˜ 1 ) c ρ σ 1 2 + k 1 2 ; β 2 * = k 2 ( k 2 k ˜ 2 ) c ρ σ 2 2 + k 2 2 .
Proof. 
The proof of Proposition 2 is provided in Appendix B. □
According to Proposition 2, we can obtain the following corollary.
Corollary 3. 
The optimal incentive factor β i * ( i = 1 o r 2 ) is positively correlated with k i and negatively correlated with k ˜ 1 . If an agent simultaneously increases both k i and k ˜ 1 while keeping the net efficiency k i k ˜ 1 constant, the increase in k i cannot sustainably enhance the agent’s incentive, and may even lead to a decrease in the incentive β i * .
To further illustrate this point, let us consider the electricity production sector. Agent 1, solely responsible for production tasks, can receive higher incentives when their efficiency k 1 increases. However, when the harm their production inflicts on the environment increases, i.e., when k ˜ 2 increases, the government will correspondingly reduce their contract incentives. Agent 2 satisfies the same properties.
However, if a thermal power company adopts extensive measures to boost efficiency at the cost of environmental harm, this approach cannot yield more incentive benefits for the agent responsible for production. For a considerable period, the Chinese government has tended to assess the performance of officials and managers of state-owned enterprises based on economic growth rates. While this has indeed promoted China’s rapid economic development, it has also brought about numerous environmental issues. With the proposal of the “Two Mountains” theory and the issuance of the “Decision on Several Major Issues Concerning Deepening the Reform Comprehensively” by the Central Committee of the Communist Party of China, the Chinese government is devoted to getting rid of the extensive development mode of economic growth at the expense of the environment. Under this policy guidance, if a thermal power station improves its production efficiency but also harms the environment to an equal extent, the agent in charge of power generation cannot sustainably obtain more incentives, and even their personal gains may diminish. This phenomenon is reflected in Figure 3. In fact, in recent years, many Chinese government officials and state-owned enterprise management personnel have been dismissed due to environmental issues such as carbon reduction.
Corollary 4. 
Regardless of the type of agency relationship, the optimal incentive increases as the risk aversion parameter ρ decreases. However, in the case of multiple agents, the incentive cannot increase to 1.
In real life, if the agent’s risk aversion is strong enough ( ρ = 0), the incentive contract will transform into a leasing contract. In this scenario, the fixed wage becomes negative, meaning the agent must pay a certain rent to the principal. Meanwhile, the incentive level increases to 100%, and the agent obtains all the operating income. This transformation is feasible in the first scenario, but in the second scenario, β 1 and β 2 cannot increase to 1. Therefore, if the Chinese government allows for the privatization of some thermal power stations, this reform must require that the person in charge of the thermal power enterprise manages both production and carbon reduction tasks collectively, rather than separating the production tasks for leasing.
At present, the power generation industry in China has not been privatized, and any such reform needs to be treated with caution. Fortunately, we can consider the mining industry, which is similar to thermal power generation industry, as an example to illustrate this point further. In the mining industry, a contradiction also exists between production and environmental protection. Historically, China implemented a mining license system for mineral resources, where individuals could enjoy the benefits of production while ignoring the government’s requirements for environmental protection. This resulted in the production incentives increasing from a small β 1 * to 1, causing production efforts to far exceed the optimal effort. The license system led to the rampant expansion of mining production, which is not only uneconomical, but also detrimental to the environment. Therefore, in March 2018, the Land and Resources Department of Shanxi Province in China announced the cancellation of coal mining licenses to reduce excess coal capacity and shut down coal mines. In April 2021, the Development and Reform Commission of Shandong Province also announced plans to close seven coal mines.
Corollary 5. 
The optimal effort levels for agent 1 and agent 2 are
e 1 * = k 1 2 ( k 1 k ˜ 1 ) c 2 ρ σ 1 2 + c k 1 2 ; e 2 * = k 2 2 ( k 2 k ˜ 2 ) c 2 ρ σ 2 2 + c k 2 2 .
Comparing Corollary 2 and Corollary 5, it becomes evident that when a principal hires two agents, the optimal effort e i * is only associated with their respective production characteristics, and is not influenced by k i , k ˜ i . From the perspective of carbon reduction, this setup may not be ideal. For instance, if an improvement in power generation technology leads to an increase in k 1 , under the condition of other factors remaining constant, the optimal production effort e 1 * will increase. However, the corresponding environmental effort e 2 * will not keep pace, inevitably leading to a rise in carbon emissions. However, when one manager is responsible for both tasks, this situation can be avoided.
In terms of the absolute level of effort, without additional parameter conditions, it is challenging to determine which of the two agency models is superior in stimulating effort. For instance, when ρ approaches 0, in the first management mode, the incentive factor β A is greater than β 1 and β 2 . However, under the first management mode, as a single agent A is handling both tasks, A must take into account the net efficiency of effort, and the effort reaction function is e i * = β A ( k i k ˜ i ) / c . When two agents are responsible for two tasks respectively, each agent only considers the impact of their own efficiency on the output of the department they are responsible for, without considering the impact of their own work on the effectiveness of other departments. In this case, the effort reaction function rises to e i * = β i k i / c . Due to the influence of the these two factors, a direct comparison of the effects of the two systems on optimal effort is not straightforward. To illustrate this, consider Figure 4, which presents the relationship between production effort and electricity generation efficiency k 1 under two management systems. It can be observed that when ρ approaches 0, although β A is greater than β 1 , the agent’s effort in electricity production may not necessarily satisfy e 1 , A > e 1 . In particular, when the value of k 1 is not sufficiently high, e 1 > e 1 , A .

4. A Special Case: An Application of the “Two Mountains” Theory

The “Two Mountains” theory is a concept proposed by Chinese government. It emphasizes the significance of balancing economic development and environmental conservation to build a beautiful China. The “two mountains” metaphorically symbolize the dual concerns of environmental protection and economic growth, asserting that the Chinese government must assign equal importance to both dimensions. This theory is seen as a new milestone in China’s sustainable development strategy.
Therefore, in this section, we assume complete symmetry between the value functions of carbon reduction and electricity production. This implies that the effort exerted by agents on both power production and carbon reduction tasks generates identical value per unit, leading us to k 1 = k 2 = k , k ˜ 1 = k ˜ 2 = k ˜ , σ 1 2 = σ 2 2 = σ 2 .
We then introduce a conflict coefficient, denoted as λ = ( k k ˜ ) / k . When λ = 0 , it means the two types of tasks are completely conflicting. In other words, the value generated by making efforts in one task is entirely offset in the other task, and the overall value of the efforts comes to zero. Conversely, when λ = 1 , it indicates the two types of tasks are completely non-conflicting, and the economic value generated in one task will be fully incorporated into the system.
Proposition 3. 
There exists a critical threshold value λ * ( λ * = c ρ σ 2 / k 2 ) for the conflict coefficient, such that for λ < λ * , the incentive in the single-agent mode is smaller, while for λ > λ * , the incentive in the multi-agent mode is smaller.
Given the current level of technological advancement, if the objectives of electricity production and carbon reduction are significantly conflicting, the incentive required for a single manager to oversee the integrated tasks is relatively lower. However, as technological advancements alleviate the conflict between carbon reduction and power production, assigning two managers to handle distinct tasks would necessitate a smaller incentive from the government.
The critical threshold λ * is related to various factors. When the production efficiency k increases, λ * decreases while λ increases. This means that enhancing production efficiency reduces the incentives in the multi-agent system as compared to those in the single-agent system, thereby promoting the division of labor. Please refer to Figure 5a for a visual representation of this conclusion. In practical scenarios, conflicts not only exist between power production and carbon reduction tasks in thermal power stations, but also between new project development and risk control in enterprises, as well as conflicts between household chores and work in daily life. Given scarce resources and time, conflicts are unavoidable. This proposition suggests that as efficiency improves, the division becomes an inevitable aspect in terms of reducing contractual incentives.
The threshold λ * decreases with the cost factor c, risk aversion factor ρ , and variance σ 2 . This implies that for the purpose of reducing contract incentives, it is economically more efficient to opt for labor division and select different agents when the labor cost of the agent is lower, the agent is more inclined to take risks, or when the project becomes more manageable.
Proposition 4. 
Regardless of the degree of contradiction between electricity production and carbon emission reduction tasks, the effort of a single-agent model is lower, i.e., e 1 , A * e 1 * , e 2 , A * e 2 * . However, this equation holds only when the conflict coefficient λ is equal to 1.
Proposition 4 further highlights the importance of task specialization in the face of conflicting tasks. If there is a conflict between two tasks, and the principal hires only one agent to exert effort, the level of effort exerted by the agent is significantly lower than that of agents in a specialized division of labor. Figure 5b provides a visual representation of this conclusion. Furthermore, as stated in Proposition 3, if the principal hires only one agent, the principal will not only face low effort levels from the agent, but also need to provide high contract incentives when the production efficiency k increases or the cost factor c, risk aversion factor ρ , and variance σ 2 decrease.
Additionally, it is essential to compare the impact of two management systems on government revenue. When the government chooses to assign agent A with the responsibility of both electricity production and carbon reduction, the benefits are
U G A = λ 4 k 4 c ( c ρ σ 2 + λ 2 k 2 ) + a 1 + a 2 U ¯ .
On the other hand, when the government selects two agents to be responsible for two separate tasks, the benefits obtained are
U G = λ 2 k 4 c ( c ρ σ 2 + k 2 ) + a 1 + a 2 2 U ¯ .
Proposition 5. 
Regardless of the degree of conflict between carbon reduction and electricity production tasks, the government can achieve higher revenue by hiring two managers, each responsible for a separate task, i.e., U G U G A ; equality holds only when λ = 1 .
Proof. 
The proof of Proposition 5 is presented in Appendix C. □
This proposition suggests that in a thermal power enterprise, when both carbon emission reduction and electricity production are equally important, choosing two different agents to manage each task can create more benefits for the government. The benefits derived from selecting one or two agents are identical only when λ = 1 , meaning that there is no trade-off between electricity production and carbon reduction. In fact, as early as 2017, the Chinese Ministry of Environmental Protection issued the “Implementation Opinions on Promoting Third-party Environmental Pollution Control,” encouraging the establishment of independent third-party environmental management companies.
However, the current situation of third-party environmental monitoring and operation in China faces significant challenges. Some third-party environmental service providers have become “pollution bodyguards” for illegal enterprises. The fundamental issue is that third-party environmental governance companies lack independence, with close ties to the polluting enterprises, even to the point of being indistinguishable from the Environment Health and Safety (EHS) departments within the companies. In such cases, the social benefit to the government will decrease from the original level U G to U G A , as polluting firms and pollution control companies collude. In order to win business, pollution control companies cater to the “paymasters”, while institutions that are genuinely willing to fulfill their duty in dealing with polluting enterprises face the dilemma of “bad money driving out good”. This fundamental problem stems from the fact that third-party environmental institutions lack independence, and have no independent profit-making capabilities.
However, with the gradual maturation of the carbon trading market, third-party pollution control institutions can gain financial independence, no longer relying on polluting enterprises for profits. Additionally, some governments have adopted the approach of directly purchasing services to ensure the independence of third-party inspection departments, whereby environmental monitoring institutions and environmental law enforcement agencies sign contracts to monitor and control polluting enterprises. Yet in reality, high-emission enterprises such as thermal power stations are key revenue-contributing enterprises that safeguard people’s livelihoods, and the Chinese government is still heavily dependent on these businesses at present. Therefore, even third-party pollution control institutions directly hired by the government cannot achieve complete independence.
Lastly, Proposition 5’s conclusion, as observed in Figure 6, is quite stable. Its applicability is not limited to the case where electricity production and carbon reduction tasks are perfectly symmetric, as it remains valid even when k 1 k 2 . However, in the next section, we will demonstrate that this conclusion does not hold when prioritizing electricity production.

5. Prioritizing Electricity Production

In the preceding sections, we examined the unique scenario where both carbon emission reduction and electricity production were equally significant. Nevertheless, in 2022, China experienced a severe heatwave during the summer, resulting in power shortages across much of the country. Consequently, the Chinese government prioritized power generation tasks, and thermal electricity production emerged as the primary power supply source, owing to its outstanding load regulation performance. This section delves into the strategies that thermal power stations can adopt to reconcile the conflicting objectives of electricity production and carbon emission reduction when electricity production is prioritized.
Figure 7a,b present the two governance models discussed in this section.
To ensure power supply, we need E X 1 W , where W is the minimum required power generation that must be met. Against the backdrop of power supply shortages, this task becomes more challenging, and it is reasonable to tighten the inequality. Furthermore, according to Equation (1), we have
e 1 = W a 1 + k ˜ 2 e 2 k 1 .
When electricity production is given priority, the two tasks become a Stackelberg model. The reaction function of production effort e 1 to environmental effort e 2 is shown in Equation (15). As the power supply requirement W or the environmental impact factor k ˜ 2 increases, the production effort e 1 correspondingly increases.

5.1. Single Agent Case

Substituting Equation (15) into Equation (4), we obtain the utility of manager A when a single agent is employed, expressed as
U A = α + β a 1 + a 2 + ( k 1 k ˜ 1 ) W a 1 + k ˜ 2 e 2 k 1 + ( k 2 k ˜ 2 ) e 2 ρ 2 β 2 ( σ 1 2 + σ 2 2 ) c 2 W a 1 + k ˜ 2 e 2 k 1 2 + e 2 2 .
According to the incentive-compatible condition, the agent will choose the optimal efforts to maximize their utility. We illustrate this property with the following proposition.
Proposition 6. 
Under the precondition of ensuring power supply, the sole manager’s reaction function to incentives is given by
e 1 , A * = β k ˜ 2 ( k 1 k 2 k ˜ 1 k ˜ 2 ) + c k 1 ( W a 1 ) c ( k ˜ 2 2 + k 1 2 ) , e 2 , A * = β k 1 ( k 1 k 2 k ˜ 1 k ˜ 2 ) c k ˜ 2 ( W a 1 ) c ( k ˜ 2 2 + k 1 2 ) .
When thermal power stations simultaneously engage in electricity production and carbon emission reduction, the efforts exerted for both tasks are only related to their respective production coefficients k i and k ˜ i , satisfying e i * = β ( k i k ˜ i ) / c . However, when prioritizing production, the efforts for both types of tasks are not only affected by their own production coefficients k i and k ˜ i , but also by k i and k ˜ i . Taking the effort for production as an example, when production and environmental protection are carried out simultaneously, and e 1 * = β ( k 1 k ˜ 1 ) / c , the effort e 1 can only be stimulated to increase by either improving the production efficiency k 1 or reducing the pollution impact k ˜ 1 . If a certain level of power supply needs to be guaranteed, enhancing the carbon reduction efficiency k 2 can also boost the effort e 1 . This is because the power production task precedes the carbon reduction task, and effective environmental management can ensure smooth production, thereby reducing the agent’s concerns about solving environmental issues due to excessive production.
Furthermore, we found that the production task W also has an impact on both types of effort. Specifically, an increase in power generation task W leads to an increase in production effort, while the environmental protection effort decreases. Therefore, imposing an excessively high power generation task on a thermal power station will inevitably lead to increased carbon emissions. In the next subsection, we will explore whether adopting a multi-agent model can alleviate this environmental pressure. According to Proposition 6, the following conclusion can be drawn.
Corollary 6. 
Under the precondition of ensuring power supply, the optimal incentive of the sole manager is
β A * = ( k 1 k 2 k ˜ 1 k ˜ 2 ) 2 ρ c ( σ 1 2 + σ 2 2 ) ( k ˜ 2 2 + k 1 2 ) + ( k 1 k 2 k ˜ 1 k ˜ 2 ) 2 .
Proof. 
The proof of Corollary 6 is presented in Appendix D. □
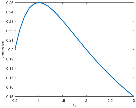
Corollary 6 gives the optimal incentive that the government should provide when employing a single agent while ensuring a certain level of power generation, W. Comparing Proposition 1 and Corollary 6, we notice that when power generation is the priority task, improvements in both power generation and carbon reduction efficiency can increase incentives, but the impact of the two on incentives is not the same. Specifically, in Proposition 1, both power production and carbon reduction efficiency can promote incentive increases, with their effects on incentives being symmetric. However, in Corollary 6, the two efficiencies do not have a symmetrical impact on incentive increases. A closer look at Figure 8 reveals that the effect of carbon reduction efficiency on incentives is more significant. This phenomenon is largely due to the background of ensuring power supply; improving power generation efficiency effectively eases the burden of completing the power supply task. As shown in Equation (15), an increase in the production efficiency parameter k 1 leads to a decrease in the production effort e 1 , assuming other conditions remain constant. Therefore, the impact of improving production efficiency on incentives is less pronounced when compared to the impact of improving carbon reduction efficiency.
Another result is that the optimal incentive β A * is independent of the electricity production level W. To explain this finding, we suppose a scenario where the daily production of a thermal power station is 10 7 kW·h. Due to high electricity demand during summer, the government requires an urgent production increase to 1.2 × 10 7 kW·h. According to Proposition 1 and Corollary 6, the incentive contract needs to be revised. If the government demands a further increase to 1.4 × 10 7 kW·h, Corollary 6 suggests that there is no need for additional modifications to the incentive mechanism. This phenomenon can be explained by Corollary 6, where we find that an increase in electricity production level W promotes production effort e 1 , A * , but reduces the environmental effort e 2 , A * , which ensures that the incentive contract only needs a single revision.
In business management, if faced with the production of two products, an increase in demand for product 1 would lead the manager to consider transferring some workers from product 2’s production line to product 1’s, rather than altering the contract. Finally, according to Corollary 6, the government’s revenue can be easily calculated as
U G A = ( k 1 k 2 k ˜ 1 k ˜ 2 ) 4 ρ c ( σ 1 2 + σ 2 2 ) ( k ˜ 2 2 + k 1 2 ) + ( k 1 k 2 k ˜ 1 k ˜ 2 ) 2 1 2 c ( k ˜ 2 2 + k 1 2 ) + a 2 + W ( k 1 k ˜ 1 + k 2 k ˜ 2 ) ( W a 1 ) ( k 1 2 + k ˜ 2 2 ) c ( W a 1 ) 2 2 ( k 1 2 + k ˜ 2 2 ) U ¯ .
From Equation (17), it is clear that U G A is a downward-opening quadratic function with respect to the production level W. Consequently, an unrestricted increase in the production level W will eventually lead to a decrease in U G A .

5.2. The Case of Two Employed Agents

Using the method of backward induction, substituting Equation (15) into ( I C 2 ) yields
U 2 = α 2 + β 2 ( a 2 + k 2 e 2 k ˜ 1 ( W a 1 ) + k ˜ 1 k ˜ 2 e 2 k 1 ) ρ 2 β 2 2 σ 2 2 c 2 e 2 2 .
Let U 2 e 2 = 0 , we get
e 2 * = β 2 ( k 1 k 2 k ˜ 1 k ˜ 2 ) c k 1 .
Combined with Equation (15), we deduce
e 1 * = c k 1 ( W a 1 ) + β 2 k ˜ 2 ( k 1 k 2 k ˜ 1 k ˜ 2 ) c k 1 2 .
To satisfy the incentive compatibility constraint ( I C 1 ) , we finally have
β 1 * = c k 1 ( W a 1 ) + β 2 k ˜ 2 ( k 1 k 2 k ˜ 1 k ˜ 2 ) k 1 3 .
As can be seen, e 1 * , e 2 * , and β 1 * are all expressed as a function of β 2 , and the following proposition can be obtained by substituting them into the government’s objective function (12).
Proposition 7. 
Under the precondition of ensuring power supply, the optimal incentives of the two agents are
β 1 * = c k 1 ( W a 1 ) + β 2 k ˜ 2 ( k 1 k 2 k ˜ 1 k ˜ 2 ) k 1 3 ,
β 2 * = k 1 4 ( k 1 k 2 k ˜ 1 k ˜ 2 ) 2 + k 1 k ˜ 2 ( W a 1 ) ( k 1 k 2 k ˜ 1 k ˜ 2 ) ( k 1 2 + ρ c σ 1 2 ) ρ c [ k ˜ 2 2 ( k 1 k 2 k ˜ 1 k ˜ 2 ) 2 σ 1 2 + σ 2 2 k 1 6 ] + k 1 2 ( k 1 k 2 k ˜ 1 k ˜ 2 ) 2 ( k 1 2 + k ˜ 2 2 ) .
Proof. 
The proof of Proposition 7 is provided in Appendix E. □
Different from Corollary 6, the production level W has a tangible influence on the optimal incentives, β 1 * and β 2 * , when carbon reduction and power production tasks are assigned to different agents. Increasing the production level W promotes both incentives. This arises primarily because the efforts of the two agents cannot be freely allocated, and the government must stimulate agent 1’s efforts to increase production by elevating incentives. The improvement in electricity production will inevitably affect the effectiveness of carbon reduction. In order to satisfy agent 2’s reservation utility, it is necessary to increase agent 2’s incentives.
Based on Proposition 7, the principal’s optimal utility when employing two different agents is represented as
U G = W + a 2 c ( W a 1 ) 2 ( ρ c + k 1 2 ) 2 k 1 4 k ˜ 1 ( W a 1 ) k 1 + β 2 * ( k 1 k 2 k ˜ 1 k ˜ 2 ) 2 2 c k 1 2 ( W a 1 ) k ˜ 2 ( k 1 k 2 k ˜ 1 k ˜ 2 ) ( c ρ σ 1 2 + k 1 2 ) 2 k 1 5 .
By substituting β 2 * into Equation (22), we obtain the optimal revenue function for the government. Additionally, it is clear that U G and U G A are both the downward-opening quadratic functions with respect to the output W. Therefore, unbridled increment in electricity demand will result in a decrease in government revenue, regardless of the number of agents tasked with the workload. However, to ensure the public welfare, the government may willingly absorb these losses, which is beyond the scope of this paper. The impact of an increased W on government revenue is depicted in Figure 9.
According to the model, the maximum incentive and the expected maximum production are both 1, given that k 1 equals 1. Thus, W 1 represents a challenging production task for the power station. By observing Figure 9, we find that it is optimal to choose a single agent responsible for both conflicting tasks when there is a prioritized power production task.
Drawing on real-life examples, we find that in normal business operations, individual company departments manage their respective responsibilities, and departmental leaders have strong control over their own departments. However, when faced with pressing, unprecedented tasks, the company’s CEO often chooses a centralized management strategy. In political science, this is known as “strongman politics” triggered by crisis. Proposition 7 provides a theoretical underpinning for this phenomenon.
Due to symmetry, if the local government prioritizes carbon emission reduction tasks over production tasks, the optimal governance would still involve assigning a single manager to coordinate and oversee both tasks.

6. Conclusions

Thermal power stations, primarily fueled by coal, are the chief sources of electricity generation in China. However, this process inevitably leads to significant carbon emissions. This paper addresses the incentive mechanism and organizational design issues regarding the conflicting tasks of power production and carbon emission reduction in Chinese thermal power enterprises. To determine the optimal contract and ultimate government revenue, we developed two principal–agent models, the single-agent and multi-agent models, each representing the relationship between the local government and power enterprise managers. In line with China’s current policy orientation, we factored in the “Two Mountains” theory, which places equal emphasis on carbon reduction and power generation. Additionally, considering the reliable peak load regulation performance of thermal power generation and the nationwide high-temperature electricity consumption crisis in 2022, we also evaluated a special case of prioritizing electricity supply. The findings from our study are as follows:
Firstly, when power generation and carbon emission reduction bear equal significance, delegating these different tasks to two agents rather than a single agent culminates in higher task completion rates and enhanced government revenue. Despite the “Implementation Opinions on Promoting Third-Party Governance of Environmental Pollution” released by China’s Ministry of Environmental Protection, many environmental organizations financially rely on pollution-emitting enterprises, thus undermining their independence. If environmental tasks can be truly separated from industrial production, this would bolster both electricity production in the power generation sector and the efficacy of carbon reduction governance.
Secondly, in a power supply crisis scenario where the priority is to ensure electricity supply, it is more advantageous for the government to select a single agent to oversee both power generation and carbon reduction. Similarly, when the government prioritizes carbon emission reduction, it is still recommended to entrust both responsibilities to a single agent for overall coordination.
Finally, this paper also concludes that the Chinese government should be cautious about the privatization of electricity. As Proposition 4 illustrates, the full-scale privatization of the power generation industry may incite profit-seeking private enterprises to launch into production regardless of carbon reduction obligations. This could exceed environmental governance capacities, ultimately causing environmental detriment. Considering the multifaceted nature of electricity, such as politics, economy, public welfare, and the environment, China’s electricity system reform must be meticulously deliberated, taking into full account the public nature of electricity.
In the field of thermal power generation, electricity production and carbon reduction are two conflicting tasks. In the wider scope of corporate governance, the presence of multiple tasks will inevitably lead to further conflicts. Therefore, the main research methods and conclusions of this paper may also offer valuable insights for managing other conflicting tasks in corporate governance.
We acknowledge the need for further empirical investigations to validate our findings through econometric analysis. Additionally, conducting case studies to examine specific results presented in this paper would provide valuable insights.

Author Contributions

Conceptualization, D.L.; methodology, D.L.; software, D.L. and H.W.; validation, H.W. and Y.L.; writing—original draft preparation, D.L. and H.W.; writing—review and editing, Y.L. and H.W.; visualization, D.L. All authors have read and agreed to the published version of the manuscript.

Funding

This research was funded by the Scientific Research Project of Anhui Province (No. 2022AH050035; No. 2022AH050104).

Institutional Review Board Statement

Not applicable.

Informed Consent Statement

Not applicable.

Data Availability Statement

Not applicable.

Conflicts of Interest

The authors declare no conflict of interest.

Appendix A. Proof of Proposition 1

According to the incentive compatibility constraint
U A e 1 = β k 1 β k ˜ 1 c e 1 = 0 e 1 * = β ( k 1 k ˜ 1 ) c .
Similarly, we can obtain e 2 * = β ( k 2 k ˜ 2 ) c . With the tightening of individual rational constraints, we can obtain
α = β ( a 1 + k 1 e 1 k ˜ 2 e 2 + a 2 + k 2 e 2 k ˜ 1 e 1 ) ρ 2 β 2 ( σ 1 2 + σ 2 2 ) c 2 ( e 1 2 + e 2 2 ) U ¯ .
Substituting this equation into the government’s objective function yields
U G = ( a 1 + k 1 e 1 k ˜ 2 e 2 + a 2 + k 2 e 2 k ˜ 1 e 1 ) ρ 2 β 2 ( σ 1 2 + σ 2 2 ) c 2 ( e 1 2 + e 2 2 ) U ¯ .
Substituting the reaction functions of e 1 * and e 2 * , we have
U G = a 1 + a 2 + β ( k 1 k ˜ 1 ) 2 c + β ( k 2 k ˜ 2 ) 2 c ρ 2 β 2 ( σ 1 2 + σ 2 2 ) 1 2 β 2 ( k 1 k ˜ 1 ) 2 c + β 2 ( k 2 k ˜ 2 ) 2 c U ¯ .
The government uses contract design to incentivize the agent to make effort, such that
U G β = 0 β A * = ( k 1 k ˜ 1 ) 2 + ( k 2 k ˜ 2 ) 2 c ρ ( σ 1 2 + σ 2 2 ) + ( k 1 k ˜ 1 ) 2 + ( k 2 k ˜ 2 ) 2 .

Appendix B. Proof of Proposition 2

According to the incentive compatibility constraint ( I C 1 ) , we have
U 1 e 1 = β 1 k 1 c e 1 = 0 e 1 * = β 1 k 1 c .
Similarly, we can obtain e 2 * = β 2 k 2 c .
According to the the contract theory, tightening the ( I R 1 ) and ( I R 2 ) conditions yields
α 1 = U ¯ β 1 ( a 1 + k 1 e 1 k ˜ 2 e 2 ) + ρ 2 β 1 2 σ 1 2 + c 2 e 1 2 .
α 2 = U ¯ β 2 ( a 2 + k 2 e 2 k ˜ 1 e 1 ) + ρ 2 β 2 2 σ 2 2 + c 2 e 2 2 .
Substituting these expressions into the government’s objective function yields
U G = ( a 1 + k 1 e 1 k ˜ 2 e 2 + a 2 + k 2 e 2 k ˜ 1 e 1 ) ρ 2 ( β 1 2 σ 1 2 + β 2 2 σ 2 2 ) c 2 ( e 1 2 + e 2 2 ) 2 U ¯ .
Substituting the reaction functions of e 1 and e 2 , we have
U G = a 1 + a 2 + β 1 k 1 ( k 1 k ˜ 1 ) c + β 2 k 2 ( k 2 k ˜ 2 ) c ρ 2 ( β 1 2 σ 1 2 + β 2 2 σ 2 2 ) 1 2 β 1 2 k 1 2 c + β 2 2 k 2 2 c 2 U ¯ .
The government designs contracts to incentivize agents to make effort and maximize their own benefit. Let U G β 1 = 0 , U G β 2 = 0 , we have
β 1 * = k 1 ( k 1 k ˜ 1 ) c ρ σ 1 2 + k 1 2 ; β 2 * = k 2 ( k 2 k ˜ 2 ) c ρ σ 2 2 + k 2 2 .

Appendix C. Proof of Proposition 5

Based on Proposition 1 and Corollary 2, we can calculate the utility when the government only employs one agent A.
U G A = ( k 1 k ˜ 1 ) 2 + ( k 2 k ˜ 2 ) 2 c ρ ( σ 1 2 + σ 2 2 ) + ( k 1 k ˜ 1 ) 2 + ( k 2 k ˜ 2 ) 2 · ( k 1 k ˜ 1 ) 2 + ( k 2 k ˜ 2 ) 2 2 c + a 1 + a 2 U ¯ .
If k 1 = k 2 = k , k ˜ 1 = k ˜ 2 = k ˜ , σ 1 2 = σ 2 2 = σ 2 , it can be obtained that
U G A = λ 4 k 4 c ( c ρ σ 2 + λ 2 k 2 ) + a 1 + a 2 U ¯ .
The utility of the government when hiring two agents to respectively manage electricity production and carbon reduction is
U G = k 1 ( k 1 k ˜ 1 ) c ρ σ 1 2 + k 1 2 · k 1 ( k 1 k ˜ 1 ) 2 c + k 2 ( k 2 k ˜ 2 ) c ρ σ 2 2 + k 2 2 · k 2 ( k 2 k ˜ 2 ) 2 c + a 1 + a 2 2 U ¯ = λ 2 k 4 c ( c ρ σ 2 + k 2 ) + a 1 + a 2 2 U ¯ .
When the reservation utility U ¯ is zero, we have
U G U G A λ 2 k 4 c ( c ρ σ 2 + k 2 ) λ 4 k 4 c ( c ρ σ 2 + λ 2 k 2 ) 1 λ 2 .

Appendix D. Proof of Corollary 6

According to the IR constraint, one can obtain
U G = ( a 1 + k 1 e 1 k ˜ 2 e 2 + a 2 + k 2 e 2 k ˜ 1 e 1 ) ρ 2 β 2 ( σ 1 2 + σ 2 2 ) c 2 ( e 1 2 + e 2 2 ) U ¯ .
Substituting a 1 + k 1 e 1 k ˜ 2 e 2 with W, we have
U G = ( W + a 2 + k 2 e 2 k ˜ 1 e 1 ) ρ 2 β 2 ( σ 1 2 + σ 2 2 ) c 2 ( e 1 2 + e 2 2 ) U ¯ .
By Proposition 5,
U G A = W + a 2 + β ( k 1 k 2 k ˜ 1 k ˜ 2 ) 2 c ( k 1 k ˜ 1 + k 2 k ˜ 2 ) ( W a 1 ) c ( k ˜ 2 2 + k 1 2 ) ρ 2 β 2 ( σ 1 2 + σ 2 2 ) c 2 β 2 ( k 1 2 + k ˜ 2 2 ) ( k 1 k 2 k ˜ 1 k ˜ 2 ) 2 + c 2 ( k 1 2 + k ˜ 2 2 ) ( W a 1 ) 2 c 2 ( k ˜ 2 2 + k 1 2 ) 2 U ¯ .
With first order condition U G β = 0 , we finally have
β * = ( k 1 k 2 k ˜ 1 k ˜ 2 ) 2 ρ c ( σ 1 2 + σ 2 2 ) ( k ˜ 2 2 + k 1 2 ) + ( k 1 k 2 k ˜ 1 k ˜ 2 ) 2 .

Appendix E. Proof of Proposition 7

The government’s revenue function is
U G = ( a 1 + k 1 e 1 k ˜ 2 e 2 + a 2 + k 2 e 2 k ˜ 1 e 1 ) ρ 2 ( β 1 2 σ 1 2 + β 2 2 σ 2 2 ) c 2 ( e 1 2 + e 2 2 ) 2 U ¯ = ( W + a 2 + k 2 e 2 k ˜ 1 e 1 ) ρ 2 ( β 1 2 σ 1 2 + β 2 2 σ 2 2 ) c 2 ( e 1 2 + e 2 2 ) 2 U ¯ .
Plugging in the expressions of e 1 * , e 2 * and β 1 * , we have
U G = W + a 2 + β 2 k 2 ( k 1 k 2 k ˜ 1 k ˜ 2 ) c k 1 c k 1 k ˜ 1 ( W a 1 ) + β 2 k ˜ 1 k ˜ 2 ( k 1 k 2 k ˜ 1 k ˜ 2 ) c k 1 2 ρ 2 c 2 k 1 2 ( W a 1 ) 2 + β 2 2 k ˜ 2 2 ( k 1 k 2 k ˜ 1 k ˜ 2 ) 2 + 2 c k 1 ( W a 1 ) β 2 k ˜ 2 ( k 1 k 2 k ˜ 1 k ˜ 2 ) k 1 6 σ 1 2 + β 2 2 σ 2 2 c 2 β 2 2 ( k 1 k 2 k ˜ 1 k ˜ 2 ) 2 c 2 k 1 2 + c 2 k 1 2 ( W a 1 ) 2 + β 2 2 k ˜ 2 2 ( k 1 k 2 k ˜ 1 k ˜ 2 ) 2 + 2 β 2 c k 1 ( W a 1 ) k ˜ 2 ( k 1 k 2 k ˜ 1 k ˜ 2 ) c 2 k 1 4 .
The first order condition U G β 2 = 0 induces
β 2 * = k 2 ( k 1 k 2 k ˜ 1 k ˜ 2 ) c k 1 k ˜ 1 k ˜ 2 ( k 1 k 2 k ˜ 1 k ˜ 2 ) c k 1 2 ρ c k 1 ( W a 1 ) σ 1 2 k ˜ 2 ( k 1 k 2 k ˜ 1 k ˜ 2 ) k 1 6 k 1 ( W a 1 ) k ˜ 2 ( k 1 k 2 k ˜ 1 k ˜ 2 ) k 1 4 ρ k ˜ 2 2 ( k 1 k 2 k ˜ 1 k ˜ 2 ) 2 k 1 6 σ 1 2 + σ 2 2 + ( k 1 k 2 k ˜ 1 k ˜ 2 ) 2 c k 1 2 + k ˜ 2 2 ( k 1 k 2 k ˜ 1 k ˜ 2 ) 2 c k 1 4 .
By calculation, we have
β 2 * = ( k 1 k 2 k ˜ 1 k ˜ 2 ) 2 c k 1 2 k ˜ 2 ( W a 1 ) ( k 1 k 2 k ˜ 1 k ˜ 2 ) k 1 3 1 + ρ c σ 1 2 k 1 2 ρ k ˜ 2 2 ( k 1 k 2 k ˜ 1 k ˜ 2 ) 2 k 1 6 σ 1 2 + σ 2 2 + ( k 1 k 2 k ˜ 1 k ˜ 2 ) 2 c k 1 2 1 + k ˜ 2 2 k 1 2 = k 1 4 ( k 1 k 2 k ˜ 1 k ˜ 2 ) 2 + k 1 k ˜ 2 ( W a 1 ) ( k 1 k 2 k ˜ 1 k ˜ 2 ) ( k 1 2 + ρ c σ 1 2 ) ρ c [ k ˜ 2 2 ( k 1 k 2 k ˜ 1 k ˜ 2 ) 2 σ 1 2 + σ 2 2 k 1 6 ] + k 1 2 ( k 1 k 2 k ˜ 1 k ˜ 2 ) 2 ( k 1 2 + k ˜ 2 2 ) .

References

  1. Holmstrom, B. Moral hazard in teams. Bell J. Econ. 1982, 13, 324–340. [Google Scholar] [CrossRef]
  2. Feltham, G.A.; Hofmann, C. Information suppression in multi-agent contracting. Rev. Account. Stud. 2012, 17, 254–278. [Google Scholar] [CrossRef]
  3. Ishiguro, S. Collusion and discrimination in organizations. J. Econ. Theory 2004, 116, 357–369. [Google Scholar] [CrossRef]
  4. He, S.; Li, C.W. Human capital, management quality, and the exit decisions of entrepreneurial firms. J. Financ. Quant. Anal. 2016, 51, 1269–1295. [Google Scholar] [CrossRef]
  5. Capponi, A.; Frei, C. Dynamic contracting: Accidents lead to nonlinear contracts. SIAM J. Financ. Math. 2015, 6, 959–983. [Google Scholar] [CrossRef]
  6. Ding, C.; Li, D.H. Angel capitalists exit decisions under information asymmetry: Ipo or acquisitions. J. Ind. Manag. Optim. 2020, 17, 369–392. [Google Scholar] [CrossRef]
  7. Ghasemaghaei, M.; Ebrahimi, S.; Hassanein, K. Data analytics competency for improving firm decision making performance. J. Strateg. Inf. Syst. 2018, 27, 101–113. [Google Scholar] [CrossRef]
  8. Liu, Z.; Sun, L.; Gu, X.; Wang, X.; Dong, Q.; Zhou, Z.; Tang, J. Characteristics, mechanisms, and environmental LCA of WMA containing sasobit: An analysis perspective combing viscosity-temperature regression and interface bonding strength. J. Clean. Prod. 2023, 391, 136255. [Google Scholar] [CrossRef]
  9. Mu, Y.; Zhao, J. Production Strategy and Technology Innovation under Different Carbon Emission Polices. Sustainability 2023, 15, 9820. [Google Scholar] [CrossRef]
  10. Crama, P.; Sting, F.J.; Wu, Y. Encouraging help across projects. Manag. Sci. 2019, 65, 1408–1429. [Google Scholar] [CrossRef]
  11. Vergara, M.; Bonilla, C.A.; Sepulveda, J.P. The complementarity effect: Effort and sharing in the entrepreneur and venture capital contract. Eur. J. Oper. Res. 2016, 254, 1017–1025. [Google Scholar] [CrossRef]
  12. Pearsall, M.J.; Venkataramani, V. Overcoming asymmetric goals in teams: The interactive roles of team learning orientation and team identification. J. Appl. Psychol. 2015, 100, 735. [Google Scholar] [CrossRef]
  13. Visnjic, I.; Jovanovic, M.; Raisch, S. Managing the transition to a dual business model: Tradeoff, paradox, and routinized practices. Organ. Sci. 2022, 33, 1964–1989. [Google Scholar] [CrossRef]
  14. Worren, N.; Pope, S. Connected but conflicted: Separating incompatible roles in organizations. Acad. Manag. Rev. 2022. [Google Scholar] [CrossRef]
  15. Hoppe, E.I.; Kusterer, D.J. Conflicting tasks and moral hazard: Theory and experimental evidence. Eur. Econ. Rev. 2011, 55, 1094–1108. [Google Scholar] [CrossRef]
  16. Schmitz, P.W. Job design with conflicting tasks reconsidered. Eur. Econ. Rev. 2013, 57, 108–117. [Google Scholar] [CrossRef]
  17. Schmitz, P.W. Public procurement in times of crisis: The bundling decision reconsidered. Econ. Lett. 2013, 121, 533–536. [Google Scholar] [CrossRef]
  18. Pi, J. Job design with sequential tasks and outcome externalities revisited. Econ. Lett. 2014, 125, 274–277. [Google Scholar] [CrossRef]
  19. Lee, C.H.; Hoehn-Weiss, M.N.; Karim, S. Grouping interdependent tasks: Using spectral graph partitioning to study complex systems. Strateg. Manag. J. 2016, 37, 177–191. [Google Scholar] [CrossRef]
  20. Raveendran, M.; Puranam, P.; Warglien, M. Object salience in the division of labor: Experimental evidence. Manag. Sci. 2016, 62, 2110–2128. [Google Scholar] [CrossRef]
  21. Raveendran, M. Seeds of change: How current structure shapes the type and timing of reorganizations. Strateg. Manag. J. 2020, 41, 27–54. [Google Scholar] [CrossRef]
  22. Gaba, V.; Greve, H.R. Safe or profitable? The pursuit of conflicting goals. Organ. Sci. 2019, 30, 647–667. [Google Scholar] [CrossRef]
  23. Tameling, K.; Broersma, M. De-converging the newsroom: Strategies for newsroom change and their influence on journalism practice. Int. Commun. Gaz. 2013, 75, 19–34. [Google Scholar] [CrossRef]
  24. Santos, C.M.; Passos, A.M.; Uitdewilligen, S.; Nübold, A. Shared temporal cognitions as substitute for temporal leadership: An analysis of their effects on temporal conflict and team performance. Leadersh. Q. 2016, 27, 574–587. [Google Scholar] [CrossRef]
  25. Chen, B.R.; Stephen Chiu, Y. Interim performance evaluation in contract design. Econ. J. 2013, 123, 665–698. [Google Scholar] [CrossRef]
  26. Sherman, J.D.; Keller, R.T. Suboptimal assessment of interunit task interdependence: Modes of integration and information processing for coordination performance. Organ. Sci. 2011, 22, 245–261. [Google Scholar] [CrossRef]
  27. Liu, S.; Migrow, D. When does centralization undermine adaptation? J. Econ. Theory 2022, 205, 105533. [Google Scholar] [CrossRef]
  28. Kretschmer, T.; Puranam, P. Integration through incentives within differentiated organizations. Organ. Sci. 2008, 19, 860–875. [Google Scholar] [CrossRef]
  29. Holmstrom, B.; Milgrom, P. The firm as an incentive system. Am. Econ. Rev. 1994, 84, 972–991. [Google Scholar]
Figure 1. Governance structure: (a) only one agent; (b) hiring two agents.
Figure 1. Governance structure: (a) only one agent; (b) hiring two agents.
Sustainability 15 10420 g001
Figure 2. The incentive of agent A.
Figure 2. The incentive of agent A.
Sustainability 15 10420 g002
Figure 3. The incentive of agent 1.
Figure 3. The incentive of agent 1.
Sustainability 15 10420 g003
Figure 4. Comparison of optimal efforts in two scenarios.
Figure 4. Comparison of optimal efforts in two scenarios.
Sustainability 15 10420 g004
Figure 5. Comparative static analysis: (a) comparison of incentives; (b) comparison of efforts.
Figure 5. Comparative static analysis: (a) comparison of incentives; (b) comparison of efforts.
Sustainability 15 10420 g005
Figure 6. Comparison of government payoff in two scenarios.
Figure 6. Comparison of government payoff in two scenarios.
Sustainability 15 10420 g006
Figure 7. Governance structure: (a) only one agent; (b) hiring two agents.
Figure 7. Governance structure: (a) only one agent; (b) hiring two agents.
Sustainability 15 10420 g007
Figure 8. The impact of agent efficiency on incentive.
Figure 8. The impact of agent efficiency on incentive.
Sustainability 15 10420 g008
Figure 9. Government’s revenue with productive tasks.
Figure 9. Government’s revenue with productive tasks.
Sustainability 15 10420 g009
Disclaimer/Publisher’s Note: The statements, opinions and data contained in all publications are solely those of the individual author(s) and contributor(s) and not of MDPI and/or the editor(s). MDPI and/or the editor(s) disclaim responsibility for any injury to people or property resulting from any ideas, methods, instructions or products referred to in the content.

Share and Cite

MDPI and ACS Style

Li, D.; Wang, H.; Li, Y. Incentive Mechanisms for Thermal Power Generation Enterprises with Conflicting Tasks: Electricity Production versus Carbon Emission Reduction. Sustainability 2023, 15, 10420. https://doi.org/10.3390/su151310420

AMA Style

Li D, Wang H, Li Y. Incentive Mechanisms for Thermal Power Generation Enterprises with Conflicting Tasks: Electricity Production versus Carbon Emission Reduction. Sustainability. 2023; 15(13):10420. https://doi.org/10.3390/su151310420

Chicago/Turabian Style

Li, Dahai, Huan Wang, and Yang Li. 2023. "Incentive Mechanisms for Thermal Power Generation Enterprises with Conflicting Tasks: Electricity Production versus Carbon Emission Reduction" Sustainability 15, no. 13: 10420. https://doi.org/10.3390/su151310420

APA Style

Li, D., Wang, H., & Li, Y. (2023). Incentive Mechanisms for Thermal Power Generation Enterprises with Conflicting Tasks: Electricity Production versus Carbon Emission Reduction. Sustainability, 15(13), 10420. https://doi.org/10.3390/su151310420

Note that from the first issue of 2016, this journal uses article numbers instead of page numbers. See further details here.

Article Metrics

Back to TopTop