Simulation Study on the Impact of Water Flow Regulation Based on the MIKE 21 Model in a River Water Environment
Abstract
:1. Introduction
2. Materials and Methods
2.1. Scope of the Study
2.2. Hydraulic Engineering Layout of the Study Area
2.3. On-Site Monitoring and Data Collection
2.4. Hydrodynamic–Water Quality Modelling
2.4.1. Model Principles
2.4.2. Coupled Hydrodynamic–Water Quality Model
2.5. Model Parameter Setting
2.5.1. Hydrodynamic Model Parameter Settings
2.5.2. Parameter Settings for Water Quality Model
2.6. Design of Drainage and Sewage Disposal Program
3. Results
3.1. Determining Model Rate
3.2. Analysis of the Hydrodynamic Simulation Results
3.3. Analysis of the Effect of Water Replacement
3.4. Water Quality Simulation Analysis
3.4.1. Analysis of Water Quality Simulation Results
3.4.2. Results of the Factor Cluster Analysis of Indicators
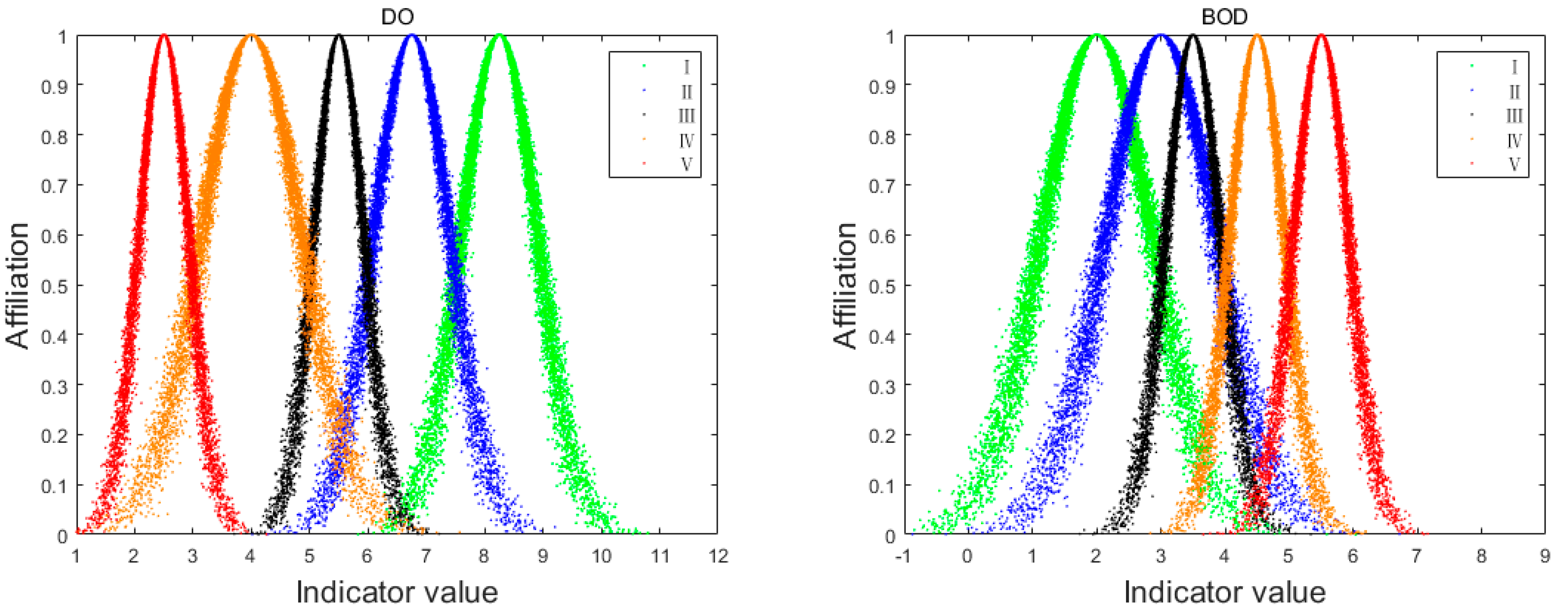
3.5. X-Conditional Cloud Model Evaluation Analysis
4. Discussion
5. Conclusions
- (1)
- In this study, a MIKE 21 coupled hydrodynamic–water quality model was constructed based on the AD and ECOLAB modules, and tracers were introduced to visualize the effects of changes in the water. After validation, the R2 of the model reached 0.91304, which indicates high simulation accuracy and means the model could be used to simulate the state of the water environment of the river;
- (2)
- The simulation results showed that the water displacement rate in the outer ring of the river reached over 90%, while the rates of the internal pond reached 51.2, 49.6, and 55.89%. The DO and BOD5 in the river improved from class 5 to class 3, and the water quality dynamic process showed a fluctuating downward trend;
- (3)
- In an analysis of the evaluation effect of the clustering and the cloud model on the drainage, the flow rate showed positive correlations with water displacement, DO, and BOD5. After regulation, the highest certainty value for class 1 reached 0.6923, the highest certainty value for class 2 was 0.9303, and the highest certainty value for class 3 was 0.7827. This shows that the hydraulic engineering control measure is more effective at improving the state of the water environment of the river.
Author Contributions
Funding
Institutional Review Board Statement
Informed Consent Statement
Data Availability Statement
Conflicts of Interest
References
- Elsayed, S.; Ibrahim, H.; Hussein, H.; Elsherbiny, O.; Elmetwalli, A.H.; Moghanm, F.S.; Ghoneim, A.M.; Danish, S.; Datta, R.; Gad, M. Assessment of Water Quality in Lake Qaroun Using Ground-Based Remote Sensing Data and Artificial Neural Networks. Water 2021, 13, 3094. [Google Scholar] [CrossRef]
- Yu, S.; Li, Y.; Cheng, Y.; Shi, Y.; Cheng, Y.; Huang, Y.; Zhu, Y.; Pan, H.; Yue, Z.; Zheng, K.; et al. The impacts of water diversion on hydrodynamic regulation of plain river network. J. Lake Sci. 2021, 33, 462–473. [Google Scholar]
- Cui, G.; Chen, X.; Xiang, L.; Zhang, Q. Evaluation of water environment improvement by interconnected river network in plain area. J. Hydraul. Eng. 2017, 48, 1429–1437. [Google Scholar]
- Li, Y.; Cao, Y.; Liu, H.; Li, M.; Xuan, B.; Zhang, X.; Gao, X.; Zhao, J. Contribution of wastewater treatment engineering measures in cities to reducing NH3–N export to sea from subarea and river network perspectives using ecological network analysis: A case study of Fuzhou, China. Ocean. Coast. Manag. 2023, 236, 106501. [Google Scholar] [CrossRef]
- Lu, M.; Xu, Y.; Gao, B.; Zhou, C. Variations of hydrological connectivity regulated by sluices in a delta plain. Acta Geogr. Sin. 2021, 76, 2685–2696. [Google Scholar]
- Mammeri, A.; Tiri, A.; Belkhiri, L.; Salhi, H.; Brella, D.; Lakouas, E.; Tahraoui, H.; Amrane, A.; Mouni, L. Assessment of Surface Water Quality Using Water Quality Index and Discriminant Analysis Method. Water 2023, 15, 680. [Google Scholar] [CrossRef]
- Elsayed, S.; Gad, M.; Farouk, M.; Saleh, A.H.; Hussein, H.; Elmetwalli, A.H.; Elsherbiny, O.; Moghanm, F.S.; Moustapha, M.E.; Taher, M.A.; et al. Using Optimized Two and Three-Band Spectral Indices and Multivariate Models to Assess Some Water Quality Indicators of Qaroun Lake in Egypt. Sustainability 2021, 13, 10408. [Google Scholar] [CrossRef]
- Gad, M.; Saleh, A.; Hussein, H.; Farouk, M.; Elsayed, S. Appraisal of Surface Water Quality of Nile River Using Water Quality Indices, Spectral Signature and Multivariate Modeling. Water 2022, 14, 1131. [Google Scholar] [CrossRef]
- Zhang, H.; Shen, Y.; Tang, J. Numerical investigation of successive land reclamation effects on hydrodynamics and water quality in Bohai Bay. Ocean. Eng. 2023, 268, 113483. [Google Scholar] [CrossRef]
- Bai, T.; Xu, J.; Zhang, M.; Chang, C.-M. Seawater exchange rates for harbors based on the use of MIKE 21 coupled with transport and particle tracking models. J. Coast. Conserv. 2021, 25, 1–18. [Google Scholar] [CrossRef]
- Li, T.Y.; Li, Z.; Huang, B.; Zhao, H.; Xu, C.; Liu, X. Simulation on water quantity and quality of Shahe Reservoir by MIKE 21 model. Acta Sci. Circumstantiae 2021, 41, 293–300. [Google Scholar]
- Wang, H.; Shen, Z.; Zeng, Y.; Yan, H.; Li, Y.; Yuan, W. Connection between Anthropogenic Water Diversion and Hydrodynamic Condition in Plain River Network. Water 2021, 13, 3596. [Google Scholar] [CrossRef]
- Pradhan, U.; Panda, U.; Naik, S.; Mishra, P.; Kumar, S.; Begum, M. Coupled hydrodynamic and water quality modeling in the coastal waters off Chennai, East Coast of India. Front. Mar. Sci. 2022, 9, 987067. [Google Scholar] [CrossRef]
- Yang, H.; Wang, J.; Li, J.; Zhou, H.; Liu, Z. Modelling impacts of water diversion on water quality in an urban artificial lake. Environ. Pollut. 2021, 276, 116694. [Google Scholar] [CrossRef] [PubMed]
- Ramesh, R.; Fan, Z.; Faizan, U.; Rehman, F.U.; Wang, G.; Ye, M.; Zeng, C.; Tang, H. Spatiotemporal variations of hydrogeochemistry and its controlling factors in the Gandaki River Basin, Central Himalaya Nepal. Sci. Total Environ. 2018, 622–623, 770–782. [Google Scholar]
- Wright, R.; McDonnell, A. In-Stream Deoxygenation Rate Prediction. J. Environ. Eng. Div. 1979, 105, 323–333. [Google Scholar] [CrossRef]
- Patil, R.; Wei, Y.; Pullar, D.; Shulmeister, J. Effects of change in streamflow patterns on water quality. J. Environ. Manag. 2022, 302, 113991. [Google Scholar] [CrossRef]
- Zhang, X.; Wang, T.; Duan, B. Study on the effect of morphological changes of bridge piers on water movement properties. Water Pract. Technol. 2021, 16, 1421–1433. [Google Scholar] [CrossRef]
- Zhang, X.; Wu, X.; Zhu, G.; Wang, T.; Chen, H. Simulation of diffuse source polluted water environment based on MIKE 21: A case study of the urban section of the Bai river. Water Pract. Technol. 2022, 17, 1893–1913. [Google Scholar] [CrossRef]
- Jiang, C.; Zhu, Q.; Mao, Y. Comparison and analysis of calculation of Bridge backwater based on Mike 21 hydrodynamic model. E3S Web Conf. 2021, 233, 03043. [Google Scholar] [CrossRef]
- Xu, C.; Ren, Z.; Li, Z.; Zhao, Z.; Zi, Y.; Xu, H.; Hu, X. Study of Hydrodynamic and Water Quality Coupling Simulation of River Network in Nanxun District Based on Software MIKE 21. Environ. Sci. Technol. 2022, 45, 51–59. [Google Scholar]
- He, S. Numerical Simulation Study on the Impact of Water Supplement of South-to-North Water Transfer Project on the Water Envirnment of Baiguishan Reservoir. Master’s Thesis, North China University of Water Resources and Electric Power, Zhengzhou, China, 2022. [Google Scholar]
- Ketabchy, M.; Buell, E.; Yazdi, M.N.; Sample, D.J.; Behrouz, M.S. The effect of piping stream channels on dissolved oxygen concentration and ecological health. Environ. Monit. Assess. 2023, 195, 460. [Google Scholar] [CrossRef] [PubMed]
- GB 3838-2002; Environmental Quality Standards for Surface Water. Department of Science and Technology Standards: Beijing, China, 2002.
- Lei, Y. Research on Optimization of Water Quality Assessment Method Based on Cloud Model. Master’s Thesis, Southwest Jiaotong University, Chengdu, China, 2019. [Google Scholar]
- Yu, H.; Zhang, X.; Yu, W.; Gao, Y.; Xue, Y.; Sun, W.; Sun, D. Multi-Dimensional Evaluation of Land Comprehensive Carrying Capacity Based on a Normal Cloud Model and Its Interactions: A Case Study of Liaoning Province. Appl. Sci. 2023, 13, 3336. [Google Scholar] [CrossRef]
- Zhang, X.; Duan, B.; He, S.; Lu, Y. Simulation study on the impact of ecological water replenishment on reservoir water environment based on Mike 21—Taking Baiguishan reservoir as an example. Ecol. Indic. 2022, 138, 108802. [Google Scholar] [CrossRef]
- Zhang, H.; He, X.; Deng, J. Regulation of Hydrodynamics and Water Quality in Tidal River Network Based on Gate-pump Joint Operation. J. Yangtze River Sci. Res. Inst. 2019, 36, 36–41+48. [Google Scholar]
- Hongzhe, P.; Chunyan, T.; Acharya, K.; Jian, Z.; Jian, Z.; Ya, Z.; Yixin, C.; Yue, C.; Shan, Y.; Zhenwu, Y. Evaluation of the effect of water diversion on improving water environment in plain river network under the multi-objective optimization. J. Lake Sci. 2021, 33, 1138–1152. [Google Scholar] [CrossRef]
- Pant, R.; Bishwakarma, K.; Rehman, Q.; Qaiser, F.U.R.; Pathak, L.; Jayaswal, G.; Sapkota, B.; Pal, K.B.; Koirala, M.; Rijal, K.; et al. Imprints of COVID-19 lockdown on the surface water quality of Bagmati river basin, Nepal. J. Environ. Manag. 2021, 289, 112522. [Google Scholar] [CrossRef]
- Xing, Z.; Lloyd, H.; Miao, C.; Miao, H.; Imberger, J.; Yang, P. Wind Shielding Impacts on Water Quality in an Urban Reservoir. Water Resour. Manag. 2018, 32, 3549–3561. [Google Scholar] [CrossRef]
- Milad, N.; Francesca, B.; Lorenzo, B.; Gege, P. Physics-based Bathymetry and Water Quality Retrieval Using PlanetScope Imagery: Impacts of 2020 COVID-19 Lockdown and 2019 Extreme Flood in the Venice Lagoon. Remote Sens. 2020, 12, 2381. [Google Scholar]



















| Hydrodynamic Parameters | Value Basis | Value | Unit |
|---|---|---|---|
| CFL | Hydrodynamic calculation accuracy | 0.9 | – |
| Wet and dry boundaries | Hdry < Hflood < Hwet | Hdry = 0.005, Hflood = 0.05, Hwet = 0.1 | m |
| Eddy viscosity coefficient | Smagorinsky coefficient | 0.28 | m2/s |
| Manning coefficient | Field survey + model verification | 32 | m1/3/s |
| Rainfall evaporation | Daily and net evaporation of river water | −11.075 | mm/d |
| Water Quality Indicators | Class 1 | Class 2 | Class 3 | Class 4 | Class 5 |
|---|---|---|---|---|---|
| BOD5 (≤) | 3 | 3 | 4 | 6 | 10 |
| DO (≥) | 7.5 | 6 | 5 | 3 | 2 |
| Program | Schedule |
|---|---|
| 1 | Western pump gate diversion (1.24 m3/s), northern pump gate drainage (control gate water level 2.5 m) |
| 2 | Western pump gate diversion (1.24 m3/s), eastern pump gate drainage (control gate water level 2.5 m) |
| 3 | Western pump gate diversion (1.24 m3/s), northern + eastern pump gate drainage (control gate water level 2.5 m) |
Disclaimer/Publisher’s Note: The statements, opinions and data contained in all publications are solely those of the individual author(s) and contributor(s) and not of MDPI and/or the editor(s). MDPI and/or the editor(s) disclaim responsibility for any injury to people or property resulting from any ideas, methods, instructions or products referred to in the content. |
© 2023 by the authors. Licensee MDPI, Basel, Switzerland. This article is an open access article distributed under the terms and conditions of the Creative Commons Attribution (CC BY) license (https://creativecommons.org/licenses/by/4.0/).
Share and Cite
Xu, C.; Ren, Z.; Huang, S.; Li, J.; Zi, Y.; Hu, X. Simulation Study on the Impact of Water Flow Regulation Based on the MIKE 21 Model in a River Water Environment. Sustainability 2023, 15, 10313. https://doi.org/10.3390/su151310313
Xu C, Ren Z, Huang S, Li J, Zi Y, Hu X. Simulation Study on the Impact of Water Flow Regulation Based on the MIKE 21 Model in a River Water Environment. Sustainability. 2023; 15(13):10313. https://doi.org/10.3390/su151310313
Chicago/Turabian StyleXu, Cundong, Zihao Ren, Song Huang, Jiaming Li, Yahui Zi, and Xiaomeng Hu. 2023. "Simulation Study on the Impact of Water Flow Regulation Based on the MIKE 21 Model in a River Water Environment" Sustainability 15, no. 13: 10313. https://doi.org/10.3390/su151310313
APA StyleXu, C., Ren, Z., Huang, S., Li, J., Zi, Y., & Hu, X. (2023). Simulation Study on the Impact of Water Flow Regulation Based on the MIKE 21 Model in a River Water Environment. Sustainability, 15(13), 10313. https://doi.org/10.3390/su151310313

