How Does Systemic Design Facilitate the Sustainability Transition of Rural Communities? A Comparative Case Study between China and Italy
Abstract
1. Introduction
2. Theoretical Framework
2.1. Deepening the Understanding of Complex Situations
2.2. Building Cognitive Capacity to Address Complexity
2.3. Creating a Solution Ecosystem for Collaborative Action
3. Materials and Methods
3.1. Materials
3.2. Methods
3.3. Indicators
4. Results of the Comparative Case Study
4.1. Future Village Lab for Ecological Agriculture, China
- Instituting a localised enterprise, Choumei Field Resorts Ltd., Chengdu, China:
- 2.
- Identifying the value of rural ecology, economy, and culture:
- 3.
- Incubating professional service institutions:
- 4.
- Development of ecological agriculture based on citrus oranges:
- 5.
- Linking primary, secondary, and tertiary industries with citrus production:
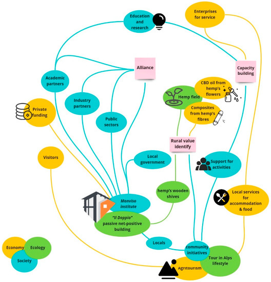
4.2. Systemic Design Lab for Community Regeneration, Italy
- Establishing a multifunctional alliance around the Monviso Institute:
- 2.
- Identifying the value of rural ecology, economy, and culture:
- 3.
- Building capacity for sustainability transition by relying on external support
- 4.
- Reviving mountain livelihoods by developing outdoor tourism and partnerships with Ostana’s craftspeople:
- 5.
- Shaping a bio-regional circular economy based on traditionally grown plants, such as hemp:
4.3. Common Grounds Based on the Situation-Cognition-Action Theoretical Framework
- Adopting a holistic, systemic lens and focusing on the leverage point to deepen the understanding of complex situations:
- 2.
- Linking systems thinking with design thinking to develop cognitive capacity for addressing complexity:
- 3.
- Creating a solution ecosystem for collaborative action through co-creation and multidirectional learning processes:
5. Discussion
5.1. Resource: A Combination of Inside-Out and Outside-In
5.2. Pathway: A Compromise between Top-Down and Bottom-Up Approaches
5.3. Solution: A Solution Ecosystem for Community Renaissance
6. Conclusions
Author Contributions
Funding
Informed Consent Statement
Data Availability Statement
Acknowledgments
Conflicts of Interest
References
- Mayer, H.; Habersetzer, A.; Meili, R. Rural–urban linkages and sustainable regional development: The role of entrepreneurs in linking peripheries and centres. Sustainability 2016, 8, 745. [Google Scholar] [CrossRef]
- He, S.; Zhang, Y. Reconceptualising the rural through planetary thinking: A field experiment of sustainable approaches to rural revitalisation in China. J. Rural Stud. 2022, 96, 42–52. [Google Scholar] [CrossRef]
- Brenner, N. The hinterland urbanised? Archit. Des. 2016, 86, 118–127. [Google Scholar] [CrossRef]
- Malone, K.; Truong, S.; Gray, T. Reimagining Sustainability in Precarious Times.; Springer: Singapore, 2017; pp. 6–9. [Google Scholar] [CrossRef]
- Meadows, D. Thinking in Systems: A Primer; Diana, W., Ed.; Chelsea Green Publishing: White River Junction, VT, USA, 2008; pp. 2–7. [Google Scholar]
- Neuhoff, R.; Simeone, L.; Holst Laursen, L. The potential of design-driven futuring to support strategising for sustainable futures. Des. J. 2022, 25, 955–975. [Google Scholar] [CrossRef]
- Laszlo, A. Leadership and systemic innovation: Socio-technical systems, ecological systems, and evolutionary systems design. Int. Rev. Sociol. 2018, 28, 380–391. [Google Scholar] [CrossRef]
- Salvia, R.; Quaranta, G. Place-based rural development and resilience: A lesson from a small community. Sustainability 2017, 9, 889. [Google Scholar] [CrossRef]
- Systems Approaches to Managing Change: A Practical Guide; Reynolds, M., Holwell, S., Eds.; Springer Science & Business Media: London, UK, 2010; pp. 191–242. [Google Scholar] [CrossRef]
- Walker, B.; Holling, C.S.; Carpenter, S.R.; Kinzig, A. Resilience, adaptability and transformability in social–ecological systems. Ecol. Soc. 2004, 9, 5. Available online: https://www.jstor.org/stable/26267673 (accessed on 20 May 2023). [CrossRef]
- Richard, A.; Casagrande, M.; Jeuffroy, M.H.; David, C. A farmer-oriented method for co-designing groundwater-friendly farm management. Agron. Sustain. Dev. 2020, 40, 26. [Google Scholar] [CrossRef]
- Manzini, E.; Rizzo, F. Small projects/large changes: Participatory design as an open participated process. CoDesign 2011, 7, 199–215. [Google Scholar] [CrossRef]
- Van Langen, P.; Pijper, G.; de Vries, P.; Brazier, F. Participatory Design of Participatory Systems for Sustainable Collaboration: Exploring Its Potential in Transport and Logistics. Sustainability 2023, 15, 7966. [Google Scholar] [CrossRef]
- Blomkamp, E. Systemic design practice for participatory policymaking. Policy Des. Pract. 2022, 5, 12–31. [Google Scholar] [CrossRef]
- Jones, P. Systemic design: Design for complex, social, and sociotechnical systems. In Handbook of Systems Sciences; Springer: Singapore, 2020; pp. 1–25. [Google Scholar]
- Gharajedaghi, J. Systems thinking: Managing Chaos and Complexity: A Platform for Designing Business Architecture, 3rd ed.; Elsevier: Burlington, NJ, USA, 2011; pp. 89–156. [Google Scholar]
- Papanek, V.; Fuller, R.B. Design for the Real World; Thames and Hudson: London, UK, 1972; pp. 4–11. [Google Scholar]
- Sevaldson, B.; Jones, P. An interdiscipline emerges: Pathways to systemic design. She Ji J. Des. Econ. Innov. 2019, 5, 75–84. [Google Scholar] [CrossRef]
- Ryan, A. A framework for systemic design. FORMakademisk 2014, 7, 1–14. [Google Scholar] [CrossRef]
- Van der Bijl-Brouwer, M.; Malcolm, B. Systemic design principles in social innovation: A study of expert practices and design rationales. She Ji J. Des. Econ. Innov. 2020, 6, 386–407. [Google Scholar] [CrossRef]
- Battistoni, C.; Giraldo Nohra, C.; Barbero, S. A systemic design method to approach future complex scenarios and research towards sustainability: A holistic diagnosis tool. Sustainability 2019, 11, 4458. [Google Scholar] [CrossRef]
- Romm, J.; Agudelo, N.; Freitas, T. Shaping physical, social and imaginary spaces in healthcare design labs. Artifact J. Des. Pract. 2020, 7, 13.1–13.29. [Google Scholar] [CrossRef]
- Earley, R. Circular design futures. Des. J. 2017, 20, 421–434. [Google Scholar] [CrossRef]
- Giraldo Nohra, C.; Pereno, A.; Barbero, S. Systemic design for policy-making: Towards the next circular regions. Sustainability 2020, 12, 4494. [Google Scholar] [CrossRef]
- Nishizawa, N.; Kabir, M.L. One Village One Product Movement Success Story of Rural Development in Japan and Learning Points for Bangladesh. Sci. Econ. 2005, 52, 71–92. [Google Scholar] [CrossRef]
- Fujimoto, I. Lessons from abroad in rural community revitalization: The One Village, One Product movement in Japan. Community Dev. J. 1992, 27, 10–20. [Google Scholar] [CrossRef]
- Chen, Y.Y.; Ku, Y.W. Community practice at a crossroad: The approaches and challenges in Taiwan. Community Dev. J. 2017, 52, 76–91. [Google Scholar] [CrossRef]
- Chang, S.E.; Kuo, M.Y. A Place-Based Pedagogical Action Study to Enrich Rural Sustainability: Knowledge Ties of National Taiwan University’s 10-Year Partnership with Pinglin. Sustainability 2021, 13, 2916. [Google Scholar] [CrossRef]
- Choi, E.; Park, J.; Lee, S. The effect of the comprehensive rural village development program on farm income in South Korea. Sustainability 2022, 12, 6877. [Google Scholar] [CrossRef]
- Shi, J.; Yang, X. Sustainable development levels and influence factors in rural China based on rural revitalization strategy. Sustainability 2022, 14, 8908. [Google Scholar] [CrossRef]
- Foster-Fishman, P.G.; Nowell, B.; Yang, H. Putting the system back into systems change: A framework for understanding and changing organizational and community systems. Am. J. Community Psychol. 2007, 39, 197–215. [Google Scholar] [CrossRef]
- Franklin, A.; Marsden, T. (Dis)connected communities and sustainable place-making. Local Environ. 2015, 20, 940–956. [Google Scholar] [CrossRef]
- Lu, Y.; Qian, J. Rural creativity for community revitalization in Bishan Village, China: The nexus of creative practices, cultural revival, and social resilience. J. Rural. Stud. 2023, 97, 255–268. [Google Scholar] [CrossRef]
- Kubisch, A.C. Comprehensive community building initiatives—Ten years later: What we have learned about the principles guiding the work. New Dir. Youth Dev. 2005, 2005, 17–26. [Google Scholar] [CrossRef]
- Berkes, F.; Ross, H. Community resilience: Toward an integrated approach. Soc. Nat. Resour. 2013, 26, 5–20. [Google Scholar] [CrossRef]
- Terluin, I.J. Differences in economic development in rural regions of advanced countries: An overview and critical analysis of theories. J. Rural Stud. 2003, 19, 327–344. [Google Scholar] [CrossRef]
- Love, B. Treasure hunts in rural Japan: Place making at the limits of sustainability. Am. Anthropol. 2013, 115, 112–124. [Google Scholar] [CrossRef]
- Maillat, D. Interactions between urban systems and localized productive systems: An approach to endogenous regional development in terms of innovative milieu. Eur. Plan. Stud. 1998, 6, 117–129. [Google Scholar] [CrossRef]
- Zhang, Q.; Ye, C.; Duan, J. Multi-dimensional superposition: Rural collaborative governance in Liushe Village, Suzhou City. J. Rural. Stud. 2022, 96, 141–153. [Google Scholar] [CrossRef]
- Drain, A.; Shekar, A.; Grigg, N. Participatory design with people with disability in rural Cambodia: The creativity challenge. Des. J. 2018, 21, 685–706. [Google Scholar] [CrossRef]
- Manzini, E. Design, when Everybody Designs: An Introduction to Design for Social Innovation; MIT Press: Cambridge, MA, USA, 2015; pp. 37–39. [Google Scholar]
- Barbero, S.; Bicocca, M. Systemic Design approach in policy-making for sustainable territorial development. Des. J. 2017, 20 (Suppl. S1), S3496–S3506. [Google Scholar] [CrossRef]
- Disterheft, A.; da Silva Caeiro, S.S.F.; Ramos, M.R.; de Miranda Azeiteiro, U.M. Environmental Management Systems (EMS) implementation processes and practices in European higher education institutions–Top-down versus participatory approaches. J. Clean. Prod. 2012, 31, 80–90. [Google Scholar] [CrossRef]
- King, B.; Spring, M. The design process in its national/regional context: A knowledge management approach. Des. J. 2001, 4, 4–19. [Google Scholar] [CrossRef]
- Sun, Q.; Williams, A.; Evans, M. A theoretical design management framework. Des. J. 2011, 14, 112–132. [Google Scholar] [CrossRef]
- Lu, W.; Barbero, S.; Pereno, A. Systemic Design for Elderly Healthcare: Analysis of the current responses in China, Italy and Japan. In Proceedings of the Relating Systems Thinking and Design (RSD11) 2022 Symposium, Brighton, UK, 13–16 October 2022; Systemic Design Association: Oslo, Norway, 2022. [Google Scholar]
- Helfat, C.E.; Peteraf, M.A. Managerial cognitive capabilities and the microfoundations of dynamic capabilities. Strateg. Manag. J. 2015, 36, 831–850. [Google Scholar] [CrossRef]
- Luthe, T.; von Kutzschenbach, M. Building common ground in mental models of sustainability. Sustain. J. Rec. 2016, 9, 247–254. [Google Scholar] [CrossRef]
- Barbero, S. Local ruralism: Systemic design for economic development. In Systemic Design: Theory, Methods, and Practice; Springer: Tokyo, Japan, 2018; Volume 8, pp. 271–291. [Google Scholar]
- Nadkarni, S.; Barr, P.S. Environmental context, managerial cognition, and strategic action: An integrated view. Strateg. Manag. J. 2008, 29, 1395–1427. [Google Scholar] [CrossRef]
- Simon, H.A. Organizations and markets. J. Econ. Perspect. 1991, 5, 25–44. [Google Scholar] [CrossRef]
- Buchanan, R. Wicked problems in design thinking. Des. Issues 1992, 8, 5–21. [Google Scholar] [CrossRef]
- Vicente, G.; Partidário, M.R. SEA–Enhancing communication for better environmental decisions. Environ. Impact Assess. Rev. 2006, 26, 696–706. [Google Scholar] [CrossRef]
- Sevaldson, B. Designing Complexity: The Methodology and Practice of Systems Oriented Design.; Common Ground Research Networks: Champaign, IL, USA, 2022; pp. 209–210. [Google Scholar] [CrossRef]
- Dutt, N.; Joseph, J. Regulatory uncertainty, corporate structure, and strategic agendas: Evidence from the US renewable electricity industry. Acad. Manag. J. 2019, 62, 800–827. [Google Scholar] [CrossRef]
- Jones, P.; Kijima, K. Systemic Design. Theory, Methods, and Practice; Springer: Tokyo, Japan, 2018; pp. 89–118. [Google Scholar] [CrossRef]
- Lurås, S. Systemic Design in Complex Contexts: An Enquiry through Designing a Ship’s Bridge. Ph.D. Thesis, Oslo School of Architecture and Design, Oslo, Norway, 2016. [Google Scholar]
- Adner, R.; Helfat, C.E. Corporate effects and dynamic managerial capabilities. Strateg. Manag. J. 2003, 24, 1011–1025. [Google Scholar] [CrossRef]
- Nelson, H.G.; Stolterman, E. The Design Way: Intentional Change in an Unpredictable World, 2nd ed.; MIT Press: Cambridge, MA, USA, 2014; pp. 57–92. [Google Scholar]
- Sirmon, D.G.; Hitt, M.A.; Ireland, R.D. Managing firm resources in dynamic environments to create value: Looking inside the black box. Acad. Manag. Rev. 2007, 32, 273–292. [Google Scholar] [CrossRef]
- Jones, P.H. Systemic design principles for complex social systems. In Social Systems and Design; Springer: Tokyo, Japan, 2014; pp. 91–128. [Google Scholar] [CrossRef]
- Pereno, A.; Barbero, S. Systemic design for territorial enhancement: An overview on design tools supporting sociotechnical system innovation. Strateg. Des. Res. J. 2020, 13, 113–136. [Google Scholar] [CrossRef]
- Gong, M.-S. New business and design values in agriculture and rural economy. Decoration 2022, 345, 26–31. [Google Scholar]
- Jones, P. Contexts of co-creation: Designing with system stakeholders. In Systemic Design: Theory, Methods, and Practice; Jones, P., Kijima, K., Translational Systems Sciences, Eds.; Springer: Tokyo, Japan, 2018; Volume 8, pp. 3–52. [Google Scholar] [CrossRef]
- Natsuda, K.; Igusa, K.; Wiboonpongse, A.; Thoburn, J. One Village One Product–rural development strategy in Asia: The case of OTOP in Thailand. Can. J. Dev. Stud. Rev. Can. D’études Du Développement 2012, 33, 369–385. [Google Scholar] [CrossRef]
- Hoang Thanh, L.; Ta Nhat, L.; Nguyen Dang, H.; Ho, T.M.H.; Lebailly, P. One Village One Product (OVOP)—A rural development strategy and the early adaption in Vietnam, the case of Quang Ninh Province. Sustainability 2018, 10, 4485. [Google Scholar] [CrossRef]
- Denpaiboon, C.; Amatasawatdee, C. Similarity and difference of one village one product (OVOP) for rural development strategy in Japan and Thailand. Jpn. Stud. J. Spec. Issue Reg. Coop. Sustain. Future Asia (Thammasat 2012) 2012. Available online: http://www.asia.tu.ac.th/journal/J_Studies55/10_vol29special_Chaweewan&Kochakorn.pdf (accessed on 24 June 2023).
- Hasan, E.U. Nature-based tourism and revitalization of rural communities in Japan: An ethnographic case study of oyama Town. J. Soc. Sci. Stud. 2017, 4, 140–159. [Google Scholar] [CrossRef]
- Park, J.; Lee, S. Smart village projects in Korea: Rural tourism, 6th industrialization, and smart farming. In Smart Villages in the EU and Beyond; Visvizi, A., Lytras, M.D., Mudri, G., Eds.; Emerald Publishing Limited: Bingley, UK, 2019; pp. 139–153. [Google Scholar]
- Marsden, T. Sustainable place-making for sustainability science: The contested case of agri-food and urban relations. Sustain. Sci. 2013, 8, 213–226. [Google Scholar] [CrossRef]
- Geissdoerfer, M.; Savaget, P.; Bocken, N.M.; Hultink, E.J. The Circular Economy–A new sustainability paradigm? J. Clean. Prod. 2017, 143, 757–768. [Google Scholar] [CrossRef]
- So, J.K. Inclusive growth through Saemaul Undong in Korea. Area Dev. Policy 2019, 4, 399–415. [Google Scholar] [CrossRef]
- Hwang, J.; Park, J.; Lee, S. The impact of the comprehensive rural village development program on rural sustainability in Korea. Sustainability 2018, 10, 2436. [Google Scholar] [CrossRef]
- Li, J. Community Building: An Exploration of the Path in Traditional Village Conservation and Renewal with an Example of Yim Tin Tze in Hong Kong. J. Environ. Agric. Stud. 2022, 3, 1–6. [Google Scholar] [CrossRef]
- Takahashi, A. ‘Jimotogaku’: Community Studies for Creating and Maintaining Harmony in Society, Nature, and Industry. Jpn. Sustain. Newsl. 2003, 14. Available online: https://www.japanfs.org/en/news/archives/news_id027966.html (accessed on 24 June 2023).
- Communities in Action: Papers in Community Informatics; Johanson, G., Stillman, L., Eds.; Cambridge Scholars Publishing: Cambridge, UK, 2009; pp. 94–106. [Google Scholar]



| Framework | Tieniu Village | Ostana Village |
|---|---|---|
| Rural context | Tieniu Village, Pujiang County, Chengdu City, Sichuan Province, Western China. | Ostana Village, Cuneo City, Torin Province, Piedmont Region, North-western Italy. |
| Geographical similarity | Lies within a one-hour economic circle of the capital of the Sichuan Province, Chengdu. | Lies within a one-hour economic circle of the capital of the Piedmont region, Turin. |
| Start of the project | In 2017, the coordinator of the project, Shi, was invited by the local government of Puijang County to implement a rural-design project. | In 2015, the coordinator of the project, Luthe, identified this mountain village while exploring Torino valleys. |
| Aim of the project | Experimenting with ecological agriculture. | Regenerative community exploration. |
| Development path | Bringing in capital and new talent to build a platform for co-creation. | Bringing in capital and new talent to build a platform for co-creation. |
| Management model | Endogenous management via a rural cooperative organisation, Tieniu Choumei Ltd., Chengdu, China | Exogenous management via a real-world laboratory, Monviso Institute. |
| Indicators | Descriptions |
|---|---|
| 1. Social networking service (SNS) | A local platform or alliance is constructed to gather social resources, promote social interaction, and guide the whole systemic design process. |
| 2. Uniqueness and values in rurality | Systemic design takes the countryside as a place rich in unique resources and aims to rediscover the values of rural ecology, economy, and culture. |
| 3. Community empowerment and governance | Community empowerment and governance act as both the objects of sustainable rural development and processes of achieving endogenous development. |
| 4. Endogenous industrial development | Endogenous industrial development is the primary goal of systemic practices for rural development and makes the foundation for other sustainable goals. |
| 5. Circular economy or bioeconomy for sustainable growth | Design a circular loop to connect systemic factors and address causal entanglements for sustainable growth, usually through an industrial linkage or a bio-regional circular economy. |
| Framework | Common Grounds | Tieniu Village | Ostana Village |
|---|---|---|---|
| Deepen the understanding of complex situations. | Adopt a holistic, systemic lens. Focus on the leverage point. | Experience economy based on citrus oranges. | Agrotourism is based on the Alpine lifestyle. |
| Build cognitive capacity for addressing complexity. | System thinking for linking issues. Design thinking for iterating possibilities. | System thinking centred around the citrus orange industry. Designing a circular economy of citrus oranges. | System thinking centred around the resilient Alpine community. Designing a circular loop around hemp products. |
| Create a solution ecosystem through collaborative action. | Dialogue by establishing a co-creation platform. Building a social network for multidirectional learning. | Choumei Field Resorts Ltd., Chengdu, China Incubating professional-service institutions. | Il Doppio. Building an alliance for capacity-carrying. |
Disclaimer/Publisher’s Note: The statements, opinions and data contained in all publications are solely those of the individual author(s) and contributor(s) and not of MDPI and/or the editor(s). MDPI and/or the editor(s) disclaim responsibility for any injury to people or property resulting from any ideas, methods, instructions or products referred to in the content. |
© 2023 by the authors. Licensee MDPI, Basel, Switzerland. This article is an open access article distributed under the terms and conditions of the Creative Commons Attribution (CC BY) license (https://creativecommons.org/licenses/by/4.0/).
Share and Cite
Zang, D.; Xie, Y.; Barbero, S.; Pereno, A. How Does Systemic Design Facilitate the Sustainability Transition of Rural Communities? A Comparative Case Study between China and Italy. Sustainability 2023, 15, 10202. https://doi.org/10.3390/su151310202
Zang D, Xie Y, Barbero S, Pereno A. How Does Systemic Design Facilitate the Sustainability Transition of Rural Communities? A Comparative Case Study between China and Italy. Sustainability. 2023; 15(13):10202. https://doi.org/10.3390/su151310202
Chicago/Turabian StyleZang, Dan, Yumei Xie, Silvia Barbero, and Amina Pereno. 2023. "How Does Systemic Design Facilitate the Sustainability Transition of Rural Communities? A Comparative Case Study between China and Italy" Sustainability 15, no. 13: 10202. https://doi.org/10.3390/su151310202
APA StyleZang, D., Xie, Y., Barbero, S., & Pereno, A. (2023). How Does Systemic Design Facilitate the Sustainability Transition of Rural Communities? A Comparative Case Study between China and Italy. Sustainability, 15(13), 10202. https://doi.org/10.3390/su151310202

