Next Article in Journal
Optimizing Regression Models for Predicting Noise Pollution Caused by Road Traffic
Previous Article in Journal
The Effect of Enterprise Digital Transformation on Green Technology Innovation: A Quantitative Study on Chinese Listed Companies
 
 
Font Type:
Arial Georgia Verdana
Font Size:
Aa Aa Aa
Line Spacing:
Column Width:
Background:
Article

An Improved TOPSIS Model Based on Cumulative Prospect Theory: Application to ESG Performance Evaluation of State-Owned Mining Enterprises

Department of Economics, University of Southampton, Hampshire SO17 1BJ, UK
*
Author to whom correspondence should be addressed.
Sustainability 2023, 15(13), 10046; https://doi.org/10.3390/su151310046
Submission received: 14 May 2023 / Revised: 14 June 2023 / Accepted: 19 June 2023 / Published: 25 June 2023
(This article belongs to the Section Psychology of Sustainability and Sustainable Development)

Abstract

The aim of this study is to provide a comprehensive decision-making method that can be applied to investment decisions based on the Environmental, Social and Governance (ESG) performance. The study contributes to the existing literature by introducing the CPT-TOPSIS model, a pioneering approach that incorporates the effect of non-rational factors on decision-making results in uncertain conditions by combining cumulative prospect theory (CPT) with the classic TOPSIS model. Moreover, by conducting an application to ESG evaluation on five state-owned mining enterprises in China, the study provides evidence of the effectiveness and improvement offered by the new model in comparison with the classic TOPSISI model and prospect theory TOPSIS (PT-TOPSIS) model. The results suggest that the CPT-TOPSIS model considers risk preferences and probability distortion in the decision-making process, narrows the gap between ESG scores, and makes ESG performance evaluation more realistic.

1. Introduction

Social responsibility investment is gaining importance [1] as investors are increasingly under pressure to consider ESG factors in their investment decisions [2]. ESG score, a key tool for ESG investment, evaluates a company’s sustainable development capability based on its performance in the environment, social, and corporate governance dimensions. MSCI, one of the most representative ESG score providers, uses an ESG indicator system with assigned weights based on impact and risk time frame. As professional rating agencies’ ESG scores serve as the main reference for ESG investment, ESG score is essential for investors interested in sustainable investments. However, the ESG impact factors of companies may vary depending on national and industry characteristics [3]. Therefore, it is critical to provide a comprehensive evaluation method to help investors make investment decisions based on ESG performance. This study proposes a new model, called the CPT-TOPSIS model, incorporating non-rational factors into the evaluation method to assist investors in decision-making.
In the process of ESG assessment for enterprises, the MCDM (Multiple Criteria Decision Making) model can effectively assist in decision-making, which allows making comparisons of the effects of different criteria based on their quantitative indicators. Among these methods, the Technique for Order Preference by Similarity to Ideal Solution (TOPSIS) is one of the most widely used methods. Tzeng [4] first proposed using TOPSIS as a decision-making tool for multiple attributes due to its advantages of simplicity, dimensional elimination, and no requirement for data format. Currently, TOPSIS has been applied to various fields of study, such as marketing strategy and energy selection [5,6,7]. For example, Mehra [8] combined Analytic Hierarchy Process (AHP) with TOPSIS to form AHP-TOPSIS for fuel selection, Memari [9] developed the Intuitionistic Fuzzy TOPSIS method (IF-TOPSIS) by combining intuitionistic fuzzy sets with TOPSIS to deal with fuzzy and uncertain problems in supplier selection decisions. Liang [10] incorporated hesitant Pythagorean fuzzy sets (HPFS) into TOPSIS for the evaluation of energy projects, and Khan [11] combined rough sets with TOPSIS to solve site selection problems. These methods improve TOPSIS in terms of weight calculation and handling uncertainty, thus enhancing the reliability and effectiveness of TOPSIS in decision-ranking problems under different situations.
However, the classic TOPSIS method fails to capture the decision maker’s internal psychological cognition [12] when making decisions based on the evaluation scores [13], which indicates that the decision-making results may be influenced by subjective factors such as perception, memory, and experience [14]. In ESG investing, both companies and capital markets need to assess the risks and growth prospects of companies based on ESG information to make investment decisions [15,16]. Subjectivity pervades the entire decision-making process, as each decision is influenced by the decision maker’s perception of the industry and their investment preferences. In investment decision-making, subjective experiences as non-rational factors unavoidably distort psychological perceptions of objective outcomes [17,18], leading to cognitive biases such as loss aversion and probability distortion that may result in poor investment decisions and capital losses [19]. As a result, the ESG scores calculated using the classic TOPSIS method may not reflect investors’ true evaluations. To reflect non-rational factors in decision-making and approach a more accurate evaluation of ESG performance, we can introduce prospect theory to reflect the decision outcomes after subjective judgments. Therefore, in this paper, we combine TOPSIS with prospect theory to evaluate the ESG performance of state-owned mining enterprises and incorporate psychological cognition into the evaluation process.
The combination of prospect theory and TOPSIS has been employed in many studies but there are issues in their applications. They ignored the distortion of objective weights caused by the weighting function when combining the prospect theory with the TOPSIS model [20,21,22,23]. The studies did not take the impact of prospect theory on decision-making psychology into consideration when the prospect theory was used for calculation. Furthermore, some researchers, such as Mullor [24], failed to improve the indicator system based on industry characteristics when using the TOPSIS model for the ESG evaluation of companies.
To ensure a comprehensive reflection of the sustainability of state-owned mining enterprises, we establish an indicator system with industry characteristics to improve the evaluation capability of the indicators. Moreover, investment managers take into account ESG factors to align with clients’ sustainable development values when developing strategies [25]. If the decision-making process of investment agents is non-rational, it does not meet the assumptions of traditional models [26]. To incorporate the impact of non-rational factors under uncertainty into the ESG evaluation results, we need to integrate the cumulative prospect theory into the traditional TOPSIS model to compensate for its deficiencies.
The study builds on the previous literature with a CPT-TOPSIS model that combines entropy-weighted TOPSIS with prospect theory, considering both value and weight functions of prospect theory to address the imperfect fusion of the models. We provide a detailed explanation of the key components of the CPT-TOPSIS model, which correspond to the reference point and the ideal point. Moreover, a practical application provides supportive evidence of the CPT-TOPSIS model. We introduce the industry-specific ESG index evaluation system by adding two new indicators, tailings discharge and ownership concentration to the existing ESG evaluation system. The new evaluation system is tailored to the characteristics of state-owned mining enterprises to cover the incompleteness of the current evaluation system. Compared with traditional models, the CPT-TOPSIS model provides more realistic evaluation results closer to decision-makers’ psychology in situations of non-rationality and uncertainty, narrowing the gap between evaluation results and actual conditions. The results suggest the significance of psychological factors when analyzing the decision-making process.
The rest of this paper is organized as follows. Section 2 reviews relevant literature, Section 3 introduces the calculation steps and relevant formula principles of the model, Section 4 applies the model to evaluate the ESG performance of state-owned mining enterprises and compares the results with other models, and Section 5 summarizes the shortcomings and prospects for future research.

2. Literature Review

2.1. TOPSIS

The TOPSIS model, as an excellent MCDM method, is widely used in the evaluation of indicator performance, so it can also be applied to measure ESG performance to evaluate the sustainability of enterprises.
Firstly, TOPSIS is an important model for indicator evaluation analysis [27,28]. Lin [29] established a risk factor system containing 13 impact mining systems and used TOPSIS to evaluate and rank the risk levels of different mining systems. Bilbao-Terol [30] constructed four sustainability indicators and evaluated the sustainability of government bond funds using entropy-weighted TOPSIS. Aras [31] selected 86 sustainability evaluation indicators from five dimensions of economic, environmental, social, governance, and financial company sustainability and used TOPSIS to score and rank the sustainable performance of Turkish banks. Secondly, as an MCDM model, TOPSIS can be used to solve multidimensional sustainability assessment problems [32,33]. Watrobski [34] developed a DARIA-TOPSIS method to assess the sustainability of cities and societies that considered the dynamic changes in temporal dimension. Boggia [35] used case studies to prove that multi-criteria decision-making models can be used to measure the level of sustainable development in regions. Mateusz [36] used the TOPSIS model to assess and rank the level of sustainable development of European countries.

2.2. Prospect Theory

TOPSIS calculates rankings based on the assumption of rational behavior, without considering the distortion caused by non-rational factors. However, cumulative prospect theory can reflect the decision-making process of individuals in complex and uncertain situations. Therefore, this paper combines TOPSIS with cumulative prospect theory to demonstrate the ESG evaluation bias driven by non-rational cognition.
Chen [37] tested the momentum effect of ESG and found that investors’ attitudes toward a company’s development prospects can be excessively affected by its ESG rating. Meanwhile, Tversky and Kahneman [38] proposed prospect theory, which can be applied to both risk and uncertainty decision-making and can avoid problems caused by probability distortion and loss aversion brought about by non-rational factors. This helps to explain the excessive reaction of investors to ESG ratings.
Wu [39] used interval fuzzy sets to process data and combined prospect theory with TOPSIS to calculate the importance of DRs factors for e-commerce companies at different stages of development. Sha [40] constructed a probabilistic hesitant fuzzy TOPSIS model based on cumulative prospect theory, which fully considers the risk attitudes of decision-makers with limited rationality in emergency decision-making for epidemics.
Luo [41] incorporated the distance solution obtained from Grey-TOPSIS into the comprehensive prospect value of the health evaluation system index based on cumulative prospect theory for calculation and ranking. Some scholars have only combined the loss aversion principle of prospect theory with TOPSIS, while others have combined it with an improved and complete cumulative prospect theory. Therefore, the combination of cumulative prospect theory and TOPSIS can be flexibly applied to multicriteria decision-making based on different research objectives.

2.3. ESG Score and Investment

ESG score, as a method for measuring a company’s sustainable development capability in the areas of environment, society, and corporate governance, has been proven to be related to a company’s risk resistance, innovation capability, and financing capability. Currently, a company’s ESG performance has been regarded as an important investment reference factor.
With the frequent occurrence of environmental problems such as extreme climate brought by global warming, Rau [42] found that investors and national regulatory agencies are increasingly focusing on the disclosure of ESG information by companies to better identify risks and opportunities in their development. Lins [43] found through firm fixed effects models that companies with good ESG performance during the financial crisis had stronger risk resistance, mainly manifested in better profitability and financing capabilities. Albuquerque [44] confirmed that for companies with strong product differentiation, ESG rating can better reduce systematic risk and enhance profitability. Xu [45] believed that ESG ratings can reduce information asymmetry between companies and shareholders, and through empirical tests, they proved that ESG rankings have a positive impact on the green innovation ability of forward-looking investors and non-state-owned enterprises. Luo [46] believed that ESG performance is beneficial for reducing corporate risks, gaining the trust of stakeholders, and improving the company’s trade credit financing ability. Agnese [47] studied 63 European banks and found that banks with higher ESG ratings have lower financing costs when issuing bonds because investors believe that banks with high ESG performance may face lower default risks. Gregory [48] believed that in developed countries, incorporating ESG factors into daily decision-making processes by companies can promote cash flow and ultimately benefit the company’s bondholders.

3. Methodology

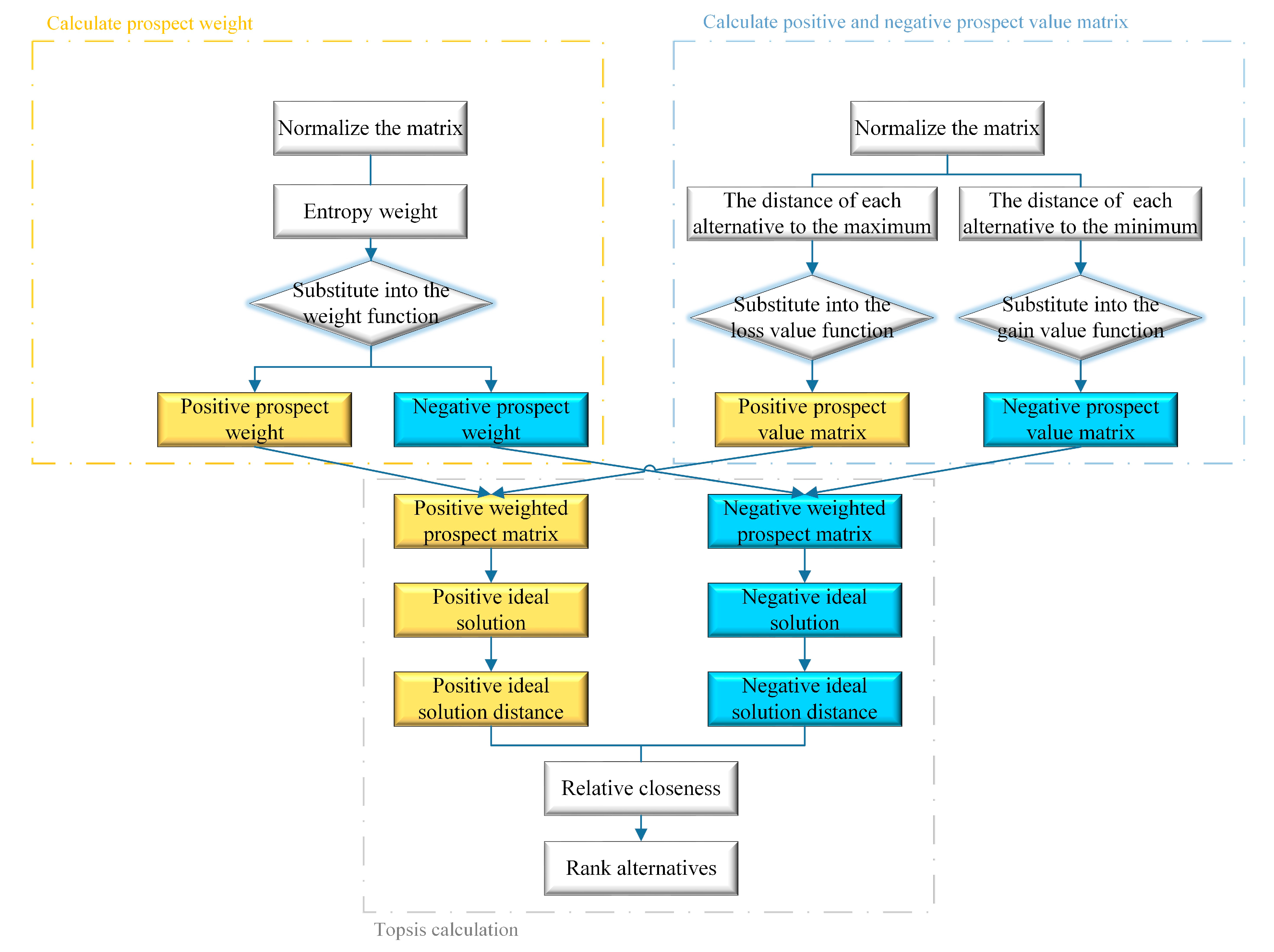
Here, we are going to build the CPT-TOPSIS model, the calculation process is shown in Figure 1, we first use the entropy weight method to normalize the matrix and then use the cumulative prospect theory to calculate the prospect weight and prospect value matrix separately. After combining the two to form a weighted prospect matrix, we apply the TOPSIS method to the matrix and rank the results.
In this paper, we build the CPT-TOPSIS model using three main theories: the entropy weight method, the TOPSIS model and the cumulative prospect theory. The three methods will be introduced later.
Before introducing the methods, we first assume that there are n alternatives A = A 1 , A 2 , A 3 , , A n , and m criteria M = M 1 , M 2 , M 3 , , M m . i A , j M ,   i = 1 , 2 , 3 , , n , j = 1 , 2 , 3 , , m . The matrix X = x ij n × m in Equation (1) is a decision matrix of n × m . The weights of criteria M can be represented by weight vector W = w 1 , w 2 , w 3 , , w m , which satisfy j = 1 m w j = 1 .
X =   x 11 x 12 x 1 m x 21 x 2 m x n 1 x n 2 x nm

3.1. Entropy Weight Method

The entropy weight method proposed by Shannon [49] can determine the weight by the degree of dispersion of the data. We first use the Min-Max method to standardize the n × m original decision matrix { x i j }, and then translate the standardized formula to the right by 0.001 units to facilitate subsequent logarithmic calculations [50,51].
x i j = x i j m i n x j m a x x j m i n x j + 0.001 ,         i = 1 , 2 , 3 , , n ,   a n d   j = 1 , 2 , 3 , , m .
The entropy value e j is calculated using Equation (4). The entropy value can measure the degree of dispersion of the data. The more dispersed the data, the smaller the entropy value, which means the more information the data contain. The more concentrated the data, the larger the entropy value, which means the less information the data contain.
r i j = x i j i = 1 n x i j ,         i = 1 , 2 , 3 , , n ,   a n d   j = 1 , 2 , 3 , , m .
e j = 1 ln n i = 1 n r i j · ln r i j ,         i = 1 , 2 , 3 , , n ,   a n d   j = 1 , 2 , 3 , , m .
The weight w j is calculated using Equation (5).
w j = 1 e j j = 1 m 1 e j

3.2. TOPSIS Model

The TOPSIS model proposed by Hwang and Yoon [52] ranks the alternatives based on their relative closeness to the ideal solutions. The closeness is determined by calculating the Euclidean distance between each target alternative and the ideal and anti-ideal solutions. The ideal solution represents the optimal values for each evaluation criterion, while the anti-ideal solution represents the worst value for each evaluation criterion. Ultimately, the solution which is closest to the ideal solution and farthest from the anti-ideal solution is selected as the best ideal solution.
Firstly, the positive and negative criteria of the initial decision matrix in Equation (1) are standardized separately to eliminate the dimensional differences among different criteria [53]. It should be noted that adopting standardization in different directions by the Min-Max method in Equation (6) is necessary as it is helpful to correspond to the gains and losses in prospect theory when constructing CPT-TOPSIS.
p o s i t i v e : x i j + = x i j m i n x j m a x x j m i n x j n e g a t i v e : x i j = m a x x j x i j m a x x j min i n x j m i n x j = min   i x i j | 1 < i < n , 1 < j < m m a x x j = max   i x i j | 1 < i < n , 1 < j < m
Then, the dimensionless standardized decision matrix x i j is formed by standardizing the initial decision matrix in Equation (6) with normalized positive and negative criteria, as shown in Equation (7).
X = x 11 x 12 x 1 m x 21 x 2 m x n 1 x n 2 x n m ,   i = 1 , 2 , 3 , , n ,   a n d   j = 1 , 2 , 3 , , m .
The comprehensive decision matrix in Equation (8) is obtained using v i j = w j × x i j , where w j = w 1 , w 2 , w 3 , , w m is obtained from Equation (5) and satisfies j = 1 m w j = 1 , and x i j is obtained by Equation (7)
V = v 11 v 12 v 1 m v 21 v 22 v 2 m v n 1 v n 2 v n m = w 1 x 11 w 2 x 12 w m x 1 m w 1 x 21 w 2 x 22 w m x 2 m w 1 x n 1 w 2 x n 2 w m x n m
According to Equation (9), the maximum and minimum values under each criterion are taken as the positive ideal solution (PIS) and negative ideal solution (NIS), respectively.
P I S : P + = v 1 + , v 2 + , , v m + = max i v i j | j M N I S : P = v 1 , v 2 , , v m = min i v i j | j M
Calculate the distance of each alternative to PIS and NIS based on (10) and (11).
d i + = j = 1 m v i j v j + 2 , i = 1 , 2 , 3 , , n ,   a n d   j = 1 , 2 , 3 , , m .
d i = j = 1 m v i j v j 2 , i = 1 , 2 , 3 , , n ,   a n d   j = 1 , 2 , 3 , , m .
Finally, compute the relative closeness (RC) coefficient.
R C i = d i d i + d i + , i = 1 , 2 , 3 , , n

3.3. Cumulative Prospect Theory

Cumulative prospect theory consists of two parts: the value function and the cumulative weight function, which were first proposed and improved by Tversky and Kahneman [54].
The value function is composed of the gains and losses, and its curve is S-shaped, as shown in Figure 2. It is a concave function for gains and a convex function for losses, indicating that people are risk-averse for gains and risk-seeking for losses.
In the value function Equation (13), α and β are the risk attitude coefficients, and λ is the loss aversion coefficient. The values of these coefficients are α = β = 0.88 and λ = 2.25, according to the research results of Tversky and Kahneman. This indicates that the psychological pain caused by a certain loss is much greater than the pleasure brought by an equivalent gain, and the pain is about 2.25 times greater than the pleasure.
v x = Δ   x α , λ Δ   x β ,         i f     Δ   x 0     Δ   x < 0
where ∆x represents the distance between x i and the reference point x max   o r   x min .
When calculating the cumulative weights, the non-linear function p needs to be linked with the occurrence probability w, as shown in Equation (14). The non-linear function p is called the weight function, and its curve is S-shaped, with a specific image as shown in Figure 3. Under low probability conditions, it is concave upward, and under medium and high probability conditions, it is convex downward. This indicates that in the process of probability change from 0 to 1, people’s subjective evaluation of probability will be distorted. When the true weight value is close to 1, people’s estimated probability of the evaluated object will be close to the actual probability; when the true weight value is far from 1, people tend to overestimate low-probability events and underestimate high-probability events.
π f = p w f π h + = p + w h π j = p w f + + w j p w f + + w j 1 ,   1 f j 0 π j + = p + w j + + w h p + w j + 1 + + w h ,   0 j h 1
Assume that the prospect is ( s j , w j ) and s j = i = 1 n Δ x j , where the s j corresponding to each criterion M j is arranged in ascending order as s f < s f + 1 < < 0 < < s h 1 < s h and w j is the weight of the criterion M j . In addition, the calculation of Δ x j refers to Equation (13), and the prospect weight of the corresponding criterion M j is   π j .
p w = w δ w δ + 1 w δ 1 / δ p + w = w γ w γ + 1 w γ 1 / γ
In the weight function Equation (15), γ and δ determine the curvature of the weight function curve. The smaller the curvature, the greater the bending degree of the curve, and the distortion of the probability is more serious. Additionally, the weight function needs to consider both profit and loss situations. In this paper, the parameter under the profit condition is set as γ = 0.61, and the parameter under the loss condition is set as δ = 0.69.

3.4. CPT-TOPSIS Model: TOPSIS Model Based on Cumulative Prospect Theory

When processing the decision matrix, it is necessary to determine the gain or loss situation based on the reference point. As shown in Equation (16), if the minimum value of the criterion in Equation (7) is taken as the reference point, then the utility of all evaluated options is higher than expected, which can be regarded as gain; if the maximum value of the criterion in Equation (7) is taken as the reference point, then the utility of all alternatives is lower than expected, which can be regarded as a loss. By incorporating Δ x + the distance between the alternative and the minimum value (NIS) into the value gain function in Equation (13) and Δ x the distance between the alternative and the maximum value (PIS) into the value loss function in Equation (13), we can obtain the prospect value matrix under the gain and loss situation in Equation (17), respectively.
Δ   x + = ( x i j x j ) > 0 ,   x j = min i x i j | j M Δ   x = ( x i j x j + ) < 0 ,   x j + = max i x i j | j M
V + * = v 11 v 12 v 1 m v 21 v 22 v 2 m v n 1 v n 2 v n m   a n d   v i j = Δ x + α ,   i f   Δ x + > 0 V * = v 11 v 12 v 1 m v 21 v 22 v 2 m v n 1 v n 2 v n m   a n d   v i j = λ Δ x β ,   i f   Δ x < 0
In the specific practice of ESG assessment, we believe that the prospect value matrix under the loss situation reflects the decision-maker’s negative evaluation of different target alternatives based on the maximum alternative, while the prospect value matrix under the gain situation reflects the decision-maker’s positive evaluation of different target alternatives based on the minimum alternative. The two prospect decision value matrices together reflect the decision-maker’s evaluation level of the alternatives under different reference point choices.
The obtained weights from Equation (5) are used to calculate the prospect weights using the cumulative prospect weight function Equations (14) and (15), which are then multiplied with the prospect value matrix Equation (17) to obtain positive and negative weighted prospect matrices Equation (18). Here, the distortion of the weight function can be understood such that as the weight of criterion approaches 1, the decision maker’s evaluation of different criteria of the alternative becomes close to reality. As the criterion weight deviates further from 1, the decision maker tends to overestimate the importance of low-weighted criteria and underestimate the importance of high-weighted criteria.
V + = v 11 π 1 + v 12 π 2 + v 1 m π m + v 21 π 1 + v 22 π 2 + v 2 m π m + v n 1 π 1 + v n 2 π 2 + v n m π m + ,   i f   Δ x + > 0 V = v 11 π 1 v 12 π 2 v 1 m π m v 21 π 1 v 22 π 2 v 2 m π m v n 1 π 1 v n 2 π 2 v n m π m ,   i f   Δ x < 0
The distance D i is calculated through Equations (19) and (20) after obtaining the positive weighted prospect matrix and negative weighted prospect matrix in Equation (18). Then we can obtain the relative closeness (RC) under CPT -TOPSIS model from Equation (21).
D i + = j = 1 m v i j π j v max π j 2 , v max = max i v i j | j M , i = 1 , 2 , 3 , , n   w h e n   Δ x < 0
D i = j = 1 m v i j π j + v min π j + 2 , v min = min i v i j | j M , i = 1 , 2 , 3 , , n   w h e n   Δ x + > 0
R C i = D i D i + D i + , i = 1 , 2 , 3 , , n
As the value function of cumulative prospect theory depends on the reference point, in this paper, the minimum value is taken as the reference point to calculate the gain and the maximum value is taken as the reference point to calculate the loss. At the same time, TOPSIS also needs to determine the positive and negative ideal solutions and calculate the distance between the target alternatives and their ideal solutions. The reference point of prospect theory coincides with the ideal solution in TOPSIS, as shown in Figure 4. Therefore, we can correspond the reference point with the ideal solution.

4. Case Study: Evaluating ESG Performance of State-Owned Mining Enterprises

Bowker [55] found that the increase in tailings production in the mining industry, coupled with cost-cutting measures, increases the likelihood of tailings accidents. Innis [56] believed that the occurrence of tailings incidents is closely related to corporate governance, and tailings risk can cause financial losses to mining companies. The environmental and social impacts of large-scale tailings discharge have made tailings storage facilities (TSFs) an important part of ESG. Tang [57] empirically demonstrated that the concentration of corporate ownership is a key condition that affects the effective governance of state-owned mining enterprises. Based on the above literature, we introduced two indicators, namely the ownership concentration and tailings discharge, focusing on the characteristics of “state-owned” and “mining enterprises”, and formed a new ESG indicator system with industry characteristics based on the MSCI and Run-Ling Global ESG indicator systems.
The new ESG indicator system and the weights of indicators are as Table 1. All the weights are obtained through calculation, the entropy weights are calculated by the entropy weight method, using Equations (2)–(5). The positive and negative prospect weights are obtained by substituting the entropy weights into the weight function of the cumulative prospect theory, using Equations (14) and (15).

4.1. Calculation Process

In this section, we evaluated and ranked the ESG performance of five Chinese state-owned metal mining enterprises in 2020 based on the established indicator system. These enterprises are Xiyee Mining, Western Mining, Jinduicheng Molybdenum, Baosteel Group, and Jiangxi Copper, corresponding to the codes C1, C2, C3, C4, and C5, respectively. All indicator data for these enterprises were obtained from China’s ESG data company, Run Ling Global, the China National Research Data Service (CNRDS), and China Stock Market and Accounting Research Database (CSMAR).
The Table 2 above shows the asset size of different state-owned mining enterprises. It can be seen from the Table 2 that the size of the five enterprise samples selected in this paper varies from small to large, so as to make the data as representative as possible. In addition, it can be seen from the data on operating profits that a company with a large asset scale does not represent a good business return, so investment decisions should be made based on multiple factors.
The original data matrix is shown in Table 3. For all indicators, the larger the value, the better the performance, except for M15 (Ownership Concentration), which is directly expressed by ratio. Among other indicators which are expressed by scores, M10 (Public Welfare and Philanthropy) has the largest score difference among companies, and M14 (Business Ethics) has the smallest score difference, which is 6.2 and 1.7, respectively.
The calculation results of the standardized decision matrix (Table A1) and prospect value matrix (Table A2) are shown in Appendix A. By multiplying the prospect weights (Table 1) with the corresponding prospect value matrix (Table A2), the weighted prospect decision matrix for gain and loss (Table 4) can be obtained through Equations (16)–(18).
In Table 4, the maximum value in the loss decision matrix was determined as the positive ideal solution, and the minimum value in the gain decision matrix was determined as the negative ideal solution, which is shown in the Table A3 of Appendix A, and the calculation corresponds to Equations (20) and (21) and Figure 4.
The distance D between the target alternative and the ideal solution was calculated according to Equations (19) and (20), and the relative closeness (RC) of each alternative was calculated using the TOPSIS proximity degree Equation (21) and ranked accordingly. The results are shown in Table 5.
According to the 2020 indicator data and the CPT-TOPSIS method, we calculated the closeness rankings of five state-owned mining enterprises, with the following order: C2 > C1 > C3 > C4 > C5. Based on this, we determined the ESG performance level of these enterprises, which are ranked from high to low as follows: Xiyue Industry, Western Mining, Jinduicheng Molybdenum, Baosteel Group, and Jiangxi Copper, with the corresponding codes C1, C2, C3, C4, and C5.

4.2. Comparative Analysis

We first compare the calculation process of these three models in Figure 5. The prospect TOPSIS method is based on Liu [58], which combines classic TOPSIS with prospect value function and regret theory. After calculating the distance between the target alternative and the ideal solution in classic TOPSIS, he uses the distance between the target alternative and the positive ideal solution in the loss situation value function and the distance between the target alternative and the negative ideal solution in the gain situation value function. Then, the two new prospect value distances obtained are brought into the proximity equation to calculate the proximity degrees. Because this model only considers the value function and does not consider the weight function, we call this calculation process PT-TOPSIS. Our constructed weighted prospect TOPSIS is abbreviated as CPT-TOPSIS. Moreover, the classic model in this paper is the entropy weight TOPSIS model [59,60] without considering prospect theory.
We compared the distance values of the three methods for calculating proximity in Table 6. It can be seen that in PT-TOPSIS, the distance value to the positive ideal solution becomes negative after incorporating the value function with the distance value of classic TOPSIS. To facilitate calculation, PT-TOPSIS reversed the sign of v− (S+) to make it positive, so this difference will be eliminated in the subsequent calculation of proximity. In addition, we found that PT-TOPSIS magnifies the distance values under the gain situation, while CPT-TOPSIS magnifies the distance values under the loss situation. Compared with classic TOPSIS, the CPT-TOPSIS model and PT-TOPSIS model magnify the distance values under both profit and loss situations due to the influence of subjective cognitive bias.
Table 7 displays the closeness and ranking results of the three methods. Firstly, the rankings remain unchanged from classic TOPSIS to PT-TOPSIS, but in CPT-TOPSIS, the second and third places were reversed. Secondly, the comparison of closeness reveals that PT-TOPSIS reduced the closeness and decreased the differences between closeness values compared to classic TOPSIS. Relatively speaking, CPT-TOPSIS shows a significant deviation in closeness due to subjective irrationality, and the changes in differences are irregular. This absolute and relative difference in closeness may be due to the fact that PT-TOPSIS simply scales the distance between the target alternatives and ideal points differently based on the value function, while CPT-TOPSIS considers the fundamental changes in the alternatives caused by the distortion of decision weights under rank-dependent utility.
Furthermore, we normalize the data to compare the internal differences between the three methods. The maximum proximity degree was set as 1, and the minimum proximity degree was set as 0 so that the values were distributed in the range of [0, 1]. This allows us to improve the comparability of the data while maintaining the relative relationships between the three methods. Figure 6 shows the normalized results in a line chart format.
As shown in Figure 6, in CPT-TOPSIS, the result of proximity values is significantly biased after the weight function under level dependence transforms objective weights into subjective weights. The relative value of C2 did not change in all three methods, because the relative closeness (RC) of C2 becomes 1 after standardization and rank first. Additionally, the relative closeness of C1, C3 and C4 is closer to the minimum value C5 compared to classic TOPSIS and PT-TOPSIS, among which C5 is assigned a value of 0 as the minimum. Overall, the proximity values in CPT-TOPSIS are closer to the tail end. This means that when considering more subjective uncertainty, the changes in weights under the influence of the risk attitude coefficient reduced the difference in indicator scores. The similarity between the evaluation results of CPT-TOPSIS and classic TOPSIS indicates that our model is robust. The calculation results of CPT-TOPSIS are more in line with human cognitive psychology than PT-TOPSIS and classic TOPSIS and can reflect the decision-making results influenced by subjective non-rational factors.
From the comparison results, we found that CPT-TOPSIS has reversed the ranking of C1 and C3 compared with the other two models. In order to evaluate the effectiveness of using the model for ESG investment, we selected the company’s total asset net profit ratio (ROA) as a reference for measuring the value of investment [61], which is specifically shown in Table 2. According to the data of the CSMAR database, the ROA of C1 and C3 in 2020 are 0.022924 and 0.018202, respectively, so the return on investment of C1 is higher than that of C3, which means the financial performance of C1 is better than C3, and investors may prefer to invest in C1. Thus, the ranking results of CPT-TOPSIS have more advantages in actual investment evaluation.

4.3. Psychological Cognitive Evaluation of the Model

The transformation from classic TOPSIS to PT-TOPSIS, combined with the reference dependence principle of the prospect value function can be understood as investors perceiving that most companies’ scores are better than expected when using the minimum score as a reference point. Under optimistic expectations of returns, they tend to exhibit risk aversion and conservative evaluations of indicators. As the comprehensive score is a decimal number, the distance value from the negative ideal point will increase under the exponential shrinkage effect. Conversely, when using the maximum score as a reference point, investors may perceive that most companies’ scores are lower than expected, and the negative psychological effect of losses is greater than the positive psychological effect of gains. This may lead investors to exhibit risk-seeking behavior and pay more attention to indicators, resulting in a greater change in score evaluations under loss conditions, including negative values.
Compared with PT-TOPSIS, CPT-TOPSIS transforms the decision matrix and decision weights with the cumulative prospect value function at the outset. According to the function expression, investors sort criteria based on their potential states to allocate attentional resources and thereby distort the given decision weights. The resulting weighted prospect matrix considers both the investors’ risk aversion and risk-seeking behavior, as well as their attentional allocation. Thus, CPT-TOPSIS provides ESG performance evaluations that consider more non-rational cognitive effects than PT-TOPSIS and classic TOPSIS.

5. Conclusions

In this study, a model combining entropy-weighted TOPSIS and cumulative prospect theory was developed, and the calculation method was introduced. We applied the new model to ESG ratings to reflect subjective and non-rational factors in the decision-making process. The ESG rating system was also improved by adding two indicators of tailings discharge and ownership concentration to the general ESG rating system, helping investment managers more reasonably assess the sustainable development value of state-owned mining enterprises.
Moreover, the new model was compared with classic TOPSIS and PT-TOPSIS, which did not consider the weight function. The results indicate that compared with classic TOPSIS and PT-TOPSIS, the ESG scores obtained by CPT-TOPSIS for state-owned mining enterprises more effectively reflect the non-rational factors in decision-making. Classic TOPSIS ignores people’s psychological preferences in decision-making behavior, while PT-TOPSIS only reflects risk preferences at the first-level indicator level, resulting in a proportional decrease in classic TOPSIS scores. However, in actual situations, investment managers not only consider the first-level indicators but also need to evaluate the sustainability performance of enterprises in more detail based on second-level indicators. The CPT-TOPSIS model presented in this paper takes into account cognitive biases at the psychological level, while also considering risk preferences and probability distortions under uncertainty and risk scenarios, to obtain more realistic evaluation results closer to decision-makers’ psychology. The herd effect [62] in the capital market makes it easy for the public to imitate the behavior of certain investment managers. Therefore, the psychological assessment scores obtained through CPT-TOPSIS can help us grasp the market psychology in the field of sustainable investment and plan investments reasonably.
Further research with more data available could evaluate the CPT-TOPSIS model across various industries and extend the analysis of how the evaluation systems affect investor behaviors in sustainable investments with this improved method. The extensive analysis would enable a comprehensive examination and application of the CPT-TOPSIS in the financial markets.

Author Contributions

Conceptualization, J.S.; Data curation, J.S.; Formal Analysis, J.S.; Methodology, J.S.; Resources, J.S.; Supervision, Y.S.; Validation, J.S.; Visualization, J.S.; Writing—original draft, J.S.; Writing—review and editing, Y.S. All authors have read and agreed to the published version of the manuscript.

Funding

This research received no external funding.

Institutional Review Board Statement

Not applicable.

Informed Consent Statement

Not applicable.

Data Availability Statement

Not applicable.

Conflicts of Interest

The authors declare no conflict of interest.

Appendix A

Table A1. Standardized decision matrix.
Table A1. Standardized decision matrix.
x i j M1M2M3M4M5M6M7M8M9M10M11M12M13M14M15
C10.30.11.00.80.00.71.00.41.01.01.01.00.00.30.3
C20.00.00.00.01.00.00.00.20.10.70.40.01.00.00.0
C31.00.31.01.00.01.00.41.00.80.80.20.40.01.01.0
C40.71.00.30.00.80.70.40.00.10.00.41.00.00.60.6
C50.40.30.30.00.30.70.00.30.00.40.01.00.10.30.3
Table A1 is derived by standardizing Table 1 using Equation (6), then we used the matrix based on the minimum values as the profit matrix and the matrix based on the maximum values as the loss matrix. We then input the values of the profit matrix and loss matrix into the prospect value function to obtain the prospect value matrix by Equations (16) and (17), the results are shown in Table A2.
Table A2. Decision matrix under the prospective value function.
Table A2. Decision matrix under the prospective value function.
V + * M1M2M3M4M5M6M7M8M9M10M11M12M13M14M15
C10.390.181.000.860.000.691.000.471.001.001.001.000.000.340.38
C20.000.000.000.001.000.000.000.250.140.740.430.001.000.000.00
C31.000.391.001.000.001.000.401.000.780.810.230.490.001.001.00
C40.691.000.360.000.780.690.490.000.180.000.431.000.000.630.60
C50.470.330.360.000.300.690.060.310.000.420.001.000.120.340.35
V * M1M2M3M4M5M6M7M8M9M10M11M12M13M14M15
C1−1.55−1.960.00−0.43−2.25−0.880.00−1.390.000.000.000.00−2.25−1.66−1.57
C2−2.25−2.25−2.25−2.250.00−2.25−2.25−1.83−2.04−0.76−1.47−2.250.00−2.25−2.25
C30.00−1.550.000.00−2.250.00−1.540.00−0.66−0.57−1.86−1.34−2.250.000.00
C4−0.880.00−1.62−2.25−0.66−0.88−1.34−2.25−1.96−2.25−1.470.00−2.25−1.03−1.10
C5−1.38−1.67−1.62−2.25−1.75−0.88−2.18−1.72−2.25−1.50−2.250.00−2.08−1.66−1.63
Based on Section 3, we can calculate the prospect weights for both gain and loss situations by Equations (14) and (15). The ideal solutions under different criteria obtained by Equation (9) in the two matrices are shown in Table A3.
Table A3. Positive and negative ideal solution.
Table A3. Positive and negative ideal solution.
MatrixIdealM1M2M3M4M5M6M7M8M9M10M11M12M13M14M15
V + v min NIS000000000000000
V v max PIS000000000000000
After normalization, the ideal solution of every criterion belongs to 1 or 0.

References

  1. Chen, L.; Zhang, L.; Huang, J.; Xiao, H.; Zhou, Z. Social responsibility portfolio optimization incorporating ESG criteria. J. Manag. Sci. Eng. 2021, 6, 75–85. [Google Scholar] [CrossRef]
  2. Kilic, Y.; Destek, M.A.; Cevik, E.I.; Bugan, M.F.; Korkmaz, O.; Dibooglu, S. Return and risk spillovers between the ESG global index and stock markets: Evidence from time and frequency analysis. Borsa Istanbul Rev. 2022, 22, S141–S156. [Google Scholar] [CrossRef]
  3. Alda, M. The environmental, social, and governance (ESG) dimension of firms in which social responsible investment (SRI) and conventional pension funds invest: The mainstream SRI and the ESG inclusion. J. Clean. Prod. 2021, 298, 126812. [Google Scholar] [CrossRef]
  4. Tzeng, G.H.; Huang, J.J. Multiple Attribute Decision Making: Methods and Applications; CRC Press: Boca Raton, FL, USA, 2011; pp. 69–70. [Google Scholar]
  5. Behzadian, M.; Otaghsara, S.K.; Yazdani, M.; Ignatius, J. A state-of the-art survey of TOPSIS applications. Expert Syst. Appl. 2012, 39, 13051–13069. [Google Scholar] [CrossRef]
  6. Hasanzadeh, R.; Mojaver, P.; Azdast, T.; Khalilarya, S.; Chitsaz, A.; Rosen, M.A. Decision analysis for plastic waste gasification considering energy, exergy, and environmental criteria using TOPSIS and grey relational analysis. Process Saf. Environ. Prot. 2023, 174, 414–423. [Google Scholar] [CrossRef]
  7. Bilgili, F.; Zarali, F.; Ilgün, M.F.; Dumrul, C.; Dumrul, Y. The evaluation of renewable energy alternatives for sustainable development in Turkey using intuitionistic fuzzy-TOPSIS method. Renew. Energy 2022, 189, 1443–1458. [Google Scholar] [CrossRef]
  8. Mehra, K.S.; Goel, V.; Singh, S.; Pant, G.; Singh, A.K. Experimental investigation of emission characteristics of CI engine using biodiesel-diesel blends and best fuel selection: An AHP-TOPSIS approach. Mater. Today Proceed. 2023, in press. [Google Scholar]
  9. Memari, A.; Dargi, A.; Jokar, M.R.A.; Ahmad, R.; Rahim, A.R.A. Sustainable supplier selection: A multi-criteria intuitionistic fuzzy TOPSIS method. J. Manuf. Syst. 2019, 50, 9–24. [Google Scholar] [CrossRef]
  10. Liang, D.; Xu, Z. The new extension of TOPSIS method for multiple criteria decision making with hesitant Pythagorean fuzzy sets. Appl. Soft Comput. 2017, 60, 167–179. [Google Scholar] [CrossRef]
  11. Khan, C.; Anwar, S.; Bashir, S.; Rauf, A.; Amin, A. Site selection for food distribution using rough set approach and TOPSIS method. J. Intell. Fuzzy Syst. 2015, 29, 2413–2419. [Google Scholar] [CrossRef]
  12. Bax, K.; Sahin, Ö.; Czado, C.; Paterlini, S. ESG, Risk, and (tail) dependence. Int. Rev. Financ. Anal. 2023, 87, 102513. [Google Scholar] [CrossRef]
  13. Aydoğmuş, M.; Gülay, G.; Ergun, K. Impact of ESG performance on firm value and profitability. Borsa Istanb. Rev. 2022, 22, S119–S127. [Google Scholar] [CrossRef]
  14. Turner, J.C.; Oakes, P.J.; Haslam, S.A.; McGarty, C. Self and Collective: Cognition and Social Context. Personal. Soc. Psychol. Bull. 1994, 20, 454–463. [Google Scholar] [CrossRef]
  15. Garcia, A.S.; Mendes-Da-Silva, W.; Orsato, R.J. Sensitive industries produce better ESG performance: Evidence from emerging markets. J. Clean. Prod. 2017, 150, 135–147. [Google Scholar] [CrossRef]
  16. Dmuchowski, P.; Dmuchowski, W.; Baczewska-Dąbrowska, A.H.; Gworek, B. Environmental, social, and governance (ESG) model; impacts and sustainable investment–Global trends and Poland’s perspective. J. Environ. Manag. 2023, 329, 117023. [Google Scholar] [CrossRef]
  17. Hotaling, J.M.; Donkin, C.; Jarvstad, A.; Newell, B.R. MEM-EX: An exemplar memory model of decisions from experience. Cogn. Psychol. 2022, 138, 101517. [Google Scholar] [CrossRef]
  18. Mushinada, V.N.C. Are individual investors irrational or adaptive to market dynamics? J. Behav. Exp. Financ. 2020, 25, 100243. [Google Scholar] [CrossRef]
  19. Hertwig, R.; Barron, G.; Weber, E.U.; Erev, I. Decisions from experience and the effect of rare events in risky choice. Psychol. Sci. 2004, 15, 534–539. [Google Scholar] [CrossRef]
  20. Ying, C.S.; Li, Y.L.; Chin, K.S.; Yang, H.T.; Xu, J. A new product development concept selection approach based on cumulative prospect theory and hybrid-information MADM. Comput. Ind. Eng. 2018, 122, 251–261. [Google Scholar] [CrossRef]
  21. Liang, W.; Goh, M.; Wang, Y.M. Multi-attribute group decision making method based on prospect theory under hesitant probabilistic fuzzy environment. Comput. Ind. Eng. 2020, 149, 106804. [Google Scholar] [CrossRef]
  22. Gao, J.; Guo, F.; Ma, Z.; Huang, X. Multi-criteria decision-making framework for large-scale rooftop photovoltaic project site selection based on intuitionistic fuzzy sets. Appl. Soft Comput. 2021, 102, 107098. [Google Scholar] [CrossRef]
  23. Shojaeimehr, S.; Rahmani, D. Risk management of photovoltaic power plants using a novel fuzzy multi-criteria decision-making method based on prospect theory: A sustainable development approach. Energy Convers. Manag. X 2022, 16, 100293. [Google Scholar] [CrossRef]
  24. Reig-Mullor, J.; Garcia-Bernabeu, A.; Pla-Santamaria, D.; Vercher-Ferrandiz, M. Evaluating ESG corporate performance using a new neutrosophic AHP-TOPSIS based approach. Technol. Econ. Dev. Econ. 2022, 28, 1242–1266. [Google Scholar] [CrossRef]
  25. Biais, B.; Shadur, R. Darwinian selection does not eliminate irrational traders. Eur. Econ. Rev. 2000, 44, 469–490. [Google Scholar] [CrossRef]
  26. Cai, Y.; Pan, C.H.; Statman, M. Why do countries matter so much in corporate social performance? J. Corp. Financ. 2016, 41, 591–609. [Google Scholar] [CrossRef]
  27. Balezentis, T.; Streimikiene, D.; Siksnelyte-Butkiene, I. Energy storage selection for sustainable energy development: The multi-criteria utility analysis based on the ideal solutions and integer geometric programming for coordination degree. Environ. Impact Assess. Rev. 2021, 91, 106675. [Google Scholar] [CrossRef]
  28. Zhao, M.; Li, J.; Zhang, Y.; Han, Y.; Wei, J. Water cycle health assessment based on combined weight and hook trapezoid fuzzy TOPSIS model: A case study of nine provinces in the Yellow River basin, China. Ecol. Indic. 2023, 147, 109977. [Google Scholar] [CrossRef]
  29. Lin, S.S.; Zhou, A.; Shen, S.L. Safety assessment of excavation system via TOPSIS-based MCDM modelling in fuzzy environment. Appl. Soft Comput. 2023, 138, 110206. [Google Scholar] [CrossRef]
  30. Bilbao-Terol, A.; Arenas-Parra, M.; Cañal-Fernández, V.; Antomil-Ibias, J. Using TOPSIS for assessing the sustainability of government bond funds. Omega 2014, 49, 1–17. [Google Scholar] [CrossRef]
  31. Aras, G.; Tezcan, N.; Furtuna, O.K. Multidimensional comprehensive corporate sustainability performance evaluation model: Evidence from an emerging market banking sector. J. Clean. Prod. 2018, 185, 600–609. [Google Scholar] [CrossRef]
  32. Rostamzadeh, R.; Ghorabaee, M.K.; Govindan, K.; Esmaeili, A.; Nobar, H.B.K. Evaluation of sustainable supply chain risk management using an integrated fuzzy TOPSIS-CRITIC approach. J. Clean. Prod. 2018, 175, 651–669. [Google Scholar] [CrossRef]
  33. Xu, X.; Zhang, Z.; Long, T.; Sun, S.; Gao, J. Mega-city region sustainability assessment and obstacles identification with GIS–entropy–TOPSIS model: A case in Yangtze River Delta urban agglomeration, China. J. Clean. Prod. 2021, 294, 126147. [Google Scholar] [CrossRef]
  34. Watrobski, J.; Baczkiewicz, A.; Ziemba, E.; Salabun, W. Sustainable cities and communities assessment using the DARIA-TOPSIS method. Sustain. Cities Soc. 2022, 83, 103926. [Google Scholar] [CrossRef]
  35. Boggia, A.; Cortina, C. Measuring sustainable development using a multi-criteria model: A case study. J. Environ. Manag. 2010, 91, 2301–2306. [Google Scholar] [CrossRef]
  36. Mateusz, P.; Danuta, M.; Małgorzata, Ł.; Mariusz, B.; Kesra, N. TOPSIS and VIKOR methods in study of sustainable development in the EU countries. Procedia Comput. Sci. 2018, 126, 1683–1692. [Google Scholar] [CrossRef]
  37. Chen, H.Y.; Yang, S.S. Do investors exaggerate corporate ESG information? Evidence of the ESG momentum effect in the Taiwanese market. Pac. -Basin Financ. J. 2020, 63, 101407. [Google Scholar] [CrossRef]
  38. Kahneman, D.; Tversky, A. Prospect Theory: An Analysis of Decision under Risk. Econometrica 1979, 47, 263–291. [Google Scholar] [CrossRef]
  39. Wu, T.; Liu, X.; Qin, J.; Herrera, F. An interval type-2 fuzzy Kano-prospect-TOPSIS based QFD model: Application to Chinese e-commerce service design. Appl. Soft Comput. 2021, 111, 107665. [Google Scholar] [CrossRef]
  40. Sha, X.; Yin, C.; Xu, Z.; Zhang, S. Probabilistic hesitant fuzzy TOPSIS emergency decision-making method based on the cumulative prospect theory. J. Intell. Fuzzy Syst. 2021, 40, 4367–4383. [Google Scholar] [CrossRef]
  41. Luo, Y.; Jiang, F.; Liu, K.; Zhang, X.; He, G. Health Status Assessment of Distributed Low-Carbon Energy Station Based on Grey-TOPSIS Improved By Prospect Theory. In Proceedings of the 2022 IEEE/IAS Industrial and Commercial Power System Asia (I&CPS Asia), Shanghai, China, 8–11 July 2022; pp. 521–526. [Google Scholar]
  42. Rau, P.R.; Yu, T. A survey on ESG: Investors, institutions and firms. China Financ. Rev. Int. 2023. ahead-of-print. [Google Scholar] [CrossRef]
  43. Lins, K.V.; Servaes, H.; Tamayo, A. Social capital, trust, and firm performance: The value of corporate social responsibility during the financial crisis. J. Financ. 2017, 72, 1785–1824. [Google Scholar] [CrossRef]
  44. Albuquerque, R.; Koskinen, Y.; Zhang, C. Corporate social responsibility and firm risk: Theory and empirical evidence. Manag. Sci. 2019, 65, 4451–4469. [Google Scholar] [CrossRef]
  45. Xu, J.; Liu, F.; Shang, Y. R&D investment, ESG performance and green innovation performance: Evidence from China. Kybernetes 2021, 50, 737–756. [Google Scholar]
  46. Luo, C.; Wei, D.; He, F. Corporate ESG performance and trade credit financing–Evidence from China. Int. Rev. Econ. Financ. 2023, 85, 337–351. [Google Scholar] [CrossRef]
  47. Agnese, P.; Giacomini, E. Bank’s funding costs: Do ESG factors really matter? Financ. Res. Lett. 2023, 51, 103437. [Google Scholar] [CrossRef]
  48. Gregory, R.P. ESG activities and firm cash flow. Glob. Financ. J. 2022, 52, 100698. [Google Scholar] [CrossRef]
  49. Shannon, C.E. A mathematical theory of communication. Bell Syst. Tech. J. 1948, 27, 623–656. [Google Scholar] [CrossRef]
  50. Wang, M.; Zhao, X.; Gong, Q.; Ji, Z. Measurement of Regional Green Economy Sustainable Development Ability Based on Entropy Weight-Topsis-Coupling Coordination Degree—A Case Study in Shandong Province, China. Sustainability 2019, 11, 280. [Google Scholar] [CrossRef]
  51. Gu, Q.; Wang, R.; Ju, C. Evaluation path selection of opening-up level of chinese coastal cities based on entropy weight-topsis-grey correlation: From researches on ten coastal cities. J. Coast. Res. 2020, 115, 636–640. [Google Scholar] [CrossRef]
  52. Hwang, C.L.; Yoon, K. Methods for Multiple Attribute Decision Making; Multiple Attribute Decision Making, Lecture Notes in Economics and Mathematical Systems; Springer: Berlin/Heidelberg, Germany, 1981; Volume 186, pp. 58–191. [Google Scholar]
  53. Chakraborty, S.; Yeh, C.H. A simulation comparison of normalization procedures for TOPSIS. In Proceedings of the 2009 International Conference on Computers & Industrial Engineering, Troyes, France, 6–9 July 2009; pp. 1815–1820. [Google Scholar]
  54. Tversky, A.; Kahneman, D. Advances in prospect theory: Cumulative representation of uncertainty. J. Risk Uncertain. 1992, 5, 297–323. [Google Scholar] [CrossRef]
  55. Bowker, L.N.; Chambers, D.M. In the dark shadow of the supercycle tailings failure risk & public liability reach all time highs. Environments 2017, 4, 75. [Google Scholar]
  56. Innis, S.; Kunz, N.C. The role of institutional mining investors in driving responsible tailings management. Extr. Ind. Soc. 2020, 7, 1377–1384. [Google Scholar] [CrossRef]
  57. Tang, P.; Yang, S.; Yang, S. How to design corporate governance structures to enhance corporate social responsibility in China’s mining state-owned enterprises? Resour. Policy 2020, 66, 101619. [Google Scholar] [CrossRef]
  58. Liu, X.; Yang, Y.; Jiang, J. The Behavioral Topsis Based on Prospect Theory and Regret Theory. Int. J. Inf. Technol. Decis. Mak. 2022, 11, 1–25. [Google Scholar] [CrossRef]
  59. Tang, H.; Shi, Y.; Dong, P. Public blockchain evaluation using entropy and TOPSIS. Expert Syst. Appl. 2019, 117, 204–210. [Google Scholar] [CrossRef]
  60. Kim, A.R. A study on competitiveness analysis of ports in Korea and China by entropy weight TOPSIS. Asian J. Shipp. Logist. 2016, 32, 187–194. [Google Scholar] [CrossRef]
  61. Hamzaçebi, C.; Pekkaya, M. Determining of stock investments with grey relational analysis. Expert Syst. Appl. 2011, 38, 9186–9195. [Google Scholar] [CrossRef]
  62. Espinosa-Méndez, C.; Arias, J. COVID-19 effect on herding behaviour in European capital markets. Financ. Res. Lett. 2021, 38, 101787. [Google Scholar] [CrossRef]
Figure 1. CPT-TOPSIS.
Figure 1. CPT-TOPSIS.
Sustainability 15 10046 g001
Figure 2. The value function under cumulative prospect theory.
Figure 2. The value function under cumulative prospect theory.
Sustainability 15 10046 g002
Figure 3. The weight function under cumulative prospect theory.
Figure 3. The weight function under cumulative prospect theory.
Sustainability 15 10046 g003
Figure 4. Corresponding reference point.
Figure 4. Corresponding reference point.
Sustainability 15 10046 g004
Figure 5. Comparison of calculation process of three major models.
Figure 5. Comparison of calculation process of three major models.
Sustainability 15 10046 g005
Figure 6. Variation of closeness.
Figure 6. Variation of closeness.
Sustainability 15 10046 g006
Table 1. Explanation of indicator system and weight.
Table 1. Explanation of indicator system and weight.
Tier 1Tier 2CodeInterpretationEntropy WeightPositive Prospect WeightNegative Prospect Weight
EnvironmentGreenhouse
Gas
Emissions
M1Measuring greenhouse gas emissions.0.0410.0280.04
Wastewater toxic gas emissionsM2Measuring wastewater emissions and toxic and harmful gas emissions.0.0640.0520.048
Energy saving and emission
reduction
M3Whether there are policies and measures to conserve energy, reducing emissions of waste gas, wastewater, sludge and greenhouse gases, and using renewable energy or adopting a circular economy.0.050.0390.056
Tailings
Discharge
M4Whether innovative products, equipment or technologies have been developed or applied that are beneficial to the environment.0.1240.0710.078
SocialSupply Chain
Management
M5Whether there are relevant policies and measures on supply chain responsibility management, supplier qualification requirements, and supply chain monitoring system.0.0850.0430.056
Product
Management
M6Whether there is quality management system certification, quality certification honor, perfect after-sales service, etc.0.0330.0430.058
Employee
Management
M7Measuring the diversity and inclusiveness of company’s employee.0.0730.050.049
Human
Resource
Management
M8Measuring the department’s reliance on highly educated personnel, talent development and management, compensation and benefits, etc.0.0570.030.035
Occupational Health and SafetyM9Measure the company’s attention to safety and health, work injury rate, etc.0.0740.0390.053
Public Welfare and
Philanthropy
M10Availability of pro bono and philanthropic activities 0.0370.0370.052
Corporate
Governance
Board
Effectiveness
M11Measuring board structure, board effectiveness, diversity of members, and professional experience of members.0.0540.0270.034
ESG Risk
Management
M12Measuring risk governance structure, risk management policy, ESG risk identification, management and monitoring.0.0360.0360.123
Executive
Compensation
M13Measuring executive compensation incentives and reasonableness of executive compensation.0.1780.3740.178
Business
Ethics
M14Measure the risk identification and assessment of anti-corruption and anti-commercial bribery, as well as related policy measures and supervision mechanisms.0.0480.0270.038
Ownership
Concentration
M15Measuring the control ratio of state-owned effective controllers.0.0460.0280.04
Table 2. Financial performance overview.
Table 2. Financial performance overview.
CodeEnterpriseTotal Assets (Million Yuan)Operating Profit (Million Yuan)Asset Net Profit
Ratio (ROA)
C1Xiyee Mining37,459.091063.960.023
C2Western Mining47,903.821715.510.028
C3Jinduicheng Molybdenum14,299.12318.420.018
C4Baosteel Grou144,222.27765.140.005
C5Jiangxi Copper140,881.553318.640.017
The data above are obtained from China Stock Market and Accounting Research Database (CSMAR).
Table 3. 2020 raw scores for corporate ESG indicators.
Table 3. 2020 raw scores for corporate ESG indicators.
x i j M1M2M3M4M5M6M7M8M9M10M11M12M13M14M15
C12.42.03.02.50.52.05.82.43.97.36.03.62.40.745
C21.21.50.10.32.50.10.42.01.45.54.41.85.90.230
C34.72.73.02.90.53.02.33.53.26.03.92.62.41.975
C43.55.01.00.32.02.02.81.61.51.14.43.62.41.255
C52.72.51.00.31.02.00.62.11.13.43.43.62.70.744
Min 1.21.50.10.30.50.10.41.61.11.13.41.82.40.230
Max 4.75.03.02.92.53.05.83.53.97.36.03.65.91.975
Difference3.53.52.92.62.02.95.41.92.86.22.61.83.51.745
The data of M1 to M14 are obtained from Run Ling Global and the China National Research Data Service (CNRDS). The data of M15 are from China Stock Market and Accounting Research Database (CSMAR); The specific descriptions of criteria are in Table 1.
Table 4. Weighted prospect decision matrix.
Table 4. Weighted prospect decision matrix.
V+M1M2M3M4M5M6M7M8M9M10M11M12M13M14M15
C10.01 0.01 0.04 0.06 0.00 0.03 0.05 0.01 0.04 0.04 0.03 0.04 0.00 0.01 0.01
C20.00 0.00 0.00 0.00 0.04 0.00 0.00 0.01 0.01 0.03 0.01 0.00 0.37 0.00 0.00
C30.03 0.02 0.04 0.07 0.00 0.04 0.02 0.03 0.03 0.03 0.01 0.02 0.00 0.03 0.03
C40.02 0.05 0.01 0.00 0.03 0.03 0.02 0.00 0.01 0.00 0.01 0.04 0.00 0.02 0.02
C50.01 0.02 0.01 0.00 0.01 0.03 0.00 0.01 0.00 0.02 0.00 0.04 0.04 0.01 0.01
V−M1M2M3M4M5M6M7M8M9M10M11M12M13M14M15
C1−0.06 −0.09 0.00 −0.03 −0.13 −0.05 0.00 −0.05 0.00 0.00 0.00 0.00 −0.40 −0.06 −0.06
C2−0.09 −0.11 −0.13 −0.18 0.00 −0.13 −0.11 −0.06 −0.11 −0.04 −0.05 −0.28 0.00 −0.08 −0.09
C30.00 −0.07 0.00 0.00 −0.13 0.00 −0.08 0.00 −0.04 −0.03 −0.06 −0.17 −0.40 0.00 0.00
C4−0.03 0.00 −0.09 −0.18 −0.04 −0.05 −0.07 −0.08 −0.10 −0.12 −0.05 0.00 −0.40 −0.04 −0.04
C5−0.05 −0.08 −0.09 −0.18 −0.10 −0.05 −0.11 −0.06 −0.12 −0.08 −0.08 0.00 −0.37 −0.06 −0.06
Table 5. Relative closeness and ranking.
Table 5. Relative closeness and ranking.
CodeD+D−RCRanking
C10.450.310.4092
C20.460.480.5121
C30.470.320.4073
C40.500.320.3914
C50.500.300.3745
Table 6. Comparison of distance values.
Table 6. Comparison of distance values.
CPT-TOPSISPT-TOPSISClassic TOPSIS
D+D−v− (S+)v+ (S−)S+S−
C10.45 0.31−0.5830.2190.22 0.18
C20.46 0.48−0.5650.2440.21 0.20
C30.47 0.32 −0.5790.2250.21 0.18
C40.50 0.32 −0.6580.1530.25 0.12
C50.50 0.30 −0.6880.0900.26 0.06
Table 7. Comparison of the ranking and relative values of relative closeness.
Table 7. Comparison of the ranking and relative values of relative closeness.
CPT-TOPSIS PT-TOPSIS Classic TOPSIS
CodeRCNormalizeRankCodeRCNormalizeRankCodeRCNormalizeRank
C10.409 0.25 2C10.27 0.84 3C10.45 0.86 3
C20.512 1.00 1C20.30 1.00 1C20.49 1.00 1
C30.407 0.243C30.28 0.88 2C30.46 0.90 2
C40.391 0.124C40.19 0.39 4C40.32 0.42 4
C50.3740.00 5C50.12 0.00 5C50.20 0.00 5
CPT-TOPSIS: C2 > C1 > C3 > C4 > C5; PT-TOPSIS: C2 > C3 > C1 > C4 > C5; Classic TOPSIS: C2 > C3 > C1 > C4 > C5.
Disclaimer/Publisher’s Note: The statements, opinions and data contained in all publications are solely those of the individual author(s) and contributor(s) and not of MDPI and/or the editor(s). MDPI and/or the editor(s) disclaim responsibility for any injury to people or property resulting from any ideas, methods, instructions or products referred to in the content.

Share and Cite

MDPI and ACS Style

Su, J.; Sun, Y. An Improved TOPSIS Model Based on Cumulative Prospect Theory: Application to ESG Performance Evaluation of State-Owned Mining Enterprises. Sustainability 2023, 15, 10046. https://doi.org/10.3390/su151310046

AMA Style

Su J, Sun Y. An Improved TOPSIS Model Based on Cumulative Prospect Theory: Application to ESG Performance Evaluation of State-Owned Mining Enterprises. Sustainability. 2023; 15(13):10046. https://doi.org/10.3390/su151310046

Chicago/Turabian Style

Su, Jiahui, and Yidi Sun. 2023. "An Improved TOPSIS Model Based on Cumulative Prospect Theory: Application to ESG Performance Evaluation of State-Owned Mining Enterprises" Sustainability 15, no. 13: 10046. https://doi.org/10.3390/su151310046

APA Style

Su, J., & Sun, Y. (2023). An Improved TOPSIS Model Based on Cumulative Prospect Theory: Application to ESG Performance Evaluation of State-Owned Mining Enterprises. Sustainability, 15(13), 10046. https://doi.org/10.3390/su151310046

Note that from the first issue of 2016, this journal uses article numbers instead of page numbers. See further details here.

Article Metrics

Back to TopTop