Next Article in Journal
Evaluation of Conventional and Mechanization Methods towards Precision Agriculture in Indonesia
Previous Article in Journal
Simulation and Analysis of the Dynamic Characteristics of Groundwater in Taliks in the Eruu Area, Central Yakutia
 
 
Font Type:
Arial Georgia Verdana
Font Size:
Aa Aa Aa
Line Spacing:
Column Width:
Background:
Article

Optimization of Tourism Management Based on Regional Tourism Competitiveness Evaluation: Evidence from Ningxia Hui Autonomous Region, China

1
Management College, Ocean University of China, Qingdao 266100, China
2
Institute of Geographic Sciences and Natural Resources Research, Chinese Academy of Sciences, Beijing 100101, China
*
Authors to whom correspondence should be addressed.
Sustainability 2023, 15(12), 9591; https://doi.org/10.3390/su15129591
Submission received: 3 May 2023 / Revised: 8 June 2023 / Accepted: 12 June 2023 / Published: 14 June 2023
(This article belongs to the Section Tourism, Culture, and Heritage)

Abstract

This paper evaluated the regional tourism competitiveness of 22 county-level administrative regions in Ningxia Hui Autonomous Region, China. The study analyzed the connotation of regional tourism competitiveness from the perspectives of resources and economic and environmental benefits, and established an evaluation index system for comprehensive competitiveness. The study used entropy weight TOPSIS to measure the level of tourism competitiveness in Ningxia, and used spatial association and hot and cold analysis to describe the spatial pattern of comprehensive tourism competitiveness in Ningxia. The results indicated that Lingwu City, Xixia District, and Huinong District have high comprehensive tourism competitiveness, while Jingyuan County, Haiyuan County, and Hongsipu District exhibit the weakest comprehensive competitiveness. The study also showed that regional economic development level competitiveness had the greatest impact on the comprehensive competitiveness of county tourism in Ningxia. The northern region and the southern region of Ningxia were the regions with high-high clusters and low-low clusters of tourism competitiveness, respectively. Based on the comprehensive evaluation results, the development level of tourism of Ningxia county was classified into four types: advanced development type, marginal dependence type, improved optimization type, and backward development type. Finally, the paper put forward targeted optimization suggestions in order to provide reference for Ningxia tourism functional zoning and high-quality development.

1. Introduction

The comprehensive measurement and evaluation of tourism competitiveness can effectively integrate regional resources, promote the optimization and upgrading of industrial structures, and drive high-quality development in regional tourism [1]. Improving tourism competitiveness could help mitigate the long-term effects of the ongoing global tourism crisis under uncertain circumstances [2]. It also plays a prominent role in political agendas as it marks the overall strength of a country’s tourism sector [3]. In Latin American countries, a thorough analysis of regional differences in tourism competitiveness and identifying key factors affecting tourism management can contribute to enhancing the overall strength of tourism in each country and region [4]. Similarly, the Ningxia Hui Autonomous Region of China is striving to improve its regional tourism competitiveness, alleviate tourism crises, and optimize tourism management.
Ningxia Hui Autonomous Region is located in the western minority areas of China, where the level of economic development and overall tourism strength lags behind. Despite having complex geological and geomorphological conditions, the region’s cultural and tourism resources are abundant. However, due to limitations in regional tourism development and transportation accessibility, there have been insufficient research on the competitiveness of tourism resources and no general survey of cultural and tourism resources. It was not until the establishment of the Ministry of Culture and Tourism in 2018 that the northwest ethnic minority areas began utilizing national strategic advantages and actively promoting the development of cultural and tourism resources. In September 2019, the government issued a national strategy for ecological protection and high-quality development of the Yellow River Basin, which aimed to protect, inherit, and promote the culture of the Yellow River Basin. This strategy provided a foundation for Ningxia Hui Autonomous Region, located within the Yellow River Basin, to carry out comprehensive measures toward tourism competitiveness. In 2021, Ningxia Hui Autonomous Region, along with Qinghai Province, Xinjiang Kashgar Region, Inner Mongolia Erdos City, and other regions, released their Fourteenth Five-Year Plan for tourism development. Each plan emphasized the rational and orderly development of tourism resources as the key to promoting high-quality tourism development, and promptly launched regional cultural and tourism resource census projects. This will be achieved by relying on the region’s dense cultural and tourism elements, rich resources, and concentrated population to lead the transformation and upgrading of the cultural and tourism industry, improving its quality and efficiency.
As a result of varying factors such as resource endowment and economic development, there are noticeable regional disparities in tourism competitiveness among the county-level administrative regions in Ningxia. To address this issue, it is crucial to comprehensively, scientifically, and quantitatively measure the tourism competitiveness of each district and county in Ningxia with regard to resources and economic and environmental benefits. This will help identify weak links in the development of tourism in Ningxia, clarify the future direction of tourism development for each county, and provide practical significance in the larger context of establishing the Yellow River Basin ecological protection and high-quality development pilot zone, as well as overall regional tourism construction.
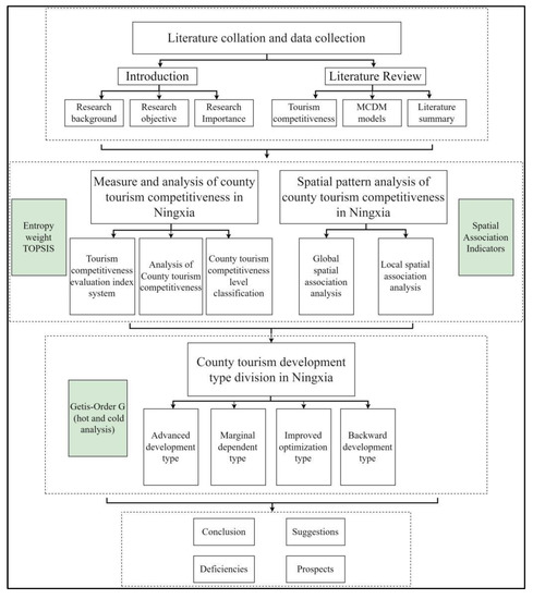
To conclude, this paper examined 22 county-level administrative regions within Ningxia Hui Autonomous Region and created a comprehensive tourism resources database for the area. Additionally, the study established an evaluation index system for regional tourism competitiveness in Ningxia Hui Autonomous Region, based on literature analysis and field research results. To measure the overall competitiveness of tourism in Ningxia county, the entropy weight TOPSIS (Technique for Order Preference by Similarity to an Ideal Solution) analysis method was used, considering the competitiveness of the regional economic development level, tourism resource endowment, and tourism environment support. The study employed the spatial association and G coefficient to describe the spatial pattern of Ningxia’s tourism competitiveness and conducted scientific cluster analysis, which was also a crucial aspect of this paper. Finally, based on differing levels of county tourism competitiveness, the paper presented corresponding development suggestions with the aim of providing scientific guidance for the development and utilization of Ningxia’s tourism resources in the new era, and promoting the high-quality development of its tourism industry (see Figure 1).
This study has made a valuable contribution to the literature on tourism management and competitiveness evaluation, particularly in minority areas. It has enriched our understanding of the research findings pertaining to the tourism competitiveness of minority areas across the globe. By developing targeted measures for different types of tourism development, the study has provided effective strategies that can assist tourism stakeholders in Ningxia Hui Autonomous Region to promote sustainable tourism growth and enhance the regional industry’s competitiveness. Moreover, it offers valuable insights for policy makers and practitioners in economically disadvantaged ethnic minority regions worldwide.

2. Literature Review

2.1. Related Work on Tourism Competitiveness

Tourism is an emerging global industry with a significant coupling relationship with regional economic development, whereby urban tourism can play a pivotal role in promoting growth. Wang et al., using the coupling coordination degree model and information entropy weight method, investigated the connection between tourism competitiveness and economic growth across 56 developing countries from 2008 to 2017. Their research revealed a crucial link between tourism and regional economic development, highlighting spatial heterogeneity between tourism competitiveness and economic growth [5]. Ashworth et al. summarized the tension and paradox of urban tourism research through analysis of relevant literature, providing guiding significance for future urban tourism studies [6]. Light et al. examined major changes in global tourism after the post-communist era, and their impact on Central and Eastern European cities [7]. Zhou et al. developed a comprehensive evaluation system for tourism competitiveness within China’s Yangtze River Delta, evaluated it with the entropy weight method, and explored its spatial differentiation characteristics through GIS spatial analysis [8]. Additionally, Amaghionyeodiwe observed a positive long-term relationship between Jamaica’s economic growth and tourism development, where increasing tourism revenues had a positive impact on Jamaica’s Gross Domestic Product (GDP) [9]. Through empirical research, Brida et al. demonstrated that tourism could catalyze the growth of Brazil’s economy [10].
The tourism industry has been expanding and developing worldwide, leading to a growing body of research on tourism competitiveness since the 1990s, and resulting in the optimization of the evaluation index system. Relevant studies primarily include constructing tourism competitiveness evaluation indices [11], the comprehensive measurement and evaluation of tourism resource competitiveness [12], spatial patterns of tourism competitiveness [13], spatiotemporal evolution [14], and influencing factors [15]. Foreign scholars have mainly focused on comparing and analyzing the competitiveness of tourist destinations, with Mendola et al. evaluating the competitiveness of tourist destinations by constructing a comprehensive evaluation index system [16]. Hanafiah et al. evaluated the tourism competitiveness of destinations using performance-based research methods and found that performance is an important index for measuring the tourism competitiveness of destinations [17]. In addition, the relationship between tourism competitiveness and other factors is also a hot topic of research. Kubickova et al. integrated the human subject into the framework of tourism competitiveness as the basic structure, enhancing the theoretical understanding of tourism competitiveness and exploring the relationship between tourism competitiveness and quality of life [18]. Hanafiah et al. confirmed that core resources, complementary conditions, globalization, and tourism price are important explanatory factors for tourism performance, and there are differences among countries in terms of competitiveness level and actual tourism performance [19]. Das et al. found that reducing corruption levels positively impacts the tourism competitiveness of various countries. Additionally, compared to developed countries, reducing corruption levels in developing countries has a greater marginal return on tourism competitiveness [20]. Currently, research areas of focus are mainly concentrated on Europe, North America, Southeast Asia, and Australia [21,22,23,24], while in China, it primarily concentrates on developed urban agglomerations along the eastern coast [25].
Tourism competitiveness, as a multifaceted industry, is inevitably influenced by several factors. Natural and cultural tourism resources, service levels, specialization, environmental factors, and beaches are all significant contributors to tourism competitiveness [26]. Additionally, Cvelbar et al., through a global survey, discovered that tourism infrastructure and destination management are major drivers of competitiveness in developing countries. In developed countries, destination competitiveness depends on tourism-specific factors as well as broader economic conditions, such as the general infrastructure, macro environment, and business environment [2]. Martin et al. used the DEA (Data envelopment analysis) model to demonstrate that 14 variables, including human resources, environmental health, cultural and tourism resources, safety and security, and tourism infrastructure, have a crucial impact on regional tourism competitiveness [27]. It is worth noting that tourism competitiveness plays a vital, positive role in regional tourism development and economic prosperity. Consequently, it is imperative for academia to conduct research on tourism competitiveness to gain a more comprehensive understanding of the key factors affecting tourism development and to promote sustainable regional tourism growth.

2.2. MCDM Models and Applications

Multi-criteria decision-making (MCDM) refers to the decision-making process of selecting from a limited (or infinite) set of schemes that have conflicting and non-sharable features. MCDM has been widely applied in various fields for a long time [28]. With the continuous development and improvement of evaluation methods such as TOPSIS, DEA, AHP, PROMETHEE, fuzzy comprehensive evaluation, and factor analysis, MCDM is increasingly being used in the field of tourism management. The MCDM model can effectively help researchers evaluate the tourism competitiveness of different regions and analyze the factors that influence regional tourism competitiveness. It has gradually become a mainstream research method for the comprehensive measurement and evaluation of tourism competitiveness.
Lopes et al. used the PROMETHEE research method to comprehensively evaluate and rank the competitiveness of eight tourist destinations in Northern Portugal. The results showed the comparative strengths and weaknesses of each destination, enabling them to identify their true competitors and similar destinations [29]. Rodriguez-Diaz et al. proposed a comprehensive index using the multi-standard and double-reference point method to measure the regional tourism competitiveness index and found that sustainability is a key factor affecting tourism competitiveness [30]. Vila used factor analysis and cluster analysis methods to compare and analyze the competitiveness of barrier-free tourism destinations in Spain and Australia [31]. Based on the AHP and BP artificial neural network model, Xu et al. comprehensively measured and evaluated the tourism competitiveness of cities in China’s Yangtze River Delta region [32]. Crouch established a tourism competitiveness evaluation index system with 36 dimensions, including natural, social, and economic factors. The AHP method was used to comprehensively measure tourism destination competitiveness and analyze the determinants of tourism competitiveness [33]. Based on sustainable development indicators such as service quality, facilities, management systems, and achievements, Ulkhaq et al. adopted the fuzzy analytic hierarchy process (AHP) and TOPSIS methods to comprehensively measure the competitiveness of five rural tourism scenic spots in Central Java Province. The results showed that service quality was the key factor affecting the competitiveness of rural scenic spots [34]. Fourie used the DEA model to analyze the competitiveness of South African tourist destinations; the research results showed that age, gender, time spent, and continent of origin were important factors affecting the competitiveness of South African tourist destinations [35].
With the increasing attention to tourism competitiveness and the growing complexity of decision-making problems related to it, MCDM methods are becoming widely used in the analysis and evaluation of regional tourism competitiveness. Each of these multi-criteria decision methods has its advantages and disadvantages. The advantage of TOPSIS is that it is simple to understand and relatively fast to calculate; however, it neglects the relationship between each evaluation index, leading to limitations in the calculation results [36]. The advantage of DEA is that it can handle complex situations with multiple inputs and outputs without the need to define weights in advance. However, it may produce unstable results when data noise and outliers exist [37]. The advantage of AHP is that it can deal with complex multi-level-decision problems and consider the relative importance of different levels. However, AHP requires a subjective judgment matrix, and inconsistent judgment matrices may lead to unreliable results [38]. PROMETHEE has the advantage of handling various types of evaluation metrics and providing intuitive preference ranking results. However, PROMETHEE requires determining preference functions, and inconsistencies in the contrast matrix may affect the results [39].
Entropy weight TOPSIS is a modified version of traditional TOPSIS that integrates the entropy value method and TOPSIS evaluation method. This method can exclude the influence of subjective factors and determine the weight of evaluation indices more objectively and comprehensively by considering the information entropy and relative importance among evaluation indices. Additionally, it can obtain the distance between the highest level and the lowest level of tourism competitiveness, and calculate and rank the relative proximity of each evaluation object to the ideal level of competitiveness. This improves the accuracy and reliability of decision making. Therefore, this paper uses entropy weight TOPSIS to measure the tourism competitiveness of Ningxia County. Additionally, to describe the spatial distribution of Ningxia County’s tourism competitiveness, this paper uses spatial association and hot and cold analysis to comprehensively analyze its spatial pattern and clustering characteristics.

2.3. Summary of the Literature Review and Gaps

Broadly speaking, current research has mainly focused on economically developed cities and urban agglomerations worldwide as objects of study when measuring tourism competitiveness. This has resulted in insufficient research on the tourism competitiveness of underdeveloped areas, particularly minority areas in western China. Furthermore, previous studies have limited the measurement of tourism resource endowment to scenic spots or a few specific tourism resources, failing to fully capture all available resource census data. The research methods employed have included TOPSIS, DEA, AHP, PROMETHEE, fuzzy comprehensive evaluation, and factor analysis; however, entropy weight TOPSIS has been rarely used. Additionally, prior studies have primarily focused on quantitatively measuring tourism competitiveness levels without examining spatial patterns. To address this academic gap, this paper evaluated 22 county-level administrative regions within the Ningxia Hui Autonomous Region. Drawing on literature analysis and field research results, this paper created a tourism resource database for the region and established a tourism competitiveness evaluation index system for the county of Ningxia. Using entropy TOPSIS, this paper comprehensively measured tourism competitiveness in Ningxia, analyzed its spatial pattern and correlation characteristics, and performed cluster analysis. The results provide informative opinions for tourism development and planning in Ningxia.

3. Methods and Data Sources

3.1. Overview of the Study Area

Ningxia Hui Autonomous Region is a vast area spanning over 66,400 square kilometers, which includes five prefecture-level cities—Yinchuan City, Shizuishan City, Wuzhong City, Guyuan City, and Zhongwei City—as well as 22 county-level administrative regions that consist of nine municipal districts, two county-level cities, and eleven counties. The region has a population of 7.25 million permanent residents, with ethnic minorities representing 35.95% (2.59 million) of the total population (refer to Figure 2). With its diverse natural environment and rich cultural heritage, Ningxia boasts abundant tourism resources, particularly in the field of multi-ethnic cultural tourism. Over the years, the region has experienced steady growth in tourism revenue and tourist numbers, thanks to an increase in tourist attractions, travel agencies, hotel accommodations, and tourism transportation facilities. In 2021, Ningxia welcomed 36.2367 million domestic and foreign tourists, generating a total tourism revenue of 28.665 billion yuan. However, the literature suggests that the evaluation and analysis of Ningxia’s tourism competitiveness have been relatively limited.

3.2. Data Source

3.2.1. Tourism Resources Data

The Ningxia Tourism Resource Database contains various information such as the resource name, type, spatial coordinates, transportation accessibility, development status, town location, and resource level. The data sources for this study were obtained from multiple sources, including the cultural and tourism development plan of Ningxia Hui Autonomous Region, official tourism websites, relevant academic literature, geographical names, local records of cities and counties, and field investigations. The field investigation was conducted from July to September 2021, covering all 22 county-level administrative regions in the area. A total of 29,218 cultural and tourism resource objects were collected, with 16,405 resource objects obtained through field investigation, accounting for 56.15% of the total, while 12,813 resource objects were obtained from data compilation, accounting for 43.85% of the total. Based on the National Standard for the “Classification, investigation and evaluation of tourism resources” (GB/T18972-2017), Ningxia’s tourism resources were classified into eight main types, 23 sub-types, and 105 fundamental types. Among these, 373 were level-5 tourism resources, 2216 were level-4 tourism resources, 5562 were level-3 tourism resources, 8796 were level-2 tourism resources, and 12,271 were level-1 tourism resources (refer to Figure 3).

3.2.2. Other Data

The vector data concerning provincial, city, and county administrative boundaries, as well as the locations of all government offices, were sourced from the Data Center for Resources and Environmental Sciences, Chinese Academy of Sciences. Raster data such as vegetation coverage, night light index, and DEM were also obtained from the same source. Population density, urban green area, transportation land, urbanization rate, the proportion of the tertiary industry, the number of employees in accommodation and catering, the rate of urban domestic sewage treatment, and the GDP of each evaluation unit were acquired from the statistical yearbook of each city and county in 2018. Any missing data were retrieved from county-level government work reports and the official website of the Bureau of Culture and Tourism.

3.3. Methods

3.3.1. Entropy Weight TOPSIS

The entropy weight TOPSIS method is an improved version of the traditional TOPSIS evaluation method that integrates the entropy method. It provides a supplement and enhances the traditional TOPSIS. Firstly, using the data processing software DPS, we standardized the raw data through the equalization method. Secondly, this paper applied the entropy method to objectively obtain indicator weights and used the weighted data to obtain new data. Finally, the TOPSIS method was employed to analyze the new data to determine the ranking of evaluation objects. The strength of this method lies in its ability to eliminate subjective factors and establish objective weights. This paper utilized this method to calculate the distance between the highest and lowest level of tourism competitiveness, then sorted the relative proximity of each evaluation object to the ideal level of competitiveness [40]. The calculation steps for this method are as follows:
Step 1: Construct a judgment matrix (m is the number of research units, n is the number of indicators):
X = x i j m × n i = 1,2 , . . . , m ; j = 1,2 , . . . , n
Step 2: Standardize the matrix:
x i j = x i j x m a x ( x i j   is   the   maximum   value   of   the   same   indicator )
Step 3: Calculate information entropy:
H j = k i = 1 m p i j ln p i j
Among them: p i j = x i j i = 1 m x i j ; k = 1 ln m
Step 4: Define the weight of index j:
ω j = 1 H j j = 1 n 1 H j
Among them: ω j 0,1 , j = 1 n ω j = 1
Step 5: Calculate the weighting matrix:
R = r i j m × n , r i j = ω j · x i j ( i = 1,2 , . . . , m ; j = 1,2 , . . . , n )
Step 6: Calculate the optimal solution ( S j + ) and the worst solution ( S j ):
S j + = r 1 j , r 2 j , . . . , r n j , S j = r 1 j , r 2 j , . . . , r n j
Step 7: Calculate the Euclidean distance between each evaluation unit and the highest and lowest competitiveness:
s e p i + = j = 1 n S j + r i j 2 , s e p i = j = 1 n S j r i j 2
Step 8: Calculate the comprehensive evaluation index:
C i = s e p i s e p i + + s e p i , C i 0,1
The higher the C i value, the stronger the competitiveness.

3.3.2. Spatial Association Indicators

(1)
Global indicators of spatial association
This paper analyzed the global spatial association of the tourism competitiveness of Ningxia Hui Autonomous Region by using Moran’s I index to obtain the global association of tourism competitiveness of each county administrative region [41]. The expression is as follows:
Global   Moran s   I = n i = 1 n j = 1 n ω i j i = 1 n j = 1 n ω i j ( X i X - ) ( X j X - ) i = 1 n ( X i X - ) 2
where Global Moran’s denotes the association coefficient; n denotes the number of administrative units; X i and X j represent the tourism competitiveness of the i-th and j-th administrative units, respectively; X represents the mean value; and ω i j represents the spatial weight. Moran’s I index value [−1,1], if the result is greater than zero, indicates that there is a global positive association, and the approximate tourism competitiveness administrative units are clustered in space; if it is negative, it indicates a global negative association, and the tourism competitiveness varies widely among different administrative units; the closer the result is to zero, the more the approximate tourism competitiveness administrative units tend to be randomly distributed in space.
(2)
Local indicators of spatial association (LISA)
The local spatial association can describe the local aggregation state of tourism competitiveness in Ningxia, which includes four cases in total: H-H clusters, H-L outliers, L-H outliers, and L-L clusters [42]. The expression is as follows:
Local   Moran s   I = X i X - S i 2 j = 1 , j i n ω i j ( X j X ¯ )
where S i 2 represents the variance of tourism competitiveness in different administrative units of Ningxia, and the rest are consistent with those in Equation (5). When the value is greater than zero, two cases of high-high clusters or low-low clusters occur, with the former indicating that both the administrative unit and the neighboring administrative units have high tourism competitiveness, while the latter indicates that both are low. When the value is less than zero, two cases of high-low outliers and low-high outliers occur, with the former indicating that the unit has high tourism competitiveness and low peripheral competitiveness, while the latter indicates the opposite.

3.3.3. Getis-Order G (Hot and Cold Analysis)

Getis-Order G can describe the high value (hot zone) and low value cluster (cold spot) of comprehensive competitiveness of tourism [43]. The score of Getis-Order G is the main basis for the analysis of cold and hot spots, and the expression is as follows:
G i * d 2 = j = 1 n W i j d X / j = 1 n X i j
where G i * d is the observed value of G score, and the rest are consistent with Formula (9). Z G i * 2 = G i * E G i * / V a r G i * , Z G i * can describe the spatial pattern of the hot and cold regions of tourism competitiveness.

4. Results

According to the research framework presented in Figure 1, this section consists of two main components: measuring Ningxia county tourism competitiveness and describing the spatial pattern of tourism competitiveness. Section 4.1 includes the following: Step 1: establishing the Ningxia tourism competitiveness evaluation index system; Step 2: using entropy weight TOPSIS to analyze the measurement results of Ningxia county tourism competitiveness; and Step 3: classifying the measurement results and visually displaying them using ArcGIS software. In Section 4.2, Step 1 involves calculating the global Moran’s of Ningxia county tourism competitiveness using Formula (9) and analyzing its global spatial association distribution. Step 2 entails calculating the local Moran’s of Ningxia county tourism competitiveness using Formula (10) and drawing a local spatial association distribution map based on the results.

4.1. Measure and Analysis of County Tourism Competitiveness in Ningxia

4.1.1. Tourism Competitiveness Evaluation Index System in Ningxia

This research paper effectively utilized previous findings to construct a scientifically and innovatively designed evaluation index system for assessing the competitiveness of Ningxia tourism. This study relied on the Ningxia tourism resource database and other essential data to develop the system. To determine the weight of indicators objectively, the entropy value method was integrated with the TOPSIS evaluation method. The evaluation index system consists of three primary indexes: regional economic development level competitiveness, tourism resource endowment competitiveness, and tourism environment support competitiveness. Additionally, it includes ten secondary indexes and thirty third-level indexes (refer to Table 1).
To optimize tourism management based on the evaluation of regional tourism competitiveness, it is necessary to use various indicators. Through this study, we identified several reliable indicators, including gross regional product, per capita GDP, and the proportion of tertiary industry, which accurately reflect both the regional economic development and tourism industry structure [44]. Additionally, the nighttime light index has proven to be an effective tool for measuring the nighttime economic prosperity of a region [45]. We also observed that the total number of tourist visits and total revenue of tourism are excellent indicators of the level of tourism development in a region [11]. Furthermore, the proportion of tourism revenue in GDP provides valuable insights into the current status of regional tourism development [46]. The utilization rate of tourism facilities and the quantity of undeveloped tourism resources can serve as important measures of the potential for future regional tourism development.
Secondly, this study examined three indexes of tourism resource dominance (number of excellent tourism resources), combination (number of basic types of tourism resources out of 110), and scale (total number of tourism resources) to reflect the regional resource endowment based on a summary of previous evaluation factors [47]. The number of hotels and B&Bs were considered as indicators of accommodation and catering facilities [48]. To determine the comprehensive score index of tourism and entertainment facilities, we employed the analytic hierarchy process (AHP) to weigh three first-level indicators and eleven second-level indicators, such as tourism shopping, leisure, and food, to obtain a final score. Tourism transportation network resources were mainly represented by highway mileage, transportation land area, and accessibility to tourist attractions [49]. Furthermore, tourism human resources were identified as an important factor affecting tourism competitiveness [50].
Thirdly, the tourism environment is a crucial supporting factor for tourism development that encompasses natural, social, and ecological elements. Altitude, slope, and vegetation coverage impact the spatial distribution of tourism facilities and resources, indirectly influencing tourism activities [51]. Therefore, these natural factors are vital components of tourism competitiveness. The rate of urbanization positively correlates with tourism development, and significant factors that impact tourism activities include tourism fixed-asset investment, population density, and total retail sales of consumer goods [52]. A favorable ecological environment is critical for the growth of tourism activities [53]. To represent the regional ecological environment, this study employed the urban sewage treatment rate, per capita green area, and AQI. Air quality is a fundamental factor that affects tourists’ travel experience, and poor air quality can significantly diminish their enjoyment. Urban domestic sewage can also damage tourists’ perception of a destination, and the sewage treatment rate can provide insights into the regional ecological environment [54]. Moreover, the per capita green area is indicative of the level of tourism ecological environment construction in the region and the extent of government intervention in tourism development [55]. Overall, the natural, social, and ecological environment together serve as better indicators of tourism environment support competitiveness.

4.1.2. Analysis of County Tourism Competitiveness in Ningxia

To begin with, this paper utilized the data processing software DPS to standardize the raw data using an equalization method. This approach effectively eliminated issues related to dimensions and orders of magnitude, thereby ensuring that the processed data contained all the relevant information from the original data. Subsequently, the entropy method was employed to obtain an objective weight for 30 indicators, which were then used to weight the original data and generate new data. Finally, TOPSIS analysis was conducted to evaluate the level of regional economic development competitiveness, tourism resource endowment competitiveness, tourism environment support competitiveness, and tourism comprehensive competitiveness of each evaluation unit in Ningxia (refer to Table 2).
The analysis results showed the following (refer to Table 2):
(1)
The findings revealed that several areas in Ningxia Hui Autonomous Region had strong tourism competitiveness, with a score of 0.45 or higher, including Lingwu City (0.928), Xixia District (0.605), Huinong District (0.492), and Xingqing District (0.46). On the other hand, certain regions such as Longde County (0.048), Jingyuan County (0.045), Haiyuan County (0.035), and Hongshipu District (0.021) fared poorly due to lower economic development levels, inadequate tourism resource endowment, and insufficient support for tourism environment. To improve their competitiveness, these areas were recommended to increase investment in scale and technology. At the prefecture-level, Yinchuan demonstrated the highest comprehensive tourism competitiveness, followed by Shizuishan City, Zhongwei City, and Wuzhong City. However, Guyuan City exhibited the lowest level of competitiveness. A detailed summary of the tourism competitiveness of each city in Ningxia can be found in Table 2.
(2)
In terms of regional economic development competitiveness, the average score was 0.279. Regions with high competitiveness in this aspect were primarily located in most county-level administrative regions of Yinchuan City and Shizuishan City, with Xixia District and Lingwu City leading the way in terms of regional GDP, per capita GDP, tourism income, and tourist numbers. These areas were also vibrant at night, making their regional economic development levels highly competitive. Meanwhile, regions with moderate competitiveness were mainly situated in the central and northern parts of Ningxia, including Shapotou District, Yanchi County, Zhongning County, Qingtongxia City, Litong District, Jinfeng District, Pingluo County, Helan County, Yongning County, and nine other county-level administrative regions. These areas accounted for 40.91% of the total number of rating units, with their economic strength, tourism economic development level, and tourism development potential all at a moderate level, forming the mainstay of regional tourism economic development in Ningxia. Finally, low-level competitive areas were predominantly found in Haiyuan County of Zhongwei City, Hongsipu District, Tongxin County of Wuzhong City, and all administrative units under Guyuan City.
(3)
The study found that, on average, the score for each evaluation unit in terms of tourism resource endowment competitiveness was 0.249. The county-level administrative districts were classified into five levels of competitiveness, with 13.64%, 9.09%, 50.00%, 4.55%, and 22.73% of the total evaluation units falling under the high to low categories.
(4)
In terms of tourism environmental support competitiveness, all social environmental support indicators were found to carry significant weight. The high-level areas were primarily located in Dawukou District of Shizuishan City, Litong District of Wuzhong City, and most districts and counties of Yinchuan City, accounting for 22.73% of the total number of evaluation units. Meanwhile, the medium-level areas were mainly distributed in Helan County, Yongning County, and Huinong District in northern Ningxia, as well as Longde County in southern Ningxia. The low-level areas comprised the vast majority and were primarily situated in 13 evaluation units such as Pingluo County, Lingwu City, Yanchi County, Zhongning County, and Jingyuan County, accounting for 59.09% of the total.

4.1.3. County Tourism Competitiveness Level Classification in Ningxia

Based on the research conducted by both domestic and foreign scholars, as well as the current state of tourism competitiveness in Ningxia, this study utilized the natural fracture method to statistically classify the measurement results of each evaluation unit. By using the discontinuous points of 0.070, 0.132, 0.364, and 0.605, the tourism competitiveness of Ningxia was divided into five levels: high level, higher level, medium level, lower level, and low level (refer to Table 3). Additionally, ArcGIS was integrated with visual processing to create a spatial distribution map that illustrates the competitiveness of various types of tourism (refer to Figure 4).
In terms of overall competitiveness, Lingwu City was identified as the top-level county, followed by Xixia District, Huinong District, Xingqing District, and Dawukou District, which were categorized as higher-level counties. The mid-level counties included Jinfeng District, Yongning County, Pingluo County, Yanchi County, Qingtongxia City, Helan County, Litong District, Zhongning County, and Shapotou District. Yuanzhou District and Pengyang County were classified as lower-level counties, and Tongxin County, Xiji County, Longde County, Jingyuan County, Haiyuan County, and Hongsibao District were deemed low-level counties, as depicted in Figure 4d. The segmentation outcomes of other tourism competitiveness categories are illustrated in Figure 4a–c.

4.2. Spatial Pattern Analysis of County Tourism Competitiveness in Ningxia

4.2.1. Global Spatial Association Analysis of County Tourism Competitiveness in Ningxia

This study utilized Moran’s I to analyze the spatial correlation of tourism competitiveness in each evaluation unit. The global association was assessed, revealing a significant level of 0.01 for regional economic development level competitiveness with a global Moran’s I of 0.3584 and a Z-score of 2.8235. However, the global Moran’s I of tourism resource endowment competitiveness was found to be −0.0544 with a Z-score of −0.0462, failing the significance test. In contrast, tourism environment support competitiveness exhibited a significant global Moran’s of 0.4886 with a Z-score of 3.9585 at a level of 0.01. Moreover, tourism comprehensive competitiveness showed a significant global Moran’s I of 0.3888 with a Z-score of 2.9873 at a level of 0.01. These findings suggest that evaluation units with similar levels of regional economic development level competitiveness, tourism environment support competitiveness, and comprehensive tourism competitiveness were significantly associated at the county level, as shown in Table 4. However, evaluation units with similar levels of tourism resource endowment competitiveness were randomly distributed in space.

4.2.2. Local Spatial Association Analysis of County Tourism Competitiveness in Ningxia

The results of the global association analysis indicated that the assessment of local spatial association was only applicable for evaluating the competitiveness of regional economic development, tourism environment support, and comprehensive tourism, as depicted in Figure 5.
(1)
Regional economic development level competitiveness
The study discovered a concentration of high-high clusters of regional economic development level competitiveness in the northern region of Ningxia, with Xingqing District and Yongning County of Yinchuan City showing significant results at a level of 0.01. Meanwhile, Tongxin County, Yuanzhou District, and Longde County were predominantly low-low-cluster areas (refer to Figure 5a). These findings suggest that Yinchuan City, situated in the north of Ningxia, exhibited higher competitiveness in regional economic development compared to the underdeveloped southern part. This difference can be attributed to Yinchuan City’s status as the political, economic, and cultural hub of the entire Ningxia Hui Autonomous Region, resulting in a robust economy and flourishing tourism industry.
(2)
Tourism environment support competitiveness
The study’s results indicated that tourism environment support competitiveness in Ningxia Hui Autonomous Region was clustered into high-high and low-low categories. The high-high clusters were primarily situated in Helan County, Jinfeng District, Xixia District, Xingqing District, and Yongning County of Yinchuan City, boasting excellent tourism ecological environments and high levels of urbanization that positively influenced tourism development. These areas’ natural and social surroundings provided significant support, making them the core areas of high-level competitiveness. In contrast, low-low clusters were mainly concentrated in Yanchi County of Wuzhong City, where slow urbanization processes and a lack of population hindered tourism activities. Moreover, these areas’ social environments could not provide robust support for tourism development, resulting in an insufficient competitiveness of tourism environment support. Furthermore, Pingluo County was the only low-high outlier area, with a lower tourism environment support competitiveness than its surrounding regions (refer to Figure 5b). These findings suggest that further investments and policies are necessary to enhance the competitiveness of low-low areas and promote tourism development. Additionally, it is crucial to improve the competitiveness of the low-high areas.
(3)
Tourism comprehensive competitiveness
The regions with high-high clusters of tourism comprehensive competitiveness in Ningxia Hui Autonomous Region were primarily located in Helan County, Xingqing District, and Yongning County of Yinchuan City, as well as Pingluo County of Shizuishan City. These central regions of Ningxia boasted a convenient transportation network, early development of tourism, a significant number of tourism professionals, and optimal tourism infrastructure, providing them with inherent advantages for conducting tourism activities. As the primary tourist source and destination of Ningxia, these areas have achieved a superior level of comprehensive tourism competitiveness. In contrast, low-low clusters were predominantly located in Yuanzhou District and Longde County of Guyuan City, where regional economic development was comparatively underdeveloped and tourism facilities were incomplete. Despite having enormous potential for tourism development, the sluggish progress in the tourism industry has resulted in significant spatial disparities in the comprehensive competitiveness of tourism across all evaluation units in Ningxia (as shown in Figure 5c).
In general, Yinchuan City and its surrounding regions had the highest scores concerning natural and cultural resources, tourism infrastructure, and service quality. However, the southern part of Ningxia, including Guyuan and Zhongwei cities, exhibited a weaker competitiveness in terms of tourism environment support. Additionally, the results suggested a positive correlation between Ningxia’s tourism competitiveness and its level of economic development, transportation infrastructure, and investment in tourism. Meanwhile, the negative impact of environmental pollution on tourism competitiveness cannot be overlooked.

5. Discussion

This study aimed to gain a deeper understanding of the regional tourism competitiveness of Ningxia Hui Autonomous Region by examining the cold and hot spots of the county’s comprehensive tourism competitiveness. This approach helped to comprehend the interplay among tourism competitiveness in different regions. Furthermore, to facilitate comparison, this paper drew on the study of tourism competitiveness of northern Portuguese cities by Lopes et al. [29] and conducted cluster analysis on regions with similar tourism competitiveness in Ningxia. While competing directly, similar regions also had the potential to join forces to create better offers and address deficiencies. Therefore, considering the spatial distribution characteristics of the county’s tourism competitiveness, this study classified Ningxia county tourism development into four categories: advanced development type, marginal dependence type, improved optimization type, and backward development type (refer to Figure 6).

5.1. Advanced Development Type

The heart of comprehensive tourism competitiveness lay in the agglomeration area, comprising high-level tourism competitiveness evaluation units. This area exhibited a unique core distribution pattern in spatial terms and was surrounded by the agglomeration area of higher comprehensive tourism competitiveness, known as the sub-hot-spot area. These areas had a greater comprehensive competitiveness level than the surrounding regions and experienced a certain trickle-down effect, designating them as the advanced-development-type area. These areas were primarily situated in Lingwu City, Xingqing District, and Yongning County of Yinchuan City; Pingluo County of Shizuishan City; and Yanchi County of Wuzhong City (refer to Figure 6b). The aforementioned regions displayed robust regional tourism comprehensive competitiveness, tourism resource endowment competitiveness, and tourism environment support competitiveness. Particularly, Lingwu City, similar to Porto in northern Portugal, was the core area of advanced development, demonstrating advantages in almost all indicators and maintaining a distinct differentiated position. This included outstanding economic development, with the per capita GDP reaching USD 20,672, a steady growth of tourist arrivals and tourism income, a complete tourism infrastructure, and convenient transportation. The above-mentioned indicators positioned Lingwu City’s comprehensive tourism competitiveness in the lead within the Ningxia region.

5.2. Marginal Dependence Type

In terms of spatial patterns, sub-hot spots and sub-cold spots were present as dependent hot spots or cold spots, mainly distributed in the peripheral areas of high- or low-competitiveness agglomeration areas, which were classified as marginal dependence areas. Among these regions, the high-marginal-dependence types were primarily located in Huinong District and Dawukou District of Shizuishan City; Helan County, Xixia District, and Jinfeng District of Yinchuan City; and Qingtongxia City and Litong District of Wuzhong City (as shown in Figure 6b). The low-marginal-dependence type was mainly distributed in Hongsipu District of Wuzhong City and Zhongning County and Haiyuan County of Zhongwei City. The marginal dependence region acted primarily as a transition zone between the sub-hot-spot region and the insignificant region in space and was susceptible to the trickle-down effect of the surrounding areas. Lope et al. suggested that although Alto Tamega was at a disadvantageous position concerning others in the general ranking, it could use its similarity to cooperate with Alto Minho to continuously improve its tourism competitiveness. Similarly, Helan County of Ningxia could actively establish tourism cooperative relations with Xingqing District and Pingluo County, and develop unique wine tourism relying on the grape planting belt at the eastern foot of the Helan Mountain. Conversely, Haiyuan County was surrounded by sub-cold spots such as Tongxin County, Xiji County, and Yuanzhou District. In addition to its relatively underdeveloped level of tourism economy, it was also restricted by marginal areas. Therefore, strengthening tourism cooperation among the aforementioned regions and realizing the sharing of tourism resources and development opportunities were key measures to promote regional tourism’s development and improve tourism competitiveness.

5.3. Improved Optimization Type

The Shapotou District in Zhongwei City is the only area in Ningxia that has been identified as a promotion and optimization zone. It is worth noting that this region does not have any hot or cold spots. When it comes to overall tourism competitiveness, the area falls somewhere in the middle range and is not strongly correlated with its surrounding regions. As such, it has been classified as an improved optimization type (see Figure 6b).
Similar to Alto Minho, Alto Tamega, Ave, and Tamega e Sousa, the Shapotou District boasts a strong position in terms of its tourism resource endowment. With its unique natural landscape comprising deserts, the Yellow River, mountains, oases, wetlands, and lakes, it has a wealth of tourism resources. The area’s main tourist attraction is the Shapotou scenic spot, which draws a large number of tourists and generates significant tourism revenue.
However, the Shapotou District also has some shortcomings in terms of basic tourism facilities, transportation accessibility, and technology. Additionally, the large number of desert landscapes makes the local tourism ecological environment relatively fragile, while the per capita green area is insufficient. Consequently, the district’s tourism environment competitiveness is at a middling level, leaving ample room for optimization.

5.4. Backward Development Type

The cold-spot area is characterized by low competitiveness in tourism and represents a cluster of regions that are relatively underdeveloped in terms of regional comprehensive competitiveness. Specifically, this area can be classified as a backward development type, mainly distributed in Tongxin County of Wuzhong City and Guyuan City (refer to Figure 6b). The topography of these areas is relatively undulating, which poses challenges for tourism resource development and activities. Despite starting late, these regions have a rich tourism resource base, offering great potential for tourism development.
Similar to Terras de Tras-os-Montes, these regions can take advantage of their similarities with neighboring regions to design and develop their tourism portfolio through regional cooperation, thus positioning themselves better in terms of competitiveness. Additionally, increasing the construction of tourism facilities and equipping the region with a sound transportation network can effectively improve the comprehensive competitiveness of regional tourism.
Overall, the tourism competitiveness of cold-spot regions significantly lags behind, and concerted efforts are needed to improve and enhance these regions’ tourism potential.

6. Conclusions

In conclusion, this manuscript has effectively optimized tourism management in the Ningxia Hui Autonomous Region based on the evaluation of regional tourism competitiveness. By constructing and utilizing an evaluation index system and employing various spatial methods, we were able to quantitatively analyze the spatial pattern characteristics of different types of tourism competitiveness. Through clustering partitioning, we developed feasible development suggestions to enhance the overall competitiveness of the region’s tourism industry. The results obtained from this study provide valuable insights for policymakers and industry practitioners to make informed decisions regarding the development of regional tourism.
Firstly, this manuscript presents a comprehensive evaluation of the tourism competitiveness of the Ningxia Hui Autonomous Region in China. By analyzing various aspects such as resources, and economic and environmental benefits, we have constructively developed an index system that quantitatively evaluates Ningxia’s tourism competitiveness. The index system consists of three aspects, namely regional economic development level competitiveness, tourism resource endowment competitiveness, and tourism environment support competitiveness. With a relatively high weight of 0.4467, the index of regional economic development level competitiveness holds significant importance.
Secondly, the study has developed a comprehensive index system for evaluating tourism competitiveness in Ningxia Hui Autonomous Region, yielding valuable insights into the strengths and weaknesses of its tourism management. Overall, Lingwu City, Xixia District, and Huinong District ranked highest in terms of comprehensive tourism competitiveness, while Jingyuan County, Haiyuan County, and Hongsipu District had the weakest performance. These findings provide a benchmark for optimizing tourism management and promoting sustainable industry development in the region. Additionally, this study offers useful lessons for other regions facing similar challenges.
Thirdly, this study sheds light on the significance of evaluating regional tourism competitiveness and its impact on tourism management. Through analyzing data from Ningxia Hui Autonomous Region, we found that tourism development was not evenly distributed across the region, with notable variations in tourism competitiveness. This disparity in tourism competitiveness was influenced by a range of factors, such as the overall competitiveness of tourism, the level of economic development in the region, and the quality of the tourism environment. Our spatial association analysis revealed that tourism competitiveness was concentrated in the northern region of Ningxia, while the southern region exhibited a lower concentration of tourism competitiveness. These findings have practical implications for policymakers and practitioners in Ningxia and other regions, serving as valuable insights into how to optimize tourism management to enhance regional competitiveness and foster sustainable tourism development.
Fourthly, our study revealed that tourism competitiveness in Ningxia Hui Autonomous Region follows a spatial pattern of “cold” and “hot” spots. Based on this, we classified the region’s tourism competitiveness into four types: advanced development, marginal dependence, improved optimization, and backward development. Building on these findings, we propose four suggestions for the functional zoning and high-quality development of tourism in Ningxia. (1) The government should leverage highly competitive tourism areas to promote development in weaker surrounding regions through trickle-down and spillover effects. (2) The government should strengthen exchanges and cooperation with neighboring regions to unlock resources and development opportunities and foster mutual growth. (3) The government should actively promote eco-tourism and other sustainable tourism activities to optimize the ecological environment while also improving regional tourism development. (4) The government should enhance its investment in tourism and transportation infrastructure, continuously optimizing the structure of the tourism industry. These recommendations can serve as valuable references for decision-makers in other similar regions worldwide seeking to develop their tourism industry.
The study’s findings underscore the importance for policymakers and tourism managers in Ningxia Hui Autonomous Region to prioritize enhancing the competitiveness of its tourism industry. This can be achieved by addressing the weaknesses and challenges identified in the study, while also leveraging existing strengths of the industry in the region. However, it is important to acknowledge that this study has limitations. Due to data acquisition difficulties, the scientific rigor and integrity of the evaluation index system constructed in this paper could be further strengthened. Specifically, the existing indicators only consider objective factors and do not fully account for subjective factors such as tourist satisfaction or spatial behavior characteristics, nor do they fully capture destination-specific factors. Moving forward, future research should aim to analyze the evolution of the spatiotemporal pattern and influencing factors of Ningxia regional tourism competitiveness using economic data spanning multiple years. Additionally, it is crucial to reflect on whether the current tourism development mode is sustainable and to establish guidelines for the responsible exploitation of tourism resources. Future studies should focus on quantitatively assessing the sustainability of tourism resource exploitation and regional tourism development.

Author Contributions

Conceptualization, Y.W.; Methodology, S.Z. and L.C.; Formal analysis, S.Z. and L.C.; Investigation, S.Z., L.C. and Y.W.; Resources, S.Z.; Data curation, T.Z.; Writing—original draft, S.Z. and T.Z.; Writing—review & editing, S.Z. and T.Z.; Visualization, L.C.; Supervision, T.Z. and Y.W.; Funding acquisition, S.Z. and T.Z. All authors have read and agreed to the published version of the manuscript.

Funding

This study was financially supported by the Youth Program of the National Natural Science Foundation of China (42001243), the Humanities and Social Science Project of the Ministry of Education, China (20YJC630212) and the Youth Program of the Natural Science Foundation of Shandong Province, China (ZR2020QD008; ZR2022QD132).

Institutional Review Board Statement

Not applicable.

Informed Consent Statement

Not applicable.

Data Availability Statement

Not applicable.

Conflicts of Interest

The authors declare no conflict of interest.

References

  1. Wu, Z.J.; Huang, Y.G. A Comparative Study on Tourism Comprehensive Competitiveness of Prefecture-Level Cities between Hunan and Jiangxi Provinces. Econ. Geogr. 2017, 37, 208–215. (In Chinese) [Google Scholar]
  2. Cvelbar, L.K.; Dwyer, L.; Koman, M.; Mihali, T. Drivers of destination competitiveness in tourism a global investigation. J. Travel Res. 2015, 55, 1041–1050. [Google Scholar] [CrossRef]
  3. Guaita, J.M.; Martin, J.M.; Salinas, J.A. Innovation in the Measurement of Tourism Competitiveness. In Analyzing the Relationship between Innovation, Value Creation, and Entrepreneurship; Galindo-Martin, M.A., MendezPicazo, M.T., Castafo-Martinez, M.S., Eds.; IGI Global: Hershey, PN, USA, 2019; pp. 268–288. [Google Scholar]
  4. Martinez, J.M.G.; Azevedo, P.S.; Martin, J.M.M.; Medina, R.M.P. Key factors in tourism management to improve competitiveness in Latin America. Acad. Rev. Latinoam. Adm. 2022, 35, 131–147. [Google Scholar] [CrossRef]
  5. Wang, X.; Liu, D.L. The Coupling Coordination Relationship between Tourism Competitiveness and Economic Growth of Developing Countries. Sustainability 2020, 12, 2350. [Google Scholar] [CrossRef]
  6. Ashworth, G.; Page, S.J. Urban tourism research: Recent progress and current paradoxes. Tour. Manag. 2011, 32, 1–15. [Google Scholar] [CrossRef]
  7. Light, D.; Crean, R.; Voiculescu, S.; Jucu, I.S. Introduction: Changing Tourism in the Cities of Post-communist Central and Eastern Europe. J. Balk. Near East. Stud. 2020, 22, 465–477. [Google Scholar] [CrossRef]
  8. Zhou, L.; Jiang, J.L. Comprehensive Evaluation of Urban Tourism Competitiveness in the Yangtze River Delta and Its Spatial Patterns Analysis. Econ. Geogr. 2015, 35, 173–179. (In Chinese) [Google Scholar]
  9. Amaghionyeodiwe, L.A. Research Note: A Causality Analysis of Tourism as a Long-Run Economic Growth Factor in Jamaica. Tour. Econ. 2012, 18, 1125–1133. [Google Scholar]
  10. Brida, J.G.; Punzo, L.F.; Risso, W.A. Research Note: Tourism as a Factor of Growth—The Case of Brazil. Tour. Econ. 2011, 17, 1375–1386. [Google Scholar] [CrossRef]
  11. Ding, L.; Wu, X.G.; Ding, J. A system of evaluation indicator for the urban tourism competitiveness. Econ. Geogr. 2006, 3, 511–515. (In Chinese) [Google Scholar]
  12. Li, G.B.; Tian, Y.P. Validity Analysis of Tourism Resources Competitiveness and Tourism Development Level in Pearl River Delta. Econ. Geogr. 2019, 39, 218–224+239. (In Chinese) [Google Scholar]
  13. Li, S.J.; Wang, X.; Sui, Y.Z. Evaluation and Spatial Pattern of Urban Tourism Competitiveness in Shandong Province Based on Ecological Niche Theory. Areal Res. Dev. 2017, 36, 104–109. (In Chinese) [Google Scholar]
  14. Fu, Y.X.; Hu, B.; Wang, Y. Research on Spatial-temporal Evolution of Tourism Competitiveness in 31 Provinces of China. Econ. Geogr. 2012, 32, 144–149. (In Chinese) [Google Scholar]
  15. Gan, J.W.; Yang, L.; Li, J.J. Factors influencing tourism industry competitiveness of Sichuan Province and Tibet based on DEMATEL. J. Arid. Land Resour. Environ. 2017, 31, 197–202. (In Chinese) [Google Scholar]
  16. Mendola, D.; Volo, S. Building composite indicators in tourism studies: Measurements and applications in tourism destination competitiveness. Tour. Manag. 2017, 59, 541–553. [Google Scholar] [CrossRef]
  17. Hanafiah, M.H.; Hemdi, M.A.; Ahmad, I. Tourism destination competitiveness: Towards a performance-based approach. Tour. Econ. 2016, 22, 629–636. [Google Scholar] [CrossRef]
  18. Kubickova, M.; Croes, R.; Rivera, M. Human agency shaping tourism competitiveness and quality of life in developing economies. Tour. Manag. Perspect. 2017, 22, 120–131. [Google Scholar] [CrossRef]
  19. Hanafiah, M.H.; Zulkifly, M.I. Tourism destination competitiveness and tourism performance: A secondary data approach. Compet. Rev. Int. Bus. J. 2019, 29, 592–621. [Google Scholar] [CrossRef]
  20. Das, J.; Dirienzo, C. Tourism competitiveness and corruption: A cross-country analysis. Tour. Econ. 2010, 16, 477–492. [Google Scholar] [CrossRef]
  21. Andrades, L.; Dimanche, F. Destination competitiveness and tourism development in Russia: Issues and challenges. Tour. Manag. 2017, 62, 360–376. [Google Scholar] [CrossRef]
  22. Ayikoru, M. Destination competitiveness challenges: A Ugandan perspective. Tour. Manag. 2015, 50, 142–158. [Google Scholar] [CrossRef]
  23. Camisón, C.; Forés, B. Is tourism firm competitiveness driven by different internal or external specific factors? New empirical evidence from Spain. Tour. Manag. 2015, 48, 477–499. [Google Scholar] [CrossRef]
  24. Gomezelj, D.O.; Mihalič, T. Destination competitiveness Applying different models, the case of Slovenia. Tour. Manag. 2008, 29, 294–307. [Google Scholar] [CrossRef]
  25. Li, W.H.; Zhang, G.J.; Chen, S.; Qiu, Z.J. The coupling coordination between tourism competitiveness and urbanization and its impact on local economy. J. Nat. Resour. 2022, 37, 701–717. (In Chinese) [Google Scholar] [CrossRef]
  26. Sanchez, A.G.; Lopez, D.S. Tourism destination competitiveness: The Spanish Mediterranean case. Tour. Econ. 2015, 21, 1235–1254. [Google Scholar] [CrossRef]
  27. Martin, J.C.; Mendoza, C.; Roman, C. A DEA Travel-Tourism Competitiveness Index. Soc. Indic. Res. 2017, 130, 937–957. [Google Scholar] [CrossRef]
  28. Pramanik, P.K.D.; Biswas, S.; Pal, S.; Marinković, D.; Choudhury, P. A Comparative Analysis of Multi-Criteria Decision-Making Methods for Resource Selection in Mobile Crowd Computing. Symmetry 2021, 13, 1713. [Google Scholar] [CrossRef]
  29. Lopes, A.P.F.; Munoz, M.M.; Alarcon-Urbistondo, P. Regional tourism competitiveness using the PROMETHEE approach. Ann. Tour. Res. 2018, 73, 1–13. [Google Scholar] [CrossRef]
  30. Rodriguez-Diaz, B.; Ignacio Pulido-Fernandez, J. Sustainability as a Key Factor in Tourism Competitiveness: A Global Analysis. Sustainability 2020, 12, 51. [Google Scholar] [CrossRef]
  31. Vila, T.D.; Darcy, S.; González, E.A. Competing for the disability tourism market–A comparative exploration of the factors of accessible tourism competitiveness in Spain and Australia. Tour. Manag. 2015, 47, 261–272. [Google Scholar] [CrossRef]
  32. Xu, Z.Y.; Lv, C.H. Competitiveness evaluation of urban tourism industry in Yangtze River based on AHP model and Bp neural network mode. China Popul. Resour. Environ. 2017, 27, 237–240. (In Chinese) [Google Scholar]
  33. Crouch, G.I. Destination Competitiveness: An Analysis of Determinant Attributes. J. Travel Res. 2011, 50, 27–45. [Google Scholar] [CrossRef]
  34. Ulkhaq, M.M.; Akshinta, P.Y.; Nartadhi, R.L.; Nugroho, W.P.S. Assessing Sustainable Rural Community Tourism Using the AHP and TOPSIS Approaches under Fuzzy Environment. In Proceedings of the MATEC Web of Conferences, Hongkong, China, 28–30 April 2016; Volume 68, p. 9003. [Google Scholar]
  35. Saayman, A.; Seetanah, B.; Fourie, A.; Heerden, C.V.; Plessis, E.D. Improving destination competitiveness in South Africa: A DEA approach. Tour. Econ. 2022, 28, 1080–1100. [Google Scholar]
  36. Huang, X.F. A Multi-attribute Decision Making Method Based on a Novel Dominance Relation. J. Hubei Minzu Univ. (Nat. Sci. Ed.) 2021, 39, 205–210. (In Chinese) [Google Scholar]
  37. Ali, A.I.; Lerme, C.S. Comparative advantage and disadvantage in DEA. Ann. Oper. Res. 1997, 73, 215–232. [Google Scholar]
  38. Zamarron-Mieza, I.; Yepes, V.; Maria Moreno-Jimenez, J. A systematic review of application of multi-criteria decision analysis for aging-dam management. J. Clean. Prod. 2017, 147, 217–230. [Google Scholar] [CrossRef]
  39. Klaric, K.; Grladinovic, T.; Segotic, K.; Greger, K.; Groselj, P.; Klaric, M. Identification of Key Factors of TQM: Application of AHP and PROMETHEE Methods. In Proceedings of the 26th International Conference on Wood Science and Technology (ICWST), Zagreb, Croatia, 16 October 2015; pp. 127–134. [Google Scholar]
  40. Li, G.; Chi, G.T.; Cheng, Y.Q. Evaluation model and empirical study of human all-round development based on entropy weight and TOPSIS. J. Syst. Eng. 2011, 26, 400–407. (In Chinese) [Google Scholar]
  41. Moran, P.A. The interpretation of statistical maps. J. R. Stat. Soc. Ser. B Methodol. 1948, 10, 243–251. [Google Scholar] [CrossRef]
  42. Anselin, L. The Moran Scatterplot as an ESDA Tool to Assess Local Instability in Spatial Association; West Virginia University, Regional Research Institute: Morgantown, WV, USA, 1993. [Google Scholar]
  43. Zhang, G.N.; Shao, J.A.; Wang, J.L.; Ni, J.P.; Xie, D.T. Spatial and Temporal Variations of Agricultural Non-point Source Pollution in the Three Gorges Reservoir Area of Chongqing. J. Nat. Resour. 2015, 30, 1197–1209. (In Chinese) [Google Scholar]
  44. Liu, Z.Y.; Luo, Q. Measurement and Evaluation of Tourism Competitiveness of Provincial City—A Case Study of Hunan Province. Econ. Geogr. 2015, 35, 186–192. (In Chinese) [Google Scholar]
  45. Lin, M.S.; Liao, M.L.; Wang, K.Y. Evaluation of the competitiveness of national comprehensive tourism destinations. China Popul. Resour. Environ. 2018, 28, 83–90. (In Chinese) [Google Scholar]
  46. Croes, R.; Kubickova, M. From potential to ability to compete: Towards a performance-based tourism competitiveness index. J. Destin. Mark. Manag. 2013, 2, 146–154. [Google Scholar] [CrossRef]
  47. Lopes, A.P.; Rodriguez-Lopez, N. Application of a Decision-Making Tool for Ranking Wellness Tourism Destinations. Sustainability 2022, 14, 15498. [Google Scholar] [CrossRef]
  48. Enright, M.J. Determinants of Tourism Destination Competitiveness in Asia Pacific: Comprehensiveness and Universality. J. Travel Res. 2005, 43, 339–350. [Google Scholar] [CrossRef]
  49. Lee, C.F.; King, B.E. Using the Delphi Method to Assess the Potential of Taiwan’s Hot Springs Tourism Sector. Int. J. Tour. Res. 2008, 10, 341–352. [Google Scholar] [CrossRef]
  50. Rodríguez-Díaz, B.; Pulido-Fernández, J. Analysis of the Worth of the Weights in a new Travel and Tourism Competitiveness Index. J. Travel Res. 2021, 60, 267–280. [Google Scholar] [CrossRef]
  51. Tleuberdinova, A.; Salauatova, D.; Pratt, S. Assessing tourism destination competitiveness: The case of Kazakhstan. J. Policy Res. Tour. Leis. Events 2021, 1–19. [Google Scholar] [CrossRef]
  52. León, V.E.P.; Pérez, F.; Rubio, I.C.; Guerrero, F.M. An approach to the travel and tourism competitiveness index in the Caribbean region. Int. J. Tour. Res. 2020, 23, 346–362. [Google Scholar] [CrossRef]
  53. Li, J.; Philip, L.P.; Wu, B.H.; Alastair, M.M. The impact of Smog on Risk Perception and Satisfaction of international and Domestic Tourists in Beijing. Tour. Trib. 2015, 30, 48–59. (In Chinese) [Google Scholar]
  54. Jiang, H.X. Study on Tourism Competitiveness and Spatial Structure of Coastal Cities in China. Resour. Dev. Mark. 2015, 31, 886–889+898. (In Chinese) [Google Scholar]
  55. Klimova, T.B.; Slinkova, O.K.; Bogomazova, I.V.; Vishnevskaya, E.V.; Yakovenko, O.V. Positioning of Russia in the World Ranking Competitiveness of Travel and Tourism. Maden Tetk. Ve Aram. Derg. 2018, 7, 699–707. [Google Scholar] [CrossRef]
Figure 1. Research framework and methodology flowchart.
Figure 1. Research framework and methodology flowchart.
Sustainability 15 09591 g001
Figure 2. Administrative district and topography of Ningxia.
Figure 2. Administrative district and topography of Ningxia.
Sustainability 15 09591 g002
Figure 3. The quantities and grade structure of tourism resources in main types on Ningxia.
Figure 3. The quantities and grade structure of tourism resources in main types on Ningxia.
Sustainability 15 09591 g003
Figure 4. Classification results of tourism competitiveness of each evaluation unit in Ningxia.
Figure 4. Classification results of tourism competitiveness of each evaluation unit in Ningxia.
Sustainability 15 09591 g004
Figure 5. Local spatial association of tourism competitiveness in Ningxia.
Figure 5. Local spatial association of tourism competitiveness in Ningxia.
Sustainability 15 09591 g005
Figure 6. Spatial pattern and development type division of Ningxia tourism competitiveness.
Figure 6. Spatial pattern and development type division of Ningxia tourism competitiveness.
Sustainability 15 09591 g006
Table 1. Ningxia county tourism comprehensive competitiveness evaluation index system and weight coefficient.
Table 1. Ningxia county tourism comprehensive competitiveness evaluation index system and weight coefficient.
Target LayerFirst-LevelSecond-LevelThird-LevelWeight
Comprehensive competitiveness of regional tourism Regional economic development level competitiveness (0.4467)Economic strength (0.1249)GDP (100 million yuan)0.0363
GDP per capita (yuan)0.0242
The proportion of tertiary industry (%)0.0067
Average night light index0.0577
Level of tourism development (0.2797)The proportion of tourism revenue in GDP (%)0.1184
Total number of visits (10 thousand people)0.0466
Gross tourism income (100 million yuan)0.1147
Tourism development potential (0.0421)Utilization rate of tourist facilities (pcs/p)0.0354
Number of undeveloped tourism resources (pcs)0.0067
Tourism resource endowment competitiveness (0.2308)Endowment of tourism resources (0.0047)Advantage of tourism resources (pcs)0.0011
Scale of tourism resources (pcs)0.0030
Tourism resource combination degree (%)0.0006
Tourism facilities resources (0.1037)Number of travel Agencies (pcs)0.0490
Number of hotels and B&Bs (pcs)0.0381
Comprehensive score for entertainment and leisure facilities0.0166
Tourism transportation network resources (0.0384)Length of highway (km)0.0235
Transportation land area (ha)0.0118
Accessibility of tourist attractions (h)0.0031
Tourism Human resources (0.0840)Number of employees in the tourism industry (p)0.0812
Number of students majoring in tourism (p)0.0028
Tourism environment support competitiveness (0.3222)Natural environment support force (0.0381)Mean altitude (m)0.0024
Mean grade of slope (°)0.0273
Average vegetation coverage index0.0084
Social environment support (0.2154)Rate of urbanization (%)0.0068
Density of population (p/km2)0.0593
Total retail sales of consumer goods (million dollars)0.0722
Fixed-asset investment in tourism (million dollars)0.0771
Ecological environment support (0.0687Urban domestic sewage treatment rate (%)0.0042
Per capita green area (ha/p)0.0603
AQI Air Quality Index0.0042
Table 2. Summary of Tourism Competitiveness Evaluation of Ningxia Districts and Counties.
Table 2. Summary of Tourism Competitiveness Evaluation of Ningxia Districts and Counties.
County UnitREDLCTRECTESCTCCRanking
Lingwu City0.9940.2180.0460.9281
Xixia District0.6100.0690.3560.6052
Huinong District0.4950.0940.1410.4923
Xingqing District0.4570.7380.9370.4604
Dawukou District0.4430.1250.2700.4415
Jinfeng District0.3610.5860.8120.3646
Yongning County0.3340.0960.2060.3327
Pingluo County0.3250.1810.1170.3248
Yanchi County0.3220.3180.0180.3229
Qingtongxia City0.2980.1940.0990.29710
Helan County0.2830.1820.2010.28311
Litong District0.2590.1770.2710.25812
Zhongning County0.2390.2670.0840.23913
Shapotou District0.2330.5840.0590.23614
Yuanzhou District0.1290.3900.0770.13215
Pengyang County0.1130.2020.0600.11416
Tongxin County0.0670.2110.0550.07017
Xiji County0.0570.2130.0950.06018
Longde County0.0470.0950.1360.04819
Jingyuan County0.0440.0640.0800.04520
Haiyuan County0.0250.2510.0500.03521
Hongsibao District0.0010.2220.0900.02122
Note: REDLC represents regional economic development level competitiveness; TREC represents tourism resource endowment competitiveness; TESC represents tourism environment support competitiveness; TCC represents tourism comprehensive competitiveness.
Table 3. Ningxia Tourism Competitiveness Grade Evaluation Criteria.
Table 3. Ningxia Tourism Competitiveness Grade Evaluation Criteria.
GradeNingxia Tourism Comprehensive Competitiveness ScoreScore Rating Description
1<0.070Low level of competitiveness
20.070~0.132Lower level of competitiveness
30.132~0.364Medium level competitiveness
40.364~0.605Higher level of competitiveness
5>0.605High level of competitiveness
Table 4. Moran’s and z-value of regional tourism competitiveness in Ningxia.
Table 4. Moran’s and z-value of regional tourism competitiveness in Ningxia.
IndicatorsREDLCTRECTESCTCC
Moran’s 0.3584 *−0.05440.4886 *0.3888 *
Z-score2.8235−0.04623.95852.9873
Note: * indicates significant at the level of 0.01. REDLC represents regional economic development level competitiveness; TREC represents tourism resource endowment competitiveness; TESC represents tourism environment support competitiveness; TCC represents tourism comprehensive competitiveness.
Disclaimer/Publisher’s Note: The statements, opinions and data contained in all publications are solely those of the individual author(s) and contributor(s) and not of MDPI and/or the editor(s). MDPI and/or the editor(s) disclaim responsibility for any injury to people or property resulting from any ideas, methods, instructions or products referred to in the content.

Share and Cite

MDPI and ACS Style

Zhang, S.; Chi, L.; Zhang, T.; Wang, Y. Optimization of Tourism Management Based on Regional Tourism Competitiveness Evaluation: Evidence from Ningxia Hui Autonomous Region, China. Sustainability 2023, 15, 9591. https://doi.org/10.3390/su15129591

AMA Style

Zhang S, Chi L, Zhang T, Wang Y. Optimization of Tourism Management Based on Regional Tourism Competitiveness Evaluation: Evidence from Ningxia Hui Autonomous Region, China. Sustainability. 2023; 15(12):9591. https://doi.org/10.3390/su15129591

Chicago/Turabian Style

Zhang, Shengrui, Lei Chi, Tongyan Zhang, and Yingjie Wang. 2023. "Optimization of Tourism Management Based on Regional Tourism Competitiveness Evaluation: Evidence from Ningxia Hui Autonomous Region, China" Sustainability 15, no. 12: 9591. https://doi.org/10.3390/su15129591

APA Style

Zhang, S., Chi, L., Zhang, T., & Wang, Y. (2023). Optimization of Tourism Management Based on Regional Tourism Competitiveness Evaluation: Evidence from Ningxia Hui Autonomous Region, China. Sustainability, 15(12), 9591. https://doi.org/10.3390/su15129591

Note that from the first issue of 2016, this journal uses article numbers instead of page numbers. See further details here.

Article Metrics

Back to TopTop