Next Article in Journal
Developing a Sustainable Machine Learning Model to Predict Crop Yield in the Gulf Countries
Previous Article in Journal
A Monitoring Method for Corporate Environmental Performance Based on Data Fusion in China under the Double Carbon Target
 
 
Font Type:
Arial Georgia Verdana
Font Size:
Aa Aa Aa
Line Spacing:
Column Width:
Background:
Article

Load Profile and Load Flow Analysis for a Grid System with Electric Vehicles Using a Hybrid Optimization Algorithm

Department of Electrical Power Engineering, Faculty of Engineering and the Built Environment, Durban University of Technology, Durban 4000, South Africa
*
Author to whom correspondence should be addressed.
Sustainability 2023, 15(12), 9390; https://doi.org/10.3390/su15129390
Submission received: 17 May 2023 / Revised: 9 June 2023 / Accepted: 9 June 2023 / Published: 11 June 2023

Abstract

As they become more widespread, electric vehicles (EVs) will require more electricity to charge. It is expected that a range of grid transportation solutions that complement one another and considerable transmission infrastructure changes will be needed to achieve this goal. Strategic planning and control, including economic models and strategies to engage and reward users, can reduce energy loss on the power network. This would eliminate grid upgrades. Bidirectional charging of EVs can help transmission systems cope with EV allocation. Power loss and voltage instability are the transmission network’s biggest issues. Adding EV units to the transmission network usually solves these problems. Therefore, EVs need the right layout and proportions. This study determined where and how many radial transmission network EVs there should be before and after the adjustment. To discover the best EV position and size before and after the dial network modification, a hybrid genetic algorithm for particle swarm optimization (HGAIPSO) was utilized. Electric vehicles coordinated in an active transmission network reduce power losses, raise voltage profiles, and improve system stability. Electric vehicles are responsible for these benefits. The simulation showed that adding EVs to the testing system reduced power waste. The system’s minimum bus voltage likewise increased. The proposed technology reduced transmission system voltage fluctuations and power losses, according to the comparison analysis. The IEEE-30 bus test system reduced real power loss by 40.70%, 36.24%, and 42.94% for the type A, type B, and type C EV allocations, respectively. The IEEE-30 bus voltage reached 1.01 pu.

1. Introduction

Variations in load demand have always made it vital for power transmission networks to be able to adapt to changing conditions. Regrettably, this has led to voltage oscillations that exceed the permissible variation range with a number of buses, in addition to power losses [1]. As a consequence of this, appropriate locations and scales of EVs are required in order to enhance the voltage profile and decrease electrical power losses. The research indicates that annual growth in global consumption will average 1.6 percent between now and 2025 [2]. This growth is expected to continue until 2025. As a consequence of this, electric vehicles (EVs) are likely going to play a more significant role in the power systems of the future. Electric vehicles are currently seeing increased adoption in the electrical transmission network sector as a result of the generally positive effects they have on power systems. Electric vehicle (EV) systems are essential for the development of smart grid technology and form the infrastructure of intelligent electrical networks [3].
It is essential to study the ways in which EVs will alter the technological landscape of electrical networks in order to prepare for these changes. It will take some time before an accurate assessment of the influence that electric vehicles have on the technical side of power networks can be performed [4]. When EVs are integrated into electrical transmission networks, it is necessary to link the EVs in such a way as to ensure that there are no power losses and no alterations to the voltage profile. Fault currents, voltage oscillations, voltage management interference, etc. can cause these issues. Because installing EV units in power systems is difficult, considerable consideration must be paid to their siting and sizing to minimize losses and maximize their voltage profile. This is necessary in order to achieve these two goals. Currently, a number of different optimization strategies for the positioning of electric vehicles within the electrical transmission network are being developed, with the intention of reducing the amount of power that is lost and enhancing the voltage profile [5].

1.1. Context, Background, and Motivation

New competitors entered the market in the early 1990s when many countries implemented open-energy markets and liberalized electricity generation. Traditional generators generate carbon dioxide, contributing to global warming. Solar and wind energy have lower emissions compared to fossil fuels such as coal, gas, and oil. Government incentives encourage IPPs to employ renewable energy. Power system designs did not initially address EV-integrated transmission system redial design. EVs must be ideally placed and sized to fulfill systems’ technical and economic demands. Optimal allocation and sizing are mostly used in decision-making algorithms.

1.2. Problem Statement

Reconfiguring the electrical transmission network and strategically placing EVs help optimize power loss and the voltage profile. HGAIPSO is an AI-based technique that preferentially arranges particles; it was used to restructure electric transmission networks in this research. In order to regulate reactive power and prevent power outages, this research establishes how EVs should be transmitted and integrated into electrical grids. Algorithms such as PSO, IPSO, and GA are explained. It will take some time for energy systems to learn to deal with the technical ramifications of EVs. Connecting EVs to electrical transmission networks is necessary to mitigate power losses and voltage variations.
  • Bus assignment for electric vehicles in a power system is affected by load characteristics such as the reactive power control limit and the power loss sensitivity;
  • For EV placement and sizing, a hybrid GA-IPSO solution solves the load flow problem with restrictions. To test the algorithm’s performance, the IEEE-30-bus test system was employed.

1.3. Research Aims and Objectives

  • An improved optimization technique for the upgrade of electrical power networks is proposed in this research. Minimum real power loss, maximum reactive power, and steady voltage amplitude are just a few of the requirements that are considered by the algorithm at each iteration;
  • HGAIPSO algorithm is used for efficient EV allocation in electrical transmission networks;
  • Optimal sizing and the placement of EVs minimizes power losses and smooths out voltage profiles.

1.4. Research Question

What characteristics of a system that is enabled for vehicle-to-grid (V2G) justify its adoption despite the possibility that it will not be cost-effective, that it will not be able to comply with regulations, or that it will have any other limitations?

1.5. Paper Structure

This paper has five sections. The introduction covers the electrical transmission network basics. This section also covers power system losses, voltage profiles, and how EVs affect power system performance. In Section 2, we discuss the many methods used to optimize power systems, as well as the elements that affect these methods, the equation for the multi-objective function, and the constraints that must be adhered to. In the third section, “Methodology”, we go over the thought processes that led to the selection of the suggested optimization algorithm, and we describe in depth the analysis of each optimization plan, including its parameters, steps of implementation, flowcharts, and techniques. Section 3 also details the algorithm and flowchart. Section 4 discusses the results using tables and graphs. Section 5 presents the conclusion.

2. Literature Review

2.1. Configurations of EVs

EVs have the ability to run solely on electric propulsion or in conjunction with an internal combustion engine (ICE). The simplest sort of EV relies just on batteries as its source of energy; however, there are many variants that make use of a variety of other types of energy sources. These automobiles are hybrid electric models (HEVs) [6]. The Technical Committee 69 Electric Road Vehicles (ERV) of the International Electrical Technical Commission proposes that vehicles with two or more forms of energy source, storage, or converters can be classified as HEVs as long as at least one of them provides electrical energy. This recommendation was made in response to a question posed by the Technical Committee 69 ERV of the International Electrical Technical Commission. This specification makes it possible to combine ICE and batteries, batteries and flywheels, batteries and capacitors, etc. [7] in a number of hybrid electric vehicle configurations. As a result, regular people and industry professionals have started referring to hybrid electric vehicles (HEVs), ultra-capacitor-assisted electric vehicles (FCEVs), and fuel cell electric vehicles (FCEVs) to describe automobiles that have both an internal combustion engine and an electric motor. These terminologies have garnered a significant amount of support, and on the basis of this standard, EVs can be categorized as follows [8]:
  • Electric battery vehicles (BEVs);
  • Hybrid electric vehicles (HEVs);
  • Plug-in electric hybrid vehicles (PHEVs).

2.1.1. Battery Electric Vehicles (BEVs)

Given that a battery is the only source of energy for the powertrain of a BEV, as shown in Figure 1, the range that may be achieved by such a vehicle is directly proportional to the capacity of the battery [9]. A BEV is completely carbon dioxide (CO2) emission-free because it does not have a tailpipe or other source of exhaust emissions. BEVs have the potential to go between 100 and 250 km on a single charge while using 15 to 20 kWh for every 100 km driven. This range is determined by the characteristics of the vehicle. There is a range between 300 and 500 km for battery electric vehicle models that have larger battery packs [10]. However, battery electric vehicles (BEVs), in comparison to other types of EVs, have a substantial disadvantage due to their significantly reduced driving range and dramatically increased charging periods. The most effective way to address this issue would be to design and implement an EMS that is suitable for BEVs.
Compared to the three previous braking techniques, the one presented here increased the range to 20 km/kWh. This innovative braking technique could increase the range by 4.16 km/kWh compared to mechanical braking alone. One technique to expand the range of battery electric vehicles (BEVs) is to increase the battery pack’s capacity. However, it is possible that a battery pack with a large capacity is not useful because it requires a significant amount of space and significantly increases the weight of the vehicle [11]. This has a direct impact on the vehicle’s performance as well as its fuel economy, and it also raises the total cost of the vehicle. An electric three-wheel vehicle that is fully loaded (300 kg) and has a lithium-ion battery pack (LIB) that is 16 kWh has a range that is approximately 12.5% less than it would have with a half-load (150 kg) (from 200 to 175 km) [12].
Examining different driving styles is another method that can be used to extend the range of a battery electric vehicle (BEV) without having to increase the capacity of the battery. Controlling the flow of energy and power is one way that one might put this method into action when driving. An algorithm was proposed to cut down on journey time and the amount of gasoline used. The fact that this technique is based on a multi-objective algorithm enables it to produce results that are superior to those produced by other algorithms that have been examined. Some studies [13,14] have suggested a velocity profile optimization-based optimal control method to reduce energy consumption. The proposed algorithm was able to cut energy consumption by between 8 and 10%, thanks to its management of the driving duration and speed. These citations provide a workable answer to the problem of lowering the battery capacity while maintaining a lower overall energy consumption [15].

2.1.2. Hybrid Electric Vehicles (HEVs)

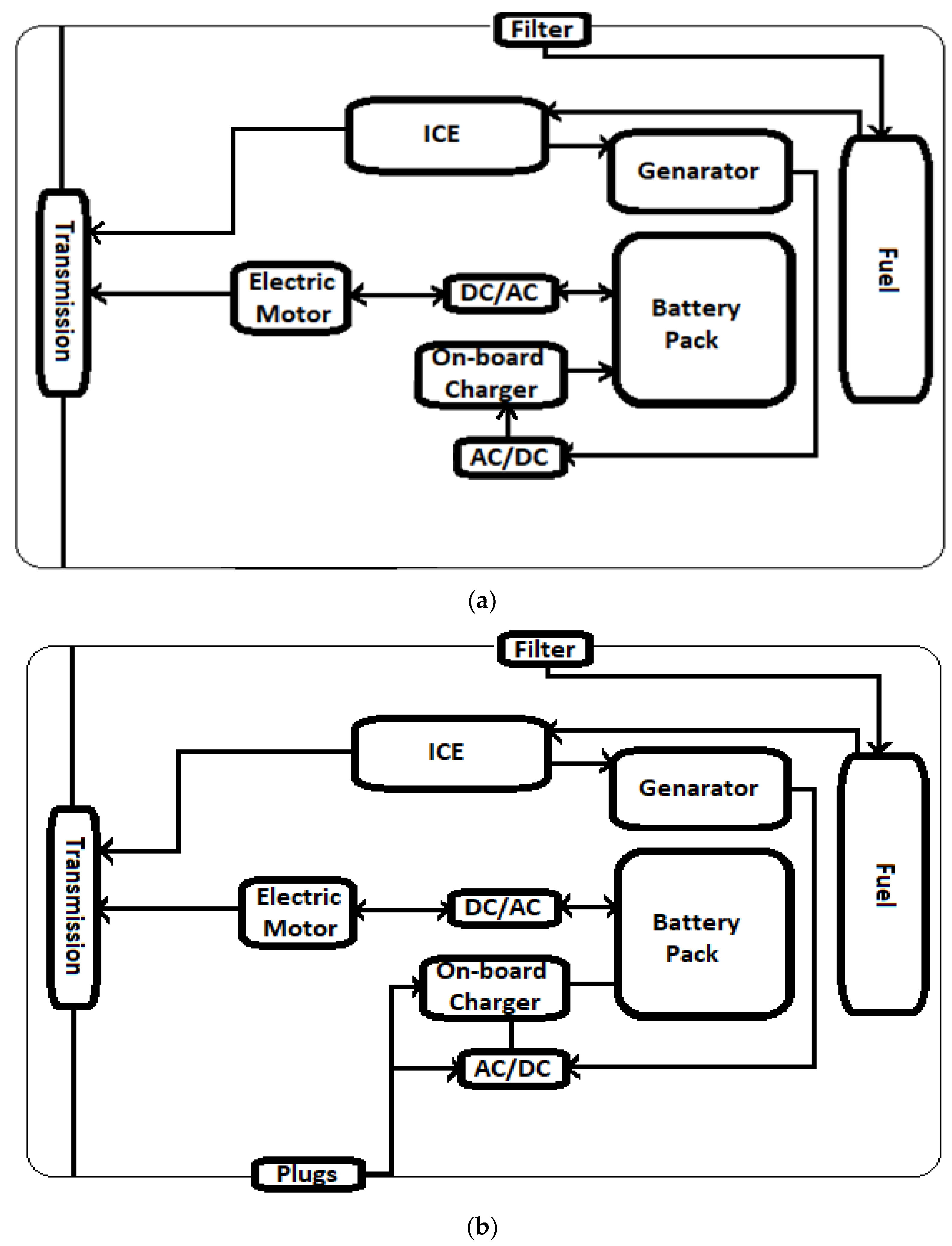
In accordance with the standards set forth by Technical Committee 69 (Electric Road Vehicles) of the International Electro-Technical Commission, a hybrid electric vehicle (HEV) is a motor vehicle that utilizes two or more energy sources, storage devices, or converters, at least one of which creates electricity. Unlike conventional vehicles, HEVs use several energy sources, storage, and/or converters [16]. Because BEVs have a limited driving range, hybrid electric vehicles (HEVs), which combine a traditional internal combustion engine (ICE) with a battery system, have become an appealing option. An electric motor is the only source of propulsion for a series hybrid electric vehicle, as shown in Figure 2a. In contrast, both an internal combustion engine (ICE) and an electric motor are connected to the gearbox of a parallel hybrid electric vehicle (HEV), which transmits power to the wheels simultaneously (see Figure 2b). Many studies have been conducted to determine the amount of fuel that parallel and series hybrid electric vehicles consume, as well as how efficiently they use their fuel. The study by [17], for instance, compared the amount of gasoline that was consumed by series and parallel HEV road sweeper trucks while keeping the same amount of power and traveling the same amount of distance.
Based on the findings of the comparison, the series hybrid design (3.8 L/h) had a lower fuel consumption rate than the parallel hybrid design (6.2 L/h). When the vehicle was operating in the series hybrid mode, the internal combustion engine (ICE) kept its speed constant throughout the transport mode. Due to the fact that there are three different conversions that take (place mechanical, electric, and mechanical), parallel HEVs are theoretically considered to have smaller power conversion losses than series HEVs do. When the power splitting mode is engaged, it is possible to cut losses in the drive train, the engine, and the braking system [18,19]. This could lead to a gain in the fuel economy that ranges from 0.3 to 36.7%. In addition to this, the fuel efficiency of parallel HEVs can be up to 68 percent better than that of a traditional automobile. This substantial improvement in fuel efficiency was made possible, in part, by the implementation of regenerative braking, which refers to the recuperation of energy that would have otherwise been lost. As a consequence of these studies, series hybrid electric vehicles (HEVs) have been successfully deployed in transportation mode [20].
Mild hybrid electric vehicles, also known as MHEVs, are another form of hybrid electric vehicle (HEV) that are equipped with an electric motor and a battery that has a capacity that is on the lower end of the spectrum (10–20 kW) [21]. Although the hardware components of this form of EV and other types of HEVs are identical, the control algorithms used by each of these categories of vehicles are very different. Because the internal combustion engine is responsible for the majority of the production of the vehicle’s propulsion energy, a gasoline-powered hybrid electric vehicle (MHEV) is distinguished from other types of HEVs by having a lower hybridization power of approximately 15% and smaller driving electric components. This is due to the fact that the internal combustion engine is responsible for the majority of the production of the vehicle’s propulsion energy [22]. When it comes to energy management, the most difficult obstacle for HEVs to overcome is likely going to be the combination of many energy sources and optimization. In order to determine a pattern of a driving cycle’s energy consumption, a comprehensive modeling system, data from test runs, and simulator software that has been approved for commercial use are required. In addition, the data from the test runs are necessary in order to obtain the energy consumption [20].

2.1.3. Plug-In Electric Hybrid Vehicles (PHEVs)

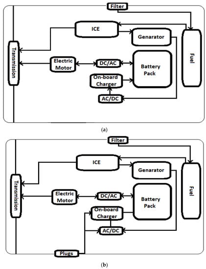
The range of HEVs has increased, which has led to the development of PHEVs. Like HEVs, plug-in hybrid electric vehicles (PHEVs) have an internal combustion engine (ICE), an electric motor, a generator, and a battery. Regenerative braking can be replaced with utility grid charging. PHEVs are BEV/HEV hybrids [23]. Figure 3a,b shows different plug-in hybrid electric automobiles (PHEVs). Hybrid electric vehicles use “series” or “parallel” ICEs to charge the battery or provide traction.
Larger battery packs are necessary for PHEVs because they can potentially charge off the grid, unlike HEVs. The maximum state-of-charge (SOC) that a hybrid electric vehicle (HEV)’s battery is allowed to hold is limited by the charge sustenance mode (CS). Depending on the driver’s preference, a plug-in hybrid electric vehicle (PHEV) can switch between the charge depletion (CD) mode (which prioritizes the electric motor over the internal combustion engine) and the pure electric (EB) mode [24]. The fuel consumption in parallel PHEVs was reduced using the charge depletion mode in this research. The urban dynamometer driving schedule (UDDS) reduced parallel PHEV fuel consumption by 7.1% over 64 km, 6.3% over 48 km, and 5.6% over 32 km. This study found that the PHEV’s CD control technique effectiveness increased proportionally with the test distance.
In the same way as with BEVs, when the battery capacity of PHEVs increases, the primary issue shifts to the charging time; as a result, charging strategies are required to maintain the vehicle’s performance. A fast charger can give a higher DC current capacity for car charging. Both standards support quick charging. In [25], they developed, implemented, and tested the V2G system. A vehicle with a fully functional CHAdeMO inter-face (VCI) at the physical and protocol levels was able to control communication and electrical transfer between the car and the charger. The VCI was fully implemented at both the physical and protocol standards. Plug-in hybrid electric vehicles and battery electric vehicles could shape the future of transportation by storing energy from the grid in their batteries and feeding it back into the transmission network when needed [26].
It was possible to achieve optimal charging timing for plug-in hybrid electric vehicles (PHEVs) by synchronizing a number of plug-in hybrid electric vehicles (PHEVs) inside a smart grid system. The findings reveal that it had an adequate level of robustness and provided values with a standard deviation that was less than 1 (=0.8425). Figure 4 illustrates the configuration of the powertrain used in series–parallel hybrid electric vehicles and plug-in hybrid electric vehicles [27]. HEVs and PHEVs that run in a series–parallel mode are able to make use of all of the benefits that are associated with running in either the series or the parallel mode. These benefits include increased fuel economy, increased range, and increased efficiency.
A study on the efficiency of fuel usage in series–parallel plug-in hybrid electric vehicles was carried out by Zhao and Burke. Their research showed that a series–parallel PHEV using the UDDS (city driving) method had a fuel economy that was 18.1 km/L lower than a similar series shaft PHEV, which averaged 20.4 km/L. This information was derived by comparing the two types of PHEVs using the same driving strategy. As a result of the energy allocation and power management in the drive system, it provided a real-world example of the control method for series–parallel plug-in hybrid electric vehicle (PHEV) power management. This was possible since it was based on a drive system. The result brought the overall system’s efficiency up by 27.50 percentage points, from 19.3 to 24.6 km/L. Nonetheless, this type of vehicle is heavier, has a less sophisticated look, and carries a higher price tag [28].
Another type of plug-in hybrid electric car is an extended-range electric vehicle (EREV). In contrast to other types of PHEVs, the electric motor always powers the wheels, and the internal combustion engine doubles as a generator to keep the vehicle’s battery charged whenever it runs low or when the vehicle is in motion [29]. It is possible that the decreased consumption of mineral resources is due to the vehicle’s smaller size and the fact that there are fewer components overall. It is possible to achieve minimal fuel consumption since gasoline is only required to run the generator. The fact that the generator is the solitary component that is used in the process of providing electricity to the vehicle makes this outcome conceivable. The generator’s speed and torque can both be adjusted to achieve the highest possible levels of energy efficiency in order to cut down on the amount of money spent on fuel [30]. Because of the range extender, EREVs are able to travel further than BEVs; nevertheless, in order to compete with BEVs in terms of energy efficiency, they need to be much more compact.

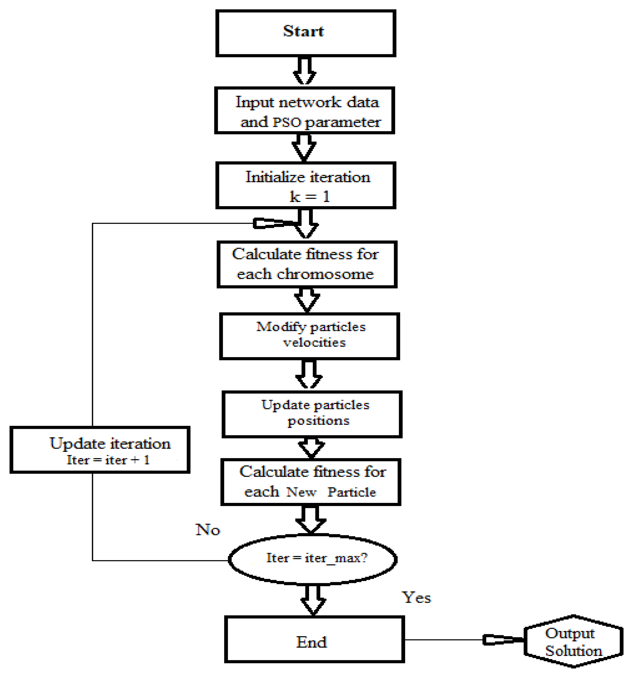
2.2. Genetic Algorithm

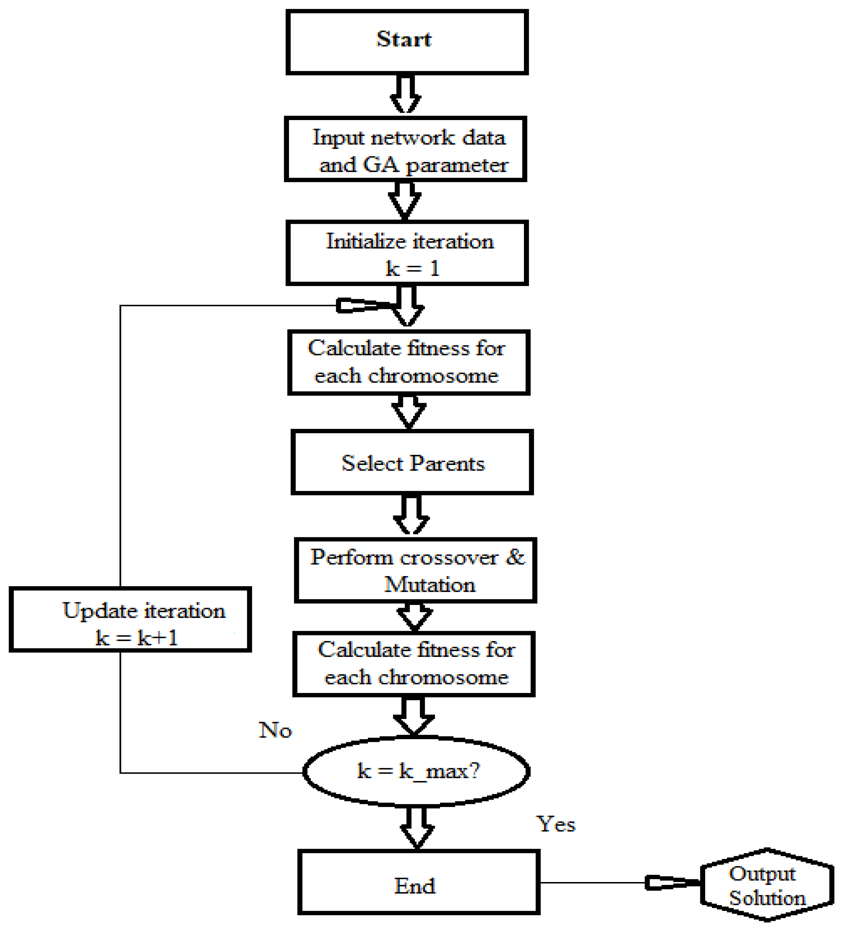
Regarding genetic algorithms and unconstrained optimization approaches, GAs simulate the concept of evolutionary adaptation, allowing for a population’s offspring to better adapt to their surroundings over time. The “evolutionary adaptation principle”, as it is now known, was initially proposed by Charles Darwin. This is achieved by breaking down the problem at hand into a collection of N-dimensional sub-problems, each of which can be optimized independently of the others [31,32,33]. The GA’s building blocks are genes and chromosomes, and their parameters for the usual sort of optimization are expressed as strings of binary code. DNA is organized into chromosomes by combining what are basically binary codes, called GA genes, with one another. Based on the n chromosomes, which reflect the m optimized parameters, the population in the GA is a fair representation of the space of feasible solutions. A generalized approach to solving engineering problems is shown in Figure 5. Using the steps of a genetic algorithm, a flowchart was created to represent the procedure.
We found the best capacitor rate by simulating loads of several intensities with off-the-shelf capacitors. Reactive power injection was used by Mehrdad Movahed to smooth out voltage profiles in end busses that were otherwise very steep in [34,35]. The best reactive power injection parameters were found with the help of genetic algorithms. Thus, the voltage profile was improved, and losses were cut down. Radial transmission networks, as stated by Carpinelli in [36], should locate EVs so as to incur the least system losses. Using both equality and inequality constraints, a GA was able to find a solution to an optimization problem with the objective of minimizing real power loss. The location of the active power loss was dependent on the amount of real power injected by the EV. They proved that more sites within economically viable regions yielded better results. Only the passive power loss was included in this formula [37]. Saeed Amin Hajizadeh and Ehsan Hajizadeh Poor [38] found that using genetic algorithms lowered the power loss and the voltage profile in radial transmission systems. It was found by the authors that voltage profile losses can be minimized by strategically deploying distributed generating units and capacitors. Shunt capacitors are the most effective in transmission centers situated close to the load.

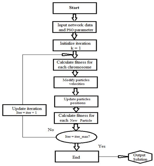
2.3. PSO Algorithm

PSO is an optimization technique that takes its cues from natural phenomena such as birds flocking and fish schools. Particle swarm optimization (PSO) generates a population of particles and scatters them across the search space (see Figure 6). The particles’ fitness scores are used for optimization purposes. When the particles have experienced their optimum position and solution, they will arrive at their optimal position. Based on their past velocity, their optimal position, and the optimal position of the swarm, the particles’ present velocities are calculated. According to Amin and Ehsan Hajizadeh [39], PSO-based transmission planning is the way to go. They came up with a multi-objective method to figure out the best configuration of decentralized power plants to reduce transmission losses. These expenditures and the PSO and diet strategy were more evenly matched. Finding the optimal locations for shunt capacitors and EV units was the goal of the study [40,41] by Kai Zou and A. P. Agalgaonkar.
Using the novel binary particle swarm optimization (NBPSO) method, N. Mancer, B. Mahdad, and K. Srairi enhanced the overall voltage profile in power transmission systems by incorporating the optimal placement of shunt capacitors subject to limitations [42,43]. Through a process of near-global optimization, the NBPSO technique established the optimum values and placement of capacitors. Incorporating shunt capacitors into the sizing and positioning of capacitors was carried out. In a recent paper [44], Mehdi Nafar employed discrete particle swarm optimization (DPSO) to improve the voltage profiles of a DG&C system and lower the total harmonic distortion (THD). Capacitor reactance and system reactance were not allowed to resonate in a harmonic fashion thanks to a term in the objective function. The voltage, total harmonic distortion, and the size and number of capacitors and generators were all constraints. The suggested algorithm was applied using a modified version of the IEEE’s 33-bus test system [45].

2.4. IPSO Algorithm

IPSOs were modeled taking into account only real power losses, with the goal of lowering losses while keeping the voltage profile and stability margin constant. The optimal placement and sizing of several EVs were optimized by N. Singh and S.C. Srivastava using IPSO, as described in [46,47]. The study’s authors showed that when applied to the placement of a single EV, the strategy outperformed both classical and analytical approaches. Umapathi Reddy et al.’s IPSO-based approach to loss reduction in imbalanced radial transmission networks was implemented in [11]. In addition, a technique for identifying buses that makes use of power loss indices (PLI) analysis to pinpoint where precisely capacitors should be installed was detailed. Each of the IPSO algorithm’s n particles represents a different candidate solution, and each particle is an m-dimensional real-value vector with m optimized parameters. These values are the problem space’s dimensions. The IPSO procedure entails a number of stages. Each unique optimization problem requires a unique implementation of the IPSO algorithm [11].

3. Methodology

3.1. IEEE-30 Bus Electrical Network

The IEEE-30 bus test is meant to simulate the electrical infrastructure in the central United States, representing a subset of the larger American Electric Power System. These buses’ potential model voltage ranges from 33 to 132 kilovolts. No attention is paid to line restrictions during the IEEE-30 bus test. The line diagram of the test system is shown in Figure 7, and the bus load injection of the IEEE-30 bus test system is shown in Table 1. The IEEE test system features both of these schematics [12,13].

3.2. Types of EVs and Number of EVs Used

This research aimed to optimize the placement and size of three distinct classes of electric vehicles (EVs) under the condition that EVs are functioning in any of the three scenarios outlined below.
  • Scenario 1: Type A EVs inject active power, with the number of EVs to be employed decided by the suggested algorithm, and one EV installed at every selected bus.
  • Scenario 2: Type B EVs inject both active and reactive power; the quantity of EVs to be employed is decided by the proposed method, and one EV is installed per chosen bus.
  • Scenario 3: Type C EVs inject active power and absorb reactive power; the number of EVs to be employed is calculated by the proposed algorithm, and one EV is installed for each chosen bus.

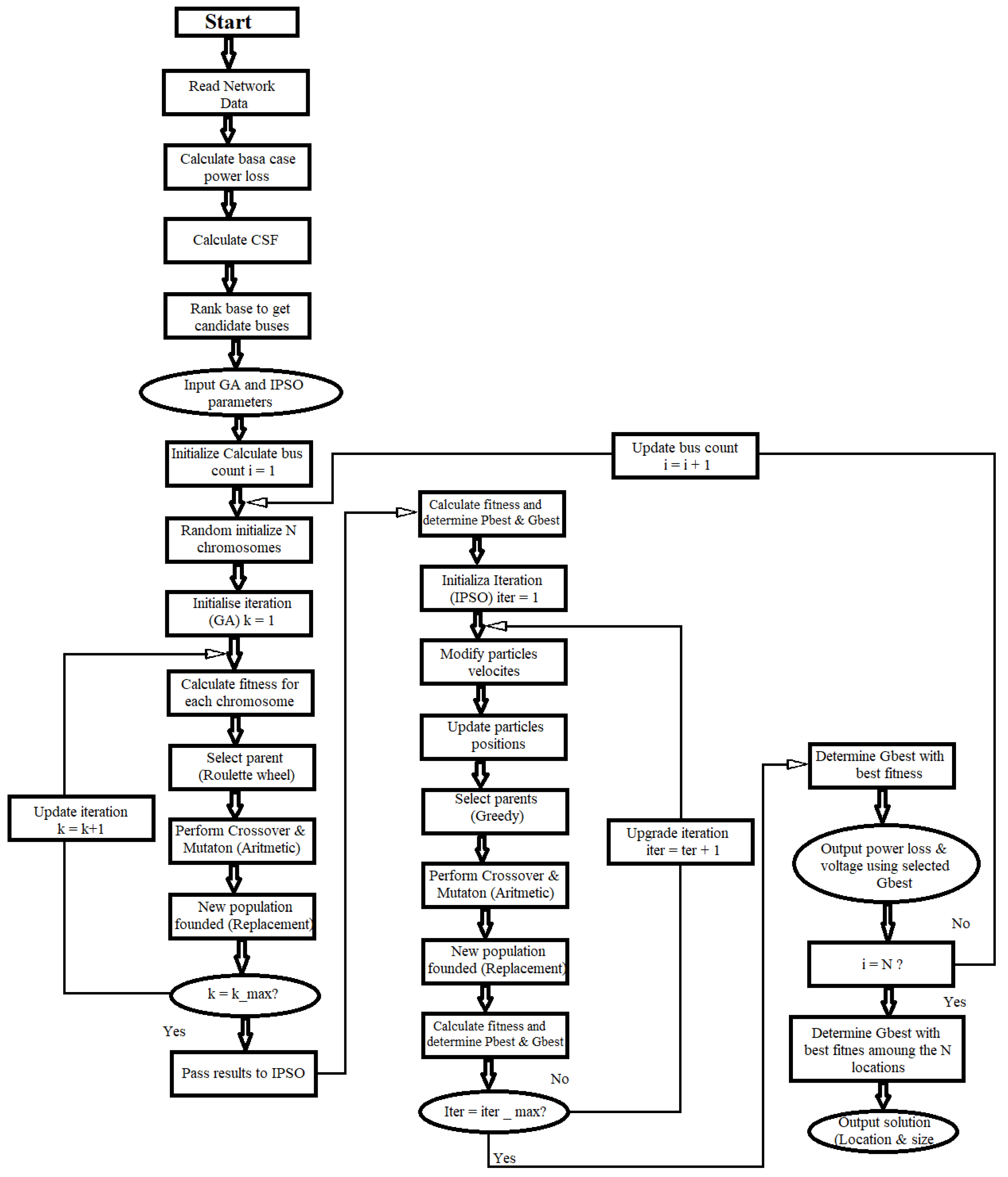
3.3. Development of HGAIPSO Algorithm

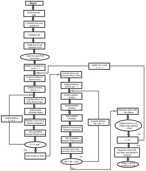
In order to make the most efficient use of DG, the suggested method is a cross between a genetic algorithm (GA) and improved particle swarm optimization (IPSO). In order to improve the voltage profile and cut down on the amount of power lost across the transmission system, DG units are strategically placed inside specific buses. The buses that are utilized for the DG location are selected on the basis of criteria impacting the power flow and the sensitivity of power loss [48]. The number of iterations that are performed can be lowered in the suggested algorithm (HGAIPSO), which allows for faster selection. The positioning of the DG unit is decided by HGAIPSO according to the sensitivity parameters involved.
IPSO obtains some output from the GA, which includes the DG locations and DG sizes for a variety of different solutions. After that, IPSO uses this GA output as the initial particle set for its simulation. Because of this, IPSO is able to reach convergence more quickly. By utilizing IPSO, genetic algorithms are used to derive the best possible solutions. The implementation steps for optimally allocating DG units in the transmission system using HGAIPSO are shown in Figure 8 below [14].

3.4. Formulation of System Power Flow Sensitivity Factors

3.4.1. Change in Reactive Power Flow Analysis

If second and higher-order terms are ignored, and Taylor series approximation is used, the change in the real line flow is expressed as [15]:
Δ Q L i j = Q L i j δ i Δ δ i + Q L i j δ j Δ δ j + Q L i j v i Δ V i + Q L i j v j Δ V i
As may be seen in the following illustration, the coefficients in the earlier equation are determined by applying the partial derivatives of the real power flow with respect to V:
Q L i j δ i = 2 g i j 2 V i V i sin δ i j
Q L i j δ i = 2 g i j 2 V i V i sin δ i j
Q L i j δ i = 2 b i j s h V i b i j   2 V i 2 V j cos δ i j
Q L i j δ j = 2 b i j s h V j b i j   2 V j 2 V i cos δ i j
where
  • bij is the nodal voltage of bus i;
  • vi is the nodal voltage of bus j;
  • b i j s h is the conductance of lines g and i;
  • δij is the difference between buses i and j in the phase angle;
  • nL stands for the number of lines in the network.

3.4.2. Formulating the Power Loss Sensitivity Factors

When determining the real power flow sensitivity factors, one considers how the active power injected at any other bus n affects the real power flow along transmission or transmission lines connected between bus i and bus j. Reactive power flow sensitivity factors allow one to quantify how reactive power flows through transmission or how transmission lines connecting buses i and j change in response to changes in the reactive power injected at any other bus. The matrix form of the equations used to represent changes in the line flow is [16]:
Δ P L i j Δ Q L i j = P L i j δ P L i j V Q L i j δ Q L i j V Δ δ Δ V
Using the Newton–Raphson approach, variables ∆δ and ∆V may be extracted from the load flow solution as shown below:
The Jacobian matrix of the full N-R load is expressed as
Δ P Δ Q = J Δ δ Δ V = J 11 J 12 J 21 J 22 Δ δ Δ V
Thus, the variables ∆P and ∆Q were obtained from the following equation:
Δ δ Δ V = J 1 Δ P Δ Q = J 11 J 12 J 21 J 22 1 Δ P Δ Q
Once the derived equation is substituted for the variables ∆P and ∆Q in the equation for the change in line flows, the following results:
Δ P L i j Δ Q L i j = P L i j δ P L i j V Q L i j δ Q L i j V J 1 Δ P Δ Q
Equation (10) provides the change in power in both real and reactive terms and can be used to compute both the reactive and real power flow sensitivity factors. The following is a representation of the actual power flow sensitivity factors [17]:
δ P L i j δ P n δ P L i j δ Q n = S P P S P Q = J T 1 δ P L i j δ δ P L i j V
The following is a representation of the reactive power flow sensitivity factors:
δ Q L i j δ P n δ Q L i j δ Q n = S Q P S Q Q = J T 1 δ Q L i j δ δ Q L i j V
where
  • J is the Jacobian matrix of power flow, and the superscript T denotes the transpose;
  • S(P−P) is the real power flow sensitivity related to the real power injection;
  • S(P−Q) is the active flow sensitivity related to the reactive power injection;
  • S(Q−P) is the reactive power flow sensitivity related to the active power injection; and
  • S(Q−Q) is the reactive power flow sensitivity related to the reactive power injection.
The four sensitivities in this instance are column vectors with dimensions equal to the number of system buses.

3.4.3. Methods for Selecting Weights in Multi-Objective Optimization

In a multi-objective function, the designer might assign different weights to different objectives. The authors of this study highlight the importance of reducing actual power loss because doing so can reduce total operating costs and increase power network efficiency [18]. Since the other two factors are also crucial, a study was conducted to determine the best weight combination for the multi-objective function by examining the impact of the weights on fitness. In this analysis, we assumed that weight values were positive and within the following range: W1 was in the range of 0.6–0.80, whereas W2 and W3 were constrained to a range of 0.1–0.30.
This was implemented to place greater weight on the index for reducing real power loss, while all three indices were still taken into account as part of the multi-objective function. Note that in every case, the equation |W1| + |W2| + |W3| = 1 must hold true. The value of 68.81 MVAR was obtained through an estimation of the reactive power in the base case by utilizing the Newton–Raphson methodology. This value was utilized for valid comparisons. The number of EVs in both the optimization work and the comparative work was the same. There was a 0–12 MW actual power limit for A, B, and C EVs, a 0–3 MVAR reactive power limit, and a 3–0 MVAR reactive power restriction, respectively [19].

4. Results, Analysis, and Discussion

The Newton–Raphson method was used to assess the power losses and voltage levels once it was determined that four distinct EV sizes and locations should be used. The calculations of power loss were evaluated and contrasted with those obtained through the use of various approaches. It was demonstrated that the HGAIPSO methodology was able to achieve a decrease in real power loss that was 40.7040% for Type A EVs. This reduction was significantly larger than the reductions that were achieved by the GA (25.1002%), PSO (31.4187%), and IPSO (31.849%). The EV that was created by using the suggested method exhibited good results with the EV allocations for loss reduction when compared to the EV that was acquired by using other techniques. This was determined by comparing the EV that was obtained using the proposed method to the EV that was obtained using other ways. The HGAIPSO method performed better than the GA, PSO, and IPSO approaches when it came to selecting the optimal placement and size for a Type A EV in order to reduce the power loss over the electrical transmission system. This is because the HGAIPSO method uses a hybridized version of these three methods.
As can be seen quite plainly in Figure 9 and Table 2, the addition of electric vehicles did not cause the voltage levels to either increase to levels that are unsafe or decrease to levels that are unsafe. The voltages of every bus clearly fell within the permitted range of 0.95 pu to 1.1 pu, which was obviously met by all of the buses. With the help of the HGAIPSO approach, the voltage of the bus was raised from below the minimum required to at least the permitted 1.01 pu. No instances of voltage levels that were deemed unsafe have been discovered. Figure 10 presents a comparison between the voltages for a situation in which there were no electric vehicles and the voltages for a scenario in which there were the ideal number of EVs placed and sized. This comparison was made with the help of the GA, PSO, IPSO, and HGAIPSO. An EV may nevertheless have an impact on the system’s capacity to maintain a constant voltage despite the fact that the voltages in an IEEE-30 bus system are permitted to have a range from 0.95 pu to 1.1 pu.

4.1. Scenario 2, Type B EV

The columns in Table 3 on physical fitness and EV size served as a reference for us as we selected the four best locations for Type B EVs and their corresponding optimal sizes. When it came to the fitness values and the corresponding EV sizes, these regions just provided the minimal essentials at best. In the following list, the four most advantageous locations are shown in ascending order of increasing success, and the optimal EV sizes that correspond to those locations are also included. Electric vehicles on buses 19 and 23 generated a total of 11.7872 megawatts and 2.9609 megavolt-amperes of energy, respectively. Electric vehicles on bus 24 generated a total of 12.0001 megawatts and 1.3702 megavolt-amperes of power.
Using the HGAIPSO approach to optimize the placement and size of this type of EV can result in a reduction of real power losses by 36.2403%, as shown in Table 3 and Figure 11. This can be accomplished by minimizing the EV’s overall footprint. This result is much superior to the outcomes that were obtained by employing the GA (a 32.2923% reduction), PSO (a 31.5890% reduction), and IPSO (a 33.1638% reduction). Because of their ability to minimize power loss, these methods were selected for sizing and assigning the electric vehicles (EVs), and the sizes that were determined using these methods are equivalent to those discovered using alternative methods.

Voltage Profile

After determining where the Type B electric vehicles should go and how large they should be, the researchers looked at the voltage profile of the IEEE-30 bus system. The results of the investigation into the voltage levels of the bus are illustrated in the following picture, Figure 12, which can be found below. This scenario is contrasted with another in which electric vehicles (EVs) were parked in a variety of locations, and their performance was evaluated using a variety of measures, as well as with a third situation in which there were no EVs present. Both of these scenarios were compared with a scenario in which there were no EVs present.
The voltages in a world without electric vehicles (EVs) are shown in Figure 12 in comparison to the voltages in a world where EVs have been optimally placed and scaled using the GA, PSO, IPSO, and HGAIPSO. This contrast is depicted in the bottom portion of the illustration. Even when the voltages are within the permitted limits of 0.95 pu to 1.1 pu, an EV may still be able to disrupt the stability of the voltages in an IEEE-30 bus system. This is because an EV has a higher resistance to voltage changes. There is a 0.95 pu to 1.1 pu permissible range of values for this parameter. As shown in Figure 12, the introduction of EVs did not lead to an increase in voltage levels that were in violation of local regulations. This conclusion has some support from the available evidence. Throughout the entirety of the experiment, each of the bus voltages remained, as far as can be determined, within the prescribed range of 0.95 pu to 1.1 pu. This was a requirement of the experiment. Because the HGAIPSO strategy was effective in lowering the bus’s voltage, it was determined that none of the bus voltages had been measured at levels that were higher than the permissible limit.

4.2. Scenario 3, Type C EV

Four optimal locations for Type B EVs and their corresponding optimal sizes were selected based on the columns in Table 4 that indicate fitness and EV size. These areas only provide the most fundamental information regarding the fitness levels and associated EV sizes. According to their relative success, the top four sites and the corresponding ideal EV sizes are as follows:
Bus 19’s EV generated 12.0010 MW and used 0.4882 MVar of electricity;
The electric vehicle (EV) on bus 24 produced 11.9470 MW and consumed 0.5042 MVar of energy;
The electric vehicle on bus 21 produced 11.9179 MW and consumed 0.0692 MVar of energy.
Comparisons of the results of power loss as a function of the various approaches are presented in Table 4 and Figure 13. These discoveries are discussed alongside the power reductions that can be attributed to the aforementioned factors. The HGAIPSO method was superior to either the PSO or IPSO approaches in terms of the amount of power loss it was able to reduce, by 42.9406 percentage points. The results that were achieved with the technique that was proposed are significantly superior to those that were produced using the GA (35.6967%), PSO (37.12887%), and IPSO (37.301%).
Figure 14 eloquently indicates that the application of the HGAIPSO method resulted in a significant rise in the bus voltage. This suggests that the positioning of the electric vehicles as well as their size were maximized as a result of their incorporation. We were successful in raising the bus voltage from 0.973 pu to 1.01 pu by implementing a variety of tactical adjustments to the size and number of Type C electric vehicles. The proper positioning of Type C EVs and the optimization of their sizes made it possible for this to take place. This would imply that the limit was set at a value of 1.095 pu, which would show that this value was chosen. As a direct consequence of these events, the bus voltage profile was subsequently increased, which can be interpreted as a positive development.

5. Conclusions

After discovering that optimizing the placement and size of EVs would reduce power losses and improve the voltage profiles, the problem of power losses in systems could be solved. In this paper, we present HGAIPSO, a hybridized algorithm designed to enhance voltage profiles while decreasing system power losses. By combining the sensitivity factors with the test run on the IEEE-30 bus test system, the number of algorithm iterations was successfully decreased. Fourteen buses were selected as suitable EV locations for the IEEE-30 bus test. The HGAIPSO method was shown to be more effective at reducing it than the GA, PSO, and IPSO approaches in three distinct types of EVs connected via the IEEE-30 bus. When using electric vehicle Types, A, B, and C, the actual power loss was reduced by 40.7040 percent, 36.2403 percent, and 42.9406 percent, respectively. The greatest bus voltage, 1.01 pu, was generated in each of the three scenarios, proving that the voltage profile was improved overall.
This shows that HGAIPSO was superior to the GA, PSO, and IPSO when it came to optimizing the value of this parameter, as it decreased the losses experienced by the IEEE-30 bus test system and had the potential to improve the voltage profile of the system. Using the HGAIPSO algorithm, the effect of transmission generation on power loss and the voltage profile was made crystal clear; specifically, the addition of electric vehicles to the power system resulted in a decrease in system power losses, up to a maximum ideal number of total electric vehicles in operation. It is expected that if the number of EVs is increased beyond the optimal number, the voltage profile will shift in a way that reduces bus voltages while still being within acceptable limits. The objectives of the study were accomplished, and the HGAIPSO optimization approach was found to be superior to the GA, PSO, and IPSO in reducing transmission losses in power grids through optimal placement and sizing of EVs.
In this research, the transmission network modification problem was approached using a GA and PSO hybrid technique, which proved to be both efficient and accurate. In order to preserve the unique characteristics of each individual, this plan uses a combination of methods. In addition, the system employs a mending strategy to meet the radial requirements for each GA chromosome or PSO particle, drastically cutting down on the total amount of solution space. The suggested method can find the globally optimal solution, and it converges quickly without ever becoming stuck in a local minimum. The newly proposed hybrid method concurrently finds optimal solutions for a large number of run iterations while using less computing time on average and having a lower standard deviation in losses than earlier methods.

Author Contributions

Conceptualization, M.N. and K.M.; methodology, M.N.; software, M.N.; validation, M.N., K.M.; formal analysis M.N; investigation, M.N.; resources, K.M.; data curation, M.N.; writing—original draft preparation, M.N.; writing—review and editing, M.N.; visualization, M.N.; supervision, K.M.; project administration, K.M.; funding acquisition, K.M. All authors have read and agreed to the published version of the manuscript.

Funding

This research received no external funding and The APC was funded by Durban University of Technology.

Institutional Review Board Statement

Not applicable.

Informed Consent Statement

Not applicable.

Data Availability Statement

Not applicable.

Conflicts of Interest

The authors declare no conflict of interest.

References

  1. Kumar, R.; Saxena, R. Simulation and Analysis of Switched Reluctance Motor Drives for Electric Vehicle Applications using MATLAB, Computer Technologies and Optimization Techniques (ICEECCOT). In Proceedings of the 2019 4th International Conference on Electrical, Electronics, Communication, Mysuru, India, , 13–14 December 2019; pp. 23–28. [Google Scholar]
  2. Chang, H.C.; Jheng, Y.M.; Kuo, C.C.; Hsueh, Y.M. Induction motors condition monitoring system with fault diagnosis using a hybrid approach. Energies 2019, 12, 1471. [Google Scholar] [CrossRef]
  3. Ganesan, S.; David, P.W.; Balachandran, P.K.; Samithas, D. Intelligent Starting Current-Based Fault Identification of an Induction Motor Operating under Various Power Quality Issues. Energies 2021, 14, 304. [Google Scholar] [CrossRef]
  4. Pindoriya, R.M.; Rajpurohit, B.S.; Kumar, R.; Srivastava, K.N. Comparative analysis of permanent magnet motors and switched reluctance motors capabilities for electric and hybrid electric vehicles. In Proceedings of the 2020 IEEMA Engineer Infinite Conference (eTechNxT), New Delhi, India, 13–14 March 2020; pp. 1–5. [Google Scholar]
  5. Rahman, M.S.; Lukman, G.F.; Hieu, P.T.; Jeong, K.-I.; Ahn, J.-W. Optimization and Characteristics Analysis of High Torque Density 12/8 Switched Reluctance Motor Using Metaheuristic Gray Wolf Optimization Algorithm. Energies 2021, 14, 2013. [Google Scholar] [CrossRef]
  6. Ronanki, D.; Kelkar, A.; Williamson, S.S. Extreme fast charging technology—Prospects to enhance sustainable electric transportation. Energies 2019, 12, 3721. [Google Scholar] [CrossRef]
  7. Faizal, M.; Feng, S.; Zureel, M.; Sinidol, B.; Wong, D.; Jian, K. A review on challenges and opportunities of electric vehicles (evs). J. Mech. Eng. Res. Dev. JMERD 2019, 42, 130–137. [Google Scholar] [CrossRef]
  8. Suarez, C.; Martinez, W. Fast and Ultra-Fast Charging for Battery Electric Vehicles—A Review. In Proceedings of the 2019 IEEE Energy Conversion Congress and Exposition (ECCE), Baltimore, MD, USA, 29 September–3 October 2019; pp. 569–575. [Google Scholar]
  9. Mansour, M.B.M.; Said, A.; Ahmed, N.E.; Sallam, S. Autonomous parallel car parking. In Proceedings of the 2020 Fourth World Conference on Smart Trends in Systems, Security and Sustainability (WorldS4), London, UK, 27–28 July 2020; pp. 392–397. [Google Scholar]
  10. Wang, Y.; Sun, W.; Lu, Y. Research on application in intelligent vehicle automatic control system. J. Phys. Conf. Ser. 2021, 1828, 012046. [Google Scholar] [CrossRef]
  11. Jlili, A. Optimal Sizing and Sitting in Radial Standard System using PSO. Am. J. Sci. Res. 2012, 67, 50–58. [Google Scholar]
  12. Gholamian, S.A. Optimal Placement and Sizing of Capacitor and Distributed Generation with Harmonic and Resonance Considerations Using Discrete Particle Swarm Optimization. Int. J. Intell. Syst. Appl. 2013, 7, 42–49. [Google Scholar]
  13. Padma, M.; Sinarami, N.; Veera, V.C. Optimal Dg Placement for Maximum Loss Reduction in Radial Transmission System Using ABC Algorithm. Int. J. Rev.Comput. 2012, 3, 2076–3328. [Google Scholar]
  14. Taghikhani, M.A. DG Allocation and Sizing in Transmission Network using Modified Fuzzy Logic Algorithm. Int. J. Autom. Power Eng. 2019, 1, 10–19. [Google Scholar]
  15. Ataei, M.M. Real-Coded Genetic Algorithm Applied to Optimal Placement of Capacitor Banks for Unbalanced Transmission Systems with Meshed/Radial Configurations. Int. Energy J. 2014, 8, 51–62. [Google Scholar]
  16. Volkanovski, M.; Borut, M. Optimization of reactive power compensation in Transmission network. Elektrotehniški Vestn. 2009, 76, 57–62. [Google Scholar]
  17. Razavi, H.F. Voltage Profile Modification using Genetic Algorithm in Transmission Systems. In Proceedings of the World Congress on Engineering and Computer Science WCECS, San Francisco, CA, USA, 19–21 October 2016; pp. 24–26. [Google Scholar]
  18. Movahed, M. Evaluation of Power Loss Reduction with the place of Shunt Capacitors and Distributed Generation Power Plant in the Radial Transmission Systems using Genetic Algorithms. Am. J. Adv. Sci. Res. 2013, 1, 278–283. [Google Scholar]
  19. Russo, A. Distributed generation siting and sizing under uncertainty. In Proceedings of the IEEE Porto Power Tech Conference, Porto, Portugal, 10–13 September 2001; Volume 2, pp. 456–564. [Google Scholar]
  20. Hajizadeh, A.; Ehsan, M.M. PSO-Based Planning of Transmission Systems with Distributed Generations. Int. J. Electr. Electron. Eng. 2011, 2, 33–38. [Google Scholar]
  21. Karimi, M.; Shayeghi, H.; Banki, T.; Farhadi, P.; Ghadimi, N. Solving Optimal Capacitor Allocation Problem using DE Algorithm in Practical Transmission Networks. Przegląd Elektrotechniczny 2012, 88, 90–93. [Google Scholar]
  22. Shirdel, M. Applying BCO Algorithm to Solve the Optimal DG Placement and Sizing Problem. Electr. Electron. Eng. 2012, 2, 31–37. [Google Scholar]
  23. Perera, S. Voltage Support by Distributed Generation Units and Shunt Capacitors in Transmission Systems. IEEE 2016, 6, 3781–4241. [Google Scholar]
  24. Ziari, I. A New Method for Improving Reliability and Line Loss in Transmission Networks. In Proceedings of the AUPEC 2010, Christchurch, New Zealand, 5–8 December 2019. [Google Scholar]
  25. Sedighizadeh, M.; Rezazadeh, A. Distributed Generation Allocation to Improve Steady State Voltage Stability of Transmission Networks Using Particle. World Acad. Sci. Eng. Technol. 2018, 4, 213–245. [Google Scholar]
  26. Noh, B.; Park, H.; Yeo, H. Analyzing vehicle-pedestrian interactions: Combining data cube structure and predictive collision risk estimation mode. Accid. Anal. Prev. 2021, 152, 105970. [Google Scholar] [CrossRef]
  27. Elma, O.; Adham, M.I.; Gabbar, H.A. Effects of Ultra-Fast Charging System for Battery Size of Public Electric Bus. In Proceedings of the IEEE 8th International Conference on Smart Energy Grid Engineering (SEGE), Oshawa, ON, Canada, 12–14 August 2020. [Google Scholar]
  28. Brenna, M.; Foiadelli, F.; Leone, C.; Longo, M. Electric Vehicles Charging Technology Review and Optimal Size Estimation. J. Electr. Eng. Technol. 2020, 15, 2539–2552. [Google Scholar] [CrossRef]
  29. Das, H.S.; Rahman, M.M.; Li, S.; Tan, C.W. Electric vehicles standards, charging infrastructure, and impact on grid integration: A technological review. Renew. Sustain. Energy Rev. 2020, 120, 109618. [Google Scholar] [CrossRef]
  30. Wang, M.; Zhong, J. A Novel Method for Distributed Generation and Capacitor Optimal Placement considering Voltage Profiles. In Proceedings of the IEEE Power Engineering Society Summer Meeting, Denver, CO, USA, 17–21 July 2022; Volume 3, p. 978–1-4577-1002-5/11/2011. [Google Scholar]
  31. Kansal, S.; Sai, B.B.R.; Tyagi, B.; Kumar, V. Optimal placement of distributed generation in transmission networks. Int. J. Eng. Sci. Technol. 2011, 3, 47–55. [Google Scholar] [CrossRef]
  32. Ackermann, T.; Anderson, G.; Soder, L. Distributed Generation in the power network. Electr. Power Syst. Res. 2018, 5, 195–204. [Google Scholar]
  33. Soroudi, A.; Ehsan, M. Multi objective distributed generation planning in liberized electricity market. IEEE Proc. 2011, 8, 1–7. [Google Scholar]
  34. Reddy, S.C.; Prasad, P.V.N.; Laxmi, A.J. Power Quality Improvement of Transmission System by Optimal Placement and Power Generation of EVs using GA and ANN. Eur. J. Sci. Res. 2012, 69, 326–336. [Google Scholar]
  35. Graham, W.; James, A.; Mc-Donald, R. 2011 Optimal placement of distributed generation sources in power systems. IEEE Trans. Power Sys. 2013, 9, 127–131. [Google Scholar]
  36. EI-hattam, W.; Salma, M.M.A. Distributed generation technologies, definitions and benefits. Electric. Power Syst. Res. 2014, 7, 115–1275. [Google Scholar]
  37. Iyer, H.; Ray, S.; Ramakumar, R. Voltage Profile Improvement with Distributed Generation. Eur. J. Sci. Res. 2015, 9, 23–39. [Google Scholar]
  38. Issicaba, D.; Bettiol, A.L.; Coelho, J.; Alcantara, M.V.P. A New Roach for Optimal Capacitor Placement in Distribution Systems. In Proceedings of the 6th WSEAS International Conference on Power Systems, Lisbon, Portugal, 15–21 September 2017; Volume 5. [Google Scholar]
  39. Mohammad, M.; Nasab, M.A. PSO Based Multiobjective Approach for Optimal Sizing and Placement of Distributed Generation. IEEE Syst. 2011, 2, 832–837. [Google Scholar]
  40. Thakur, T. Study and Characterization of Power Transmission 40. In Proceedings of the Sustainable Research and Innovation Conference, JKUAT Main Campus, Kiambu, Kenya, 5–6 May 2011; pp. 2–6. [Google Scholar]
  41. Anis Ibrahim, W.R.; Morcos, M.M. Artificial intelligence and advanced mathematical tools for power quality allocations. Power Deliv. IEEE Trans. 2016, 17, 668–673. [Google Scholar] [CrossRef]
  42. Esmailian, H.; Fadaeinedjad, R. Energy loss minimization in transmission systems utilizing an enhanced reconfiguration method integrating distributed generation. IEEE Syst. J. 2014, 9, 1–10. [Google Scholar]
  43. Hooshmand, R.-A.; Ataei, M. Optimal capacitor placement in actual configuration and operational conditions of Transmission systems using RCGA. J. Electr. Eng. 2019, 58, 189–199. [Google Scholar]
  44. Yustra, A.M.; Soeprijanto, A. Optimal Distributed Generation (DG) Allocation for Losses Reduction Using Improved Particle Swarm Optimization (IPSO) Method. J. Basic Appl. Sci. Res. 2012, 2, 7016–7023. [Google Scholar]
  45. Vatankhah, M. PSO based voltage profile improvement by optimizing the size and location of DGs. IJTPE 2012, 4, 135–139. [Google Scholar]
  46. Bakar, H.A.; Mokhlis, H. Optimum Simultaneous DG and Capacitor Placement on the Basis of Minimization of Power Losses. Int. J. Comput. Electr. Eng. 2013, 5, 516. [Google Scholar]
  47. Khan, N.A.; Ghosh, S.; Ghoshal, S.P. Optimal siting and sizing of shunt capacitors in radial Transmission systems using Novel BPSO algorithm. Int. J. Emerg. Technol. Adv. Eng. 2013, 3, 18–32. [Google Scholar]
  48. Ntombela, M.; Musasa, K.; Leoaneka, M.C. Power Loss Minimization and Voltage Profile Improvement by System Reconfiguration, DG Sizing, and Placement. Computation 2022, 10, 180. [Google Scholar] [CrossRef]
Figure 1. Structure of BEV circuit.
Figure 1. Structure of BEV circuit.
Sustainability 15 09390 g001
Figure 2. (a) Structure of series HEV circuit and (b) structure of parallel HEV circuit.
Figure 2. (a) Structure of series HEV circuit and (b) structure of parallel HEV circuit.
Sustainability 15 09390 g002
Figure 3. (a) Structure of series PHEV circuit and (b) structure of parallel PHEV circuit.
Figure 3. (a) Structure of series PHEV circuit and (b) structure of parallel PHEV circuit.
Sustainability 15 09390 g003aSustainability 15 09390 g003b
Figure 4. Hybrid EV series–parallel circuit layout: (a) series–parallel HEV; series–parallel plug-in hybrid electric vehicle (b).
Figure 4. Hybrid EV series–parallel circuit layout: (a) series–parallel HEV; series–parallel plug-in hybrid electric vehicle (b).
Sustainability 15 09390 g004
Figure 5. Procedure for introducing a genetic algorithm.
Figure 5. Procedure for introducing a genetic algorithm.
Sustainability 15 09390 g005
Figure 6. Methodology diagram of PSO.
Figure 6. Methodology diagram of PSO.
Sustainability 15 09390 g006
Figure 7. IEEE-30 bus test system.
Figure 7. IEEE-30 bus test system.
Sustainability 15 09390 g007
Figure 8. A flow diagram for the proposed HGAIPSO algorithm.
Figure 8. A flow diagram for the proposed HGAIPSO algorithm.
Sustainability 15 09390 g008
Figure 9. Using Type A EVs, we compared the power loss data.
Figure 9. Using Type A EVs, we compared the power loss data.
Sustainability 15 09390 g009
Figure 10. Bus voltage results for profile comparison using Type A EVs.
Figure 10. Bus voltage results for profile comparison using Type A EVs.
Sustainability 15 09390 g010
Figure 11. Using Type B EVs, we compared the power loss data.
Figure 11. Using Type B EVs, we compared the power loss data.
Sustainability 15 09390 g011
Figure 12. Bus voltage profile comparison using Type B EVs.
Figure 12. Bus voltage profile comparison using Type B EVs.
Sustainability 15 09390 g012
Figure 13. Using Type C EVs, we compared the power loss data.
Figure 13. Using Type C EVs, we compared the power loss data.
Sustainability 15 09390 g013
Figure 14. Type C EV voltage profile comparison on the bus.
Figure 14. Type C EV voltage profile comparison on the bus.
Sustainability 15 09390 g014
Table 1. Injection bus load table for test system.
Table 1. Injection bus load table for test system.
BusLoad (MW)BusLoad (MW)
10.0163.5
221.7179.0
32.4183.2
467.6199.5
534.2202.2
60.02117.5
722.8220.0
830.0233.2
90.0248.7
105.8250.0
110.0263.5
1211.2270.0
130.0280.0
146.2292.4
158.23010.6
Table 2. A comparison of results obtained using Type A EVs.
Table 2. A comparison of results obtained using Type A EVs.
MethodBus NumberEV SizePower LossesPower Loss Reduction%Power Loss Reduction
MWMWMVarMWMVar%MW%MVar
Without EV 17.8798
GA1011.47213.3919-4.4879-25.1002-
1011.904
1911.052
2411.772
PSO1011.69412.2622-5.6176-31.4187-
1511.394
2011.378
3010.577
IPSO1011.62512.1851-5.6947-31.8499-
1011.956
2211.995
3011.986
HGAIPSO1911.709910.6020-6.2778-40.7040-
2111.9937
2411.9960
3011.7061
Table 3. Comparison of bus voltage using Type B EVs.
Table 3. Comparison of bus voltage using Type B EVs.
MethodBus NumberEV SizePower LossesPower Loss Reduction%Power Loss Reduction
MWMWMVarMWMVar%MW%MVar
Without EV 17.8798
GA1011.35 + j1.2212.2260-5.6538-31.5890-
2311.47 + j1.17
2411.92 + j2.04
3011.816 + j1.468
PSO1011.474 + j2.15912.1060-5.7738-32.2923-
1711.981 + j0.919
2011.67 + j2.309
3011.349 + j3
IPSO1011.83 + j0.00111.9500-5.9298-33.1648-
2111.433 + j3
2411.739 + j3
3011.995 + j0.001
HGAIPSO1911.7872 + j2.960911.4001-6.4797-36.240324.2585
2311.7548 + j3.0002
2412 + j1.3702
3011.8308 + j1.5817
Table 4. Analyzing the variability of Type C EV results.
Table 4. Analyzing the variability of Type C EV results.
MethodBus NumberEV SizePower LossesPower Loss Reduction%Power Loss Reduction
MWMWMVarMWMVar%MW%MVar
Without EV 17.8798
GA109.0384 − j0.088211.5265-6.3533-35.6967-
1811.1120 − j0.7150
2211.7480 − j0.5891
3010.0081 − j0.4870
PSO1011.885 − j0.797011.1056-6.7742-37.8874-
1810.8811 − j0.3215
2011.5631 − j0.8990
3011.5310 − j0.3831
IPSO1012.0215 − j0.526011.2099-6.6699-37.3041-
1910.8610 − j0.3002
2211.9170 − j0.8370
3011.9560 − j0.5260
HGAIPSO1912.0010 − j0.488210.2021-7.6777-42.940624.212
2111.9470 − j0.5042
2411.9179 − j0.0692
3011.3651 − j0.5807
Disclaimer/Publisher’s Note: The statements, opinions and data contained in all publications are solely those of the individual author(s) and contributor(s) and not of MDPI and/or the editor(s). MDPI and/or the editor(s) disclaim responsibility for any injury to people or property resulting from any ideas, methods, instructions or products referred to in the content.

Share and Cite

MDPI and ACS Style

Ntombela, M.; Musasa, K. Load Profile and Load Flow Analysis for a Grid System with Electric Vehicles Using a Hybrid Optimization Algorithm. Sustainability 2023, 15, 9390. https://doi.org/10.3390/su15129390

AMA Style

Ntombela M, Musasa K. Load Profile and Load Flow Analysis for a Grid System with Electric Vehicles Using a Hybrid Optimization Algorithm. Sustainability. 2023; 15(12):9390. https://doi.org/10.3390/su15129390

Chicago/Turabian Style

Ntombela, Mlungisi, and Kabeya Musasa. 2023. "Load Profile and Load Flow Analysis for a Grid System with Electric Vehicles Using a Hybrid Optimization Algorithm" Sustainability 15, no. 12: 9390. https://doi.org/10.3390/su15129390

APA Style

Ntombela, M., & Musasa, K. (2023). Load Profile and Load Flow Analysis for a Grid System with Electric Vehicles Using a Hybrid Optimization Algorithm. Sustainability, 15(12), 9390. https://doi.org/10.3390/su15129390

Note that from the first issue of 2016, this journal uses article numbers instead of page numbers. See further details here.

Article Metrics

Back to TopTop