Building Information Modelling Implementation Model for Sustainable Building Projects in Developing Countries: A PLS-SEM Approach
Abstract
1. Introduction
2. Research Model Development
2.1. BIM Activity in the Building Industry
2.2. Overall Sustainable Success
2.2.1. Economic
2.2.2. Environmental
2.2.3. Social
2.3. The Correlation between the Implementation of BIM on OSS
3. Research Approach
PLS-SEM Analytical Method
4. Results
4.1. Analytical Model (First-Order Construct)
- Weighting Scheme
- Path Weighting
- Data Metric with Mean 0 and Variance 1
- Maximum Iterations of 300
- Initial Weights of 1.0
4.2. Measurement Model (Second-Order Construct)
4.3. Structural Model (Path Analysis)
4.4. Superiority of the Structural Model
4.5. The Structural Model Predictive Weight
5. Discussion
6. Conclusions
6.1. Theoretical and Practical Implications
- By discovering and conceiving more ideas inside the conceptual framework, this research adds to the theory. These are the results of OSS’s deployment of BIM.
- Research on BIM implementation is widely available in developed countries; however, it is scarce in poor ones like Egypt. By analyzing the crucial steps in using BIM to improve sustainability in construction, our research has reduced this gap. The outcome of this research is the first analytical model proposed for the construction industry to assess the impact of integrating BIM on OSS. This technology should make BIM adoption easier in underdeveloped countries. This is an empirical contribution as it measures the hypothetical relationships between two concepts, namely BIM implementation and OSS.
6.2. Managerial Implications
- The provision of crucial activities that can be leveraged to improve BIM implementation makes this study invaluable to the AECO industries. Consequently, it enhances client satisfaction through superior visualization quality.
- The study’s findings contribute significantly to decision-making processes concerning the evaluation of how BIM operations impact OSS.
6.3. Limitations and Future Recommendations
Author Contributions
Funding
Data Availability Statement
Conflicts of Interest
References
- Chan, A.P.; Adabre, M.A. Bridging the gap between sustainable housing and affordable housing: The required critical success criteria (CSC). Build. Environ. 2019, 151, 112–125. [Google Scholar] [CrossRef]
- Sbci, U. Buildings and Climate Change: Summary for Decision-Makers; United Nations Environmental Programme, Sustainable Buildings and Climate Initiative: Paris, France, 2009; pp. 1–62. [Google Scholar]
- Ali, A.H.; El-Mahdy, G.M.; Ibrahim, A.H.; Daoud, A.O. Towards the Adoption of Modular Construction in Residential Projects in Egypt: Benefits, Barriers, and Enablers. In Towards a Sustainable Construction Industry: The Role of Innovation and Digitalisation: Proceedings of 12th Construction Industry Development Board (CIDB) Postgraduate Research Conference, 10–12 July 2022, Eastern Cape, South Africa; Springer: Berlin/Heidelberg, Germany, 2022; pp. 72–81. [Google Scholar]
- Gan, X.; Zuo, J.; Wu, P.; Wang, J.; Chang, R.; Wen, T. How affordable housing becomes more sustainable? A stakeholder study. J. Clean. Prod. 2017, 162, 427–437. [Google Scholar] [CrossRef]
- Dezhi, L.; Yanchao, C.; Hongxia, C.; Kai, G.; Hui, E.C.-M.; Yang, J. Assessing the integrated sustainability of a public rental housing project from the perspective of complex eco-system. Habitat Int. 2016, 53, 546–555. [Google Scholar] [CrossRef]
- Al-Saadi, R.; Abdou, A. Factors critical for the success of public-private partnerships in UAE infrastructure projects: Experts’ perception. Int. J. Constr. Manag. 2016, 16, 234–248. [Google Scholar] [CrossRef]
- Bezuidenhout, L. From welfare to community development-the role of local congregations as agents of development in the Mangaung metropolitan area. Ph.D. Thesis, University of the Free State, Bloemfontein, South Africa, 2019. [Google Scholar]
- Durdyev, S.; Ismail, S.; Ihtiyar, A.; Bakar, N.F.S.A.; Darko, A. A partial least squares structural equation modeling (PLS-SEM) of barriers to sustainable construction in Malaysia. J. Clean. Prod. 2018, 204, 564–572. [Google Scholar] [CrossRef]
- Barakat, M.S.; Naayem, J.H.; Baba, S.S.; Kanso, F.A.; Borgi, S.F.; Arabian, G.H.; Nahlawi, F.N. Egypt Economic Report: Between the Recovery of the Domestic Economy and the Burden of External Sector Challenges. 2016. Available online: http://www.bankaudigroup.com (accessed on 30 April 2022).
- Soliman, M.M.A.I. Risk management in international construction joint ventures in Egypt. Ph.D. Thesis, University of Leeds, Leeds, UK, 2014. [Google Scholar]
- Luo, P.; Sun, Y.; Wang, S.; Wang, S.; Lyu, J.; Zhou, M.; Nakagami, K.; Takara, K.; Nover, D. Historical assessment and future sustainability challenges of Egyptian water resources management. J. Clean. Prod. 2020, 263, 121154. [Google Scholar] [CrossRef]
- Khodeir, L.M.; El Ghandour, A. Examining the role of value management in controlling cost overrun [application on residential construction projects in Egypt]. Ain Shams Eng. J. 2019, 10, 471–479. [Google Scholar] [CrossRef]
- Kineber, A.F.; Othman, I.; Oke, A.E.; Chileshe, N.; Buniya, M.K. Identifying and Assessing Sustainable Value Management Implementation Activities in Developing Countries:The Case of Egypt. Sustainability 2020, 12, 9143. [Google Scholar] [CrossRef]
- Wolstenholme, A.; Austin, S.A.; Bairstow, M.; Blumenthal, A.; Lorimer, J.; McGuckin, S.; Rhys Jones, S.; Ward, D.; Whysall, D.; Le Grand, Z. Never Waste a Good Crisis: A Review of Progress since Rethinking Construction and thoughts for Our Future; Constructing Excellen: London, UK, 2009. [Google Scholar]
- Russell-Smith, S.V.; Lepech, M.D. Cradle-to-gate sustainable target value design: Integrating life cycle assessment and construction management for buildings. J. Clean. Prod. 2015, 100, 107–115. [Google Scholar] [CrossRef]
- Shirowzhan, S.; Sepasgozar, S.M.; Edwards, D.J.; Li, H.; Wang, C. BIM compatibility and its differentiation with interoperability challenges as an innovation factor. Autom. Constr. 2020, 112, 103086. [Google Scholar] [CrossRef]
- Autodesk. Building Information Modelling (BIM). 2020. Available online: https://www.autodesk.com/solutions/bim (accessed on 10 January 2021).
- Abubakar, M.; Ibrahim, Y.; Kado, D.; Bala, K. Contractors’ Perception of the Factors Affecting Building Information Modelling (BIM) Adoption in the Nigerian Construction Industry. In Proceedings of the Computing in Civil and Building Engineering, Orlando, FL, USA, 23–25 June 2014; pp. 167–178. [Google Scholar]
- Pärn, E.A.; Edwards, D.J.; Sing, M.C. The building information modelling trajectory in facilities management: A review. Autom. Constr. 2017, 75, 45–55. [Google Scholar] [CrossRef]
- Oraee, M.; Hosseini, M.R.; Edwards, D.J.; Li, H.; Papadonikolaki, E.; Cao, D. Collaboration barriers in BIM-based construction networks: A conceptual model. Int. J. Proj. Manag. 2019, 37, 839–854. [Google Scholar] [CrossRef]
- Azhar, S. Building information modeling (BIM): Trends, benefits, risks, and challenges for the AEC industry. Leadersh. Manag. Eng. 2011, 11, 241–252. [Google Scholar] [CrossRef]
- Bianchini, C.; Inglese, C.; Ippolito, A.; Maiorino, D.; Senatore, L.J. Building Information Modeling (BIM): Great Misunderstanding or Potential Opportunities for the Design Disciplines? In Handbook of Research on Emerging Technologies for Digital Preservation and Information Modeling; IGI Global: Hershey, PA, USA, 2017; pp. 67–90. [Google Scholar]
- Aboelmaged, M. The drivers of sustainable manufacturing practices in Egyptian SMEs and their impact on competitive capabilities: A PLS-SEM model. J. Clean. Prod. 2018, 175, 207–221. [Google Scholar] [CrossRef]
- Daoud, A.O.; Othman, A.; Robinson, H.; Bayati, A. Towards a green materials procurement: Investigating the Egyptian green pyramid rating system. In Proceedings of the 3rd International Green Heritage Conference, Istanbul, Turkey, 3–5 December 2018. [Google Scholar]
- Eastman, C.M.; Eastman, C.; Teicholz, P.; Sacks, R.; Liston, K. BIM Handbook: A Guide to Building Information Modeling for Owners, Managers, Designers, Engineers and Contractors; John Wiley & Sons: Hoboken, NJ, USA, 2011. [Google Scholar]
- Juan, Y.-K.; Lai, W.-Y.; Shih, S.-G. Building information modeling acceptance and readiness assessment in Taiwanese architectural firms. J. Civ. Eng. Manag. Prod. Eng. Rev. 2017, 23, 356–367. [Google Scholar] [CrossRef]
- Azhar, N.; Kang, Y.; Ahmad, I.U. Factors influencing integrated project delivery in publicly owned construction projects: An information modelling perspective. Procedia Eng. 2014, 77, 213–221. [Google Scholar] [CrossRef]
- Amin, K.; Abanda, F.H. Building Information Modelling Plan Of Work For Managing Construction Projects In Egypt. J. Constr. Dev. Ctries. 2019, 24, 23–61. [Google Scholar] [CrossRef]
- Riba, I.S.D. BIM Overlay to the RIBA Plan of Work; Riba Publishing: London, UK, 2012. [Google Scholar]
- Oke, A.; Aghimien, D.; Olatunji, S. Implementation of value management as an economic sustainability tool for building construction in Nigeria. Int. J. Manag. Value Supply Chain. 2015, 6, 55–64. [Google Scholar]
- Kineber, A.F.; Othman, I.; Oke, A.E.; Chileshe, N.; Zayed, T. Exploring the value management critical success factors for sustainable residential building—A structural equation modelling approach. J. Clean. Prod. 2021, 293, 126115. [Google Scholar] [CrossRef]
- Aarseth, W.; Ahola, T.; Aaltonen, K.; Økland, A.; Andersen, B. Project sustainability strategies: A systematic literature review. Int. J. Proj. Manag. 2017, 35, 1071–1083. [Google Scholar] [CrossRef]
- Martens, M.L.; Carvalho, M.M. Key factors of sustainability in project management context: A survey exploring the project managers’ perspective. Int. J. Proj. Manag. 2017, 35, 1084–1102. [Google Scholar] [CrossRef]
- Abidin, N.Z.; Pasquire, C.L. Revolutionize value management: A mode towards sustainability. Int. J. Proj. Manag. 2007, 25, 275–282. [Google Scholar] [CrossRef]
- Fewings, P.; Henjewele, C. Construction Project Management: An Integrated Approach; Routledge: London, UK, 2019. [Google Scholar]
- Hartmann, T.; Van Meerveld, H.; Vossebeld, N.; Adriaanse, A. Aligning building information model tools and construction management methods. Autom. Constr. 2012, 22, 605–613. [Google Scholar] [CrossRef]
- Zhang, J.; Hu, Z. BIM-and 4D-based integrated solution of analysis and management for conflicts and structural safety problems during construction: 1. Principles and methodologies. Autom. Constr. 2011, 20, 155–166. [Google Scholar] [CrossRef]
- Sassi, P. Strategies for Sustainable Architecture; Taylor & Francis: Abingdon, UK, 2006. [Google Scholar]
- Azhar, S.; Carlton, W.A.; Olsen, D.; Ahmad, I. Building information modeling for sustainable design and LEED® rating analysis. Autom. Constr. 2011, 20, 217–224. [Google Scholar] [CrossRef]
- Wong, K.d.; Fan, Q. Building information modelling (BIM) for sustainable building design. Facilities 2013, 31, 138–157. [Google Scholar] [CrossRef]
- Azhar, S.; Brown, J.; Farooqui, R. BIM-based sustainability analysis: An evaluation of building performance analysis software. In Proceedings of the 45th ASC Annual Conference, Gainesville, FL, USA, 1–4 April 2009; Volume 1, pp. 276–292. [Google Scholar]
- Martínez-Olvera, C.J.A. Towards the Development of a Digital Twin for a Sustainable Mass Customization 4.0 Environment: A Literature Review of Relevant Concepts. Automation 2022, 3, 197–222. [Google Scholar] [CrossRef]
- Soltani, S. The contributions of building information modelling to sustainable construction. World J. Eng. Technol. Soc. 2016, 4, 193. [Google Scholar] [CrossRef]
- Al-Yami, A.; Sanni-Anibire, M.O. BIM in the Saudi Arabian construction industry: State of the art, benefit and barriers. Int. J. Build. Pathol. Adapt. 2019, 39, 33–47. [Google Scholar] [CrossRef]
- Abd Hamid, A.B.; Taib, M.M.; Razak, A.A.; Embi, M. Building information modelling: Challenges and barriers in implement of BIM for interior design industry in Malaysia. IOP Conf. Ser. Earth Environ. Sci. 2018, 140, 012002. [Google Scholar] [CrossRef]
- Al-Ashmori, Y.Y.; Othman, I.; Rahmawati, Y.; Amran, Y.M.; Sabah, S.A.; Rafindadi, A.D.u.; Mikić, M. BIM benefits and its influence on the BIM implementation in Malaysia. Ain Shams Eng. J. 2020, 11, 1013–1019. [Google Scholar] [CrossRef]
- Kerosuo, H.; Miettinen, R.; Paavola, S.; Mäki, T.; Korpela, J. Challenges of the expansive1 use of Building Information Modeling (BIM) in construction projects. Production 2015, 25, 289–297. [Google Scholar] [CrossRef]
- Succar, B. Building information modelling framework: A research and delivery foundation for industry stakeholders. Autom. Constr. 2009, 18, 357–375. [Google Scholar] [CrossRef]
- Masood, R.; Kharal, M.; Nasir, A. Is BIM adoption advantageous for construction industry of Pakistan? Procedia Eng. 2014, 77, 229–238. [Google Scholar] [CrossRef]
- Noor, S.M.; Junaidi, S.R.; Ramly, M.K.A. Adoption of building information modelling (bim): Factors contribution and benefits. J. Inf. Syst. Technol. Manag. 2018, 3, 47–63. [Google Scholar]
- Hoang, G.; Vu, D.; Le, N.; Nguyen, T. Benefits and challenges of BIM implementation for facility management in operation and maintenance face of buildings in Vietnam. IOP Conf. Ser. Mater. Sci. Eng. 2020, 869, 022032. [Google Scholar] [CrossRef]
- Shahinmoghadam, M.; Natephra, W.; Motamedi, A. BIM-and IoT-based virtual reality tool for real-time thermal comfort assessment in building enclosures. Build. Environ. 2021, 199, 107905. [Google Scholar] [CrossRef]
- Zhong, B.; Gan, C.; Luo, H.; Xing, X. Ontology-based framework for building environmental monitoring and compliance checking under BIM environment. Build. Environ. 2018, 141, 127–142. [Google Scholar] [CrossRef]
- Yoo, W.; Kim, H.; Shin, M. Stations-oriented indoor localization (SOIL): A BIM-Based occupancy schedule modeling system. Build. Environ. 2020, 168, 106520. [Google Scholar] [CrossRef]
- Ham, Y.; Golparvar-Fard, M. Mapping actual thermal properties to building elements in gbXML-based BIM for reliable building energy performance modeling. Autom. Constr. 2015, 49, 214–224. [Google Scholar] [CrossRef]
- Sanhudo, L.; Ramos, N.M.; Martins, J.P.; Almeida, R.M.; Barreira, E.; Simões, M.L.; Cardoso, V. A framework for in-situ geometric data acquisition using laser scanning for BIM modelling. J. Build. Eng. 2020, 28, 101073. [Google Scholar] [CrossRef]
- Almukhtar, A.; Saeed, Z.O.; Abanda, H.; Tah, J.H. Reality capture of buildings using 3D laser scanners. CivilEng 2021, 2, 214–235. [Google Scholar] [CrossRef]
- Saka, A.B.; Chan, D.W. A scientometric review and metasynthesis of building information modelling (BIM) research in Africa. Buildings 2019, 9, 85. [Google Scholar] [CrossRef]
- Olanrewaju, O.I.; Babarinde, S.A.; Chileshe, N.; Sandanayake, M. Drivers for implementation of building information modeling (BIM) within the Nigerian construction industry. J. Financ. Manag. Prop. Constr. Econ. Build. 2021, 26, 366–386. [Google Scholar] [CrossRef]
- Cavka, H.B.; Staub-French, S.; Poirier, E.A. Developing owner information requirements for BIM-enabled project delivery and asset management. Autom. Constr. 2017, 83, 169–183. [Google Scholar] [CrossRef]
- Nagalingam, G.; Jayasena, H.S.; Ranadewa, K. Building information modelling and future quantity surveyor’s practice in Sri Lankan construction industry. In Proceedings of the Second World Construction Symposium, Colombo, Sri Lanka, 14–15 June 2013; pp. 81–92. [Google Scholar]
- Nieto-Julián, J.E.; Lara, L.; Moyano, J.J.S. Implementation of a TeamWork-HBIM for the Management and Sustainability of Architectural Heritage. Sustainability 2021, 13, 2161. [Google Scholar] [CrossRef]
- Stransky, M.; Dlask, P.J.E.f.R.D. Process of matching work items between bim model and cost estimating software. Eng. Rural. Dev. 2018, 17, 856–864. [Google Scholar] [CrossRef]
- McNamara, A.J.; Sepasgozar, S.M. Intelligent contract adoption in the construction industry: Concept development. Autom. Constr. 2021, 122, 103452. [Google Scholar] [CrossRef]
- Badi, S.; Ochieng, E.; Nasaj, M.; Papadaki, M. Technological, organisational and environmental determinants of smart contracts adoption: UK construction sector viewpoint. Constr. Manag. Econ. 2021, 39, 36–54. [Google Scholar] [CrossRef]
- Chahrour, R.; Hafeez, M.A.; Ahmad, A.M.; Sulieman, H.I.; Dawood, H.; Rodriguez-Trejo, S.; Kassem, M.; Naji, K.K.; Dawood, N. Cost-benefit analysis of BIM-enabled design clash detection and resolution. Constr. Manag. Econ. 2021, 39, 55–72. [Google Scholar] [CrossRef]
- Chileshe, N.; Jayasinghe, R.S.; Rameezdeen, R. Information flow-centric approach for reverse logistics supply chains. Autom. Constr. 2019, 106, 102858. [Google Scholar] [CrossRef]
- Wu, J.; Lepech, M.D. Incorporating multi-physics deterioration analysis in building information modeling for life-cycle management of durability performance. Autom. Constr. 2020, 110, 103004. [Google Scholar] [CrossRef]
- Amarasinghe, I.A.; Soorige, D.; Geekiyanage, D. Comparative study on Life Cycle Assessment of buildings in developed countries and Sri Lanka. Built Environ. Proj. Asset Manag. 2021, 11, 304–329. [Google Scholar] [CrossRef]
- Natephra, W.; Yabuki, N.; Fukuda, T. Optimizing the evaluation of building envelope design for thermal performance using a BIM-based overall thermal transfer value calculation. Build. Environ. 2018, 136, 128–145. [Google Scholar] [CrossRef]
- Raouf, A.M.; Al-Ghamdi, S.G.J.A.E.; Management, D. Building information modelling and green buildings: Challenges and opportunities. Archit. Eng. Des. Manag. 2019, 15, 1–28. [Google Scholar] [CrossRef]
- Olanrewaju, O.; Babarinde, S.A.; Salihu, C. Current State of Building Information Modelling in the Nigerian Construction Industry. J. Sustain. Archit. Civ. Eng. Geod. 2020, 27, 63–77. [Google Scholar] [CrossRef]
- Xu, X.; Ma, L.; Ding, L. A framework for BIM-enabled life-cycle information management of construction project. Int. J. Adv. Robot. Syst. 2014, 11, 126. [Google Scholar] [CrossRef]
- Ali, A.H.; Elyamany, A.; Ibrahim, A.H.; Kineber, A.F.; Daoud, A.O.J.I.J.o.C.M. Modelling the relationship between modular construction adoption and critical success factors for residential projects in developing countries. Int. J. Constr. Manag. 2023, 23, 1–12. [Google Scholar] [CrossRef]
- Al-Yami, A.M. An Integrated Approach to Value Management and Sustainable Construction during Strategic Briefing in Saudi Construction Projects. Ph.D. Thesis, Lounghborough University, Loughborough, UK, 2008. [Google Scholar]
- Lai, N.K. Value Management in Construction Industry. Master’s Thesis, Universiti Teknologi Malaysia, Skudai, Malaysia, 2006. [Google Scholar]
- Othman, I.; Kamil, M.; Sunindijo, R.Y.; Alnsour, M.; Kineber, A.F. Critical success factors influencing construction safety program implementation in developing countries. J. Phys.: Conf. Ser. 2020, 1529, 042079. [Google Scholar] [CrossRef]
- Farouk Kineber, A.; Othman, I.B.; Oke, A.E.; Chileshe, N.J.J.o.E. Modelling the relationship between value management’s activities and critical success factors for sustainable buildings. J. Eng. Des. Technol. 2022, 20, 414–435. [Google Scholar] [CrossRef]
- Oke, A.E.; Kineber, A.F.; Alsolami, B.; Kingsley, C.J.J.o.F.M. Adoption of cloud computing tools for sustainable construction: A structural equation modelling approach. J. Facil. Manag. 2022. ahead of print. [Google Scholar] [CrossRef]
- Kineber, A.F.; Othman, I.; Oke, A.E.; Chileshe, N.; Zayed, T.J.C.I. Value management implementation barriers for sustainable building: A bibliometric analysis and partial least square structural equation modeling. Constr. Innov. 2023, 23, 38–73. [Google Scholar] [CrossRef]
- Badewi, A. Investigating Benefits Realisation Process for Enterprise Resource Planning Systems; Cranfield University: Bedfordshire, UK, 2016. [Google Scholar]
- Field, A. Discovering Statistics Using IBM SPSS Statistics; Sage: Thousand Oaks, CA, USA, 2013. [Google Scholar]
- Yin, R.K. Case Study Research: Design and Methods, 4th ed.; Applied Social Research Methods Series; Sage: Thousand Oaks, CA, USA, 2009; Volume 5. [Google Scholar]
- Kothari, C. Research Methodology Methods and Techniques, 2nd Revised ed.; New Age International publishers: Delhi, India, 2009; Volume 20, p. 2018. [Google Scholar]
- Wahyuni, D. The research design maze: Understanding paradigms, cases, methods and methodologies. J. Appl. Manag. Account. Res. 2012, 10, 69–80. [Google Scholar]
- Oke, A.E.; Tech, B.; Qs, M. Evaluation of the Administration of Construction Bonds in Lagos and Ondo States. Ph.D. Thesis, The Federal University of Technology, Akure, Nigeria, 2015. [Google Scholar]
- Amaratunga, D.; Kulatunga, U.; Liyanage, C.; Hui, E.C.; Zheng, X. Measuring customer satisfaction of FM service in housing sector. Facilities 2010, 28, 306–320. [Google Scholar] [CrossRef]
- Byrne, B.M. Multivariate Applications Series. Structural Equation Modeling with AMOS: Basic Concepts, Applications, and Programming; Routledge/Taylor & Francis Group: New York, NY, USA, 2010. [Google Scholar]
- Ringle, C.M.; Sarstedt, M.; Straub, D.W. Straub Editor’s Comments: A Critical Look at the Use of PLS-SEM in “MIS Quarterly”. MIS Q. 2012, 36, iii–xiv. [Google Scholar] [CrossRef]
- Yuan, K.H.; Wu, R.; Bentler, P.M. Ridge structural equation modelling with correlation matrices for ordinal and continuous data. Br. J. Math. Stat. Psychol. 2011, 64, 107–133. [Google Scholar] [CrossRef]
- Fotovatfard, A.; Heravi, G. Identifying Key Performance Indicators for HealthcareFacilities Maintenance. J. Build. Eng. 2021, 102838. [Google Scholar] [CrossRef]
- Sarstedt, M.; Ringle, C.M.; Smith, D.; Reams, R.; Hair, J.F., Jr. Partial least squares structural equation modeling (PLS-SEM): A useful tool for family business researchers. J. Fam. Bus. Strategy 2014, 5, 105–115. [Google Scholar] [CrossRef]
- Hair, J.F., Jr.; Hult, G.T.M.; Ringle, C.; Sarstedt, M. A Primer on Partial Least Squares Structural Equation Modeling (PLS-SEM); Sage publications: Thousand Oaks, CA, USA, 2016. [Google Scholar]
- Wong, K.K.-K. Partial least squares structural equation modeling (PLS-SEM) techniques using SmartPLS. Mark. Bull. 2013, 24, 1–32. [Google Scholar]
- Henseler, J.; Ringle, C.M.; Sinkovics, R.R. The use of partial least squares path modeling in international marketing. In New Challenges to International Marketing; Emerald Group Publishing Limited: Bingley, UK, 2009. [Google Scholar]
- Ali, A.H.; Kineber, A.F.; Elyamany, A.; Ibrahim, A.H.; Daoud, A.O.J.J.o.B.E. Modelling the role of modular construction’s critical success factors in the overall sustainable success of Egyptian housing projects. J. Build. Eng. 2023, 71, 106467. [Google Scholar] [CrossRef]
- Hair, J.F.; Anderson, R.E.; Babin, B.J.; Black, W.C. Multivariate Data Analysis: A Global Perspective; Pearson: Upper Saddle River, NJ, USA, 2010; Volume 7. [Google Scholar]
- Hair, J.F.; Ringle, C.M.; Sarstedt, M. Partial least squares structural equation modeling: Rigorous applications, better results and higher acceptance. Long Range Plan. 2013, 46, 1–12. [Google Scholar] [CrossRef]
- Ali, A.H.; Kineber, A.F.; Elyamany, A.; Ibrahim, A.H.; Daoud, A.O.J.S.D. Identifying and assessing modular construction implementation barriers in developing nations for sustainable building development. Sustain. Dev. 2023, 21, 45. [Google Scholar] [CrossRef]
- Tabachnick, B.G.; Fidell, L.S.; Ullman, J.B. Using Multivariate Statistics; Pearson: Boston, MA, USA, 2007; Volume 5. [Google Scholar]
- Hair, J.F.; Black, W.C.; Babin, B.J.; Anderson, R.E.; Tatham, R.L. Multivariate Data Analysis; Pearson Prentice Hall: Upper Saddle River, NJ, USA, 2006; Volume 6. [Google Scholar]
- Ho, Y.-S. Review of second-order models for adsorption systems. J. Hazard. Mater. 2006, 136, 681–689. [Google Scholar] [CrossRef] [PubMed]
- Chin, W.W. Commentary: Issues and Opinion on Structural Equation Modeling; JSTOR: New York, NY, USA, 1998. [Google Scholar]
- Chin, W.W. The partial least squares approach to structural equation modeling. Mod. Methods Bus. Res. 1998, 295, 295–336. [Google Scholar]
- Hair, J.F.; Ringle, C.M.; Sarstedt, M. PLS-SEM: Indeed a silver bullet. J. Mark. Theory Pract. 2011, 19, 139–152. [Google Scholar] [CrossRef]
- Ghaffarianhoseini, A.; Tookey, J.; Ghaffarianhoseini, A.; Naismith, N.; Azhar, S.; Efimova, O.; Raahemifar, K. Building Information Modelling (BIM) uptake: Clear benefits, understanding its implementation, risks and challenges. Renew. Sustain. Energy Rev. 2017, 75, 1046–1053. [Google Scholar] [CrossRef]
- Ibem, E.; Uwakonye, U.; Akpoiroro, G.; Somtochukwu, M.; Oke, C. Building information modeling (BIM) adoption in architectural firms in Lagos, Nigeria. Int. J. Civ. Eng. Technol. 2018, 9, 902–915. [Google Scholar]
- Newman, C.; Edwards, D.; Martek, I.; Lai, J.; Thwala, W.D.; Rillie, I. Industry 4.0 deployment in the construction industry: A bibliometric literature review and UK-based case study. Smart Sustain. Built Environ. 2020, 10, 557–580. [Google Scholar] [CrossRef]
- Sidani, A.; Dinis, F.M.; Duarte, J.; Sanhudo, L.; Calvetti, D.; Baptista, J.S.; Martins, J.P.; Soeiro, A. Recent Tools and Techniques of BIM-Based Augmented Reality: A Systematic Review. J. Build. Eng. 2021, 42, 102500. [Google Scholar] [CrossRef]
- Olanrewaju, O.I.; Kineber, A.F.; Chileshe, N.; Edwards, D.J. Modelling the Impact of Building Information Modelling (BIM) Implementation Drivers and Awareness on Project Lifecycle. Sustainability 2021, 13, 8887. [Google Scholar] [CrossRef]
- Lin, Y.-C.; Hsu, Y.-T. Enhancing the Visualization of Problems Tracking and Management Integrated BIM Technology for General Contractor in Construction. In Collaboration and Integration in Construction, Engineering, Management and Technology; Springer: Berlin/Heidelberg, Germany, 2021; pp. 427–432. [Google Scholar]
- Alaloul, W.S.; Liew, M.S.; Zawawi, N.A.W.A.; Kennedy, I.B. Industrial Revolution 4.0 in the construction industry: Challenges and opportunities for stakeholders. Ain Shams Eng. J. 2020, 11, 225–230. [Google Scholar] [CrossRef]




| Work Stage | Code | BIM Activities |
|---|---|---|
| Initiation | I1 | Explain the value and potential implications of BIM to the customer. |
| I2 | Consensus on the 4D, 5D, and 6D BIM levels | |
| I3 | Consult customers on Integrated Team mission, including expert requirements and BIM Model Manager appointment. | |
| I4 | Establish model ownership and other long-term commitments. | |
| I5 | Specify BIM data, outcomes, and post-occupancy evaluation. | |
| I6 | Determine scope and order BIM reports and surveys. | |
| Design | D1 | Pre-BIM meeting. |
| D2 | Design Team initial model sharing for strategic analysis and evaluation of options. | |
| D3 | The application of BIM data in evaluating environmental performance and analyzing spatial characteristics. | |
| D4 | Recognize crucial elements of the model (such as prefabricated components) and create parametric objects at the conceptual level for each significant element. | |
| D5 | The design team should be granted access to the BIM information. | |
| D6 | Confirm the scope of the performance-specific work. | |
| D7 | Integrating and exchanging data for thorough analysis and design coordination across models. | |
| D8 | Integrating/developing generic/custom design elements | |
| D9 | Use of BIM data for assessing the efficiency and sustainability of a given area. | |
| D10 | Information exchange for the purpose of coordinating designs, conducting technical analyses, and incorporating new specifications. | |
| D11 | Export planning data. 4D/5D evaluation. | |
| Pre-Construction | P1 | Convey information for use in Building Control Analysis. |
| P2 | Information exchange with suppliers to complete design coordination and in-depth analysis. | |
| P3 | Comprehensive analysis, modelling, and integration. | |
| P4 | Develop production-ready parametric objects for all key components (using tier-2 supplier data if available and applicable). | |
| P5 | Insert requirements into a model. | |
| P6 | Final model assessment and approval. | |
| P7 | Provide the contractor(s) with access to the BIM model. | |
| P8 | Integrating subcontractor performance-related work model data with the BIM model data. | |
| P9 | Consult with the contractor on construction sequencing (4D). | |
| Construction | C1 | Establish the scope and schedule. |
| C2 | Final documentation and data release from the BIM. | |
| C3 | Data from 4D/5D BIM are used for managing construction contracts. | |
| Use | U1 | Once asset modifications are done, Facilities Management BIM model data are provided. |
| U2 | The BIM model data contains object parametric information. |
| Constructs | Item | Outer Loading | Cronbach’s Alpha | Composite Reliability | AVE |
|---|---|---|---|---|---|
| Initiation | I1 | 0.795 | 0.83 | 0.87 | 0.54 |
| I2 | 0.600 | ||||
| I3 | 0.695 | ||||
| I4 | 0.758 | ||||
| I5 | 0.789 | ||||
| I6 | 0.774 | 0.92 | 0.94 | 0.69 | |
| Design | D4 | 0.729 | |||
| D5 | 0.859 | ||||
| D6 | 0.825 | ||||
| D7 | 0.871 | ||||
| D8 | 0.811 | ||||
| D10 | 0.763 | ||||
| D11 | 0.764 | ||||
| Pre-Construction | P2 | 0.810 | 0.766 | 0.83 | 0.56 |
| P3 | 0.800 | ||||
| P4 | 0.803 | ||||
| P6 | 0.528 | ||||
| P7 | 0.510 | ||||
| P8 | 0.515 | ||||
| Construction | C1 | 0.833 | 0.77 | 0.86 | 0.68 |
| C2 | 0.826 | ||||
| C3 | 0.828 | ||||
| Use | U1 | 0.877 | 0.77 | 0.899 | 0.817 |
| U2 | 0.929 | ||||
| OSS | Economic | 0.838 | 0.78 | 0.72 | 0.69 |
| Environmental | 0.833 | ||||
| Social | 0.831 |
| Items | Construction | Design | Initiation | Pre-Construction | Use | OSS |
|---|---|---|---|---|---|---|
| C1 | 0.8327 | 0.2472 | 0.176 | 0.251 | 0.2604 | 0.3222 |
| C2 | 0.8259 | 0.1481 | 0.134 | 0.1572 | 0.278 | 0.2464 |
| C3 | 0.8289 | 0.2586 | 0.081 | 0.3055 | 0.3263 | 0.3263 |
| D10 | 0.2561 | 0.7979 | 0.1645 | 0.6865 | 0.1653 | 0.335 |
| D11 | 0.2067 | 0.7817 | 0.1585 | 0.6778 | 0.1867 | 0.3379 |
| D4 | 0.1298 | 0.7574 | 0.1229 | 0.563 | 0.1146 | 0.2247 |
| D5 | 0.3038 | 0.8738 | 0.2376 | 0.7346 | 0.1965 | 0.3745 |
| D6 | 0.2695 | 0.8628 | 0.2325 | 0.6989 | 0.2009 | 0.4095 |
| D7 | 0.1857 | 0.8894 | 0.1791 | 0.7053 | 0.1398 | 0.3723 |
| D8 | 0.2066 | 0.8567 | 0.1798 | 0.7569 | 0.193 | 0.3824 |
| I1 | 0.0855 | 0.2453 | 0.7955 | 0.232 | 0.1302 | 0.2736 |
| I2 | 0.0263 | −0.0937 | 0.5998 | −0.0459 | 0.105 | 0.2411 |
| I3 | 0.1434 | 0.1587 | 0.6956 | 0.1718 | 0.055 | 0.2893 |
| I4 | 0.0658 | 0.0691 | 0.7571 | 0.1325 | 0.0897 | 0.2836 |
| I5 | 0.1208 | 0.2182 | 0.7891 | 0.2241 | 0.1169 | 0.3134 |
| I6 | 0.1866 | 0.1692 | 0.7734 | 0.2213 | 0.4144 | 0.3985 |
| P2 | 0.1806 | 0.748 | 0.0669 | 0.8129 | 0.0721 | 0.2375 |
| P3 | 0.1392 | 0.7773 | 0.0478 | 0.8093 | 0.041 | 0.2661 |
| P4 | 0.2014 | 0.8083 | 0.1836 | 0.8212 | 0.1272 | 0.3134 |
| P6 | 0.1837 | 0.2499 | 0.2805 | 0.5365 | 0.176 | 0.2927 |
| P7 | 0.34 | 0.2717 | 0.3789 | 0.5135 | 0.2473 | 0.2916 |
| P8 | 0.2553 | 0.2203 | 0.2361 | 0.5191 | 0.2115 | 0.2467 |
| U1 | 0.2315 | 0.1808 | 0.1915 | 0.137 | 0.8782 | 0.1802 |
| U2 | 0.3814 | 0.1927 | 0.209 | 0.1931 | 0.9288 | 0.3476 |
| Social | 0.4623 | 0.2883 | 0.3603 | 0.1843 | 0.3146 | 0.8306 |
| Economic | 0.2702 | 0.3696 | 0.2525 | 0.3419 | 0.292 | 0.8376 |
| Environmental | 0.3551 | 0.3253 | 0.3939 | 0.3239 | 0.2823 | 0.8339 |
| Factor | Construction | Design | Initiation | OSS | Pre-Construction |
|---|---|---|---|---|---|
| Construction | |||||
| Design | 0.307 | ||||
| Initiation | 0.1835 | 0.2452 | |||
| OSS | 0.4617 | 0.4922 | 0.4977 | ||
| Pre-Construction | 0.4028 | 0.8278 | 0.3873 | 0.5229 | |
| Use | 0.4341 | 0.2417 | 0.2521 | 0.3742 | 0.2715 |
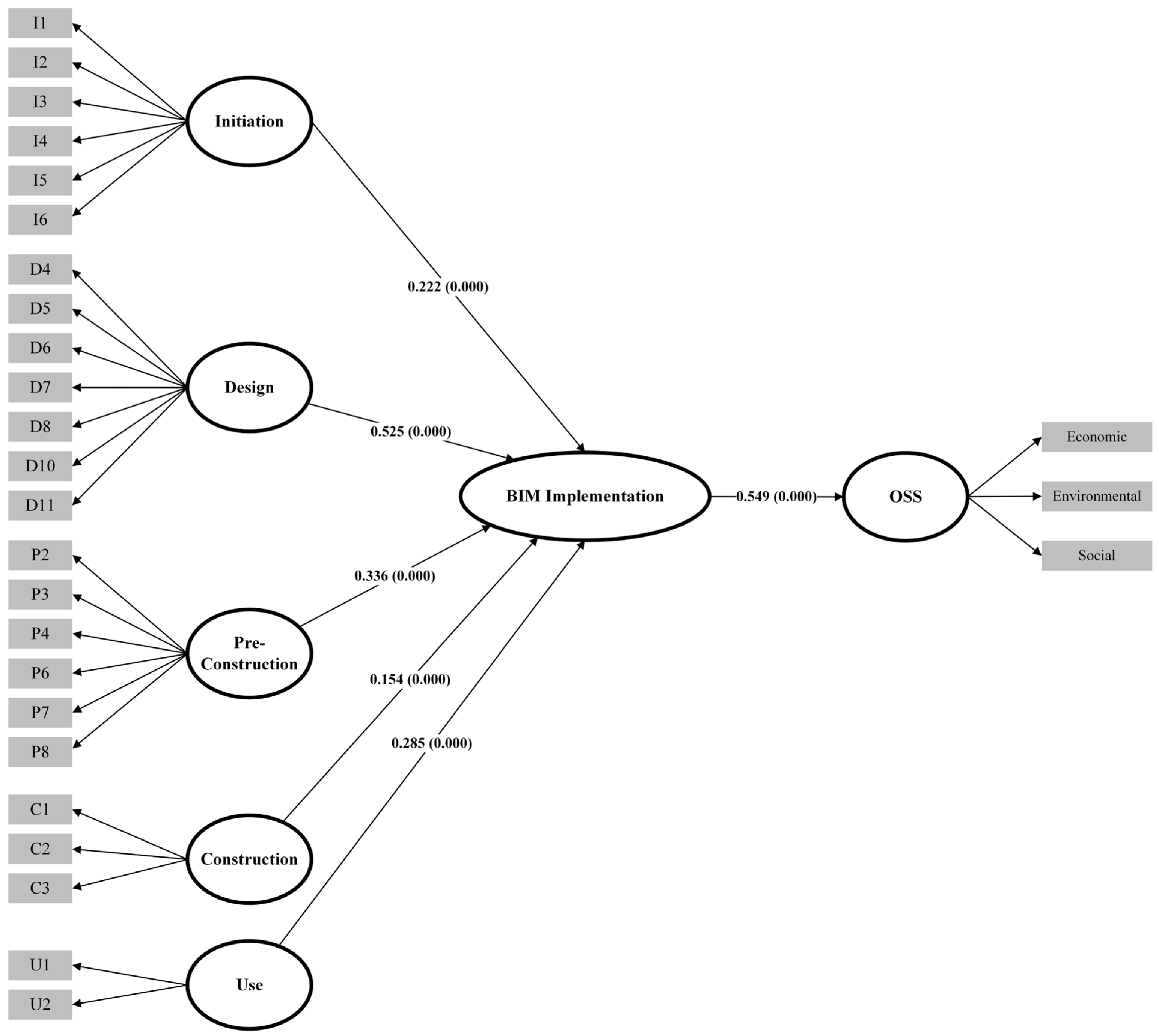
| Path | β | p-Values | VIF |
|---|---|---|---|
| Construction -> BIM Implementation | 0.154 | <0.001 | 1.21 |
| Design -> BIM Implementation | 0.525 | <0.001 | 2.2 |
| Initiation -> BIM Implementation | 0.222 | <0.001 | 1.1 |
| Pre-Construction -> BIM Implementation | 0.336 | <0.001 | 3.1 |
| Use -> BIM Implementation | 0.285 | <0.001 | 1.19 |
Disclaimer/Publisher’s Note: The statements, opinions and data contained in all publications are solely those of the individual author(s) and contributor(s) and not of MDPI and/or the editor(s). MDPI and/or the editor(s) disclaim responsibility for any injury to people or property resulting from any ideas, methods, instructions or products referred to in the content. |
© 2023 by the authors. Licensee MDPI, Basel, Switzerland. This article is an open access article distributed under the terms and conditions of the Creative Commons Attribution (CC BY) license (https://creativecommons.org/licenses/by/4.0/).
Share and Cite
Abdel-Tawab, M.; Kineber, A.F.; Chileshe, N.; Abanda, H.; Ali, A.H.; Almukhtar, A. Building Information Modelling Implementation Model for Sustainable Building Projects in Developing Countries: A PLS-SEM Approach. Sustainability 2023, 15, 9242. https://doi.org/10.3390/su15129242
Abdel-Tawab M, Kineber AF, Chileshe N, Abanda H, Ali AH, Almukhtar A. Building Information Modelling Implementation Model for Sustainable Building Projects in Developing Countries: A PLS-SEM Approach. Sustainability. 2023; 15(12):9242. https://doi.org/10.3390/su15129242
Chicago/Turabian StyleAbdel-Tawab, Maged, Ahmed Farouk Kineber, Nicholas Chileshe, Henry Abanda, Ali Hassan Ali, and Avar Almukhtar. 2023. "Building Information Modelling Implementation Model for Sustainable Building Projects in Developing Countries: A PLS-SEM Approach" Sustainability 15, no. 12: 9242. https://doi.org/10.3390/su15129242
APA StyleAbdel-Tawab, M., Kineber, A. F., Chileshe, N., Abanda, H., Ali, A. H., & Almukhtar, A. (2023). Building Information Modelling Implementation Model for Sustainable Building Projects in Developing Countries: A PLS-SEM Approach. Sustainability, 15(12), 9242. https://doi.org/10.3390/su15129242

