Simulation-Based Engineering of Heterogeneous Collaborative Systems—A Novel Conceptual Framework
Abstract
:1. Introduction
2. SoS Engineering—A Problem Domain, Simulation, Modeling, and Smart City Influencers
3. The Foundations of SoS Simulation Conceptual Framework (SCF)
- A transdisciplinary conceptual framework based on general meta-model foundations with domain-specific template-based meta-model extensions;
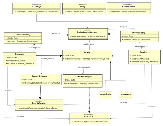
- Multidimensional and multilevel dynamic reconfigurability of independent heterogeneous participants (SoS paradigm support) based on secured master broker architecture with component-hosted services;
- Manifest-based interpreting—language-driven simulations;
- The explicit support for a hybrid repository of information resources;
- Two-way information flow over multiple processes (digital twin paradigm support) with simulation only, the operation only, and combined regimes;
- Data-driven, model-driven, and agent-based simulations support with an open set of simulation techniques covering deterministic, stochastic, static, dynamic, continuous, event-driven, quantitative, qualitative, single, and hybrid;
- Integrated Stakeholder support.
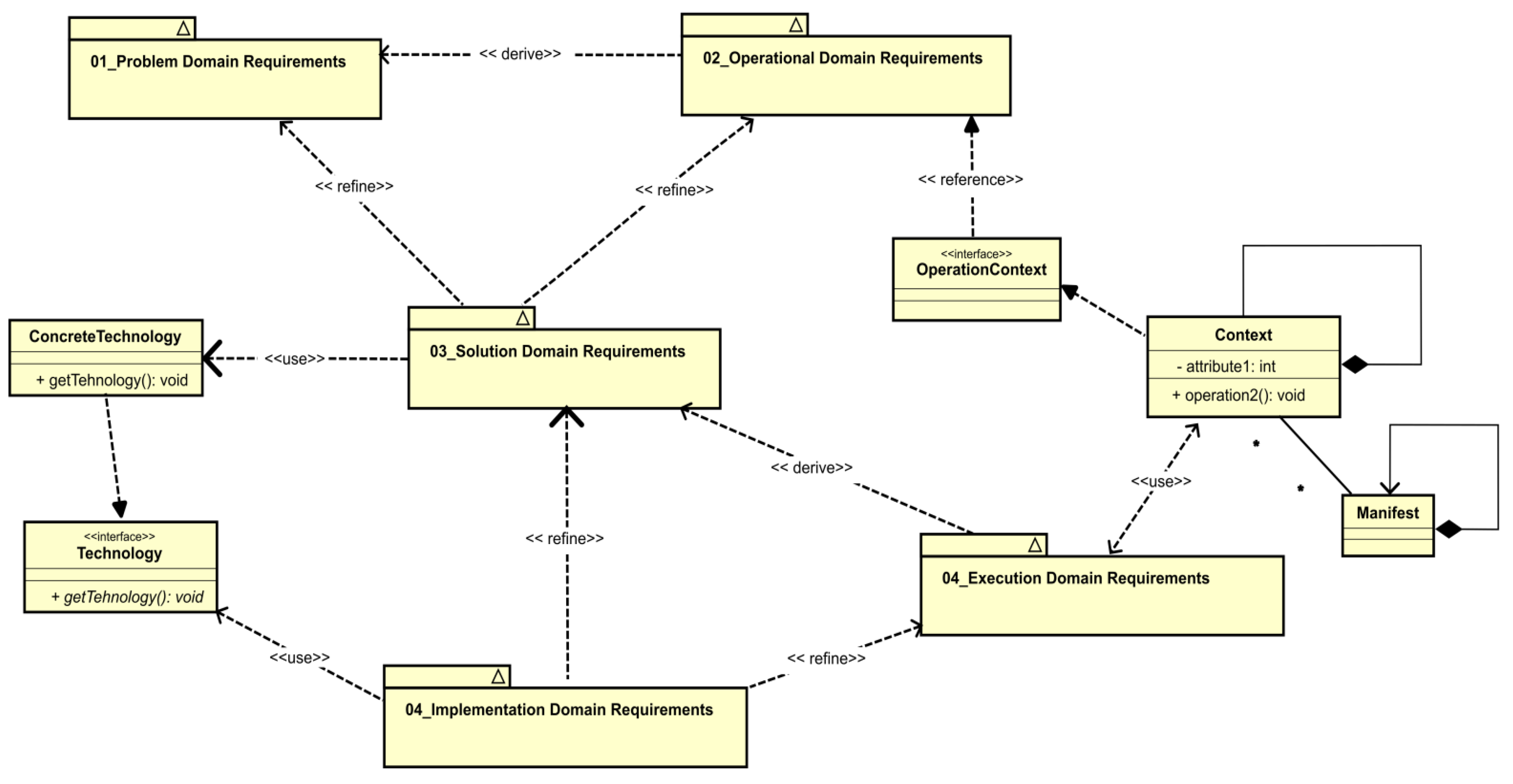
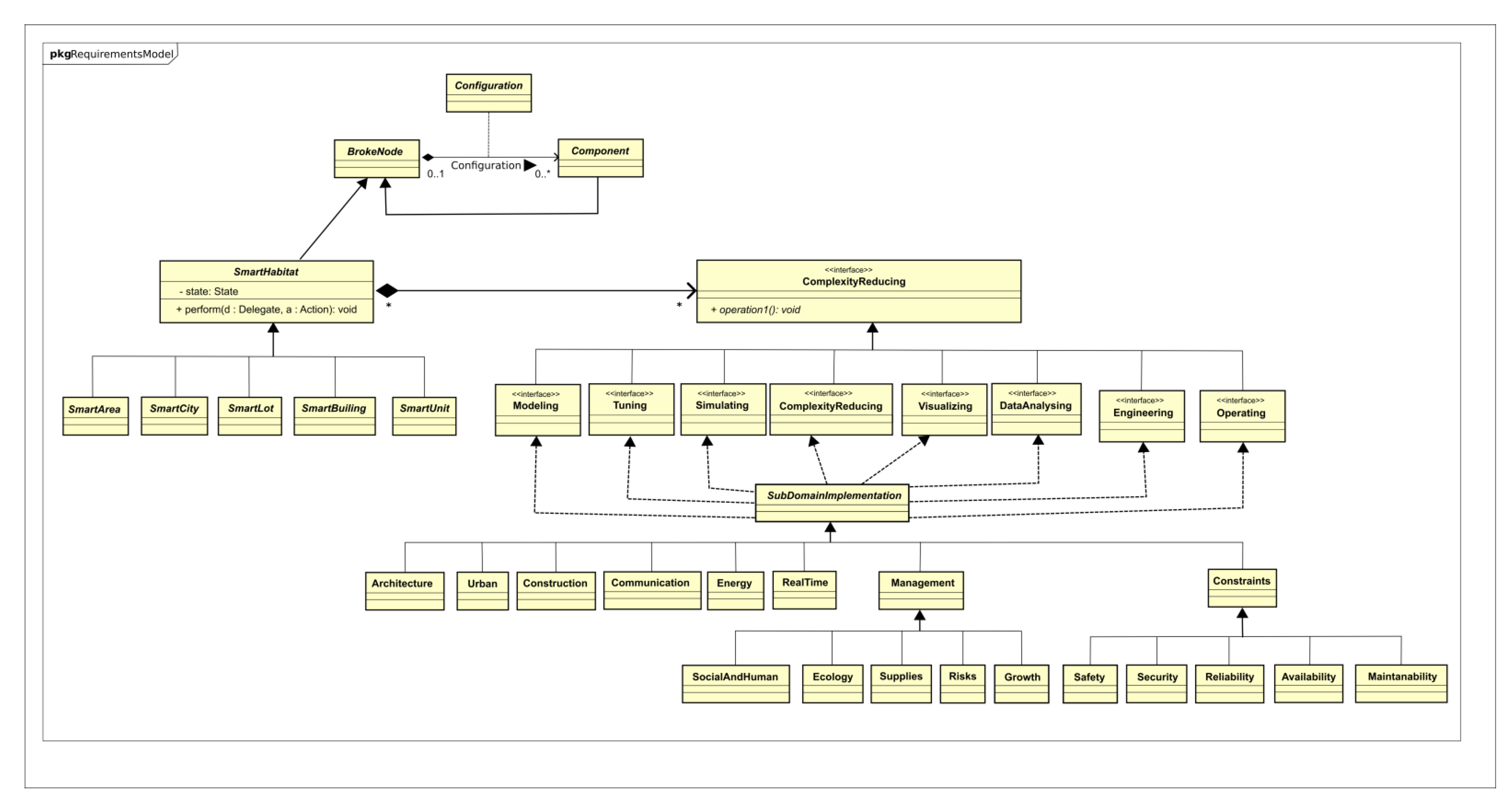
- The problem domain requirements (PDR) package encapsulates entirely domain-specific expert stakeholders’ requirements and fosters the solution domain separation of concerns, thereby raising the reusability level of a particular solution in different problem domains;
- The operational domain requirements (ODR) package encapsulates problem domain requirements acquired from operational stakeholders belonging to the problem domain;
- The solution domain requirements (SDR) package refines PDR and ODR packages in the context of the concrete technology solution constraints;
- The execution domain requirements package is derived from the SDR package and is responsible for framework context (context) management in the execution environment that implements the operational context interface and supports manifest-driven (manifest) dynamic marshaling;
- The implementation domain requirements (IDR) package refines the SDR and the EDR in the implementation constraints context of concrete technologies.
- Domain knowledge (DK) is a set of concepts and terminology understood by practitioners involved in the area(s) of expertise that usually encapsulates technical literature, engineering implementations, customer surveys, expert advice, and requirement base;
- Domain knowledge representation (DKR) is a general foundation model guiding domain experts through domain engineering/re-engineering activities. It possesses a suitable domain ontology and supports knowledge capture and representation mechanisms. The ontology of a particular domain encapsulates its terminology, concepts, taxonomy, and relations, joined by the possible set of domain axioms or rules. The DKR supports the Domain Knowledge Manager Set of Services that encapsulate domain knowledge and enables domain analysts to utilize domain analysis methods;
- Domain analysis (DA) is a process that supports identifying and analyzing the domain knowledge representations. TheDA is derived from existing system studies, underlying theory, emerging technology, and development histories within the domain of interest and enables the development and maintenance of the Domain Model Base(DMB);
- Domain model representation (DMR) aspects of domain-specific modeling activities are currently dominantly focused on linguistic approaches raising the importance of the appropriate Domain-Specific Languages (DSLs) formulation and design.
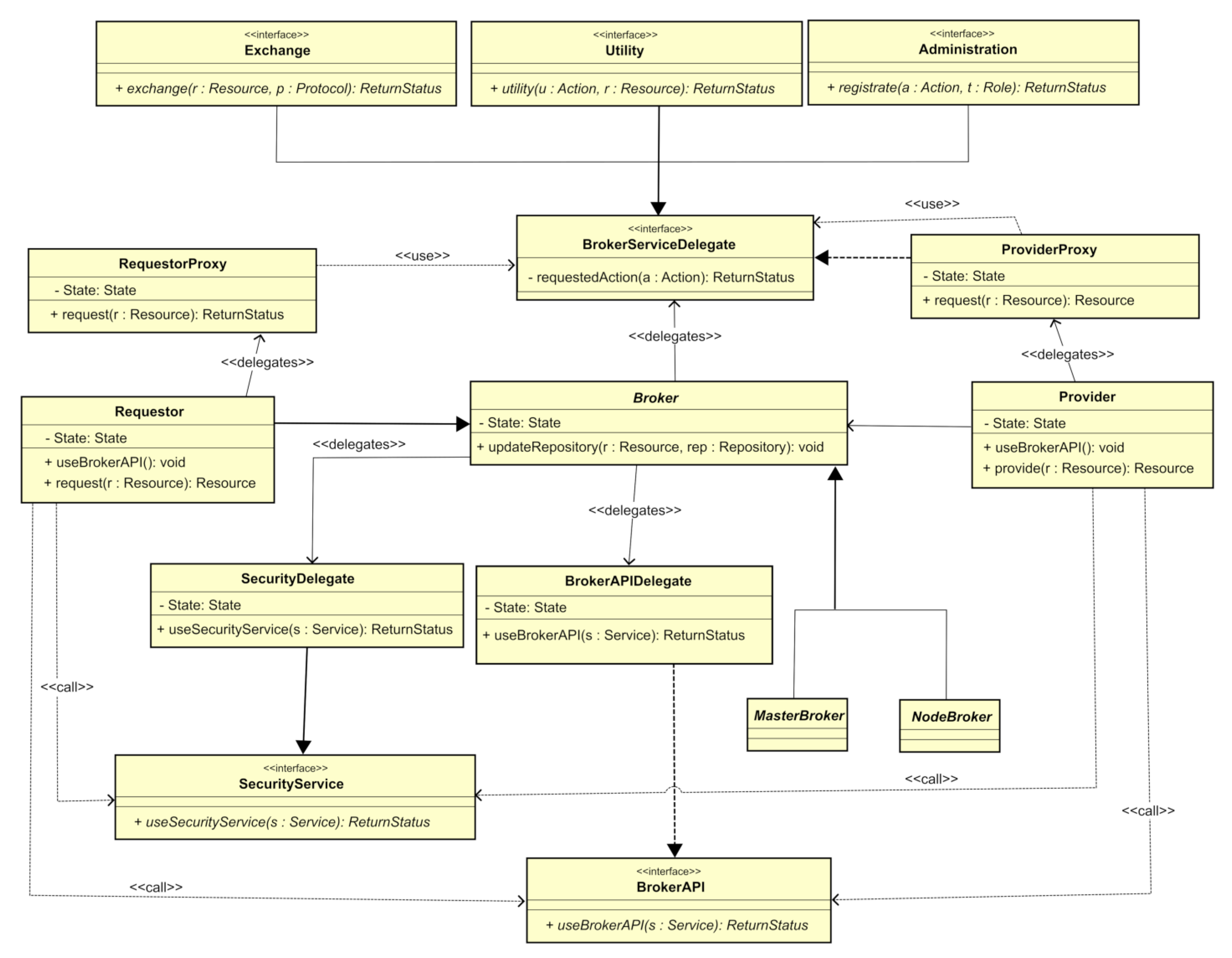
- The Framework Broker is a conceptual framework orchestrator that enables the dynamic creation of a manifest script through the Configurator component services;
- The Modeler Component encapsulates modeling activities in compliance with the extendible set of domain-specific modeling formalisms, methods, and tools;
- The Simulator Component encapsulates simulating activities in compliance with the extendible set of domain-specific simulating formalisms, methods, and tools;
- The DataAnalyzer Component encapsulates data science analytic formalisms, methods, and tools closely related to The ComplexityHandlerComponent’s responsibilities for complexity handling based on an extendible and configurable set of software tools supporting different complexity reduction mechanisms;
- The RealTimeDataAccess Component supports the IoT sensors’ data generated over a configurable network of sensors supplying the virtual Digital Twin with real-time data obtained from the real-world systems through the embedded IoT sensor networks;
- The DataStructureHandler Component supports the separation of concerns regarding The FrameworkBroker state management, while The ServiceHandlerComponent supports an internal set of coarse-grained services (FrameworkServices) that run over the frameworks’ overall data structure;
- The Visualizer Component consists of the opened set of Viewers that support presentation and animation services running over data structure elementsencapsulated by the DataStructureHandler;
- The NetworkHandler Component is responsible for connectivity tasks according to the manifest script object generated for a particular service or data walks;
- The InteroperabilityModerator Component is responsible for possible adaptations and mediations while fulfilling the marshaling plan;
- The StakeholdersHandlingComponent is responsible for human actors management and dominantly performs User Experience and User Interaction services;
- The PersistentObjectHandler Component is responsible for hiding individual repository component objects, and storing and retrieving operations regarding the particular data and storage model types. It is dynamically extendible with an arbitrary number of repository handler instances that implement concrete get() and put() operations on the abstract information resource. Under the abstract information resource, we assume an arbitrarily complex data, information, or knowledge abstraction that exists in the Broker Node persistency layer domain;
- The SecurityPolicyBroker is an instance of application runtime that implements security policy on a particular Broker Node level.
4. Discussion and Simulation Frameworks Comparison
5. Conclusions and Future Work
Author Contributions
Funding
Institutional Review Board Statement
Informed Consent Statement
Data Availability Statement
Conflicts of Interest
References
- Edson, M.; Buckle Henning, P.; Ferris, T.; Hieronymi, A.; Ison, R.; Metcalf, G.; Mobus, G.; Nguyen, N.; Rousseau, D.; Sankaran, S.; et al. Team 3: Exploring the relationship of systems research to systems literacy. In Systems Literacy: Proceedings of the Eighteenth IFSR Conversation; Edson, M.C., Metcalf, G.S., Tuddenham, P., Chroust, G., Eds.; The Open University: Milton Keynes, UK, 2016; pp. 64–76. [Google Scholar]
- Kwon, H.R.; Silva, E.A. Mapping the Landscape of Behavioral Theories: Systematic Literature Review. J. Plan. Lit. 2019, 35, 161–179. [Google Scholar] [CrossRef]
- Watson, M.; Madni, A.; Mesmer, B.; McKinney, D. Envisioning Future Systems Engineering Principles Through a Transdisciplinary Lens. In INCOSE International Symposium; Wiley: Hoboken, NJ, USA, 2020; Volume 30, pp. 1517–1532. [Google Scholar]
- Weiland, K.J. Future Model-Based Systems Engineering Vision and Strategy Bridge for NASA. In NASA/TM-20210014025; 2021. Available online: https://ntrs.nasa.gov/citations/20210014025 (accessed on 25 March 2023).
- Katina, P.F.; Keating, C.B.; Bobo, J.A.; Toland, T.S. A governance perspective for system-of-systems. Systems 2019, 7, 54. [Google Scholar] [CrossRef]
- Bucchiarone, A.; D’Angelo, M.; Pianini, D.; Cabri, G.; De Sanctis, M.; Viroli, M.; Casadei, R.; Dobson, S. On the Social Implications of Collective Adaptive Systems. IEEE Technol. Soc. Mag. 2020, 39, 36–46. [Google Scholar] [CrossRef]
- Law, A.M. Simulation Modeling and Analysis, 5th ed.; McGraw-Hill Series in Industrial Engineering and Management Science; Averill M. Law & Associates, Inc.: Tucson, AZ, USA, 2019; ISBN 978-0-07-340132-4. Available online: www.averill-law.com (accessed on 16 March 2023).
- Solomatine, D.; See, L.; Abrahart, R. Data-Driven Modeling: Concepts, Approaches and Experiences. In Practical Hydroinformatics. Water Science and Technology Library; Abrahart, R.J., See, L.M., Solomatine, D.P., Eds.; Springer: Berlin/Heidelberg, Germany, 2009; Volume 68. [Google Scholar] [CrossRef]
- Chakraborty, S.; Liebel, G. Modelling Guidance in Software Engineering: A Systematic Literature Review. arXiv 2022, arXiv:2206.06724. [Google Scholar]
- Montáns, F.J.; Chinesta, F.; Gómez-Bombarelli, R.; Nathan Kutz, J. Data-driven modeling and learning in science and engineering. Comptes Rendus Mécanique 2019, 347, 845–855. [Google Scholar] [CrossRef]
- Liu, Y.; Ma, T. Agile Modeling and Simulation Technology of Heterogeneous Systems Based on Meta-model Modeling Method. J. Phys. Conf. Ser. 2020, 2173, 012010. [Google Scholar] [CrossRef]
- Iwanaga, T.; Wang, H.-H.; Hamilton, S.H.; Grimm, V.; Koralewski, T.E.; Salado, A.; Elsawah, S.; Razavi, S.; Yang, J.; Glynn, P.; et al. Socio-technical scales in socio-environmental modeling: Managing a system-of-systems modeling approach. Environ. Model. Softw. 2021, 135, 104885. [Google Scholar] [CrossRef]
- Fuller, A.; Fan, Z.; Day, C.; Barlow, C. Digital Twin: Enabling Technologies, Challenges and Open Research. IEEE Access 2020, 8, 108952–108971. [Google Scholar] [CrossRef]
- Zschaler, S.; Polack, F.A.C. Trustworthy agent-based simulation: The case for domain-specific modeling languages. Softw. Syst. Model 2023, 22, 455–470. [Google Scholar] [CrossRef]
- Vujovic, V.; Maksimovic, M.; Perisic, B. Sirius: A rapid development of DSM graphical editor. In Proceedings of the IEEE 18th International Conference on Intelligent Engineering Systems (INES’14), Tihany, Hungary, 3–5 July 2014; pp. 233–238. [Google Scholar] [CrossRef]
- Butt, A.N.; Dimitrijevic, B. Multidisciplinary and Transdisciplinary Collaboration in Nature-Based Design of Sustainable Architecture and Urbanism. Sustainability 2022, 14, 10339. [Google Scholar] [CrossRef]
- Perisic, A.; Lazic, M.; Perisic, B. The Extensible Orchestration Framework approach to collaborative design in architectural, urban and construction engineering. Autom. Constr. 2016, 71, 210–225. [Google Scholar] [CrossRef]
- Pira, M. A novel taxonomy of smart sustainable city indicators. Humanit. Soc. Sci. Commun. 2021, 8, 197. [Google Scholar] [CrossRef]
- Hashem, I.A.T.; Usmani, R.S.A.; Almutairi, M.S.; Ibrahim, A.O.; Zakari, A.; Alotaibi, F.; Alhashmi, S.M.; Chiroma, H. Urban Computing for Sustainable Smart Cities: Recent Advances, Taxonomy, and Open Research Challenges. Sustainability 2023, 15, 3916. [Google Scholar] [CrossRef]
- Kim, D.; Yoon, Y.; Lee, J.; Mago, P.J.; Lee, K.; Cho, H. Designand Implementation of Smart Buildings: A Review of Current Research Trend. Energies 2022, 15, 4278. [Google Scholar] [CrossRef]
- Perišić, A.; Lazić, M.; Perišić, B.; Obradović, R. A Smart House environment—The System of Systems approach to Model Driven Simulation of Building (house) Attributes. In Proceedings of the IEEE 1st International Workshop on Consumer Electronics (CE WS), Novi Sad, Serbia, 11–20 March 2015; pp. 56–59. [Google Scholar] [CrossRef]
- Lazić, M.; Perišić, A.; Perišić, B. Residential Buildings Complex Boundaries Generation Based on Spatial Grid System. Appl. Sci. 2022, 12, 165. [Google Scholar] [CrossRef]
- Open Geospatial Consortium. Available online: https://www.ogc.org/standard/citygml/ (accessed on 28 March 2023).
- Gröger, G.; Kolbe, T.H.; Czerwinski, A. (Eds.) Candidate OpenGIS Implementation Specification (City Geography Markup Language), Open Geospatial Consortium Document 06-057r1, Version: 0.3.0; 2006, pp. 9–11. Available online: http://www.opengeospatial.org/docs/is (accessed on 28 March 2023).
- Khandoker, A.; Sint, S.; Gessl, G.; Zeman, K.; Jungreitmayr, F.; Wahl, H.; Wenigwieser, A.; Kretschmer, R. Towards a logical framework for ideal MBSE tool selection based on discipline specific requirements. J. Syst. Softw. 2022, 189, 111306. [Google Scholar] [CrossRef]
- Anda, A.A.; Amyot, D. Self-Adaptation Driven by SysML and Goal Models—A Literature Review. e-Inform. Softw. Eng. J. 2022, 16, 220101. [Google Scholar] [CrossRef]
- Basnet, S.; Bahootoroody, A.; Chaal, M.; Banda, O.A.V.; Lahtinen, J.; Kujala, P. A decision-making framework for selecting an MBSE language—A case study to ship pilotage. Expert Syst. Appl. 2022, 193, 116451. [Google Scholar] [CrossRef]
- Cityzent, Digital Twin Platform. Available online: https://cityzenith.com/discover-digital-twins (accessed on 25 March 2023).
- Shishehgarkhaneh, M.; Keivani, A.; Moehler, R.C.; Jelodari, N.; RoshdiLaleh, S. Internet of Things (IoT), Building Information Modeling(BIM), and Digital Twin (DT) inConstruction Industry: A Review, Bibliometric, and Network Analysis. Buildings 2022, 12, 1503. [Google Scholar] [CrossRef]
- Hu, W.; Lim, K.Y.H.; Cai, Y. Digital Twin and Industry 4.0 Enablers in Building and Construction: A Survey. Buildings 2022, 12, 2004. [Google Scholar] [CrossRef]
- Chen, Y.; Huang, D.; Liu, Z.; Osmani, M.; Demian, P. Construction4.0, Industry 4.0, and Building Information Modeling (BIM) forSustainable Building Development within the Smart City. Sustainability 2022, 14, 10028. [Google Scholar] [CrossRef]
- Hong, W.; Guo, R.; Li, X.; Liao, C. Measuring urban ecological network resilience: A disturbance scenario simulation method. Cities 2022, 131, 104057. [Google Scholar] [CrossRef]
- Pacifici, M.; Robertson, C. Parametric approach to environmental modeling in support of early-stage design of residential developments. In Proceedings of the CIBSE Technical Symposium, LSBU, London, UK, 21 April 2022. [Google Scholar]
- Sun, Y.; Liu, D.; Wang, P. Urban simulation incorporating coordination relationships of multiple ecosystem services. Sustain. Cities Soc. 2022, 76, 103432. [Google Scholar] [CrossRef]
- Najeh, H.; Lohr, C.; Leduc, B. Convolutional Neural Network Bootstrapped by Dynamic Segmentation and Stigmergy-Based Encoding for Real-Time Human Activity Recognition in Smart Homes. Sensors 2023, 23, 1969. [Google Scholar] [CrossRef] [PubMed]
- Assem, H.M.; Khodeir, L.M.; Fathy, F. Designing for human wellbeing: The integration of Neuro-architecture in design—A systematic review. Shams Eng. J. 2023, 14, 102102. [Google Scholar] [CrossRef]
- Karim, H.; Abdul Rahman, A.; Azri, S.; Halim, Z. The Development of Multi-scale Data Management for City GML-based 3D Buildings. Geomat. Environ. Eng. 2021, 16, 71–940. [Google Scholar] [CrossRef]
- Coupry, C.; Noblecourt, S.; Richard, P.; Baudry, D.; Bigaud, D. BIM-Based Digital Twin and XR Devices to Improve Maintenance Procedures in Smart Buildings: ALiterature Review. Appl. Sci. 2021, 11, 6810. [Google Scholar] [CrossRef]
- Al-Sehrawy, R.; Kumar, B.; Watson, R. The pluralism of digital twins for urban management: Bridging theory and practice. J. Urban Manag. 2023, 12, 16–32. [Google Scholar] [CrossRef]
- Hijazi, I.; Donaubauer, A.; Hamm, A.; Falkenstein, A.; Kolbe, T.H. Urban Growth Simulation Using Urban Dynamics and Citygml: A Use Case from the City of Munich. ISPRS Ann. Photogramm. Remote Sens. Spat. Inf. Sci. 2022, 10, 97–104. [Google Scholar] [CrossRef]
- Hadimlioglu, I.A.; King, S.A. City Maker: Reconstruction of Cities from OpenStreetMap Data for Environmental Visualization and Simulations. ISPRS Int. J. Geo-Inf. 2019, 8, 298. [Google Scholar] [CrossRef]
- Pađen, I.; García-Sánchez, C.; Ledoux, H. Towards automatic reconstruction of 3D city models tailored for urban flow simulations. Front. Built Environ. 2022, 8, 899332. [Google Scholar] [CrossRef]
- Malhotra, A.; Raming, S.; Frisch, J.; van Treeck, C. City ATB: CityGML analysis toolbox for energy performance simulations. In Proceedings of the 8th Conference of IBPSA Germany and Austria, Graz University of Technology, Styria, Austria, 23–25 September 2020; pp. 194–201. [Google Scholar]
- Salinas-Herrera, F.; Moeini, A.; Kamwa, I. Survey of Simulation Tools to Assess Techno-Economic Benefits of Smart Grid Technology in Integrated T&D Systems. Sustainability 2022, 14, 8108. [Google Scholar] [CrossRef]
- Zareein, M.; SahebkarFarkhani, J.; Nikoofard, A.; Amraee, T. Optimizing Energy Management in Micro-grids Based on Different Load Types in Smart Buildings. Energies 2023, 16, 73. [Google Scholar] [CrossRef]
- Oh, K.; Kim, E.-J.; Park, C.-Y. A Physical Model-Based Data-Driven Approach to Overcome Data Scarcity and Predict Building Energy Consumption. Sustainability 2022, 14, 9464. [Google Scholar] [CrossRef]
- Huang, H.; Tan, H.; Xu, X.; Zhang, J.; Zhao, Z. LACE: Low-Cost Access Control Based on Edge Computing for Smart Buildings. Electronics 2023, 12, 412. [Google Scholar] [CrossRef]
- Vidalie, J.; Batteux, M.; Mhenni, F.; Choley, J.Y. Category Theory Framework for System Engineering and Safety AssessmentModel Synchronization Methodologies. Appl. Sci. 2022, 12, 5880. [Google Scholar] [CrossRef]
- Xiao, S.; Wang, S.; Ge, L.; Weng, H.; Fang, X.; Peng, Z.; Zeng, W. Hybrid Feature Fusion-Based High-Sensitivity Fire Detection and Early Warning for Intelligent Building Systems. Sensors 2023, 23, 859. [Google Scholar] [CrossRef]
- Maksimović, M.; Vujović, V.; Perišić, B.; Milošević, V. Developing a fuzzy logic based system for monitoring and early detection of residential fire based on thermistor sensors. Comput. Sci. Inf. Syst. 2015, 12, 63–89. [Google Scholar] [CrossRef]
- Diatte, K.; O’Halloran, B.; Van Bossuyt, D.L. The Integration of Reliability, Availability, and Maintainability into Model-Based Systems Engineering. Systems 2022, 10, 101. [Google Scholar] [CrossRef]
- Sigahi, T.F.A.C.; Rampasso, I.S.; Anholon, R.; Sznelwar, L.I. Classical paradigms versus complexity thinking in engineering education: An essential discussion in the education for sustainable development. Int. J. Sustain. High. Educ. 2023, 24, 179–192. [Google Scholar] [CrossRef]
- Hein-Pensel, F.; Winkler, H.; Brückner, A.; Wölke, M.; Jabs, I.; Mayan, I.J.; Kirschenbaum, A.; Friedrich, J.; Zinke-Wehlmann, C. Maturity assessment for Industry 5.0: A review of existing maturity models. J. Manuf. Syst. 2023, 66, 200–210. [Google Scholar] [CrossRef]
- Jaakkola, E. Designing conceptual articles: Four approaches. AMS Rev. 2020, 10, 18–26. [Google Scholar] [CrossRef]
- Hérivaux, C.; Le Coent, P. Introducing Nature into Cities or Preserving Existing Peri-Urban Ecosystems? Analysis of Preferences in a Rapidly Urbanizing Catchment. Sustainability 2021, 13, 587. [Google Scholar] [CrossRef]
- Tang, L.; Wang, L.; Li, Q.; Zhao, J. A framework designation for the assessment of urban ecological risks. Int. J. Ofsustainable Dev. World Ecol. 2018, 25, 387–395. [Google Scholar] [CrossRef]
- Anthony Jnr, B.; Abbas Petersen, S.; Helfert, M.; Ahlers, D.; Krogstie, J. Modeling pervasive platforms and digital services for smart urban transformation using an enterprise architecture framework. Inf. Technol. People 2021, 34, 1285–1312. [Google Scholar] [CrossRef]
- Yang, R.; Sun, H. A new simulation framework for crowd collaborations. Int. J. Crowd Sci. 2021, 5, 2–16. [Google Scholar] [CrossRef]
- Vörösmarty, C.J.; Melillo, J.M.; Wuebbles, D.J.; Jain, A.K.; Ando, A.W.; Chen, M.; Tuler, S.; Smith, R.; Kicklighter, D.; Corsi, F.; et al. The C-FEWS framework: Supporting studies of climate-induced extremes on food, energy, and water systems at the regional scale. Front. Environ. Sci. 2023, 11, 13. [Google Scholar] [CrossRef]
- El Bazi, N.; Mabrouki, M.; Laayati, O.; Ouhabi, N.; El Hadraoui, H.; Hammouch, F.-E.; Chebak, A. Generic Multi-Layered Digital-Twin-Framework-Enabled Asset Lifecycle Management for the Sustainable Mining Industry. Sustainability 2023, 15, 3470. [Google Scholar] [CrossRef]
- Pinto, J.; Ramos, J.R.C.; Costa, R.S.; Oliveira, R. A General Hybrid Modeling Framework for Systems Biology Applications: Combining Mechanistic Knowledge with Deep Neural Networks under the SBML Standard. AI 2023, 4, 303–318. [Google Scholar] [CrossRef]
- Gu, H.; Wen, Z.; Hau, K.-T. Bifactor Exploratory Structural Equation Models versus Traditional Approaches in Predicting External Criteria. Struct. Equ. Model. A Multidiscip. J. 2023. [Google Scholar] [CrossRef]
- Bi, C.; Little, J.C. Integrated assessment across building and urban scales: A review and proposal for a more holistic, multi-scale, system-of-systems approach. Sustain. Cities Soc. 2022, 82, 103915. [Google Scholar] [CrossRef]
- Meta, I.; Cucchietti, F.M.; Navarro-Mateu, D.; Graells-Garrido, E.; Guallart, V. A physiology-inspired framework for holistic city simulations. Cities 2022, 126, 103553. [Google Scholar] [CrossRef]
- SOFA. Simulation Open Framework Architecture. Available online: https://www.sofa-framework.org (accessed on 4 April 2023).
- Song, F.; Ma, Y.; You, I.; Zhang, H. Smart Collaborative Evolvement for Virtual Group Creation in Customized Industrial IoT. IEEE Trans. Netw. Sci. Eng. 2022, 1–11. [Google Scholar] [CrossRef]










| Topic | Subtopics | Individual Reference Impacts | Impacting Framework Areas |
|---|---|---|---|
| Model-based simulations of building/city attributed | Ecology and ecosystem | Urban ecological network simulation at the city-scale resolution has been elaborated in [32]. The importance of parametric models in helping designers to test residential artifacts over space and time [33] and ecosystem services [34] round up the contemporary ecology and ecosystem drivers. | Parametric-based simulations of course-grained habitats. |
| Human behavior and wellbeing | In [35], the authors elaborate on the importance of recognizing and monitoring the dynamic activities of humans in residential settings. One of the crucial dimensions of contemporary habitats is healthy living and related concepts such as the integration of Neuro-architecture in architectural and urban design [36]. | Human presence demands frameworks to support features that enable nondeterministic discrete systems. | |
| Building geometry, models, and parameters | In [37], the authors elaborate on extending CityGML 3D building models with multi-scale data management features. In [38], the authors elaborate on the extended reality technologies fostering buildings’ attributes state monitoring in an Urban Digital Twin (UDT) context, while [39] extends UDTs to the overall urban management mission. | The framework’s ability to run data-driven parametric simulations, arbitrary data sources, and support for the extendible set of modeling languages. | |
| Urban growth and flow management | Urban planning and growth estimation effects on urban service delivery represent the mainstream of urban growth simulations [40]. Joined with urban flow management [41,42], the dimensionality of the simulation model emerges. | ||
| Energy simulations and management | In [43], the authors elaborate on the toolbox enabling extensive search over large CityGML data sets for energy simulations on a district level. The evaluation of Smart-Grid technology to predict energy consumption [44] and energy efficiency monitoring and control [45,46] illustrate possible approaches in energy simulations and management. | Simulation model generation based on large-scale public data sets clustering. | |
| Nonfunctional requirements | Security, safety, and access control | General aspects of safety and security in intelligent habitats [47,48], indoor and outdoor early fire prediction [49], detection, and monitoring [50]. | Incident monitoring services and safety verification. |
| Other abilities | One of the challenging approaches to MBSE is the proper handling of nonfunctional requirements. In [51], the authors elaborate on integrating the system’s reliability, availability, and maintainability features in the early engineering phases of the Model-Based System Engineering paradigm. | Framework extending with constraints-driven simulation support. | |
| Industry 5.0 challenges | Concepts, education, and sustainability issues | The need to overcome the limits of the classical engineering paradigm is emphasized in the context of sustainability and education for sustainability [52]. The sustainability issue in systems development emerges from the unachieved goals of previous industrial revolutions (4.0) and the projection of future ones (5.0), moving the focus to the cooperation of human and automated intelligent systems [53]. | Intelligent framework development represents a crucial future challenge. |
| Dimension | Description |
|---|---|
| Heterogeneous SoS Collaboration | The main issue in problem domain addresses the collaboration of heterogeneous independent Systems (SoS paradigm). |
| Configuration Scaled Extendibility | Configuration 1-based scalability and runtime extensibility. |
| Digital Twins Support | Full support for DT-based collaboration supporting model-based simulations and engineering coupled with real-time sensor data. |
| Modeling | Explicit support for model-based simulations and engineering |
| Simulation | the orchestrated extendible set of simulation methods and tools. |
| Multi-Layered | Layered architecture support enables complexity hiding. |
| Hyper-Dimensional | Any particular dimension-related instance may be a dimension. |
| Dimensionality Reduction Support | Explicit support for opened set of dimensionality reduction methods and tools. |
| Linguistic Foundation | The explicit support for the extendible set of language workbenches orchestrated through manifest scripting. |
| Role-based Configurability | The explicit support for role-based configurations specialization fostering stakeholder-dependent customizations. |
| Reverse Design Support | Forward chaining and backward tracking traceability built in particular configurations. |
| Framework Type | Conceptual, Software, Operational, Experimental, and Hybrid. |
| Compared References 1 | |||||||||||||
|---|---|---|---|---|---|---|---|---|---|---|---|---|---|
| Figure 8, Figure 9 and Figure 10 Markers | a | b | c | d | e | f | g | h | i | j | k | ||
| Dimension | No 2 | [55] | [56] | [57] | [58] | [59] | [60] | [61] | [62] | [63] | [64] | [65] | SCF |
| Heterogeneous SoS Collaboration | I | 1 | 1 | 2 | 7 | 10 | 6 | 2 | 0 | 5 | 0 | 0 | 10 |
| Configuration Scaled Extendibility | II | 0 | 0 | 5 | 6 | 10 | 5 | 6 | 5 | 5 | 0 | 0 | 10 |
| Digital Twin Support | III | 0 | 0 | 0 | 0 | 0 | 10 | 0 | 0 | 0 | 5 | 0 | 10 |
| Modeling | IV | 0 | 2 | 7 | 5 | 7 | 5 | 7 | 10 | 8 | 9 | 6 | 10 |
| Simulation | V | 2 | 7 | 5 | 8 | 8 | 7 | 8 | 8 | 9 | 9 | 9 | 10 |
| Multi-Layered | VI | 0 | 4 | 7 | 5 | 8 | 6 | 7 | 8 | 6 | 9 | 5 | 10 |
| Hyper-Dimensional | VII | 3 | 0 | 7 | 5 | 8 | 6 | 7 | 8 | 6 | 5 | 5 | 10 |
| Dimensionality Reduction Support | VIII | 0 | 0 | 0 | 0 | 5 | 0 | 0 | 0 | 5 | 0 | 0 | 10 |
| Linguistic Foundation | IX | 0 | 0 | 8 | 5 | 0 | 0 | 9 | 0 | 0 | 4 | 0 | 10 |
| Role-based Configurability | X | 0 | 0 | 0 | 0 | 0 | 0 | 0 | 0 | 0 | 0 | 0 | 10 |
| Reverse Design Support | XI | 0 | 0 | 0 | 0 | 0 | 0 | 0 | 5 | 0 | 0 | 0 | 10 |
| Conceptual | XII | 0 | 6 | 8 | 5 | 0 | 7 | 5 | 10 | 9 | 10 | 0 | 10 |
| Software | XIII | 2 | 0 | 2 | 7 | 10 | 0 | 7 | 0 | 0 | 0 | 10 | 0 |
| Operational | XIV | 0 | 0 | 0 | 5 | 5 | 5 | 0 | 0 | 0 | 0 | 2 | 5 |
| Experimental | XV | 6 | 0 | 4 | 2 | 0 | 4 | 7 | 0 | 0 | 0 | 5 | 0 |
Disclaimer/Publisher’s Note: The statements, opinions and data contained in all publications are solely those of the individual author(s) and contributor(s) and not of MDPI and/or the editor(s). MDPI and/or the editor(s) disclaim responsibility for any injury to people or property resulting from any ideas, methods, instructions or products referred to in the content. |
© 2023 by the authors. Licensee MDPI, Basel, Switzerland. This article is an open access article distributed under the terms and conditions of the Creative Commons Attribution (CC BY) license (https://creativecommons.org/licenses/by/4.0/).
Share and Cite
Perišić, A.; Perišić, I.; Perišić, B. Simulation-Based Engineering of Heterogeneous Collaborative Systems—A Novel Conceptual Framework. Sustainability 2023, 15, 8804. https://doi.org/10.3390/su15118804
Perišić A, Perišić I, Perišić B. Simulation-Based Engineering of Heterogeneous Collaborative Systems—A Novel Conceptual Framework. Sustainability. 2023; 15(11):8804. https://doi.org/10.3390/su15118804
Chicago/Turabian StylePerišić, Ana, Ines Perišić, and Branko Perišić. 2023. "Simulation-Based Engineering of Heterogeneous Collaborative Systems—A Novel Conceptual Framework" Sustainability 15, no. 11: 8804. https://doi.org/10.3390/su15118804
APA StylePerišić, A., Perišić, I., & Perišić, B. (2023). Simulation-Based Engineering of Heterogeneous Collaborative Systems—A Novel Conceptual Framework. Sustainability, 15(11), 8804. https://doi.org/10.3390/su15118804

