Increasing Supply for Woody-Biomass-Based Energy through Wasted Resources: Insights from US Private Landowners
Abstract
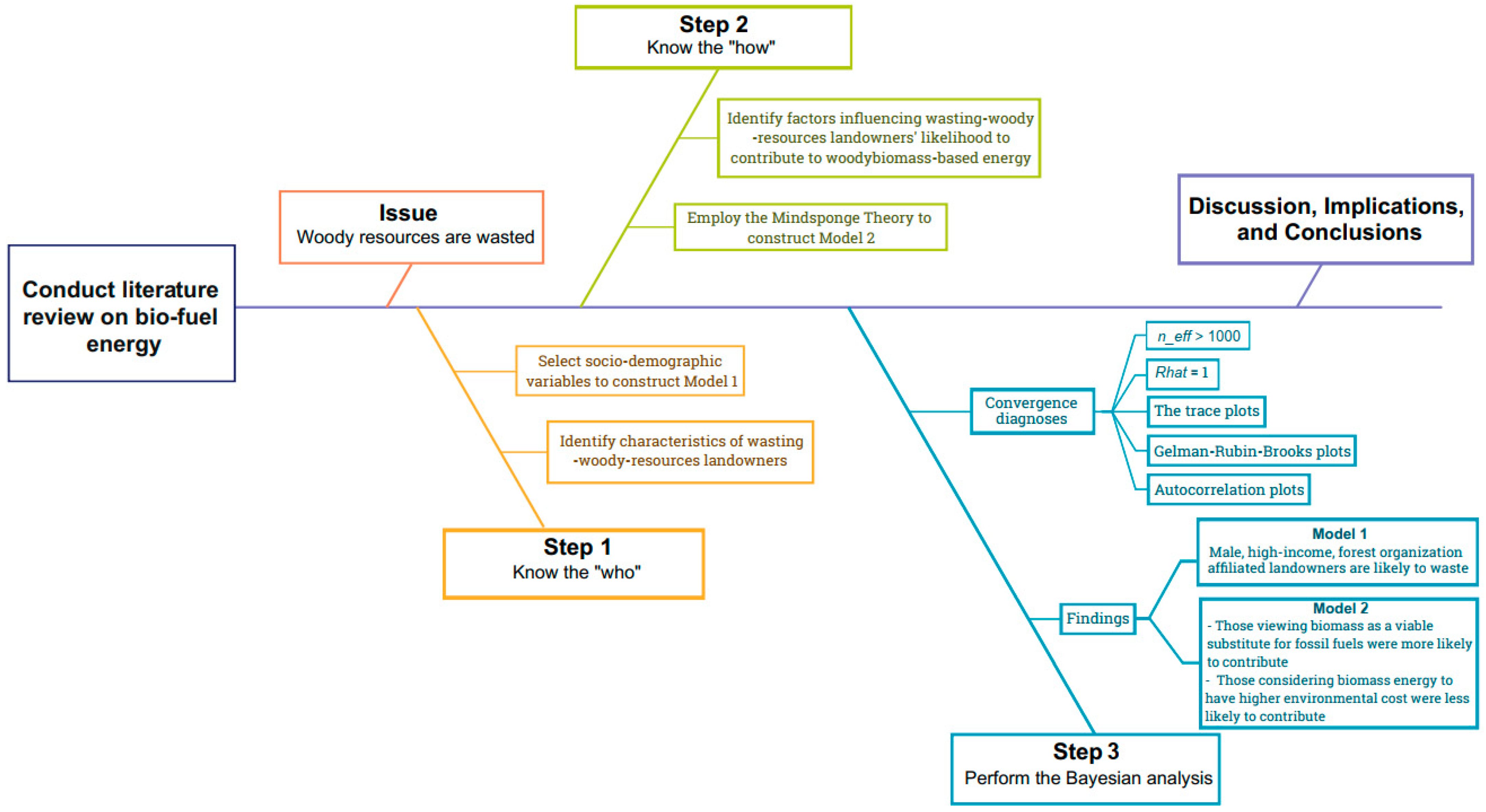
1. Introduction
- Identify characteristics of landowners that are likely to waste the woody resources on their lands.
- Identify factors influencing wasting-woody-resources landowners’ likelihood to cut and/or remove trees for sale for woody-biomass-based energy.
2. Methodology
2.1. Theoretical Foundation and Assumptions
- It reflects the natural patterns of systems in the biosphere.
- It is a dynamic process that is dynamically balanced.
- It involves cost–benefit evaluation, which aims to increase the perceived benefit and reduce the perceived cost of the system.
- It consumes energy and, thus, follows the principle of energy saving.
- It has goal(s) and priorities, depending on the demand of the system.
- Its fundamental purpose is to prolong the system’s existence in one way or another, including survival, growth, and reproduction.
2.2. Model Construction
2.2.1. Variable Selection and Rationale
2.2.2. Statistical Models
2.3. Analysis and Validation
3. Results
3.1. Model 1: Characteristics of Woody-Resource-Wasting Landowners
3.2. Model 2: Psychological Factors Influencing Woody-Resource-Wasting Landowners’ Likelihood to Contribute to Woody-Biomass-Based Energy
4. Discussion
5. Conclusions and Recommendations
6. Limitations
Supplementary Materials
Author Contributions
Funding
Informed Consent Statement
Data Availability Statement
Conflicts of Interest
References
- Lenton, T.M.; Rockström, J.; Gaffney, O.; Rahmstorf, S.; Richardson, K.; Steffen, W.; Schellnhuber, H.J. Climate tipping points—Too risky to bet against. Nature 2019, 575, 592–595. [Google Scholar] [CrossRef]
- Masson-Delmotte, V.; Zhai, P.; Pörtner, H.-O.; Roberts, D.; Skea, J.; Shukla, P.R.; Pirani, A.; Moufouma-Okia, W.; Péan, C.; Pidcock, R. Global Warming of 1.5 C; Intergovernmental Panel on Climate Change (IPCC): Incheon, Republic of Korea, 2018. [Google Scholar]
- IPCC. Climate Change 2014 Synthesis Report; The Intergovernmental Panel on Climate Change: Geneva, Switzerland, 2014. [Google Scholar]
- Raffa, P. Where is research on fossil fuels going in times of climate change? A perspective on chemical enhanced oil recovery. MRS Commun. 2021, 11, 716–725. [Google Scholar] [CrossRef]
- Owusu, P.A.; Asumadu-Sarkodie, S. A review of renewable energy sources, sustainability issues and climate change mitigation. Cogent Eng. 2016, 3, 1167990. [Google Scholar] [CrossRef]
- Safarov, N. Efficiency in Solar Photovoltaic Systems Under High Temperature Conditions. IJECEC 2017, 3, 88. [Google Scholar] [CrossRef][Green Version]
- Hodges, D.G.; Chapagain, B.; Watcharaanantapong, P.; Poudyal, N.C.; Kline, K.L.; Dale, V.H. Opportunities and attitudes of private forest landowners in supplying woody biomass for renewable energy. Renew. Sustain. Energy Rev. 2019, 113, 109205. [Google Scholar] [CrossRef]
- Fritsche, U.R.; Hünecke, K.; Hermann, A.; Schulze, F.; Wiegmann, K. Sustainability Standards for Bioenergy; The World Wide Fund for Nature (WWF) Germany: Frankfurt, Germany, 2006. [Google Scholar]
- Hohenstein, W.G.; Wright, L.L. Biomass energy production in the United States: An overview. Biomass Bioenergy 1994, 6, 161–173. [Google Scholar] [CrossRef]
- De Wit, M.; Faaij, A. European biomass resource potential and costs. Biomass Bioenergy 2010, 34, 188–202. [Google Scholar] [CrossRef]
- Kumar, A.; Adamopoulos, S.; Jones, D.; Amiandamhen, S.O. Forest Biomass Availability and Utilization Potential in Sweden: A Review. Waste Biomass Valor. 2021, 12, 65–80. [Google Scholar] [CrossRef]
- MacFarlane, D.W. Potential availability of urban wood biomass in Michigan: Implications for energy production, carbon sequestration and sustainable forest management in the U.S.A. Biomass Bioenergy 2009, 33, 628–634. [Google Scholar] [CrossRef]
- Tubbesing, C.L.; Lara, J.D.; Battles, J.J.; Tittmann, P.W.; Kammen, D.M. Characterization of the woody biomass feedstock potential resulting from California’s drought. Sci. Rep. 2020, 10, 1096. [Google Scholar] [CrossRef]
- Gan, J.; Smith, C.T. Co-benefits of utilizing logging residues for bioenergy production: The case for East Texas, USA. Biomass Bioenergy 2007, 31, 623–630. [Google Scholar] [CrossRef]
- Miner, R.A.; Abt, R.C.; Bowyer, J.L.; Buford, M.A.; Malmsheimer, R.W.; O’Laughlin, J.; Oneil, E.E.; Sedjo, R.A.; Skog, K.E. Forest carbon accounting considerations in US bioenergy policy. J. For. 2014, 112, 591–606. [Google Scholar]
- Ter-Mikaelian, M.T.; Colombo, S.J.; Chen, J. The burning question: Does forest bioenergy reduce carbon emissions? A review of common misconceptions about forest carbon accounting. J. For. 2015, 113, 57–68. [Google Scholar] [CrossRef]
- Rehfeldt, M.; Worrell, E.; Eichhammer, W.; Fleiter, T. A review of the emission reduction potential of fuel switch towards biomass and electricity in European basic materials industry until 2030. Renew. Sustain. Energy Rev. 2020, 120, 109672. [Google Scholar] [CrossRef]
- Xu, H.; Latta, G.; Lee, U.; Lewandrowski, J.; Wang, M. Regionalized life cycle greenhouse gas emissions of forest biomass use for electricity generation in the United States. Environ. Sci. Technol. 2021, 55, 14806–14816. [Google Scholar] [CrossRef]
- US Environmental Protection Agency. Inventory of U.S. Greenhouse Gas Emissions and Sinks 1990–2018; US Environmental Protection Agency: Washington, DC, USA, 2020; p. EPA 430-R-420-002.
- Gibon, T.; Arvesen, A.; Hertwich, E.G. Life cycle assessment demonstrates environmental co-benefits and trade-offs of low-carbon electricity supply options. Renew. Sustain. Energy Rev. 2017, 76, 1283–1290. [Google Scholar] [CrossRef]
- US Energy Information Administration. Annual Energy Outlook 2020 with Projections to 2050; US Energy Information Administration: Washington, DC, USA, 2020. [Google Scholar]
- Puettmann, M.; Sahoo, K.; Wilson, K.; Oneil, E. Life cycle assessment of biochar produced from forest residues using portable systems. J. Clean. Prod. 2020, 250, 119564. [Google Scholar] [CrossRef]
- Han, H.-S.; Halbrook, J.; Pan, F.; Salazar, L. Economic evaluation of a roll-off trucking system removing forest biomass resulting from shaded fuelbreak treatments. Biomass Bioenergy 2010, 34, 1006–1016. [Google Scholar] [CrossRef]
- Fann, N.; Alman, B.; Broome, R.A.; Morgan, G.G.; Johnston, F.H.; Pouliot, G.; Rappold, A.G. The health impacts and economic value of wildland fire episodes in the US: 2008–2012. Sci. Total Environ. 2018, 610, 802–809. [Google Scholar] [CrossRef]
- Oneil, E.; Comnick, J.; Rogers, L.; Puettmann, M. Waste to Wisdom: Integrating Feedstock Supply, Fire Risk and Life Cycle Assessment into a Wood to Energy Framework; Consortium for Research on Renewable Industrial Materials: Corvallis, OR, USA, 2017. [Google Scholar]
- Velarde, G.J.; Pirraglia, A.; Saloni, D.E. Capacity, production, and consumption assessment of the US South Atlantic wood pellet industry. BioResources 2013, 8, 5908–5924. [Google Scholar] [CrossRef]
- Overend, R.P. Heat, power and combined heat and power. In Bioenergy Options for a Cleaner Environment; Sims, R.E.H., Ed.; Elsevier: Amsterdam, The Netherlands, 2004; pp. 63–102. [Google Scholar]
- Berndes, G.; Abt, B.; Asikainen, A.; Cowie, A.; Dale, V.; Egnell, G.; Lindner, M.; Marelli, L.; Paré, D.; Pingoud, K. Forest Biomass, Carbon Neutrality and Climate Change Mitigation; European Forest Institute: Joensuu, Finland, 2016. [Google Scholar]
- Dale, V.H.; Kline, K.L.; Marland, G.; Miner, R.A. Ecological objectives can be achieved with wood-derived bioenergy. Front. Ecol. Environ. 2015, 13, 297–299. [Google Scholar] [CrossRef]
- Souza, G.M.; Ballester, M.V.R.; de Brito Cruz, C.H.; Chum, H.; Dale, B.; Dale, V.H.; Fernandes, E.C.; Foust, T.; Karp, A.; Lynd, L. The role of bioenergy in a climate-changing world. Environ. Dev. 2017, 23, 57–64. [Google Scholar] [CrossRef]
- Dale, V.H.; Parish, E.; Kline, K.L.; Tobin, E. How is wood-based pellet production affecting forest conditions in the southeastern United States? For. Ecol. Manag. 2017, 396, 143–149. [Google Scholar] [CrossRef]
- Tönisson, T. Understanding the NIPF Landowners’ Attitudes and Knowledge about Forest Management in Michigan; Swedish University of Agricultural Sciences: Uppsala, Sweden, 2013. [Google Scholar]
- Leitch, Z.J.; Lhotka, J.M.; Stainback, G.A.; Stringer, J.W. Private landowner intent to supply woody feedstock for bioenergy production. Biomass Bioenergy 2013, 56, 127–136. [Google Scholar] [CrossRef]
- US Energy Information Administration. Manufacturing Facilities with Capacity and Status, December 2022; US Energy Information Administration: Washington, DC, USA, 2023. [Google Scholar]
- Gruchy, S.R.; Grebner, D.L.; Munn, I.A.; Joshi, O.; Hussain, A. An assessment of nonindustrial private forest landowner willingness to harvest woody biomass in support of bioenergy production in Mississippi: A contingent rating approach. For. Policy Econ. 2012, 15, 140–145. [Google Scholar] [CrossRef]
- Skevas, T.; Hayden, N.J.; Swinton, S.M.; Lupi, F. Landowner willingness to supply marginal land for bioenergy production. Land Use Policy 2016, 50, 507–517. [Google Scholar] [CrossRef]
- Gowan, C.H.; Kar, S.P.; Townsend, P.A. Landowners’ perceptions of and interest in bioenergy crops: Exploring challenges and opportunities for growing poplar for bioenergy. Biomass Bioenergy 2018, 110, 57–62. [Google Scholar] [CrossRef]
- Vuong, Q.-H. Mindsponge Theory; De Gruyter: Berlin, Germany, 2023. [Google Scholar]
- Hodges, D.G.; Chapagain, B.P.; Watcharaanantapong, P.; Poudyal, N.C.; Kline, K.L.; Dale, V.H. Dataset of forest landowner survey to assess interest in supplying woody biomass in two Southeastern United States fuelsheds. Data Brief 2019, 27, 104674. [Google Scholar] [CrossRef]
- Nguyen, M.-H.; La, V.-P.; Le, T.-T.; Vuong, Q.-H. Introduction to Bayesian Mindsponge Framework analytics: An innovative method for social and psychological research. MethodsX 2022, 9, 101808. [Google Scholar] [CrossRef]
- Vuong, Q.-H.; Napier, N.K. Acculturation and global mindsponge: An emerging market perspective. Int. J. Intercult. Relat. 2015, 49, 354–367. [Google Scholar] [CrossRef]
- Correll, J.; Spencer, S.J.; Zanna, M.P. An affirmed self and an open mind: Self-affirmation and sensitivity to argument strength. J. Exp. Soc. Psychol. 2004, 40, 350–356. [Google Scholar] [CrossRef]
- Levy, O.; Beechler, S.; Taylor, S.; Boyacigiller, N.A. What we talk about when we talk about ‘global mindset’: Managerial cognition in multinational corporations. J. Int. Bus. Stud. 2007, 38, 231–258. [Google Scholar] [CrossRef]
- Daft, R.L.; Weick, K.E. Toward a model of organizations as interpretation systems. Acad. Manag. Rev. 1984, 9, 284–295. [Google Scholar] [CrossRef]
- Paliszkiewicz, J.O. Trust management: Literature review. Management 2011, 6, 315–331. [Google Scholar]
- Schoorman, F.D.; Mayer, R.C.; Davis, J.H. An integrative model of organizational trust: Past, present, and future. Acad. Manag. Rev. 2007, 32, 344–354. [Google Scholar] [CrossRef]
- Pólya, G. Induction and Analogy in Mathematics: Mathematics and Plausible Reasoning; Princeton University Press: Princeton, NJ, USA, 1954. [Google Scholar]
- Berry, J.W. Marginality, stress and ethnic identification in an acculturated Aboriginal community. J. Cross-Cult. Psychol. 1970, 1, 239–252. [Google Scholar] [CrossRef]
- Berry, J.W. Acculturation: A comparative analysis of alternative forms. In Perspectives in Immigrant and Minority Education; Samuda, R.J., Woods, S.L., Eds.; University Press of America: Lanham, Maryland, 1983; pp. 66–77. [Google Scholar]
- Berry, J.W. Immigration, acculturation, and adaptation. Appl. Psychol. 1997, 46, 5–34. [Google Scholar] [CrossRef]
- Vuong, Q.-H.; Le, T.-T.; Jin, R.; Khuc, Q.V.; Nguyen, H.-S.; Vuong, T.-T.; Nguyen, M.-H. Near-suicide phenomenon: An investigation into the psychology of patients with serious illnesses withdrawing from treatment. Int. J. Environ. Res. Public Health 2023, 20, 5173. [Google Scholar] [CrossRef]
- Nguyen, M.-H.; Jones, T.E. Building eco-surplus culture among urban residents as a novel strategy to improve finance for conservation in protected areas. Humanit. Soc. Sci. Commun. 2022, 9, 426. [Google Scholar] [CrossRef]
- Nguyen, M.-H.; Jones, T.E. Predictors of support for biodiversity loss countermeasures and bushmeat consumption among Vietnamese urban residents. Conserv. Sci. Pract. 2022, 4, e12822. [Google Scholar] [CrossRef]
- Vuong, Q.-H.; Nguyen, M.-H.; La, V.-P. The Mindsponge and BMF Analytics for Innovative Thinking in Social Sciences and Humanities; De Gruyter: Berlin, Germany, 2022. [Google Scholar]
- Nguyen, M.-H.; Le, T.-T.; Vuong, Q.-H. Ecomindsponge: A novel perspective on human psychology and behavior in the ecosystem. Urban Sci. 2023, 7, 31. [Google Scholar] [CrossRef]
- Dale, V.H.; Kline, K.L.; Parish, E.S.; Cowie, A.L.; Emory, R.; Malmsheimer, R.W.; Slade, R.; SMITH Jr, C.T.; Wigley, T.B.; Bentsen, N.S. Status and prospects for renewable energy using wood pellets from the southeastern United States. GCB-Bioenergy 2017, 9, 1296–1305. [Google Scholar] [CrossRef]
- Cornwall, W. Is wood a green source of energy? Scientists are divided. Science 2017, 355, 18–21. [Google Scholar] [CrossRef] [PubMed]
- Dillman, D.A.; Smyth, J.D.; Christian, L.M. Internet, Phone, Mail, and Mixed-Mode Surveys: The Tailored Design Method; John Wiley & Sons: Hoboken, NJ, USA, 2014. [Google Scholar]
- Jin, R.; Wang, X. “Somewhere I belong?” A study on transnational identity shifts caused by “double stigmatization” among Chinese international student returnees during COVID-19 through the lens of mindsponge mechanism. Front. Psychol. 2022, 13, 1018843. [Google Scholar] [CrossRef] [PubMed]
- Jin, R.; Le, T.-T.; Vuong, T.-T.; Nguyen, T.-P.; Hoang, G.; Nguyen, M.-H.; Vuong, Q.-H. A Gender Study of Food Stress and Implications for International Students Acculturation. World 2023, 4, 80–94. [Google Scholar] [CrossRef]
- Csilléry, K.; Blum, M.G.; Gaggiotti, O.E.; François, O. Approximate Bayesian computation (ABC) in practice. Trends Ecol. Evol. 2010, 25, 410–418. [Google Scholar] [CrossRef]
- Gill, J. Bayesian Methods: A Social and Behavioral Sciences Approach; CRC Press: Boca Raton, FL, USA, 2014; Volume 20. [Google Scholar]
- Dunson, D.B. Commentary: Practical advantages of Bayesian analysis of epidemiologic data. Am. J. Epidemiol. 2001, 153, 1222–1226. [Google Scholar] [CrossRef]
- Wagenmakers, E.-J.; Marsman, M.; Jamil, T.; Ly, A.; Verhagen, J.; Love, J.; Selker, R.; Gronau, Q.F.; Šmíra, M.; Epskamp, S. Bayesian inference for psychology. Part I: Theoretical advantages and practical ramifications. Psychon. Bull. Rev. 2018, 25, 35–57. [Google Scholar] [CrossRef]
- Diaconis, P.; Ylvisaker, D. Quantifying prior opinion. In Bayesian Statistics; Bernardo, J.M., DeGroot, M.H., Lindley, D.V., Smith, A.F.M., Eds.; North Holland Press: Amsterdam, The Netherlands, 1985; Volume 2, pp. 133–156. [Google Scholar]
- Vehtari, A.; Gelman, A.; Gabry, J. Practical Bayesian model evaluation using leave-one-out cross-validation and WAIC. Stat. Comput. 2017, 27, 1413–1432. [Google Scholar] [CrossRef]
- Vehtari, A.; Gabry, J. Bayesian Stacking and Pseudo-BMA Weights Using the Loo Package. loo 2.2.0. 2019. Available online: https://mc-stan.org/loo/articles/loo2-weights.html (accessed on 1 April 2023).
- McElreath, R. Statistical Rethinking: A Bayesian Course with Examples in R and Stan; Chapman and Hall/CRC Press: Boca Raton, FL, USA; London, UK; New York, NY, USA, 2018. [Google Scholar]
- Brooks, S.P.; Gelman, A. General methods for monitoring convergence of iterative simulations. J. Comput. Graph. Stat. 1998, 7, 434–455. [Google Scholar]
- Vuong, Q.-H. The (ir)rational consideration of the cost of science in transition economies. Nat. Hum. Behav. 2018, 2, 5. [Google Scholar] [CrossRef] [PubMed]
- Finley, A.O.; Kittredge Jr, D.B. Thoreau, Muir, and Jane Doe: Different types of private forest owners need different kinds of forest management. North. J. Appl. For. 2006, 23, 27–34. [Google Scholar] [CrossRef]
- Kuuluvainen, J.; Karppinen, H.; Ovaskainen, V. Landowner objectives and nonindustrial private timber supply. For. Sci. 1996, 42, 300–309. [Google Scholar]
- Dennis, D.F. An economic analysis of harvest behavior: Integrating forest and ownership characteristics. For. Sci. 1989, 35, 1088–1104. [Google Scholar]
- McDonald, R.I.; Motzkin, G.; Bank, M.S.; Kittredge, D.B.; Burk, J.; Foster, D.R. Forest harvesting and land-use conversion over two decades in Massachusetts. For. Ecol. Manag. 2006, 227, 31–41. [Google Scholar] [CrossRef]
- Sun, X.; Sun, C.; Munn, I.A.; Hussain, A. Knowledge of three regeneration programs and application behavior among Mississippi nonindustrial private forest landowners: A two-step sample selection approach. J. For. Econ. 2009, 15, 187–204. [Google Scholar] [CrossRef]
- Shaw, J.; Hazel, D.; Bardon, R.; Jayaratne, J.S. Landowners’ attitude, knowledge and aspirations towards woody biomass market in North Carolina. J. Ext. 2009, 50, 10. [Google Scholar]
- Vuong, Q.-H. The semiconducting principle of monetary and environmental values exchange. Econ. Bus. Lett. 2021, 10, 284–290. [Google Scholar] [CrossRef]
- Vuong, Q.-H. Reform retractions to make them more transparent. Nature 2020, 582, 149. [Google Scholar] [CrossRef]










| Variable | Description | Type of Variable | Value |
|---|---|---|---|
| Age | The age of the landowner | Numerical | NA |
| Sex | The biological sex of the landowner | Binary | 0: Female; 1: Male |
| LandownerOrg | Whether the landowner participates in state/national landowner association | Binary | 0: No; 1: Yes |
| ForestryOrg | Whether the landowner participates in state/national forestry organization | Binary | 0: No; 1: Yes |
| Income | The income of the landowner’s household before taxes in 2015 | Numerical | 1: Less than $30,000; 2: $30,000 to less than $60,000; 3: $60,000 to less than $90,000; 4: $90,000 to less than $120,000; 5: $120,000 to less than $150,000; 6: $150,000 or more |
| WastedResources | Whether the respondent is a woody-resource-wasting landowner | Binary | 0: No; 1: Yes |
| AlternativetoFossil | The landowner’s level of agreement/disagreement with the statement: ‘Woody-biomass-based energy is a viable alternative to fossil fuels’ | Numerical | 1: strongly disagree; 2: somewhat disagree; 3: neither agree nor disagree; 4: somewhat agree; 5: strongly agree |
| CostsOverBenefits | The landowner’s level of agreement/disagreement with the statement: ‘Woody-biomass-based energy has more environmental costs than benefits’ | Numerical | 1: strongly disagree; 2: somewhat disagree; 3: neither agree nor disagree; 4: somewhat agree; 5: strongly agree |
| FutureSaleforBiomass | The landowner’s likelihood of cutting and/or removing trees for sale for woody-biomass-based energy in the next five years | Numerical | 1: very unlikely; 2: somewhat unlikely; 3: neutral; 4: somewhat likely; 5: very likely |
| Parameters | Mean (M) | Standard Deviation (S) | n_eff | Rhat |
|---|---|---|---|---|
| Constant | −1.96 | 0.48 | 7852 | 1 |
| Age | 0.01 | 0.01 | 10,642 | 1 |
| Sex | 0.36 | 0.20 | 11,533 | 1 |
| Income | 0.08 | 0.05 | 9862 | 1 |
| LandownerOrg | −0.02 | 0.27 | 9354 | 1 |
| ForestryOrg | 1.01 | 0.27 | 8911 | 1 |
| Parameters | Mean (M) | Standard Deviation (S) | n_eff | Rhat |
|---|---|---|---|---|
| Constant | 1.19 | 0.48 | 4975 | 1 |
| AlternativetoFossil | 0.47 | 0.09 | 5162 | 1 |
| CostsOverBenefits | −0.10 | 0.09 | 7497 | 1 |
Disclaimer/Publisher’s Note: The statements, opinions and data contained in all publications are solely those of the individual author(s) and contributor(s) and not of MDPI and/or the editor(s). MDPI and/or the editor(s) disclaim responsibility for any injury to people or property resulting from any ideas, methods, instructions or products referred to in the content. |
© 2023 by the authors. Licensee MDPI, Basel, Switzerland. This article is an open access article distributed under the terms and conditions of the Creative Commons Attribution (CC BY) license (https://creativecommons.org/licenses/by/4.0/).
Share and Cite
Vuong, Q.-H.; Nguyen, Q.-L.; Jin, R.; Nguyen, M.-H.T.; Nguyen, T.-P.; La, V.-P.; Nguyen, M.-H. Increasing Supply for Woody-Biomass-Based Energy through Wasted Resources: Insights from US Private Landowners. Sustainability 2023, 15, 8667. https://doi.org/10.3390/su15118667
Vuong Q-H, Nguyen Q-L, Jin R, Nguyen M-HT, Nguyen T-P, La V-P, Nguyen M-H. Increasing Supply for Woody-Biomass-Based Energy through Wasted Resources: Insights from US Private Landowners. Sustainability. 2023; 15(11):8667. https://doi.org/10.3390/su15118667
Chicago/Turabian StyleVuong, Quan-Hoang, Quang-Loc Nguyen, Ruining Jin, Minh-Hieu Thi Nguyen, Thi-Phuong Nguyen, Viet-Phuong La, and Minh-Hoang Nguyen. 2023. "Increasing Supply for Woody-Biomass-Based Energy through Wasted Resources: Insights from US Private Landowners" Sustainability 15, no. 11: 8667. https://doi.org/10.3390/su15118667
APA StyleVuong, Q.-H., Nguyen, Q.-L., Jin, R., Nguyen, M.-H. T., Nguyen, T.-P., La, V.-P., & Nguyen, M.-H. (2023). Increasing Supply for Woody-Biomass-Based Energy through Wasted Resources: Insights from US Private Landowners. Sustainability, 15(11), 8667. https://doi.org/10.3390/su15118667

