Abstract
Thermal infrared remote satellite (TIRS) images combined with high-resolution optical images in a time series can be used to analyze the production status of iron and steel factories (ISF) in China, which is more objective compared with statistical data. In previous studies, based on the land surface temperature (LST) data retrieved from Landsat-8 TIRS data, the heat island intensity index of an ISF (hereinafter referred to as ISHII) evaluates the LST difference between the main production area and other areas, and it can show the production status partly in one ISF. However, deviations in the LST due to seasonal changes can cause inaccuracies in the monitoring production status. In this study, we propose a modified method that introduces a seasonal-trend decomposition procedure based on regression (hereinafter referred to as STR) into the ISHII data to build a seasonal decomposition model. First, on the basis of a previously proposed time series of ISHII data from January 2013 to October 2017 for three ISF samples, the seasonal decomposition of the ISHII model was used to decompose the ISHII data into three components: trend, seasonality, and random. Then, we analyzed the relationships between these three components and the production status in the three ISFs. Additionally, to verify the precision of this method, we used high-resolution optical images to visually detect surface changes in the facilities at specific times. Finally, results showed that the trend curve can represent the entire factory development status, the seasonality curve shows the regular seasonal fluctuation, and the random component sensitively reflects the production status changes of one ISF. After decomposition, the capacity of a random component to reflect production changes has doubled or tripled compared to previous methods. In conclusion, this study provides a modified method with a seasonal decomposition model to improve prediction accuracy on the long-term production status of ISFs. Then, based on the change obtained from high-resolution optical images and Internet data on the ISF production status, we verified the accuracy of this modified method. This research will provide powerful supports for sustainable industrial development and policy decision-making in China.
1. Introduction
The pillar industry of China’s national economy, iron and steel factories, have caused economic pressure and environmental problems due to the consumption of mineral resources and water resources, greenhouse gas emissions, and land use [1]. Accurate monitoring of iron and steel factories (ISF) is vital to the industry’s economy and environmental protection. In studies of economic sectors, remote sensing (RS) data and advanced approaches are reliable tools [2,3] for meeting the escalating information needs and supporting the subsequent development and parameterization of models for an even broader range of information needs [4]. RS has been used to monitor the amount of materials in a construction site and determine the completion status of the project. Meanwhile, with such tools, one can also observe the production status of a factory [5]. Compared with statistical data, satellite-based observations provide an objective view of economic development, as well as some supports for industrial policy decisions.
The application field of RS is constantly expanding and has achieved certain results in the scientific monitoring of steel enterprises. Mainly, there are various types of high-resolution optical remote sensing images, light and small unmanned aerial vehicle remote sensing, and thermal infrared remote sensing. From the perspective of the development of remote sensing scientific applications and scientific monitoring, it is necessary to fully collaborate with multiple remote sensing methods and conduct in-depth quantitative monitoring of steel production capacity. Among numerous studies, scholars have used high-resolution optical remote sensing to analyze the industrial layout and production equipment of steel enterprises, as well as verify illegal production activities. For example, Guo et al. (2009) [6] used remote sensing images of steel enterprises to analyze the layout characteristics of the enterprise, and combined GIS technology to establish a three-dimensional environmental model for steel production. The predicted results of the environmental impact assessment were organically combined with the three-dimensional environmental model, achieving detailed control of the complex internal production environment of steel enterprises. Chen et al. (2015) [7] applied RS to verify whether different types of steel enterprises in Shijiazhuang have engaged in illegal construction activities. They used high-resolution optical remote sensing images obtained from Worldview to identify key equipment in steel production, demonstrating the feasibility of using high-resolution optical remote sensing images to monitor illegal and irregular construction in steel enterprises, and proposed the minimum image resolution requirements for verifying different production equipment; however, it did not extend the monitoring of the overall production activities or capacity status of steel enterprises. Unmanned aerial vehicle remote sensing is used for monitoring illegal production in steel enterprises with the advantages of high resolution and no blind spot verification. For example, in June 2014, Chinese environmental protection departments conducted drone law enforcement inspections in key areas of Hebei Province, Shanxi Province, and the Inner Mongolia Autonomous Region. After ground inspections and verification, more than 60 enterprises were found to have environmental problems [8]. Thermal infrared remote sensing is widely used in monitoring surface temperature changes due to its sensitivity to surface thermal radiation information [9,10,11,12]. Moreover, a relatively high temporal–spatial resolution image is more beneficial for sufficiently studying an ISF. Therefore, using thermal infrared remote sensing to invert surface temperature images and track surface temperature anomalies caused by industrial heat emissions can be used to identify enterprises related to heat emissions. For example, Xia et al. (2018) [13] reported a thermal anomaly index based on ASTER thermal infrared data to detect industrial heat sources. Liu et al. (2018) [14] reported an object-oriented approach to robustly segment and accurately identify various industrial heat sources from the Visible Infrared Imaging Radiometer Suite (VIIRS) Nightfire product, and the overall classification accuracy was greater than 77%; however, the authors did not analyze the intensity of the industrial heat anomalies, nor the relationship between the heat anomalies and production status. Zhou et al. (2018) [15] proposed a heat island intensity index for an ISF (ISHII), calculating the temperature difference between the main production area and other areas based on satellite-retrieved LST data to evaluate production conditions and monitor production behavior. They found that the ISHII curve can roughly reflect production behavior in a time series. However, being affected by seasonal changes, the ISHII curve was compared only with the hypothetical seasonal factor change curve and was not decomposed into real seasonal components, which means there are some inherent monitoring errors. Therefore, to eliminate seasonal effects on the ISHII data in a time series, a modified approach must be developed to obtain objective information for observing the production status of ISFs.
As the seasonal variation of the time series data, the time series decomposition is an important task performed by all national statistics agencies. This technique is the basis for all seasonal adjustment procedures and is widely used in forecasting and business cycle analyses, such as agricultural production and consumer consumption. To remove the seasonal components in time series statistical data, seasonal decomposition models are used to extract the underlying economic trends [16]. The first use of time series decomposition into various components can be traced back to as early as 1884, when Poynting proposed price averaging as a tool for eliminating trend and seasonal fluctuations [17]. Since then, many researchers [18] have extended this approach by adding factors such as robustness, calendar effects, regressions, autoregressive integrated moving average (ARIMA) extensions, and extensive diagnostics. Widely used versions of this approach include X-11 [19], X-11-ARIMA [20], X-12-ARIMA [21], and X-13-ARIMA-SEATS [22]. Currently, in the field of economics, seasonal decomposition models have been widely used to eliminate seasonal effects in economic data, in which RS data can be tried and analyzed by these models. For example, Quan et al. (2014) [23] verified that the statistical model X-11-ARIMA can decompose the seasonal factors in LST data in an urban heat island study, and also verified that the statistical model of X-11-ARIMA performed better than the classical additive decomposition in the UHI. However, the seasonal trend decomposition procedure based on regression (STR) [24] has shown more advantages than X-11-ARIMA by allowing for small samples and multiple linear regressions with constant, flexible, seasonal, and cyclic influences. The STR method can decompose observed data in a time series into at least three components: trend, seasonality, and random. Thus, the STR method can be introduced to eliminate seasonal effects on ISHII data and improve the monitoring capacity of ISHII.
In this study, we propose a seasonal decomposition model based on the STR method and the ISHII data in a time series to eliminate the seasonal effects and improve monitoring accuracy. Decomposing the ISHII data, the trend and random components will be used to demonstrate the advantages of this modified method for effectively monitoring the production status of ISFs than before. Due to the local extension of one ISF and our three samples, we chose single images captured by Landsat 8 TIRS from 2013 to 2017 at four-month intervals to retrieve LST data and obtained some high-resolution optical images from Google Earth at various times. First, we identified the production areas of the ISFs based on optical images and calculated the ISHII data by calculating the LST difference between the main production area and other areas from 2013 to 2017. Second, with ISF samples, we applied the seasonal decomposition model based on the STR method to disaggregate the ISHII time series data into three components: trend, seasonal, and random. After decomposing the seasonality, the trend and random components reflect the surface thermal changes of the main production area, which was used to analyze the production status of the ISFs. Then, based on the change information obtained from high-resolution optical images and the Internet data on the ISF production status, we verified the accuracy of this modified method. This research will provide powerful supports for sustainable industrial development and policy decision-making in China.
2. Materials and Methods
2.1. Study Area
The study area is located in two cities, Tangshan and Handan of Hebei Province, China, known as the cradle of the nation’s modern industry and consequently a seriously polluted region. With China’s current de-capacity policy, the number of ISFs has witnessed a serious decline, especially with small and medium-sized ISFs. For this study, we chose three ISFs with different adjustments to their production statuses: Tangshan Beishiti Steel Co., Ltd. (Tangshan, China, Beishiti), Tangshan Xinglong Steel Co., Ltd. (Tangshan, China, Xinglong), and Hebei Xinjin Iron and Steel Co., Ltd. (Handan, China, Xinjin). According to conventional criteria, Beishiti Steel, Xinglong and Xinjin Steel are small, medium-sized, and large factories, respectively (Figure 1).
Figure 1.
Locations and satellite images of the three ISFs: (a) study area location in the Beijing–Tianjin–Hebei region; (b) image of Xinglong obtained from Google Earth on 28 May 2014; (c) image of Beishiti obtained from Google Earth on 30 April 2014; and (d) image of Xinjin obtained from Google Earth on 23 May 2014.
2.2. Data Source
2.2.1. Landsat 8 TIRS Data
As an ISF usually covers about 500 km2 in area and adjusting production is not frequently performed under consideration for its high cost, Landsat 8 TIRS data with a spatial resolution of 100 m and a temporal resolution of 16 days [25] are suitable for this research. Then, we chose four images from January, April, July, and October of each year from January 2013 to December 2017 and downloaded USGS L1G Landsat-8 TIRS images (Path/Row: 122/32, 124/35) with the common Universal Transverse Mercator coordinate system of 50 N° based on the WGS84 datum. After checking the quality of all the images (mainly for cloud contamination or lost header files), we chose four images from January, April, July, and October of each year.
2.2.2. Auxiliary Data
From Google Earth [26], we chose some high-resolution optical images up to 0.23 m in size, so as to meet the requirements of small-scale studies of an ISF and identify the production facilities of ISFs, as well as detect the main change in smog and facilities.
We collected some production information of those ISFs from Internet data [27], such as the production dates and specific changes in the production facilities during the study period (Figure 2), the basic information of samples (Table 1), etc.
Figure 2.
Timeline of events for the three iron and steel factories (http://www.google.com accessed on 12 September 2017).
Table 1.
The basic information of sample factories from the Internet.
2.3. Retrieval of Land Surface Temperature
Various algorithms [28,29,30] have been developed to retrieve LST from TIRS data, each of which has its own limitations and errors due to atmospheric effects, complex ground surfaces, sensor noise, and wavelength uncertainty. In this study, we focused on the relative LST difference between the production area and other areas, so the absolute errors coming from retrieval cannot influence our study. Therefore, we applied the radiative transfer equation algorithm (RTM) for LST retrieval, which conforms to the law of conservation of energy such that the absorptivity, reflectivity, and transmissivity sum to 1 [31].
The RTM has the advantages of using one band (Landsat 8 TIRS band 10) and high retrieval precision [31]; the equation is as follows:
where is the surface emissivity, B (, Ts) is the radiance emitted by a blackbody at temperature Ts (we note that Ts is the LST in this paper), is the down-welling radiance, is the total transmission of the atmosphere (transmissivity), and is the up-welling atmospheric radiance. All these magnitudes also depend on the observation angle. The expression for B (, Ts) is given by Planck’s law:
where C1 and C2 represent Planck constants, respectively, , which can be simulated by standard atmospheric profile data and are acquired by importing the imaging time, central latitude and longitude, regional pressure, and other related information from NASA. The value was calculated by Qin et al. [32].
2.4. Methods
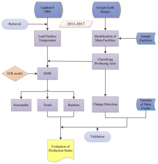
The method proposed in this study follows the basic workflow of image pre-processing, classification of the production area, calculation of ISHII data, decomposition of the ISHII data with the seasonal decomposition model, and analysis of the production status with the random and trend components (Figure 3).
Figure 3.
Methodological framework of this study.
2.4.1. Heat Island Intensity of Iron and Steel Factory
There are three processes linking closely with fire and heat (Figure 4). Sintering, as the pre-treatment of raw material, involves compacting and forming a solid mass of material via heat or pressure (“Sintering [33]”). Ironmaking is an important process in which a blast furnace is used to smelt raw iron and produce a product. Inside the furnace, a steady blast of super-heated 1200 °C air is directed up through the raw materials, creating a reaction in which the burning coke pushes the furnace temperature to iron’s melting point of 1535 °C (“blast furnace [34]”). In the next step of steelmaking, the hot raw iron is transferred into a converter to form semi-finished products and transform impurities into gases and slag (“Steelmaking [35]”). Sintering, ironmaking, and steelmaking processes are the main sectors that generate the most heat. The land surface temperature (LST) in the production area is higher than that in nonproduction areas, which leads to specific thermal anomalies near these production facilities [15,36]. Therefore, the internal areas of ISFs are divided into two types: the main production area (sintering area, iron area, and steel area) and other areas (storage area, steel rolling area, gas storage tank, parking area, office area, and power plant [15], as shown in Figure 5). These results lay the foundation for the detection and quantitative evaluation of thermal field changes in steel plants.
Figure 4.
Images of three production processes with large heat emissions. (a) Sintering facilities, (b) ironmaking facilities and the location of the blast furnace, and (c) steelmaking workshop.

Figure 5.
Two types of areas inside the ISFs: (a) image map of the main production area in Beishiti, (b) image map of the main production area in Xinglong, and (c) image map of the main production area in Xinjin.
According to a study by Zhou et al. [15], the ISHII can be calculated as follows:
where and is the average temperature in the production area and the other area, respectively. We processed hundreds of data and obtained LST sample datasets from three ISFs. Figure 6 shows some LST samples from Beishiti. We obtained ISHII data for the time series via this method.
Figure 6.
LST density classified images of Beishiti; (a) 5 May 2013; (b) 1 August 2016; and (c) 9 February 2017.
2.4.2. STR Model
In a previous study, researchers verified that the ISHII is affected by seasonal variations and shows regular and precise seasonal fluctuations within a year. To determine how the time series ISHII can be used to indicate the production status of ISFs, we introduced the STR model to eliminate seasonal effects and separate each component in the time series ISHII data to reveal the underlying relationship. Compared with other seasonal separation models, the seasonal trend decomposition procedure based on the regression (STR) method is more suitable for small samples and is a multiple linear regressor with constant, flexible, seasonal, and periodic effects [24]. STR has a more accurate data processing ability for the 5-year continuous ISHII small sample data in this study. As a seasonal decomposition method, in addition to the ability of removing the seasonal component in time series data that exhibit a seasonal pattern, we can simultaneously obtain the overall trend of the original data and the changes and amplitudes of each time period. The main feature of the STR model is decomposing a time series data into three components (seasonality, trend, and random) by a sequence of moving average filters [24].
The simplest STR model describes a time series consisting of three parts:
where is the observed time series, is the trend, is the additive seasonal component, and is the “remainder” component. is the time ϵ {1,…, 4} [37] and we have k seasons ϵ {1,…, k}. We also denote the function ϵ{1,…, k}, which transforms time t into the corresponding season .
Along with St, we propose to define “invisible” components responsible for seasonality other. In this way, we treat the seasonal pattern as two-dimensional, and we assume that (here and a further with one index to represent a vector of seasons from Equation (5) and an S with two indexes to represent a matrix of seasonal shapes). Thus, Equation (5) can be rewritten as follows:
where is a k × n matrix, k is the number of seasons, and n is the length of the time series. This representation allows us to impose simple constraints on the seasonal patterns represented by matrix . The whole model can be described as follows:
The remainder terms are ;
- The trend terms are smooth such that is ;
- The seasonal terms must sum to zero, so for any t, they have the property ;
- Each of the seasonal terms also smoothly change over time, so that vectors are by and distributed inside the vectors, where is a k × k matrix, which can be considered to be a covariance matrix of k random variables obtained from random variables ;
- The parameters of the model are given by , , , , , , and (or) ).
When processing ISHII raw data based on the model, we applied R language software for programming automation processing.
The seasonal component is usually assumed to demonstrate a repeating pattern over time, which indicates the seasonal factors in the LST data. The trend component is usually considered to change more obviously than the seasonal component and is taken as the overall developing tendency of the ISF. The random component is the most severe changing part, acting as a sensitive indicator of production status changes in the ISF. Therefore, we used these special features to analyze production status changes in ISFs.
2.4.3. Surface Changes Detection
Changes in the surface facilities and land use with changes in the production statuses of ISFs are the main reasons for the variations in the internal heat field. Therefore, based on high-resolution optical images from Google Earth, we performed highly accurate visual interpretations to determine surface changes in the facilities or production smog, which are closely related to the production behaviors of ISFs. For comparison, we used historical and recent images to identify specific changes in activities. The results provide powerful evidence of the availability of this modified monitoring method.
3. Results
3.1. ISHII Time Series
Using Equation (4), we calculated the ISHII curves of three ISFs for a period from January 2013 to October 2017 (Figure 7). It is obvious that ISHII curves are regularly affected by seasonal factors, with the smallest value observed in summer and the largest in winter. To limit seasonal impacts, previous researchers proposed the pseudo-invariant features method; two points are chosen (one from an outside road and the other from the roof of an internal office building) near the ISF, then the temperature difference between the two points is calculated [38]. Then, they analyze the relationship between the ISHII and seasonal factor curves to determine the production status of an ISF.

Figure 7.
ISHII and hypothetical curves of seasonal factor changes in a time series from January 2014 to October 2017. (a) Curve of Beishiti, (b) curve of Xinglong, and (c) curve of Xinjin.
We weakened the influence of seasonal factors on ISHII with the help of the hypothetical seasonal factor curve, and classified the interrelationship between the ISHII curve and seasonal factor curve on the time series into three types [39]:
I, where the ISHII curve is higher than the seasonal factor curve but the difference between the two values is large, indicating normal production status;
II, where the ISHII curve is higher than the seasonal factor curve but the difference between the two is smaller, indicating reduced production;
III, ISHII curve is lower than the seasonal factor curve or ISHII is lower than 0, indicating a production stop.
According to these three types, the relationship between the ISHII and the seasonal factor of the sample ISFs in Figure 7 is classified into different types.
Longitudinal analysis of individual samples shows that the capacity adjustment of Beishiti is normal production → production reduction → normal production → production stoppage, while the corresponding type is I → II → I → III (changed for three times); the capacity adjustment of Xinglong is normal production → production stoppage → production reduction → production stoppage → production reduction, which is analyzed to correspond to the type of relationship between the two curves as I → III → II → III → II (changed for four times); and the capacity adjustment of Xinjin is normal production → production reduction→production increase, which is analyzed to correspond to the type of relationship between the two curves as I → II → I (changed for two times).
In summary, the ISHII time series data show two basic features: (1) annual approximate linear stationarity and (2) obvious seasonal fluctuations within each year. These features, according with the characteristics of the time series additive model, provide the basis for the STR model to decompose the structural components, extract the variations of each part, and reveal the hidden meanings of the ISHII curve for monitoring the production status characteristics of iron and steel factories.
ISHII on time series has a stable ability to characterize capacity status. Under the influence of seasonal, the characteristics of the ISHII curve are consistent with the adjustment of capacity status in the time series under the influence of seasonal volatility. In addition, ISHII is strongly influenced by seasonal factors, and our approach of assuming seasonal factors does not eliminate the influence of seasons on ISHII, so there is still a need to propose an effective method to strip seasonal factors and improve the characterization ability of ISHII.
3.2. Decomposition of ISHII
As a seasonal decomposition model, we used the STR model to decompose the ISHII trends into three components and examined the seasonal and random trends from January 2013 to October 2017 to analyze their relationship with the production activities of the three iron and steel factories. In a time series, the trend curve describes the whole developing tendency of economic production after eliminating the seasonal effects. The seasonality curve shows the seasonal factor changes in the ISHII, which exhibits a slowly changing periodic pattern over time. The random component is the most sensitive in the ISHII change curve and can be used to directly detect what has occurred during production at iron and steel factories.
The observed curve is the original ISHII time series data from which we obtained the STR decomposition curves using the STR model (Figure 8). For Beishiti, the seasonality curve exhibits a regular seasonal fluctuation over several years, with the highest values in winter and lowest in summer. The trend curve of the STR decomposition shows a declining trend, remaining steady from 2013 to 2014, dropping slowly in 2015, and then decreasing significantly after 2015. We found these changes are consistent with the whole development tendency of economic activities in Beishiti during that period. In the graph of the random component, the values changed dramatically at least seven times, especially in July 2013, October 2013, January 2014, April 2014, July 2014, and April 2016. As a matter of fact, the enterprise concentrated on adjusting less production capacity in 2014 and stopped production altogether in 2016. It can be seen that the increase in absolute value of the random term represents a major adjustment in Beishiti production. (Figure 8a). Compared to ISHII, the representation ability of the random component on production capacity has been improved by 133%.

Figure 8.
Decomposition of ISHII data in a time series from January 2013 to October 2017. (a) Beishiti, (b) Xinglong, and (c) Xinjin.
For Xinglong, the seasonality curve shows regular changes that differ from those of Beishiti. With respect to the whole state, the trend curve shows stable development with only small fluctuations in October 2013 and April 2014. From January 2015 to October 2015, a larger change can be observed in the random component, and subsequently in July 2016 and October 2016, abnormal changes occur again. The large random value indicates that substantial changes in the production activities at Xinglong occurred at least eight times (Figure 8b). Compared to ISHII, the representation ability of the random component on production capacity has been improved by 100%.
For Xinjin, the seasonality curve fluctuates regularly with time. After eliminating seasonal effects, the trend curve remains basically steady in general but shows a slight slip from January 2015 to April 2016. In the random component, abnormities occurred six times, and especially in October 2014, January 2015, January 2016, and October 2016. As a result, the above analysis indicated that the Xinjin factory reduced production but maintained a better economic tendency until October 2017 (Figure 8c). Compared to ISHII, the representation ability of the random component on production capacity has been improved by 200%.
From the STR model decomposition data of three sample ISFs, combined with the auxiliary data (Section 2.2.2), we also found that a positive value of the random component indicated decreasing adjustments and a negative value increasing adjustments; the absolute value of the data represents the amplitude of change, which can more sensitively indicate the production capacity situation. Therefore, the combination of the random and trend component can replace ISHII as a characterization factor for thermal infrared remote sensing of production capacity and participate in the next step of thermal factor estimation.
3.3. Surface Change Detection of Production Status
To obtain accurate information, we used the detection of surface changes in production areas based on high-resolution images to verify the results during key periods.
For Beishiti, Figure 9(a1,a2) shows a few piles of production materials in the storage area and smog in the production area. However, in Figure 9(a3,a4), these production materials had been cleared and all the facilities were shut down, with no smog. For Xinglong, Figure 9(b1,b2) shows that most equipment ware shut down or removed and only a small amount of smog can be observed. Meanwhile, in Figure 9(b3,b4), some equipment was being prepared to recommence work and much smog can be observed. For Xinjin, we can observe normal production in Figure 9(c1,c3,c4), with a decrease in smog in Figure 9(c2). In this period, there was no equipment removed from Xinjin. The detection of surface changes related to the production area captured operational details (such as smog and equipment) and provided powerful explanations for the trend analyses and the random component in the time series.
Figure 9.
Detected surface changes at the three iron and steel factories from January 2014 to October 2017. (a1–a4) are images of Beishiti; (b1–b4) are images of Xinglong; and (c1–c4) are images of Xinjin.
4. Discussion
Some previous progress has been made in the monitoring and analysis of iron and steel factories by remote sensing techniques, but the ability to monitor production status changes has not yet been accurately studied. Based on LST data retrieved from Landsat 8 TIRS data, we developed a satellite-based method for monitoring and detecting the production behaviors of iron and steel factories. The ISHII curve for a time series has been found to be a relatively effective indicator for monitoring production status with time, but it is affected by seasonal factors, as shown in Figure 7, with the seasonal fluctuation comparable to the seasonal factor curve. Seasonal fluctuation makes the ISHII data inaccurate and insensitive in reflecting the production status of iron and steel factories, although with the advantages of objectivity, accessibility, and effectiveness, the previous approach uses only two relatively stable points to calculate the seasonal factor curve, without removing the seasonal effects from the ISHII data.
In contrast, this modified method using the STR model can resolve the problem of seasonal effects on the ISHII data by decomposing the data into three components: trend, seasonality, and random. One obvious advantage is showing the seasonality curve as a clear and regular fluctuation in a time series. Secondly, after eliminating the seasonal effects, the trend curve has an advantage over the ISHII curve in showing the whole tendency to enable a better evaluation of the production status of an iron and steel factory. If we compare Figure 7 and Figure 8, the trend curves can be used to directly investigate the tendency of the production status, which is not possible based on the original ISHII curve: Beishiti ISF underwent a decline from January 2015; Xinglong ISF maintained stable development; and Xinjin ISF experienced a slight dip over the long term, which could be easily detected. However, the trend curve was not better than the previous method in revealing sudden changes because the trend value is smoothed by the STR model to a certain degree. For example, in Xinglong, there was a series of changes in production status in 2016, but the trend curve results shown in Figure 9(c1–c4) did not reflect these changes. Thirdly, although the ISHII curve can reflect sudden changes, it is not as sensitive as the random component. In Figure 8, the random component of the three factories changes sensitively and quickly with the production adjustments by capturing more detailed change information. The random component reflects each adjustment in the production status, and has doubled or tripled compared to previous methods over the time series. We also found that the absolute value of the random data was positively correlated with production status changes. Based on these positive or negative random values, we can determine whether the production status changes are decreasing or increasing. The modified method with the STR model performed well in capturing detailed information about the production status. Compared with this modified method, the previous approach adopted the relationship between the ISHII curve and seasonal factors to directly determine the general production conditions of shut down, normal, cut-back, or recovery, whereas the random component cannot be directly used to draw conclusions regarding the production condition. For example, in Figure 9(b4), it is clear that Xinglong had resumed its production on 12 March 2017, which can be determined from Figure 6b but not Figure 8b. Additionally, this study also has some limitations, for example, the lack of extensive high-quality Landsat 8 TIRS data and the lack of other socioeconomic statistical data. If a supervised detection technology is applied to high-resolution optical images, such as machine learning [40,41], the research efficiency may be improved.
5. Conclusions
In recent years, the Chinese Ministry of Environmental Protection has ordered local governments in major steel-producing cities to take more actions against pollution to mitigate environmental pressures. The development of satellite technology has made it feasible to obtain accurate information about monitoring production conditions. The information acquired from remote sensors can be closely linked with the production status of an iron and steel factory and can objectively reflect changes in production compared to statistical data.
In this study, we proposed a modified method that incorporates the STR model to decompose ISHII time series data into three components: trend, seasonality, and random. Using three iron and steel factories as examples, we found the seasonality curve can show a regular fluctuation in ISHII data. The trend curve can clearly reflect the whole tendency of the production status, and the random curve can sensitively reflect production status changes. Additionally, to verify this modified method, we used high-resolution optical images to capture indications of smog, the amount of raw materials, and the overall state of the iron and steel factories, which indicate different production statuses. In summary, we proposed a modified method based on satellite data and the STR model for monitoring the production status of iron and steel factories that demonstrates clear advantages over the previous method.
The results of this study can be used to evaluate iron and steel factory development and to provide support for policy adjustments. Future work should focus on the whole iron and steel industry on a regional scale, with additional other socioeconomic parameters such as population, price, and industry policy with more types of remote sensing data.
Author Contributions
Conceptualization, F.L. and W.W.; Data curation, F.H. and Q.W.; Formal analysis, F.H.; Investigation, F.H., F.Z., F.L.,W.L., Q.W. and W.W.; Methodology, F.H., F.L. and W.W.; Project administration, F.H., F.L. and W.W.; Resources, X.S. and W.L.; Software, F.L. and X.S.; Supervision, F.H., F.L., W.W.; Validation, F.Z.; Writing—original draft, F.H.; and Writing—review and editing, F.H. All authors have read and agreed to the published version of the manuscript.
Funding
This work was funded by the Youth Project of Hebei Natural Science Foundation (D2019205027), the Science and Technology Project of Hebei Education Department (QN2018035), the National Natural Science Foundations of China (41471091), and the Science Foundation of Hebei Normal University (L2018B20).
Institutional Review Board Statement
Not applicable.
Informed Consent Statement
Not applicable.
Data Availability Statement
The data can be shared upon special request to the corresponding authors.
Conflicts of Interest
The authors declare no conflict of interest.
References
- Shatokha, V. Environmental sustainability of the iron and steel industry: Towards reaching the climate goals. Eur. J. Sustain. Dev. 2016, 5, 289–300. [Google Scholar] [CrossRef]
- Levin, N.; Kyba, C.C.M.; Zhang, Q.; Sánchez de Miguel, A.; Román, M.O.; Li, X.; Portnov, B.A.; Molthan, A.L.; Jechow, A.; Miller, S.D.; et al. Remote sensing of night lights: A review and an outlook for the future. Remote Sens. Envion. 2020, 237, 111443. [Google Scholar] [CrossRef]
- Gao, X.; Wu, M.; Gao, J.; Han, L.; Niu, Z.; Chen, F. Modelling Electricity Consumption in Cambodia Based on Remote Sensing Night-Light Images. Appl. Sci. 2022, 12, 3971. [Google Scholar] [CrossRef]
- White, J.C.; Coops, N.C.; Wulder, M.A.; Vastaranta, M.; Hilker, T.; Tompalski, P. Remote Sensing Technologies for Enhancing Forest Inventories: A Review. Can. J. Remote Sen. 2016, 42, 619–641. [Google Scholar] [CrossRef]
- Zhao, H.; Ma, Y.; Chen, F.; Liu, J.; Jiang, L.; Yao, W.; Yang, J. Monitoring Quarry Area with Landsat Long Time-Series for Socioeconomic Study. Remote Sens. 2018, 10, 517. [Google Scholar] [CrossRef]
- Guo, Y.; Xiao, H.; Zhang, S.; Hao, D. Application of GIS Technology in Environmental Impact Assessment—Taking a Steel Plant as an Example. Sci. Consult. (Decis. Manag.) 2009, 10, 76–77. (In Chinese) [Google Scholar]
- Chen, P.; Lu, L.; Zhu, H.; Zhu, Y.; Wang, Y. Research on the Suitability of Steel Plant Identification Based on Different Resolution Remote Sensing Images. J. Geo-Inf. Sci. 2015, 17, 1119–1127. (In Chinese) [Google Scholar] [CrossRef]
- The Ministry of Environmental Protection Conducts Drone Law Enforcement Inspections in North China. Available online: http://www.news.cn/ (accessed on 29 June 2014).
- Ndossi, M.I.; Avdan, U. Inversion of Land Surface Temperature (LST) Using Terra ASTER Data: A Comparison of Three Algorithms. Remote Sens. 2016, 8, 993. [Google Scholar] [CrossRef]
- Shivers, S.W.; Roberts, D.A.; McFadden, J.P. Using paired thermal and hyperspectral aerial imagery to quantify land surface temperature variability and assess crop stress within California orchards. Remote Sens. Environ. 2019, 222, 215–231. [Google Scholar] [CrossRef]
- Wulder, M.A.; Loveland, T.R.; Roy, D.P.; Crawford, C.J.; Masek, J.G.; Woodcock, C.E.; Allen, R.G.; Anderson, M.C.; Belward, A.S.; Cohen, W.B.; et al. Current status of Landsat program, science, and applications. Remote Sens. Environ. 2019, 225, 127–147. [Google Scholar] [CrossRef]
- Zhang, Z.; He, G.; Peng, Y.; Long, T.; Wang, M.; Wei, M. Landsat surface temperature products over china. China Sci. Data 2020, 5, 74–82. [Google Scholar] [CrossRef]
- Xia, H.; Chen, Y.; Quan, J. A simple method based on the thermal anomaly index to detect industrial heat sources. Int. J. Appl. Earth Obs. Geoinf. 2018, 73, 627–637. [Google Scholar] [CrossRef]
- Liu, Y.; Hu, C.; Zhan, W.; Sun, C.; Murch, B.; Ma, L. Identifying industrial heat sources using time-series of the VIIRS Nightfire product with an object-oriented approach. Remote Sens. Environ. 2018, 204, 347–365. [Google Scholar] [CrossRef]
- Zhou, Y.; Zhao, F.; Wang, S.; Liu, W.; Wang, L. A Method for Monitoring Iron and Steel Factory Economic Activity Based on Satellites. Sustainability 2018, 10, 1935. [Google Scholar] [CrossRef]
- Chatfield, C. The Analysis of Time Series: An Introduction, 7th ed.; CRC Press: Boca Raton, FL, USA, 2016. [Google Scholar]
- Dagum, E.B. Modelling, Forecasting and Seasonally Adjusting Economic Time Series with the X-11 ARIMA Method. J. R. Stat. Soc. Ser. D 1978, 27, 203–216. [Google Scholar] [CrossRef]
- Findley, D.F. Stock Series Holiday Regressors Generated from Flow Series Holiday Regressors; Statistical Research Division Research Report Series (Statistics No. 2009-04); U.S. Census Bureau: Washington, DC, USA, 2009.
- Shishkin, J.; Young, A.H.; Musgrave, J.C. The x-11 Variant of the Census II Method Seasonal Adjustment Program; Technical Report 15; US Department of Commerce: Washington, DC, USA, 1967.
- Dagum, E.B. The X11ARIMA/88 Seasonal Adjustment Method: Foundations and User’s Manual; Statistics Canada; Time Series Research and Analysis Division: Ottawa, ON, Canada, 1988. [Google Scholar]
- Findley, D.F.; Monsell, B.C.; Bell, W.R.; Otto, M.C.; Chen, B.C. New Capabilities and Methods of the X-12-ARIMA Seasonal-Adjustment Program. J. Bus. Econ. Stat. 1998, 16, 127–152. [Google Scholar] [CrossRef]
- Findley, D.F. Some recent developments and directions in seasonal adjustment. J. Off. Stat. 2005, 21, 343–365. [Google Scholar]
- Quan, L.; Zhou, J.; Li, M.; Dai, F.; Li, G. A method for separating temporal components of the urban heat island based on time series modeling and its application. Adv. Earth Sci. 2014, 29, 723–733. (In Chinese) [Google Scholar] [CrossRef]
- Dokumentov, A.; Hyndman, R.J. STR: A Seasonal-Trend Decomposition Procedure Based on Regression; Mpnash Econometrics & Business Statistics Working Papers; 13/15 Monash University, Department of Econometrics and Business Statistics: Melbourne, Australia, 2015. [Google Scholar]
- Du, C.; Ren, H.; Qin, Q.; Meng, J.; Zhao, S. A Practical Split-Window Algorithm for Estimating Land Surface Temperature from Landsat 8 Data. Remote Sens. 2015, 7, 647–665. [Google Scholar] [CrossRef]
- Google Earth. Available online: https://earth.google.com/web/ (accessed on 12 September 2017).
- De-Capacity in Iron and Steel Industry of China. Available online: http://www.google.com (accessed on 12 September 2017).
- Zareie, S.; Rangzan, K.; Khosravi, H.; Sherbakov, V.M. Comparison of split window algorithms to derive land surface temperature from satellite TIRS data. Arab. J. Geosci. 2018, 11, 391. [Google Scholar] [CrossRef]
- Jiang, Y.; Lin, W. A Comparative Analysis of Retrieval Algorithms of Land Surface Temperature from Landsat-8 Data: A Case Study of Shanghai, China. Int. J. Environ. Res. Public Health 2021, 18, 5659. [Google Scholar] [CrossRef] [PubMed]
- Ye, X.; Ren, H.; Zhu, J.; Fan, W.; Qin, Q. Split-Window Algorithm for Land Surface Temperature Retrieval From Landsat-9 Remote Sensing Images. IEEE Geosci. Remote Sens. Lett. 2022, 19, 1–5. [Google Scholar] [CrossRef]
- Yu, X.; Guo, X.; Wu, Z. Land Surface Temperature Retrieval from Landsat 8 TIRS—Comparison between Radiative Transfer Equation-Based Method, Split Window Algorithm and Single Channel Method. Remote Sens. 2014, 6, 9829–9852. [Google Scholar] [CrossRef]
- Qin, Z.; Li, W.; Xu, B.; Chen, Z.; Liu, J. The Estimation of Land Surface emissivity for Landsat TM6. Remote Sens. Nat. Resourses 2004, 16, 28–32. (In Chinese) [Google Scholar] [CrossRef]
- Sintering. Available online: https://en.wikipedia.org/wiki/Sintering (accessed on 14 May 2016).
- Blast Furnace. Available online: http://www.posco.com/homepage/docs/eng5/jsp/product/exper/s91c5000102p.html (accessed on 14 May 2016).
- Steelmaking. Available online: https://en.wikipedia.org/wiki/Steelmaking (accessed on 14 May 2016).
- Ma, P.; Dai, X.; Guo, Z.; Wei, C.; Ma, W. Detection of thermal pollution from power plants on China’s eastern coast using remote sensing data. Stoch. Environ. Res. Risk Assess. 2017, 31, 1957–1975. [Google Scholar] [CrossRef]
- Wang, F.; Qin, Z.; Song, C.; Tu, L.; Karnieli, A.; Zhao, S. An Improved Mono-Window Algorithm for Land Surface Temperature Retrieval from Landsat 8 Thermal Infrared Sensor Data. Remote Sens. 2015, 7, 4268–4289. [Google Scholar] [CrossRef]
- Bao, N.; Lechner, A.M.; Fletcher, A.; Mellor, A.; Mulligan, D.; Bai, Z. Comparison of relative radiometric normalization methods using pseudo-invariant features for change detection studies in rural and urban landscapes. J. Appl. Remote Sens. 2012, 6, 063578. [Google Scholar] [CrossRef]
- Zhao, F. Research on Remote Sensing Monitoring Method for Steel Enterprises’ Capacity Status; University of Chinese Academy of Sciences: Beijing, China, 2019. [Google Scholar]
- Zhu, Q.; Lei, Y.; Sun, X.; Guan, Q.; Zhong, Y.; Zhang, L.; Li, D. Knowledge-guided land pattern depiction for urban land use mapping: A case study of Chinese cities. Remote Sens. Environ. 2022, 272, 112916. [Google Scholar] [CrossRef]
- Zhu, Q.; Zhang, Y.; Li, Z.; Yan, X.; Guan, Q.; Zhong, Y.; Zhang, L.; Li, D. Oil Spill Contextual and Boundary-Supervised Detection Network Based on Marine SAR Images. IEEE Trans. Geosci. Remote Sens. 2022, 60, 1–10. [Google Scholar] [CrossRef]
Disclaimer/Publisher’s Note: The statements, opinions and data contained in all publications are solely those of the individual author(s) and contributor(s) and not of MDPI and/or the editor(s). MDPI and/or the editor(s) disclaim responsibility for any injury to people or property resulting from any ideas, methods, instructions or products referred to in the content. |
© 2023 by the authors. Licensee MDPI, Basel, Switzerland. This article is an open access article distributed under the terms and conditions of the Creative Commons Attribution (CC BY) license (https://creativecommons.org/licenses/by/4.0/).











