Abstract
Intelligent manufacturing is considered among the most important elements of the modern industrial revolution, which includes digitalization, networking, and the development of the intelligent manufacturing industry. With the progressive development of modern information technology, particularly the new generation of artificial intelligence (AI) technology, many new opportunities are coming into existence for intelligent machine tool (IMT) development. Intelligent machine tools offer diverse advantages, including learning and optimizing machining processes, error compensation, energy savings, and failure prevention. The paper focuses on the machine tool market in terms of global production, the leading machine tool-producing countries, and the leading countries’ market share in machine tool production. Moreover, the usage of various artificial intelligence techniques in intelligent machining operations is also considered in this comprehensive review, including machining parameter optimization, tool condition monitoring (TCM), and chatter vibration management of intelligent machine tools. Furthermore, future challenges for the machine tool industry are also highlighted.
1. Introduction
In recent years, intelligent machining (IM) systems have received the interest of multiple researchers because of their great potential and continuous progress [1]. With the recent development of “Internet + sensor” technology over the past few decades [2,3], emerging information technologies, the Internet of Things (IoT), and integration of artificial intelligence (AI) with machine tools, the machine tool’s ability to learn, generate, and accumulate knowledge is greatly empowered. The emerging technologies have been researched and implemented in machine tools [4,5] principally by commercial corporations, including FANUC, DMG MORI, Mazak, Shenyang Machine Tool, and Okuma. The progressive development of intelligent machine tools is a desired need for the machine tool industry for the sake of its transformation and upgradation; on the other hand, it is also considered an essential element for framing a solid manufacturing country [6]. The new era of intelligent manufacturing is turning into a vital driving force towards the industrial revolution. Subject to the new generation of IT, intelligent machine tools (IMT) come into existence via the intense integration of advanced information technology and manufacturing technologies. The detailed control mechanism of IMT is shown in Figure 1, in which it is demonstrated how it retrieves information regarding machining, working environment, and conditions through smart autonomous sensing mechanisms and connectivity; brings out knowledge through self-governing learning mechanisms and modeling; performs optimization and decision-making on the gathered knowledge; and accomplishes control and execution. Possessing all these qualities, IMT exhibits superior precision, high efficiency, reliability, safety, and low energy consumption.
Smart machining is far superior to conventional machining due to its ability to adjust parameters autonomously throughout its machining process for the sake of achieving certain objectives; it includes machine tools, intelligent sensors [7], controller networks [8], big data and cloud-based systems [9] and is designed based on simulation and control algorithms. On the other hand, operation conditions during conventional machining are not consistently ideal because of the presence of various errors throughout the material removal processes, such as vibration, geometric error, thermal deformation, and elastic deformation. Preventive maintenance and corrective action must be taken into consideration for the sake of improving the quality and production ability of a machine tool [10]. There are a considerable number of factors that affect overall machining productivity and production quality instead of torque and speed of the machine tool, such as tool wear [11], tool path/process optimization [12], parameter optimization and control [13], energy conservation [14], and vibration [15]. Intelligence inclusion in machine tools provides the potential to get rid of these challenges via analyzing appropriate machining data.
Figure 1.
The control principle of intelligent machine tools (VNC: virtual numerical controller [16].
Figure 1.
The control principle of intelligent machine tools (VNC: virtual numerical controller [16].

As intelligent manufacturing is being regarded as a driving force for the new industrial revolution, it is allowing deep integration of the new generation of emerging technologies into advanced manufacturing technology. With the emergence of automation, production process efficiency has increased significantly, which has allowed researchers worldwide to design advanced and cost-effective machining processes. It was necessary to conduct a comprehensive review that analyzes intelligent machine tool development trends, the perspective of the machine tool industry, current progress in the field of intelligent machining, and future directions regarding challenges being faced by artificial intelligence (AI) technology. The review covers a wide range of technologies contributing towards intelligent machining, the use of artificial intelligence (AI) in machine tool parameter optimization, chatter vibration management, and tool condition monitoring (TCM). This paper will provide the reader with sound knowledge regarding recent trends in the machine tool industry and a summary of emerging technologies’ contributions to intelligent machining.
2. Global Machine Tool Industry—Statistics and Facts
In this modern era, machine tools have replaced handwork and greatly improved efficiency and productivity during the industrial revolution. However, several types of machine tools have been developed from time to time. The machine tools market strengthened its position globally with the increment in its demand in industrial organizations for the sake of automation and improvement of production processes, resulting in its transformation and becoming among the most substantial submarkets in industrial production; for example, during the last decade, the demand for machine tools around the globe has increased more than double, reaching roughly USD 181 billion in 2019. Machine tools’ global production from 2011–2021 is depicted in Figure 2. It is very clear from the figure that there is a fluctuating trend in yearly machine tool production. The year 2018 experienced around USD 93 billion, and the year 2021 amounted to USD 83.9 billion towards the world’s machine tool production value, which represents a 24% increase compared with the past year when the shock of negative demand across the globe was caused by the COVID pandemic. Amada, Trumpf, DMTG, and Shenyang were the largest producers of machine tools in the same year.
Figure 2.
Machine tool global production during 2011–2021 [17].
Several countries specialize in manufacturing intelligent machine tools even though they have a high demand for their industrial production, including China, Germany, Japan, the United States, Italy, South Korea, Taiwan, Switzerland, Austria, and Spain. Based on the production value, the list of leading countries in machine tool production in 2021 is given in Figure 3. China appeared as a leading producer of machine tools around the globe in 2021, with an exceptional manufacturing record of EUR 21.8 billion. Germany, compared to China, amounted to EUR 9 billion less in production volume and became the world’s second-largest machine tool manufacturer. Japan was in a close race with Germany in production value and amounted to around EUR 8.9 billion; the US was in fourth place and amounted to EUR 6.35 billion worth of machine tool production. South Korea, Taiwan, Switzerland, Austria, and Spain lagged far behind in manufacturing.
Figure 3.
Leading countries in machine tool production in 2021 [18].
Over the last two decades, the annual machine tool trade value has escalated continuously. As of 2020, almost USD 2.5 billion generated in global machine tool exports. The distinct global machine tools trade evolution is primarily determined by the type of global economic transformation. As more and more countries experience an industrialization trend, the demand for advanced facilities for industrial production is increasing in parallel. The pie chart of the market share of the leading producers of machine tools in the year 2020 is depicted in Figure 4.
Figure 4.
Machine tools leading producers in 2020 [19].
The pie chart represents the leading countries’ market share in the production of machine tools in the year 2020. It can be seen in Figure 4 that China has accounted for the highest 29 percent of the world’s production of machine tools and ranked first. Following China, Germany was ranked in second position and accounted for 15 percent of the world’s production; Japan was ranked third and accounted for 14 percent of production; Italy was at fourth rank and accounted for 8 percent of production, and the United States lagged behind its top competitors in the production race and accounted for 7 percent of the world’s machine tool production and was ranked in fifth position. The other 27 percent of production includes other countries’ contributions to machine tool manufacturing.
3. Emerging Technologies Enabled Smart Machining
For the sake of improving machining quality and production output, preventive maintenance and corrective action have to be considered. Certain major factors greatly influence the machine tool performance and productivity, including tool condition (wear and breakage), chatter vibrations throughout the cutting operation, machining parameters, energy consumption management for energy savings, and smart sensors. The inclusion of modern AI technology in numerically controlled machine tools and machining operations offers great potential to eliminate the most influential factor via appropriate data collection and analysis.
3.1. Tool Condition Monitoring (TCM)
The variations in cutting tool wear, cutting force, surface roughness, and a few other responses during the machining operation result in a great change in dimensional accuracy and productivity. The increase in cutting tool wear during the machining leads to catastrophic outcomes, which may cause tool breakage [20]. The fractional force between the cutting tool and the workpiece [21], the cutting force [22], chatter vibration [23], and cutting power [24] increase as a result of increased tool wear. To avoid destructive tool failure, continuous tracking of the progress in cutting tool wear from the beginning, during the machining, is necessary [25]. Consequently, there is a need to have an effective and reliable tool condition monitoring system that can help us detect tool failure for the sake of avoiding unplanned downtime and avoiding using tools for machining that are not able to provide desired surface roughness and dimensional accuracy [26].
A method was proposed by Lee et al. [27] that determines the tool condition during the operation. When the cutting tool wears, it increases the power requirement for the machine for the continuation of cutting material; he determined the required power for the cutting process via the measurement of the electric current drawn to the machine’s feed motor. The cutting tool performance was observed through the current signals obtained for the unusual patterns; it was possible by relating the amount of current drawn by the motor during the cutting process to the forecasted cutting forces. The sudden current signal change signifies the broken tool. This technique was being utilized until direct monitoring of cutting forces throughout the operation became possible. A recurrent neural network (RNN) and cutting force are employed in [28] for predicting cutting tool wear. The RNN technique is adopted for computing flank wear estimates based on sensor data features, which are sequentially used for the comparison of sensor data representation methods’ effectiveness. It is indicated that the precision and NN execution time is possible to improve with fast wavelet transformation (FWT) of the acquired cutting forces. A tool condition detection method is developed in [29], which can automatically detect the condition and whether the tool is approaching the end of its useful life. The current drawn to the feed motor was continuously measured via a current sensor, and the amount of drawn current was compared to the values in correspondence to wear that appeared on the cutting tool. The developed method was capable of estimating the wear level generated on the tool and was also able to detect the rate of tool wear acceleration. He concluded that the rate of current drawn to the feed motor is proportional to the acceleration in tool wear generation. Kang [30] has identified the core influential factors affecting cutting tool condition, cutting force, wear on the tool, tool deflection throughout the material cutting process, and spindle vibrations. Several experiments were performed for the sake of monitoring high-speed milling operations. He found that the parameters mentioned above were sensitive to changing tool loads, tool cutting conditions, tool deflection, and spindle vibrations. An acoustic emissivity (AE) sensor was attached near the cutting area by means of a dynamometer, which acquired continuous cutting force signals. AE signals were generated via a PAC wide-band type AE sensor during the end milling. Subsequently, AE RMSmean, min extracted from the AE root mean square (RMS) signal to avoid burst signals appearing during machining, for the sake of monitoring the cutting condition. It was concluded that tool condition could be monitored through an AE RMS signal. A neural network (NN)-based multi-sensor model is applied by Ghosh et al. in [31] for monitoring the tool wear; the spindle current and vibrations, cutting forces, and sound pressure level were obtained during the face-milling operation for predicting the values of mean arithmetic flank tool wear. It was found that a measured force application for assessing the cutting tool wear had the highest accuracy in comparison to current, vibration, and sound pressure signals. In [32], the orthogonal and unidirectional force components were based on two apparent tool condition monitoring strategies. The obtained results demonstrated that both strategies were characterized by similar TCM accuracy. For both TCM strategies, the time delay NN was used. An effective system is defined for improving boring tool accuracy [33] by integrating piezoelectric and laser position sensors in the cutting tool’s rotary servo component. The defined system was capable of tracking tooltip displacement during material cutting by validating its position with the help of sensors and resulting in error reduction. The system was also capable of detecting tool tip breakage. It was found that the position error could be reduced to smaller than 1 μm by combining high-resolution sensors and AI-based self-monitoring algorithms. Kong [34] has investigated online tool wear monitoring methods and techniques by focusing cutting force signals. In order to select and fuse the sensitive features, he employed the kernel principal component analysis (KPCA) technique and the correlation coefficient method. A tool wear prediction model was built by v-support vector regression (v-SVR) and showed that his model has a good prediction accuracy even if the sample has a small size. Although the online tool wear monitoring has been investigated by him extensively, but it is necessary that the feature extraction and selection should be done first for the sake of collecting data.
In [35], a piezo-electric multicomponent dynamometer cell (the combination of piezo-electric and strain-gauge dynamometer) is integrated into a CNC turning machine for determining cutting forces, (KISTLER: three-component force sensor Fx, Fy, and Fz, type: 9129A). The stiffness of a piezoelectric dynamometer is the same as that of a high-strength steel part with the same geometry. The cell size is small enough (24 mm × 24 mm × 10 mm), which makes it easy to be inserted into a cutting holder. The dynamometer was built from an SDJCR 2525M-11 standard tool holder, which is able to hold inserts (DCGW 11T304), as depicted in Figure 5. Cutting force is experienced at the tooltip. The dynamometer was clamped in the appropriate directions (Fc, Ff, Fp) in order to perform sensitivity. A theoretical value of 9.88 N of force should be determined for the weight of 1007 g.
Figure 5.
Cutting forces measurement with dynamometer KISTLER type 9129A dynamometer during turning operation [36].
Figure 5.
Cutting forces measurement with dynamometer KISTLER type 9129A dynamometer during turning operation [36].

During short-term load, an average 9.866 N Fc force value is measured; on the other hand, Ff and Fp were measured at 9.868 N and −9.89 N, respectively. It is evident from the results, shown in Figure 6, that the measured forces value differs relatively little from the theoretical value.
Figure 6.
Dynamometer calibration after determining its sensitivity: (a) The Fc force component values at the load of 1007 g; (b) The Ff force component values at the load of 1007 g; (c) The Fp force component values at the load of 1007 g (Inderscience) [35].
An auto-associative neural network-based TCM approach is employed in [37] by Wang and Cui. A Levenberg–Marquardt (LM) method is also employed for training purposes to improve the applied neural network’s convergence reliability. An online tool for wear monitoring is presented based on the developed model. Furthermore, the cutting force signals were also recorded to control and monitor milling processes. In [38], a neuro-fuzzy models-based hybrid method for tool condition monitoring was applied, aiming to obtain synergy in FL and NN use. Four input values were obtained during material cutting, including cutting force, time, vibration, and acoustic emission (AE). It was concluded that the transductive neuro-fuzzy model application in turning tests provided better tool wear accuracy compared to the effects obtained with inductive neuro-fuzzy models. In [39], flank wear, cutting forces, and surface roughness were estimated during the micro milling, applying fuzzy logic and regression analysis. The obtained results demonstrated that both approaches are helpful for reliable estimation. On the other hand, the wear on the tool can also be monitored using signals of cutting forces and the force Markov model. Hidden Markov models (HMM) are applied for TCM in [40]. During the machining process, the values of thrust force and drilling torque were recorded for the sake of estimating tool wear. It was concluded that HMM is accurate and effective in comparing acquired signals, signal shape, and amplitude; both of which are variable in tool wear function. In [41], Huang proposed a method based on the probabilistic neural network (PNN) algorithm for analyzing cutting tool conditions and the whole cutting process during the milling operation. Cutting forces were monitored continuously as the process got started. It was obtained that, with the slightest data for training PNN, the system was able to recognize the broken tool successfully (with 100% success) just after a few trials. In [42], an artificial neural network-based online system was developed that was able to predict the cutting lathe tool life depending on cutting conditions. A database was created to store the collected data during the whole turning test to correlate cutting tool conditions to measured signals. In several turning tests, the system was observed to stop cutting operation as the tool reached the end of its life at a time when the difference between actual and expected tool wear was 40 percent in the worst case. In [43], an intelligent adaptive neuro-fuzzy inference system (ANFIS) was developed by Xu for tool condition monitoring during the milling operation, and an intelligent learning approach that involved the particle swarm optimization (PSO) algorithm was described. It was revealed that ANFIS, by learning via vibration and communication particle swarm optimization (VCPSO) method, had experienced higher tool wear prediction accuracy in comparison to distinct intelligent approaches. Liu, in [44], employed a back-propagation neural network (BPNs) with ANFIS to measure and classify tool wear in real time amid boring operations. The obtained results showed that both the ANFIS and BPN methods are helpful in the successful monitoring of cutting tool wear, with a flank wear estimation error of 2%.
The TCM approaches acoustic emission (AE) as an input signal, and artificial intelligence methods mainly include ANN applications, fuzzy logic methods, and support vector machines (SVM). An application of acoustic emission in turning operation is depicted in Figure 7. For the sake of monitoring the capability of the AE sensor, the sensor is mounted on the cutting tool via a tool monitoring system, which keeps the sensor near the cutting area. This configuration brings the advantages of possible higher sensitivity and also the natural elimination of noise factors because of its closeness.
Figure 7.
Application of acoustic emission (AE) in turning operation.
In [45], an online process condition monitoring (PCM) method was proposed by Zhang for the turning operation. A type 2 fuzzy basis function network and acoustic emission were applied to predict tool wear, and the vibration sensors were clamped on the tool holder. Basing their conclusions on the obtained results, the authors determined that the proposed approach allows tool wear prediction with a small error, below 7%. In [46], researchers clamped the acoustic sensor to the workpiece and adopted NN with a self-organization feature map (SOM) to conduct TCM for the micro-milling operation. The obtained acoustic signal is represented in the frequency domain through the FFT. The SOM was applied for feature extraction processing. It was concluded that a reliable tool wear classification could be acquired by properly selecting the features closely related to cutting tool wear, subjected to the spectral features frequency resolution.
Figure 8 depicts a typical flank wear time curve involving the initial stage of tool wear and the unhealthy tool stage. Ta represents the time of the curve change, i.e., from concave to convex. The tool lifetime is divided into various health stages and health indicator HI after extraction of the time curve of flank wear cutting, which is considered the tool degradation trend [47]. The cutting tool life criterion had been predicted by applying three AE sensors clamped to the workpiece and the feed-forward back-propagation neural network (BPNN) in [48]. It was observed that AE sensors’ RMS and arithmetic average values, in combination with BPNN, could be successfully applied for tool-state reliable estimation. Ren et al. in [49] compared first and second-order interval type −2 FL (fuzzy logic) and the efficiency of higher-order FL systems considering acoustic emissions signals. Based on experimental results, it was concluded that higher-order FL systems were more advantageous over lower-order FL systems, i.e., first- and second-order FL systems. The estimation of AE uncertainty in combination with the IT2 FL system could be pretty helpful in decision-making while investigating cutting tool wear conditions. Zhang conducted a series of TCM tests during milling operation applying AE signals and sound signals in [50] considering support vector machine (SVM). SVRs optimization was conducted via multiple populations of the genetic algorithm (GA). Based on conducted experiments, it was identified that the proposed method was perhaps successfully applied for effective tool wear estimation level and tool condition classification. Higher accuracy can be achieved with the simultaneous application of both sensors. The experimental data obtained from the force sensor by observing the wear progression of the tool flank were used for the sake of training the convolutional neural network (CNN) in [51], as the cutting forces could be related to cutting tool flank wear via a network. The CNN network can be used for predicting tool wear. While conducting the milling experiments on stainless steel, the extreme learning machines (ELM) method was adopted to speed up the learning process and improve accuracy. In [52], Laddada evaluated cutting tool health conditions. Based on complex continuous wavelet transforms (CCWT) and an improved extreme learning machine (ILEM), he also estimated the remaining useful life (RUL). Firstly, the gathered AE signals were decomposed by means of CCWT, and the features were then fed to the learning algorithms in IELM to establish a suitable data-driven prognostic model describing cutting tool deterioration behavior for its current health condition evaluation and RUL prediction. Various cutting tests were conducted via a CNC milling machine to gather data for tool wear evolution model training. There are also models that have been developed based on unsupervised learning. Kumar [53] adopted an unsupervised learning approach for unlabeled data clustering; tool wear propagated gradually during cutting operation until its failure occurred. The HMM approach was adopted for the sake of performing modal-based clustering. It was considered that at the beginning of the cutting process, the tool was healthy and slowly, and gradually it proceeded to its failure. By using the polynomial regression model, a prognostic model was developed based on the diagnostic results. Table 1 presents some commonly utilized tool condition monitoring (TCM) methods and their contributions to intelligent machining. Jang [54] developed a novel device for estimating tool wear faster and more accurately through infrared (IR)-based image measurement equipment mounted on the machine tool and deep learning. For tool wear estimation, a predictive model was proposed using a multi-view convolutional neural network (CNN) based on reflected IR images using the multi-view CNN algorithm; it was concluded that machining efficiency can be improved by reducing tool wear measurement downtime and increasing utilization of tool life. Cheng [55] proposed a novel framework for prediction and monitoring tool wear based on attention mechanisms, normalization, and deep learning algorithms. The feature vectors were extracted from the obtained raw cutting signals and transformed into uniform ranges for improving tool wear monitoring. Multiple feature patterns were learned by means of a developed parallel CNN structure with different layers for tool condition monitoring. The short- and long-term tool wear predictions were obtained via a designed dense residual neural network (ResNetD). Based on the experimental results, it was found that the prediction accuracy was improved, and the training time was significantly reduced. Huang [56] proposed an indirect multi-information fusion-based tool wear measurement method by employing machine learning technologies in order to increase multi-sensor signal utilization efficiency and improve tool wear measurement accuracy. Huang [57] investigated the effect of the cutting path on the vibration signals and the acoustic emission (AE) during micro-milling operation. It was concluded that the time domain signals generated from straight line cutting, square path cornering, and circular pathing are all different, and the effect of cutting path on AE is lower than vibration signals. Figure 9 depicts a block diagram of the online TCM system, explaining how the data are extracted from the signals obtained from the machine tools by means of sensors, processed, and fed to the data-driven prognostic model to train for the sake of monitoring tool condition and useful life prediction. Figure 9 depicts a block diagram of the online TCM system, explaining how the data are extracted from the signals obtained from the machine tools by means of sensors, processed, and fed to the data-driven prognostic model to train for the sake of monitoring tool condition and useful life prediction.
Figure 8.
The time curve of flank wear depicting the initial healthy tool wear stage and the unhealthy tool stage.
Table 1.
Contributions of emerging technologies in tool condition monitoring for intelligent machining.
Figure 9.
Online tool condition monitoring system.
3.2. Chatter Vibration Detection and Management
Chatter or vibration is considered the most frequently occurring problem in today’s manufacturing industry which induces during machining in various machine tools such as milling, turning, grinding and boring. These vibrations decrease the machining process efficiency, resulting in poor quality of finished products. Moreover, it will not be wrong to say that the life of a machine tool depends on the degree of induced chatter and acoustic noise. Consequently, it is required to predict and analyze chatter stability prior to machining operations for the sake of assessing whether the process will generate the chatter. Machine tool chatter can be divided into three different classes, i.e., (1) transient machine tool vibrations induced by the other machines or cutting tool engagement, (2) the forced vibrations induced in the machine tools associated with the machine tool’s periodic forces, and (3) the self-excited chatter, which can be demonstrated by several mechanisms including the regenerative effect (the chip thickness variations while cutting operation brings up self-excited chatter vibration, which is termed as regenerative chatter), mode coupling effect, random excitation of machine tool’s natural frequencies which is caused in a result of plastic deformation of material (workpiece), and the existing friction between cutting tool and the material to cut. Self-excited machine tool chatter was generated during the machining operation. At low cutting speeds, the nature of chatter could be a non-linear demanding process damping inclusion in the models. In Ref. [58], M. Lamraoui developed a neural network-based data-driven AI model using data as input from piezoelectric accelerometer signal analysis for the sake of detecting slot milling stability. Multi-band filtering resonance techniques were adopted to process the obtained signals from the sensors. Afterward, envelope treatment was applied to the signals in order to increase sensitivity and the signal-to-noise ratio. With the help of the radial basis function and the multi-layer perceptron-based neural network, the resulting features were individually classified. In [59], Sen utilized a back-propagation neural network (BPNN) for conducting a comprehensive influences analysis of random factors during milling operation and proposed a method for analyzing the reliability of regenerative chatter stability during the milling process. He established a regenerative milling chatter dynamic model, and a stability lobe diagram was obtained via the full discretization method (FDM). The approximation of the functional relationship of limit-axial cutting depth is accomplished using a neural network; later, the Monto Carlo simulation method (MCSM) and the moment method (MM) were adopted to compute the reliability. The obtained results were thought-out to be very useful in improving the machining efficiency and accuracy of high-speed milling processes.
Figure 10 depicts a dynamic model describing the milling processes. The chatter analysis was made using this model along with the structure dynamics frequency response function and force modal mechanistic coefficients with teeth number, cut radial depth, and diameter, where Φj is representing the jth tooth position, Ω is representing spindle speed in (r/min), ae is representing the depth of radial cutting, and Fnj and Ftj are representing the normal and tangential cutting force components for the jth tooth, respectively. The governing equation for the above-mentioned dynamic milling system in Figure 10 can be given as [60],
Figure 10.
The dynamic model of the milling process.
In the above-mentioned equation, , , and represent modal mass, damping matrix, and stiffness matrix, respectively; is cutter modal vector, and is time delay, i.e., = 60 (NΩ), where N is representing cutting, is denoting cutting coefficient matrix, which varies periodically concerning time, i.e., = . Xiaoli et al. [61] formulated a dynamic micromilling model and closed loop model system using two piezoelectric actuators (PZTAs) and an adaptive controller (using Lyapunov–Krasovskii functionals and NN control technique) for suppressing 2-DOF regenerative micro milling chatter. PZTAs were applied as active control elements for providing chatter suppression, a force compensation, and the uncertainties of cutting dynamics were approximated via neural networks. The simulation results showed that unstable cutting tool vibrations could be restrained in less than 4 ms using a designed controller and regenerative chatter could refrain before it starts deteriorating. Davim et al. [62] developed an ANN model for the prediction of surface roughness during turning operation, considering feed rate, cutting speed, and cut depth, and it was concluded that feed rate and cutting speed play a significant role in improving product surface finishing. It was also revealed that the artificial neural network base model proved quite tending in surface roughness prediction with absolute accuracy. The data set for ANN training and testing were acquired using a stability algorithm [63], shown in Figure 10. Data sets were generated considering random values for pairs (Ω, blim) ranging from 1000 rpm to 4000 rpm and 0mm to 2.5 mm. Cut was labeled unstable (chatter) or stable for values set by using the stability limit, and 201 points were generated in total, which can be seen in Figure 11. In order to train the ANN model, data were rescaled via the min–max method.
Figure 11.
Data used: (a) to test and (b) to train (top) the NN model [63].
Figure 12 depicts the actual and predicted decision boundaries. As can be seen in the given figure, a decision boundary between stable and chatter regions is reasonably built via the ANN model. On the contrary, the predicted boundary is not exhibiting accuracy for the points near the lobe peaks and a few troughs. It could be expected that predictions may not be accurate at the time when the data to be input is in the vicinity of these peaks and troughs. However, prediction accuracy could be expected to be high when data are away from them, which was confirmed by evaluating the ANN model through a set of tests.
Figure 12.
Decision boundary separating stable and chatter regions: (a) actual boundary; (b) predicted decision boundary [64].
A vector was developed for chatter detection based on wavelet transforms standard deviation and the wavelet packet energy of the frequency band in conjunction with a piezoelectric accelerometer in boring operation [65]. A support vector machine (SVM) with a radial basis function kernel was produced from a vector and classified via three categories, i.e., stable, transition, and chatter. A total of 95% of state-recognition accuracy was attained after training it with experimental data. A convolutional neural network (CNN) was aided with scalogram inputs for the identification of stable, transitional, and chatter states with around 99.1% accuracy [66]. Data obtained via force sensors and piezoelectric vibrations, AE sensors (machine conditions data), and laser displacement sensors (surface conditions data) were used for training support vector regression (SVR) model in grinding operation. The acquired data brought up alarms for surface roughness with 85% accuracy [67]. The obtained dynamometer signals, while machining end milling thin-walled parts, were unlabeled first and then compressed by means of an auto-encoding process. Afterward, distance and density matrices-based hybrid clustering was imposed on compressed signals to detect chatter with 95% accuracy [68]. During the three-axis milling operation, historical displacement information was collected from laser sensors used to train the Bayesian network. Afterward, for the mitigation of vibrations, a predictive controller was developed. On the other hand, work-piece deformation was also taken into account via setting cut depth [69]. Figure 13 depicts an approach for a 5-axis milling sculptured surface machining tool path modification to generate a smart tool path. Simulation has been conducted for the cutting process along with the tool path to identify cutting forces variation. Afterwards, the potential improvements have been identified by the simulation data analysis.
Figure 13.
The decision approach tool path modification avoiding chatter [70].
In [71], the supervised machine learning is combined with Topological Data Analysis (TDA) for the sake of obtaining a processor descriptor which could detect chatter vibration. The approach has been tested by using deterministic and stochastic turning models. Adopting this approach, 97% successful classification rate obtained on the deterministic model labeled by the stability diagram by using spectral element method. The three machine learning methods for predicting operating parameters during high-speed turning were compared in [72] by Jurkovic, including cutting force Fc, surface roughness Ra, and cutting tool life T. The comparison is made by adopting polynomial (quadratic) regression, ANN, and SVR methods. Polynomial regression exhibited well performance in predicting Fc and Ra, although ANN worked well in predicting T. [73] presented a hybrid model based on a combination of machine learning and the model based on self-excited vibration theory for detecting chatter vibrations during machining. A wide range of experiments have been conducted to train artificial convolutional neural network (CNN). Additionally, the model was being trained continuously while machining with the help of a physics-based model. It was shown that physics and ANN parallel execution improve the chatter detection accuracy up to 94.26% in machining state detection; on the other hand, it showed 98.90% accuracy in detecting chatter. Min Wan et al. [74] developed a method for suppressing chatter vibrations during the milling operation of a weakly rigid work piece via a moving device. A moving fixture was designed to provide instantaneous and continuous stiffness and damping to the immediate contact position between the workpiece and moving fixture. It has been shown that the workpiece chatter vibrations will be suppressed as the device moves without needing any additional hardware. In [75], the chatter suppression system has been proposed where two spindle speed variation (SSV) parameters were adjusted simultaneously by means of optimal fractional order proportional integral differential (FOPID) controller for keeping the chatter indicator near the targeted value. Furthermore, the JADE algorithm was adopted for FOPID controller tuning. Based on conducted machining test results, the effectiveness and flexibility of the proposed method towards chatter vibrations suppression were validated. Table 2 presents some utilized methods and their contributions for the detection of chatter vibrations and control in intelligent machining. Ding [76] presented a model-free adaptive sliding mode control (MFA-SMC) algorithm to adjust the amplitude and frequency of spindle speed variation (SSV) in order to suppress chatter in turning operation. The model-free adaptive control (MFAC) was integrated with global sliding mode control (GSMC). Based on experimental results, it was found that chatter vibration can be mitigated effectively under different cutting conditions employing the proposed method. A multi-feature recognition system for chatter vibrations detection proposed by Zheng in [77] is based on the fusion technology of wavelet packet transform (WPT) and particle swarm optimization support vector machine (PSO-SVM). The k-fold cross-validation (k-CV) algorithms, particle swarm optimization (PSO), and genetic algorithm (GA) were employed to obtain optimal radial-basis function parameter g and penalty parameter C of the SVM prediction model. It was indicated that the proposed control strategy improved chatter recognition accuracy significantly. Self-organizing maps (SOM) and multi-layer perceptron–back-propagation neural network (MLP-BPNN)-based hybrid approach was proposed in [78] via sound signals for the sake of monitoring self-induced tool chatter and metal removal rate (MRR) during the milling operation. SOM technique was applied for data mapping and automatic feature selection, and it was observed that the proposed methodology can be a good fit for automatic feature selection, machining quality prediction, and MMR with close to 98% accuracy. Sun [79] addressed the beat effect, an interference pattern that arises due to a slight difference in chatter frequencies that could lead to serious degradation of the effectiveness of the existing chatter detection methods, and proposed a novel deep neural network incorporating an inception module, residual networks (ILR-DNN), and long short-term memory (LSTM) for online chatter vibration detections considering the beat effect. The proposed ILR-DNN method exhibited much better performance in comparison with other existing methods and achieved 97.29% chatter detection accuracy.
Table 2.
Contributions of emerging technologies in chatter vibrations control for intelligent machining.
3.3. Machining Parameters Optimization
In recent intelligent machining operations, the proper selection of machining parameters plays a significant role in maximizing production efficiency and minimizing machining time, surface roughness, production cost, and energy consumption of the workpiece to be processed. Moreover, the cutting tool life and its generated wear can also be minimized with reasonable parameter selection. Therefore, it is necessary to calculate optimized machining parameters for the sake of increasing the part production process. In order to calculate the suitable optimized parameter for the machining process, there are several optimization techniques have been adopted and are being adopted, including the Taguchi method, artificial intelligence (AI), fuzzy logic (FL) algorithms, artificial neural networks (ANN), genetic algorithms (GA), particle swarm optimization (PSO), colony optimization and harmony search algorithm.
A multi-objective optimization approach had been proposed in [80] for sculptured parts machining, aiming to minimize machining time, consumed energy, and surface roughness, and a mathematical model based on spindle speed, path spacing, and depth of cut, was also formulated. For the cutting parameters optimization, a back-propagation neural network (BPNN) was developed; a comparison was made between the traditional and proposed approach, and it was found that the proposed method exhibited better performance and results against the traditional method when adopting the requirements while machining sculptured parts. An artificial intelligent technique (ANN) has been adopted for developing predictive models and parameter optimization. Since accurate predictive model development is crucial for optimizing machining parameters, a dynamic-based model via the friction model has been created. The cutting speed, cut depth, feed per tooth, and flank wear were inputs as machining parameters to the proposed model, and the surface roughness was predicted by its output. Afterward, the machining parameters were optimized with a predictive model via a genetic algorithm (GA) to achieve minimum surface roughness [81]. For the sake of improving energy efficiency and productivity (with high surface quality), milling process optimization and planning have been made [82]. The researchers presented a two-stage approach, i.e.,1) ANNs-based machining parameters optimization, 2) pattern searched, genetic algorithm (GA), and simulated annealing algorithm-based process sequence, set up, and schedule optimization. ANNs had also been set up for the roller burnishing process to map nonlinear relationships between burnishing force, feed rate, the radius of roller contour, surface roughness, and strain hardening. On the other hand, a genetic algorithm was adopted by the trained model for finding the fastest feed rate even while maintaining the desired quality of the surface [83].
An investigation was made regarding feed rate impact, tool approach angle, temperatures, cutting speed on surface roughness, and the cutting forces while machining titanium grade 2 alloy [84], and parameters of statistical impact were examined utilizing ANOVA (analysis of variance). While investigating, it was found that cutting speed had the greatest impact, followed by feed rate and cooling conditions. Bacteria foraging optimization (BFO) and particle swarm optimization (PSO) algorithms were adopted for machining parameters optimization. A comparison between optimization methods and the desirability function method had been made, and the results obtained via the optimization method exhibited superiority. An experimental analysis has been made in order to investigate machining parameters influence on the chatter vibrations and surface roughness while performing cylindrical grinding of stainless steel workpiece [85]. The proposed optimization technique (RSM, MOGA) has been found to be useful to analyze and optimize manufacturing process, where two or more input parameters influence more than one important output responses.
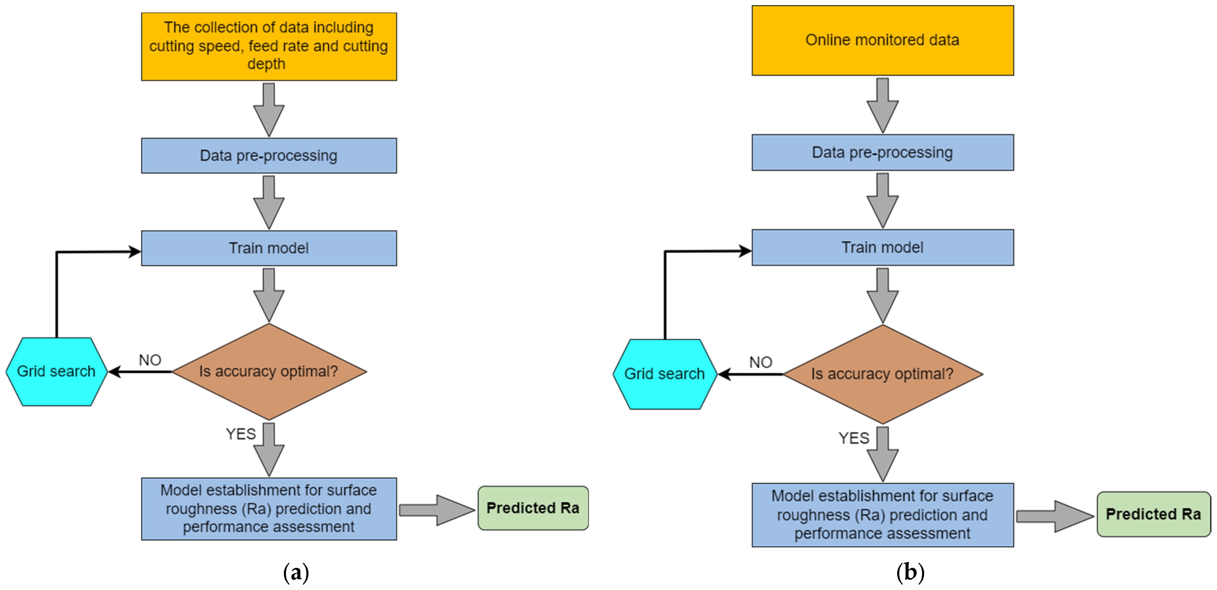
Figure 14 depicts data-driven predictive modeling involving online prediction and offline model training. The researchers proposed a bat algorithm (BA) utilizing PSO and firefly algorithms (FA) for minimizing surface roughness during titanium alloy machining [86]. In order to minimize the generated surface roughness, the feed rate, cutting speed, cut depth, and vibrations, the tool flank wear was optimized. The results acquired from all three algorithms were then compared. BA had been found to present the most optimal results. In [87], the NSGA-II method with RSM was employed for minimizing power consumption and cutting tool wear and maximizing the surface quality during machining Ti-6Al-4V alloy. The machining parameters that went under optimization are feed rate, cutting speed, and nano-additives percentage, and they were optimized via the NSGA-II technique. In [88], an integrated optimization approach was presented, considering the cutting tool and parameters as machining parameters to be optimized during the face-milling process for minimizing energy footprint and production time. The cuckoo search optimization (CSO) algorithm was employed to solve the proposed optimization model. It was suggested that higher energy savings are possible to achieve through cutting tool integration and cutting parameters optimization. An ANN-based controller is used to control cutting parameters [89]. Desired surface roughness was achieved with the help of an AI controller via its integration with a predictive model of surface roughness from MLP (multi-layer perception). Rule-based FL controllers accompanying the proportional-integral (PI) sub-controller were also employed for the sake of improving part surface roughness in the closed-loop control algorithm. A multiobjective optimization investigation was carried out by the researchers in [90] during the machining AISI-1064 steel part, aiming to maximize MRR and minimize machining cost at the time of the multipass roughing process and single-pass machining operation. While performing the multipass roughing operation, feed rate, cut depth, and cutting speed were optimized; the same parameters were also optimized while performing the single-pass finishing operation, adding tool nose radius. The obtained results were then compared among the three methods, i.e., MOGA, GA, and iterative search method, and the iterative search method was found to be providing the most optimal results.
Figure 14.
A data-driven Ra prediction approach: (a) offline; (b) online.
Tool path optimization has to be considered an important factor for productivity and machining accuracy. The researchers proposed an artificial immune system (AIS) focusing on the problem of tool path generation for non-uniform rational B-spline (NURBS) surfaces. Due to having several points and NURBS-equation variables, the possible local optima were avoided, and the desired solution, in iteration, was obtained using the AIS algorithm. AIS approach was applied on both parametric directions, i.e., u and v, for the sake of computing tool path intervals during ball-end milling [91]. A machining parameter optimizer, a physical process model, and a genetic simulator were proposed for end milling and were integrated via ACIS (commercial solid modeler) and artificial neural network (ANN) technique. ACIS-based geometric models are able to simulate milling operations in order to extract in-cut critical geometric information between the tool and workpiece [92]. For machining parameters optimization and physical model development, a radial basis function (RBF) NN was equipped to achieve minimum cost, maximum production, and maximum surface finishing. Afterward, the rescheduling of the NC code was made using optimized parameters [93]. The researchers adopted the NN algorithm for the prediction of the milling path strategy or milling process sequence. Using input data, NN was trained by these models for the sake of predicting the milling path strategy. An ant colony optimization (ACO) algorithm was employed in TSP (traveling salesman problem) for hole-making operation optimization to reduce machining time and improve manufacturing productivity. An experimental investigation has been made in [94] to study the effect of various machining parameters including cutting depth, size and density of grit on metal removal rate, table feed and surface roughness. A deep NN algorithm was developed for creating smooth, discontinuous cutting tool paths to achieve higher efficiency, which provided outputs to servo commands; the algorithm was trained via reinforcement learning [95]. The influence of machining parameters optimization was investigated for Inconel 718 super-alloy during the end-milling process by the researchers with multi-response criteria, based on Taguchi orthogonal array via grey relational analysis. The feed rate, cutting speed, and cutting depth were optimized considering multiple performance characteristics, specifically surface roughness, and material removal rate. The gray relational analysis was found to be an effective tool for parameter optimization while machining Inconel 718 alloy during the end-milling operation. The optimal cutting parameters were found to be 75 m/min for cutting velocity, 0.06 mm/tooth for feed rate, and 0.4 mm for cut depth. Moreover, a 64.8% increase was observed in material removal rate and simultaneously a 9.52% surface roughness decrement [96]. Taguchi’s signal-to-noise ratio technique was employed for optimizing tool wear, cutting forces, and surface roughness measured during the micro-milling process [97]. Additionally, it was concluded that tool wear, cutting forces, and surface roughness could be predicted by employing the established regression model during the micro-milling of Ti6A14V alloy and Inconel 718 materials. Machining parameters were optimized for enhancing the efficiency of the part production process, including feed rate, cutting speed, and depth of cut, implementing a scatter search algorithm [98]. For the sake of increasing the accuracy and efficiency of the production process, process parameters optimization was performed using the surface response technique combined with a fuzzy inference framework [99]. An application of a fuzzy-embedded harmony search algorithm was presented for the sake of obtaining optimized machining parameters, including drill speed, drill diameter, and feed while drilling CFRP composites [100]. A digital twin-driven process parameter adaptive optimization and surface roughness prediction method is proposed in [101]. A digital twin is built incorporating machining elements for monitoring the real-time machining process and served as a source of data for optimizing process parameters; an improved particle swarm optimization-generalized regression neural networks (IPSO-GRNN) prediction model fabricated in order to realize data-based tool wear and surface roughness prediction, and concluded that organic combination of real-time monitoring, optimization decision-making, and accurate prediction in machining process solves the inconsistency problem between the quality and machining process efficiency. An investigation has been conducted in [102] aiming at the influence of machining parameters optimization, including spindle speed, feed rate, and cutting depth, on machined component surface roughness, and the optimized machining parameters have been found utilizing the Taguchi technique. It is concluded that feed rate influence on turned component surface roughness is notably high in comparison with other machining parameters. The optimum machining parameters were estimated for minimizing both the power consumption and surface roughness during turning operation in [103] and it was concluded that feed rate is responsible for the increase in surface roughness, sound level, and the values of power consumption, and feed rate is the most effective parameter during machine operation affecting power consumption and surface roughness. An experimental investigation has been made for obtaining the lowest possible roughness on the workpiece surface during high-speed machining (HSM) cooperatively the highest feasible MRR [104]. The machining variables that have been investigated in experimental research include cutting speed (mm/min), feed rate (mm/min), and depth of cut (μm), and it has been illustrated that lowering the surface roughness by only 0.1 μm will increase the MRR (50.83%). Table 3 presents the methods utilized for machining parameters optimization in intelligent machining.
Table 3.
Contributions of emerging technologies in machining parameters optimization for intelligent machining.
4. Future Directions
Recently, self-aware intelligent machine tools have been in high demand due to their ability to perceive the state of their own and their surroundings, and also because they are capable of making decisions concerning ongoing machining processes. Intelligent machine tools should support most of the advanced industrial technologies besides data science for artificial intelligence, including high-speed communication, low-cost advanced sensors, hyper-connected cloud services, and edge computing techniques. Real-time AI-based extensive data volume processing improves machining productivity and efficiency. The integration of 5G and 6G technology into machine tools will significantly increase data communication speed in the near future. By implementing these advanced technologies, the machine tools will be able to get rid of intermittent monitoring and deviation detection for a few targets, allowing them to analyze the machining process and parts production in real time. The improved high-speed communication will be capable of increasing the amount of data transfer between machine tools and sensors, sensors, and computers, computers and clouds, and clouds and machine tools again. The big data generated in real time will be stored and then processed via a hyper-connected cloud platform.
Advanced sensors also play a vital role in smart machining. Because they are expensive, their use is limited in manufacturing. Moreover, the current high-performance sensors are very sensitive during harsh machining operations, which is why they sometimes provide unreliable data and also false alarms. In recent years, low-cost MEMS and in situ industrial IoT-based sensors have been developed regularly. By implementing multisensors in machine tools at a lower cost, MT will be able to provide large amounts of machining data from the sensors and will also frame a robust system for smart machining operations via bilateral complementarity among various sensor signals in order to increase accuracy and the frequency bandwidths.
Furthermore, there will be a possibility for making comprehensive real-time decisions via linking vast data supplies by means of the above-mentioned advanced low-cost sensors and high-speed communication; this way, we could achieve automated optimal machining control [16]. Recently, extended reality XR has attracted great attention, including virtual reality VR and augmented reality AR, in numerous fields. When we talk about self-learning intelligent machine tools, we cannot ignore another important factor during any machining process, i.e., guaranteeing safety, especially during human involvement.
The safety issue of machine tools is notably considered serious when adopting a reinforcement learning approach, which encourages the machine or tool to improve its performance and decision-making quality; the machine may encounter unsafe situations. In order to deal with the issue, several safety learning techniques have been suggested recently, employing constrained optimization [105], reachability [106], and Lyapunov stability [107]. It is essential to develop machining domain knowledge-based machining processes-specific safe learning algorithms in the near future.
Security is also considered a critical issue during smart machining processes. As machine tools are connected to communication networks, they are constantly exposed to external malicious attacks; the whole machining process can be compromised by hackers injecting false sensor data. In recent years, it has been shown that most machine learning methods are vulnerable to input data negligible modification, like deep learning, which attackers may conduct [108,109]. For the sake of addressing this issue, proper countermeasures have to be taken vigilantly in smart manufacturing systems, i.e., the need to conduct advanced research on the cyber-physical systems community in the near future [110]. Secure machine learning approaches at the algorithmic level are desirable to essentially alleviate the manipulated impact of input data during intelligent machining processes [111].
5. Conclusions
This comprehensive review provides in-depth knowledge regarding recent developments, significant contributions, and future perspectives in intelligent machining. This work has addressed the recent global machine tool industry statistics, including global production regarding production value, the countries that are leading in machine tool production, and the market share of machine tool producers via a pie chart. It has been found that the demand for machine tools is increasing to a greater extent, and China has emerged as the leading global machine tool industry concerning demand and production. Furthermore, a wide range of emerging technologies and their contributions towards developing intelligent machine tools, including artificial intelligence and machine learning in tool condition monitoring (TCM), chatter vibration detection and suppression, and machining parameter optimization, are covered in detail. Future directions and research gaps are also provided. The motive behind conducting this broad review is to provide readers with in-depth knowledge about the global machine tool industry and significant contributions in the field of intelligent machining.
Author Contributions
Conceptualization, M.A., C.Z., H.S. and Y.G.; methodology, M.A.; formal analysis, M.A., C.Z., H.S. and Y.G.; investigation, M.A. and C.Z.; writing—original draft preparation, M.A.; writing—review and editing, Y.Y., P.S., L.X. and M.S.B.; visualization, M.A., C.Z. and H.S.; supervision, C.Z. and H.S. All authors have read and agreed to the published version of the manuscript.
Funding
This research is funded by the 2021 Ningbo “3315 Talent Introduction Plan” Innovative Team (C-Class) program.
Institutional Review Board Statement
Not applicable.
Informed Consent Statement
Not applicable.
Data Availability Statement
Not applicable.
Conflicts of Interest
The authors declare no conflict of interest.
Nomenclature
| IMT | International machine tool |
| HSM | High speed machining |
| TCM | Tool condition monitoring |
| PCM | Process condition monitoring |
| MRR | Material removal rate |
| AI | Artificial intelligence |
| IoT | Internet of Thing |
| VNC | Virtual numerical controller |
| FWT | Fast wavelet transformation |
| FFT | Fast Fourier transform |
| FOPID | Fractional order proportional integral differential |
| CCWT | Complex continuous wavelet transform |
| ANN | Artificial neural network |
| AIS | Artificial immune system |
| NN | Neural network |
| FL | Fuzzy logic |
| FIS | Fuzzy inference system |
| LM | Levenberg-Marquardt |
| HMM | Hidden Markov model |
| PNN | Probabilistic neural network |
| CNN | Convolutional neural network |
| SRNN | Simple recurrent neural network |
| BPN | Back-propagation neural network |
| PSO | Particle swarm optimization |
| GA | Genetic algorithm |
| BA | Bat algorithm |
| FA | Firefly algorithm |
| BFO | Bacteria forging optimization |
| ACO | Ant colony optimization |
| CSO | Cuckoo search optimization |
| VCPSO | Vibration and communication particle swarm optimization |
| SVM | Space vector machines |
| SOM | Self-organization feature map |
| ANFIS | Adaptive neural fuzzy inference system |
| ELM | Extreme learning machines |
| IELM | Improved extreme learning machines |
| RUL | Remaining useful life |
| FDM | Full discretization |
| MCSM | Monto Carlo simulation method |
| RSM | Response surface methodology |
| MM | Moment method |
| AE | Acoustic emission |
| PZTA | Piezoelectric actuators |
| MLP | Multi-layer perception |
| ANOVA | Analysis of variance |
| RBF | Radial basis function |
| NURBS | Non-uniform rational B-spline |
| CFRP | Carbon fiber reinforced plastic |
| MEMS | Micro-electromechanical systems |
| VR | Virtual reality |
References
- Chen, M.; Wang, C.; An, Q.; Ming, W. Tool Path Strategy and Cutting Process Monitoring in Intelligent Machining. Front. Mech. Eng. 2017, 13, 232–242. [Google Scholar] [CrossRef]
- Chen, J.; Yang, J.; Zhou, H.; Xiang, H.; Zhu, Z.; Li, Y.; Lee, C.-H.; Xu, G. CPS modeling of CNC machine tool work processes using an instruction-domain based approach. Engineering 2015, 1, 247–260. [Google Scholar] [CrossRef]
- Liu, R.L.; Zhang, C.R.; Jiang, Y.; Wang, K. Networked monitoring technology of numerical control machine tools based on MTConnect. Comput. Integr. Manuf. Syst. 2013, 19, 1078–1084. [Google Scholar]
- Rehorn, A.G.; Sejdić, E.; Jiang, J. Fault diagnosis in machine tools using selective regional correlation. Mech. Syst. Signal Process. 2006, 20, 1221–1238. [Google Scholar] [CrossRef]
- Kim, N.-H.; Song, J.-Y.; Cha, S.-K.; Son, H. The development of embedded device to detect chatter vibration in machine tools and CNC-based autonomous compensation. J. Mech. Sci. Technol. 2011, 25, 2623–2630. [Google Scholar] [CrossRef]
- Zhou, J. Intelligent manufacturing—Main direction of ‘‘Made in China 2025”. China Mech. Eng. 2015, 26, 2273–2284. [Google Scholar]
- Desforges, X.; Archimède, B. Multi-agent framework based on smart sensors/actuators for machine tools control and monitoring. Eng. Appl. Artif. Intell. 2006, 19, 641–655. [Google Scholar] [CrossRef]
- Yang, H.; Ni, J. Dynamic neural network modeling for nonlinear, nonstationary machine tool thermally induced error. Int. J. Mach. Tools Manuf. 2005, 45, 455–465. [Google Scholar] [CrossRef]
- Chang, W.-Y.; Wu, S.-J. Big data analysis of a mini three-axis CNC machine tool based on the tuning operation of controller parameters. Int. J. Adv. Manuf. Technol. 2016, 99, 1077–1083. [Google Scholar] [CrossRef]
- Tavassoli, L.S.; Sakhavand, N.; Fazeli, S.S. Integrated Preventive Maintenance Scheduling Model with Redundancy for Cutting Tools on a Single Machine. Eng. Technol. Appl. Sci. Res. 2020, 10, 6542–6548. [Google Scholar] [CrossRef]
- Zhou, Y.; Sun, W. Tool Wear Condition Monitoring in Milling Process Based on Current Sensors. IEEE Access 2020, 8, 95491–95502. [Google Scholar] [CrossRef]
- Wang, G.; Wang, Y.; Zhao, J.; Chen, G. Process optimization of the serial-parallel hybrid polishing machine tool based on artificial neural network and genetic algorithm. J. Intell. Manuf. 2010, 23, 365–374. [Google Scholar] [CrossRef]
- Ribeiro, J.E.; César, M.B.; Lopes, H. Optimization of machining parameters to improve the surface quality. Procedia Struct. Integr. 2017, 5, 355–362. [Google Scholar] [CrossRef]
- Guo, Y.; Duflou, J.R.; Qian, J.; Tang, H.; Lauwers, B. An operation-mode based simulation approach to enhance the energy conservation of machine tools. J. Clean. Prod. 2015, 101, 348–359. [Google Scholar] [CrossRef]
- Ford, D.; Myers, A.; Haase, F.; Lockwood, S.; Longstaff, A. Active vibration control for a CNC milling machine. Proc. Inst. Mech. Eng. Part C J. Mech. Eng. Sci. 2014, 228, 230–245. [Google Scholar] [CrossRef]
- Chen, J.; Hu, P.; Zhou, H.; Yang, J.; Xie, J.; Jiang, Y.; Gao, Z.; Zhang, C. Toward Intelligent Machine Tool. Engineering 2019, 5, 679–690. [Google Scholar] [CrossRef]
- Global Production Value of Machine Tools from 2011 to 2021. Available online: https://www.statista.com/statistics/264211/world-production-of-machine-tools/ (accessed on 15 February 2023).
- Leading Countries in the Production of Machine Tools in 2021, Based on Production Value. Available online: https://www.statista.com/statistics/268021/production-of-machine-tools-worldwide/ (accessed on 15 February 2023).
- Machine Tool Producers' Market Share in 2021, by Country. Available online: https://www.statista.com/statistics/264213/leading-countries-in-machine-tool-production-based-on-market-share/ (accessed on 15 February 2023).
- Maruda, R.W.; Krolczyk, G.M.; Wojciechowski, S.; Powalka, B.; Klos, S.; Szczotkarz, N.; Matuszak, M.; Khanna, N. Evaluation of turning with different cooling-lubricating techniques in terms of surface integrity and tribologic properties. Tribol. Int. 2020, 148, 106334. [Google Scholar] [CrossRef]
- Wang, J.; Huang, C.; Song, W. The effect of tool flank wear on the orthogonal cutting process and its practical implications. J. Mater. Process. Technol. 2003, 142, 338–346. [Google Scholar] [CrossRef]
- Erden, M.A.; Yaşar, N.; Korkmaz, M.E.; Ayvacı, B.; Nimel Sworna Ross, K.; Mia, M. Investigation of microstructure, mechanical and machinability properties of Mo-added steel produced by powder metallurgy method. Int. J. Adv. Manuf. Technol. 2021, 284, 2811–2827. [Google Scholar] [CrossRef]
- Wojciechowski, S.; Maruda, R.W.; Nieslony, P.; Krolczyk, G.M. Investigation on the edge forces in ball end milling of inclined surfaces. Int. J. Mech. Sci. 2016, 119, 360–369. [Google Scholar] [CrossRef]
- Korkmaz, M.E.; Günay, M. Finite Element Modelling of Cutting Forces and Power Consumption in Turning of AISI 420 Martensitic Stainless Steel. Arab. J. Sci. Eng. 2018, 43, 4863–4870. [Google Scholar] [CrossRef]
- Teti, R.; Jemielniak, K.; O’donnell, G.; Dornfeld, D. Advanced monitoring of machining operations. CIRP Ann. 2010, 59, 717–739. [Google Scholar] [CrossRef]
- Mohanraj, T.; Shankar, S.; Rajasekar, R.; Sakthivel, N.R.; Pramanik, A. Tool condition monitoring techniques in milling process——A review. J. Mater. Res. Technol. 2020, 9, 1032–1042. [Google Scholar] [CrossRef]
- Lee, J.; Choi, D.; Kim, J.; Chu, C. Real-Time Tool Breakage Monitoring for NC Milling Process. CIRP Ann. 1995, 44, 59–62. [Google Scholar] [CrossRef]
- Kamarthi, S.; Pittner, S. Fourier and wavelet transform for flank wear estimation—A comparison. Mech. Syst. Signal Process. 1997, 11, 791–809. [Google Scholar] [CrossRef]
- Li, X.; Djordjevich, A.; Venuvinod, P.K. Current-sensor-based Feed Cutting Force Intelligent Estimation and Too lWear Condition Monitoring. IEEE Trans. Ind. Electron. 2000, 47, 697–702. [Google Scholar] [CrossRef]
- Kang, M.C.; Kim, J.S.; Kim, J.H. A monitoring technique using a multi-sensor in high speed machining. J. Mater. Process. Technol. 2001, 113, 331–336. [Google Scholar] [CrossRef]
- Ghosh, N.; Ravi, Y.; Patra, A.; Mukhopadhyay, S.; Paul, S.; Mohanty, A.; Chattopadhyay, A. Estimation of tool wear during CNC milling using neural network-based sensor fusion. Mech. Syst. Signal Process. 2007, 21, 466–479. [Google Scholar] [CrossRef]
- Freyer, B.H.; Heyns, P.S.; Theron, N.J. Comparing orthogonal force and unidirectional strain component processing for tool condition monitoring. J. Intell. Manuf. 2012, 25, 473–487. [Google Scholar] [CrossRef]
- Min, B.-K.; O’Neal, G.; Koren, Y.; Pasek, Z. A smart boring tool for process control. Mechatronics 2002, 12, 1097–1114. [Google Scholar] [CrossRef]
- Kong, D.; Chen, Y.; Li, N. Tool wear monitoring based on kernel principal component analysis and v-support vector regression. Int. J. Adv. Manuf. Technol. 2017, 89, 175–190. [Google Scholar] [CrossRef]
- Horváth, R.; Pálinkás, T.; Mátyási, G.; Kiss, Á.D. The design, calibration and adaption of a dynamometer for fine turning. Int. J. Mach. Mach. Mater. 2017, 19, 1. [Google Scholar] [CrossRef]
- Available online: http://www.d-kmfg.com/cnc-turning.html (accessed on 10 February 2023).
- Wang, G.; Cui, Y. On line tool wear monitoring based on auto associative neural network. J. Intell. Manuf. 2012, 24, 1085–1094. [Google Scholar] [CrossRef]
- Gajate, A.; Haber, R.; del Toro, R.; Vega, P.; Bustillo, A. Tool wear monitoring using neuro-fuzzy techniques: A comparative study in a turning process. J. Intell. Manuf. 2010, 23, 869–882. [Google Scholar] [CrossRef]
- Kuram, E.; Ozcelik, B. Micro-milling performance of AISI 304 stainless steel using Taguchi method and fuzzy logic modelling. J. Intell. Manuf. 2014, 27, 817–830. [Google Scholar] [CrossRef]
- Ertunc, H.M.; Oysu, C. Drill wear monitoring using cutting force signals. Mechatronics 2003, 14, 533–548. [Google Scholar] [CrossRef]
- Huang, P.B.; Ma, C.-C.; Kuo, C.-H. A PNN self-learning tool breakage detection system in end milling operations. Appl. Soft Comput. 2015, 37, 114–124. [Google Scholar] [CrossRef]
- Karam, S.; Centobelli, P.; D’Addona, D.M.; Teti, R. 2016. Online Prediction of Cutting Tool Life in Turning via Cognitive Decision Making. Procedia Cirp 2016, 41, 927–932. [Google Scholar] [CrossRef]
- Xu, L.H.; Huang, C.Z.; Li, C.W.; Wang, J.; Liu, H.L.; Wang, X.D. Estimation of tool wear and optimization of cutting parameters based on novel ANFIS-PSO method toward intelligent machining. J. Intell. Manuf. 2020, 32, 77–90. [Google Scholar] [CrossRef]
- Liu, T.; Kumagai, A.; Wang, Y.; Song, S.; Fu, Z.; Lee, J. On-line monitoring of boring tools for control of boring operations. Robot. Comput. Manuf. 2010, 26, 230–239. [Google Scholar] [CrossRef]
- Zhang, B.; Shin, Y.C. A multimodal intelligent monitoring system for turning processes. J. Manuf. Process. 2018, 35, 547–558. [Google Scholar] [CrossRef]
- Yen, C.-L.; Lu, M.-C.; Chen, J.-L. Applying the self-organization feature map (SOM) algorithm to AE-based tool wear monitoring in micro-cutting. Mech. Syst. Signal Process. 2013, 34, 353–366. [Google Scholar] [CrossRef]
- Zhang, Y.; Zhu, K.; Duan, X.; Li, S. Tool wear estimation and life prognostics in milling: Model extension and generalization. Mech. Syst. Signal Process. 2021, 155, 107617. [Google Scholar] [CrossRef]
- Olufayo, O.; Abou-El-Hossein, K. Tool life estimation based on acoustic emission monitoring in end-milling of H13 mould-steel. Int. J. Adv. Manuf. Technol. 2015, 81, 39–51. [Google Scholar] [CrossRef]
- Ren, Q.; Balazinski, M.; Baron, L. High-order interval type-2 Takagi-Sugeno-Kang fuzzy logic system and its application in acoustic emission signal modeling in turning process. Int. J. Adv. Manuf. Technol. 2012, 63, 1057–1063. [Google Scholar] [CrossRef]
- Zhang, K.-F.; Yuan, H.-Q.; Nie, P. A method for tool condition monitoring based on sensor fusion. J. Intell. Manuf. 2015, 26, 1011–1026. [Google Scholar] [CrossRef]
- Gouarir, A.; Martínez-Arellano, G.; Terrazas, G.; Benardos, P.; Ratchev, S. In-process Tool Wear Prediction System Based on Machine Learning Techniques and Force Analysis. Procedia CIRP 2018, 77, 501–504. [Google Scholar] [CrossRef]
- Laddada, S.; Si-Chaib, M.O.; Benkedjouh, T.; Drai, R. Tool wear condition monitoring based on wavelet transform and improved extreme learning machine. Proc. Inst. Mech. Eng. Part C J. Mech. Eng. Sci. 2019, 234, 1057–1068. [Google Scholar] [CrossRef]
- Kumar, A.; Chinnam, R.B.; Tseng, F. An HMM and polynomial regression based approach for remaining useful life and health state estimation of cutting tools. Comput. Ind. Eng. 2019, 128, 1008–1014. [Google Scholar] [CrossRef]
- Jang, W.-K.; Kim, D.-W.; Seo, Y.-H.; Kim, B.-H. Tool-Wear-Estimation System in Milling Using Multi-View CNN Based on Reflected Infrared Images. Sensors 2023, 23, 1208. [Google Scholar] [CrossRef]
- Cheng, M.; Jiao, L.; Yan, P.; Jiang, H.; Wang, R.; Qiu, T.; Wang, X. Intelligent tool wear monitoring and multi-step prediction based on deep learning model. J. Manuf. Syst. 2021, 62, 286–300. [Google Scholar] [CrossRef]
- Huang, Z.; Shao, J.; Guo, W.; Li, W.; Zhu, J.; Fang, D. Hybrid machine learning-enabled multi-information fusion for indirect measurement of tool flank wear in milling. Measurement 2023, 206, 112255. [Google Scholar] [CrossRef]
- Huang, C.-R.; Lu, M.-C. Investigation of Cutting Path Effect on Spindle Vibration and AE Signal Features for Tool Wear Monitoring in Micro Milling. Appl. Sci. 2023, 13, 1107. [Google Scholar] [CrossRef]
- Lamraoui, M.; Barakat, M.; Thomas, M.; Badaoui, M.E. Chatter detection in milling machines by neural network classification and feature selection. J. Vib. Control 2015, 21, 1251–1266. [Google Scholar] [CrossRef]
- Hu, S.; Huang, X.; Zhang, Y.; Lv, C. Reliability Analysis of the Chatter Stability during Milling Using a Neural Network. Int. J. Aerosp. Eng. 2016, 2016, 5259821. [Google Scholar] [CrossRef]
- Gradišek, J.; Kalveram, M.; Insperger, T.; Weinert, K.; Stépán, G.; Govekar, E.; Grabec, I. On stability prediction for milling. Int. J. Mach. Tools Manuf. 2005, 45, 769–781. [Google Scholar] [CrossRef]
- Liu, X.; Su, C.-Y.; Li, Z.; Yang, F. Adaptive Neural-Network-Based Active Control of Regenerative Chatter in Micromilling. IEEE Trans. Autom. Sci. Eng. 2017, 15, 628–640. [Google Scholar] [CrossRef]
- Davim, J.P.; Gaitonde, V.; Karnik, S. Investigations into the effect of cutting conditions on surface roughness in turning of free machining steel by ANN models. J. Mater. Process. Technol. 2008, 205, 16–23. [Google Scholar] [CrossRef]
- Cherukuri, H.; Perez-Bernabeu, E.; Selles, M.; Schmitz, T.L. A neural network approach for chatter prediction in turning. Procedia Manuf. 2019, 34, 885–892. [Google Scholar] [CrossRef]
- Cherukuri, H.; Perez-Bernabeu, E.; Selles, M.; Schmitz, T. Machining Chatter Prediction Using a Data Learning Model. J. Manuf. Mater. Process. 2019, 3, 45. [Google Scholar] [CrossRef]
- Yao, Z.; Mei, D.; Chen, Z. On-line chatter detection and identification based on wavelet and support vector machine. J. Mater. Process. Technol. 2010, 210, 713–719. [Google Scholar] [CrossRef]
- Tran, M.-Q.; Liu, M.-K.; Tran, Q.-V. Milling chatter detection using scalogram and deep convolutional neural network. Int. J. Adv. Manuf. Technol. 2020, 107, 1505–1516. [Google Scholar] [CrossRef]
- Zhang, D.; Bi, G.; Sun, Z.; Guo, Y. Online monitoring of precision optics grinding using acoustic emission based on support vector machine. Int. J. Adv. Manuf. Technol. 2015, 80, 761–774. [Google Scholar] [CrossRef]
- Dun, Y.; Zhu, L.; Yan, B.; Wang, S. A chatter detection method in milling of thin-walled TC4 alloy workpiece based on auto-encoding and hybrid clustering. Mech. Syst. Signal Process. 2021, 158, 107755. [Google Scholar] [CrossRef]
- Yuan, Y.; Zhang, H.-T.; Wu, Y.; Zhu, T.; Ding, H. Bayesian Learning-Based Model-Predictive Vibration Control for Thin-Walled Workpiece Machining Processes. IEEE/ASME Trans. Mechatron. 2016, 22, 509–520. [Google Scholar] [CrossRef]
- Tunc, L.T. Smart tool path generation for 5-axis ball-end milling of sculptured surfaces using process models. Robot. Comput. Manuf. 2018, 56, 212–221. [Google Scholar] [CrossRef]
- Khasawneh, F.A.; Munch, E.; Perea, J.A. Chatter Classification in Turning using Machine Learning and Topological Data Analysis. IFAC-Pap. 2018, 51, 195–200. [Google Scholar] [CrossRef]
- Jurkovic, Z.; Cukor, G.; Brezocnik, M.; Brajkovic, T. A comparison of machine learning methods for cutting parameters prediction in high speed turning process. J. Intell. Manuf. 2018, 29, 1683–1693. [Google Scholar] [CrossRef]
- Rahimi, M.H.; Huynh, H.N.; Altintas, Y. On-line chatter detection in milling with hybrid machine learning and physics-based model. CIRP J. Manuf. Sci. Technol. 2021, 35, 25–40. [Google Scholar] [CrossRef]
- Wan, M.; Dang, X.-B.; Zhang, W.-H.; Yang, Y. Chatter suppression in the milling process of the weakly-rigid workpiece through a moving fixture. J. Mater. Process. Technol. 2021, 299, 117293. [Google Scholar] [CrossRef]
- Ding, L.; Sun, Y.; Xiong, Z. Active Chatter Suppression in Turning by Simultaneous Adjustment of Amplitude and Frequency of Spindle Speed Variation. J. Manuf. Sci. Eng. 2019, 142, 1–39. [Google Scholar] [CrossRef]
- Ding, L.; Sun, Y.; Xiong, Z. Model-Free Adaptive Sliding Mode Control-Based Active Chatter Suppression by Spindle Speed Variation. J. Dyn. Syst. Meas. Control. 2022, 144, 071002. [Google Scholar] [CrossRef]
- Zheng, Q.; Chen, G.; Jiao, A. Chatter detection in milling process based on the combination of wavelet packet transform and PSO-SVM. Int. J. Adv. Manuf. Technol. 2022, 120, 1237–1251. [Google Scholar] [CrossRef]
- Mishra, R.; Gupta, P.; Singh, B. An intelligent approach to extract chatter and metal removal rate features impromptu from milling sound signal. Proc. Inst. Mech. Eng. Part E: J. Process Mech. Eng. 2023. [Google Scholar] [CrossRef]
- Sun, Y.; He, J.; Ma, H.; Yang, X.; Xiong, Z.; Zhu, X.; Wang, Y. Online chatter detection considering beat effect based on Inception and LSTM neural networks. Mech. Syst. Signal Process. 2023, 184, 109723. [Google Scholar] [CrossRef]
- Li, L.; Liu, F.; Chen, B.; Li, C.B. Multi-objective optimization of cutting parameters in sculptured parts machining based on neural network. J. Intell. Manuf. 2013, 26, 891–898. [Google Scholar] [CrossRef]
- Kant, G.; Sangwan, K.S. Predictive Modelling and Optimization of Machining Parameters to Minimize Surface Roughness using Artificial Neural Network Coupled with Genetic Algorithm. Procedia CIRP 2015, 31, 453–458. [Google Scholar] [CrossRef]
- Wang, S.; Lu, X.; Li, X.; Li, W. A systematic approach of process planning and scheduling optimization for sustainable machining. J. Clean. Prod. 2015, 87, 914–929. [Google Scholar] [CrossRef]
- Lipski, J.; Zaleski, K. Implementation of artificial intelligence in optimization of technological processes. MATEC Web Conf. 2019, 252, 03008. [Google Scholar] [CrossRef]
- Gupta, M.K.; Sood, P.; Sharma, V.S. RETRACTED: Optimization of machining parameters and cutting fluids during nano-fluid based minimum quantity lubrication turning of titanium alloy by using evolutionary techniques. J. Clean. Prod. 2016, 135, 1276–1288. [Google Scholar] [CrossRef]
- Rudrapati, R.; Pal, P.K.; Bandyopadhyay, A. Modeling and optimization of machining parameters in cylindrical grinding process. Int. J. Adv. Manuf. Technol. 2016, 82, 2167–2182. [Google Scholar] [CrossRef]
- D’mello, G.; Pai, P.S.; Puneet, N. Optimization studies in high speed turning of Ti-6Al-4V. Appl. Soft Comput. 2017, 51, 105–115. [Google Scholar] [CrossRef]
- Hegab, H.; Abdelfattah, W.; Rahnamayan, S.; Mohany, A.; Kishawy, H. Multi-objective Optimization during Machining Ti-6Al-4V Using Nano-fluids. In Proceedings of the Canadian Society for Mechanical Engineering (CSME) International Congress 2018, Toronto, ON, Canada, 27–30 May 2018. [Google Scholar]
- Chen, X.; Li, C.; Tang, Y.; Li, L.; Du, Y.; Li, L. Integrated Optimization of Cutting Tool and Cutting Parameters in Face Milling for Minimizing Energy Footprint and Production Time. Energy 2019, 175, 1021–1037. [Google Scholar] [CrossRef]
- Moreira, L.; Li, W.; Lu, X.; Fitzpatrick, M. Supervision controller for real-time surface quality assurance in CNC machining using artificial intelligence. Comput. Ind. Eng. 2018, 127, 158–168. [Google Scholar] [CrossRef]
- Radovanović, M. Multi-objective Optimization of Multi-pass Turning AISI 1064 Steel. Int. J. Adv. Manuf. Technol. 2019, 100, 87–100. [Google Scholar] [CrossRef]
- Ulker, E.; Turanalp, M.E.; Halkaci, H.S. An artificial immune system approach to CNC tool path generation. J. Intell. Manuf. 2008, 20, 67–77. [Google Scholar] [CrossRef]
- El-Mounayri, H.; Deng, H. A generic and innovative approach for integrated simulation and optimisation of end milling using solid modelling and neural network. Int. J. Comput. Integr. Manuf. 2010, 23, 40–60. [Google Scholar] [CrossRef]
- Balic, J.; Korosec, M. Intelligent tool path generation for milling of free surfaces using neural networks. Int. J. Mach. Tools Manuf. 2002, 42, 1171–1179. [Google Scholar] [CrossRef]
- Agarwal, S. Optimizing machining parameters to combine high productivity with high surface integrity in grinding silicon carbide ceramics. Ceram. Int. 2016, 42, 6244–6262. [Google Scholar] [CrossRef]
- Li, B.; Zhang, H.; Ye, P.; Wang, J. Trajectory smoothing method using reinforcement learning for computer numerical control machine tools. Robot. Comput. Manuf. 2019, 61, 101847. [Google Scholar] [CrossRef]
- Maiyar, L.M.; Ramanujam, R.; Venkatesan, K.; Jerald, J. Optimization of Machining Parameters for end Milling of Inconel 718 Super Alloy Using Taguchi based Grey Relational Analysis. Procedia Eng. 2013, 64, 1276–1282. [Google Scholar] [CrossRef]
- Kuram, E.; Ozcelik, B. Optimization of machining parameters during micro-milling of Ti6Al4V titanium alloy and Inconel 718 materials using Taguchi method. Proc. Inst. Mech. Eng. Part B J. Eng. Manuf. 2016, 231, 228–242. [Google Scholar] [CrossRef]
- Siva, R.S.; Balachithra, B. Optimization of Machining Parameters using Scatter Search Algorithm. J. Adv. Mech. Eng. Sci. 2016, 2, 11–18. [Google Scholar] [CrossRef]
- Peng, A.; Xiao, X.; Yue, R. Process parameter optimization for fused deposition modeling using response surface methodology combined with fuzzy inference system. Int. J. Adv. Manuf. Technol. 2014, 73, 87–100. [Google Scholar] [CrossRef]
- Abhishek, K.; Datta, S.; Mahapatra, S.S. Multi-objective optimization in drilling of CFRP (polyester) composites: Application of a fuzzy embedded harmony search (HS) algorithm. Measurement 2016, 77, 222–239. [Google Scholar] [CrossRef]
- Liu, L.; Zhang, X.; Wan, X.; Zhou, S.; Gao, Z. Digital twin-driven surface roughness prediction and process parameter adaptive optimization. Adv. Eng. Inf. 2021, 51, 101470. [Google Scholar] [CrossRef]
- Kittali, P.; Kalwa, V.; Athith, D.; Prashanth, K.P.; Venkatesh, B.K. Optimization of machining parameters in turning operation to minimize the surface roughness using Taguchi technique for EN1A alloy steel. Mater. Today Proc. 2021, 54, 463–467. [Google Scholar] [CrossRef]
- Şahinoğlu, A.; Rafighi, M. Optimization of cutting parameters with respect to roughness for machining of hardened AISI 1040 steel. Mater. Test. 2020, 62, 85–95. [Google Scholar] [CrossRef]
- Alam, S.T.; Tomal, A.A.; Nayeem, M.K. High-Speed Machining of Ti–6Al–4V: RSM-GA based Optimization of Surface Roughness and MRR. Results Eng. 2023, 17, 100873. [Google Scholar] [CrossRef]
- Achiam, J.; Held, D.; Tamar, A.; Abbeel, P. Constrained Policy Optimization. arXiv 2017, arXiv:1705.10528. [Google Scholar]
- Akametalu, A.K.; Fisac, J.F.; Gillula, J.H.; Kaynama, S.; Zeilinger, M.N.; Tomlin, C.J. Reachability-Based Safe Learning with Gaussian Processes. In Proceedings of the 53rd IEEE Conference on Decision and Control, Los Angeles, CA, USA, 15–17 December 2014; pp. 1424–1431. [Google Scholar] [CrossRef]
- Berkenkamp, F.; Turchetta, M.; Schoellig, A.; Krause, A. Safe Model-Based Reinforcement Learning with Stability Guarantees. Adv. Neural Inf. Process. Syst. 2017, 30, 908–918. [Google Scholar]
- Madry, A.; Makelov, A.; Schmidt, L.; Tsipras, D.; Vladu, A. Towards Deep Learning Models Resistant to Adversarial Attacks. arXiv 2017, arXiv:1706.06083. [Google Scholar]
- Papernot, N.; McDaniel, P.; Jha, S.; Fredrikson, M.; Celik, Z.B.; Swami, A. The Limitations of Deep Learning in Adversarial Settings. In Proceedings of the IEEE European Symposium on Security and Privacy (EuroS&P), Saarbruecken, Germany, 21–24 March 2016; pp. 372–387. [Google Scholar]
- Humayed, A.; Lin, J.; Li, F.; Luo, B. Cyber-Physical Systems Security—A Survey. IEEE Internet Things J. 2017, 4, 1802–1831. [Google Scholar] [CrossRef]
- Barreno, M.; Nelson, B.; Joseph, A.D.; Tygar, J. The Security of Machine Learning. Mach. Learn. 2010, 81, 121–148. [Google Scholar] [CrossRef]
Disclaimer/Publisher’s Note: The statements, opinions and data contained in all publications are solely those of the individual author(s) and contributor(s) and not of MDPI and/or the editor(s). MDPI and/or the editor(s) disclaim responsibility for any injury to people or property resulting from any ideas, methods, instructions or products referred to in the content. |
© 2023 by the authors. Licensee MDPI, Basel, Switzerland. This article is an open access article distributed under the terms and conditions of the Creative Commons Attribution (CC BY) license (https://creativecommons.org/licenses/by/4.0/).











