Abstract
Significant harm from heat has become a key restriction for deep metal mining with increasing mining depth. This paper proposes a refrigeration ventilation system for deep metal mines combined with an existing air cycling system and builds an experimental platform with six stope simulation boxes. Using the heat current method and the driving-resistance balance relationship, the heat transfer and flow constraints of the system were constructed. An artificial neural network was used to establish models of heat exchangers and refrigerators with historical experimental data. Combining the models of the system and stope simulation box, an algorithm that iterates the water outlet temperature of the evaporator and condenser of the refrigerator was proposed to design the coupled simulation model. The heat balance analysis and comparison of the air outlet temperatures of the stope, as well as the heat transfer rates of the heat exchangers with the experimental data, validated the coupled simulation model. Additionally, the effects of cooling fans and the air inlet temperature of the cooling tower were discussed, which provided a powerful modelling method for the coupled model of a refrigeration ventilation system, helps to reduce energy consumption, and improves the sustainability of mining production.
1. Introduction
Deep mines have become a main source of mineral resources due to a rapidly developing economy, an increasing demand for metal minerals, and the gradual depletion of shallow-mined minerals. There are approximately 110 metal mines worldwide with a depth of more than one kilometer [1]. With this increase in mining depth, high-temperature heat hazards have become a major and stringent issue. Moreover, working in a high-temperature environment for a long time reduces production efficiency significantly, and the physiological adjustment function of the human body is affected to the point of endangering lives [2].
The main methods for controlling high-temperature heat hazards are artificial and non-artificial cooling [3]. Non-artificial refrigeration cooling refers to technical measures that achieve the cooling effect by increasing the air volume or changing the air supply method [4,5,6]. This method is widely used in mine refrigeration because of its economy and ability to be facilitated. However, some studies have shown that this refrigeration method does not work when the surrounding rock temperature exceeds 35 °C [7]. With increasing mining depth, the surrounding rock temperature of some mines can reach 50–60 °C, such that non-artificial refrigeration cooling is ineffective. Artificial refrigeration cooling has a strong cooling ability and has become the main technical means to control high-temperature heat hazards in deep metal mines [8,9]. Li et al. [10] described the refrigeration cooling techniques applied in mines at different depths, and it can be seen that most of the refrigeration cooling techniques in deep mines within 0.7–2.3 km of mine depth are mine air conditioning cooling techniques. Although the mine air conditioning refrigeration technology equipment and pipeline structure are simple and easy to maintain, the distance between the refrigeration equipment and stope is generally relatively far. Therefore, the cold loss along the pipeline is larger, and the power consumption of the system is higher. Therefore, the high efficiency and low consumption operation of a mine refrigeration and cooling system is extremely important. The simulation of refrigeration and ventilation systems has become one of the main research contents at present, which is an important way to improve the performance of the system operation.
Simulations of deep metal mine systems are of great importance for effectively controlling high-temperature heat hazards. Zhai et al. [11] proposed a coupled model of the heat exchange of CO2 and analyzed the heat exchange characteristics of CO2 in a tunnel via simulation. Miao et al. [12] used computational fluid dynamics (CFD) to simulate the fluid flowing through the elbow of a conveying pipe and obtained the law of fluid flow at the elbow for an ice transportation cooling system. Qi et al. [13] used a numerical method to simulate the heat exchange process in HEMS-II (Heat Exchange Machinery System) and roadways. Zhou et al. [14] combined a numerical simulation to analyze six types of tunnel ventilation pipes and obtained an effective layout. In order to improve the operating efficiency of deep mine refrigeration and cooling systems and analyze the performance of refrigeration ventilation systems, more and more researchers have carried out simulation research on deep mine refrigeration and cooling systems. However, most of the research uses commercial simulation software such as FLUENT and COMSOL to simulate and analyze the components of deep mine cooling systems. The modelling of a mine refrigeration ventilation system is seldom done, especially for the global model. This paper establishes the global simulation model of a refrigeration and cooling system based on the heat current method to determine the influences of the main operating parameters on the system performance.
However, most current research involves modelling and analyzing the local components or subsystems in refrigeration ventilation systems. The ventilation system is closely coupled with the thermal environment of the stope. The heat harm control of a metal mine must consider both the operation of the ventilation system and heat release from the mine wall. Therefore, an analysis of the globally coupled system is of great importance to improve the energy utilization performance of refrigeration ventilation systems and the efficiency of heat dissipation. In recent years, Chen et al. [15,16] proposed a heat current method for modelling complex thermal systems that combines Kirchhoff’s law to construct system integrity constraints by eliminating a large number of intermediate variables. It has proven useful for the global analysis of complex thermal systems and has been widely used in energy [17,18], aerospace [19,20], HVAC [21,22], and many other fields.
Usually, a cycle air system conveys fresh air into a deep mine. The complexity of the refrigeration and ventilation system and the heat transfer and work conversion processes increase the complexity of the global optimization of the system. In order to solve the simulation model efficiently, this paper proposes a refrigeration ventilation system combined with an existing cycle air system for cooling the stope of a deep metal mine. An experimental platform was built to investigate the performance of the coupled system. The global heat transfer and flow constraints were established using the heat current method and the driving-resistance relationship. The proposed iteration algorithm solves the simulation model and compares it with experimental data to validate the model. At last, operation parameters on the system performance are discussed.
2. Refrigeration Ventilation System of Deep Metal Mines
2.1. System Description
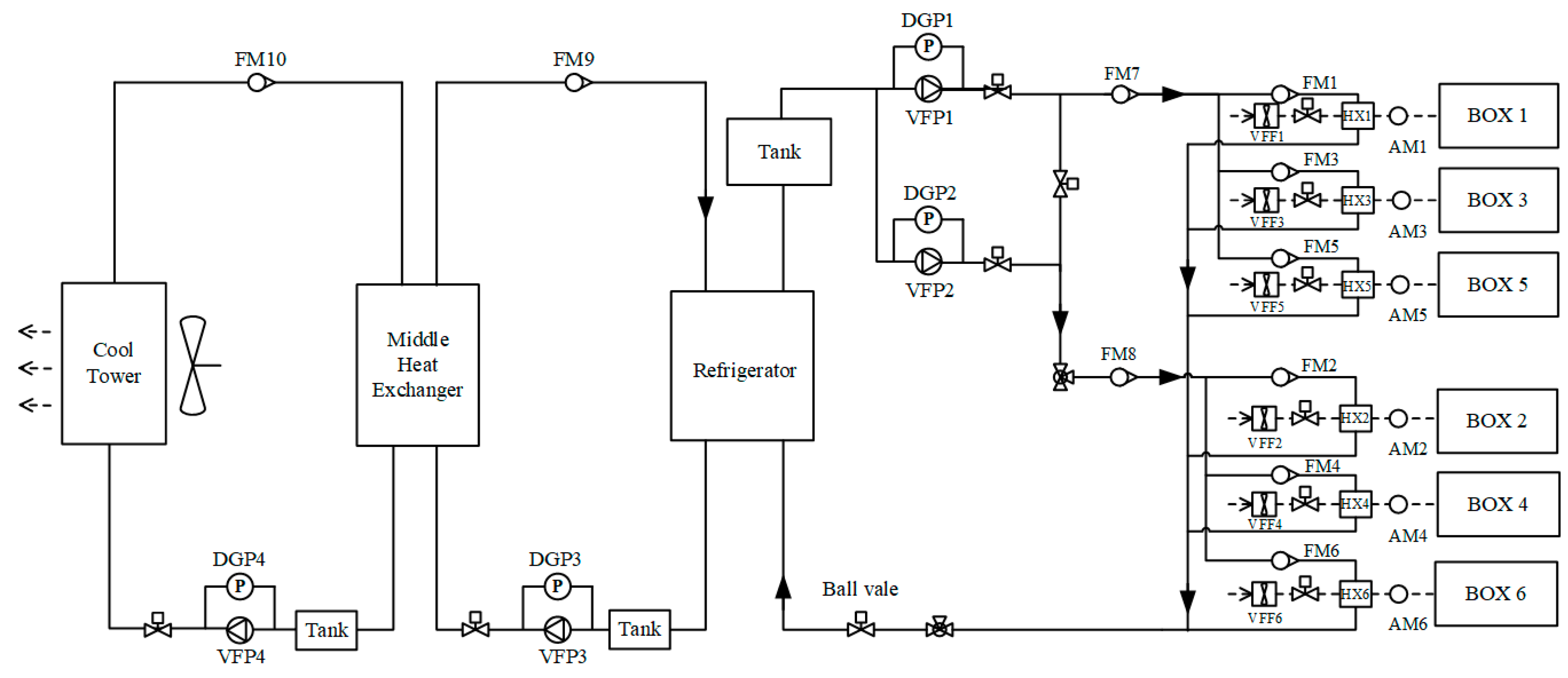
Figure 1 provides a sketch of the refrigeration ventilation system combined with the existing cyclic air system for a deep metal mine. It consists of three loops: the stope cooling loop (SCL), intermediate circulation loop (ICL), and cooling tower loop (CTL). The cold cycle water from the evaporator exchanges heat with the hot air via the air cooler of the SCL near the stope. Hot air is cooled and conveyed by a variable frequency fan (VFF) into the stope to cool the space. The cycle water is heated by hot air and flows back to the evaporator of the refrigerator. After exchanging heat with the coolant, the temperature decreases, and it flows to the tank for the next cycle. The refrigerator provides cold water and transports heat to the ICL. The middle heat exchanger (MHX) conveys heat from the refrigerator condenser to the CTL. Usually, to effectively utilize the cycle air, the cooling tower is placed higher than the refrigerator; thus, another important function of the MHX is to protect the condenser of the refrigerator from the high static pressure of the installation position. The CTL transports heat to the cooling tower, which is then cooled by the exiting cycle air system. Finally, the heat is transported to the ground by cycle air.
Figure 1.
Sketch of the refrigeration ventilation system of a deep metal mine.
2.2. Experimental Platform
To study the performance of the refrigeration ventilation system, an experimental platform with six stope simulation boxes (BOX, 3 m in length, 1.5 m in width, and 1.12 m in height) was built, as shown in Figure 2. The BOX wall embeds heating cables, which can simulate the wall heating process inside stopes. They are divided into two groups at different depths, each of which includes three stopes marked as BOX 1, 3, and 5 and BOX 2, 4, and 6, respectively. There is a ventilation pipe at the upper-left corner of each BOX that conveys cooling air from the air cooler. A hot-wire anemometer (AM, range of 0–20 m/s and accuracy of 3%) was installed on each pipe to measure the velocity of the cooling air. Nine thermocouples were fixed on the thin beams in each BOX and were divided into three groups based on their length.
Figure 2.
Experiment platform refrigeration ventilation system of a deep metal mine.
There are six air coolers in the SCL that correspond to the BOX. A flowmeter (FM, range of 0.3–10 m/s and accuracy of 0.35%) was installed on the pipe at the water inlet of each air cooler. Two variable frequency pumps (VFPs) pumped the cooling water to the air coolers corresponding to BOX 1, 3, and 5 and BOX 2, 4, and 6. A differential pressure gauge (DPG) was installed at the inlet and outlet of the VFP. Water from the air cooler flowed together and returned to the evaporator of the refrigerator. The refrigerator cooled the backwater. It then flowed to the tank and cycled again. The ICL was connected to the condenser of the refrigerator and the hot side of the MHX, which transported heat from the SCL to the MHX. The CTL connected the cold side of the MHX to the cooling tower (CT). Each ITL and CTL included a VFP, an FM, and a DPG. T-type thermocouples (range of −267 to 150 °C and accuracy of 0.4%) at each inlet and outlet of heat exchangers measured the temperature. Figure 3 shows several photos of the experimental platform.

Figure 3.
Photos of the refrigeration ventilation system of a deep metal mine; global view (a) and SCL view (b).
3. Heat Transfer and Flow Analysis of the System
3.1. Heat Current Model of the System
For the air cooler and middle heat exchanger, i.e., the cross-flow heat exchanger, the heat transfer rate and inlet temperature difference satisfy the following relationship [15,16]:
where Th and Tc are the inlet temperatures of the hot- and cold-side fluid, respectively. Q is the heat transfer rate. R is the inlet temperature difference-based thermal resistance, which is equal to the following:
where Gh and Gc are the heat capacity rates of the hot- and cold-side fluid, respectively. ac = kA/Gc, where kA is the thermal conductance of the heat exchanger.
For the cooling tower, the mass flow rate of the cycle air was much higher than that of water, and the temperature variation was small. Therefore, the heat capacity of the cycle air was considered to be infinite, and the thermal resistance was calculated as follows [16]:
Applying the thermal-electrical analogy can establish the heat current model of the heat exchanger, as shown in Figure 4.
Figure 4.
Heat current model of the heat exchanger.
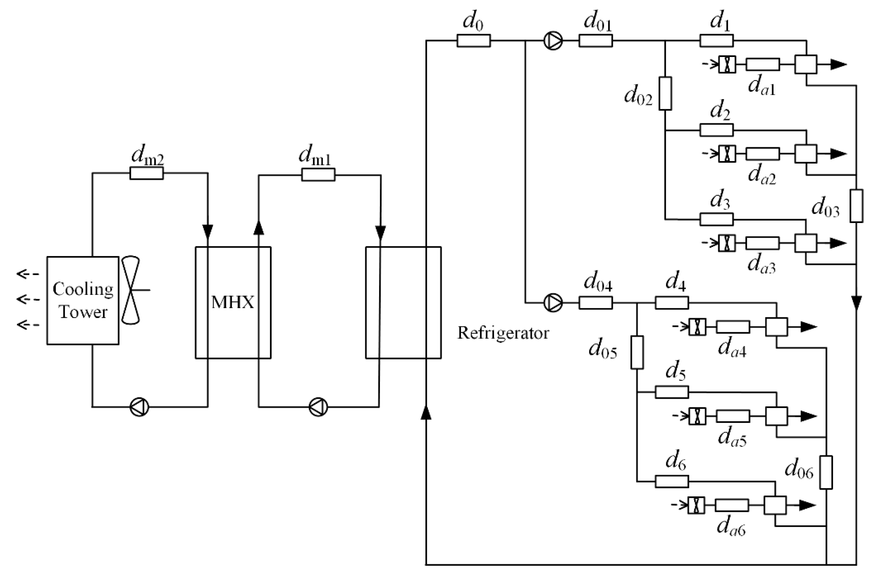
Based on the heat current method, heat current models of the SCL, ICL, and CTL were established, as shown in Figure 5. Applying Kirchhoff’s law yields the heat transfer constraints of the SCL, ICL, and CTL.
Figure 5.
Heat current model of SCL, ICL, and CTL.
3.2. Flow Resistance Model of the System
3.2.1. Model
The VFPs were the driving sources. The mass flow rate m, pressure head H, and frequency satisfy the following formula [23,24]:
where a0, a1, and a2 are the characteristic parameters of the VFPs and VFFs.
Pipeline structures such as valves and elbows cause flow resistance. Typically, the pressure head H and mass flow rate m satisfy the following formula:
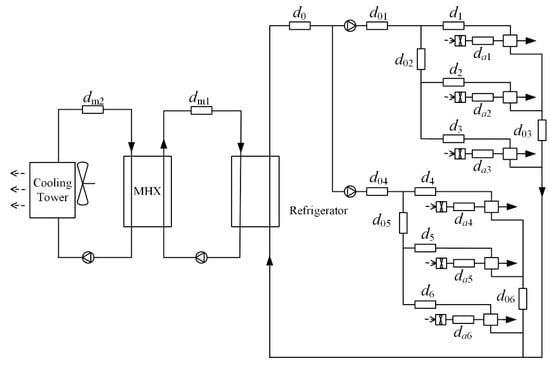
where hs is the static pressure head, hd is the motive pressure head, and d is a characteristic parameter of the pipeline. If the variation range of the velocity is small and the Darcy coefficient changes little, then the characteristic parameter d is constant for a given pipeline structure. Therefore, the motive head pressure is closely related to the mass flow of the pipeline. Figure 6 shows a sketch of the resistance characteristic distribution of the three loops.
Figure 6.
Flow resistance model of the system.
To simplify the flow resistance calculation of the SCL, the static pressure head is ignored. The pressure head H and mass flow rate m satisfy the following relationship [25,26]:
Therefore, the resistance of SCL satisfies the following equations:
For the ICL, the relationship between the pressure head H and the mass flow rate m is as follows:
For CTL, the relationship between the pressure head H and mass flow rate m is as follows:
Equations (6) and (8)–(17) constitute the global fluid-flow constraints of the system. Under a steady state, the pressure head provided by the VFPs or VFFs is equal to the resistance caused by the pipeline.
3.2.2. Characteristic Parameter Identification of Pumps and Pipelines
The characteristic parameters of the pumps and pipelines were determined via experimental fitting. For VFPs and VFFs, operating them under different valve openings and frequencies yields a series of mass flow rate and pressure head data. Fitting the mass flow rate, pressure head, and frequency under a three-dimensional system of coordinates with Equation (6) yields the characteristic parameters of the VFPs and VFFs, as shown in Table 1.
Table 1.
Characteristic parameters of VFPs and VFFs.
For the SCL, there are 13 unknown characteristic parameters in the flow constraints of the system, which require 13 equations. Thus, operating a single loop by closing the valves of the other loops obtains six groups of data, and operating all the loops obtains another six groups of data. Finally, operating all the loops under another pump frequency will obtain six extra groups of data. A group of data is used to solve Equations (10)–(15). Five groups of data were used to verify the results. The final parameters are listed in Table 2.
Table 2.
Characteristic parameters of SCL.
For the ITL and CTL, operating the VFPs under different frequencies obtains a series of groups of mass flow rate and pressure head data. Fitting them to Equations (16) and (17) yields the characteristic parameters of the two loops, as shown in Table 3.
Table 3.
Characteristic parameters of ITL and CTL.
3.3. Heat Transfer Model of BOX
For environmental control of the stope, the outlet temperature of the air is of great importance. Based on the first law of thermodynamics, the temperature increment of air originates from the convective heat transfer with the wall of the stope box, which is represented by the following:
where cp is the specific heat capacity at static pressure, and ma, i is the mass flow rate of the cooling air. P is the perimeter of the box section, L is the length of the box, Ti, out is the mean outlet temperature of the air at position L, Tm is the outlet temperature of the air in the air cooler, and Tb is the temperature of the wall. The subscript i denotes the number of boxes. The superficial convective heat transfer coefficient h is a key parameter for determining the outlet temperature of the air, which needed to be experimentally identified. The calculation formula is as follows:
Fitting data using a power law composed of dimensionless numbers, i.e., Nu = C·Rem, is a common method used in convective heat transfer studies. Nu is the Nusselt number, which is calculated as follows:
where λ is the thermal conductivity, and L is the length. Re is the Reynolds number, which is calculated as follows:
where ν is kinematic viscosity, L is the length, and u is the average velocity of the cooling air, which is calculated as follows:
where ρ is the density of air, and A is the sectional area of the stope simulation box. Table 4 lists the experimental correlations of the six stope simulation boxes.
Table 4.
Experimental correlation of BOX 1 to 6.
4. Artificial Neural Network Model of Heat Exchangers and Refrigerators
The thermal conductance of the heat exchanger, which varies with the flow rate, is an essential parameter for solving the system model. Calculation using empirical correlations and the heat transfer area increases the complexity of solving it traditionally. Additionally, the operating conditions of refrigerators are variable, and physical modelling methods are complex. In recent years, artificial neural networks (ANN) have been widely used to predict the features of different systems, such as load forecasting [27,28,29,30,31] or performance prediction [32,33,34,35,36,37]. ANNs are complex structural networks based on biological neurons that can be used to model strong nonlinear problems that cannot be defined analytically. It usually consists of several layers: the input, hidden, and output layers. Each layer includes several neurons related to different layers. The information entries from the input layer are transferred by the neurons in the hidden layer and reach the output layer. Therefore, compared with the traditional physical modelling method, ANN provides a powerful tool to predict the complex nature of heat exchangers and refrigerators.
4.1. ANN of Heat Exchanger
The thermal conductance of heat exchangers relies on their structures and fluid flow rates. Ignoring the variation in the physical properties of water, thermal conductance is a complex nonlinear function of the mass flow rates for a given heat exchanger. The training of the ANN was carried out by the “train” function, which is the back-propagation ANN training function of MATLAB. According to the experimental data, 159 groups of mass flow rates, inlet temperatures, and outlet temperatures of the water and air were obtained. Using Q = kAΔTm, the thermal conductance of the heat exchanger was obtained, where kA is the thermal conductance, ΔTm is the logarithmic mean temperature difference, and Q is the heat-transfer rate. An ANN with three layers, including one hidden layer, was built. The input neurons were the mass flow rates of water (mi) and air (ma, i). The output layer was the thermal conductance of the heat exchanger (kAi). The training algorithm was the Levenberg–Marquardt method. Fifteen sets of data were used to verify the predictions. For the chosen ANN model, Figure 7 shows the relative error distributions of the predicted and experimental thermal conductance from HX1 to HX6 in the system. All errors are less than 5%, which shows that the ANNs can effectively predict the thermal resistance of the HXs.
Figure 7.
Error of thermal conductance prediction using ANN model of HX.
4.2. ANN of Refrigerator
The refrigerator cycle includes four processes that operate under two different pressures. The coolant absorbs heat in the evaporator and changes from a liquid-steam mixture to saturated steam at a lower pressure. The compressor compresses the saturated steam from the evaporator to super-heated steam at a higher pressure. The condenser cooled the superheated steam to supercooled liquid at a higher pressure. The throttle valve constricts the coolant to the liquid-steam mixture at a lower pressure, and the coolant flows back to the evaporator to absorb heat. An ANN with three layers, including one hidden layer, was built. The input layer includes the mass flow rates of water in the evaporator (m0) and condenser (mm1), inlet temperatures of the water in the evaporator (Twb) and condenser (Twmb), and the power of the refrigerator (Pw). The output layer was the outlet temperature of the water in the evaporator (Tw,in) and condenser (Tw1). A total of 100 groups of data were selected as the training data, and 10 groups of data were used as the testing data. Figure 8 shows the relative error distributions of the predicted thermal conductance values. All errors are less than 4%, which shows that the ANNs can effectively predict the performance of the refrigerator.
Figure 8.
Error of temperature prediction using ANN model of the refrigerator.
5. Boundary Conditions and Solving Algorithms
5.1. Boundary Conditions of Model
According to the experimental operation, the frequencies of the pumps in the SCL were set to 32.5 Hz, and the frequencies of the fans were set to 50 Hz. The frequency of the pumps in the ICL was set to 20 Hz and that of the CTL was set to 15 Hz. All the wall temperatures of stope simulation boxes were set to 40 °C. According to the experiment measurement under steady state, the inlet temperatures of the air of the air coolers were Ta1,in = 28.01 °C, Ta2,in = 30.93 °C, Ta3,in = 31.70 °C, Ta4,in = 31.40 °C, Ta5,in = 37.69 °C, and Ta6,in = 32.98 °C, respectively. The temperature of the cooling air in the cooling tower was 5 °C. The initial outlet temperatures of water in the evaporator and condenser were set to 30 °C and 15 °C, respectively.
5.2. Solving Algorithm
The heat transfer constraints are given by Equations (4), (5), and (18), which couple the refrigeration ventilation system and stope. The flow constraints are given by Equations (6) and (8)–(17). An iterative algorithm was designed to solve the model, as shown in Figure 9. The solving steps are as follows:
Figure 9.
Solving algorithm of simulation model.
- Initial outlet temperatures of evaporator and condenser (Tw,in and Tw1).
- Input the frequency of pumps and fans (wi, wa, i, wm1, and wm2).
- Based on the flow constraints of the air pipe, SCL, ICL, and CTL, the mass flow rates of the cooling air and water are calculated.
- According to the ANNs of the HXs, the thermal conductance is predicted by the mass flow rate. At the same time, the heat transfer coefficient of the BOX wall is calculated using the mass flow rate of the cooling air and experimental correlations.
- Based on the heat transfer constraints of BOX, SCL, ICL, and CTL, the heat transfer rates of the HXs are calculated as well as the inlet temperatures of the evaporator and condenser (Twb and Twmb).
- Applying the ANN to the refrigerator predicts the new outlet temperatures of the evaporator and condenser (Tw,innew and Tw1,new) based on the mass flow rates of the SCL and ICL (mm1 and mm2), inlet temperatures of the evaporator and condenser (Twb and Twmb), and the input power of the refrigerator.
- Evaluate errors of the new outlet temperatures of the evaporator and condenser (Tw,in and Tw1) with respect to the initial ones.
- If the errors are less than 0.01, the algorithm terminates. If the errors are greater than 0.01, it updates the outlet temperature of the evaporator and condenser with the new ones and returns to step (3) until the errors are smaller than 0.01.
6. Solutions and Discussion
6.1. Simulation Model Verification
Under steady operating conditions, the experimental data were recorded using the data acquisition system. To validate the experimental results, Table 5 lists the heat balances of the HEs. The results show that the errors in the heat transfer rates of the cold and hot sides are less than 6%, which satisfies the requirement.
Table 5.
Relative error of heat transfer rate of heat exchangers.
The HXs in the experimental platform are not as standard as those in the theoretical derivation model. Therefore, Table 6 provides a comparison of the calculations of the heat-current model and the experimental values. The results show that all relative errors are less than 3%, which satisfies the requirements.
Table 6.
Heat current model of HX verification.
Setting the same boundary conditions in Section 5.1, the iteration algorithm was used to solve the simulation model. To verify the BOX model, the average outlet temperatures of the simulation and experiment were compared, and Table 7 lists the relative errors. The results show that the simulation values correlate well with the experimental measurements, and the errors are less than 5%. Furthermore, to validate the simulation model, the heat transfer rates of the HXs in the simulation and experiment were compared, as shown in Table 8. All relative errors were less than 7%, which satisfied the engineering requirements.
Table 7.
Comparison of the average out temperature of the experiment and simulation.
Table 8.
Comparison of heat transfer rates of the experiment and simulation.
For the simulation model, there are two other iteration parameters that are hypothetical at the beginning of the solving algorithm. Figure 10 shows the iteration results and a comparison with the experimental data. The simulation results are in good agreement and accuracy with the experimental data, which validates the solving algorithm and model.
Figure 10.
Iteration process of the water outlet temperature of evaporator and condenser.
6.2. Influence of Frequency of Fan on the System Performance
For different boundary conditions, in order to meet the requirements of heat load in the stope, the operation conditions of the variable frequency fans are different. Therefore, the frequency of VFF1 is changed from 25 Hz to 50 Hz with an interval of 5 Hz. The variation of the heat transfer rate of the heat exchanger in the system with the VFF1 frequency is shown in Figure 11. When the VFF1 frequency increased, the heat transfer rate of HX1 increased significantly from 735.84 W to 879.99 W, an increase of 16.38%. The heat transfer rates of HX2-HX6, MHX, and CT have no significant change. As the VFF1 frequency increases, only the heat transfer rate of HX1 changes significantly, which is due to the increase in wind speed and the enhancement of heat transfer. Figure 12 shows the variation of the air outlet temperature of the stope simulated box with the VFF1 frequency. When the VFF1 frequency increases, it can be seen from Equations (6), (8), and (17) that the convective heat transfer coefficient (h) inside the stope simulation box increases, and the heat transfer inside BOX1 is enhanced, so the air outlet temperature of BOX1 decreases by 14.69%. Because the boxes are independent of each other, the air outlet temperature of the in other stope simulated boxes remains unchanged.
Figure 11.
Heat transfer rates of the heat exchanger variation with VFF1 frequency.
Figure 12.
Outlet temperatures of the BOX variation with VFF1 frequency.
Figure 13 shows the variation of the inlet and outlet water temperature of the evaporator and condenser with the VFF1 frequency. With the increase of VFF1 frequency, the inlet and outlet water temperature of the condenser and evaporator has no obvious change, which indicates that the refrigeration performance of the refrigerator does not change with the variation of the VFF1 frequency. Figure 14 shows the power of the variable frequency pump and variable frequency fan, and the refrigerator varies with the VFF1 frequency. With the increase of VFF1 frequency, the power of the variable frequency fan increases by 13.62% from 164.99 W to 191.02 W, and the power of the system of all the pumps increases by 8.24%, from 289.66 W to 315.68 W, without any change in the refrigerator power. According to Equation (6) and P = mgH, the VFF1 frequency increases and the pump power of the system increases. In addition, since the refrigerator in the system is a fixed-frequency refrigerator, the power of the refrigerator remains unchanged.
Figure 13.
Inlet and outlet water temperature of evaporator and condenser variation with VFF1 frequency.
Figure 14.
Power of the variable frequency pump and the variable frequency fan and the refrigerator variation with VFF1 frequency.
6.3. Influence of the Air Inlet Temperature of the Cooling Tower on the System Performance
The air inlet temperature of the cooling tower is also an important parameter that affects the system operation performance. The air inlet temperature of the cooling tower changes from 5 °C to 10 °C at intervals of 1 °C. Figure 15 shows the variation of the heat transfer rate of the system heat exchanger with the air inlet temperature of the cooling tower. The results show that with the increase of the air inlet temperature of the cooling tower, the heat transfer rate of the MHX and the cooling tower decreases from 18,915.12 W to 14,612.51 W, which is a decrease by 22.75%. The heat transfer rate of HX1–6 has not changed. This is because the air inlet temperature of the cooling tower rises. Because the cold measurement of the cooling tower is the wireless large heat capacity, the heat transfer capacity of the cooling tower drops sharply. This makes the temperature of the water inlet and outlet of the hot side of the cooling tower rise, so the heat transfer of the MHX also drops sharply. The heat transfer rate of the air cooler does not change, indicating that the change of the parameters of the ICL and the CTL has no influence on the parameters of the SCL.
Figure 15.
Heat transfer rates of the heat exchanger variation with the air inlet temperature of the cooling tower.
Figure 16 shows the variation of the air outlet temperature of the stope simulated box with the air inlet temperature of the cooling tower. Because the parameters of the SCL are not affected by the change of parameters of the ICL and the CTL, the rise of the air inlet temperature of the cooling tower has no influence on the heat exchange of the air cooler and the outlet temperature of the stope simulation boxes.
Figure 16.
Outlet temperatures of the BOX variation with the air inlet temperature of the cooling tower.
Figure 17 shows the variation of the inlet and outlet water temperature of the evaporator and condenser with the air inlet temperature of the cooling tower. When the air inlet temperature of the cooling tower rises, the inlet and outlet water temperature of the condenser rises slightly, because the condenser is connected with the cold side of the MHX, and the temperature difference of the cold side heat exchange of the MHX decreases, which is due to the influence of the MHX. In addition, the inlet and outlet water temperature of the evaporator basically has no obvious change; it can also be seen that the change of parameters of the ITL and the CTL has no influence on the parameters of the SCL. The results show that the refrigeration performance of the refrigerator decreases with the increase of the air inlet temperature of the cooling tower.
Figure 17.
Inlet and outlet water temperature of the evaporator and condenser variation with the air inlet temperature of the cooling tower.
6.4. Error Analysis
The heat transfer rate was calculated from the experimental data, and an uncertainty analysis was required. Assuming that function R includes n mutually independent parameters, x1, x2,…,xn and Wx1, Wx2,…, Wxn are the uncertainties of the parameters. The uncertainty of the function R is calculated as follows:
The FMs included two types of nominal diameters: 32 mm and 50 mm. Therefore, the uncertainty of the water flow rates was calculated as follows:
The uncertainty of flow rates of air was calculated as follows:
Taking air cooler 1 as an example, the uncertainty in the heat transfer was calculated as follows:
Table 9 lists the uncertainties in the heat transfer rates of the other HX in the system.
Table 9.
Uncertainty of the heat transfer rate.
7. Conclusions
The refrigeration ventilation system is a powerful method for heat-harm control in deep metal mines. In order to study the system performance, this study proposed a refrigeration ventilation system that consisted of three loops combined with an existing cycle air system for deep metal mining. Furthermore, an experimental platform, including six stopes, was built to verify and analyze the performance of the system.
Using the heat current method and driving-resistance balance, the heat transfer and flow constraints were built. Using the historical experimental data, the ANNs of heat exchanges and refrigerators were established. The prediction errors were below 5%. Additionally, applying the first law of thermodynamics, a heat transfer model of the stope was built, and the convective heat transfer correlation was fitted. At last, an iterative algorithm for the global systematic model was proposed. The errors of the simulation results of the heat transfer rates and air outlet temperatures of the stope were less than 7% and 5%, respectively. The errors of iteration parameters are less than 0.5 °C.
When the VFF1 frequency increases, the heat transfer rate of HX1 decreases, the heat transfer rate of other heat exchangers in the system remains unchanged, and the outlet temperatures of the BOX1 decrease. Meanwhile, the pump power increases, while the refrigerator performance does not change. As the air inlet temperature of the cooling tower increases, the heat transfer rate of the MHX and the cooling tower decreases substantially, the inlet and outlet water temperature of the condenser rises slightly, the refrigeration performance decreases, and the outlet temperature of the stope simulation boxes remains unchanged. It provides a powerful solution for the control of harm due to heat in deep metal mining and plays a significant role in the high-efficiency utilization of energy and sustainability of metal mines.
Author Contributions
Conceptualization, W.S.; Methodology, W.S.; Validation, S.W.; Investigation, S.W., W.W. and K.S.; Writing—original draft, W.S.; Writing—review & editing, Z.C.; Supervision, Z.C.; Funding acquisition, Q.X. and Z.C. All authors have read and agreed to the published version of the manuscript.
Funding
This work was supported by the Major Science and Technological Innovation Projects of Shandong Province (Grand No. 2019DZY05), the Natural Science Foundation of Shandong Province (No. ZR2021QE033), and the China Postdoctoral Science Foundation (No. 2021M702013).
Institutional Review Board Statement
Not applicable.
Informed Consent Statement
Not applicable.
Data Availability Statement
Not applicable.
Conflicts of Interest
The authors declare no conflict of interest.
References
- Cai, M.; Xue, D.; Ren, F. Current status and development strategy of metal mines. Chin. J. Eng. 2019, 41, 417–426. [Google Scholar]
- Wang, X.; Li, X.; Dong, L. Occupational Hazard of High Temperature and High Humidity in Mines and Determination of Critical Prevention Points. China Saf. Sci. J. 2012, 22, 157–163. [Google Scholar]
- He, M.; Xu, M. Research and development of HEMS cooling system and heat-harm control in deep mine. Chin. J. Rock Mech. Eng. 2008, 27, 1353–1361. [Google Scholar]
- Yang, W.; Yang, L.; An, J.; Zhang, S. Numerical simulation and analysis of mine ventilation temperature field of integrated mining area in high temperature mine. Coal Geol. Explor. 2011, 39, 55–58. [Google Scholar]
- Hao, X.H.; Ma, H.; Liu, Y.X.; Zhang, H.B. Calculation model of airflow temperature and simulation system in coal mine. Adv. Mater. Res. 2014, 1010–1012, 1449–1453. [Google Scholar] [CrossRef]
- Chang, D.Q.; Liu, J.X.; Mao, N.; Ge, S.Y. Measurement and analysis of virgin-rock temperature in Huanren Metal Mine. In Proceedings of the 3rd International Symposium on Mine Safety Science and Engineering (ISMS), McGill Univ, Montreal, QC, Canada, 13–19 August 2016. [Google Scholar]
- Jia, M.; Wang, Q.; Wu, L. Research Status and Prospect of Thermal Environmental Control Technology Under Deep Mining. Gold Sci. Technol. 2017, 25, 83–88. [Google Scholar]
- Nie, X.; Wei, X.; Li, X.; Lu, C. Heat Treatment and Ventilation Optimization in a Deep Mine. Adv. Civ. Eng. 2018, 2018, 1529490. [Google Scholar] [CrossRef]
- Jian, C.G.; Su, W.; Zhang, H.; Yang, F. Application of cold water spray in mine heat hazard control. In Proceedings of the International Conference on Green Building, Materials and Civil Engineering (GBMCE 2011), Shangri La, China, 22–23 August 2011. [Google Scholar]
- Li, X.B.; Zhou, J.; Wang, S.F.; Liu, B. Review and practice of deep mining for solid mineral resources. Chin. J. Nonferrous Met. 2017, 27, 1236. [Google Scholar]
- Zhai, X.; Xu, Y.; Yu, Z. Design and Performance Simulation of a Novel Liquid CO2 Cycle Refrigeration System for Heat Hazard Control in Coal Mines. J. Therm. Sci. 2019, 28, 585–595. [Google Scholar] [CrossRef]
- Miao, D.; Sui, X.; Xiao, L. Bionic Design and Finite Element Analysis of Elbow in Ice Transportation Cooling System. J. Bionic Eng. 2010, 7, 301–306. [Google Scholar] [CrossRef]
- Ping, Q.; Limei, C.; Jun, W. Cooling principle analysis of HEMS and numerical simulation analysis in cooling effect on Jiahe deep coal mine. IOP Conf. Ser. Mater. Sci. Eng. 2019, 631, 042026. [Google Scholar]
- Zhou, Z.; Cui, Y.; Tian, L.; Chen, J.; Pan, W.; Yang, S.; Hu, P. Study of the Influence of Ventilation Pipeline Setting on Cooling Effects in High-Temperature Mines. Energies 2019, 12, 4074. [Google Scholar] [CrossRef]
- Chen, Q. Entransy dissipation-based thermal resistance method for heat exchanger performance design and optimization. Int. J. Heat Mass Transf. 2013, 60, 156–162. [Google Scholar] [CrossRef]
- Chen, Q.; Fu, R.H.; Xu, Y.C. Electrical circuit analogy for heat transfer analysis and optimization in heat exchanger networks. Appl. Energy 2015, 139, 81–92. [Google Scholar] [CrossRef]
- Ma, H.; Chen, Q.; Hu, B.; Sun, Q.; Li, T.; Wang, S. A compact model to coordinate flexibility and efficiency for decomposed scheduling of integrated energy system. Appl. Energy 2021, 285, 116474. [Google Scholar] [CrossRef]
- Gou, X.; Chen, Q.; Sun, Y.; Ma, H.; Li, B.J. Holistic analysis and optimization of distributed energy system considering different transport characteristics of multi-energy and component efficiency variation. Energy 2021, 228, 120586. [Google Scholar] [CrossRef]
- Li, X.; Chen, Q.; Hao, J.H.; Chen, X.; He, K.L. Heat current method for analysis and optimization of a refrigeration system for aircraft environmental control system. Int. J. Refrig. 2019, 106, 163–180. [Google Scholar] [CrossRef]
- Zhao, T.; He, K.; Chen, Q. Heat Current Modeling and Optimization of Aircraft Thermal Management Systems. J. Eng. Thermophys. 2021, 42, 2448–2454. [Google Scholar]
- Chen, Q.; Xu, Y.-C. An entransy dissipation-based optimization principle for building central chilled water systems. Energy 2012, 37, 571–579. [Google Scholar] [CrossRef]
- Hao, J.-H.; Chen, Q.; Xu, Y.-C. A global optimization method for regenerative air refrigeration systems. Appl. Therm. Eng. 2014, 65, 255–261. [Google Scholar] [CrossRef]
- Yang, Z.; Børsting, H. Energy efficient control of a boosting system with multiple variable-speed pumps in parallel. In Proceedings of the 49th IEEE Conference on Decision and Control (CDC), Atlanta, GA, USA, 15–17 December 2010; pp. 2198–2203. [Google Scholar]
- Yang, Z.; Børsting, H. Optimal scheduling and control of a multi-pump boosting system. In Proceedings of the 2010 IEEE International Conference on Control Applications, Yokohama, Japan, 8–10 September 2010; pp. 2071–2076. [Google Scholar]
- Wang, Y.F.; Chen, Q. A direct optimal control strategy of variable speed pumps in heat exchanger networks and experimental validations. Energy 2015, 85, 609–619. [Google Scholar] [CrossRef]
- Wang, Y.F.; Chen, Q. Direct optimal control of valve openings in heat exchanger networks and experimental validations. Int. J. Heat Mass Transf. 2015, 90, 627–635. [Google Scholar] [CrossRef]
- Rodríguez, F.; Fleetwood, A.; Galarza, A.; Fontán, L. Predicting solar energy generation through artificial neural networks using weather forecasts for microgrid control. Renew. Energy 2018, 126, 855–864. [Google Scholar] [CrossRef]
- Kumar, R.; Patel, C.M.; Jana, A.K.; Gopireddy, S.R. Prediction of hopper discharge rate using combined discrete element method and artificial neural network. Adv. Powder Technol. 2018, 29, 2822–2834. [Google Scholar] [CrossRef]
- Wang, L.; Lee, E.W.M.; Yuen, R.K.K. Novel dynamic forecasting model for building cooling loads combining an artificial neural network and an ensemble approach. Appl. Energy 2018, 228, 1740–1753. [Google Scholar] [CrossRef]
- Singh, P.; Dwivedi, P. Integration of new evolutionary approach with artificial neural network for solving short term load forecast problem. Appl. Energy 2018, 217, 537–549. [Google Scholar] [CrossRef]
- Amrouche, B.; Le Pivert, X. Artificial neural network based daily local forecasting for global solar radiation. Appl. Energy 2014, 130, 333–341. [Google Scholar] [CrossRef]
- Ghorbanian, K.; Gholamrezaei, M. An artificial neural network approach to compressor performance prediction. Appl. Energy 2009, 86, 1210–1221. [Google Scholar] [CrossRef]
- Chang, W.; Chu, X.; Fareed AF, B.S.; Pandey, S.; Luo, J.; Weigand, B.; Laurien, E. Heat transfer prediction of supercritical water with artificial neural networks. Appl. Therm. Eng. 2018, 131, 815–824. [Google Scholar] [CrossRef]
- Chokphoemphun, S.; Chokphoemphun, S. Moisture content prediction of paddy drying in a fluidized-bed drier with a vortex flow generator using an artificial neural network. Appl. Therm. Eng. 2018, 145, 630–636. [Google Scholar] [CrossRef]
- Mittal, M.; Bora, B.; Saxena, S.; Gaur, A.M. Performance prediction of PV module using electrical equivalent model and artificial neural network. Sol. Energy 2018, 176, 104–117. [Google Scholar] [CrossRef]
- Fadaei, N.; Yan, W.M.; Mahdi Tafarroj, M.; Kasaeian, A. The application of artificial neural networks to predict the performance of solar chimney filled with phase change materials. Energy Convers. Manag. 2018, 171, 1255–1262. [Google Scholar] [CrossRef]
- Rossi, M.; Renzi, M. A general methodology for performance prediction of pumps-as-turbines using Artificial Neural Networks. Renew. Energy 2018, 128, 265–274. [Google Scholar] [CrossRef]
Disclaimer/Publisher’s Note: The statements, opinions and data contained in all publications are solely those of the individual author(s) and contributor(s) and not of MDPI and/or the editor(s). MDPI and/or the editor(s) disclaim responsibility for any injury to people or property resulting from any ideas, methods, instructions or products referred to in the content. |
© 2023 by the authors. Licensee MDPI, Basel, Switzerland. This article is an open access article distributed under the terms and conditions of the Creative Commons Attribution (CC BY) license (https://creativecommons.org/licenses/by/4.0/).

















