A Comparative Assessment of Sampling Ratios Using Artificial Neural Network (ANN) for Landslide Predictive Model in Langat River Basin, Selangor, Malaysia
Abstract
1. Introduction
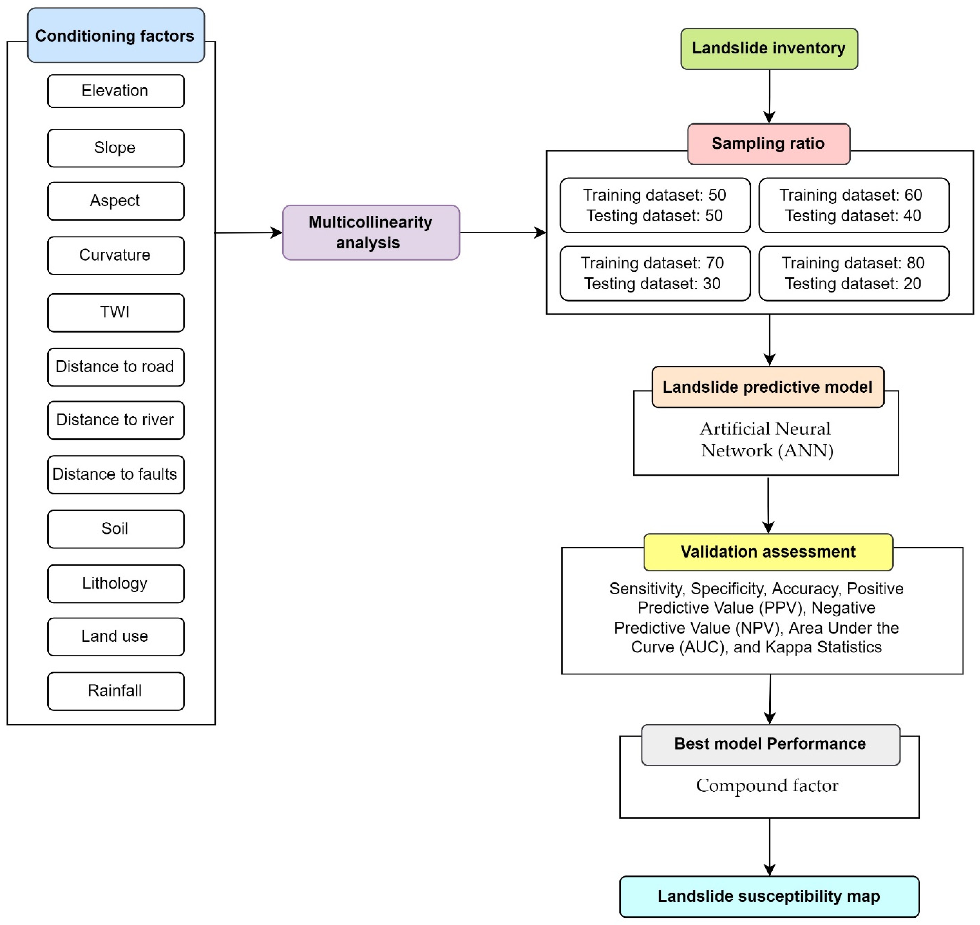
2. Materials and Methods
2.1. Study Area
2.2. Data Collection and Description
2.3. Methodology
2.3.1. Landslide Inventory Data
2.3.2. Landslide Conditioning Factors
2.3.3. Multicollinearity Analysis
2.3.4. Artificial Neural Network (ANN)
2.3.5. Validation Assessment
2.3.6. Compound Factor
3. Results
3.1. Multicollinearity Analysis
3.2. Important Landslide Conditioning Factors
3.3. Validation Models Performance
3.4. Landslide Susceptibility Maps (LSMs)
4. Discussion
5. Conclusions
Author Contributions
Funding
Institutional Review Board Statement
Informed Consent Statement
Data Availability Statement
Acknowledgments
Conflicts of Interest
References
- Cui, Y.; Cheng, D.; Choi, C.E.; Jin, W.; Lei, Y.; Kargel, J.S. The cost of rapid and haphazard urbanization: Lessons learned from the Freetown landslide disaster. Landslides 2019, 16, 1167–1176. [Google Scholar] [CrossRef]
- Abd Majid, N.; Rainis, R. Aplikasi Sistem Maklumat Geografi (GIS) dan Analisis Diskriminan dalam Pemodelan Kejadian Kegagalan Cerun di Pulau Pinang, Malaysia. Sains Malays. 2019, 48, 1367–1381. [Google Scholar] [CrossRef]
- Hasnat, G.T.; Kabir, M.A.; Hossain, M.A. Major environmental issues and problems of South Asia, particularly Bangladesh. In Handbook of Environmental Materials Management; Springer: Cham, Switzerland, 2018; pp. 1–40. [Google Scholar]
- Abd Majid, N.; Rainis, R.; Ibrahim, W.M.M.W. Pemodelan ruangan pelbagai jenis kegagalan cerun di Pulau Pinang menggunakan kaedah nisbah kekerapan. Geografi 2017, 5, 13–26. [Google Scholar]
- Majid, N.; Taha, M.; Selamat, S. Historical landslide events in Malaysia 1993–2019. Indian J. Sci. Technol. 2020, 13, 3387–3399. [Google Scholar] [CrossRef]
- Ha, N.D.; Sayama, T.; Sassa, K.; Takara, K.; Uzuoka, R.; Dang, K.; Van Pham, T. A coupled hydrological-geotechnical framework for forecasting shallow landslide hazard—A case study in Halong City, Vietnam. Landslides 2020, 17, 1619–1634. [Google Scholar] [CrossRef]
- Li, Y.; Wang, X.; Mao, H. Influence of human activity on landslide susceptibility development in the Three Gorges area. Nat. Hazards 2020, 104, 2115–2151. [Google Scholar] [CrossRef]
- Lembaga Urus Air Selangor (LUAS). Langat River Basin Management Plan 2015–2020; Lembaga Urus Air Selangor (LUAS): Selangor, Malaysia, 2015. [Google Scholar]
- Department of Statistics Malaysia. Available online: https://www.dosm.gov.my/v1/index.php?r=column/cthree&menu_id=UmtzQ1pKZHBjY1hVZE95R3RnR0Y4QT09 (accessed on 2 December 2022).
- Van Dao, D.; Jaafari, A.; Bayat, M.; Mafi-Gholami, D.; Qi, C.; Moayedi, H.; Van Phong, T.; Ly, H.-B.; Le, T.-T.; Trinh, P.T. A spatially explicit deep learning neural network model for the prediction of landslide susceptibility. Catena 2020, 188, 104451. [Google Scholar]
- Wong, J.L.; Lee, M.L.; Teo, F.Y.; Liew, K.W. A Review of Impacts of Climate Change on Slope Stability. In Climate Change and Water Security; Springer: Singapore, 2022; pp. 157–178. [Google Scholar]
- Huang, Y.; Zhao, L. Review on landslide susceptibility mapping using support vector machines. Catena 2018, 165, 520–529. [Google Scholar] [CrossRef]
- Liu, J.; Wu, Z.; Zhang, H. Analysis of Changes in Landslide Susceptibility according to Land Use over 38 Years in Lixian County, China. Sustainability 2021, 13, 10858. [Google Scholar] [CrossRef]
- Rosly, M.H.; Mohamad, H.M.; Bolong, N.; Harith, N.S.H. An Overview: Relationship of Geological Condition and Rainfall with Landslide Events at East Malaysia. Trends Sci. 2022, 19, 3464. [Google Scholar] [CrossRef]
- Baig, M.F.; Mustafa, M.R.U.; Baig, I.; Takaijudin, H.B.; Zeshan, M.T. Assessment of land use land cover changes and future predictions using CA-ANN simulation for selangor, Malaysia. Water 2022, 14, 402. [Google Scholar] [CrossRef]
- Talukdar, S.; Singha, P.; Mahato, S.; Pal, S.; Liou, Y.-A.; Rahman, A. Land-use land-cover classification by machine learning classifiers for satellite observations—A review. Remote Sens. 2020, 12, 1135. [Google Scholar] [CrossRef]
- Reichenbach, P.; Rossi, M.; Malamud, B.D.; Mihir, M.; Guzzetti, F. A review of statistically-based landslide susceptibility models. Earth-Sci. Rev. 2018, 180, 60–91. [Google Scholar] [CrossRef]
- Moayedi, H.; Osouli, A.; Tien Bui, D.; Foong, L.K. Spatial Landslide Susceptibility Assessment Based on Novel Neural-Metaheuristic Geographic Information System Based Ensembles. Sensors 2019, 19, 4698. [Google Scholar] [CrossRef]
- Abd Majid, N.; Rainis, R.; Ibrahim, W.M.M.W. Spatial Modeling Various Types of Slope Failure Using Artificial Neural Network (ANN) In Pulau Pinang, Malaysia. J. Teknol. 2018, 80, 135–146. [Google Scholar]
- Bui, D.T.; Tsangaratos, P.; Nguyen, V.-T.; Liem, N.V.; Trinh, P.T. Comparing the prediction performance of a Deep Learning Neural Network model with conventional machine learning models in landslide susceptibility assessment. Catena 2020, 188, 104426. [Google Scholar] [CrossRef]
- Kumar, D.; Thakur, M.; Dubey, C.S.; Shukla, D.P. Landslide susceptibility mapping & prediction using Support Vector Machine for Mandakini River Basin, Garhwal Himalaya, India. Geomorphology 2017, 295, 115–125. [Google Scholar] [CrossRef]
- Hong, H. Landslide Susceptibility Mapping in the Youfang area (China) using Dagging-Random Forest model. In Proceedings of the AGU Fall Meeting Abstracts, Washington, DC, USA, 10–14 December 2018; p. NH21C-0848. [Google Scholar]
- Kavzoglu, T.; Teke, A. Predictive Performances of ensemble machine learning algorithms in landslide susceptibility mapping using random forest, extreme gradient boosting (XGBoost) and natural gradient boosting (NGBoost). Arab. J. Sci. Eng. 2022, 47, 7367–7385. [Google Scholar] [CrossRef]
- He, Q.; Xu, Z.; Li, S.; Li, R.; Zhang, S.; Wang, N.; Pham, B.T.; Chen, W. Novel entropy and rotation forest-based credal decision tree classifier for landslide susceptibility modeling. Entropy 2019, 21, 106. [Google Scholar] [CrossRef]
- Arabameri, A.; Chandra Pal, S.; Rezaie, F.; Chakrabortty, R.; Saha, A.; Blaschke, T.; Di Napoli, M.; Ghorbanzadeh, O.; Thi Ngo, P.T. Decision tree based ensemble machine learning approaches for landslide susceptibility mapping. Geocarto Int. 2022, 37, 4594–4627. [Google Scholar] [CrossRef]
- Abu El-Magd, S.A.; Ali, S.A.; Pham, Q.B. Spatial modeling and susceptibility zonation of landslides using random forest, naïve bayes and K-nearest neighbor in a complicated terrain. Earth Sci. Inform. 2021, 14, 1227–1243. [Google Scholar] [CrossRef]
- Youssef, A.M.; Pourghasemi, H.R. Landslide susceptibility mapping using machine learning algorithms and comparison of their performance at Abha Basin, Asir Region, Saudi Arabia. Geosci. Front. 2021, 12, 639–655. [Google Scholar] [CrossRef]
- Saha, S.; Roy, J.; Pradhan, B.; Hembram, T.K. Hybrid ensemble machine learning approaches for landslide susceptibility mapping using different sampling ratios at East Sikkim Himalayan, India. Adv. Space Res. 2021, 68, 2819–2840. [Google Scholar] [CrossRef]
- Oh, H.-J.; Lee, S. Shallow landslide susceptibility modeling using the data mining models artificial neural network and boosted tree. Appl. Sci. 2017, 7, 1000. [Google Scholar] [CrossRef]
- Gautam, P.; Kubota, T.; Sapkota, L.M.; Shinohara, Y. Landslide susceptibility mapping with GIS in high mountain area of Nepal: A comparison of four methods. Environ. Earth Sci. 2021, 80, 1–18. [Google Scholar] [CrossRef]
- Manap, M.A.; Nampak, H.; Pradhan, B.; Lee, S.; Sulaiman, W.N.A.; Ramli, M.F. Application of probabilistic-based frequency ratio model in groundwater potential mapping using remote sensing data and GIS. Arab. J. Geosci. 2014, 7, 711–724. [Google Scholar] [CrossRef]
- Amirabadizadeh, M.; Huang, Y.F.; Lee, T.S. Recent trends in temperature and precipitation in the Langat River Basin, Malaysia. Adv. Meteorol. 2015, 2015, 579437. [Google Scholar] [CrossRef]
- Lee, D.-H.; Kim, Y.-T.; Lee, S.-R. Shallow landslide susceptibility models based on artificial neural networks considering the factor selection method and various non-linear activation functions. Remote Sens. 2020, 12, 1194. [Google Scholar] [CrossRef]
- Nhu, V.-H.; Mohammadi, A.; Shahabi, H.; Ahmad, B.B.; Al-Ansari, N.; Shirzadi, A.; Clague, J.J.; Jaafari, A.; Chen, W.; Nguyen, H. Landslide susceptibility mapping using machine learning algorithms and remote sensing data in a tropical environment. Int. J. Environ. Res. Public Health 2020, 17, 4933. [Google Scholar] [CrossRef]
- Deng, X.; Li, L.; Tan, Y. Validation of spatial prediction models for landslide susceptibility mapping by considering structural similarity. ISPRS Int. J. Geo-Inf. 2017, 6, 103. [Google Scholar] [CrossRef]
- Kornejady, A.; Ownegh, M.; Bahremand, A. Landslide susceptibility assessment using maximum entropy model with two different data sampling methods. Catena 2017, 152, 144–162. [Google Scholar] [CrossRef]
- Sadr, M.P.; Maghsoudi, A.; Saljoughi, B.S. Landslide susceptibility mapping of Komroud sub-basin using fuzzy logic approach. Geodyn. Res. Int. Bull. 2014, 2, 16–28. [Google Scholar]
- Chawla, A.; Pasupuleti, S.; Chawla, S.; Rao, A.C.S.; Sarkar, K.; Dwivedi, R. Landslide Susceptibility Zonation Mapping: A Case Study from Darjeeling District, Eastern Himalayas, India. J. Indian Soc. Remote Sens. 2019, 47, 497–511. [Google Scholar] [CrossRef]
- Li, Y.; Chen, W. Landslide susceptibility evaluation using hybrid integration of evidential belief function and machine learning techniques. Water 2020, 12, 113. [Google Scholar] [CrossRef]
- Pham, B.T.; Bui, D.T.; Dholakia, M.B.; Prakash, I.; Pham, H.V.; Mehmood, K.; Le, H.Q. A novel ensemble classifier of rotation forest and Naïve Bayer for landslide susceptibility assessment at the Luc Yen district, Yen Bai Province (Viet Nam) using GIS. Geomat. Nat. Hazards Risk 2016, 8, 649–671. [Google Scholar] [CrossRef]
- Różycka, M.; Migoń, P.; Michniewicz, A. Topographic Wetness Index and Terrain Ruggedness Index in geomorphic characterisation of landslide terrains, on examples from the Sudetes, SW Poland. Z. Für Geomorphol. Suppl. Issues 2017, 61, 61–80. [Google Scholar] [CrossRef]
- Saleem, N.; Huq, M.E.; Twumasi, N.Y.D.; Javed, A.; Sajjad, A. Parameters derived from and/or used with digital elevation models (DEMs) for landslide susceptibility mapping and landslide risk assessment: A review. ISPRS Int. J. Geo-Inf. 2019, 8, 545. [Google Scholar] [CrossRef]
- Moore, I.D.; Grayson, R.; Ladson, A. Digital terrain modelling: A review of hydrological, geomorphological, and biological applications. Hydrol. Process. 1991, 5, 3–30. [Google Scholar] [CrossRef]
- Yan, G.; Liang, S.; Gui, X.; Xie, Y.; Zhao, H. Optimizing landslide susceptibility mapping in the Kongtong District, NW China: Comparing the subdivision criteria of factors. Geocarto Int. 2019, 34, 1408–1426. [Google Scholar] [CrossRef]
- Xia, J.; Dong, P. Spatial characteristics of physical environments for human settlements in Jinsha River watershed (Yunnan section), China. Geomat. Nat. Hazards Risk 2019, 10, 544–561. [Google Scholar] [CrossRef]
- Chen, W.; Sun, Z.; Han, J. Landslide susceptibility modeling using integrated ensemble weights of evidence with logistic regression and random forest models. Appl. Sci. 2019, 9, 171. [Google Scholar] [CrossRef]
- Long, N.; De Smedt, F. Analysis and Mapping of Rainfall-Induced Landslide Susceptibility in A Luoi District, Thua Thien Hue Province, Vietnam. Water 2018, 11, 51. [Google Scholar] [CrossRef]
- Shrestha, N. Detecting multicollinearity in regression analysis. Am. J. Appl. Math. Stat. 2020, 8, 39–42. [Google Scholar] [CrossRef]
- Hu, X.; Mei, H.; Zhang, H.; Li, Y.; Li, M. Performance evaluation of ensemble learning techniques for landslide susceptibility mapping at the Jinping county, Southwest China. Nat. Hazards 2021, 105, 1663–1689. [Google Scholar] [CrossRef]
- Selamat, S.N.; Abd Majid, N.; Taha, M.R.; Osman, A. Application of geographical information system (GIS) using artificial neural networks (ANN) for landslide study in Langat Basin, Selangor. IOP Conf. Ser. Earth Environ. Sci. 2022, 1064, 012052. [Google Scholar] [CrossRef]
- Li, B.; Wang, N.; Chen, J. GIS-based landslide susceptibility mapping using information, frequency ratio, and artificial neural network methods in Qinghai Province, Northwestern China. Adv. Civ. Eng. 2021, 2021, 4758062. [Google Scholar] [CrossRef]
- Hong, H.; Tsangaratos, P.; Ilia, I.; Loupasakis, C.; Wang, Y. Introducing a novel multi-layer perceptron network based on stochastic gradient descent optimized by a meta-heuristic algorithm for landslide susceptibility mapping. Sci. Total Environ. 2020, 742, 140549. [Google Scholar] [CrossRef]
- Li, D.; Huang, F.; Yan, L.; Cao, Z.; Chen, J.; Ye, Z. Landslide susceptibility prediction using particle-swarm-optimized multilayer perceptron: Comparisons with multilayer-perceptron-only, bp neural network, and information value models. Appl. Sci. 2019, 9, 3664. [Google Scholar] [CrossRef]
- Saha, S.; Saha, A.; Hembram, T.K.; Pradhan, B.; Alamri, A.M. Evaluating the performance of individual and novel ensemble of machine learning and statistical models for landslide susceptibility assessment at Rudraprayag District of Garhwal Himalaya. Appl. Sci. 2020, 10, 3772. [Google Scholar] [CrossRef]
- Hembram, T.K.; Saha, S. Prioritization of sub-watersheds for soil erosion based on morphometric attributes using fuzzy AHP and compound factor in Jainti River basin, Jharkhand, Eastern India. Environ. Dev. Sustain. 2020, 22, 1241–1268. [Google Scholar] [CrossRef]
- Saha, S.; Roy, J.; Hembram, T.K.; Pradhan, B.; Dikshit, A.; Abdul Maulud, K.N.; Alamri, A.M. Comparison between Deep Learning and Tree-Based Machine Learning Approaches for Landslide Susceptibility Mapping. Water 2021, 13, 2664. [Google Scholar] [CrossRef]
- Ma, Z.; Mei, G.; Piccialli, F. Machine learning for landslides prevention: A survey. Neural Comput. Appl. 2021, 33, 10881–10907. [Google Scholar] [CrossRef]
- Jacinth Jennifer, J.; Saravanan, S. Artificial neural network and sensitivity analysis in the landslide susceptibility mapping of Idukki district, India. Geocarto Int. 2022, 37, 5693–5715. [Google Scholar] [CrossRef]
- Orhan, O.; Bilgilioglu, S.S.; Kaya, Z.; Ozcan, A.K.; Bilgilioglu, H. Assessing and mapping landslide susceptibility using different machine learning methods. Geocarto Int. 2022, 37, 2795–2820. [Google Scholar] [CrossRef]
- Mehrabi, M.; Moayedi, H. Landslide susceptibility mapping using artificial neural network tuned by metaheuristic algorithms. Environ. Earth Sci. 2021, 80, 1–20. [Google Scholar] [CrossRef]
- Qin, Y.; Yang, G.; Lu, K.; Sun, Q.; Xie, J.; Wu, Y. Performance Evaluation of Five GIS-Based Models for Landslide Susceptibility Prediction and Mapping: A Case Study of Kaiyang County, China. Sustainability 2021, 13, 6441. [Google Scholar] [CrossRef]
- Kalantar, B.; Ueda, N.; Saeidi, V.; Ahmadi, K.; Halin, A.A.; Shabani, F. Landslide Susceptibility Mapping: Machine and Ensemble Learning Based on Remote Sensing Big Data. Remote Sens. 2020, 12, 1737. [Google Scholar] [CrossRef]
- Tajudin, N.; Ya’acob, N.; Ali, D.M.; Adnan, N.; Naim, N.F. Rainfall–landslide potential mapping using remote sensing and GIS at Ulu Kelang, Selangor, Malaysia. IOP Conf. Ser. Earth Environ. Sci. 2018, 169, 012080. [Google Scholar] [CrossRef]
- Maturidi, A.M.A.M.; Kasim, N.; Taib, K.A.; Azahar, W.N.A.W.; Tajuddin, H.B.A. Empirically Based Rainfall Threshold for Landslides Occurrence in Peninsular Malaysia. KSCE J. Civ. Eng. 2021, 25, 4552–4566. [Google Scholar] [CrossRef]
- Yamusa, I.B.; Ismail, M.S.; Tella, A. Geospatial Detection of Hidden Lithologies along Taiping to Ipoh Stretch of the Highway Using Medium Resolution Satellite Imagery in Malaysia. J. Adv. Geospat. Sci. Technol. 2021, 1, 19–37. [Google Scholar]
- Roslee, R.; Sharir, K.; Lai, G.T.; Simon, N.; Ern, L.K.; Madran, E.; Saidin, A.S. Application of Analytical Hierarchy Process (AHP) for Landslide Hazard Analysis (LHA) in Kota Kinabalu area, Sabah, Malaysia. IOP Conf. Ser. Earth Environ. Sci. 2019, 1103, 012031. [Google Scholar] [CrossRef]
- Sulaiman, M.S.; Nazaruddin, A.; Salleh, N.M.; Abidin, R.Z.; Miniandi, N.D.; Yusoff, A.H. Landslide occurrences in Malaysia based on soil series and lithology factors. Int. J. Adv. Sci. Technol. 2019, 28, 1–26. [Google Scholar]
- Shirzadi, A.; Soliamani, K.; Habibnejhad, M.; Kavian, A.; Chapi, K.; Shahabi, H.; Chen, W.; Khosravi, K.; Thai Pham, B.; Pradhan, B. Novel GIS based machine learning algorithms for shallow landslide susceptibility mapping. Sensors 2018, 18, 3777. [Google Scholar] [CrossRef] [PubMed]
- Su, Q.; Zhang, J.; Zhao, S.; Wang, L.; Liu, J.; Guo, J. Comparative assessment of three nonlinear approaches for landslide susceptibility mapping in a coal mine area. ISPRS Int. J. Geo-Inf. 2017, 6, 228. [Google Scholar] [CrossRef]
- Barancokova, M.; Sosovicka, M.; Barancok Jr, P.; Barancok, P. Predictive Modelling of Landslide Susceptibility in the Western Carpathian Flysch Zone. Land 2021, 10, 1370. [Google Scholar] [CrossRef]
- Abd Majid, N.; Zulkafli, S.A.; Zakaria, S.Z.S.; Razman, M.R.; Ahmed, M.F. Spatial Pattern Analysis on Landslide Incidents in Kuala Lumpur, Malaysia. Ecol. Environ. Conserv. 2022, 28, 1624–1627. [Google Scholar] [CrossRef]
- Chen, X.; Chen, W. GIS-based landslide susceptibility assessment using optimized hybrid machine learning methods. Catena 2021, 196, 104833. [Google Scholar] [CrossRef]









| Conditioning Factor | Type of Data | Scale/Resolution | Sources |
|---|---|---|---|
| Elevation Slope Aspect Curvature TWI | IFSAR | 5-m pixel size | Department of Survey and Mapping Malaysia (JUPEM) |
| Distance to river | River map | 1:10,000 | Department of Irrigation and Drainage (JPS) |
| Distance to road | Road map | 1:10,000 | Open street map |
| Soil | Soil series map | 1:100,000 | Department of Agriculture (DOA) |
| Lithology | Geology map | 1:100,000 | Department of Mineral and Geoscience (JMG) |
| Distance to faults | Faults map | 1:10,000 | |
| Land use | Land use map | 1:100,000 | PLAN MALAYSIA |
| Rainfall | Rainfall station | 1:10,000 | Department of Irrigation and Drainage (JPS) |
| Conditioning Factors | Elevation | Slope | Aspect | Curvature | TWI | Dist. to River | Dist. to Road | Dist. to Faults | Land Use | Lithology | Soil | Rainfall |
|---|---|---|---|---|---|---|---|---|---|---|---|---|
| Elevation | 1 | - | - | - | - | - | - | - | - | - | - | - |
| Slope | 0.619 | 1 | - | - | - | - | - | - | - | - | - | - |
| Aspect | −0.095 | −0.141 | 1 | - | - | - | - | - | - | - | - | - |
| Curvature | −0.067 | −0.039 | 0.468 | 1 | - | - | - | - | - | - | - | - |
| TWI | −0.470 | −0.662 | 0.054 | −0.050 | 1 | - | - | - | - | - | - | - |
| Distance to river | −0.288 | −0.344 | 0.044 | −0.058 | 0.613 | 1 | - | - | - | - | - | - |
| Distance to road | 0.017 | −0.240 | 0.088 | −0.074 | 0.417 | 0.303 | 1 | - | - | - | - | - |
| Distance to faults | −0.469 | −0.517 | 0.085 | −0.005 | 0.827 | 0.513 | 0.413 | 1 | - | - | - | - |
| Land use | −0.409 | −0.262 | 0.118 | 0.071 | −0.044 | −0.032 | −0.242 | −0.075 | 1 | - | - | - |
| Lithology | −0.107 | −0.298 | −0.006 | −0.108 | 0.541 | 0.328 | 0.416 | 0.467 | −0.290 | 1 | - | - |
| Soil | −0.548 | −0.541 | 0.109 | −0.033 | 0.690 | 0.555 | 0.288 | 0.658 | 0.134 | 0.270 | 1 | - |
| Rainfall | 0.022 | 0.277 | −0.142 | 0.132 | −0.393 | −0.162 | −0.188 | −0.343 | 0.183 | −0.214 | −0.447 | 1 |
| Conditioning Factors | Collinearity Statistics | |
|---|---|---|
| Tolerance | VIF | |
| Elevation | 0.408 | 2.452 |
| Slope | 0.383 | 2.612 |
| Aspect | 0.701 | 1.427 |
| Curvature | 0.718 | 1.393 |
| TWI | 0.176 | 5.683 |
| Distance to river | 0.532 | 1.880 |
| Distance to road | 0.672 | 1.487 |
| Distance to faults | 0.214 | 4.665 |
| Land use | 0.612 | 1.634 |
| Lithology | 0.597 | 1.676 |
| Soil | 0.264 | 3.783 |
| Rainfall | 0.578 | 1.730 |
| Statistical Measure | Training Dataset | |||||||
|---|---|---|---|---|---|---|---|---|
| Model Ratio | Rank | |||||||
| 50:50 | 60:40 | 70:30 | 80:20 | 50:50 | 60:40 | 70:30 | 80:20 | |
| Sensitivity | 0.806 | 0.854 | 0.878 | 0.873 | 4 | 3 | 1 | 2 |
| Specificity | 0.744 | 0.860 | 0.878 | 0.959 | 4 | 3 | 2 | 1 |
| Accuracy | 0.771 | 0.857 | 0.878 | 0.911 | 4 | 3 | 2 | 1 |
| Positive Predictive Value | 0.714 | 0.854 | 0.878 | 0.965 | 4 | 3 | 2 | 1 |
| Negative predictive value | 0.829 | 0.860 | 0.878 | 0.855 | 4 | 2 | 1 | 3 |
| AUC | 0.829 | 0.872 | 0.918 | 0.931 | 4 | 3 | 2 | 1 |
| Kappa statistic | 0.543 | 0.714 | 0.755 | 0.821 | 4 | 3 | 2 | 1 |
| Rank Total | 28 | 20 | 12 | 10 | ||||
| Compound factor (CF) | 4.00 | 2.86 | 1.71 | 1.43 | ||||
| Priority Rank | 4 | 3 | 2 | 1 | ||||
| Testing dataset | ||||||||
| Sensitivity | 0.906 | 0.923 | 0.909 | 0.923 | 3 | 1 | 2 | 1 |
| Specificity | 0.842 | 0.833 | 0.950 | 0.933 | 3 | 4 | 1 | 2 |
| Accuracy | 0.871 | 0.875 | 0.929 | 0.929 | 3 | 2 | 1 | 1 |
| Positive Predictive Value | 0.829 | 0.828 | 0.952 | 0.923 | 3 | 4 | 1 | 2 |
| Negative predictive value | 0.914 | 0.926 | 0.905 | 0.933 | 3 | 2 | 2 | 1 |
| AUC | 0.976 | 0.977 | 0.957 | 0.964 | 2 | 1 | 4 | 3 |
| Kappa statistic | 0.743 | 0.751 | 0.857 | 0.858 | 4 | 3 | 2 | 1 |
| Rank Total | 21 | 17 | 13 | 11 | ||||
| Compound factor (CF) | 3.00 | 2.43 | 1.86 | 1.57 | ||||
| Priority Rank | 4 | 3 | 2 | 1 | ||||
Disclaimer/Publisher’s Note: The statements, opinions and data contained in all publications are solely those of the individual author(s) and contributor(s) and not of MDPI and/or the editor(s). MDPI and/or the editor(s) disclaim responsibility for any injury to people or property resulting from any ideas, methods, instructions or products referred to in the content. |
© 2023 by the authors. Licensee MDPI, Basel, Switzerland. This article is an open access article distributed under the terms and conditions of the Creative Commons Attribution (CC BY) license (https://creativecommons.org/licenses/by/4.0/).
Share and Cite
Selamat, S.N.; Abd Majid, N.; Mohd Taib, A. A Comparative Assessment of Sampling Ratios Using Artificial Neural Network (ANN) for Landslide Predictive Model in Langat River Basin, Selangor, Malaysia. Sustainability 2023, 15, 861. https://doi.org/10.3390/su15010861
Selamat SN, Abd Majid N, Mohd Taib A. A Comparative Assessment of Sampling Ratios Using Artificial Neural Network (ANN) for Landslide Predictive Model in Langat River Basin, Selangor, Malaysia. Sustainability. 2023; 15(1):861. https://doi.org/10.3390/su15010861
Chicago/Turabian StyleSelamat, Siti Norsakinah, Nuriah Abd Majid, and Aizat Mohd Taib. 2023. "A Comparative Assessment of Sampling Ratios Using Artificial Neural Network (ANN) for Landslide Predictive Model in Langat River Basin, Selangor, Malaysia" Sustainability 15, no. 1: 861. https://doi.org/10.3390/su15010861
APA StyleSelamat, S. N., Abd Majid, N., & Mohd Taib, A. (2023). A Comparative Assessment of Sampling Ratios Using Artificial Neural Network (ANN) for Landslide Predictive Model in Langat River Basin, Selangor, Malaysia. Sustainability, 15(1), 861. https://doi.org/10.3390/su15010861

