Hierarchical Component Model (HCM) of Career Success and the Moderating Effect of Gender, from the Perspective of University Alumni: Multigroup Analysis and Empirical Evidence from Quevedo, Ecuador
Abstract
1. Introduction
2. Literature Review and Hypothesis Development
2.1. Career Success
2.2. Objective Career Success
2.2.1. Education and Job Performance
2.2.2. Learning and Compensation
2.2.3. Hard Skills Development
| Code | Description | References |
|---|---|---|
| Education and Job Performance | ||
| EJP_1 | Relationship between job and professional training field. | [56,95,107] |
| EJP_2 | Job related to education level. | [108,109] |
| EJP_3 | Level of use of knowledge and acquired skills acquired during training. | [110,111] |
| Learning and Compensation | ||
| LC_1 | Have a good salary. | [56,93,96] |
| LC_2 | Have a good hierarchical level in the company. | [56,112,113] |
| LC_3 | Diplomas, Masters or doctorates. | [56,100,114] |
| LC_4 | Number of years of study to obtain professional degree. | [115,116] |
| Hard Skills Development | ||
| HSD_1 | High level of knowledge of information and communication technologies. | [56,100,117] |
| HSD_2 | Have a high level of foreign language knowledge. | [56,91,100] |
| HSD_3 | Have graduated from university with good grades. | [18,56,114] |
2.3. Subjective Career Success
2.3.1. Interpersonal and Leadership Communication Skills
2.3.2. Success at Work
2.3.3. Satisfaction and Self-Fulfillment
| Code | Description | References |
|---|---|---|
| Interpersonal and Leadership Communication skills | ||
| ILCS_1 | Negociation skills: The person has the skills to negotiate andresolve disagreements at work. | [56,69,130] |
| ILCS_2 | Teamwork: Ability to create group synergies. | [56,131,132] |
| ILCS_3 | Persuasion skills: The person applies persuasion tactics at work. | [56,132,133] |
| ILCS_4 | Optimism: Persistence in the achievement of the objectives. | [56,134,135] |
| ILCS_5 | Achievement: Effort to achieve a standard of excellence. | [56,87,130] |
| ILCS_6 | An attitude of detecting the feelings and perspectives of others and taking an active interest in their concerns. | [56,132,133] |
| ILCS_7 | Own control of emotions: Keeping control of disruptive emotions and impulses. | [56,132,133] |
| ILCS_8 | Recognizing strengths and limitations at work. | [56,132,133] |
| ILCS_9 | Satisfaction with helping society: Career success relates to the personal satisfaction and the contribution of work to the society. | [45,56,136] |
| Success at work | ||
| SW_1 | Organizational support: Feeling supported by the administration. | [56,70,130] |
| SW_2 | Hierarchical success: Satisfaction with promotions. | [8,56,137] |
| SW_3 | The person has the confidence of superiors at work. | [56,69,130] |
| SW_4 | Financial success: Earning as much as the person thinks the work is worth. | [8,56,138] |
| SW_5 | Organizational hierarchy: Satisfaction with organizational hierarchy. | [56,139,140] |
| Satisfaction and Self-fulfillment | ||
| SSF_1 | Professional satisfaction: Satisfaction with career success. | [56,113,141] |
| SSF_2 | Goals fulfilment: Achieving professional career goals. | [56,128,142] |
| SSF_3 | Satisfaction with life: Life close to the ideal. | [56,136,143] |
| SSF_4 | Professional vitality: Energy during work. | [56,144,145] |
| SSF_5 | Liking the job the person does. | [56,145,146] |
| SSF_6 | Identification with work: Linking the job to one’s existence and identity. | [13,56,147] |
2.4. Gender as a Moderating Variable
3. Materials and Methods
3.1. Research Design
3.2. Analytic Procedure
3.3. Participants
3.4. Measures, Sample and Data Collection
4. Results
4.1. Factor Analysis for Dimension Reduction
4.2. Analytical Procedure
4.3. Model Estimation and Evaluation of Results
4.3.1. Results and Evaluation of the Measurement Model
4.3.2. Results and Evaluation of the Structural Model
4.4. Analysis of the Predictive Validity of the Model
4.5. Multigroup Analysis
5. Discussion and Conclusions
6. Limitations and Future Research
Supplementary Materials
Author Contributions
Funding
Institutional Review Board Statement
Informed Consent Statement
Data Availability Statement
Acknowledgments
Conflicts of Interest
References
- Dumford, A.D.; Miller, A.L. Assessing Alumni Success: Income Is NOT the Only Outcome! Assess. Eval. High Educ. 2017, 42, 195–207. [Google Scholar] [CrossRef]
- CACES Modelo de Evaluación Externa 2024 con Fines de Acreditación para los Institutos Superiores Técnicos y Tecnológicos. 2021. Available online: https://www.caces.gob.ec/wp-content/uploads/Documents/2022/DOCUMENTOS%20WEB%20INSTITUTOS/Modelo%202024%20aprobado%20por%20el%20pleno%20(1).pdf (accessed on 1 November 2022).
- Abele, A.E.; Spurk, D. How Do Objective and Subjective Career Success Interrelate over Time? J. Occup. Organ Psychol. 2009, 82, 803–824. [Google Scholar] [CrossRef]
- Ng, T.W.H.; Eby, L.T.; Sorensen, K.L.; Feldman, D.C. Predictors of Objective and Subjective Career Success: A Meta-Analysis. Pers. Psychol. 2005, 58, 367–408. [Google Scholar] [CrossRef]
- Spurk, D.; Hirschi, A.; Dries, N. Antecedents and Outcomes of Objective Versus Subjective Career Success: Competing Perspectives and Future Directions. J. Manag. 2019, 45, 35–69. [Google Scholar] [CrossRef]
- Laumann, E.O.; Rapoport, R.N. The Institutional Effect on Career Achievement of Technologists. Hum. Relat. 1968, 21, 227–239. [Google Scholar] [CrossRef]
- Dennerstein, L.; Lehert, P.; Orams, R.; Ewing, J.; Burrows, G. Practice Patterns and Family Life—A Survey of Melbourne Medical Graduates. Med. J. Aust. 1989, 151, 386–390. [Google Scholar] [CrossRef] [PubMed]
- Gattiker, U.E.; Larwood, L. Subjective Career Success: A Study of Managers and Support Personnel. J. Bus. Psychol. 1986, 1, 78–94. [Google Scholar] [CrossRef]
- Aryee, S.; Chay, Y.W.; Tan, H.H. An Examination of the Antecedents of Subjective Career Success Among a Managerial Sample in Singapore. Hum. Relat. 1994, 47, 487–509. [Google Scholar] [CrossRef]
- Orser, B.; Leck, J. Gender Influences on Career Success Outcomes. Gend. Manag. Int. J. 2010, 25, 386–407. [Google Scholar] [CrossRef]
- Dan, X.; Xu, S.; Liu, J.; Hou, R.; Liu, Y.; Ma, H. Relationships among Structural Empowerment, Innovative Behaviour, Self-Efficacy, and Career Success in Nursing Field in Mainland China. Int. J. Nurs. Pract. 2018, 24, e12674. [Google Scholar] [CrossRef]
- Nyberg, A.; Magnusson Hanson, L.L.; Leineweber, C.; Johansson, G. Do Predictors of Career Success Differ between Swedish Women and Men? Data from the Swedish Longitudinal Occupational Survey of Health (SLOSH). PLoS ONE 2015, 10, e0140516. [Google Scholar] [CrossRef] [PubMed]
- Judiesch, M.K.; Lyness, K.S. Left Behind? The Impact of Leaves of Absence on Managers’ Career Success. Acad. Manag. J. 1999, 42, 641–651. [Google Scholar] [CrossRef]
- Hair, J.F.; Sarstedt, M.; Ringle, C.M. Rethinking Some of the Rethinking of Partial Least Squares. Eur. J. Mark. 2019, 53, 566–584. [Google Scholar] [CrossRef]
- Hughes, E.C. Institutional Office and the Person. Am. J. Sociol. 1937, 43, 404–413. [Google Scholar] [CrossRef]
- Hughes, E.C. Men and Their Work; Free Press: Glencoe, IL, USA, 1958. [Google Scholar]
- Wolff, H.-G.; Moser, K. Effects of Networking on Career Success: A Longitudinal Study. J. Appl. Psychol. 2009, 94, 196–206. [Google Scholar] [CrossRef]
- Nabi, G.R. An Investigation into the Differential Profile of Predictors of Objective and Subjective Career Success. Career Dev. Int. 1999, 4, 212–225. [Google Scholar] [CrossRef]
- Golden, T.D.; Eddleston, K.A. Is There a Price Telecommuters Pay? Examining the Relationship between Telecommuting and Objective Career Success. J. Vocat. Behav. 2020, 116, 103348. [Google Scholar] [CrossRef]
- van Dierendonck, D.; van der Gaast, E. Goal Orientation, Academic Competences and Early Career Success. Career Dev. Int. 2013, 18, 694–711. [Google Scholar] [CrossRef]
- Chughtai, A. Authentic Leadership, Career Self-Efficacy and Career Success: A Cross-Sectional Study. Career Dev. Int. 2018, 23, 595–607. [Google Scholar] [CrossRef]
- Abele, A.E.; Wiese, B.S. The Nomological Network of Self-Management Strategies and Career Success. J. Occup. Organ. Psychol. 2008, 81, 733–749. [Google Scholar] [CrossRef]
- Abele, A.E.; Spurk, D.; Volmer, J. The Construct of Career Success: Measurement Issues and an Empirical Example. Z. Arb. 2011, 43, 195–206. [Google Scholar] [CrossRef]
- Hall, D.T. Careers In and Out of Organizations; Sage: Thousand Oaks, CA, USA, 2002; ISBN 0761915478. [Google Scholar]
- Korman, A.K.; Wittig-Berman, U.; Lang, D. Career Success and Personal Failure: Alienation in Professionals and Managers. Acad. Manag. J. 1981, 24, 342–360. [Google Scholar] [CrossRef]
- Van Maanen, J.E.; Schein, E.H. Toward a Theory of Organizational Socialization; Massachusetts Institute of Technology: Cambridge, MA, USA, 1977. [Google Scholar]
- Abele, A.E.; Spurk, D. The Longitudinal Impact of Self-Efficacy and Career Goals on Objective and Subjective Career Success. J. Vocat. Behav. 2009, 74, 53–62. [Google Scholar] [CrossRef]
- Zacher, H. Career Adaptability Predicts Subjective Career Success above and beyond Personality Traits and Core Self-Evaluations. J. Vocat. Behav. 2014, 84, 21–30. [Google Scholar] [CrossRef]
- Rigotti, T.; Korek, S.; Otto, K. Career-Related Self-Efficacy, Its Antecedents and Relationship to Subjective Career Success in a Cross-Lagged Panel Study. Int. J. Hum. Resour. Manag. 2020, 31, 2645–2672. [Google Scholar] [CrossRef]
- Allen, T.D.; Lentz, E.; Day, R. Career Success Outcomes Associated With Mentoring Others. J. Career Dev. 2006, 32, 272–285. [Google Scholar] [CrossRef]
- Orpen, C. The Effects of Mentoring on Employees’ Career Success. J. Soc. Psychol. 1995, 135, 667–668. [Google Scholar] [CrossRef]
- Seibert, S.E.; Crant, J.M.; Kraimer, M.L. Proactive Personality and Career Success. J. Appl. Psychol. 1999, 84, 416–427. [Google Scholar] [CrossRef]
- Sutin, A.R.; Costa, P.T.; Miech, R.; Eaton, W.W. Personality and Career Success: Concurrent and Longitudinal Relations. Eur. J. Pers. 2009, 23, 71–84. [Google Scholar] [CrossRef]
- Chen, Q.; Beaty, R.E.; Wei, D.; Yang, J.; Sun, J.; Liu, W.; Yang, W.; Zhang, Q.; Qiu, J. Longitudinal Alterations of Frontoparietal and Frontotemporal Networks Predict Future Creative Cognitive Ability. Cereb. Cortex 2018, 28, 103–115. [Google Scholar] [CrossRef]
- Chen, M.-H.; Chang, Y.-Y.; Lo, Y.-H. Creativity Cognitive Style, Conflict, and Career Success for Creative Entrepreneurs. J. Bus. Res. 2015, 68, 906–910. [Google Scholar] [CrossRef]
- Spurk, D.; Kauffeld, S.; Barthauer, L.; Heinemann, N.S.R. Fostering Networking Behavior, Career Planning and Optimism, and Subjective Career Success: An Intervention Study. J. Vocat. Behav. 2015, 87, 134–144. [Google Scholar] [CrossRef]
- Forret, M.L.; Dougherty, T.W. Networking Behaviors and Career Outcomes: Differences for Men and Women? J. Organ. Behav. 2004, 25, 419–437. [Google Scholar] [CrossRef]
- Gault, J.; Redington, J.; Schlager, T. Undergraduate Business Internships and Career Success: Are They Related? J. Mark. Educ. 2000, 22, 45–53. [Google Scholar] [CrossRef]
- Baroudi, J.J.; Igbaria, M. An Examination of Gender Effects on Career Success of Information Systems Employees. J. Manag. Inf. Syst. 1994, 11, 181–201. [Google Scholar] [CrossRef]
- Melamed, T. Career Success: The Moderating Effect of Gender. J. Vocat. Behav. 1995, 47, 35–60. [Google Scholar] [CrossRef]
- Greenhaus, J.H.; Parasuraman, S.; Wormley, W.M. Effects of Race on Organizational Experiences, Job Performance Evaluations, and Career Outcomes. Acad. Manag. J. 1990, 33, 64–86. [Google Scholar] [CrossRef]
- Turban, D.B.; Dougherty, T.W. Role of Protégé Personality in Receipt of Mentoring and Career Success. Acad. Manag. J. 1994, 37, 688–702. [Google Scholar] [CrossRef]
- Shockley, K.M.; Ureksoy, H.; Rodopman, O.B.; Poteat, L.F.; Dullaghan, T.R. Development of a New Scale to Measure Subjective Career Success: A Mixed-Methods Study. J. Organ. Behav. 2016, 37, 128–153. [Google Scholar] [CrossRef]
- Spurk, D.; Abele, A.E.; Volmer, J. The Career Satisfaction Scale: Longitudinal Measurement Invariance and Latent Growth Analysis. J. Occup. Organ. Psychol. 2011, 84, 315–326. [Google Scholar] [CrossRef]
- Dries, N.; Pepermans, R.; Carlier, O. Career Success: Constructing a Multidimensional Model. J. Vocat. Behav. 2008, 73, 254–267. [Google Scholar] [CrossRef]
- Frear, K.A.; Paustian-Underdahl, S.C.; Heggestad, E.D.; Walker, L.S. Gender and Career Success: A Typology and Analysis of Dual Paradigms. J. Organ. Behav. 2019, 40, 400–416. [Google Scholar] [CrossRef]
- Dan, X.; Xu, S.; Liu, J.; Hou, R.; Liu, Y.; Ma, H. Innovative Behaviour and Career Success: Mediating Roles of Self-Efficacy and Colleague Solidarity of Nurses. Int. J. Nurs. Sci. 2018, 5, 275–280. [Google Scholar] [CrossRef] [PubMed]
- Becker, J.-M.; Klein, K.; Wetzels, M. Hierarchical Latent Variable Models in PLS-SEM: Guidelines for Using Reflective-Formative Type Models. Long Range Plann. 2012, 45, 359–394. [Google Scholar] [CrossRef]
- Hair, J.F.; Sarstedt, M.; Hopkins, L.; Kuppelwieser, V.G. Partial Least Squares Structural Equation Modeling (PLS-SEM). Eur. Bus. Rev. 2014, 26, 106–121. [Google Scholar] [CrossRef]
- Henseler, J. Partial Least Squares Path Modeling: Quo Vadis? Qual. Quant. 2018, 52, 1–8. [Google Scholar] [CrossRef]
- Hair, J.F.; Risher, J.J.; Sarstedt, M.; Ringle, C.M. When to Use and How to Report the Results of PLS-SEM. Eur. Bus. Rev. 2019, 31, 2–24. [Google Scholar] [CrossRef]
- Hair, J.F.; Hult, G.T.M.; Ringle, C.M.; Sarstedt, M.; Thiele, K.O. Mirror, Mirror on the Wall: A Comparative Evaluation of Composite-Based Structural Equation Modeling Methods. J. Acad. Mark. Sci. 2017, 45, 616–632. [Google Scholar] [CrossRef]
- David, M. Women and Gender Equality in Higher Education? Educ. Sci. 2015, 5, 10–25. [Google Scholar] [CrossRef]
- Teelken, C.; Deem, R. All Are Equal, but Some Are More Equal than Others: Managerialism and Gender Equality in Higher Education in Comparative Perspective. Comp. Educ. 2013, 49, 520–535. [Google Scholar] [CrossRef]
- Hirschi, A.; Johnston, C.S.; de Fruyt, F.; Ghetta, A.; Orth, U. Does Success Change People? Examining Objective Career Success as a Precursor for Personality Development. J. Vocat. Behav. 2021, 127, 103582. [Google Scholar] [CrossRef]
- Pico-Saltos, R.; Bravo-Montero, L.; Montalván-Burbano, N.; Garzás, J.; Redchuk, A. Career Success in University Graduates: Evidence from an Ecuadorian Study in Los Ríos Province. Sustainability 2021, 13, 9337. [Google Scholar] [CrossRef]
- Santos, G.G. Career Barriers Influencing Career Success. Career Dev. Int. 2016, 21, 60–80. [Google Scholar] [CrossRef]
- Briscoe, J.P.; Kaše, R.; Dries, N.; Dysvik, A.; Unite, J.A.; Adeleye, I.; Andresen, M.; Apospori, E.; Babalola, O.; Bagdadli, S.; et al. Here, There, & Everywhere: Development and Validation of a Cross-Culturally Representative Measure of Subjective Career Success. J. Vocat. Behav. 2021, 130, 103612. [Google Scholar] [CrossRef]
- Orpen, C. The Effects of Organizational and Individual Career Management on Career Success. Int. J. Manpow. 1994, 15, 27–37. [Google Scholar] [CrossRef]
- Hennequin, E. What “Career Success” Means to Blue-collar Workers. Career Dev. Int. 2007, 12, 565–581. [Google Scholar] [CrossRef]
- Dossinger, K.; Wanberg, C.R.; Choi, Y.; Leslie, L.M. The Beauty Premium: The Role of Organizational Sponsorship in the Relationship between Physical Attractiveness and Early Career Salaries. J. Vocat. Behav. 2019, 112, 109–121. [Google Scholar] [CrossRef]
- Baghestanian, S.; Popov, S.V. Alma Mat(t)Er(s): Determinants of Early Career Success in Economics. SSRN Electron. J. 2014, 1–42. [Google Scholar] [CrossRef]
- Bagdadli, S.; Gianecchini, M. Organizational Career Management Practices and Objective Career Success: A Systematic Review and Framework. Hum. Resour. Manag. Rev. 2019, 29, 353–370. [Google Scholar] [CrossRef]
- Feldman, D.C.; Ng, T.W.H. Careers: Mobility, Embeddedness, and Success. J. Manag. 2007, 33, 350–377. [Google Scholar] [CrossRef]
- Chen, Q.; Yang, S.; Deng, J.; Lu, L.; He, J. Relationships Among Leaders’ and Followers’ Work Engagement and Followers’ Subjective Career Success: A Multilevel Approach. Front. Psychol. 2021, 12, 634350. [Google Scholar] [CrossRef] [PubMed]
- Judge, T.A.; Hurst, C.; Simon, L.S. Does It Pay to Be Smart, Attractive, or Confident (or All Three)? Relationships Among General Mental Ability, Physical Attractiveness, Core Self-Evaluations, and Income. J. Appl. Psychol. 2009, 94, 742–755. [Google Scholar] [CrossRef] [PubMed]
- Walsh, L.C.; Boehm, J.K.; Lyubomirsky, S. Does Happiness Promote Career Success? Revisiting the Evidence. J. Career Assess. 2018, 26, 199–219. [Google Scholar] [CrossRef]
- Al-Hasan; Abubakar, Z.; Shaka, M.; Olowojoba, U.O. Town Planning Education: A Survey Of Students’ Entrance, Performance And Prospects In Auchi Polytechnic, Auchi, Nigeria. Int. J. Sci. Technol. Res. 2013, 2, 273–279. [Google Scholar]
- Seibert, S.E.; Kraimer, M.L. The Five-Factor Model of Personality and Career Success. J. Vocat. Behav. 2001, 58, 1–21. [Google Scholar] [CrossRef]
- Heslin, P.A. Conceptualizing and Evaluating Career Success. J. Organ. Behav. 2005, 26, 113–136. [Google Scholar] [CrossRef]
- Arthur, M.B.; Khapova, S.N.; Wilderom, C.P.M. Career Success in a Boundaryless Career World. J. Organ. Behav. 2005, 26, 177–202. [Google Scholar] [CrossRef]
- Koekemoer, E.; Olckers, C.; Nel, C. Work-Family Enrichment, Job Satisfaction, and Work Engagement: The Mediating Role of Subjective Career Success. Aust. J. Psychol. 2020, 72, 347–358. [Google Scholar] [CrossRef]
- Prommegger, B.; Arshad, D.; Krcmar, H. Understanding boundaryless it professionals: An investigation of personal characteristics, career mobility, and career success. In Proceedings of the 2021 on Computers and People Research Conference, Virtual Event, 30 June 2021; pp. 51–59. Available online: https://dl.acm.org/doi/10.1145/3458026.3462162 (accessed on 1 November 2022).
- Blanco, M.R.; Sastre Castillo, M.A. CEOs’ Experience and Career Success in Latin American Firms. Int. J. Emerg. Mark. 2020, 15, 1083–1104. [Google Scholar] [CrossRef]
- Benson, G.S.; McIntosh, C.K.; Salazar, M.; Vaziri, H. Cultural Values and Definitions of Career Success. Hum. Resour. Manag. J. 2020, 30, 392–421. [Google Scholar] [CrossRef]
- Wang, Y.; Horng, J.; Cheng, S.S.; Killman, L. Factors Influencing Food and Beverage Employees ’ Career Success: A Contextual Perspective. Int. J. Hosp. Manag. 2011, 30, 997–1007. [Google Scholar] [CrossRef]
- Kuijpers, M.A.C.T.; Schyns, B.; Scheerens, J. Career Competencies for Career Success. Career Dev. Q. 2006, 55, 168–178. [Google Scholar] [CrossRef]
- Deutscher, C.; Gürtler, M.; Gürtler, O.; DeVaro, J. Firm Choice and Career Success—Theory and Evidence. Eur. Econ. Rev. 2020, 127, 103470. [Google Scholar] [CrossRef]
- Wille, B.; De Fruyt, F.; Feys, M. Big Five Traits and Intrinsic Success in the New Career Era: A 15-Year Longitudinal Study on Employability and Work—Family Conflict. Appl. Psychol. 2013, 62, 124–156. [Google Scholar] [CrossRef]
- Parasuraman, S.; Purohit, Y.S.; Godshalk, V.M. Work and Family Variables, Entrepreneurial Career Success, and Psychological Well-Being. J. Vocat. Behav. 1996, 48, 275–300. [Google Scholar] [CrossRef]
- Clark, S.C. Work Cultures and Work/Family Balance. J. Vocat. Behav. 2001, 58, 348–365. [Google Scholar] [CrossRef]
- Reiss, L.K.; Schiffinger, M.; Mayrhofer, W.; Rapp, M. Social Inequalities in Careers: Effects of Social Class Origin and Gender on Career Success. Acad. Manag. Proc. 2020, 2020, 17291. [Google Scholar] [CrossRef]
- Delgado, A.; Saletti-Cuesta, L.; López-Fernández, L.A.; Toro-Cárdenas, S.; Luna del Castillo, J.d.D. Professional Success and Gender in Family Medicine. Eval. Health Prof. 2016, 39, 87–99. [Google Scholar] [CrossRef]
- Valcour, M.; Ladge, J.J. Family and Career Path Characteristics as Predictors of Women’s Objective and Subjective Career Success: Integrating Traditional and Protean Career Explanations. J. Vocat. Behav. 2008, 73, 300–309. [Google Scholar] [CrossRef]
- Cho, Y.; Park, J.; Han, S.J.; Sung, M.; Park, C. Women Entrepreneurs in South Korea: Motivations, Challenges and Career Success. Eur. J. Train. Dev. 2021, 45, 97–119. [Google Scholar] [CrossRef]
- Gattiker, U.E. Organizational Careers: Testing a Model of Career Success. Ph.D. Thesis, Claremont Graduate School, Claremont, CA, USA, 2015. [Google Scholar]
- Judge, T.A.; Cable, D.M.; Boudreau, J.W.; Bretz, R.D. An Empirical Investigation of the Predictors of Executive Career Success. Pers. Psychol. 1995, 48, 485–519. [Google Scholar] [CrossRef]
- Judge, T.A.; Bretz, R.D. Political Influence Behavior and Career Success. J. Manag. 1994, 20, 43–65. [Google Scholar] [CrossRef]
- Blickle, G.; Schütte, N.; Wihler, A. Political Will, Work Values, and Objective Career Success: A Novel Approach—The Trait-Reputation-Identity Model. J. Vocat. Behav. 2018, 107, 42–56. [Google Scholar] [CrossRef]
- Dose, E.; Desrumaux, P.; Bernaud, J.L. Effects of Perceived Organizational Support on Objective and Subjective Career Success via Need Satisfaction: A Study Among French Psychologists. J. Employ. Couns. 2019, 56, 144–163. [Google Scholar] [CrossRef]
- Volmer, J.; Spurk, D. Protean and Boundaryless Career Attitudes: Relationships with Subjective and Objective Career Success. Z. Arb. 2011, 43, 207–218. [Google Scholar] [CrossRef]
- Verbruggen, M. Psychological Mobility and Career Success in the ‘New’ Career Climate. J. Vocat. Behav. 2012, 81, 289–297. [Google Scholar] [CrossRef]
- Judge, T.A.; Klinger, R.L.; Simon, L.S. Time Is on My Side: Time, General Mental Ability, Human Capital, and Extrinsic Career Success. J. Appl. Psychol. 2010, 95, 92–107. [Google Scholar] [CrossRef]
- Igbaria, M.; Greenhaus, J.H.; Parasuraman, S. Career Orientations of MIS Employees: An Empirical Analysis. MIS Q. 1991, 15, 151. [Google Scholar] [CrossRef]
- Danziger, N.; Valency, R. Career Anchors: Distribution and Impact on Job Satisfaction, the Israeli Case. Career Dev. Int. 2006, 11, 293–303. [Google Scholar] [CrossRef]
- Judge, T.A.; Hurst, C. Capitalizing on One’s Advantages: Role of Core Self-Evaluations. J. Appl. Psychol. 2007, 92, 1212–1227. [Google Scholar] [CrossRef] [PubMed]
- Parker, B.; Chusmir, L.H. Motivation Needs and Their Relationship to Life Success. Hum. Relat. 1991, 44, 1301–1312. [Google Scholar] [CrossRef]
- Snell, S.A.; Dean, J.W. Strategic Compensation for Integrated Manufacturing: The Moderating Effects of Jobs and Organizational Inertia. Acad. Manag. J. 1994, 37, 1109–1140. [Google Scholar] [CrossRef]
- Jerez-Gómez, P.; Céspedes-Lorente, J.; Valle-Cabrera, R. Organizational Learning and Compensation Strategies: Evidence from the Spanish Chemical Industry. Glob. Bus. Organ. Excell. 2007, 26, 51–72. [Google Scholar] [CrossRef]
- Psacharopoulos, G.; Patrinos, H.A. Returns to Investment in Education: A Further Update. Educ. Econ. 2004, 12, 111–134. [Google Scholar] [CrossRef]
- Lee, L.S.; Pusek, S.N.; McCormack, W.T.; Helitzer, D.L.; Martina, C.A.; Dozier, A.M.; Ahluwalia, J.S.; Schwartz, L.S.; Mcmanus, L.M.; Reynolds, B.D.; et al. Clinical and Translational Scientist Career Success: Metrics for Evaluation. Clin. Transl. Sci. 2012, 5, 400–407. [Google Scholar] [CrossRef]
- López-Bassols, V. ICT Skills and Employment; OECD Publishing: Paris, France, 2002. [Google Scholar]
- Weiß, P.; Dolan, D.; Stucky, W.; Bumann, P. ICT Skills Certification in Europe, EUR-OP. In Proceedings of the European e-Skills 2006 Conference, Thessaloniki, Greece, 5–6 October 2006; ISBN 9289604344. [Google Scholar]
- Brown, C.L.; Ward, N.; Nam, B.H. “Only English Counts”: The Impact of English Hegemony on South-Korean Athletes. Int. J. Comp. Educ. Dev. 2019, 21, 222–235. [Google Scholar] [CrossRef]
- Gayani Fernando, N.; Amaratunga, D.; Haigh, R. The Career Advancement of the Professional Women in the UK Construction Industry. J. Eng. Des. Technol. 2014, 12, 53–70. [Google Scholar] [CrossRef]
- Betti, A.; Biderbost, P.; García Domonte, A. Can Active Learning Techniques Simultaneously Develop Students’ Hard and Soft Skills? Evidence from an International Relations Class. PLoS ONE 2022, 17, e0265408. [Google Scholar] [CrossRef]
- Dyke, L.S.; Murphy, S.A. How We Define Success: A Qualitative Study of What Matters Most to Women and Men. Sex Roles 2006, 55, 357–371. [Google Scholar] [CrossRef]
- Neumann, G.; Olitsky, N.; Robbins, S. Job Congruence, Academic Achievement, and Earnings. Labour Econ. 2009, 16, 503–509. [Google Scholar] [CrossRef]
- Tokar, D.M.; Subich, L.M. Relative Contributions of Congruence and Personality Dimensions to Job Satisfaction. J. Vocat. Behav. 1997, 50, 482–491. [Google Scholar] [CrossRef]
- Mora, T.; Ferrer-i-Carbonell, A. The Job Satisfaction Gender Gap among Young Recent University Graduates: Evidence from Catalonia. J. Socio-Econ. 2009, 38, 581–589. [Google Scholar] [CrossRef]
- Backes-Gellner, U.; Geel, R. A Comparison of Career Success between Graduates of Vocational and Academic Tertiary Education. Oxf. Rev. Educ. 2014, 40, 266–291. [Google Scholar] [CrossRef]
- Rafferty, A.E.; Griffin, M.A. Perceptions of Organizational Change: A Stress and Coping Perspective. J. Appl. Psychol. 2006, 91, 1154–1162. [Google Scholar] [CrossRef] [PubMed]
- Sturges, J. What It Means to Succeed: Personal Conceptions of Career Success Held by Male and Female Managers at Different Ages. Br. J. Manag. 1999, 10, 239–252. [Google Scholar] [CrossRef]
- Card, D. Estimating the Return to Schooling: Progress on Some Persistent Econometric Problems. Econometrica 2001, 69, 1127–1160. [Google Scholar] [CrossRef]
- Schworm, S.K.; Cadin, L.; Carbone, V.; Festing, M.; Leon, E.; Muratbekova-Touron, M. The Impact of International Business Education on Career Success—Evidence from Europe. Eur. Manag. J. 2017, 35, 493–504. [Google Scholar] [CrossRef]
- Allen, J.; Coenen, J. Employability and mobility of bachelor graduates in the Netherlands. In Employability and Mobility of Bachelor Graduates in Europe; SensePublishers: Rotterdam, The Netherlands, 2011; pp. 171–183. [Google Scholar]
- Buddeberg-Fischer, B.; Stamm, M.; Buddeberg, C.; Klaghofer, R. Career-Success Scale—A New Instrument to Assess Young Physicians’ Academic Career Steps. BMC Health Serv. Res. 2008, 8, 120. [Google Scholar] [CrossRef]
- Peluchette, J.V.E. Subjective Career Success: The Influence of Individual Difference, Family, and Organizational Variables. J. Vocat. Behav. 1993, 43, 198–208. [Google Scholar] [CrossRef]
- Daut, A.; Mokhtar, S.S.M.; Pangil, F. Attainment of Capital and Competency towards Intrinsic Career Success. J. Emerg. Econ. Islam. Res. 2014, 2, 95. [Google Scholar] [CrossRef]
- Kraimer, M.L.; Greco, L.; Seibert, S.E.; Sargent, L.D. An Investigation of Academic Career Success: The New Tempo of Academic Life. Acad. Manag. Learn. Educ. 2019, 18, 128–152. [Google Scholar] [CrossRef]
- Boyle, D.M.; Carpenter, B.W.; Mahoney, D.P. Developing the Communication Skills Required for Sustainable Career Success. Manag. Account. Q. 2017, 19, 1. [Google Scholar]
- World Health Organization. Life Skills Education: Planning for Research as an Integral Part of Life Skills Education Development, Implementation and Maintenance; World Health Organization: Geneva, Switzerland, 1996. [Google Scholar]
- World Health Organization. Skills for Health: Skills-Based Health Education Including Life Skills: An Important Component of a Child-Friendly/Health-Promoting School; World Health Organization: Geneva, Switzerland, 2003. [Google Scholar]
- Schomburg, H. The Professional Success of Higher Education Graduates. Eur. J. Educ. 2007, 42, 35–57. [Google Scholar] [CrossRef]
- Liu, J.; Liu, Y. Perceived Organizational Support and Intention to Remain: The Mediating Roles of Career Success and Self-Esteem. Int. J. Nurs. Pract. 2016, 22, 205–214. [Google Scholar] [CrossRef]
- Byrne, Z.S.; Dik, B.J.; Chiaburu, D.S. Alternatives to Traditional Mentoring in Fostering Career Success. J. Vocat. Behav. 2008, 72, 429–442. [Google Scholar] [CrossRef]
- Bao, H.; Cai, H.; Dewall, C.N.; Gu, R.; Chen, J.; Luo, Y.L.L. Name Uniqueness Predicts Career Choice and Career Achievement. PsyArXiv 2020. preprint. [Google Scholar] [CrossRef]
- Boudreau, J.W.; Boswell, W.R.; Judge, T.A. Effects of Personality on Executive Career Success in the United States and Europe. J. Vocat. Behav. 2001, 58, 53–81. [Google Scholar] [CrossRef]
- Srikanth, A.P.B.; Israel, D. Career Commitment & Career Success: Mediating Role of Career Satisfaction. Indian J. Ind. Relat. 2012, 48, 137–149. [Google Scholar]
- Hogan, R.; Chamorro-Premuzic, T.; Kaiser, R.B. Employability and Career Success: Bridging the Gap Between Theory and Reality. Ind. Organ. Psychol. 2013, 6, 3–16. [Google Scholar] [CrossRef]
- Gerli, F.; Bonesso, S.; Pizzi, C. Boundaryless Career and Career Success: The Impact of Emotional and Social Competencies. Front. Psychol. 2015, 6, 1304. [Google Scholar] [CrossRef][Green Version]
- Romanelli, F.; Cain, J.; Smith, K.M. Emotional Intelligence as a Predictor of Academic and/or Professional Success. Am. J. Pharm. Educ. 2006, 70, 69. [Google Scholar] [CrossRef] [PubMed]
- Judge, T.A.; Higgins, C.A.; Thoresen, C.J.; Barrick, M.R. The Big Five Personality Traits, General Mental Ability, and Career Success Across the Life Span. Pers. Psychol. 1999, 52, 621–652. [Google Scholar] [CrossRef]
- Boehm, J.K.; Lyubomirsky, S. Does Happiness Promote Career Success? J. Career Assess. 2008, 16, 101–116. [Google Scholar] [CrossRef]
- Rigotti, T.; Schyns, B.; Mohr, G. A Short Version of the Occupational Self-Efficacy Scale: Structural and Construct Validity Across Five Countries. J. Career Assess. 2008, 16, 238–255. [Google Scholar] [CrossRef]
- Kram, K.E.; Wasserman, I.C.; Yip, J. Metaphors of Identity and Professional Practice. J. Appl. Behav. Sci. 2012, 48, 304–341. [Google Scholar] [CrossRef]
- Vallerand, R.J.; Houlfort, N.; Fores, J. Passion at Work. Emerg. Perspect. Values Organ. 2003, 6, 175–204. [Google Scholar]
- Rossenkhan, Z.; Au, W.C.; Ahmed, P.K. Unbundling Subjective Career Success: A Sequential Mediation Analysis. Eur. Bus. Rev. 2021, 33. [Google Scholar] [CrossRef]
- Grimland, S.; Vigoda-Gadot, E.; Baruch, Y. Career Attitudes and Success of Managers: The Impact of Chance Event, Protean, and Traditional Careers. Int. J. Hum. Resour. Manag. 2012, 23, 1074–1094. [Google Scholar] [CrossRef]
- Bozionelos, N. The Relationship between Disposition and Career Success: A British Study. J. Occup. Organ. Psychol. 2004, 77, 403–420. [Google Scholar] [CrossRef]
- van den Born, A.; van Witteloostuijn, A. Drivers of Freelance Career Success. J. Organ. Behav. 2013, 34, 24–46. [Google Scholar] [CrossRef]
- Saifuddin, S.M.; Dyke, L.S.; Rasouli, M. Gender and Careers: A Study of Persistence in Engineering Education in Bangladesh. Gend. Manag. Int. J. 2013, 28, 188–209. [Google Scholar] [CrossRef]
- Russell, J.E.A. Promoting Subjective Well-Being at Work. J. Career Assess. 2008, 16, 117–131. [Google Scholar] [CrossRef]
- Lindholm, J.A. Perceived Organizational Fit: Nurturing the Minds, Hearts, and Personal Ambitions of University Faculty. Rev. High Ed. 2003, 27, 125–149. [Google Scholar] [CrossRef]
- Baruch, Y.; Grimland, S.; Vigoda-Gadot, E. Professional Vitality and Career Success: Mediation, Age and Outcomes. Eur. Manag. J. 2014, 32, 518–527. [Google Scholar] [CrossRef]
- Poon, J.M.L.; Briscoe, J.P.; Abdul-Ghani, R.; Jones, E.A. Meaning and Determinants of Career Success: A Malaysian Perspective. Rev. Psicol. Trab. Organ. 2015, 31, 21–29. [Google Scholar] [CrossRef]
- Forest, J.; Mageau, G.A.; Sarrazin, C.; Morin, E.M. “Work Is My Passion”: The Different Affective, Behavioural, and Cognitive Consequences of Harmonious and Obsessive Passion toward Work. Can. J. Adm. Sci./Rev. Can. Sci. L’adm. 2011, 28, 27–40. [Google Scholar] [CrossRef]
- Sherman, C.L. The Impact of Gender on the Relationship Between Emotional Intelligence, Cultural Intelligence, Psychological Empowerment and Career Success. Ph.D. Thesis, Saint Leo University, St Leo, FL, USA, 2022. [Google Scholar]
- Beregovskaya, T.; Grishaeva, S.; Smbatyan, S. Gender and Career: Trends in Digital Society. Wisdom 2022, 2, 21–29. [Google Scholar] [CrossRef]
- Lohmöller, J.-B. Latent Variable Path Modeling with Partial Least Squares; Springer Science & Business Media: Berlin/Heidelberg, Germany, 1989; ISBN 3642525121. [Google Scholar]
- Sarstedt, M.; Henseler, J.; Ringle, C.M. Multigroup Analysis in Partial Least Squares (PLS) Path Modeling: Alternative Methods and Empirical Results. In Measurement and Research Methods in International Marketing; Emerald Group Publishing Limited: Bingley, UK, 2011; pp. 195–218. [Google Scholar]
- Sabando-Vera, D.; Yonfa-Medranda, M.; Montalván-Burbano, N.; Albors-Garrigos, J.; Parrales-Guerrero, K. Worldwide Research on Open Innovation in SMEs. J. Open Innov. Technol. Mark. Complex. 2022, 8, 20. [Google Scholar] [CrossRef]
- Fabrigar, L.R.; Wegener, D.T. Exploratory Factor Analysis; Oxford University Press: Oxford, UK, 2011; ISBN 0199813515. [Google Scholar]
- Ringle, C.M.; Da Silva, D.; Bido, D.D.S. Structural Equation Modeling with the SmartPLS. Braz. J. Mark. 2015, 13, 56–73. [Google Scholar] [CrossRef]
- Ringle, C.M.; Sarstedt, M.; Straub, D. Editor’s Comments: A Critical Look at the Use of PLS-SEM in “MIS Quarterly”. MIS Q. 2012, 36, iii–xiv. [Google Scholar] [CrossRef]
- Sarstedt, M.; Hair, J.F.; Cheah, J.-H.; Becker, J.-M.; Ringle, C.M. How to Specify, Estimate, and Validate Higher-Order Constructs in PLS-SEM. Australas. Mark. J. 2019, 27, 197–211. [Google Scholar] [CrossRef]
- Wetzels; Odekerken-Schröder; van Oppen Using PLS Path Modeling for Assessing Hierarchical Construct Models: Guidelines and Empirical Illustration. MIS Q. 2009, 33, 177. [CrossRef]
- Hair, J.F.; Babin, B.J.; Anderson, R.E.; Black, W.C. Multivariate Data Analysis; Cengage Learning EMEA: Andover, UK, 2018. [Google Scholar]
- Jöreskog, K.G. Statistical Analysis of Sets of Congeneric Tests. Psychometrika 1971, 36, 109–133. [Google Scholar] [CrossRef]
- Dijkstra, T.K.; Henseler, J. Consistent Partial Least Squares Path Modeling. MIS Q. 2015, 39, 297–316. [Google Scholar] [CrossRef]
- Fornell, C.; Larcker, D.F. Structural Equation Models with Unobservable Variables and Measurement Error: Algebra and Statistics. J. Mark. Res. 1981, 18, 382–388. [Google Scholar] [CrossRef]
- Henseler, J.; Ringle, C.M.; Sarstedt, M. A New Criterion for Assessing Discriminant Validity in Variance-Based Structural Equation Modeling. J. Acad. Mark. Sci. 2015, 43, 115–135. [Google Scholar] [CrossRef]
- Cepeda Carrión, G.; Henseler, J.; Ringle, C.M.; Roldán, J.L. Prediction-Oriented Modeling in Business Research by Means of PLS Path Modeling: Introduction to a JBR Special Section. J. Bus. Res. 2016, 69, 4545–4551. [Google Scholar] [CrossRef]
- Shmueli, G.; Ray, S.; Velasquez Estrada, J.M.; Chatla, S.B. The Elephant in the Room: Predictive Performance of PLS Models. J. Bus. Res. 2016, 69, 4552–4564. [Google Scholar] [CrossRef]
- Danks, N.P.; Ray, S. Chapter 3 Predictions from Partial Least Squares Models. In Applying Partial Least Squares in Tourism and Hospitality Research; Emerald Publishing Limited: Bingley, UK, 2018; pp. 35–52. [Google Scholar]
- Baron, R.M.; Kenny, D.A. The Moderator–Mediator Variable Distinction in Social Psychological Research: Conceptual, Strategic, and Statistical Considerations. J. Pers. Soc. Psychol. 1986, 51, 1173–1182. [Google Scholar] [CrossRef]
- Cheah, J.-H.; Thurasamy, R.; Memon, M.A.; Chuah, F.; Ting, H. Multigroup Analysis Using SmartPLS: Step-by-Step Guidelines for Business Research. Asian J. Bus. Res. 2020, 10, I–XIX. [Google Scholar] [CrossRef]
- Chin, W.W.; Dibbern, J. An Introduction to a Permutation Based Procedure for Multi-Group PLS Analysis: Results of Tests of Differences on Simulated Data and a Cross Cultural Analysis of the Sourcing of Information System Services between Germany and the USA. In Handbook of Partial Least Squares; Springer: Berlin/Heidelberg, Germany, 2010; pp. 171–193. [Google Scholar]
- Henseler, J.; Ringle, C.M.; Sarstedt, M. Testing Measurement Invariance of Composites Using Partial Least Squares. Int. Mark. Rev. 2016, 33, 405–431. [Google Scholar] [CrossRef]
- INEC. Encuesta de Superficie y Producción Agropecuaria Continua 2020; Instituto Nacional de Estadística y Censos: Quito, Ecuador, 2021. [Google Scholar]
- Hair, J.F.; Black, W.C.; Babin, B.J.; Anderson, R.E.; Tatham, R.L.; Black, W.C. Multivariate Data Analysis, 4th ed.; Prentice-Hall, Inc.: Hoboken, NJ, USA, 1995; ISBN 0023490209. [Google Scholar]
- Lohr, S.L. Sampling: Design and Analysis; Chapman and Hall/CRC: London, UK, 2019. [Google Scholar]
- Kaiser, H.F.; Rice, J. Little Jiffy, Mark Iv. Educ. Psychol. Meas. 1974, 34, 111–117. [Google Scholar] [CrossRef]
- Kaiser, H.F. An Index of Factorial Simplicity. Psychometrika 1974, 39, 31–36. [Google Scholar] [CrossRef]
- Wang, H.; Liu, Q.; Tu, Y. Interpretation of Partial Least-Squares Regression Models with VARIMAX Rotation. Comput. Stat. Data Anal. 2005, 48, 207–219. [Google Scholar] [CrossRef]
- Hagger, M.S.; Orbell, S. A Confirmatory Factor Analysis of the Revised Illness Perception Questionnaire (IPQ-R) in a Cervical Screening Context. Psychol. Health 2005, 20, 161–173. [Google Scholar] [CrossRef]
- Duarte, P.; Amaro, S. Methods for Modelling Reflective-Formative Second Order Constructs in PLS. J. Hosp. Tour. Technol. 2018, 9, 295–313. [Google Scholar] [CrossRef]
- Chin, W.W.; Cheah, J.-H.; Liu, Y.; Ting, H.; Lim, X.-J.; Cham, T.H. Demystifying the Role of Causal-Predictive Modeling Using Partial Least Squares Structural Equation Modeling in Information Systems Research. Ind. Manag. Data Syst. 2020, 120, 2161–2209. [Google Scholar] [CrossRef]
- Diamantopoulos, A.; Sarstedt, M.; Fuchs, C.; Wilczynski, P.; Kaiser, S. Guidelines for Choosing between Multi-Item and Single-Item Scales for Construct Measurement: A Predictive Validity Perspective. J. Acad. Mark. Sci. 2012, 40, 434–449. [Google Scholar] [CrossRef]
- Chin, W.W. How to Write Up and Report PLS Analyses. In Handbook of Partial Least Squares; Springer: Berlin/Heidelberg, Germany, 2010; pp. 655–690. [Google Scholar]
- Kline, R.B. Convergence of Structural Equation Modeling and Multilevel Modeling. In The SAGE Handbook of Innovation in Social Research Methods; SAGE Publications Ltd.: London, UK, 2011; pp. 562–589. [Google Scholar]
- Streukens, S.; Leroi-Werelds, S. Bootstrapping and PLS-SEM: A Step-by-Step Guide to Get More out of Your Bootstrap Results. Eur. Manag. J. 2016, 34, 618–632. [Google Scholar] [CrossRef]
- Shmueli; Koppius Predictive Analytics in Information Systems Research. MIS Q. 2011, 35, 553. [CrossRef]
- Cohen, J. Statistical Power Analysis for the Social Sciences; Routledge: London, UK, 1988. [Google Scholar]
- Ghasemy, M.; Teeroovengadum, V.; Becker, J.-M.; Ringle, C.M. This Fast Car Can Move Faster: A Review of PLS-SEM Application in Higher Education Research. High Educ. 2020, 80, 1121–1152. [Google Scholar] [CrossRef]
- Han, F.; Li, A.; Zhang, D.; Lv, L.; Li, Q.; Sun, J. Relationship between Emotional Labor and Sense of Career Success among Community Nurses in China, Beijing: A Cross-Sectional Study Based on Latent Class Analysis. PLoS ONE 2022, 17, e0268188. [Google Scholar] [CrossRef] [PubMed]
- Hirschi, A.; Nagy, N.; Baumeler, F.; Johnston, C.S.; Spurk, D. Assessing Key Predictors of Career Success. J. Career Assess. 2018, 26, 338–358. [Google Scholar] [CrossRef]
- Spurk, D.; Keller, A.C.; Hirschi, A. Competition in Career Tournaments: Investigating the Joint Impact of Trait Competitiveness and Competitive Psychological Climate on Objective and Subjective Career Success. J. Occup. Organ. Psychol. 2019, 92, 74–97. [Google Scholar] [CrossRef]
- van der Heijden, B.I.J.M.; Notelaers, G.; Peters, P.; Stoffers, J.M.M.; de Lange, A.H.; Froehlich, D.E.; van der Heijde, C.M. Development and Validation of the Short-Form Employability Five-Factor Instrument. J. Vocat. Behav. 2018, 106, 236–248. [Google Scholar] [CrossRef]
- Chauhan, J.; Mishra, G.; Bhakri, S. Career Success of Women: Role of Family Responsibilities, Mentoring, and Perceived Organizational Support. Vis. J. Bus. Perspect. 2022, 26, 105–117. [Google Scholar] [CrossRef]



| Frequency | Percent | |
|---|---|---|
| Gender | ||
| Male | 249 | 56.1 |
| Female | 195 | 43.9 |
| Age | ||
| Bellow 30 | 78 | 17.6 |
| 31 to 40 | 217 | 48.8 |
| 41 to 50 | 101 | 22.7 |
| 51 to 60 | 46 | 10.4 |
| Over 60 | 2 | 0.5 |
| Marital Status | ||
| Single | 159 | 35.9 |
| Married | 180 | 40.6 |
| Widower | 3 | 0.7 |
| Divorced | 27 | 6.1 |
| Free union | 65 | 14.4 |
| Separated | 10 | 2.3 |
| Type of participants’ secondary school | ||
| Public | 308 | 69.7 |
| Fiscomisional | 2 | 0.5 |
| Private | 132 | 29.8 |
| Salary level of current job | ||
| Less than or equal to USD 500 | 55 | 12.4 |
| From USD 501 to 1000 | 95 | 21.4 |
| From USD 1001 to 1500 | 110 | 24.8 |
| From USD 1501 to 2000 | 135 | 30.4 |
| Greater than USD 2000 | 49 | 11.0 |
| Construct | Item | Loading | Cronbach’s Alpha | Rho_A | CR | AVE |
|---|---|---|---|---|---|---|
| EDUCATION AND JOB PERFORMANCE | EJP_1 | 0.719 | 0.731 | 0.752 | 0.848 | 0.651 |
| EJP_2 | 0.867 | |||||
| EJP_3 | 0.828 | |||||
| LEARNING AND COMPENSATION | LC_1 | 0.893 | 0.730 | 0.731 | 0.881 | 0.787 |
| LC_3 | 0.881 | |||||
| HARD SKILLS DEVELOPMENT | HSD_1 | 0.724 | 0.420 | 0.442 | 0.772 | 0.630 |
| HSD_2 | 0.858 | |||||
| INTERPERSONAL AND LEADERSHIP COMMUNICATION SKILLS | ILCS_1 | 0.800 | 0.801 | 0.801 | 0.870 | 0.626 |
| ILCS_2 | 0.800 | |||||
| ILCS_3 | 0.788 | |||||
| ILCS_4 | 0.777 | |||||
| SUCCESS AT WORK | SW_1 | 0.822 | 0.877 | 0.878 | 0.910 | 0.670 |
| SW_2 | 0.841 | |||||
| SW_3 | 0.788 | |||||
| SW_4 | 0.821 | |||||
| SW_5 | 0.821 | |||||
| SATISFACTION AND SELF-FULFILLMENT | SSF_1 | 0.876 | 0.832 | 0.835 | 0.889 | 0.667 |
| SSF_2 | 0.840 | |||||
| SSF_3 | 0.807 | |||||
| SSF_5 | 0.737 |
| Construct | 1_EDUC JOB PERF | 2_LEARN COMP | 3_HARD SKILLS DEVEL | 4_INT LEAD COM SKILLS | 5_SUCCESS WORK | 6_SATIS SELF FULF |
|---|---|---|---|---|---|---|
| 1_EDUC JOB PERF | 0.807 | 0.648 | 0.438 | 0.373 | 0.349 | 0.482 |
| 2_LEARN COMP | 0.484 | 0.887 | 0.358 | 0.392 | 0.412 | 0.517 |
| 3_HARD SKILLS DEVEL | 0.250 | 0.204 | 0.794 | 0.247 | 0.210 | 0.224 |
| 4_INT LEAD COM SKILLS | 0.286 | 0.302 | 0.141 | 0.791 | 0.602 | 0.722 |
| 5_SUCCESS WORK | 0.286 | 0.332 | 0.127 | 0.505 | 0.819 | 0.804 |
| 6_SATIS SELF FULF | 0.380 | 0.403 | 0.131 | 0.588 | 0.688 | 0.817 |
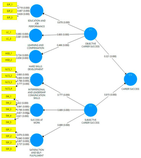
| Construct | R2 a | H b | PC c | p-Value | PCI | f2 | |
|---|---|---|---|---|---|---|---|
| 5.0% | 95.0% | ||||||
| 1_EDUC JOB PERF | 0.77 | H3 (+) | 0.878 | 0.000 | 0.856 | 0.897 | 3.361 |
| 2_LEARN COMP | 0.64 | H4 (+) | 0.800 | 0.000 | 0.767 | 0.830 | 1.778 |
| 3_HARD SKILLS DEVEL | 0.22 | H5 (+) | 0.466 | 0.000 | 0.364 | 0.560 | 0.278 |
| 4_INT LEAD COM SKILLS | 0.60 | H6 (+) | 0.777 | 0.000 | 0.293 | 0.349 | 1.521 |
| 5_SUCCESS WORK | 0.79 | H7 (+) | 0.889 | 0.000 | 0.736 | 0.813 | 3.752 |
| 6_SATIS SELF FULF | 0.79 | H8 (+) | 0.889 | 0.001 | 0.866 | 0.909 | 3.785 |
| 7_OBJECTIVE CAREER SUCCESS | H1 (+) | 0.815 | 0.000 | 0.785 | 0.844 | ||
| 8_SUBJECTIVE CAREER SUCCESS | H2 (+) | 0.321 | 0.000 | 0.870 | 0.908 | ||
| Construct | Q2_Predict |
|---|---|
| 1_EDUC JOB PERF | 0.770 |
| 2_LEARN COMP | 0.638 |
| 3_HARD SKILLS DEVEL | 0.209 |
| 4_INT LEAD COM SKILLS | 0.601 |
| 5_SUCCESS WORK | 0.788 |
| 6_SATIS SELF FULF | 0.789 |
| 9_CAREER SUCCESS | 1.000 |
| H a | Path | PCM b | PCF c | PCD d | Permutation p-Values | Hypothesis Supported? |
|---|---|---|---|---|---|---|
| H9a | 7_OBJEC CAR SUC → 1_EDUC JOB PERF | 0.853 | 0.902 | −0.049 | 0.057 | No |
| H9b | 7_OBJEC CAR SUC → 2_LEARN COMP | 0.768 | 0.832 | −0.064 | 0.099 | No |
| H9c | 7_OBJEC CAR SUC → 3_HARD SKILLS DEVEL | 0.441 | 0.467 | −0.027 | 0.827 | No |
| H9d | 7_OBJEC CAR SUC → 9_CAREER SUCCESS | 0.304 | 0.330 | −0.026 | 0.461 | No |
| H9e | 8_SUBJEC CAR SUCC → 4_INT LEAD COM SKILLS | 0.767 | 0.790 | −0.022 | 0.627 | No |
| H9f | 8_SUBJEC CAR SUCC → 5_SUCCESS WORK | 0.878 | 0.903 | −0.025 | 0.349 | No |
| H9g | 8_SUBJEC CAR SUCC → 6_SATIS SELF FULF | 0.882 | 0.899 | −0.017 | 0.482 | No |
| H9h | 8_SUBJEC CAR SUCC → 9_CAREER SUCCESS | 0.830 | 0.806 | 0.024 | 0.515 | No |
Disclaimer/Publisher’s Note: The statements, opinions and data contained in all publications are solely those of the individual author(s) and contributor(s) and not of MDPI and/or the editor(s). MDPI and/or the editor(s) disclaim responsibility for any injury to people or property resulting from any ideas, methods, instructions or products referred to in the content. |
© 2022 by the authors. Licensee MDPI, Basel, Switzerland. This article is an open access article distributed under the terms and conditions of the Creative Commons Attribution (CC BY) license (https://creativecommons.org/licenses/by/4.0/).
Share and Cite
Pico-Saltos, R.; Sabando-Vera, D.; Yonfa-Medranda, M.; Garzás, J.; Redchuk, A. Hierarchical Component Model (HCM) of Career Success and the Moderating Effect of Gender, from the Perspective of University Alumni: Multigroup Analysis and Empirical Evidence from Quevedo, Ecuador. Sustainability 2023, 15, 540. https://doi.org/10.3390/su15010540
Pico-Saltos R, Sabando-Vera D, Yonfa-Medranda M, Garzás J, Redchuk A. Hierarchical Component Model (HCM) of Career Success and the Moderating Effect of Gender, from the Perspective of University Alumni: Multigroup Analysis and Empirical Evidence from Quevedo, Ecuador. Sustainability. 2023; 15(1):540. https://doi.org/10.3390/su15010540
Chicago/Turabian StylePico-Saltos, Roberto, David Sabando-Vera, Marcela Yonfa-Medranda, Javier Garzás, and Andrés Redchuk. 2023. "Hierarchical Component Model (HCM) of Career Success and the Moderating Effect of Gender, from the Perspective of University Alumni: Multigroup Analysis and Empirical Evidence from Quevedo, Ecuador" Sustainability 15, no. 1: 540. https://doi.org/10.3390/su15010540
APA StylePico-Saltos, R., Sabando-Vera, D., Yonfa-Medranda, M., Garzás, J., & Redchuk, A. (2023). Hierarchical Component Model (HCM) of Career Success and the Moderating Effect of Gender, from the Perspective of University Alumni: Multigroup Analysis and Empirical Evidence from Quevedo, Ecuador. Sustainability, 15(1), 540. https://doi.org/10.3390/su15010540

