The Effect of Banana Rhizosphere Chemotaxis and Chemoattractants on Bacillus velezensis LG14-3 Root Colonization and Suppression of Banana Fusarium Wilt Disease
Abstract
1. Introduction
2. Materials and Methods
2.1. Plant Materials, Bacterial and Fungal Strains, and Culture Conditions
2.2. Collection of Banana Root Exudates
2.3. Isolation and Purification of Bacteria
2.4. Chemotaxis Assay
2.5. Identification of the Strain
2.6. Plant Growth-Promoting Properties of the Strain
2.7. Effect of Chemotaxis on the Growth of the Strain In Vitro
2.8. Swarming Motility Assay
2.9. The Effect of Chemotaxis on Bacterial Biofilm Formation
2.10. Colonization Assay
2.11. Antagonistic Assays
2.12. Biocontrol Experiment
2.13. Extraction and Determination of Chlorophyll Content
2.14. Statistical Analysis
3. Results
3.1. LG14-3 Exhibited Prominent Chemotactic Behavior toward Banana Root Exudates, Glycine, and Citric Acid
3.2. Morphological and Molecular Identification and Plant Growth-Promotion Research of LG14-3
3.3. Banana Root Exudates Promoted the Swarming Ability of LG14-3
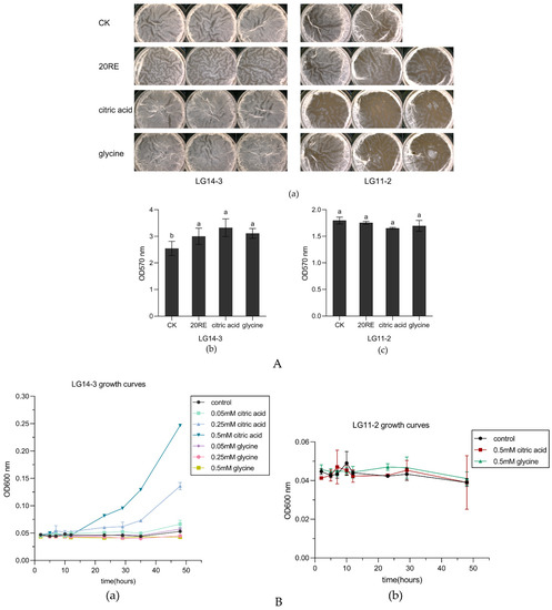
3.4. Effects of Citric Acid and Glycine on LG14-3 Growth and Biofilm Formation
3.5. LG14-3 Has Colonization Advantages in Banana Roots, and Citric Acid can Promote Its Colonization Ability in the Banana Rhizosphere
3.6. The LG14-3 Strain Exhibited Broad-Spectrum Antagonistic Activity
3.7. Biological Control Experiment
4. Discussion
5. Conclusions
Author Contributions
Funding
Institutional Review Board Statement
Informed Consent Statement
Data Availability Statement
Acknowledgments
Conflicts of Interest
References
- Ploetz, R.C. Fusarium wilt of banana is caused by several pathogens referred to as fusarium oxysporum f. sp. cubense. Phytopathology 2006, 96, 653–656. [Google Scholar] [CrossRef] [PubMed]
- Bubici, G.; Kaushal, M.; Prigigallo, M.I.; Gomez-Lama Cabanas, C.; Mercado-Blanco, J. Biological control agents against fusarium wilt of banana. Front. Microbiol. 2019, 10, 616. [Google Scholar] [CrossRef] [PubMed]
- Gao, X.; Li, T.; Liu, W.; Zhang, Y.; Shang, D.; Gao, Y.; Qi, Y.; Qiu, L. Enhancing the 1-aminocyclopropane-1-carboxylate Metabolic rate of pseudomonas sp. UW4 intensifies chemotactic rhizocompetence. Microorganisms 2020, 8, 71. [Google Scholar] [CrossRef] [PubMed]
- Yuan, J.; Zhang, N.; Huang, Q.W.; Raza, W.; Li, R.; Vivanco, J.M.; Shen, Q.R. Organic acids from root exudates of banana help root colonization of PGPR strain bacillus amyloliquefaciens NJN-6. Sci. Rep. 2015, 5, 1–8. [Google Scholar] [CrossRef] [PubMed]
- Olanrewaju, O.S.; Ayangbenro, A.S.; Glick, B.R.; Babalola, O.O. Plant health: Feedback effect of root exudates-rhizobiome interactions. Appl. Microbiol. Biotechnol. 2019, 103, 1155–1166. [Google Scholar] [CrossRef] [PubMed]
- Badri, D.V.; Vivanco, J.M. Regulation and function of root exudates. Plant Cell Environ. 2009, 32, 666–681. [Google Scholar] [CrossRef] [PubMed]
- Szurmant, H.; Muff, T.J.; Ordal, G.W. Bacillus subtilis CheC and FliY are members of a novel class of CheY-P-hydrolyzing proteins in the chemotactic signal transduction cascade. J. Biol. Chem. 2004, 279, 21787–21792. [Google Scholar] [CrossRef]
- Aroney, S.T.N.; Poole, P.S.; Sanchez-Canizares, C. Rhizobial chemotaxis and motility systems at work in the soil. Front. Plant Sci. 2021, 12, 725338. [Google Scholar] [CrossRef]
- Garrity, L.F.; Ordal, G.W. Activation of the CheA kinase by asparagine in bacillus subtilis chemotaxis. Microbiology 1997, 143, 2945–2951. [Google Scholar] [CrossRef]
- Hess, J.F.; Oosawa, K.; Kaplan, N.; Simon, M.I. Phosphorylation of three proteins in the signaling pathway of bacterial chemotaxis. Cell 1988, 53, 79–87. [Google Scholar] [CrossRef]
- Gordillo, F.; Chavez, F.P.; Jerez, C.A. Motility and chemotaxis of pseudomonas sp. B4 towards polychlorobiphenyls and chlorobenzoates. FEMS Microbiol. Ecol. 2007, 60, 322–328. [Google Scholar] [CrossRef] [PubMed]
- Kim, H.E.; Shitashiro, M.; Kuroda, A.; Takiguchi, N.; Kato, J. Ethylene chemotaxis in pseudomonas aeruginosa and other pseudomonas species. Microbes Environ. 2007, 22, 186–189. [Google Scholar] [CrossRef]
- Tan, S.Y.; Yang, C.L.; Mei, X.L.; Shen, S.Y.; Raza, W.; Shen, Q.R.; Xu, Y.C. The effect of organic acids from tomato root exudates on rhizosphere colonization of bacillus amyloliquefaciens T-5. Appl. Soil Ecol. 2013, 64, 15–22. [Google Scholar] [CrossRef]
- Panichikkal, J.; Edayileveetil Krishnankutty, R. Rhizobacterial biofilm and plant growth promoting trait enhancement by organic acids and sugars. Biofouling 2020, 36, 990–999. [Google Scholar] [CrossRef]
- Xie, S.; Jiang, L.; Wu, Q.; Wan, W.; Gan, Y.; Zhao, L.; Wen, J. Maize Root Exudates Recruit Bacillus amyloliquefaciens OR2–30 to Inhibit Fusarium graminearum Infection. Phytopathology 2022, 112, 1886–1893. [Google Scholar] [CrossRef]
- Zhang, N.; Wang, D.; Liu, Y.; Li, S.; Shen, Q.; Zhang, R. Effects of different plant root exudates and their organic acid components on chemotaxis, biofilm formation and colonization by beneficial rhizosphere-associated bacterial strains. Plant Soil 2013, 374, 689–700. [Google Scholar] [CrossRef]
- Wang, X.; Xie, H.; Ku, Y.; Yang, X.; Chen, Y.; Yang, N.; Mei, X.; Cao, C. Chemotaxis of Bacillus cereus YL6 and its colonization of Chinese cabbage seedlings. Plant Soil 2019, 447, 413–430. [Google Scholar] [CrossRef]
- Shen, Z.; Wang, B.; Lv, N.; Sun, Y.; Jiang, X.; Li, R.; Ruan, Y.; Shen, Q. Effect of the combination of bio-organic fertiliser with Bacillus amyloliquefaciens NJN-6 on the control of banana Fusarium wilt disease, crop production and banana rhizosphere culturable microflora. Biocontrol Sci. Technol. 2015, 25, 716–731. [Google Scholar] [CrossRef]
- Proboningrum, A.; Widono, S. Effectivity and compatibility of Azotobacter and Bacillus for biological control agents of fusarium wilt on banana seedlings. In Proceedings of the International Conference on Sustainable Agriculture for Rural Development (ICSARD), Purwokerto, Indonesia, 23–24 October 2019. [Google Scholar]
- Wang, J.; Zhao, Y.; Ruan, Y. Effects of bio-organic fertilizers produced by four bacillus amyloliquefaciens strains on banana fusarium wilt disease. Compost. Sci. Util. 2015, 23, 185–198. [Google Scholar] [CrossRef]
- Zhang, N.; Wu, K.; He, X.; Li, S.-Q.; Zhang, Z.-H.; Shen, B.; Yang, X.-M.; Zhang, R.-F.; Huang, Q.-W.; Shen, Q.-R. A new bioorganic fertilizer can effectively control banana wilt by strong colonization with Bacillus subtilis N11. Plant Soil 2011, 344, 87–97. [Google Scholar] [CrossRef]
- Sun, Y.; Huang, B.; Cheng, P.; Li, C.; Chen, Y.; Li, Y.; Zheng, L.; Xing, J.; Dong, Z.; Yu, G. Endophytic Bacillus subtilis TR21 improves banana plant resistance to fusarium oxysporum f. sp. cubense and promotes root growth by upregulating the jasmonate and brassinosteroid biosynthesis pathways. Phytopathology 2022, 112, 219–231. [Google Scholar] [CrossRef] [PubMed]
- Shen, N.; Li, S.; Li, S.; Zhang, H.; Jiang, M. The siderophore-producing bacterium, Bacillus siamensis Gxun-6, has an antifungal activity against Fusarium oxysporum and promotes the growth of banana. Egypt. J. Biol. Pest Control. 2022, 32, 34. [Google Scholar] [CrossRef]
- Wu, X.; Shan, Y.; Li, Y.; Li, Q.; Wu, C. The Soil Nutrient Environment Determines the Strategy by Which Bacillus velezensis HN03 Suppresses Fusarium wilt in Banana Plants. Front. Plant Sci. 2020, 11, 599904. [Google Scholar] [CrossRef] [PubMed]
- Win, T.T.; Bo, B.; Malec, P.; Fu, P. The effect of a consortium of Penicillium sp. and Bacillus spp. in suppressing banana fungal diseases caused by Fusarium sp. and Alternaria sp. J. Appl. Microbiol. 2021, 131, 1890–1908. [Google Scholar] [CrossRef]
- Ma, L.; Wang, W.Q.; Shi, R.; Zhang, X.M.; Li, X.; Yang, Y.S.; Mo, M.H. Effects of organic acids on the chemotaxis profiles and biocontrol traits of antagonistic bacterial endophytes against root-rot disease in Panax notoginseng. Antonie Van Leeuwenhoek 2021, 114, 1771–1789. [Google Scholar] [CrossRef]
- Raina, J.B.; Fernandez, V.; Lambert, B.; Stocker, R.; Seymour, J.R. The role of microbial motility and chemotaxis in symbiosis. Nat. Rev. Microbiol. 2019, 17, 284–294. [Google Scholar] [CrossRef]
- Yuan, J.; Wu, Y.; Zhao, M.; Wen, T.; Huang, Q.; Shen, Q. Effect of phenolic acids from banana root exudates on root colonization and pathogen suppressive properties of Bacillus amyloliquefaciens NJN-6. Biol. Control 2018, 125, 131–137. [Google Scholar] [CrossRef]
- Weert, S.D.; Vermeiren, H.; Mulders, I.H.M.; Kuiper, I.; Lugtenberg, B.J.J. Flagella-driven chemotaxis towards exudate components is an important trait for tomato root colonization by pseudomonas fluorescens. Mol. Plant-Microbe Interact. MPMI 2002, 15, 1173. [Google Scholar] [CrossRef]
- Mazumder, R.; Phelps, T.J.; Krieg, N.R.; Benoit, R.E. Determining chemotactic responses by two subsurface microaerophiles using a simplified capillary assay method. J. Microbiol. Meth. 1999, 37, 255–263. [Google Scholar] [CrossRef]
- Fang, Z.D. Research Methodology of Plant Diseases; China Agriculture Press: Beijing, China, 1998. [Google Scholar]
- He, D.; Singh, S.K.; Peng, L.; Kaushal, R.; Vilchez, J.I.; Shao, C.; Wu, X.; Zheng, S.; Morcillo, R.J.L.; Pare, P.W.; et al. Flavonoid-attracted Aeromonas sp. from the Arabidopsis root microbiome enhances plant dehydration resistance. ISME J. 2022, 16, 2622–2632. [Google Scholar] [CrossRef]
- Wang, S.; Wang, J.; Zhou, Y.; Huang, Y.; Tang, X. Prospecting the plant growth–promoting activities of endophytic bacteria Franconibacter sp. YSD YN2 isolated from Cyperus esculentus L. var. sativus leaves. Ann. Microbiol. 2022, 72, 1. [Google Scholar]
- Schwyn, B.; Neilands, J.B. Universal chemical assay for the detection and determination of siderophores. Anal. Biochem. 1987, 160, 47–56. [Google Scholar] [CrossRef] [PubMed]
- Mohamed, A.A.; Mak, C.; Liew, K.W.; Ho, Y.W. Early evaluation of banana plants at nursery stage for fusarium wilt tolerance. In Proceedings of the International Workshop on the Banana Fusarium Wilt Disease, Pahang, Malaysia, 18–20 October 1999. [Google Scholar]
- Arnon, D.I. Copper enzymes in isolated chloroplasts.Polyphenoloxidases in Beta vulgaris. Plant Physiol. 1949, 24, 1. [Google Scholar] [CrossRef]
- Xu, D.; Cote, J.C. Phylogenetic relationships between Bacillus species and related genera inferred from comparison of 3′ end 16S rDNA and 5′ end 16S–23S ITS nucleotide sequences. Int. J. Syst. Evol. Microbiol. 2003, 53, 695–704. [Google Scholar] [CrossRef] [PubMed]
- Yu, X.; Ai, C.; Li, X.; Zhou, G. The siderophore-producing bacterium, Bacillus subtilis CAS15, has a biocontrol effect on Fusarium wilt and promotes the growth of pepper. Eur. J. Soil Biol. 2011, 47, 138–145. [Google Scholar] [CrossRef]
- Shao, J.; Xu, Z.; Zhang, N.; Shen, Q.; Zhang, R. Contribution of indole-3-acetic acid in the plant growth promotion by the rhizospheric strain Bacillus amyloliquefaciens SQR9. Biol. Fertil. Soils 2015, 51, 321–330. [Google Scholar] [CrossRef]
- Patten, C.L.; Glick, B.R. Role of Pseudomonas putida indoleacetic acid in development of the host plant root system. Appl. Environ. Microbiol. 2002, 68, 3795–3801. [Google Scholar] [CrossRef]
- Mozumder, A.B.; Chanda, K.; Chorei, R.; Prasad, H.K. An Evaluation of Aluminum Tolerant Pseudomonas aeruginosa A7 for In Vivo Suppression of Fusarium Wilt of Chickpea Caused by Fusarium oxysporum f. sp. ciceris and Growth Promotion of Chickpea. Microorganisms 2022, 10, 368. [Google Scholar] [CrossRef]
- Wolińska, A.; Kuźniar, A.; Zielenkiewicz, U.; Banach, A.; Izak, D.; Stępniewska, Z.; Błaszczyk, M. Metagenomic analysis of some potential nitrogen-fixing bacteria in arable soils at different formation processes. Microb. Ecol. 2017, 73, 162–176. [Google Scholar] [CrossRef]
- Simon, Z.; Mtei, K.; Gessesse, A.; Ndakidemi, P.A. Isolation and Characterization of Nitrogen Fixing Rhizobia from Cultivated and Uncultivated Soils of Northern Tanzania. Am. J. Plant Sci. 2014, 5, 4050–4067. [Google Scholar] [CrossRef]
- Li, T.; Zhang, J.; Shen, C.; Li, H.; Qiu, L. 1-Aminocyclopropane-1-Carboxylate: A Novel and Strong Chemoattractant for the Plant Beneficial Rhizobacterium Pseudomonas putida UW4. Mol. Plant-Microbe Interact. 2019, 32, 750–759. [Google Scholar] [CrossRef] [PubMed]
- Liu, Y.; Chen, L.; Wu, G.; Feng, H.; Zhang, G.; Shen, Q.; Zhang, R. Identification of Root-Secreted Compounds Involved in the Communication Between Cucumber, the Beneficial Bacillus amyloliquefaciens, and the Soil-Borne Pathogen Fusarium oxysporum. Mol. Plant-Microbe Interact. 2017, 30, 53–62. [Google Scholar] [CrossRef]
- Zhang, H.; Chen, Q.F.; Shang, N.; Li, N.; Niu, Q.H.; Hong, Q.; Huang, X. The enhanced mechanisms of Hansschlegelia zhihuaiae S113 degrading bensulfuron-methyl in maize rhizosphere by three organic acids in root exudates. Ecotoxicol. Environ. Saf. 2021, 223, 112622. [Google Scholar] [CrossRef] [PubMed]
- Mendes, R.; Kruijt, M.; de Bruijn, I.; Dekkers, E.; van der Voort, M.; Schneider, J.H.; Piceno, Y.M.; DeSantis, T.Z.; Andersen, G.L.; Bakker, P.A.; et al. Deciphering the rhizosphere microbiome for disease-suppressive bacteria. Science 2011, 332, 1097–1100. [Google Scholar] [CrossRef] [PubMed]
- Liu, X.; Zhang, K.; Liu, Y.; Xie, Z.; Zhang, C. Oxalic Acid From Sesbania rostrata Seed Exudates Mediates the Chemotactic Response of Azorhizobium caulinodans ORS571 Using Multiple Strategies. Front. Microbiol. 2019, 10, 2727. [Google Scholar] [CrossRef]
- Uwaremwe, C.; Yue, L.; Wang, Y.; Tian, Y.; Zhao, X.; Liu, Y.; Zhou, Q.; Zhang, Y.; Wang, R. An Endophytic Strain of Bacillus amyloliquefaciens Suppresses Fusarium oxysporum Infection of Chinese Wolfberry by Altering Its Rhizosphere Bacterial Community. Front. Microbiol. 2021, 12, 782523. [Google Scholar] [CrossRef]
- Niu, B.; Wang, W.; Yuan, Z.; Sederoff, R.R.; Sederoff, H.; Chiang, V.L.; Borriss, R. Microbial Interactions Within Multiple-Strain Biological Control Agents Impact Soil-Borne Plant Disease. Front. Microbiol. 2020, 11, 585404. [Google Scholar] [CrossRef]
- Lahlali, R.; Ezrari, S.; Radouane, N.; Kenfaoui, J.; Esmaeel, Q.; El Hamss, H.; Belabess, Z.; Barka, E.A. Biological Control of Plant Pathogens: A Global Perspective. Microorganisms 2022, 10, 596. [Google Scholar] [CrossRef]
- Emmert, E.A.; Handelsman, J. Biocontrol of plant disease: A (gram-) positive perspective. FEMS Microbiol. Lett. 1999, 171, 1–9. [Google Scholar] [CrossRef]
- Cao, Y.; Pi, H.; Chandrangsu, P.; Li, Y.; Wang, Y.; Zhou, H.; Xiong, H.; Helmann, J.D.; Cai, Y. Antagonism of Two Plant-Growth Promoting Bacillus velezensis Isolates Against Ralstonia solanacearum and Fusarium oxysporum. Sci. Rep. 2018, 8, 4360. [Google Scholar] [CrossRef]
- Id, S.M.; Shahzad, A.N.; Qureshi, M.K. Acuities into tolerance mechanisms via different bioassay during Brassicaceae-Alternaria brassicicola interaction and its impact on yield. PLoS ONE 2020, 15, e0242545. [Google Scholar]








| Bacillus Strains | Relative Chemotaxis Index (RCI) |
|---|---|
| Bacillus velezensis strain LG11-2 | 1.93 ± 0.02 |
| Bacillus velezensis strain YH-6 | 1.25 ± 0.11 |
| Bacillus velezensis strain C3 | 1.91 ± 0.05 |
| Bacillus aerophilus strain YC-6 | 1.56 ± 0.02 |
| Bacillus aerophilus strain CM13 | 1.71 ± 0.08 |
| Bacillus aerophilus strain HZ-B | 1.09 ± 0.02 |
| Bacillus aerophilus strain JS-5 | 1.36 ± 0.07 |
| Bacillus velezensis strain X2-1 | 1.2 ± 0.05 |
| Bacillus megaterium strain Y1R3 | 1.44 ± 0.04 |
| Bacillus velezensis strain LG14-3 | 3.62 ± 0.09 |
| Bacillus velezensis strain A3 | 1.58 ± 0.06 |
| Morphological Characters | Morphological Characters | Carbon Source | |||
|---|---|---|---|---|---|
| Shape | Round | Gram staining | + | Sorbitol | + |
| Color | Creamy white | Methyl red test | + | D-maltose | + |
| Gram staining | + | Catalase test | + | Mannitol | + |
| Endospore production | + | Nitrate reduction | + | Sucrose | + |
| Citrate test | + | D-galactose | + | ||
| Starch hydrolysis | + | D-xylan | + | ||
| protease production | + | Glucose | + | ||
| Cellulase production | + | Glucose | + | ||
| Nitrogen fixation | + | ||||
| Phosphate solubilization | − | ||||
| Iron carrier production | + | ||||
| Indoleacetic acid production | + | ||||
| Pathogens | Inhibition Rates (%) |
|---|---|
| Foc4 | 78.00 ± 0.94 |
| Xanthomonas campestris pv. mangiferaeindicae | 80.99 ± 4.55 |
| Diaporthe | 63.81 ± 1.90 |
| Lasiodiplodia | 75.19 ± 1.70 |
| Gliomastix murorum | 76.60 ± 2.13 |
| Pestalotiopsis | 76.47 ± 2.35 |
| CK1 | CK2 | T1 | T2 | ||
|---|---|---|---|---|---|
| Disease severity index | 93.75 | 60.42 | 33.00 | 23.00 | |
| Growth indicators (cm) | Plant height | 19.04 ± 1.93 b | 33.21 ± 4.17 a | 38.78 ± 8.25 a | 36.75 ± 6.68 a |
| Pseudostem height | 8.86 ± 1.11 c | 15.84 ± 1.48 b | 20.61 ± 3.32 a | 18.70 ± 2.73 a | |
| Pseudostem girth | 5.28 ± 0.76 b | 6.79 ± 0.75 a | 7.35 ± 0.83 a | 7.09 ± 0.62 a | |
| Chlorophyll content (mg/g) | Chlorophyll a | 0.66 ± 0.05 c | 0.70 ± 0.06 c | 0.88 ± 0.07 b | 1.00 ± 0.06 a |
| Chlorophyll b | 0.27 ± 0.02 c | 0.28 ± 0.02 c | 0.35 ± 0.02 b | 0.38 ± 0.02 a | |
| Chlorophyll a + Chlorophyll b | 0.93 ± 0.08 c | 0.97 ± 0.08 c | 1.23 ± 0.09 b | 1.37 ± 0.09 a |
Disclaimer/Publisher’s Note: The statements, opinions and data contained in all publications are solely those of the individual author(s) and contributor(s) and not of MDPI and/or the editor(s). MDPI and/or the editor(s) disclaim responsibility for any injury to people or property resulting from any ideas, methods, instructions or products referred to in the content. |
© 2022 by the authors. Licensee MDPI, Basel, Switzerland. This article is an open access article distributed under the terms and conditions of the Creative Commons Attribution (CC BY) license (https://creativecommons.org/licenses/by/4.0/).
Share and Cite
Yang, L.; Zhou, Y.; Guo, L.; Yang, L.; Wang, J.; Liang, C.; Huang, J. The Effect of Banana Rhizosphere Chemotaxis and Chemoattractants on Bacillus velezensis LG14-3 Root Colonization and Suppression of Banana Fusarium Wilt Disease. Sustainability 2023, 15, 351. https://doi.org/10.3390/su15010351
Yang L, Zhou Y, Guo L, Yang L, Wang J, Liang C, Huang J. The Effect of Banana Rhizosphere Chemotaxis and Chemoattractants on Bacillus velezensis LG14-3 Root Colonization and Suppression of Banana Fusarium Wilt Disease. Sustainability. 2023; 15(1):351. https://doi.org/10.3390/su15010351
Chicago/Turabian StyleYang, Lihua, You Zhou, Lijia Guo, Laying Yang, Jun Wang, Changcong Liang, and Junsheng Huang. 2023. "The Effect of Banana Rhizosphere Chemotaxis and Chemoattractants on Bacillus velezensis LG14-3 Root Colonization and Suppression of Banana Fusarium Wilt Disease" Sustainability 15, no. 1: 351. https://doi.org/10.3390/su15010351
APA StyleYang, L., Zhou, Y., Guo, L., Yang, L., Wang, J., Liang, C., & Huang, J. (2023). The Effect of Banana Rhizosphere Chemotaxis and Chemoattractants on Bacillus velezensis LG14-3 Root Colonization and Suppression of Banana Fusarium Wilt Disease. Sustainability, 15(1), 351. https://doi.org/10.3390/su15010351

