Airline Cabin Crew Members’ Ambidexterity as the Sustainable Attitude for Prosocial Passenger Service
Abstract
1. Introduction
2. Literature Review and Hypothesis Development
2.1. Individual Ambidexterity
2.2. Intrinsic Motivators and Ambidexterity
2.3. Extrinsic Motivators and Ambidexterity
2.4. Ambidexterity and Prosocial Service Behavior
3. Methods
3.1. Sample and Data Collection
3.2. Questionnaire and Measures
4. Results
4.1. Common Method Variance
4.2. Evaluations of Measurement Model
4.3. Hypothesis Test
5. Conclusions
5.1. Findings and Discussion
5.2. Theoretical Contributions
5.3. Practical Implications
5.4. Limitations and Future Research
Author Contributions
Funding
Institutional Review Board Statement
Informed Consent Statement
Data Availability Statement
Conflicts of Interest
References
- Sundarakani, B.; Abdul Razzak, H.; Manikandan, S. Creating a Competitive Advantage in the Global Flight Catering Supply Chain: A Case Study Using SCOR Model. Int. J. Logist. Res. Appl. 2018, 21, 481–501. [Google Scholar] [CrossRef]
- Seo, G.-H.; Itoh, M. Perceptions of Customers as Sustained Competitive Advantages of Global Marketing Airline Alliances: A Hybrid Text Mining Approach. Sustainability 2020, 12, 6258. [Google Scholar] [CrossRef]
- Rotondo, F.; Corsi, K.; Giovanelli, L. The Social Side of Sustainable Business Models: An Explorative Analysis of the Low-Cost Airline Industry. J. Clean. Prod. 2019, 225, 806–819. [Google Scholar] [CrossRef]
- Yazdani, D.; Omidvar, M.N.; Deplano, I.; Lersteau, C.; Makki, A.; Wang, J.; Nguyen, T.T. Real-Time Seat Allocation for Minimizing Boarding/Alighting Time and Improving Quality of Service and Safety for Passengers. Transp. Res. Part C Emerg. Technol. 2019, 103, 158–173. [Google Scholar] [CrossRef]
- Jung, Y.; Kim, H.L.; Hyun, S.S. The Impact of Airline’s Smart Work System on Job Performance of Cabin Crew. Int. J. Environ. Res. Public. Health 2022, 19, 12414. [Google Scholar] [CrossRef]
- Ilkhanizadeh, S.; Karatepe, O.M. An Examination of the Consequences of Corporate Social Responsibility in the Airline Industry: Work Engagement, Career Satisfaction, and Voice Behavior. J. Air Transp. Manag. 2017, 59, 8–17. [Google Scholar] [CrossRef]
- Law, C.C. A Flight Attendant’s Essential Guide: From Passenger Relations to Challenging Situations; BrownWalker Press: Boca Raton, FL, USA, 2019; ISBN 978-1-62734-728-0. [Google Scholar]
- Damos, D.L.; Boyett, K.S.; Gibbs, P. Safety Versus Passenger Service: The Flight Attendants’ Dilemma. Int. J. Aviat. Psychol. 2013, 23, 91–112. [Google Scholar] [CrossRef]
- March, J.G. Exploration and Exploitation in Organizational Learning. Organ. Sci. 1991, 2, 71–87. [Google Scholar] [CrossRef]
- O’Reilly, C.A.; Tushman, M.L. Organizational Ambidexterity: Past, Present, and Future. Acad. Manag. Perspect. 2013, 27, 324–338. [Google Scholar] [CrossRef]
- Good, D.; Michel, E.J. Individual Ambidexterity: Exploring and Exploiting in Dynamic Contexts. J. Psychol. 2013, 147, 435–453. [Google Scholar] [CrossRef]
- Mom, T.J.M.; Chang, Y.-Y.; Cholakova, M.; Jansen, J.J.P. A Multilevel Integrated Framework of Firm HR Practices, Individual Ambidexterity, and Organizational Ambidexterity. J. Manag. 2019, 45, 3009–3034. [Google Scholar] [CrossRef]
- Rosing, K.; Zacher, H. Individual Ambidexterity: The Duality of Exploration and Exploitation and Its Relationship with Innovative Performance. Eur. J. Work Organ. Psychol. 2017, 26, 694–709. [Google Scholar] [CrossRef]
- Jasmand, C.; Blazevic, V.; de Ruyter, K. Generating Sales While Providing Service: A Study of Customer Service Representatives’ Ambidextrous Behavior. J. Mark. 2012, 76, 20–37. [Google Scholar] [CrossRef]
- Kao, Y.-L.; Chen, C.-F. Antecedents, Consequences and Moderators of Ambidextrous Behaviours among Frontline Employees. Manag. Decis. 2016, 54, 1846–1860. [Google Scholar] [CrossRef]
- Sulphey, M.M.; Alkahtani, N.S. Organizational Ambidexterity as a Prelude to Corporate Sustainability. J. Secur. Sustain. Issues 2017, 7, 335–347. [Google Scholar] [CrossRef]
- Ahammad, M.F.; Lee, S.M.; Malul, M.; Shoham, A. Behavioral Ambidexterity: The Impact of Incentive Schemes on Productivity, Motivation, and Performance of Employees in Commercial Banks. Hum. Resour. Manag. 2015, 54, s45–s62. [Google Scholar] [CrossRef]
- Duncan, R.B. The Ambidextrous Organization: Designing Dual Structures for Innovation. In The Management of Organization; Kilmann, R.H., Pondy, L.R., Slevin, D., Eds.; North-Holland: New York, NY, USA, 1976; Volume 1, pp. 167–188. [Google Scholar]
- Adler, P.S.; Goldoftas, B.; Levine, D.I. Flexibility Versus Efficiency? A Case Study of Model Changeovers in the Toyota Production System. Organ. Sci. 1999, 10, 43–68. [Google Scholar] [CrossRef]
- Zuraik, A.; Kelly, L. The Role of CEO Transformational Leadership and Innovation Climate in Exploration and Exploitation. Eur. J. Innov. Manag. 2018, 22, 84–104. [Google Scholar] [CrossRef]
- Mu, T.; van Riel, A.; Schouteten, R. Individual Ambidexterity in SMEs: Towards a Typology Aligning the Concept, Antecedents and Outcomes. J. Small Bus. Manag. 2022, 60, 347–378. [Google Scholar] [CrossRef]
- Pertusa-Ortega, E.M.; Molina-Azorín, J.F.; Tarí, J.J.; Pereira-Moliner, J.; López-Gamero, M.D. The Microfoundations of Organizational Ambidexterity: A Systematic Review of Individual Ambidexterity through a Multilevel Framework. BRQ Bus. Res. Q. 2021, 24, 355–371. [Google Scholar] [CrossRef]
- Mom, T.J.M.; Bosch, F.A.J.V.D.; Volberda, H.W. Investigating Managers’ Exploration and Exploitation Activities: The Influence of Top-Down, Bottom-Up, and Horizontal Knowledge Inflows*. J. Manag. Stud. 2007, 44, 910–931. [Google Scholar] [CrossRef]
- Raisch, S.; Birkinshaw, J. Organizational Ambidexterity: Antecedents, Outcomes, and Moderators. J. Manag. 2008, 34, 375–409. [Google Scholar] [CrossRef]
- Mom, T.J.M.; van den Bosch, F.A.J.; Volberda, H.W. Understanding Variation in Managers’ Ambidexterity: Investigating Direct and Interaction Effects of Formal Structural and Personal Coordination Mechanisms. Organ. Sci. 2009, 20, 812–828. [Google Scholar] [CrossRef]
- Affum-Osei, E.; Asante, E.A.; Forkouh, S.K.; Abdul-Nasiru, I. Career Adaptability and Ambidextrous Behavior among Customer-Service Representatives: The Role of Perceived Organizational Support. J. Pers. Sell. Sales Manag. 2019, 40, 4–18. [Google Scholar] [CrossRef]
- Kauppila, O.-P.; Tempelaar, M.P. The Social-Cognitive Underpinnings of Employees’ Ambidextrous Behaviour and the Supportive Role of Group Managers’ Leadership. J. Manag. Stud. 2016, 53, 1019–1044. [Google Scholar] [CrossRef]
- Mom, T.J.M.; Fourné, S.P.L.; Jansen, J.J.P. Managers’ Work Experience, Ambidexterity, and Performance: The Contingency Role of the Work Context. Hum. Resour. Manag. 2015, 54, s133–s153. [Google Scholar] [CrossRef]
- Valero, D.; Hirschi, A. Latent Profiles of Work Motivation in Adolescents in Relation to Work Expectations, Goal Engagement, and Changes in Work Experiences. J. Vocat. Behav. 2016, 93, 67–80. [Google Scholar] [CrossRef]
- Deci, E.L. Effects of Externally Mediated Rewards on Intrinsic Motivation. J. Pers. Soc. Psychol. 1971, 18, 105–115. [Google Scholar] [CrossRef]
- Amabile, T.M.; Hill, K.G.; Hennessey, B.A.; Tighe, E.M. The Work Preference Inventory: Assessing Intrinsic and Extrinsic Motivational Orientations. J. Pers. Soc. Psychol. 1994, 66, 950–967. [Google Scholar] [CrossRef]
- Ryan, R.M.; Deci, E.L. Intrinsic and Extrinsic Motivations: Classic Definitions and New Directions. Contemp. Educ. Psychol. 2000, 25, 54–67. [Google Scholar] [CrossRef]
- Leung, K.; Chen, T.; Chen, G. Learning Goal Orientation and Creative Performance: The Differential Mediating Roles of Challenge and Enjoyment Intrinsic Motivations. Asia Pac. J. Manag. 2014, 31, 811–834. [Google Scholar] [CrossRef]
- Sok, K.M.; Sok, P.; De Luca, L.M. The Effect of ‘Can Do’ and ‘Reason to’ Motivations on Service–Sales Ambidexterity. Ind. Mark. Manag. 2016, 55, 144–155. [Google Scholar] [CrossRef]
- Vandewalle, D. Development and Validation of a Work Domain Goal Orientation Instrument. Educ. Psychol. Meas. 1997, 57, 995–1015. [Google Scholar] [CrossRef]
- Colquitt, J.A.; Simmering, M.J. Conscientiousness, Goal Orientation, and Motivation to Learn during the Learning Process: A Longitudinal Study. J. Appl. Psychol. 1998, 83, 654–665. [Google Scholar] [CrossRef]
- Hirst, G.; Van Knippenberg, D.; Zhou, J. A Cross-Level Perspective on Employee Creativity: Goal Orientation, Team Learning Behavior, and Individual Creativity. Acad. Manag. J. 2009, 52, 280–293. [Google Scholar] [CrossRef]
- Gong, Y.; Huang, J.C.; Farh, J.L. Employee Learning Orientation, Transformational Leadership, and Employee Creativity: The Mediating Role of Employee Creative Self-Efficacy. Acad. Manag. J. 2009, 52, 765–778. [Google Scholar] [CrossRef]
- Robbins, S.P.; Judge, T.A. Organizational Behavior, 13th ed.; Prentice Hall: Upper Saddle River, NJ, USA, 2008; ISBN 978-0-13-600717-3. [Google Scholar]
- Lin, C.Y.-Y. Empowerment in the Service Industry: An Empirical Study in Taiwan. J. Psychol. 2002, 136, 533–554. [Google Scholar] [CrossRef]
- Kang, H.J.A.; Kim, W.G.; Choi, H.-M.; Li, Y. How to Fuel Employees’ Prosocial Behavior in the Hotel Service Encounter. Int. J. Hosp. Manag. 2020, 84, 102333. [Google Scholar] [CrossRef]
- Caniëls, M.C.J.; Neghina, C.; Schaetsaert, N. Ambidexterity of Employees: The Role of Empowerment and Knowledge Sharing. J. Knowl. Manag. 2017, 21, 1098–1119. [Google Scholar] [CrossRef]
- Herzberg, F. One More Time: How Do You Motivate Employees? Harv. Bus. Rev. 1987, 65, 109–120. [Google Scholar]
- Gagné, M.; Deci, E.L. Self-Determination Theory and Work Motivation. J. Organ. Behav. 2005, 26, 331–362. [Google Scholar] [CrossRef]
- Darvishmotevali, M.; Arasli, H.; Kilic, H. Effect of Job Insecurity on Frontline Employee’s Performance: Looking through the Lens of Psychological Strains and Leverages. Int. J. Contemp. Hosp. Manag. 2017, 29, 1724–1744. [Google Scholar] [CrossRef]
- Ma, B.; Liu, S.; Liu, D.; Wang, H. Job Security and Work Performance in Chinese Employees: The Mediating Role of Organisational Identification. Int. J. Psychol. 2016, 51, 123–129. [Google Scholar] [CrossRef] [PubMed]
- Karatepe, O.M.; Olugbade, O.A. The Mediating Role of Work Engagement in the Relationship between High-Performance Work Practices and Job Outcomes of Employees in Nigeria. Int. J. Contemp. Hosp. Manag. 2016, 28, 2350–2371. [Google Scholar] [CrossRef]
- Wang, Y.M.; Ahmad, W.; Arshad, M.; Yin, H.L.; Ahmed, B.; Ali, Z. Impact of Coordination, Psychological Safety, and Job Security on Employees’ Performance: The Moderating Role of Coercive Pressure. Sustainability 2021, 13, 3175. [Google Scholar] [CrossRef]
- Niesen, W.; Van Hootegem, A.; Vander Elst, T.; Battistelli, A.; De Witte, H. Job Insecurity and Innovative Work Behaviour: A Psychological Contract Perspective. Psychol. Belg. 2017, 57, 174–189. [Google Scholar] [CrossRef]
- Tetteh, S.; Wu, C.; Sungu, L.J.; Opata, C.N.; Agyapong, G.N.Y.A. Relative Impact of Differences in Job Security on Performance among Local Government Employees: The Moderation of Affective Commitments. J. Psychol. Afr. 2019, 29, 413–420. [Google Scholar] [CrossRef]
- Elche, D.; Ruiz-Palomino, P.; Linuesa-Langreo, J. Servant Leadership and Organizational Citizenship Behavior: The Mediating Effect of Empathy and Service Climate. Int. J. Contemp. Hosp. Manag. 2020, 32, 2035–2053. [Google Scholar] [CrossRef]
- Wen, B.; Zhou, X.; Hu, Y.; Zhang, X. Role Stress and Turnover Intention of Front-Line Hotel Employees: The Roles of Burnout and Service Climate. Front. Psychol. 2020, 11, 36. [Google Scholar] [CrossRef]
- Pham Thi Phuong, L.; Ahn, Y. Service Climate and Empowerment for Customer Service Quality among Vietnamese Employees at Restaurants. Sustainability 2021, 13, 1172. [Google Scholar] [CrossRef]
- Schneider, B.; White, S.S.; Paul, M.C.; Schneider, B.; White, S.S.; Paul, M.C. Linking Service Climate and Customer Perceptions of Service Quality: Test of a Causal Model. J. Appl. Psychol. 1998, 83, 150–163. [Google Scholar] [CrossRef] [PubMed]
- Jiang, K.; Hu, J.; Hong, Y.; Liao, H.; Liu, S. Do It Well and Do It Right: The Impact of Service Climate and Ethical Climate on Business Performance and the Boundary Conditions. J. Appl. Psychol. 2016, 101, 1553–1568. [Google Scholar] [CrossRef] [PubMed]
- Chen, C.; Kao, Y. Investigating the Moderating Effects of Service Climate on Personality, Motivation, Social Support, and Performance among Flight Attendants. Tour. Manag. 2014, 44, 58–66. [Google Scholar] [CrossRef]
- Jung, J.H.; Yoo, J.J.; Arnold, T.J. Service Climate as a Moderator of the Effects of Customer-to-Customer Interactions on Customer Support and Service Quality. J. Serv. Res. 2017, 20, 426–440. [Google Scholar] [CrossRef]
- Eisenberg, N.; Mussen, P.H. The Roots of Prosocial Behavior in Children; Cambridge University Press: Cambridge, UK, 1989; ISBN 978-0-521-33771-7. [Google Scholar]
- Tsaur, S.-H.; Wang, C.-H.; Yen, C.-H.; Liu, Y.-C. Job Standardization and Service Quality: The Mediating Role of Prosocial Service Behaviors. Int. J. Hosp. Manag. 2014, 40, 130–138. [Google Scholar] [CrossRef]
- Tsaur, S.-H.; Lin, Y.-C. Promoting Service Quality in Tourist Hotels: The Role of HRM Practices and Service Behavior. Tour. Manag. 2004, 25, 471–481. [Google Scholar] [CrossRef]
- Bettencourt, L.A.; Brown, S.W. Contact Employees: Relationships among Workplace Fairness, Job Satisfaction and Prosocial Service Behaviors. J. Retail. 1997, 73, 39–61. [Google Scholar] [CrossRef]
- Borman, W.C.; Motowidlo, S.J. Organizational Citizenship Behavior and Contextual Performance: A Special Issue of Human Performance; Psychology Press: New York, NY, USA, 2014; ISBN 978-1-315-79925-4. [Google Scholar]
- Organ, D.W. Organizational Citizenship Behavior: The Good Soldier Syndrome; Organizational citizenship behavior: The good soldier syndrome; Lexington Books/D. C. Heath and Company: Lexington, MA, USA, 1988; ISBN 978-0-669-11788-2. [Google Scholar]
- Brief, A.P.; Motowidlo, S.J. Prosocial Organizational Behaviors. Acad. Manag. Rev. 1986, 11, 710–725. [Google Scholar] [CrossRef]
- Bouzari, M.; Karatepe, O.M. Test of a Mediation Model of Psychological Capital among Hotel Salespeople. Int. J. Contemp. Hosp. Manag. 2017, 29, 2178–2197. [Google Scholar] [CrossRef]
- Testa, F.; Todaro, N.; Gusmerotti, N.M.; Frey, M. Embedding Corporate Sustainability: An Empirical Analysis of the Antecedents of Organization Citizenship Behavior. Corp. Soc. Responsib. Environ. Manag. 2020, 27, 1198–1212. [Google Scholar] [CrossRef]
- Khan, N.T.; Aslam, J.; Rauf, A.A.; Kim, Y.B. The Case of South Korean Airlines-Within-Airlines Model: Helping Full-Service Carriers Challenge Low-Cost Carriers. Sustainability 2022, 14, 3468. [Google Scholar] [CrossRef]
- Robinson, G.F.W.B.; Switzer, G.E.; Cohen, E.D.; Primack, B.A.; Kapoor, W.N.; Seltzer, D.L.; Rubio, D.M. Shortening the Work Preference Inventory for Use with Physician Scientists: WPI-10. CTS Clin. Transl. Sci. 2014, 7, 324–328. [Google Scholar] [CrossRef] [PubMed]
- Spreitzer, G.M. Psychological, Empowerment in the Workplace: Dimensions, Measurement and Validation. Acad. Manag. J. 1995, 38, 1442–1465. [Google Scholar] [CrossRef]
- Kuvaas, B.; Buch, R.; Weibel, A.; Dysvik, A.; Nerstad, C.G.L. Do Intrinsic and Extrinsic Motivation Relate Differently to Employee Outcomes? J. Econ. Psychol. 2017, 61, 244–258. [Google Scholar] [CrossRef]
- Kraimer, M.L.; Wayne, S.J.; Liden, R.C.; Sparrowe, R.T. The Role of Job Security in Understanding the Relationship Between Employees’ Perceptions of Temporary Workers and Employees’ Performance. J. Appl. Psychol. 2005, 90, 389–398. [Google Scholar] [CrossRef] [PubMed]
- Podsakoff, P.M.; MacKenzie, S.B.; Lee, J.-Y.; Podsakoff, N.P. Common Method Biases in Behavioral Research: A Critical Review of the Literature and Recommended Remedies. J. Appl. Psychol. 2003, 88, 879–903. [Google Scholar] [CrossRef] [PubMed]
- Kock, N. Common Method Bias in PLS-SEM: A Full Collinearity Assessment Approach. Int. J. E-Collab. 2015, 11, 1–10. [Google Scholar] [CrossRef]
- Henseler, J.; Ringle, C.M.; Sarstedt, M. A New Criterion for Assessing Discriminant Validity in Variance-Based Structural Equation Modeling. J. Acad. Mark. Sci. 2015, 43, 115–135. [Google Scholar] [CrossRef]
- Hu, L.; Bentler, P.M. Cutoff Criteria for Fit Indexes in Covariance Structure Analysis: Conventional Criteria versus New Alternatives. Struct. Equ. Model. Multidiscip. J. 1999, 6, 1–55. [Google Scholar] [CrossRef]
- Ng, S.I.; Sambasivan, M.; Zubaidah, S. Antecedents and Outcomes of Flight Attendants’ Job Satisfaction. J. Air Transp. Manag. 2011, 17, 309–313. [Google Scholar] [CrossRef]
- Kang, H.J.A.; Busser, J.A. Impact of Service Climate and Psychological Capital on Employee Engagement: The Role of Organizational Hierarchy. Int. J. Hosp. Manag. 2018, 75, 1–9. [Google Scholar] [CrossRef]
- Cheng, T.-M.; Hong, C.-Y.; Yang, B.-C. Examining the Moderating Effects of Service Climate on Psychological Capital, Work Engagement, and Service Behavior among Flight Attendants. J. Air Transp. Manag. 2018, 67, 94–102. [Google Scholar] [CrossRef]
- Heavey, C.; Simsek, Z. Distributed Cognition in Top Management Teams and Organizational Ambidexterity: The Influence of Transactive Memory Systems. J. Manag. 2017, 43, 919–945. [Google Scholar] [CrossRef]
- Jansen, J.J.P.; Kostopoulos, K.C.; Mihalache, O.R.; Papalexandris, A. A Socio-Psychological Perspective on Team Ambidexterity: The Contingency Role of Supportive Leadership Behaviours. J. Manag. Stud. 2016, 53, 939–965. [Google Scholar] [CrossRef]
- Chathoth, P.; Altinay, L.; Harrington, R.J.; Okumus, F.; Chan, E.S.W. Co-Production versus Co-Creation: A Process Based Continuum in the Hotel Service Context. Int. J. Hosp. Manag. 2013, 32, 11–20. [Google Scholar] [CrossRef]
- Grobelna, A. Role Ambiguity: A Problem or a Challenge Facing Contemporary Hospitality Industry. The Critical Role of Employees’ Creativity. Int. J. Contemp. Manag. 2015, 14, 6236. [Google Scholar]
- Hu, M.M.-L.; Horng, J.-S.; Christine Sun, Y.-H. Hospitality Teams: Knowledge Sharing and Service Innovation Performance. Tour. Manag. 2009, 30, 41–50. [Google Scholar] [CrossRef]
- Chang, S.; Gong, Y.; Shum, C. Promoting Innovation in Hospitality Companies through Human Resource Management Practices. Int. J. Hosp. Manag. 2011, 30, 812–818. [Google Scholar] [CrossRef]
- Kandampully, J. The New Customer-centred Business Model for the Hospitality Industry. Int. J. Contemp. Hosp. Manag. 2006, 18, 173–187. [Google Scholar] [CrossRef]


| Constructs | Item descriptions | Loadings | T Statistics |
|---|---|---|---|
| Challenge | |||
| CH01 | I enjoy tackling problems that are completely new to me. | 0.861 | 28.804 |
| CH02 | I enjoy trying to solve complex problems. | 0.922 | 41.282 |
| CH03 | The more difficult the problem, the more I enjoy trying to solve it. | 0.803 | 24.429 |
| Enjoyment | |||
| EN01 | What matters most to me is enjoying what I do. | 0.835 | 18.098 |
| EN02 | It is important for me to be able to do what I most enjoy. | 0.838 | 17.613 |
| Learning goal | |||
| LG02 | I often look for opportunities to develop new skills and knowledge. | 0.848 | 29.298 |
| LG04 | For me, development of my work ability is important enough to take risks. | 0.881 | 34.406 |
| LG05 | I prefer to work in situations that require a high level of ability and talent. | 0.895 | 38.451 |
| Empowerment (parceled) | |||
| MEA | The work I do is meaningful to me. | 0.828 | 20.860 |
| COM | I am confident about my ability to do my job. | 0.885 | 24.842 |
| SED | I have significant autonomy in determining how to do my job. | 0.865 | 28.302 |
| IMP | My impact on what happens while in flight is large. | 0.944 | 42.624 |
| Compensation | |||
| CO01 | If I am supposed to put in extra effort in my job, I need to get extra pay. | 0.791 | 20.550 |
| CO02 | It is important for me to have an external incentive to strive for and do a good job. | 0.808 | 22.058 |
| CO03 | External incentives such as bonuses and provisions are essential for how well I perform my job. | 0.761 | 17.732 |
| CO04 | If I had been offered better pay, I would have done a better job. | 0.767 | 17.007 |
| Job security | |||
| SE01 | My job will be there if I want it. | 0.854 | 14.267 |
| SE02 | I am confident that I will be able to work for my company if I wish. | 0.960 | 18.342 |
| SE03 | I am secure in my job. | 0.828 | 13.964 |
| SE04 | I will be able to keep present job if I wish. | 0.804 | 14.795 |
| Service climate | |||
| CL01 | The cabin crew in our airline has knowledge of their duties and skills to deliver superior service quality. | 0.740 | 12.874 |
| CL02 | Our airline makes efforts to improve the quality of service. | 0.749 | 17.166 |
| CL03 | Cabin crew receives recognition and rewards for the delivery of superior service. | 0.793 | 18.596 |
| CL04 | The overall quality of service provided by our airline to passengers is excellent. | 0.781 | 17.700 |
| CL05 | The leadership shown by our airline management is supporting the service quality. | 0.740 | 16.360 |
| CL06 | Our airline appears to effectively communicate with both employees and passengers. | 0.774 | 18.275 |
| CL07 | Cabin crew is provided with tools, technology, and other resources to support the delivery of superior service. | 0.775 | 17.505 |
| Exploration | |||
| ER01 | I search for new possibilities with respect to services or processes while providing service in flight. | 0.804 | 28.586 |
| ER02 | I evaluate diverse option with respect to services or processes while providing service in flight. | 0.851 | 38.103 |
| ER03 | I focus on strong renewal of services or processes while providing service in flight. | 0.806 | 31.599 |
| ER04 | I use my creativity while providing service in flight. | 0.763 | 23.378 |
| ER05 | I make an effort to learn new skills and knowledge for better services. | 0.839 | 28.726 |
| Exploitation | |||
| ET01 | I provide passenger services, conforming to the existing rules and manuals. | 0.767 | 19.036 |
| ET02 | The passenger services that I routinely provide fit into the existing company procedure. | 0.798 | 24.051 |
| ET03 | I clearly know how I can conduct my duties in flight. | 0.752 | 19.913 |
| ET05 | I provide passenger services by using my existing knowledge. | 0.776 | 20.803 |
| ET06 | I carry out my duties in flight as if it were routine. | 0.806 | 23.403 |
| ET07 | I primarily focus on achieving safe and comfortable to a destination in the short run while working in flight. | 0.734 | 18.303 |
| Prosocial service behavior | |||
| PB01 | (S)he performs all those tasks for passengers that are required by them. | 0.760 | 15.451 |
| PB02 | (S)he helps passengers with those things which are required by them. | 0.799 | 18.211 |
| PB03 | (S)he fulfills responsibilities to passengers as specified in the job descriptions. | 0.824 | 20.246 |
| PB04 | (S)he voluntarily assists passengers even if it means going beyond job requirements. | 0.843 | 23.682 |
| PB05 | (S)he often goes above and beyond the call of duty when serving passengers. | 0.731 | 14.883 |
| PB06 | (S)he willingly goes out of their ways to make a passenger satisfied. | 0.797 | 18.925 |
| Constructs | Alpha | Rho-A | CR | AVE |
|---|---|---|---|---|
| Challenge | 0.896 | 0.901 | 0.898 | 0.746 |
| Enjoyment | 0.823 | 0.823 | 0.823 | 0.700 |
| Learning goal orientation | 0.907 | 0.908 | 0.907 | 0.766 |
| Empowerment | 0.932 | 0.935 | 0.933 | 0.777 |
| Compensation | 0.863 | 0.864 | 0.863 | 0.612 |
| Job security | 0.921 | 0.926 | 0.921 | 0.746 |
| Service climate | 0.908 | 0.908 | 0.908 | 0.585 |
| Exploration | 0.907 | 0.908 | 0.907 | 0.662 |
| Exploitation | 0.899 | 0.899 | 0.899 | 0.597 |
| Prosocial service behavior | 0.911 | 0.912 | 0.910 | 0.629 |
| CHA | ENJ | LGO | EMP | COM | JSE | SCL | EXR | EXT | SPF | |
|---|---|---|---|---|---|---|---|---|---|---|
| CHA | 0.863 | 0.147 | 0.518 | 0.502 | 0.356 | 0.128 | 0.368 | 0.631 | 0.573 | 0.470 |
| ENJ | 0.149 | 0.837 | 0.115 | 0.273 | 0.283 | 0.324 | 0.124 | 0.212 | 0.283 | 0.384 |
| LGO | 0.517 | 0.115 | 0.875 | 0.471 | 0.367 | 0.185 | 0.405 | 0.621 | 0.602 | 0.357 |
| EMP | 0.502 | 0.272 | 0.471 | 0.881 | 0.401 | 0.119 | 0.420 | 0.623 | 0.540 | 0.472 |
| COM | 0.356 | 0.283 | 0.368 | 0.400 | 0.782 | 0.406 | 0.508 | 0.512 | 0.408 | 0.413 |
| JSE | 0.129 | 0.324 | 0.185 | 0.120 | 0.407 | 0.864 | 0.133 | 0.247 | 0.224 | 0.146 |
| SCL | 0.368 | 0.124 | 0.405 | 0.419 | 0.507 | 0.133 | 0.765 | 0.572 | 0.512 | 0.428 |
| EXR | 0.629 | 0.211 | 0.621 | 0.623 | 0.513 | 0.247 | 0.572 | 0.813 | 0.575 | 0.527 |
| EXT | 0.574 | 0.283 | 0.602 | 0.540 | 0.408 | 0.225 | 0.512 | 0.575 | 0.773 | 0.553 |
| PSB | 0.471 | 0.384 | 0.359 | 0.473 | 0.414 | 0.147 | 0.428 | 0.528 | 0.554 | 0.793 |
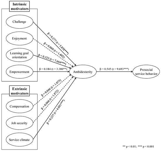
| Paths | Betas | T-values | |
|---|---|---|---|
| Challenge → Ambidextrous behavior | 0.277 | 5.858 *** | Supported |
| Enjoyment → Ambidexterity | 0.060 | 1.402 | Not supported |
| Leaning goal orientation → Ambidexterity | 0.323 | 7.664 *** | Supported |
| Empowerment → Ambidexterity | 0.184 | 3.380 ** | Supported |
| Compensation → Ambidexterity | 0.046 | 1.075 | Not supported |
| Job security → Ambidexterity | 0.066 | 1.872 | Not supported |
| Service climate → Ambidexterity | 0.237 | 4.881 *** | Supported |
| Ambidexterity → Prosocial service behavior | 0.545 | 9.693 *** | Supported |
Disclaimer/Publisher’s Note: The statements, opinions and data contained in all publications are solely those of the individual author(s) and contributor(s) and not of MDPI and/or the editor(s). MDPI and/or the editor(s) disclaim responsibility for any injury to people or property resulting from any ideas, methods, instructions or products referred to in the content. |
© 2022 by the authors. Licensee MDPI, Basel, Switzerland. This article is an open access article distributed under the terms and conditions of the Creative Commons Attribution (CC BY) license (https://creativecommons.org/licenses/by/4.0/).
Share and Cite
Choi, H.-M.; Kessler, D. Airline Cabin Crew Members’ Ambidexterity as the Sustainable Attitude for Prosocial Passenger Service. Sustainability 2023, 15, 242. https://doi.org/10.3390/su15010242
Choi H-M, Kessler D. Airline Cabin Crew Members’ Ambidexterity as the Sustainable Attitude for Prosocial Passenger Service. Sustainability. 2023; 15(1):242. https://doi.org/10.3390/su15010242
Chicago/Turabian StyleChoi, Hyung-Min, and Daniel Kessler. 2023. "Airline Cabin Crew Members’ Ambidexterity as the Sustainable Attitude for Prosocial Passenger Service" Sustainability 15, no. 1: 242. https://doi.org/10.3390/su15010242
APA StyleChoi, H.-M., & Kessler, D. (2023). Airline Cabin Crew Members’ Ambidexterity as the Sustainable Attitude for Prosocial Passenger Service. Sustainability, 15(1), 242. https://doi.org/10.3390/su15010242
