A Semi-Automatic Data Management Framework for Studying Thermal Comfort, Cognitive Performance, Physiological Performance, and Environmental Parameters in Semi-Outdoor Spaces
Abstract
1. Introduction
2. Materials and Methods
2.1. Research Design
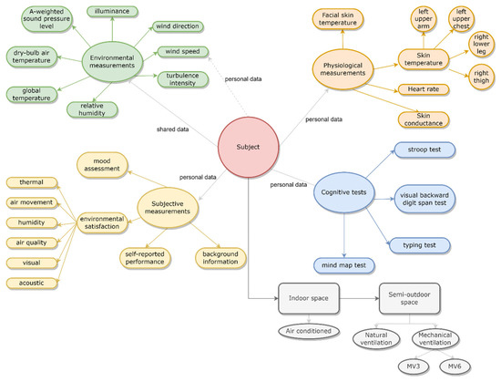
2.2. Description of Framework
2.3. Data Collection and Storage
2.4. Data Extraction
2.5. Data Pre-Processing
2.6. Data Analysis
2.7. Algorithm Development
| Algorithm 1: Digit Span Test |
| Input: user_input, digit_length Output: computer_output, “correct”/“incorrect” Function GenerateDigits(): if user_input = None: start_timestamp = current timestamp while digit_length < 16: if digit_length <11: random list of digits = digits without duplicates based on the current length of digits else: random list of digits = 10 digits without duplicates + remaining length of digits without duplicates display current digit length for every digit in random list: display digit computer_output = random list of digits return computer_output Function CheckAnswers(): end_timestamp = current timestamp delta_T = start_timestamp − end_timestamp if delta_T > 120 s: close application else: get user_input if user_input = reverse order of computer_output: display “correct” if digit_length < 16: digit_length = digit_length + 1 GenerateDigits() else: close application else: display “incorrect” if digit_length >3: digit_length = digit_length − 1 GenerateDigits() else: digit_length = 3 GenerateDigits() |
| Algorithm 2: Stroop Color and Word Test |
| Input: number of congruent word; number of incongruent word Output: interference score number of congruent word = 20 number of incongruent word = 20 stoop_list = ‘congruent’ × number of congruent word + ‘incongruent’ × number of incongruent word randomly shuffle the stoop_list Function Congruent(): word_list = ‘Red’, ‘Blue’, ‘Green’, ‘Yellow’ selected_word = random choice of word_list return selected_word, selected_word Function Incongruent(): word_list = ‘Red’, ‘Blue’, ‘Green’, ‘Yellow’ selected_word = random choice of word_list word_list_new = remove selected_word from word_list selected_color = random choice of word_list_new return selected_word, selected_color Function Run_stroop(): if stoop_list[0] == ‘congruent’: word, color = Congruent() else: word, color = Incongruent() st = current timestamp display word and color of word no_trial = 1 Function Next_stroop(): if no_trial > len(stoop_list) − 1: close application else: if stoop_list[a] == ‘congruent’: word, color = Congruent() else: word, color = Incongruent() st = current timestamp display word and color of word no_trial = no_trial + 1 Function Submit(): duration = current timestamp-st answer = ‘Red’ save answer save duration Next_stroop() total time = the overall time for reading mean time per word = the overall time for reading divided by the number of items number of uncorrected errors = the number of errors not spontaneously corrected interference score = total time + 2 × mean time per word × number of uncorrected errors |
2.8. GUI of Digit Span Test and Stroop Word and Color Test
3. Results
3.1. The Relationship between Environmental Settings and Cognitive Performance
3.2. The Relationship between Physiological Parameters and Cognitive Performance
4. Discussion
5. Conclusions
Author Contributions
Funding
Institutional Review Board Statement
Informed Consent Statement
Data Availability Statement
Acknowledgments
Conflicts of Interest
Abbreviation and Symbols
| AC | Air conditioning |
| AR | AR ratio |
| DT | Digit span test |
| Dry-bulb air temperature | |
| FFT | FFT ratio |
| Globe temperature | |
| HRV | Heart rate variability |
| HRM | Mean heart rate |
| Mean radiant temperature | |
| Mean air speed | |
| MV | Mechanical ventilation |
| MT | Mind map test |
| NV | Natural ventilation |
| Operative temperature | |
| Prevailing mean outdoor air temperature | |
| RH | Relative humidity |
| Root mean square of successive differences between normal heartbeats | |
| Standard deviation of air speed | |
| SET | Standard effective temperature |
| ST | Stroop color and word test |
| The ratio between NN50 and total number of NN intervals | |
| I | Turbulence intensity |
| TT | Typing test |
| U | Vector air speed |
| Weighted mean skin temperature | |
| V | Air speed |
References
- Cheung, T.; Schiavon, S.; Graham, L.T.; Tham, K.W. Occupant satisfaction with the indoor environment in seven commercial buildings in Singapore. Build. Environ. 2021, 188, 107443. [Google Scholar] [CrossRef]
- McArthur, J.J.; Powell, C. Health and wellness in commercial buildings: Systematic review of sustainable building rating systems and alignment with contemporary research. Build. Environ. 2020, 171, 106635. [Google Scholar] [CrossRef]
- Crosby, S.; Rysanek, A. Correlations between thermal satisfaction and non-thermal conditions of indoor environmental quality: Bayesian inference of a field study of offices. J. Build. Eng. 2021, 35, 102051. [Google Scholar] [CrossRef]
- Esfandiari, M.; Zaid, S.M.; Ismail, M.; Hafezi, M.R.; Asadi, I.; Mohammadi, S.; Vaisi, S.; Aflaki, A. Occupants’ Satisfaction toward Indoor Environment Quality of Platinum Green-Certified Office Buildings in Tropical Climate. Energies 2021, 14, 2264. [Google Scholar] [CrossRef]
- Lau, S.S.Y.; Zhang, J.; Tao, Y. A comparative study of thermal comfort in learning spaces using three different ventilation strategies on a tropical university campus. Build. Environ. 2018, 148, 579–599. [Google Scholar] [CrossRef]
- Byrne, J.; Ludington-Hoe, S.M.; Voss, J.G. Occupational Heat Stress, Thermal Comfort, and Cognitive Performance in the OR: An Integrative Review. AORN J. 2020, 111, 536–545. [Google Scholar] [CrossRef]
- Lan, L.; Xia, L.; Hejjo, R.; Wyon, D.P.; Wargocki, P. Perceived air quality and cognitive performance decrease at moderately raised indoor temperatures even when clothed for comfort. Indoor Air 2020, 30, 841–859. [Google Scholar] [CrossRef] [PubMed]
- Lan, L.; Tang, J.; Wargocki, P.; Wyon, D.P.; Lian, Z. Cognitive performance was reduced by higher air temperature even when thermal comfort was maintained over the 24–28 °C range. Indoor Air 2021, 32, e12916. [Google Scholar] [CrossRef]
- Zhang, F.; Haddad, S.; Nakisa, B.; Rastgoo, M.N.; Candido, C.; Tjondronegoro, D.; de Dear, R. The effects of higher temperature setpoints during summer on office workers’ cognitive load and thermal comfort. Build. Environ. 2017, 123, 176–188. [Google Scholar] [CrossRef]
- Schiavon, S.; Yang, B.; Donner, Y.; Chang, V.W.C.; Nazaroff, W.W. Thermal comfort, perceived air quality, and cognitive performance when personally controlled air movement is used by tropically acclimatized persons. Indoor Air 2017, 27, 690–702. [Google Scholar] [CrossRef]
- Luo, M.; Xie, J.; Yan, Y.; Ke, Z.; Yu, P.; Wang, Z.; Zhang, J. Comparing machine learning algorithms in predicting thermal sensation using ASHRAE Comfort Database II. Energy Build. 2020, 210, 109776. [Google Scholar] [CrossRef]
- Brimicombe, C.; Di Napoli, C.; Quintino, T.; Pappenberger, F.; Cornforth, R.; Cloke, H.L. Thermofeel: A python thermal comfort indices library. SoftwareX 2022, 18, 101005. [Google Scholar] [CrossRef]
- Tartarini, F.; Schiavon, S. pythermalcomfort: A Python package for thermal comfort research. SoftwareX 2020, 12, 100578. [Google Scholar] [CrossRef]
- Gomes, P.; Margaritoff, P.; Silva, H. pyHRV: Development and evaluation of an open-source python toolbox for heart rate variability (HRV). In Proceedings of the 6th International Conference on Electrical, Electronic and Computing Engineering, IcETRAN 2019, Silver Lake, Serbia, 3–6 June 2019; pp. 822–828. [Google Scholar]
- Zhao, Y.; Genovese, P.V.; Li, Z. Intelligent Thermal Comfort Controlling System for Buildings Based on IoT and AI. Futur. Internet 2020, 12, 30. [Google Scholar] [CrossRef]
- Mihara, K.; Chen, S.; Hasama, T.; Tan, C.L.; Lee, J.K.W.; Wong, N.H. Environmental satisfaction, mood and cognitive performance in semi-outdoor space in the tropics. Build. Environ. 2022, 216, 109051. [Google Scholar] [CrossRef]
- Scarpina, F.; Tagini, S. The Stroop Color and Word Test. Front. Psychol. 2017, 8, 557. [Google Scholar] [CrossRef] [PubMed]
- Jonides, J.; Lewis, R.L.; Nee, D.E.; Lustig, C.A.; Berman, M.G.; Moore, K.S. The Mind and Brain of Short-Term Memory. Annu. Rev. Psychol. 2008, 59, 193–224. [Google Scholar] [CrossRef]
- Keith, N.; Ericsson, K.A. A deliberate practice account of typing proficiency in everyday typists. J. Exp. Psychol. Appl. 2007, 13, 135–145. [Google Scholar] [CrossRef]
- Sanchez, J.A.; Ikaga, T.; Sanchez, S.V. Quantitative improvement in workplace performance through biophilic design: A pilot experiment case study. Energy Build. 2018, 177, 316–328. [Google Scholar] [CrossRef]
- Belabes, B.; Paraschivoiu, M. Numerical study of the effect of turbulence intensity on VAWT performance. Energy 2021, 233, 121139. [Google Scholar] [CrossRef]
- Thorsson, S.; Lindberg, F.; Eliasson, I.; Holmer, B. Different methods for estimating the mean radiant temperature in an outdoor urban setting. Int. J. Climatol. 2007, 27, 1983–1993. [Google Scholar] [CrossRef]
- Tartarini, F.; Schiavon, S.; Cheung, T.; Hoyt, T. CBE Thermal Comfort Tool: Online tool for thermal comfort calculations and visualizations. Softwarex 2020, 12, 100563. [Google Scholar] [CrossRef]
- ASHRAE. ANSI/ASHRAE Standard 55-2017: Thermal Environmental Conditions for Human Occupancy; American Society of Heating, Refrigerating and Air-Conditioning Engineers: Atlanta, GA, USA, 2017. [Google Scholar]
- Ramanathan, N.L. A new weighting system for mean surface temperature of the human body. J. Appl. Physiol. 1964, 19, 531–533. [Google Scholar] [CrossRef] [PubMed]
- Shaffer, F.; Ginsberg, J.P. An Overview of Heart Rate Variability Metrics and Norms. Front. Public Health 2017, 5, 258. [Google Scholar] [CrossRef]
- Scikit-Learn. sklearn.neighbors.LocalOutlierFactor. 2022. Available online: https://scikit-learn.org/stable/modules/generated/sklearn.neighbors.LocalOutlierFactor.html#sklearn-neighbors-localoutlierfactor (accessed on 1 June 2022).
- Ji, W.; Zhu, Y.; Du, H.; Cao, B.; Lian, Z.; Geng, Y.; Liu, S.; Xiong, J.; Yang, C. Interpretation of standard effective temperature (SET) and explorations on its modification and development. Build. Environ. 2022, 210, 108714. [Google Scholar] [CrossRef]












| Case | Space Cooling during Cognitive Tests | Total Occupation Time | |
|---|---|---|---|
| Indoor | Semi-Outdoor | ||
| 1 | AC | 50 min | N/A |
| 2 | NV | 30 min | 40 min |
| 3 | MV3 | 30 min | 40 min |
| 4 | MV6 | 30 min | 40 min |
| Parameter | Sampling Interval | Data Format |
|---|---|---|
| Dry bulb air temperature | 5 min | csv |
| Relative humidity (RH) | 5 min | csv |
| Globe temperature | 5 min | csv |
| A-weighted sound pressure level | 1 min | xls |
| Illuminance | 5 min | txt |
| Omni-directional air speed | 1 s | csv |
| 3D air speed and air direction | 20 Hz | txt |
| Skin temperature | 10 s | csv |
| Skin conductance | 5 Hz | csv |
| Heart rate | 1000 Hz | txt |
| Facial skin temperature | Specific timestamp | jpg |
| ID | Case | Order | Timestamp in Seconds | Timestamp in 1 min | Timestamp in 5 min |
|---|---|---|---|---|---|
| N001 | C1 | 0th | 2021-06-22 14:13:09 | 2021-06-22 14:13:00 | 2021-06-22 14:15:00 |
| N001 | C1 | 10th | 2021-06-22 14:20:59 | 2021-06-22 14:20:00 | 2021-06-22 14:20:00 |
| N001 | C1 | 20th | 2021-06-22 14:30:16 | 2021-06-22 14:30:00 | 2021-06-22 14:30:00 |
| N001 | C1 | 30th | 2021-06-22 14:38:09 | 2021-06-22 14:38:00 | 2021-06-22 14:40:00 |
| N001 | C1 | 31st | 2021-06-22 14:41:38 | 2021-06-22 14:41:00 | 2021-06-22 14:40:00 |
| N001 | C1 | 32nd | 2021-06-22 14:42:21 | 2021-06-22 14:42:00 | 2021-06-22 14:40:00 |
| N001 | C1 | 35th | 2021-06-22 14:45:11 | 2021-06-22 14:45:00 | 2021-06-22 14:45:00 |
| N001 | C1 | 40th | 2021-06-22 14:50:44 | 2021-06-22 14:50:00 | 2021-06-22 14:50:00 |
| N001 | C1 | 55th | 2021-06-22 15:07:35 | 2021-06-22 15:07:00 | 2021-06-22 15:05:00 |
| N001 | C1 | 70th | 2021-06-22 15:22:57 | 2021-06-22 15:22:00 | 2021-06-22 15:20:00 |
| … | … | … | … | … | … |
| ID | Case | Start Timestamp | End Timestamp | Cognitive Test |
|---|---|---|---|---|
| N001 | C1 | 2021-06-22 14:52:39 | 2021-06-22 14:54:20 | Digit span |
| N001 | C1 | 2021-06-22 14:56:00 | 2021-06-22 15:08:00 | Mind map |
| N001 | C1 | 2021-06-22 14:46:00 | 2021-06-22 14:56:00 | Typing |
| N001 | C1 | 2021-06-22 14:51:00 | 2021-06-22 14:51:46 | Stroop |
| … | … | … | … | … |
| Table ID | Location | Serial Number |
|---|---|---|
| ID1 | Left upper chest | 1B-2BC41 |
| ID1 | Left upper arm | CA-40141 |
| ID1 | Right thigh | B1-26E41 |
| ID1 | Right lower leg | 3F-4E541 |
| ID2 | Left upper chest | 2F-56441 |
| ID2 | Left upper arm | A2-60441 |
| ID2 | Right thigh | 33-59641 |
| ID2 | Right lower leg | 0F-31B41 |
| ID3 | Left upper chest | 49-26541 |
| ID3 | Left upper arm | 2F-75641 |
| ID3 | Right thigh | 59-1D641 |
| ID3 | Right lower leg | DA-3D641 |
| ID4 | Left upper chest | 08-6D641 |
| ID4 | Left upper arm | 03-43E41 |
| ID4 | Right thigh | 30-24F41 |
| ID4 | Right lower leg | 5E-24D41 |
| Date | Table ID | Participant ID |
|---|---|---|
| 2021-06-22 | ID1 | N032 |
| 2021-06-22 | ID2 | N478 |
| 2021-06-22 | ID3 | N001 |
| 2021-06-22 | ID4 | N896 |
| 2021-06-23 | ID1 | N664 |
| 2021-06-23 | ID2 | N687 |
| 2021-06-23 | ID3 | N213 |
| 2021-06-23 | ID4 | N978 |
| 2021-06-24 | ID1 | N032 |
| 2021-06-24 | ID2 | N478 |
| 2021-06-24 | ID3 | N001 |
| 2021-06-24 | ID4 | N896 |
| … | … | … |
| Cognitive Test | Case | SET Mean | SET std | Score Mean | Score std | Correlation | p Value |
|---|---|---|---|---|---|---|---|
| DT | NV | 27.32 | 0.76 | 7.47 | 1.32 | −0.11 | 0.51 |
| DT | MV3 | 27.11 | 0.57 | 7.67 | 1.01 | 0.21 | 0.17 |
| DT | MV6 | 26.92 | 0.86 | 7.69 | 1.26 | −0.12 | 0.44 |
| DT | AC | 24.49 | 0.23 | 7.53 | 1.34 | −0.12 | 0.48 |
| MT | NV | 27.31 | 0.89 | 46.37 | 21.06 | 0.17 | 0.28 |
| MT | MV3 | 27.01 | 0.54 | 48.00 | 20.67 | 0.15 | 0.33 |
| MT | MV6 | 26.68 | 1.00 | 51.34 | 21.49 | −0.20 | 0.22 |
| MT | AC | 24.56 | 0.12 | 48.57 | 23.05 | 0.02 | 0.92 |
| TT | NV | 27.39 | 0.80 | 52.03 | 18.01 | −0.32 | 0.04 * |
| TT | MV3 | 26.93 | 0.52 | 53.83 | 16.00 | 0.26 | 0.09 |
| TT | MV6 | 26.73 | 0.88 | 53.42 | 17.59 | 0.11 | 0.47 |
| TT | AC | 24.52 | 0.16 | 54.11 | 16.03 | −0.16 | 0.35 |
| ST | NV | 27.22 | 0.77 | 3.54 | 3.34 | 0.30 | 0.06 |
| ST | MV3 | 26.93 | 0.67 | 2.65 | 3.32 | 0.05 | 0.75 |
| ST | MV6 | 26.70 | 0.67 | 4.10 | 3.77 | 0.26 | 0.09 |
| ST | AC | 24.49 | 0.10 | 3.11 | 3.84 | 0.15 | 0.38 |
| DT | ST | MT | TT | |||||
|---|---|---|---|---|---|---|---|---|
| p-Value | p-Value | p-Value | p-Value | |||||
| Intercept | 10.13 | 0.40 | −7.02 | 0.87 | 11.05 | 0.97 | 29.84 | 0.88 |
| SCM | −0.04 | 0.65 | 0.59 | 0.03 * | −2.73 | 0.07 | 1.41 | 0.19 |
| STM | 0.11 | 0.44 | −0.19 | 0.68 | −2.12 | 0.45 | 0.58 | 0.76 |
| HRM | 0.00 | 0.78 | 0.04 | 0.39 | −0.13 | 0.59 | 0.38 | 0.05 * |
| RMSSD | −0.05 | 0.04 * | 0.09 | 0.15 | −0.10 | 0.79 | 0.59 | 0.06 |
| pNN50 | 0.06 | 0.03 * | −0.08 | 0.27 | 0.34 | 0.48 | −0.11 | 0.73 |
| FFT | 0.02 | 0.64 | 0.04 | 0.76 | −0.34 | 0.69 | 1.54 | 0.03 * |
| AR | −9.24 | 0.66 | 20.89 | 0.78 | 211.94 | 0.67 | −96.49 | 0.80 |
| R2 | 0.07 | 0.11 | 0.08 | 0.21 | ||||
| DT | ST | MT | TT | |||||
|---|---|---|---|---|---|---|---|---|
| p-Value | p-Value | p-Value | p-Value | |||||
| Intercept | −13.40 | 0.26 | −41.79 | 0.29 | 133.07 | 0.32 | 327.16 | 0.01 * |
| SCM | 0.00 | 0.98 | 0.07 | 0.74 | −2.70 | 0.03 * | −0.40 | 0.69 |
| STM | 0.05 | 0.80 | 0.20 | 0.67 | −2.47 | 0.38 | −6.32 | 0.01 * |
| HRM | 0.01 | 0.62 | −0.09 | 0.01 * | 0.49 | 0.02 * | 0.47 | 0.01 * |
| RMSSD | −0.01 | 0.67 | −0.08 | 0.21 | 1.28 | 0.00 ** | 0.47 | 0.24 |
| pNN50 | 0.04 | 0.20 | 0.11 | 0.13 | −1.30 | 0.01 * | −0.02 | 0.95 |
| FFT | −0.08 | 0.08 | −0.08 | 0.36 | 0.73 | 0.65 | 3.51 | 0.02 * |
| AR | 35.03 | 0.08 | 88.77 | 0.18 | −111.56 | 0.57 | −216.58 | 0.24 |
| R2 | 0.07 | 0.09 | 0.13 | 0.17 | ||||
Disclaimer/Publisher’s Note: The statements, opinions and data contained in all publications are solely those of the individual author(s) and contributor(s) and not of MDPI and/or the editor(s). MDPI and/or the editor(s) disclaim responsibility for any injury to people or property resulting from any ideas, methods, instructions or products referred to in the content. |
© 2022 by the authors. Licensee MDPI, Basel, Switzerland. This article is an open access article distributed under the terms and conditions of the Creative Commons Attribution (CC BY) license (https://creativecommons.org/licenses/by/4.0/).
Share and Cite
Chen, S.; Mihara, K.; Wong, N.H.; Lee, J.K.W.; Tan, C.L. A Semi-Automatic Data Management Framework for Studying Thermal Comfort, Cognitive Performance, Physiological Performance, and Environmental Parameters in Semi-Outdoor Spaces. Sustainability 2023, 15, 183. https://doi.org/10.3390/su15010183
Chen S, Mihara K, Wong NH, Lee JKW, Tan CL. A Semi-Automatic Data Management Framework for Studying Thermal Comfort, Cognitive Performance, Physiological Performance, and Environmental Parameters in Semi-Outdoor Spaces. Sustainability. 2023; 15(1):183. https://doi.org/10.3390/su15010183
Chicago/Turabian StyleChen, Shisheng, Kuniaki Mihara, Nyuk Hien Wong, Jason Kai Wei Lee, and Chun Liang Tan. 2023. "A Semi-Automatic Data Management Framework for Studying Thermal Comfort, Cognitive Performance, Physiological Performance, and Environmental Parameters in Semi-Outdoor Spaces" Sustainability 15, no. 1: 183. https://doi.org/10.3390/su15010183
APA StyleChen, S., Mihara, K., Wong, N. H., Lee, J. K. W., & Tan, C. L. (2023). A Semi-Automatic Data Management Framework for Studying Thermal Comfort, Cognitive Performance, Physiological Performance, and Environmental Parameters in Semi-Outdoor Spaces. Sustainability, 15(1), 183. https://doi.org/10.3390/su15010183

