Banking Support for Energy Security: The Customer Aspect
Abstract
1. Introduction
2. Literature Review
2.1. Green Banking
2.2. Theory of Planned Behavior
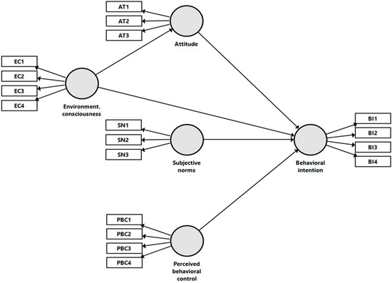
2.3. Conceptual Framework and Hypotheses Development
3. Materials and Methods
- The examination of indicator loadings—values higher than 0.7 are recommended, proving the item reliability;
- The assessment of internal consistency reliability by the use of Cronbach’s α, composite reliability (CR) and ρA—values between 0.70 and 0.95 are satisfactory;
- The assessment of convergent validity by the use of the average variance extracted (AVE)—values higher or equal to 0.50 are acceptable;
- The assessment of discriminant validity by the use of the heterotrait-monotrait (HTMT) ratio of the correlations—HTMT lower than 0.85 is acceptable.
4. Results
4.1. Measurement Model
4.2. Structural Model
5. Discussion
6. Conclusions
Author Contributions
Funding
Data Availability Statement
Conflicts of Interest
References
- Malik, G.; Singh, D. Personality matters: Does an individual’s personality affect adoption and continued use of green banking channels? Int. J. Bank Mark. 2022, 40, 746–772. [Google Scholar] [CrossRef]
- Arora, N.K.; Fatima, T.; Mishra, I.; Verma, M.; Mishra, J.; Mishra, V. Environmental sustainability: Challenges and viable solutions. Environ. Sustain. 2018, 1, 309–340. [Google Scholar] [CrossRef]
- Hartl, B.; Sabitzer, T.; Hofmann, E.; Penz, E. “Sustainability is a nice bonus” the role of sustainability in carsharing from a consumer perspective. J. Clean. Prod. 2018, 202, 88–100. [Google Scholar] [CrossRef]
- Chen, J.; Siddik, A.B.; Zheng, G.-W.; Masukujjaman, M.; Bekhzod, S. The Effect of Green Banking Practices on Banks’ Environmental Performance and Green Financing: An Empirical Study. Energies 2022, 15, 1292. [Google Scholar] [CrossRef]
- Sachs, J.D.; Woo, W.T.; Yoshino, N.; Taghizadeh-Hesary, F. Why Is Green Finance Important? ADBI Working Paper 917; Asian Development Bank Institute: Tokyo, Japan, 2019; Available online: https://www.adb.org/publications/why-green-finance-important (accessed on 3 May 2022).
- Nguyen, T.C.; Chuc, A.T.; Dang, L.M. Green Finance in Viet Nam: Barriers and Solutions. ADBI Working Paper 886; Asian Development Bank Institute: Tokyo, Japan, 2018; Available online: https://www.adb.org/publications/green-finance-viet-nam-barriers-and-solutions (accessed on 3 May 2022).
- Lahiani, A.; Mefteh-Wali, S.; Shahbaz, M.; Vo, X.V. Does Financial Development Influence Renewable Energy Consumption to Achieve Carbon Neutrality in the USA? Munich Personal RePEc Archive (MPRA), No. 109446. 2021. Available online: https://mpra.ub.uni-muenchen.de/109446/ (accessed on 3 May 2022).
- Saeudy, M.; Atkins, J.; Barone, E.A.V. Interpreting banks’ sustainability initiatives as reputational risk management and mechanisms for coping, re-embedding and rebuilding societal trust. Qual. Res. Financ. Mark. 2022, 14, 169–188. [Google Scholar] [CrossRef]
- Biswas, D. A Study of Conceptual Framework on Green Banking. J. Commer. Manag. Thought 2016, 7, 39–53. [Google Scholar] [CrossRef]
- Meena, R. Green Banking: As Initiative for Sustainable Development. Glob. J. Manag. Bus. Stud. 2013, 3, 1181–1186. [Google Scholar]
- Egyptian Banking Institute. Green Banking; Central Bank of Egypt: Cairo, Egypt, 2012. [Google Scholar]
- Zhang, X.; Wang, Z.; Zhong, X.; Yang, S.; Siddik, A.B. Do Green Banking Activities Improve the Banks’ Environmental Performance? The Mediating Effect of Green Financing. Sustainability 2022, 14, 989. [Google Scholar] [CrossRef]
- Mamun, A.A.; Nawi, N.C.; Hayat, N.; Zainol, N.R.B. Predicting the Purchase Intention and Behaviour towards Green Skincare Products among Malaysian Consumers. Sustainability 2020, 12, 10663. [Google Scholar] [CrossRef]
- Park, H.; Kim, J.D. Transition towards green banking: Role of financial regulators and financial institutions. Asian J. Sustain. Soc. Responsib. 2020, 5, 1–25. [Google Scholar] [CrossRef]
- Leonard, W.A. Clean Is the New Green: Clean Energy Finance and Deployment through Green Banks. Yale Law Policy Rev. 2014, 33, 197–229. Available online: https://www.jstor.org/stable/43921537 (accessed on 3 May 2022).
- American Green Bank Consortium. Green Banks in the United States: 2018 Annual Industry Report. American Green Bank Consortium. 2019. Available online: http://coalitionforgreencapital.com/wp-content/uploads/2019/07/GreenBanksintheUS-2018AnnualIndustryReport.pdf (accessed on 4 May 2022).
- American Green Bank Consortium. Green Banks in the United States: 2021 U.S. Green Bank Annual Industry Report with Data from Calendar Year 2020. American Green Bank Consortium. 2021. Available online: https://dcgreenbank.com/wp-content/uploads/2021/05/2021AnnualIndustryReportFinal.pdf (accessed on 4 May 2022).
- Bongardt, A.; Torres, F. The European Green Deal: More than an Exit Strategy to the Pandemic Crisis, a Building Block of a Sustainable European Economic Model. J. Common Mark. Stud. 2022, 60, 170–185. [Google Scholar] [CrossRef]
- Alsaleh, M.; Abdul-Rahim, A.S. Financial Development and Bioenergy Consumption in the EU28 Region: Evidence from Panel Auto-Regressive Distributed Lag Bound Approach. Resources 2019, 8, 44. [Google Scholar] [CrossRef]
- Alsaleh, M.; Zubair, A.O.; Abdul-Rahim, A.S. The impact of global competitiveness on the growth of bioenergy industry in EU-28 region. Sustain. Dev. 2020, 28, 1304–1316. [Google Scholar] [CrossRef]
- Alsaleh, M.; Abdul-Rahim, A.S. Do global competitiveness factors effects the industry sustainability practices? Evidence from European hydropower industry. J. Clean. Prod. 2021, 310, 1–12. [Google Scholar] [CrossRef]
- Ministry of Mining and Energy of the Republic of Serbia. Energy Security of the Republic of Serbia. 2022. Available online: https://www.mre.gov.rs/sites/default/files/2022/02/energy_security_of_the_republic_of_serbia.pdf (accessed on 5 May 2022).
- Sarma, P.; Roy, A. A Scientometric analysis of literature on Green Banking (1995-March 2019). J. Sustain. Financ. Invest. 2021, 11, 143–162. [Google Scholar] [CrossRef]
- Alam, K.T.; Julker, N.M.; Rashedul, I.; Khadiza, B. Green Banking: Bangladesh Perspective and International Experiences. RJOAS 2017, 61, 10–16. [Google Scholar] [CrossRef]
- Susanto, R.J. Innovation Green Banking in Banking Service (Electronic Banking). In Proceedings of the International Conference on Economics and Banking 2015; Atlantis Press: Amsterdam, The Netherlands, 2015; pp. 169–172. [Google Scholar] [CrossRef][Green Version]
- Khatun, M.N.; Sarker, M.N.I.; Mitra, S. Green Banking and Sustainable Development in Bangladesh. Sustain. Clim. Change 2021, 14, 262–271. [Google Scholar] [CrossRef]
- Uddin, M.N.; Ahmmed, M. Islamic Banking and Green Banking for Sustainable Development: Evidence from Bangladesh. J. Islam. Econ. 2018, 10, 97–114. [Google Scholar] [CrossRef]
- Bihari, S.C. Green banking-towards socially responsible banking in India. Int. J. Bus. Insights Transform. 2010, 4, 82–87. [Google Scholar]
- Bose, S.; Khan, H.Z.; Monem, R.M. Does green banking performance pay off? Evidence from a unique regulatory setting in Bangladesh. Corp. Gov. Int. Rev. 2021, 29, 162–187. [Google Scholar] [CrossRef]
- Biswas, N. Sustainable Green Banking Approach: The Need of the Hour. Bus. Spectr. 2011, 1, 32–38. [Google Scholar]
- Nath, V.; Nayak, N.; Goel, A. Green banking practices—A review. Int. J. Res. Bus. Manag. 2014, 2, 45–62. [Google Scholar]
- Tara, K.; Singh, S.; Kumar, R. Green Banking for Environmental Management: A Paradigm Shift. Curr. World Environ. 2015, 10, 1029–1038. [Google Scholar] [CrossRef]
- Ibe-enwo, G.; Igbudu, N.; Garanti, Z.; Popoola, T. Assessing the Relevance of Green Banking Practice on Bank Loyalty: The Mediating Effect of Green Image and Bank Trust. Sustainability 2019, 11, 4651. [Google Scholar] [CrossRef]
- Solekah, N.A. The Effect of Green Banking Product and Green Corporate Image on Green Customers Loyality in Green Customers Satisfaction Syariah Banking Mediation. Manag. Econ. J. 2019, 3, 81–94. [Google Scholar] [CrossRef]
- Shantha, A.A. Customer’s Intention to Use Green Banking Products: Evidence from Sri Lanka. Int. J. Sci. Res. Publ. 2019, 9, 148–161. [Google Scholar] [CrossRef]
- Bouteraa, M.; Hisham, R.R.I.R.; Zainol, Z. Exploring Determinants of Customers’ Intention to Adopt Green Banking: Qualitative Investigation. J. Sustain. Sci. Manag. 2021, 16, 187–203. [Google Scholar] [CrossRef]
- Iqbal, M.; Rifat, A.; Nisha, N. Evaluating Attractiveness and Perceived Risks: The Case of Green Banking Services in Bangladesh. Int. J. Asian Bus. Inf. Manag. 2021, 12, 1–23. [Google Scholar] [CrossRef]
- Taneja, S.; Ali, L. Determinants of customers’ intentions towards environmentally sustainable banking: Testing the structural model. J. Retail. Consum. Serv. 2021, 59, 1–14. [Google Scholar] [CrossRef]
- Ajzen, I. The Theory of Planned Behavior. Organ. Behav. Hum. Decis. Process. 1991, 50, 179–211. [Google Scholar] [CrossRef]
- Ajzen, I. The theory of planned behavior: Frequently asked questions. Hum. Behav. Emerg. Technol. 2020, 2, 314–324. [Google Scholar] [CrossRef]
- Yadav, R.; Chauhan, V.; Pathak, G.S. Intention to adopt internet banking in an emerging economy: A perspective of Indian youth. Int. J. Bank Mark. 2015, 33, 530–544. [Google Scholar] [CrossRef]
- Shih, Y.-Y.; Fang, K. The use of a decomposed theory of planned behavior to study Internet banking in Taiwan. Internet Res. 2004, 14, 213–223. [Google Scholar] [CrossRef]
- Glavee-Geo, R.; Shaikh, A.A.; Karjaluoto, H. Mobile banking services adoption in Pakistan: Are there gender differences? Int. J. Bank Mark. 2017, 35, 1090–1114. [Google Scholar] [CrossRef]
- Giovanis, A.; Athanasopoulou, P.; Assimakopoulos, C.; Sarmaniotis, C. Adoption of mobile banking services A comparative analysis of four competing theoretical models. Int. J. Bank Mark. 2019, 37, 1165–1189. [Google Scholar] [CrossRef]
- Alzadjal, M.A.J.; Abu-Hussin, M.F.; Husin, M.M.; Hussin, M.Y.Y. Moderating the role of religiosity on potential customer intention to deal with Islamic banks in Oman. J. Islam. Mark. 2021; ahead of print. [Google Scholar] [CrossRef]
- Han, Z. Adoption of Islamic Banking Services: Evidence from Western China. Int. J. China Stud. 2019, 10, 107–124. [Google Scholar]
- Tucker, M.; Jubb, C.; Yap, C.J. The theory of planned behaviour and student banking in Australia. Int. J. Bank Mark. 2020, 38, 113–137. [Google Scholar] [CrossRef]
- Asmi, F.; Ishaya, T. Understanding the Behavior of the Elderly towards Internet Banking in the UK. In Proceedings of the Second International Conference on Social Eco-Informatics (SOTICS), Venice, Italy, 21–26 October 2012; pp. 100–106. [Google Scholar]
- Liobikienė, G.; Mandravickaitė, J.; Bernatonienė, J. Theory of planned behavior approach to understand the green purchasing behavior in the EU: A cross-cultural study. Ecol. Econ. 2016, 125, 38–46. [Google Scholar] [CrossRef]
- Nguyen, T.N.; Lobo, A.; Greenland, S. The influence of cultural values on green purchase behaviour. Mark. Intell. Plan. 2017, 35, 377–396. [Google Scholar] [CrossRef]
- Zhang, L.; Fan, Y.; Zhang, W.; Zhang, S. Extending the Theory of Planned Behavior to Explain the Effects of Cognitive Factors across Different Kinds of Green Products. Sustainability 2019, 11, 4222. [Google Scholar] [CrossRef]
- Dilotsotlhe, N.; Duh, H.I. Drivers of Middle-Class Consumers’ Green Appliance Attitude and Purchase Behavior: A Multi-Theory Application. Soc. Mark. Q. 2021, 27, 150–171. [Google Scholar] [CrossRef]
- Hamilton, B.; Terblanche-Smit, M. Consumer intention to purchase green vehicles in the South African market: A theory of planned behaviour perspective. South Afr. J. Bus. Manag. 2018, 49, 1–7. [Google Scholar] [CrossRef]
- Susanty, A.; Puspitasari, N.B.; Prastawa, H.; Listyawardhani, P.; Tjahjono, B. Antecedent Factors of Green Purchasing Behavior: Learning Experiences, Social Cognitive Factors, and Green Marketing. Front. Psychol. 2021, 12, 1–14. [Google Scholar] [CrossRef] [PubMed]
- Cowan, K.; Kinley, T. Green spirit: Consumer empathies for green apparel. Int. J. Consum. Stud. 2014, 38, 493–499. [Google Scholar] [CrossRef]
- Teng, Y.-M.; Wu, K.-S.; Liu, H.-H. Integrating Altruism and the Theory of Planned Behavior to Predict Patronage Intention of a Green Hotel. J. Hosp. Tour. Res. 2015, 39, 299–315. [Google Scholar] [CrossRef]
- Shen, Y.-P. Consumption Intentions toward green restaurants: Application of theory of planned behavior and altruism. Int. J. Manag. Econ. Soc. Sci. 2017, 6, 121–143. Available online: http://hdl.handle.net/10419/171450 (accessed on 5 May 2022).
- Ru, X.; Wang, S.; Chen, Q.; Yan, S. Exploring the interaction effects of norms and attitudes on green travel intention: An empirical study in eastern China. J. Clean. Prod. 2018, 197, 1317–1327. [Google Scholar] [CrossRef]
- Kumar, B.; Manrai, A.K.; Manrai, L.A. Purchasing behaviour for environmentally sustainable products: A conceptual framework and empirical study. J. Retail. Consum. Serv. 2017, 34, 1–9. [Google Scholar] [CrossRef]
- Setyawan, A.; Noermijati, N.; Sunaryo, S.; Aisjah, S. Green product buying intentions among young consumers: Extending the application of theory of planned behavior. Probl. Perspect. Manag. 2018, 16, 145–154. [Google Scholar] [CrossRef]
- Tan, H.-S. Green products consumption behaviour among industrial engineering undergraduate students based on the theory of planned behaviour. In Proceedings of the 2nd International Conference on Eco Engineering Development 2018 (ICEED 2018), Alam Sutera Tangerang, Indonesia, 5–6 September 2018. [Google Scholar]
- Bhutto, M.Y.; Zeng, F.; Soomro, Y.A.; Khan, M.A. Young Chinese Consumer Decision Making in Buying Green Products: An Application of Theory of Planned Behavior with Gender and Price Transparency. Pak. J. Commer. Soc. Sci. 2019, 13, 599–619. Available online: http://hdl.handle.net/10419/205269 (accessed on 5 May 2022).
- Li, H.; Haq, I.U.; Nadeem, H.; Albasher, G.; Alqatani, W.; Nawaz, A.; Hameed, J. How Environmental Awareness relates to Green Purchase Intentions can affect Brand Evangelism? Altruism and Environmental Consciousness as Mediators. Rev. Argent. De Clínica Psicológica 2020, 29, 811–825. [Google Scholar] [CrossRef]
- Dang, V.T.; Wang, J.; Nguyen, H.V.; Nguyen, Q.H.; Nguyen, N. A moderated mediation study of consumer extrinsic motivation and CSR beliefs towards organic drinking products in an emerging economy. Br. Food J. 2022, 124, 1103–1123. [Google Scholar] [CrossRef]
- Mishal, A.; Dubey, R.; Gupta, O.K.; Luo, Z. Dynamics of environmental consciousness and green purchase behaviour: An empirical study. Int. J. Clim. Change Strateg. Manag. 2017, 9, 682–706. [Google Scholar] [CrossRef]
- Riquelme, H.E.; Rios, R.E. The moderating effect of gender in the adoption of mobile banking. Int. J. Bank Mark. 2010, 28, 328–341. [Google Scholar] [CrossRef]
- Ghalandari, K. The Effect of Performance Expectancy, Effort Expectancy, Social Influence and Facilitating Conditions on Acceptance of E-Banking Services in Iran: The Moderating Role of Age and Gender. Middle East J. Sci. Res. 2012, 12, 801–807. [Google Scholar] [CrossRef]
- Chiu, J.L.; Bool, N.C.; Chiu, C.L. Challenges and factors influencing initial trust and behavioral intention to use mobile banking services in the Philippines. Asia Pac. J. Innov. Entrep. 2017, 11, 246–278. [Google Scholar] [CrossRef]
- Yaseen, S.G.; Qirem, I.A.E. Intention to use e-banking services in the Jordanian commercial banks. Int. J. Bank Mark. 2018, 36, 557–571. [Google Scholar] [CrossRef]
- Merhi, M.; Hone, K.; Tarhini, A.; Ameen, N. An empirical examination of the moderating role of age and gender in consumer mobile banking use: A cross-national, quantitative study. J. Enterp. Inf. Manag. 2021, 34, 1144–1168. [Google Scholar] [CrossRef]
- Sreen, N.; Purbey, S.; Sadarangani, P. Impact of culture, behavior and gender on green purchase intention. J. Retail. Consum. Serv. 2018, 41, 177–189. [Google Scholar] [CrossRef]
- Vu, D.M.; Ha, N.T.; Ngo, T.V.N.; Pham, H.T.; Duong, C.D. Environmental corporate social responsibility initiatives and green purchase intention: An application of the extended theory of planned behavior. Soc. Responsib. J. 2021; ahead of print. [Google Scholar] [CrossRef]
- Tighe, D. Opinion on Sustainable Products in Europe 2018, by Age Group. Statista. 2020. Available online: https://www.statista.com/statistics/1007973/opinion-on-sustainable-products-by-age-group-2018/ (accessed on 5 May 2022).
- Hair, J.F.; Hult, G.T.M.; Ringle, C.M.; Sarstedt, M. A Primer on Partial Least Squares Structural Equation Modeling; Sage: Thousand Oaks, CA, USA, 2017. [Google Scholar]
- Costa, C.S.R.; da Costa, M.F.; Maciel, R.G.; Aguiar, E.C.; Wanderley, L.O. Consumer antecedents towards green product purchase intentions. J. Clean. Prod. 2021, 313, 1–9. [Google Scholar] [CrossRef]
- Hair, J.F.; Risher, J.J.; Sarstedt, M.; Ringle, C.M. When to use and how to report the results of PLS-SEM. Eur. Bus. Rev. 2019, 31, 2–24. [Google Scholar] [CrossRef]
- Moon, S.-J. Investigating beliefs, attitudes, and intentions regarding green restaurant patronage: An application of the extended theory of planned behavior with moderating effects of gender and age. Int. J. Hosp. Manag. 2021, 92, 1–11. [Google Scholar] [CrossRef]


| Constructs and Items | Loadings | AVE | CR | Cronbach’s α | ρA |
|---|---|---|---|---|---|
| Perceived behavioral control | 0.737 | 0.918 | 0.883 | 0.927 | |
| PBC1 | 0.805 | ||||
| PBC2 | 0.905 | ||||
| PBC3 | 0.897 | ||||
| PBC4 | 0.822 | ||||
| Subjective norms | 0.655 | 0.850 | 0.734 | 0.750 | |
| SN1 | 0.887 | ||||
| SN2 | 0.803 | ||||
| SN3 | 0.731 | ||||
| Attitude | 0.676 | 0.862 | 0.759 | 0.772 | |
| AT1 | 0.817 | ||||
| AT2 | 0.766 | ||||
| AT3 | 0.880 | ||||
| Behavioral intention | 0.759 | 0.926 | 0.894 | 0.895 | |
| BI1 | 0.846 | ||||
| BI2 | 0.889 | ||||
| BI3 | 0.900 | ||||
| BI4 | 0.850 | ||||
| Environmental consciousness | 0.727 | 0.914 | 0.877 | 0.893 | |
| EC1 | 0.820 | ||||
| EC2 | 0.858 | ||||
| EC3 | 0.870 | ||||
| EC4 | 0.860 |
| HTMT | |
|---|---|
| BI → AT | 0.712 |
| EC → AT | 0.307 |
| EC → BI | 0.281 |
| PBC → AT | 0.314 |
| PBC → BI | 0.377 |
| PBC → EC | 0.108 |
| SN → AT | 0.560 |
| SN → BI | 0.342 |
| SN → EC | 0.055 |
| SN → PBC | 0.577 |
| Path Coefficients | Direct Effect | p-Value | Hypotheses |
|---|---|---|---|
| AT → BI | 0.518 | 0.000 | H1 Accepted |
| PBC → BI | 0.243 | 0.000 | H2 Accepted |
| SN → BI | −0.055 | 0.126 | H3 Rejected |
| EC → AT | 0.260 | 0.000 | H4 Accepted |
| EC → BI | 0.117 | 0.000 | H5 Accepted |
| Path Coefficients | Direct Effect | Difference | p-Value | |||
|---|---|---|---|---|---|---|
| Female | p-Value | Male | p-Value | |||
| AT → BI | 0.486 | 0.000 | 0.489 | 0.000 | −0.002 | 0.968 |
| PBC → BI | 0.316 | 0.000 | 0.037 | 0.684 | 0.279 | 0.004 |
| SN → BI | 0.007 | 0.853 | 0.032 | 0.782 | −0.025 | 0.908 |
| EC → BI | 0.113 | 0.005 | 0.203 | 0.039 | −0.090 | 0.367 |
Disclaimer/Publisher’s Note: The statements, opinions and data contained in all publications are solely those of the individual author(s) and contributor(s) and not of MDPI and/or the editor(s). MDPI and/or the editor(s) disclaim responsibility for any injury to people or property resulting from any ideas, methods, instructions or products referred to in the content. |
© 2022 by the authors. Licensee MDPI, Basel, Switzerland. This article is an open access article distributed under the terms and conditions of the Creative Commons Attribution (CC BY) license (https://creativecommons.org/licenses/by/4.0/).
Share and Cite
Milicevic, N.; Djokic, N.; Mirovic, V.; Djokic, I.; Kalas, B. Banking Support for Energy Security: The Customer Aspect. Sustainability 2023, 15, 112. https://doi.org/10.3390/su15010112
Milicevic N, Djokic N, Mirovic V, Djokic I, Kalas B. Banking Support for Energy Security: The Customer Aspect. Sustainability. 2023; 15(1):112. https://doi.org/10.3390/su15010112
Chicago/Turabian StyleMilicevic, Nikola, Nenad Djokic, Vera Mirovic, Ines Djokic, and Branimir Kalas. 2023. "Banking Support for Energy Security: The Customer Aspect" Sustainability 15, no. 1: 112. https://doi.org/10.3390/su15010112
APA StyleMilicevic, N., Djokic, N., Mirovic, V., Djokic, I., & Kalas, B. (2023). Banking Support for Energy Security: The Customer Aspect. Sustainability, 15(1), 112. https://doi.org/10.3390/su15010112

