Self-Determination as a Mechanism for Personality Sustainability in Conditions of Daily Stress
Abstract
:1. Introduction
1.1. Personality Sustainability and Self-Determination
1.2. Daily Stress, the COVID-19 Crisis and Self-Determination
1.3. Self-Determination and Coping Strategies
2. Materials and Methods
2.1. Procedure Used to Search for Publications
- (1)
- First search line: All fields—Coping OR Cope;
- (2)
- Second search line: All fields—Daily stress;
- (3)
- Third search line: All fields—COVID.
2.2. General Characteristics of the Selected Publications
3. Results
3.1. Strategies of Coping Behavior in the Pandemic Identified by Standardized Diagnostic Techniques
3.2. Types of Coping Behavior in the Pandemic Identified in Population Surveys in Different Countries
3.3. Coping Behaviors Described in the Analysis of Qualitative Studies during the Pandemic
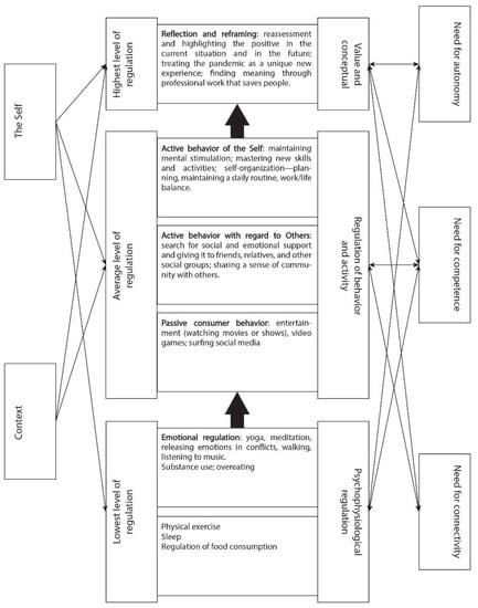
4. Discussion
Author Contributions
Funding
Institutional Review Board Statement
Informed Consent Statement
Data Availability Statement
Conflicts of Interest
References
- Topal, H.F.; Hunt, D.V.L.; Rogers, C.D.F. Exploring urban sustainability understanding and behaviour: A systematic review towards a conceptual framework. Sustainability 2021, 13, 1139. [Google Scholar] [CrossRef]
- Hirsh, J.B. Personality and environmental concern. J. Environ. Psychol. 2010, 30, 245–248. [Google Scholar] [CrossRef]
- Soutter, A.R.B.; Bates, T.C.; Mõttus, R. Big Five and HEXACO personality traits, proenvironmental attitudes, and behaviors: A meta-analysis. Perspect. Psychol. Sci. 2020, 15, 913–941. [Google Scholar] [CrossRef] [PubMed]
- Hopwood, C.J.; Schwaba, T.; Milfont, T.L.; Sibley, C.G.; Bleidorn, W. Personality change and sustainability attitudes and behaviors. Eur. J. Pers. 2021, 1, 089020702110162. [Google Scholar] [CrossRef]
- Donnellan, M.B. Personality Stability and Change. Noba, 2022. Available online: https://libguides.brooklyn.cuny.edu/ld.php?content_id=35275258 (accessed on 4 February 2022).
- Simon, D. Our common future: Report of the world commission on environment and development. Med. War 2013, 4, 17–25. [Google Scholar] [CrossRef]
- Prigogine, I. Time, structure, and fluctuations. Science 1978, 201, 777–785. [Google Scholar] [CrossRef] [Green Version]
- Bergson, H. L’évolution Créatrice; Presses Universitaires de France: Paris, France, 1907. [Google Scholar]
- Amiot, C.E.; Blanchard, C.M.; Gaudreau, P. The self in change: A longitudinal investigation of coping and self-determination processes. Self Identity 2008, 7, 204–224. [Google Scholar] [CrossRef]
- Bakker, A.B.; Breevaart, K.; Scharp, Y.S.; de Vries, J.D. Daily self-leadership and playful work design: Proactive approaches of work in times of crisis. J. Appl. Behav. Sci. 2021, 1–23. [Google Scholar] [CrossRef]
- Bacon, A.M.; Krupić, D.; Caki, N.; Corr, P.J. Emotional and behavioral responses to COVID-19: Explanations from three key models of personality. Eur. Psychol. 2021, 26, 334–347. [Google Scholar] [CrossRef]
- Trougakos, J.P.; Mccarthy, J.M. Supplemental material for working in a pandemic: Exploring the impact of COVID-19 health anxiety on work, family, and health outcomes. J. Appl. Psychol. 2020, 105, 1234–1245. [Google Scholar] [CrossRef]
- Wirkner, J.; Christiansen, H.; Knaevelsrud, C.; Lüken, U.; Wurm, S.; Schneider, S.; Brakemeier, E.-L. Mental health in times of the COVID-19 pandemic. Eur. Psychol. 2021, 26, 310–322. [Google Scholar] [CrossRef]
- Blatt, S.J.; Luyten, P. A structural–developmental psychodynamic approach to psychopathology: Two polarities of experience across the life span. Dev. Psychopathol. 2009, 21, 793–814. [Google Scholar] [CrossRef] [PubMed]
- Cielo, F.; Ulberg, R.; Di Giacomo, D. Psychological impact of the COVID-19 outbreak on mental health outcomes among youth: A rapid narrative review. Int. J. Environ. Res. Public Health 2021, 18, 6067. [Google Scholar] [CrossRef] [PubMed]
- Deci, E.L.; Ryan, R.M. The ‘what’ and ‘why’ of goal pursuits: Human needs and the self-determination of behavior. Psychol. Inq. 2000, 11, 227–268. [Google Scholar] [CrossRef]
- Weinstein, N.R.; Ryan, M. A self-determination theory approach to understanding stress incursion and responses. Stress Health 2011, 27, 4–17. [Google Scholar] [CrossRef]
- Emery, A.A.; Heath, N.L.; Mills, D.J. Basic psychological need satisfaction, emotion dysregulation, and non-suicidal self-injury engagement in young adults: An application of self-determination theory. J. Youth Adolesc. 2016, 45, 612–623. [Google Scholar] [CrossRef]
- Jackson, J.J.; Hill, P.L.; Payne, B.R.; Roberts, B.W.; Stine-Morrow, E.A.L. Can an old dog learn (and want to experience) new tricks? Cognitive training increases openness to experience in older adults. Psychol. Aging 2012, 27, 286–292. [Google Scholar] [CrossRef]
- Betsch, C.; Korn, L.; Felgendreff, L.; Eitze, S.; Schmid, P.; Sprengholz, P.; Siegers, R.; Goldhahn, L.; Wieler, L.; Schmich, P.; et al. COVID-19 Snapshot Monitoring (COSMO Germany)—Wave 43 [Dataset]; PsychArchives: Blaubeuren, Germany, 2021. [Google Scholar] [CrossRef]
- Ntoumanis, N.; Edmunds, J.; Duda, J.L. Understanding the coping process from a self-determination theory perspective. Br. J. Health Psychol. 2009, 14, 249–260. [Google Scholar] [CrossRef] [Green Version]
- Skinner, E.; Pitzer, J.; Steele, J. Coping as part of motivational resilience in school: A multidimensional measure of families, allocations, and profiles of academic coping. Educ. Psychol. Meas. 2013, 73, 803–835. [Google Scholar] [CrossRef] [Green Version]
- Leary, M.R.; Baumeister, R.F. The nature and function of self-esteem: Sociometer theory. Adv. Exp. Soc. Psychol. 2000, 32, 1–62. [Google Scholar] [CrossRef]
- Waterschoot, J.; Morbée, S.; Vermote, B.; Brenning, K.; Flamant, N.; Vansteenkiste, M.; Soenens, B. Emotion regulation in times of COVID-19: A person-centered approach based on self-determination theory. Curr. Psychol. 1–15. [CrossRef]
- Van Den Broeck, A.; Vansteenkiste, M.; De Witte, H. Self-determination theory: A theoretical and empirical overview in occupational health psychology. Occup. Health Psychol. Eur. Perspect. Res. Educ. Pract. 2008, 3, 63–88. Available online: http://scholar.google.com/scholar?hl=en&btnG=Search&q=intitle:SELF-DETERMINATION+THEORY#0 (accessed on 4 February 2022).
- Altena, A.M.; Boersma, S.N.; Beijersbergen, M.D.; Wolf, J.R.L.M. Cognitive coping in relation to self-determination and quality of life in homeless young adults. Child. Youth Serv. Rev. 2018, 94, 650–658. [Google Scholar] [CrossRef]
- Amiot, C.E.; Gaudreau, P.; Blanchard, C.M. Self-determination, coping, and goal attainment in sport. J. Sport Exerc. Psychol. 2004, 26, 396–411. [Google Scholar] [CrossRef] [Green Version]
- Skinner, E.A.; Edge, K.; Altman, J.; Sherwood, H. Searching for the structure of coping: A review and critique of category systems for classifying ways of coping. Psychol. Bull. 2003, 129, 216–269. [Google Scholar] [CrossRef] [Green Version]
- Aldwin, C.M.; Skinner, E.A.; Zimmer-Gembeck, M.J.; Taylor, A. Coping and self-regulation across the lifespan. In Handbook of Life-Span Development; Springer Publishing Company: Berlin/Heidelberg, Germany, 2011; pp. 561–587. [Google Scholar]
- Akbar, Z.; Aisyawati, M.S. Coping in Jakarta, Indonesia during the COVID-19 pandemic. Front. Psychol. 2021, 12, 1–7. [Google Scholar] [CrossRef]
- Awoke, M.; Mamo, G.; Abdu, S.; Terefe, B. Perceived stress and coping strategies among undergraduate health science students of Jimma University amid the COVID-19 outbreak: Online cross-sectional survey. Front. Psychol. 2021, 12, 1–11. [Google Scholar] [CrossRef]
- Babicka-Wirkus, A.; Wirkus, L.; Stasiak, K.; Kozłowski, P. University students’ strategies of coping with stress during the coronavirus pandemic: Data from Poland. PLoS ONE 2021, 16, 1–27. [Google Scholar] [CrossRef]
- Flesia, L.; Monaro, M.; Mazza, C.; Fietta, V.; Colicino, E.; Segatto, B.; Roma, P. Predicting perceived stress related to the COVID-19 outbreak through stable psychological traits and machine learning models. J. Clin. Med. 2020, 9, 3350. [Google Scholar] [CrossRef]
- Henry, N.; Kayser, D.; Egermann, H. Music in mood regulation and coping orientations in response to COVID-19 lockdown measures within the United Kingdom. Front. Psychol. 2021, 12, 1–16. [Google Scholar] [CrossRef]
- Kryukova, T.L.; Ekimchik, O.A.; Opekina, T.P.; Shipova, N.S. Stress and coping in a self-isolated family during COVID-19 pandemic. Soc. Psychol. Soc. 2020, 11, 120–134. [Google Scholar] [CrossRef]
- Lisitsa, E.; Benjamin, K.S.; Chun, S.K.; Skalisky, J.; Hammond, L.E.; Mezulis, A.H. Loneliness among young adults during COVID-19 pandemic: The mediational roles of social media use and social support seeking. J. Soc. Clin. Psychol. 2020, 39, 708–726. [Google Scholar] [CrossRef]
- Padrón, I.; Fraga, I.; Vieitez, L.; Montes, C.; Romero, E. A study on the psychological wound of COVID-19 in university students. Front. Psychol. 2021, 12, 1–15. [Google Scholar] [CrossRef] [PubMed]
- Park, C.L.; Russell, B.S.; Fendrich, M.; Finkelstein-Fox, L.; Hutchison, M.; Becker, J. Americans’ COVID-19 stress, coping, and adherence to CDC guidelines. J. Gen. Intern. Med. 2020, 35, 2296–2303. [Google Scholar] [CrossRef] [PubMed]
- Vidal, L.; Brunet, G.; Curutchet, M.R.; Girona, A.; Pardiñas, V.; Guerra, D.; Platero, E.; Machado, L.; González, F.; Gugliucci, V.; et al. Is COVID-19 a threat or an opportunity for healthy eating? An exploration of the factors that moderate the impact of the pandemic on eating habits in Uruguay. Appetite 2021, 167, 105651. [Google Scholar] [CrossRef]
- Donker, M.H.; Mastrotheodoros, S.; Branje, S. Development of parent-adolescent relationships during the COVID-19 pandemic: The role of stress and coping. Dev. Psychol. 2021, 57, 1611–1622. [Google Scholar] [CrossRef]
- Hou, T.; Zhang, R.; Song, X.; Zhang, F.; Cai, W.; Liu, Y.; Dong, W.; Deng, G. Self-efficacy and fatigue among non-frontline health care workers during COVID-19 outbreak: A moderated mediation model of posttraumatic stress disorder symptoms and negative coping. PLoS ONE 2020, 15, e0243884. [Google Scholar] [CrossRef]
- Maykrantz, S.A.; Nobiling, B.D.; Oxarart, R.A.; Langlinais, L.A.; Houghton, J.D. Coping with the crisis: The effects of psychological capital and coping behaviors on perceived stress. Int. J. Work. Health Manag. 2021, 14, 650–665. [Google Scholar] [CrossRef]
- Morales-Rodríguez, F.M. Fear, stress, resilience and coping strategies during COVID-19 in Spanish university students. Sustainability 2021, 13, 5824. [Google Scholar] [CrossRef]
- Boursier, V.; Musetti, A.; Gioia, F.; Flayelle, M.; Billieux, J.; Schimmenti, A. Is watching TV series an adaptive coping strategy during the COVID-19 pandemic? Insights from an Italian community sample. Front. Psychiatry 2021, 12, 599859. [Google Scholar] [CrossRef]
- Jiang, D.; Chiu, M.M.; Liu, S. Daily positive support and perceived stress during COVID-19 outbreak: The role of daily gratitude within couples. J. Happiness Stud. 2022, 23, 65–79. [Google Scholar] [CrossRef] [PubMed]
- Modrzejewska, A.; Czepczor-Bernat, K.; Modrzejewska, J.; Matusik, P. Eating motives and other factors predicting emotional overeating during COVID-19 in a sample of Polish adults. Nutrients 2021, 13, 1658. [Google Scholar] [CrossRef] [PubMed]
- Mohr, C.D.; Umemoto, S.K.; Rounds, T.W.; Bouleh, P.; Arpin, S.N. Drinking to cope in the COVID-19 era: An investigation among college students. J. Stud. Alcohol. Drugs 2021, 82, 178–187. [Google Scholar] [CrossRef] [PubMed]
- Adams, E.L.; Smith, D.; Caccavale, L.J.; Bean, M.K. Parents are stressed! Patterns of parent stress across COVID-19. Front. Psychiatry 2021, 12, 626456. [Google Scholar] [CrossRef] [PubMed]
- Cunningham, T.J.; Fields, E.C.; Garcia, S.M.; Kensinger, E.A. The relation between age and experienced stress, worry, affect, and depression during the Spring 2020 phase of the COVID-19 pandemic in the United States. Emotion 2021, 21, 1660–1670. [Google Scholar] [CrossRef] [PubMed]
- Du, J.; Mayer, G.; Hummel, S.; Oetjen, N.; Gronewold, N.; Zafar, A.; Schultz, J.H. Mental health burden in different professions during the final stage of the COVID-19 lockdown in China: Cross-sectional survey study. J. Med. Internet Res. 2020, 22, e24240. [Google Scholar] [CrossRef]
- Abdel Hadi, S.; Bakker, A.B.; Häusser, J.A. The role of leisure crafting for emotional exhaustion in telework during the COVID-19 pandemic. Anxiety Stress Coping 2021, 34, 530–544. [Google Scholar] [CrossRef]
- Kogan, L.R.; Currin-Mcculloch, J.; Bussolari, C.; Packman, W.; Erdman, P. The psychosocial influence of companion animals on positive and negative affect during the COVID-19 pandemic. Animals 2021, 11, 2084. [Google Scholar] [CrossRef]
- Maertl, T.; De Bock, F.; Huebl, L.; Oberhauser, C.; Coenen, M.; Jung-Sievers, C. Physical activity during COVID-19 in German adults: Analyses in the COVID-19 snapshot monitoring study (cosmo). Int. J. Environ. Res. Public Health 2021, 18, 507. [Google Scholar] [CrossRef]
- Neff, L.A.; Gleason, M.E.J.; Crockett, E.E.; Ciftci, O. Blame the pandemic: Buffering the association between stress and relationship quality during the COVID-19 pandemic. Soc. Psychol. Personal. Sci. 2021, 13, 522–532. [Google Scholar] [CrossRef]
- Pigaiani, Y.; Zoccante, L.; Zocca, A.; Arzenton, A.; Menegolli, M.; Fadel, S.; Ruggeri, M.; Colizzi, M. Adolescent lifestyle behaviors, coping strategies and subjective wellbeing during the COVID-19 pandemic: An online student survey. Healthcare 2020, 8, 472. [Google Scholar] [CrossRef] [PubMed]
- Rodríguez-Rey, R.; Garrido-Hernansaiz, H.; Collado, S. Psychological impact and associated factors during the initial stage of the coronavirus (COVID-19) pandemic among the general population in Spain. Front. Psychol. 2020, 11, 1540. [Google Scholar] [CrossRef] [PubMed]
- Soubelet-Fagoaga, I.; Arnoso-Martínez, M.; Guerendiain-Gabás, I.; Martínez-Moreno, E.; Ortiz, G. (Tele)work and care during lockdown: Labour and socio-familial restructuring in times of COVID-19. Int. J. Environ. Res. Public Health 2021, 18, 2087. [Google Scholar] [CrossRef]
- Woon, L.S.C.; Leong Bin Abdullah, M.F.I.; Sidi, H.; Mansor, N.S.; Nik Jaafar, N.R. Depression, anxiety, and the COVID-19 pandemic: Severity of symptoms and associated factors among university students after the end of the movement lockdown. PLoS ONE 2021, 16, e0252481. [Google Scholar] [CrossRef] [PubMed]
- Bar-Kalifa, E.; Randall, A.K.; Perelman, Y. Daily dyadic coping during COVID-19 among Israeli couples. Emotion 2021, 1–10. [Google Scholar] [CrossRef] [PubMed]
- Bentzen, J.S. In crisis, we pray: Religiosity and the COVID-19 pandemic. J. Econ. Behav. Organ. 2021, 192, 541–583. [Google Scholar] [CrossRef] [PubMed]
- Burch, A.; Owens, R.; Nisly, S.; Taylor, S.R. Wellbeing during COVID-19: A social media takeover. Pharm. Educ. 2021, 20, 272–275. [Google Scholar] [CrossRef]
- Diaz, K.; Staffileno, B.A.; Hamilton, R. Nursing student experiences in turmoil: A year of the pandemic and social strife during final clinical rotations. J. Prof. Nurs. 2021, 37, 978–984. [Google Scholar] [CrossRef]
- Hamadeh Kerbage, S.; Garvey, L.; Willetts, G.; Olasoji, M. Undergraduate nursing students’ resilience, challenges, and supports during corona virus pandemic. Int. J. Ment. Health Nurs. 2021, 30, 1407–1416. [Google Scholar] [CrossRef]
- Klaiber, P.; Wen, J.H.; Delongis, A.; Sin, N.L. The ups and downs of daily life during COVID-19: Age differences in affect, stress, and positive events. J. Gerontol. B Psychol. Sci. Soc. Sci. 2021, 76, e30–e37. [Google Scholar] [CrossRef]
- Lee, N.; Lee, H.J. South Korean nurses’ experiences with patient care at a COVID-19-designated hospital: Growth after the frontline battle against an infectious disease pandemic. Int. J. Environ. Res. Public Health 2020, 17, 9015. [Google Scholar] [CrossRef] [PubMed]
- Leslie-Miller, C.J.; Waugh, C.E.; Cole, V.T. Coping with COVID-19: The benefits of anticipating future positive events and maintaining optimism. Front. Psychol. 2021, 12, 646047. [Google Scholar] [CrossRef] [PubMed]
- Pagnini, F.; Bonalda, E.; Montrasi, E.; Toselli, E.; Antonietti, A. Mindfully reframing the psychological impact of the COVID-19 outbreak through a social media community for students: A pragmatic study. Front. Psychol. 2021, 12, 566778. [Google Scholar] [CrossRef] [PubMed]
- Rathore, P.; Kumar, S.; Choudhary, N.; Sarma, R.; Singh, N.; Haokip, N.; Bhopale, S.; Pandit, A.; Ratre, B.K.; Bhatnagar, S. Coerns of health-care professionals managing COVID patients under institutional isolation during COVID-19 pandemic in India: A descriptive cross-sectional study. Indian J. Palliat. Care 2020, 26, S90–S94. [Google Scholar] [CrossRef]
- Riva, G.; Bernardelli, L.; Castelnuovo, G.; Di Lernia, D.; Tuena, C.; Clementi, A.; Pedroli, E.; Malighetti, C.; Sforza, F.; Wiederhold, B.K.; et al. A virtual reality-based self-help intervention for dealing with the psychological distress associated with the COVID-19 lockdown: An effectiveness study with a two-week follow-up. Int. J. Environ. Res. Public Health 2021, 18, 8188. [Google Scholar] [CrossRef]
- Tahara, M.; Mashizume, Y.; Takahashi, K. Coping mechanisms: Exploring strategies utilized by Japanese healthcare workers to reduce stress and improve mental health during the COVID-19 pandemic. Int. J. Environ. Res. Public Health 2021, 18, 131. [Google Scholar] [CrossRef]
- Carver, C.S. You want to measure coping but your protocol’s too long: Consider the brief COPE. Int. J. Behav. Med. 1997, 4, 92. [Google Scholar] [CrossRef]
- Ravens-Sieberer, U.; Kaman, A.; Erhart, M.; Devine, J.; Schlack, R.; Otto, C. Impact of the COVID-19 pandemic on quality of life and mental health in children and adolescents in Germany. Eur. Child Adolesc. Psychiatry 2021, 1–11. [Google Scholar] [CrossRef]
- Cao, W.; Fang, Z.; Hou, G.; Han, M.; Xu, X.; Dong, J.; Zheng, J. The psychological impact of the COVID-19 epidemic on college students in China. Psychiatry Res. 2020, 287, 112934. [Google Scholar] [CrossRef]
- Zimmer, C.; Dunn, J.C. A developmental perspective of coping with stress: Potential for developmental coordination disorder research. Adv. Neurodev. Disord. 2021, 5, 351–359. [Google Scholar] [CrossRef]
- Skinner, E.A.; Wellborn, J.G. Coping During childhood and adolescence: A motivational perspective. Life-Span Dev. Behav. 1994, 12, 91–134. [Google Scholar] [CrossRef]
- Lazarus, R.S.; Folkman, S. Stress, Appraisal, and Coping; Springer Publishing Company: Berlin/Heidelberg, Germany, 1984. [Google Scholar]
- Kashdan, T.B.; Rottenberg, J. Psychological flexibility as a fundamental aspect of health. Clin. Psychol. Rev. 2010, 30, 865–878. [Google Scholar] [CrossRef] [PubMed] [Green Version]
- Lazarus, R.S. Stress and Emotion: A New Synthesis; Springer Publishing Company: Berlin/Heidelberg, Germany, 1999. [Google Scholar]
- Muraven, M.; Gagné, M.; Rosman, H. Helpful self-control: Autonomy support, vitality, and depletion. J. Exp. Soc. Psychol. 2008, 44, 573–585. [Google Scholar] [CrossRef] [PubMed] [Green Version]
- Chirico, F.; Ferrari, G. Role of the workplace in implementing mental health interventions for high-risk groups among the working age population after the COVID-19 pandemic. J. Health Soc. Sci. 2021, 6, 145–150. [Google Scholar] [CrossRef]
- Tam, W.W.S.; Poon, S.N.; Mahendran, R.; Kua, E.H.; Van Wu, X. Impacts of COVID-19 and partial lockdown on family functioning, intergenerational communication and associated psychosocial factors among young adults in Singapore. BMC Psychiatry 2021, 21, 595. [Google Scholar] [CrossRef]
- Koestner, R.; Bernieri, F.J.; Zuckerman, M. Self-regulation and consistency between attitudes, traits, and behaviors. Personal. Soc. Psychol. Bull. 1992, 18, 52–59. [Google Scholar] [CrossRef]


| Type of Study | Sample Size (N) | Country * | Relevant Studies |
|---|---|---|---|
| Studies using standardized methods to diagnose coping behavior | |||
| Brief COPE instrument (Carver, 1997), including national versions and selected subscales | 250 | Indonesia | Akbar & Aisyawati (2021) [30] |
| 337 | Ethiopia | Awoke et al. (2021) [31] | |
| 577 | Poland | Babicka-Wirkus et al. (2021) [32] | |
| 2053 | Italy | Flesia et al. (2020) [33] | |
| 233 | England | Henry et al. (2021) [34] | |
| 558 | Russia | Kryukova et al. (2020) [35] | |
| 1674 | USA | Lisitsa et al. (2020) [36] | |
| 932 | Spain | Padron et al. (2021) [37] | |
| 1015 | USA | Park et al. (2020) [38] | |
| 891 | Uruguay | Vidal et al. (2021) [39] | |
| Other standardized methods for diagnosing coping strategies | 240 | Netherlands | Donker et al. (2021) [40] |
| 527 | China | Hou et al. (2020) [41] | |
| 378 | USA | Maykrantz et al. (2021) [42] | |
| 180 | Spain | Morales-Rodriguez (2021) [43] | |
| Methods for measuring individual strategies of coping behavior | 715 | Italy | Boursier et al. (2021) [44] |
| 108 | China | Jiang et al. (2022) [45] | |
| 868 | Poland | Modrzejewska et al. (2021) [46] | |
| 215 | USA | Mohr et al. (2021) [47] | |
| Studies using non-standardized methods to diagnose coping behavior | |||
| Use of surveys and questionnaires | 433 | USA | Adams et al. (2021) [48] |
| 919 | USA | Cunningham et al. (2021) [49] | |
| 687 | China | Du et al. (2020) [50] | |
| 178 | Germany | Abdel Hadi et al. (2021) [51] | |
| 5061 | USA | Kogan et al. (2021) [52] | |
| 1034 | Germany | Maertl et al. (2021) [53] | |
| 191 | USA | Neff et al. (2021) [54] | |
| 306 | Italy | Pigaiani et al. (2020) [55] | |
| 3055 | Spain | Rodriguez-Rey et al. (2020) [56] | |
| 362 Social networks | Spain | Soubelet-Fagoaga et al. (2021) [57] | |
| 316 | Malaysia | Woon et al. (2021) [58] | |
| Studies based primarily on qualitative research methods | 144 | Israel | Bar-Kalifa et al. (2021) [59] |
| Google searches | 107 countries | Bentzen (2021) [60] | |
| Social networks | USA | Burch et al. (2021) [61] | |
| 26 | USA | Diaz et al. (2021) [62] | |
| 121 | Australia | Hamadeh Kerbage et al. (2021) [63] | |
| 583 | Canada, USA | Klaiber et al. (2021) [64] | |
| 18 | South Korea | Lee & Lee (2020) [65] | |
| 329 | USA | Leslie-Miller et al. (2021) [66] | |
| 436 | Italy | Pagnini et al. (2021) [67] | |
| 100 | India | Rathore et al. (2020) [68] | |
| 40 | Italy | Riva et al. (2021) [69] | |
| 661 | Japan | Tahara et al. (2021) [70] | |
| Categories and Subcategories | N * | % |
|---|---|---|
| Reflection and Reframing | 31 | 19.1 |
| Acceptance of the Current Situation and Restrictions | 2 | 1.2 |
| Reassessment and Highlighting Positive Aspects of the Current Situation | 13 | 8.0 |
| Expectation of Positive Events in the Future | 7 | 4.3 |
| Attitude Toward the Pandemic as a Unique and Unrepeatable New Experience; Awareness of Growing Opportunities | 4 | 2.5 |
| Finding Meaning Through Professional Work That Saves People | 5 | 3.1 |
| Emotional Regulation | 25 | 15.4 |
| Maintaining a Positive Mood Through Music, Observing Nature, Humor | 7 | 4.3 |
| Yoga, Meditation | 5 | 3.1 |
| Release of Emotions (Arguments, Blaming One’s Partner, and Self-Blame) | 6 | 3.7 |
| Isolation, Solitude | 4 | 2.5 |
| Religion | 3 | 1.9 |
| Search for Emotional Support | 21 | 12.9 |
| Receiving Emotional Support from Others Through Communication | 9 | 5.5 |
| Gaining a Sense of Community, “We Are All in It Together”, Mutual Support | 7 | 4.3 |
| Gratitude to Loved Ones | 5 | 3.1 |
| Active Behavioral Coping (Self-Development) | 17 | 10.5 |
| Mastering New Types of Activity | 6 | 3.7 |
| Finding Interesting Activities/Hobbies (Cooking, Singing, Creative Work, etc.) | 4 | 2.5 |
| Keeping Up Mental Stimulation (Organizing Leisure Time, Quizzes, Reading, etc.) | 7 | 4.3 |
| Physical Activity | 15 | 9.3 |
| Physical Exercise, Regular Exertion | 10 | 6.2 |
| Healthy Habits (Daily Walks, High-Nutrition, Sufficient Sleep, etc.) | 5 | 3.1 |
| Providing Emotional Support | 14 | 8.7 |
| Sharing the Emotional Experience of Restrictions | 3 | 1.9 |
| Sharing Positive Emotions from Watching Programs, Good News, Personal Memories | 8 | 4.9 |
| Family Activities (Dinners, Fitness, etc.) | 3 | 1.9 |
| Active Behavioral Coping (Social Support of Others) | 14 | 8.7 |
| Organization of Remote Social Interaction, Development of Support Programs for Students and Other Groups | 5 | 3.1 |
| Instrumental Support (information, Discussion of Coping Strategies, Concrete Advice, etc.) | 4 | 2.5 |
| Providing Concrete Help to Others (Purchases, Material Support) | 5 | 3.1 |
| Passive Consumer Activity | 13 | 8.0 |
| Entertainment (Watching Movies or Shows), Video Games | 5 | 3.1 |
| Excessive Viewing of TV Series, Passive Use of Social Media (Web Surfing) | 4 | 2.5 |
| Emotional Overeating | 2 | 1.2 |
| Alcohol and Substance Use | 2 | 1.2 |
| Self-Organization (Structuring of Time and Space) | 12 | 7.4 |
| Planning and Maintaining a Daily Routine | 7 | 4.3 |
| Organizing Time in a New Way | 2 | 1.2 |
| Maintaining Work/Life Balance | 3 | 1.9 |
Publisher’s Note: MDPI stays neutral with regard to jurisdictional claims in published maps and institutional affiliations. |
© 2022 by the authors. Licensee MDPI, Basel, Switzerland. This article is an open access article distributed under the terms and conditions of the Creative Commons Attribution (CC BY) license (https://creativecommons.org/licenses/by/4.0/).
Share and Cite
Kostromina, S.; Moskvicheva, N.; Zinovyeva, E.; Odintsova, M.; Zaitseva, E. Self-Determination as a Mechanism for Personality Sustainability in Conditions of Daily Stress. Sustainability 2022, 14, 5457. https://doi.org/10.3390/su14095457
Kostromina S, Moskvicheva N, Zinovyeva E, Odintsova M, Zaitseva E. Self-Determination as a Mechanism for Personality Sustainability in Conditions of Daily Stress. Sustainability. 2022; 14(9):5457. https://doi.org/10.3390/su14095457
Chicago/Turabian StyleKostromina, Svetlana, Natalia Moskvicheva, Elena Zinovyeva, Maria Odintsova, and Evgenia Zaitseva. 2022. "Self-Determination as a Mechanism for Personality Sustainability in Conditions of Daily Stress" Sustainability 14, no. 9: 5457. https://doi.org/10.3390/su14095457
APA StyleKostromina, S., Moskvicheva, N., Zinovyeva, E., Odintsova, M., & Zaitseva, E. (2022). Self-Determination as a Mechanism for Personality Sustainability in Conditions of Daily Stress. Sustainability, 14(9), 5457. https://doi.org/10.3390/su14095457

