Next Article in Journal
Understanding the Correlation of Demographic Features with BEV Uptake at the Local Level in the United States
Next Article in Special Issue
The Structural Dimensions of “Double-Qualified” Teachers’ Work Role Transition Competence and Its Generation Mechanism
Previous Article in Journal
Historical Ecology, Archaeology and Biocultural Landscapes: Cross-Disciplinary Approaches to the Long Anthropocene
 
 
Font Type:
Arial Georgia Verdana
Font Size:
Aa Aa Aa
Line Spacing:
Column Width:
Background:
Article

Sustaining Employees’ Work Fulfilment through Multigenerational Diversity and Emotional Communication in Federal Civil Service Commission of Nigeria

by
Odunayo Paul Salau
*,
Adewale Omotayo Osibanjo
,
Ebeguki Edith Igbinoba
,
Opeyemi Olunike Joel
,
Tolulope Morenike Atolagbe
,
Abimbola Abidemi Adegbuyi
,
Augustina Esitse Dada
and
Chinyerem Grace Adeniji
Department of Business Management, Covenant University, Ota 112212, Nigeria
*
Author to whom correspondence should be addressed.
Sustainability 2022, 14(9), 5018; https://doi.org/10.3390/su14095018
Submission received: 10 March 2022 / Revised: 8 April 2022 / Accepted: 12 April 2022 / Published: 22 April 2022

Abstract

Emotional communication is gradually gaining the attention of various industries in Nigeria, particularly on the issues and concerns of sustaining employees’ fulfilment. Multigenerational diversity is considered a contributing factor for the retention of employees at work, but the mechanism behind this relationship remains unclear. Thus, main aim of this study was to investigate the influence of multigenerational diversity and emotional communication on sustainable employee fulfilment in the Federal Civil Service Commission of Nigeria. Respondents (i.e., directors, managers, and supervisors) were randomly surveyed across the various civil services in Nigeria using a stratified and purposive sampling technique. With the use of an online google form 416 questionnaires were retrieved and analysed using partial least squares (PLS). The results supported the predicted mediating role of emotional communication, and various ages among Gen Y have no differences within the studied relationships. The implication and limitations of these findings and directions for future research are further discussed to sustain the retention and work fulfilment of employees in the workplace.

1. Introduction

The shifting global market competition has produced new problems for both enterprises and individuals in the globalisation period. To maintain or generate competitiveness, businesses must develop and retain qualified and talented human resources and assure their job happiness to maximise their contribution. According to [1,2] employees are happier at work when they work for a firm that recognises them when they complete tasks and meet deadlines. It was argued that organisations should change their employee reward system, and promotions should be given based on merit, educational qualifications, and experience; hence, if these factors are given more attention, the company will be able to keep good workers with high levels of effectiveness and efficiency in their work, which will lead to increased productivity [3,4].
Extant studies have indicated that workplace happiness leads to workplace fulfilment. It is critical to understand how workers may be held accountable to meet their job-related demands, which will motivate them to provide exceptional results [3,5]. Job fulfilment at work increases their job efficiency and the character of employees. The concepts of fulfilment and contentment are interchangeable [6]. When many job satisfaction variables are combined, the employee’s ultimate job fulfilment is ensured [3,7]. Under these circumstances, organisations must develop various efficient reward strategies to fulfil and sustain the expectations of the core employees.
Employees who are happy and satisfied with their employer’s caring actions of equality, impartiality, and empathic attitude are more likely to be committed and concerned about their company [8]. Employees who believe their bosses are uncaring towards them, on the other hand, are likely to be unsatisfied, demotivated, de-stimulated, and unfulfilled [9]. It is argued that effective employee fulfilment management cannot be reached only through developing an optimal portfolio of human resource (HR) practices; instead, the employers should be able to manage the expectations of employees, which ultimately lead to a deal that is understood by both parties [3,6]. Modern-day organisations display keenness in employee fulfilment and encourage diverse employees to stay with the organisation for a longer time. Prior studies also indicated that ignoring the needs of any one group of employees will likely result in lower productivity and job fulfilment [3,6,9], especially in the civil service.
The vehicle for delivering and governing civil services is dependent on the ability to provide guidelines on appointments, promotions, and discipline for civil servants. The quality of civil service primarily determines the speed with which a country develops. This is due to the critical role that government and employees play in creating and executing policies. Public officials who are supposed to be the engine of social progress through the bureaucracy must, as a matter of principle, set a positive example for other citizens by operating ethically. As a result, the Federal Republic of Nigeria’s Constitution of 1999 (as amended) has established a model for the type of probity demanded of public servants. Despite the code of conduct’s great power, many public officials are unaware of its requirements. Even those who are aware of it have a hard time putting its provisions into action. Despite the broad powers granted by the Constitution, the code of conduct tribunal has seen few cases and has performed poorly.
Many studies [10,11] have looked at how a wide range of generations in the workforce affect job fulfilment and satisfaction. Employees from different generations, such as the baby boomer generation, Generation X, the millennial generation, and Generation Z, make up a multigenerational workforce. Organisations may work with teams of individuals from four to six distinct generations at the same time in the future, which is why knowing how to manage a multigenerational workforce now is critical [11,12]. In either case, a 60-year-old employee is bound to have different objectives, worries, values, beliefs, and attributes than a 25-year-old co-worker. Understanding these distinctions can aid public sector leaders and managers lead and manage a multigenerational workforce. As younger generations reach adulthood, older people choose to work longer hours.
Employers have specific challenges with multigenerational workforces, but they are arguably more productive and have lower turnover than those without generational diversity [12]. According to data gathered by the Society for Human Resource Management (SHRM) and the American Association of Retired Persons (AARP), millennials make up roughly half of the workforce. Meanwhile, the number of persons above the age of 65 is higher than ever and Ref. [12] predicted it to double in the next 20 to 30 years. Challenges might occur due to variations in communication styles, general work practices, teamwork, and employer expectations.
These disparities demonstrate how difficult it is to create an atmosphere where all generations can work together in harmony. In fact, according to AARP research, 60% of workers say there is generational conflict in their job. According to Celik [6], emotional communication may be utilised to build a culture of fruitful cooperation and mutual respect. Suleman and Nelson [11] argued that emotional communication could be used in the public sector to improve multigenerational workforce productivity, engagement, and retention.
Emotional communication is gradually gaining the attention of various sectors in Nigeria, particularly on the issues and concerns of sustaining employees’ fulfilment. Emotional communication is a term used to describe a lack of emotional awareness or control that causes communication difficulties [1,7]. According to prior studies, people can interact more effectively with others in their daily lives if they have a better grasp of their feelings. Managers will undoubtedly need to understand more about how their emotions function and how to control a diverse range of generations to overcome emotional obstacles to communication in the workplace. A prior study suggested that promoting emotional communication at the workstation leads to the retention of employees in the organisation [1,7,13].
Previous studies have explored that emotional communication can be achieved by a harmonious working culture provided by the organisation to their diverse employees [3,14]. This suggests that emotional communication and multigenerational diversity may be considered as contributing factors for the retention of employees at work, but the mechanism behind this relationship remains unclear. Thus, in this study, we investigate the influence of multigenerational diversity and emotional communication on sustainable employee fulfilment in The Federal Civil Service Commission of Nigeria. Section 1 covers the background to the study, while the second focuses on the literature review in line with the identified objectives of the study. The methodology adopted for the study is addressed in the second session, while the last section captures data analysis, the discussion of the findings, conclusions, limitations, and recommendations for future studies.

1.1. Multigenerational Diversity

A multigenerational workforce is a diverse labour pool made up of multiple generations. Multigenerational diversity is based on assumed similarities between people born in the same clusters of birth years. These generations are the Traditionalists, Baby Boomers, Generation X, and Generation Y [11,15,16].
Veterans or Traditionalists—born before 1943: World War and the Great Depression gave birth to a generation of people who possess an attitude of “can do”. As stated by [3,17], the traditionalist core values include conformity, dedication, adherence to rules, hard work, law and order, honour, sacrifice, patience, respect for authority, and duty before pleasure. Respect for authority, strong emphasis on teamwork, interaction at the face-to-face level, and discipline are some of the characteristics of traditionalist. With good communication skills, fairness, and impartiality, the strength of their belief lies in the power of mediation and dialogue. Performing a task well gives them satisfaction and they have both work and life experiences that are indispensable to the organisation. Attitude stemming from team orientation and cooperation are also in their possession.
The Baby Boomers—born 1943–1960: Given birth to during and after World War II. This set includes people who are inclusive, highly productive, task-oriented, and collaborative, whose upbringing was during a time of propensity, optimism of extreme degree, and opportunities [18]. Rather than leadership sharing, they believe in participative leadership, though they do not easily delegate. They also place value on listening, encouraging, and experience. They uphold the status quo (Abrams and Von Frank, 2014).
Generation X—born 1960–1980: The compositions of people in this generation are wise, straightforward, fair, practical, and strategic leaders who offer effective leadership in crisis and who do not like to lead by vision statement crafting or doing and organising meetings [3,16]. Elimination of obstacles, feedback offering and credit sharing, leaving individuals to do their work on their own and giving them tasks that challenge their reasoning and thinking into effective decision making in the group are ways in which they lead groups.
Generation Y or Millennials: This is the newest generation. They are technological and social media savvy and, can have and make friends worldwide who they can contact at any time of the day [15]. Working for more than their paycheck is one characteristic of this generation. They want jobs and organisations interested in achieving their own goals by courting other jobs and organisations. Generation Y easily quit jobs they do not like or are not of preference in search of other jobs and opportunities, unlike other generations (e.g., Baby Boomers and Generation X) who wait patiently for more opportunities and promotions [17,18].

1.1.1. Emotional Communication

Emotional communication is a frequently misinterpreted notion and rarely explored or taught, if ever. In communication, feelings have a significant influence. Employees from a wide range of sectors and vocations share their rich emotional experiences in communicating emotion at work [1,13]. It has a very upbeat tone, acknowledging that emotional communication is a necessary and innovative reaction to the problems of working in a complicated organisation. The practice of employing messages to communicate information about and affect each other’s emotional states is referred to as emotional communication [19].
Emotional communication is a crucial component in navigating the issue of developing solid connections and trust. Strong relationships require emotional dialogue, which may both heal and build ties. Vulnerability, emotional intelligence, and maybe a dash of imagination is all required. Vulnerability is required for emotional communication, while trust is required for vulnerability. Trust is built over time but is unfortunately broken instantly by either employer, employees, or the government. Negative emotions are linked to low job satisfaction, high turnover intentions [13,20], poor job performance, customer satisfaction issues [15,21], and high national economic expenses [22]. The supervisor co-worker connection, rather than the task itself, was revealed to be the most prevalent source of solid sentiments among the critical causes of problematic workplace emotions [7].

1.1.2. Employees’ Fulfilment

Traditional managers who have depended on reductionist strategies for regulating, measuring, and improving staff production may be unfamiliar with terms such as “fulfilment.” According to the performance-focused manager, employees must be controlled (bullied, cajoled, pressured, micromanaged, and monitored) to produce their optimal performance [12,23]. Managers who prioritise customer satisfaction are a distinct breed. Employees aligned with their talents, interests, and beliefs produce their best work without having to be probed, prodded, and measured all the time [2,6]. Fulfilment-oriented managers recognise that if the organisation helps people achieve their mental, physical, emotional, and spiritual requirements, the individual will naturally progress to greater performance levels. In other words, fulfilment-oriented managers do not strive to squeeze every ounce of productivity out of their employees [24]. Instead, they concentrate on assisting everyone in discovering what brings them joy at work and battling the more significant issues that obstruct people’s capacity to accomplish their best job. If individuals are not just weary at the end of the day, but “good tired,” fulfilment-focused managers know they have performed their job. When a “good weary” employee returns home, they experience the same sensation they have after a successful workout: pleasure in having faced the challenge to perform their best and contentment in having accomplished something worthwhile [3,25].

1.2. Empirical Review of Literature

Uresha and Kottawatta [17] examined the organisational commitment of Generation X and of employees in the Apparel Industry in Western Province, Sri Lanka. They found a high level of organisational commitment of the overall sample of employee in the apparel industry. Naková, Babelová, and Chlpeková [18] and Edward and Purba [22] consider it necessary to evaluate the importance of age management pillars on sustainable human resource management and multigenerational diversity. The findings revealed that the use of multiple generations of employees is effective within the context of long-term human resource management. Osibanjo, Adeniji, Falola, Salau, Ogueyungbo, and Efe-Imafidon [26] also evaluated diversity management and organisational performance in banks in Nigeria. The study concludes that the factors affecting employee commitment, sales growth, service quality, and employee desire to leave, all the variables investigated under the independent variable, exhibit positive path coefficients. Banks in Nigeria should use diversity inclusion management to enhance their organisational performance.
Hong, Jonna, and Kaisa [27] and Cui [20] investigated the importance of emotional communication in fostering workplace transparency and openness. The finding revealed that communication skills assist employees to work effectively and in everyday circumstances. Edward and Purba [22] examined the impact of emotional communication and work environment on employee performance with organisational commitment as a mediating variable. The result shows that emotional communication, work environment and organisational commitment affect employees’ performance. Geltner [13] and Sanchez-Gomez and Breso [21] examined the relevance of emotional communication and burnout in the quest of work performance. The findings highlight the relevance of emotional communication as a protective feature in preventing the emergence or chronic progression of workers’ burnout. Celik [6] and Opeke, Ikonne, and Adewoyin [24] investigated work fulfilment among library personnel in public universities in Southwest Nigeria. The findings revealed that the level of job satisfaction of the respondents was high. Contributing to this was satisfaction with job security, relationship with co-workers, and recognition. The results also revealed that although the level of job satisfaction of the respondents was high, they were not satisfied with their salary. Vui-Yee and Paggy [12] examined the effect of work fulfilment on job characteristics and employee retention among Generation Y employees. The findings indicated that with gender and educational level as control factors, the results supported the hypothesised mediation effect of work fulfilment. The findings also showed that there are no disparities in age among Generation Y. Celik [6] and Sharma [23] assessed the effect of work fulfilment on employee loyalty. The findings revealed the impact of training and development, workplace environment, leadership, and job satisfaction on employees. They also show the relationship between job satisfaction and employees. Job satisfaction has a direct impact on employee loyalty since it encourages employees to stay loyal to the company.

1.3. Hypothesis Development for Multigenerational Diversity, Emotional Communication, and Sustained Employees’ Fulfilment

1.3.1. Multigenerational Diversity and Sustained Employees’ Fulfilment

Recent studies point to the presence of four generations currently dominating the workforce. These generations are Traditionalists, Baby Boomers, Generation X, and Generation Y. Although, some researchers believe the employees work fulfilment phenomenon can be found in different generations and organisations [11,16], studies such as [10,12,15] indicate that the employee work fulfilment phenomenon seems to be shared among workers in different sectors. Due to the increase in the number of sectors and industries around the world, it is common to see workers move from one organisation to another in pursuit of better terms and conditions of work. Twenge [10] affirmed this, arguing that many organisations are now experiencing an influx of generational diversity with different values and orientations that tend to affect workers’ engagement with and loyalty to the organisation. Suleman and Nelson [11] concluded that teams with age diversity can offer a variety of ways to address problems, and this may play a vital role in influencing employees’ level of work fulfilment. However, there is a lack of consistent views on whether employees’ level of work fulfilment differs from one generation to another. In this, current study, therefore, we hypothesised that:
Hypothesis 1 (H1).
Multigenerational diversity positively influences sustainable employee work fulfilment.

1.3.2. Emotional Communication and Sustained Employees’ Fulfilment

Managers at all levels need to develop a tool kit of emotional communication techniques that allows them to do a few things more effectively. Managers in the public sector could learn one approach and stick to it if all employees had the same experience, upbringing, current emotional state, and literacy levels [1,25]. The fact is that not only do employees react differently to what managers say, but their individual reactions might also change in times of stress. Researchers such as [1,7,13,27] conducted research on the influence of emotional communication on employee productivity. The results of the research show that emotional communication has a positive and significant effect on employee productivity. This means that the higher the value of the emotional communication variable, the higher the employees’ productivity. Meanwhile, a different study was conducted by [13,27]. The results of the study indicate that emotional communication has a negative and significant effect on employee performance. This means that if emotional communication decreases, it will be followed by a decrease in employee performance. Prior studies showed a strong relationship between emotional communication and employees’ engagement. This suggests that the higher the level of emotional communication, the greater their sense of work engagement. Celik [6] and Hong et al. [27] also pointed out that emotional communication is a factor that affects employee fulfilment. According to [13], emotional communication is the most important strategic tool, including self-control, enthusiasm, perseverance, and the ability to motivate oneself. The studies also demonstrate that managers and leaders are the primary actors who may influence levels of employee fulfilment. In this current study, therefore, we hypothesised that:
Hypothesis 2 (H2).
Emotional communication positively influencessustainable employeework fulfilment.

1.3.3. Mediating Effect of Emotional Communication on Multigenerational Diversity and Sustained Employees’ Fulfilment

Different researchers have studied the effects of generational diversity on the workplace. Each generational cohort is motivated by a variety of factors ranging from opportunities for promotion, job security, respect, financial security, recognition, ethical management, and new challenges. Despite the significance of multigenerational diversity in the workplace, its impact on emotional communication and employees’ work fulfilment is yet to be unravelled. Studies [3,11,13] have also shown that when employees from varying generations can work together, they become more fulfilled in their work. This suggests that multigenerational diversity can improve productivity as well as work fulfilment. Another way to help foster cross-collaboration is to implement mutual emotional communication initiatives. This can be achieved by pairing workers to understand their emotions and learn from one another in the areas of technology, communication, social media, and networking. In this light, Salau [8,9] argues that organisations that are successful today are those that create open feedback loops for every employee in the organisation to participate in resolving conflicts and collaborate in problem solving and creating solutions. This implies that leaders need to not only have a willingness to accept a difference of opinion, but they should play a huge role in interpersonal communication, creativity, and problem-solving skills and can also influence the work performance generally. Inegbenojie [7] concludes that an effective multigenerational workplace offers unprecedented opportunities to achieve an overall balance of skills and abilities for the organisation’s greater good. In this current study, therefore, we hypothesised that:
Hypothesis 3 (H3).
Emotional communication positively mediates the relationship between multigenerational diversity and sustainableemployeework fulfilment.

2. Methodology

The broad objective of the research is to investigate the mediating effect of emotional communication on multigenerational diversity and sustainable employee work fulfilment in the Federal Civil Service Commission of Nigeria. No officer can be appointed to the civil service without authorisation from the Federal Civil Service Commission. The civil service is responsible for providing guidelines on appointments, promotions, and discipline. A quantitative approach was adopted to gather data from the participants who were purposively selected for this study. Only the directors, managers, and supervisors were purposively selected. The distribution of questionnaire was carried out in October 2021.
With the use of a structured questionnaire and an online (Google form-416) completed questionnaires retrieved and analysed using partial least squares (PLS). To achieve this high response rate, trained research assistants were employed to support the researchers in the distribution and collection of the research instruments. E-mails and phone calls were made to follow up on respondents’ timely feedback.
Questions were adapted from the previous literature in line with the identified variables. The self-administered questionnaire was divided into four (4) sections: Section A collected bio-data of the respondents, Section B focused on emotional communication, Section C indicated items on multigenerational diversity, and Section D concentrated on employees’ work fulfilment. The questionnaire consisted of five-point modified scale-type questions which focused on the research variables of emotional communication, multigenerational diversity, and employees’ work fulfilment.
The five-point modified rating scale consists of 1 = strongly disagree, 2 = disagree, 3 = undecided, 4 = agree, and 5 = strongly agree. Content validity was carried out by subjecting the questionnaire items to knowledgeable assessment by professionals and expertsincluding professors, experts, and senior academic staff. Their review helped confirm the validity of the questionnaire instrument and necessary revision, rephrasing, additions, and deletion of some questionnaire items that deviated from the measured values were executed accordingly.
The measurement model was conducted with confirmatory factor loading analysis, while the structural model tested all the hypothetical dependencies based on path analysis. To test the internal consistency and homogeneity of the items in the measures of the constructs for this study, Cronbach’s alpha, composite reliability, and average variance extracted coefficients (AVE) were used [4,28]. Overall, the construct composite reliability and CFA loading results were within the standard threshold of 0.70 and 0.80. The variance of error and construct variance extracted estimates were within the thresholds of below and above 0.50, respectively. The results of CFA with its detailed indices are presented in Table 1.
Table 1 shows the factor loadings, composite reliability, average variance extracted (AVE) estimation, and Cronbach’s alpha used to determine the study instrument’s validity and reliability. The factor loading, composite reliability, AVE, and Cronbach’s alpha standards [28] were fulfilled. All the constructs’ collinearity statistics, i.e., variance inflation factor (VIF) values, were less than 3, as advised by [4]. This indicates that the normalcy and multicollinearity assumptions mentioned in Table 1 were fulfilled. AVE values corresponding to the components of emotional communication, multigenerational diversity, and employees’ work fulfilment are 0.533, 0.602, and 0.584, respectively.
According to Fornell and Larcker [29], AVE ≥ 0.5 confirms the convergent validity, and it can be seen that all the AVE values in Table 1 are greater or equal to 0.5. The composite reliability value for components 1, 2, and 3 are 0.826, 0.855, and 0.869, respectively. The adequate threshold value for Cronbach’s alpha is >0.7. In Table 1 the components emotional communication, multigenerational diversity, and employees’ work fulfilment have Cronbach’s alpha values of 0.824, 0.876, and 0.804, respectively, which confirm the reliability of the survey instrument.
Convergent and discriminant validity were used to determine construct validity. According to Mueller [28], convergent validity depicts the link between emotional communication and multigenerational diversity metrics and long-term job fulfilment. On the other hand, discriminant validity does not necessitate a measure’s strong correlation with the measures from which it is supposed to vary. As indicated by [4,29], all of the factor loadings of the specified measurement items are more than 0.60. This indicates that all items share a considerable amount of their variation. For discriminant validity, the study compared AVE to the squared correlation for each construct. The latent variable’s AVE is greater than the squared correlations between it and the other model elements.

Common Method Bias and Early versus Late Respondents Bias

Common method bias (CMB) is when the instrument produces variances in responses rather than the genuine predispositions of the respondents that the instrument is attempting to reveal. We gathered data on both the independent and dependent variables from the same respondents at the same time, raising the possibility of common method variation due to the presence of false internal consistency in the data. We used Harman’s single factor score, in which all items (measuring latent variables) were put into one common factor. If the overall variation for a single element is less than 50%, CMB is unlikely to impact the data. The extraction sums of the squared loadings total accounted for 2.8940, while the correlation between the variables produced by the common method variance was 32.670% far less than 50%, as shown in Table 2. Given the above, we concluded that there is no common method bias at 32.670% variance.

3. Results

Test of Hypotheses

Smart PLS Structural Equation Modelling (PLS-SEM) was used to test the hypotheses of this investigation. The structural path coefficient (R2) was utilised to measure the level of the independent construct on the dependent variable using the PLS Algorithm Model, the PLS Bootstrapping Model with p-values, and the PLS Bootstrapping Model with T-values. Bootstrapping encoded in the smart PLS is 500 subsamples, according to [28,30], which helps achieve remarkable results. The hypothesis test is used to see if there is enough statistical evidence to support or refute the hypothesis. This hypothesis looked at the mediating effect of emotional communication on multigenerational diversity and work fulfilment of employees in the civil service.
The path coefficient indicates the degree and intensity of the link among the three variables. As shown in Figure 1, the p-value is the possibility that an observed difference may have occurred by chance. As explained by the independent variable, the degree of variation in the dependent variable is determined by the R-square. The t-statistics, on the other hand, show the estimated differences as units of standard error.
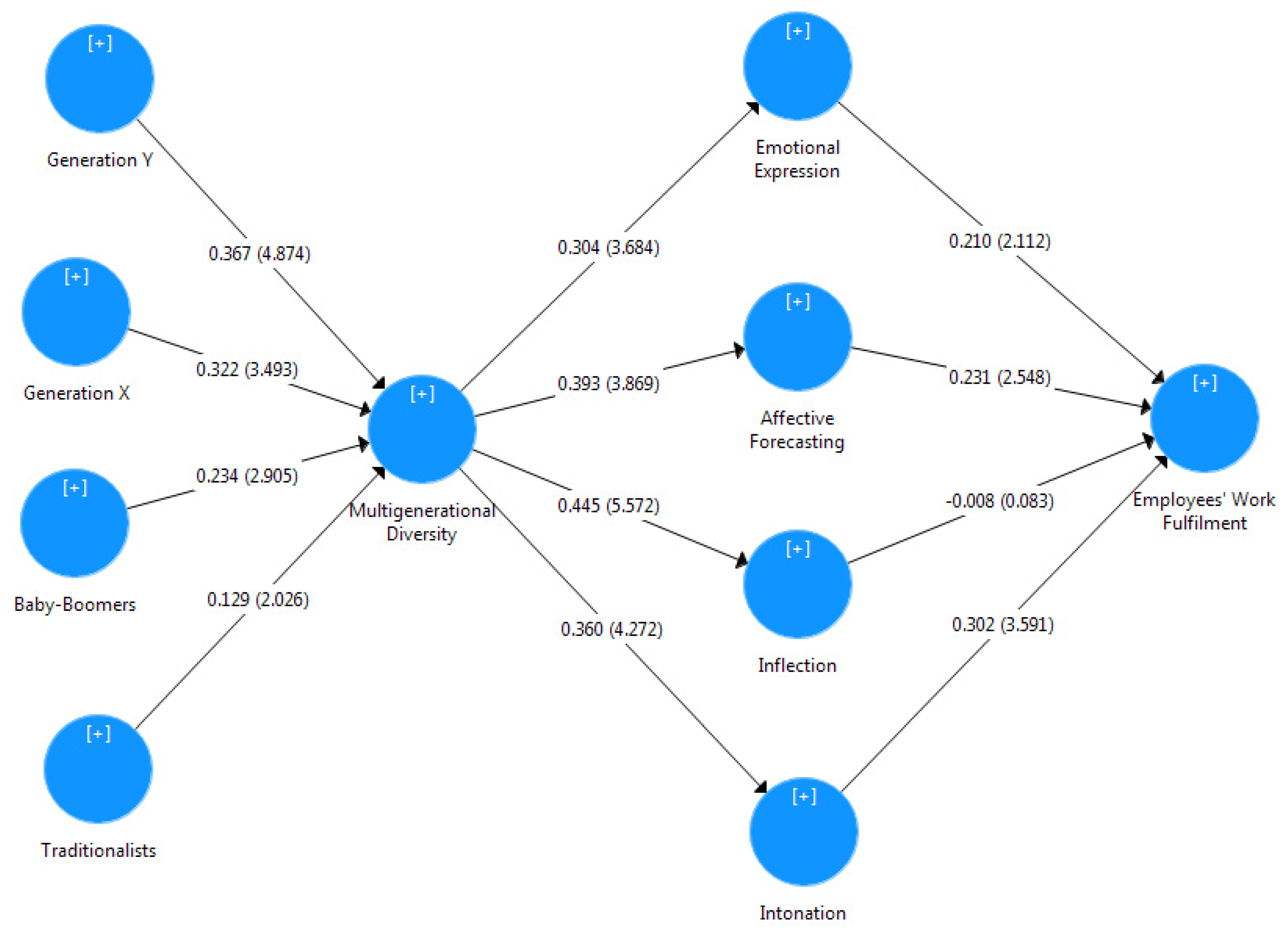
Figure 1 displays the loading values of each item of emotional communication and multigenerational diversity measurement, the path coefficient values, and the R-square values for the PLS algorithm model of emotional communication, multigenerational diversity, and work fulfilment of employees in the civil service. Figure 2 shows the PLS Bootstrapping Model with p-values and T-values for emotional communication, multigenerational diversity, and employee work fulfilment. Simultaneously, Figure 3 depicts the PLS Bootstrapping Model with t-statistics values for emotional communication, multigenerational diversity, and work fulfilment of employees. A bootstrapping study (i.e., the T-values and p-values) was performed to confirm the importance of the variables in the model, as shown in Figure 1, Figure 2 and Figure 3. Table 3 shows the path coefficient analysis, which shows the interaction impact among the variables in the model.
The PLS statistical findings for multigenerational diversity dimensions and sustainable employee work fulfilment are also shown in the table above. The path coefficient was used to assess the impact of multigenerational diversity on employees’ work fulfilment. Eight specific items were used to assess multigenerational diversity, ten items to assess emotional communication, and fourteen items to assess sustainable employee work fulfilment. The data suggest that multigenerational diversity has a considerable impact on long-term work fulfilment. Multigenerational diversity has a substantial influence on sustainable employees work fulfilment (B = 0.304, R2 = 0.318, t-statistics = 22.846 > 1.96, p-value = 0.05).
The path coefficient of 0.469 reveals a strong link between emotional communication and work fulfilment among directors, managers, and supervisors in the Federal Civil Service Commission of Nigeria. Emotional communication explains 44.1% of the variance in sustainable employee work fulfilment, with an R2 value of 0.386. Emotional communication overall has a considerable impact on long-term sustainable employee work fulfilment (B = 0.469, R2 = 0.386, t-statistics = 16.827 > 1.96, p-value = 0.05).
The path coefficient of 0.866 indicates a strong mediating effect of emotional communication on multigenerational diversity and sustainable employee work fulfilment. The result also suggest that affective forecasting and intonation have the highest beta values among the constructs that best predict multigenerational diversity and work fulfilment of selected directors, managers, and supervisors in the Federal Civil Service Commission of Nigeria. In contrast, emotional expression had the least influence on work fulfilment, and inflexion was not significant. To sum up, emotional communication is a mediating predictor of multigenerational diversity and work fulfilment. The path coefficients are presented in Figure 1, Figure 2 and Figure 3.
Furthermore, the statistical analysis demonstrated that emotional communication has a substantial impact on mediating the relationship between multigenerational diversity and employees’ work fulfilment. The path coefficient indicates a mediating interactive effect of emotional communication on multigenerational diversity and work fulfilment of employees in the Federal Civil Service Commission of Nigeria.
Discriminant validity was used to assess the correlation with the measures from which it is supposed to vary, as shown in Table 4. The diagonal portions of the research constructs exceeded the most significant squared correlation between the constructs, as shown in Table 4.

4. Discussion, Conclusions, and Implications

This study provides evidence of how emotional communication mediates the relationship between multigenerational diversity and sustainable employee work fulfilment in the Federal Civil Service Commission of Nigeria. As the workforce continues to shift and change, the directors, managers, and supervisors of the Federal Civil Service of Nigeria should be prepared to manage a multigenerational team with varying needs, values, and priorities. This supports the works of Mustika and Budiyasa [7], who argued that employees who are treated fair will perform well in return. This implies that the ability of the Federal Civil Service Commission of Nigeria to support and encourage employees and give time for metacognition enables them to plan, monitor, evaluate, and enhance their sustainable work fulfilment.
In addition, the ability of the Ministry to emphasise the effect of emotional communication in a conducive learning environment will go a long way in improving and enhancing sustainable employee work fulfilment. This result supports the position of [15,23], who explained that emotional communication remains a sine qua non in sustainable employee work fulfilment, particularly in this new normal world of work. Furthermore, the finding corroborates the argument of [8,27]. They stressed the importance of emotional communication in sustaining employees’ retention and satisfaction.
Additionally, multigenerational diversity significantly contributes to employees’ work fulfilment. This also suggests that if the managements of Federal Civil Service Commission of Nigeria continue to encourage multigenerational diversity (i.e., traditionalists, Baby Boomers, Generations X and Y), employees will undoubtedly display passion, excitement, and positive emotions towards their job and the organisation. Similarly, the Federal Civil Service Commission of Nigeria must ensure that supervisors, managers, and executives are approachable for employees to share their emotions or give out information that will give the organisation a competitive edge. This validates the conclusion made by [20,31]. Similarly, emotional expression and inflection contribute significantly to sustainable employee work fulfilment.
The findings also affirm the role of emotional expression and inflection in sustaining work fulfilment. The management of the Federal Civil Service Commission of Nigeria should accommodate this by creating a platform for employees to obtain the information required to sustain meaningful work and happiness. This finding supports the submissions of [22,26], who stated that the meaningfulness of work goes beyond achieving greater commitment, as it helps develop strategies for sustaining work fulfilment and satisfaction.
In the same vein, research in government-owned agencies and parastatals is a tool for acquiring information and facilitating sustainable employee work fulfilment. Hence, the role of autonomy, appreciation, and advancement of sustainable learning and quality research cannot be overemphasized. Nevertheless, there is a need to improve the aspects of autonomy, appreciation, and advancement for sustainable employee work fulfilment. This is in line with the studies of [15,26], which suggested the need to continually improve discretionary efforts, expressions, and autonomy in both private and public sectors.
This study concludes by providing valid evidence that emotional communication in the public service will create an open relationship and facilitate the resolution of problems between workers and leaders across various ages and levels in between achieving sustainable work fulfilment. It can be concluded that good emotional communication will have an impact on promoting multigenerational diversity and increasing employees’ work fulfilment. This study implies that managers and employees with high emotional communication will have better command in communication skills to enable a wide range of generations in the workforce to achieve sustainable work fulfilment.

4.1. Contribution to Knowledge

  • This study contributes knowledge that multigenerational diversity is related to sustaining employees’ work fulfilment. Moreover, the study yields support for the claim that emotional communication has a moderating effect on the relationship between multigenerational diversity and sustaining employees’ work fulfilment.
  • This study establishes empirical evidence on the unique role of multi diversity as a predictor of work fulfilment and has emphasised the need for managers to develop more ways of communicating effectively.
  • This study extends extant literature on the role of emotional communication as a significant factor in monitoring, predicting, and dealing with emotions at work.
  • This study provides evidence of emotional communication and gives valuable insights into the mechanics for the implementation of emotional communication strategies.

4.2. Limitations/Further Study

The limitations of this study include the following:
  • Only structural equation modelling was used in this investigation. For the analysis of the hypotheses, the (Smart Partial Least Square 3.0) method was used. Future research might use mixed techniques, particularly interviews, to gather extra data not included in the quantitative study.
  • We were unable to include all definitions of emotional communication, inflexion, affecting forecasting, intonation, multigenerational diversity, and other related terms. Thus, future research should pay close attention to the definitions of key terms.
  • It is critical to highlight the limits and research needs for future study. The focus was solely on Nigeria’s Federal Civil Service Commission. This restricts the applicability of the findings to other sectors of Nigerian civil service. Future research might expand the study’s reach.

Author Contributions

Conceptualisation, O.P.S. and A.O.O.; methodology, O.O.J.; investigation, O.P.S.; C.G.A.; writing—original draft preparation, O.P.S.; writing—review and editing, E.E.I.; supervision, T.M.A., A.A.A. and A.E.D. All authors have read and agreed to the published version of the manuscript.

Funding

The Article Processing Charges (APC) was funded by Covenant University.

Institutional Review Board Statement

The principal investigator submitted the research instrument to the Covenant University Business Management Research Ethics Committee for ethical approval. Approval was given on 26 July 2021; by BMREC (07/449). A letter of introduction was given to the research team, which was presented to the Federal Civil Service Commission stating the purpose of the research. In addition, information/data obtained from target respondents were retrieved and kept with utmost confidentiality, and sensitivity and used for research purposes only. The researchers ensured that negative actions such as assumptions and tricks that could translate into biases in distributing the copies of the questionnaire were not accommodated.

Informed Consent Statement

Informed consent was obtained from every participant.

Data Availability Statement

Acknowledgments

The authors sincerely appreciate Covenant University Center for Research, Innovation and Discoveries (CUCRID) for their support towards this article’s publication.

Conflicts of Interest

The authors declare no conflict of interest.

References

  1. Reis, H.T.; Sprecher, S. Emotional communication. In Encyclopedia of Human Relationships; SAGE Publications, Inc.: New York, NY, USA, 2009; pp. 489–491. [Google Scholar]
  2. Hornung, S.; Glaser, J. Employee responses to relational fulfilment and work-life benefits: A social exchange study in the German public administration. Int. J. Manpow. 2010, 31, 73–92. [Google Scholar] [CrossRef]
  3. Vui-Yee, K.; Paggy, K. The Effect of Work Fulfilment on Job Characteristics and Employee Retention: Gen Y Employees. Glob. Bus. Rev. 2018, 21, 313–327. [Google Scholar] [CrossRef]
  4. Maruyama, G.M. Basics of Structural Equation Modeling; Sage Publications: Thousand Oaks, CA, USA, 1998; pp. 234–245. [Google Scholar]
  5. Khoreva, V.; Vaiman, V.; Van Zalk, M. Talent management practice effectiveness: Investigating employee perspective. Empl. Relations 2017, 39, 19–33. [Google Scholar] [CrossRef]
  6. Celik, M. A theoretical approach to the job satisfaction. Pol. J. Manag. Stud. 2011, 4, 7–14. [Google Scholar]
  7. Mustika, I.N.; Budiyasa, I.G. Effect of Communication, Emotional Intelligence and Work Climate on Employee Performance at Tjampuhan Hotel and SPA Ubud Bali. Int. J. Contemp. Res. Rev. 2021, 9, 20468–20477. [Google Scholar]
  8. Salau, O.P.; Worlu, R.E.K.; Osibanjo, A.O.; Oludayo, O.A.; Falola, H.O. Survey data on work environments and productivity of academic staff of selected public universities in Nigeria. Data Brief 2018, 19, 1912–1917. [Google Scholar] [CrossRef]
  9. Salau, O.P.; Osibanjo, A.O.; Adeniji, A.A.; Falola, H.O.; Atolagbe, A.A. datasets on employee value proposition (evp) and performance of selected fast moving consumer goods (FMCGS) firms in nigeria. Data Brief 2018, 19, 1907–1911. [Google Scholar] [CrossRef]
  10. Twenge, J.M.; Campbell, S.M. Generational differences in psychological traits and their impact on the workplace. J. Manag. Psychol. 2008, 23, 862–877. [Google Scholar] [CrossRef]
  11. Suleman, R.; Nelson, B. Motivating the millennials: Tapping into the potential of the youngest generation. Lead. Lead. 2011, 62, 39–44. [Google Scholar] [CrossRef]
  12. Sharma, M. Job satisfaction and employee loyalty: A study of working professionals in Noida. Gurukul Bus. Rev. 2019, 15, 36–43. [Google Scholar]
  13. Geltner, P. Emotional Communication and the Unconscious in the Analytic Setting. Psychoanal. Inq. 2019, 39, 213–223. [Google Scholar] [CrossRef]
  14. Fuller, C.M.; Simmering, M.J.; Atinc, G.; Atinc, Y.; Babin, B.J. Common methods variance detection in business research. J. Bus. Res. 2016, 69, 3192–3198. [Google Scholar] [CrossRef]
  15. Saxena, P.; Jain, R. Managing career aspirations of generation Y at work place. Int. J. Adv. Res. Comput. Sci. Softw. Eng. 2012, 2, 114–118. [Google Scholar]
  16. Cadiz, D.M.; Truxillo, D.M.; Fraccaroli, F. What are the benefits of focusing on generation-based differences and at what cost? Ind. Organ. Psychol. 2015, 8, 356–362. [Google Scholar] [CrossRef]
  17. Uresha, I.; Kottawatta, H. Organizational commitment of generation X and generation Y employees in the apparel industry in western province, Sri Lanka. In Conference: Undergraduate Research Symposium; University of Sri Jayewardenepura: Nugegoda, Sri Lanka, 2021. [Google Scholar]
  18. Vraňaková, N.; Gyurák Babel’ová, Z.; Chlpeková, A. Sustainable human resource management and generational diversity: The importance of the age management pillars. Sustainability 2021, 13, 8496. [Google Scholar] [CrossRef]
  19. Ali, E.; Akgün, H.; Keskin, J.B. Organizational emotional memory. Manag. Decis. 2012, 50, 95–114. [Google Scholar]
  20. Cui, Y. The role of emotional intelligence in workplace transparency and open communication. Aggress. Violent Behav. 2021, 101602. [Google Scholar] [CrossRef]
  21. Sanchez-Gomez, M.; Breso, E. In pursuit of work performance: Testing the contribution of emotional intelligence and burnout. Int. J. Environ. Res. Public Health 2020, 17, 5373. [Google Scholar] [CrossRef]
  22. Edward, Y.R.; Purba, K. The effect analysis of emotional intelligence and work environment on employee performance with organizational commitment as intervening variables in PT. Bp. Int. Res. Crit. Inst.-J. 2020, 3, 1552–1563. [Google Scholar] [CrossRef]
  23. Salau, O.; Worlu, R.; Osibanjo, A.; Adeniji, A.; Atolagbe, T.; Salau, J. Determinants of retention strategies and sustainable performance of academic staff of government-owned universities in Nigeria. F1000 Res. 2021, 9, 902. [Google Scholar] [CrossRef]
  24. Opeke, R.; Ikonne, C.; Adewoyin, O. Job Satisfaction among Library Personnel in Public Universities in South-West Nigeria. Inf. Impact J. Inf. Knowl. Manag. 2019, 10, 124–135. [Google Scholar] [CrossRef][Green Version]
  25. Mensah, J.K. Talent Management and Employee Outcomes: A Psychological Contract and Fulfilment Perspective. Public Organiz Rev. 2019, 19, 325–344. [Google Scholar] [CrossRef]
  26. Osibanjo, O.; Adeniji, A.; Falola, H.; Salau, O.; Ogueyungbo, O.; Efe-Imafidon, O. Diversity management and organisational performance in deposit money banks in Nigeria. Cogent Bus. Manag. 2020, 7, 1836751. [Google Scholar] [CrossRef]
  27. Hong, L.; Jonna, H.; Kaisa, V. Towards a Conceptual Design Framework for Emotional Communication Systems for Long-Distance Relationships. In Interactivity, Game Creation, Design, Learning, and Innovation; Springer: Cham, Switzerland, 2019; pp. 103–123. [Google Scholar]
  28. Mueller, R.O. Basic Principles of Structural Equation Modeling; Springer: New York, NY, USA, 1996. [Google Scholar]
  29. Fornell, C.; Larcker, D. Evaluating structural equation models with unobservable variables and measurement error. J. Mark. Res. 1981, 18, 39–50. [Google Scholar] [CrossRef]
  30. Kock, N.; Lynn, G.S. Lateral collinearity and misleading results in variance-based SEM: An illustration and recommendations. J. Assoc. Inf. Syst. 2012, 13, 546–580. [Google Scholar] [CrossRef]
  31. Podsakoff, P.M.; MacKenzie, S.B.; Podsakoff, N.P. Sources of method bias in social science research and recommendations on how to control it. Annu. Rev. Psychol. 2012, 63, 539–569. [Google Scholar] [CrossRef]
Figure 1. Algorithm and path coefficient.
Figure 1. Algorithm and path coefficient.
Sustainability 14 05018 g001
Figure 2. Path coefficient and p-values.
Figure 2. Path coefficient and p-values.
Sustainability 14 05018 g002
Figure 3. Path coefficient and T-values.
Figure 3. Path coefficient and T-values.
Sustainability 14 05018 g003
Table 1. Analysis of the influence of emotional communication on multigenerational diversity and sustainable employee work fulfilment.
Table 1. Analysis of the influence of emotional communication on multigenerational diversity and sustainable employee work fulfilment.
ConstructsLoadingVIFT-Statisticsp ValueAVEComposite ReliabilityCronbach’s AlphaRhO.A
≥0.7<3.0>1.96<0.05≥0.5≥0.8>0.7
Emotional Communication
(β = 0.482; R2 = 0.376;
t-Statistic = 13,927)
0.5330.8260.8240.855
Emotional Expression0.7391.82711.5340.000
Affective Forecasting0.7081.8108.3420.000
Intonation0.8101.71110.9360.000
Inflection0.8162.44915.1170.000
Multigenerational Diversity
(β = 0.672; R2 = 0.585;
t-Statistic= 16.574)
0.6020.8550.8760.878
Traditionalists0.8441.46214.9260.000
Baby Boomers0.8911.39113.4630.000
Generation X0.7221.51111.1180.000
Generation Y0.7172.03318.3470.000
Sustainable Employee Work Fulfilment
(β = 0.488; R2 = 0.318;
t-Statistic = 14.825)
0.5840.8690.8040.816
Happiness0.7031.7869.0940.000
Meaningful Work0.7541.95310.1740.000
Autonomy0.7901.73213.2630.000
Appreciation0.8002.00612.6400.000
Advancement0.7332.1178.5550.000
Table 2. Common method bias: total variance explained.
Table 2. Common method bias: total variance explained.
FactorInitial EigenvaluesExtraction Sums of Squared Loadings
Total% of VarianceCumulative %Total% of Variance
1. Emotional Communication1.59311.83561.486
2. Multigenerational Diversity0.8028.68370.005
3. Sustainable Work Fulfilment0.7296.46272.553
Table 3. Path coefficients for multigenerational diversity (MD), emotional communication (EC), and sustainable work fulfilment (SWF).
Table 3. Path coefficients for multigenerational diversity (MD), emotional communication (EC), and sustainable work fulfilment (SWF).
Path CoefficientR-SquareStd. DevT-Statisticsp-Value
MD Sustainability 14 05018 i001 EEX0.3040.0930.0423.6840.000
MD Sustainability 14 05018 i002 AFF0.3930.1540.0213.8690.000
MD Sustainability 14 05018 i003 INF0.4450.1980.0305.5720.000
MD Sustainability 14 05018 i004 INT0.3600.1300.0114.2720.000
EEX Sustainability 14 05018 i005 EWF0.2100.3180.0182.1120.018
AFF Sustainability 14 05018 i006 EWF0.2310.0222.5480.006
INF Sustainability 14 05018 i007 EWF0.0080.0170.0830.467
INT Sustainability 14 05018 i008 EWF0.3020.0193.5910.000
Note: MD, multigenerational diversity; EEX, emotional communication; AFF, affective forecasting; INF, infection; INT, intonation; EWF, employees’ work fulfilment.
Table 4. Discriminant validity for the influence of emotional communication on multigenerational diversity and sustainable employee work fulfilment.
Table 4. Discriminant validity for the influence of emotional communication on multigenerational diversity and sustainable employee work fulfilment.
Work Fulfilment Emotional Communication Multigenerational Diversity
Work Fulfilment0.792
Emotional Communication0.7660.847
Multigenerational Diversity0.7140.7100.738
Publisher’s Note: MDPI stays neutral with regard to jurisdictional claims in published maps and institutional affiliations.

Share and Cite

MDPI and ACS Style

Salau, O.P.; Osibanjo, A.O.; Igbinoba, E.E.; Joel, O.O.; Atolagbe, T.M.; Adegbuyi, A.A.; Dada, A.E.; Adeniji, C.G. Sustaining Employees’ Work Fulfilment through Multigenerational Diversity and Emotional Communication in Federal Civil Service Commission of Nigeria. Sustainability 2022, 14, 5018. https://doi.org/10.3390/su14095018

AMA Style

Salau OP, Osibanjo AO, Igbinoba EE, Joel OO, Atolagbe TM, Adegbuyi AA, Dada AE, Adeniji CG. Sustaining Employees’ Work Fulfilment through Multigenerational Diversity and Emotional Communication in Federal Civil Service Commission of Nigeria. Sustainability. 2022; 14(9):5018. https://doi.org/10.3390/su14095018

Chicago/Turabian Style

Salau, Odunayo Paul, Adewale Omotayo Osibanjo, Ebeguki Edith Igbinoba, Opeyemi Olunike Joel, Tolulope Morenike Atolagbe, Abimbola Abidemi Adegbuyi, Augustina Esitse Dada, and Chinyerem Grace Adeniji. 2022. "Sustaining Employees’ Work Fulfilment through Multigenerational Diversity and Emotional Communication in Federal Civil Service Commission of Nigeria" Sustainability 14, no. 9: 5018. https://doi.org/10.3390/su14095018

APA Style

Salau, O. P., Osibanjo, A. O., Igbinoba, E. E., Joel, O. O., Atolagbe, T. M., Adegbuyi, A. A., Dada, A. E., & Adeniji, C. G. (2022). Sustaining Employees’ Work Fulfilment through Multigenerational Diversity and Emotional Communication in Federal Civil Service Commission of Nigeria. Sustainability, 14(9), 5018. https://doi.org/10.3390/su14095018

Note that from the first issue of 2016, this journal uses article numbers instead of page numbers. See further details here.

Article Metrics

Back to TopTop