Application of Harris Hawks Optimization with Reservoir Simulation Model Considering Hedging Rule for Network Reservoir System
Abstract
1. Introduction
2. Materials and Methods
2.1. Research Area
2.2. Application of HHO with the Reservoir Simulation Model for Searching Optimal Rule Curves
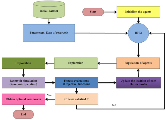
- The model starts with input data and all initial necessary data, such as upper and lower bound data of reservoir and objective function.
- The HHO starts with Harris hawks track and detects the prey from a set generate initial population of Harris hawks {X1, X2, …, Xn} that is created randomly from exploration within the feasible space. The feasible space is the value between the dead storage capacity and the normal high water level of the considered reservoir.
- For this study, each decision variable represents the monthly rule curves of the reservoir, which are defined as the upper rule curves and the lower rule curves of the Bhumibol and the Sirikit reservoirs after the first set of Harris hawks in the initial population have been calculated (48 simultaneous decision variables that consist of 24 values from the upper rule curves and 24 values from lower rule curves for both reservoirs).
- The monthly release of water will be calculated by the reservoir simulation model considering those rule curves (fitness evaluations) in accordance with the criteria set forth in Section 2.3.1 and Section 2.3.2.
- Next, the released water is used to determine the objective functions that were described in the previous section procedure (update the location of each Harris hawk) [38]. After that, the reproduction process will create new values of rule curves in the next generation (exploitation). This procedure is repeated until criteria are satisfied, and optimal rule curves are then obtained.
- In this study, the objective function of the search procedure of Bhumibol reservoir and Sirikit reservoir was the minimal average shortage per year and the minimal of maximum water shortage according to the context of the reservoir.
| Algorithm1. Pseudo-code of the proposed HHO method [38]. |
| Inputs: The population size N and maximum number of iterations T |
| Outputs: The location of rabbit and its fitness value |
| Initialize the number of hawks (N) and iteration (T) randomly Xi (i = 1, 2, …, 48) |
| while (stopping condition is reached) do |
| Evaluate the fitness value of hawks |
| Now, set Xrabbit as the best location of rabbit |
| for (several hawk (Xi)) do |
| update Energy (E) and its jumping strength (J) |
| Initial Energy (E0) = 2rand() − 1, J = 2(1 − rand()) |
| Update E using (10) |
| if (|E| ≥ 1) then |
| Exploration phase |
| if (|E| < 1) then |
| if (r ≥ 0.5 and |E| ≥ 0.5) then |
| Exploitation phase |
| Soft siege |
| else if (r ≥ 0.5 and |E| < 0.5) then |
| Hard siege |
| else if (r < 0.5 and |E| ≥ 0.5) then |
| Soft siege |
| else if (r < 0.5 and |E| < 0.5) then |
| Hard siege |
| Return best location of Xrabbit (global optimal solution) |
2.3. Network Reservoir-Operation Model
2.3.1. Standard Operating Policy
2.3.2. Hedging Rule
3. Results and Discussion
3.1. Optimal Rule Curves of HHO
3.1.1. Optimal Rule Curves for Network Reservoir
3.1.2. Optimal Rule Curves for Single Reservoir
3.2. Comparison of Optimal Rule Cuves from HHO Considering HR and SOP for Network Reservoirs
3.3. Comparison of Optimal Rule Curves Performance of MPA, GA, and FPA Tecniques
4. Conclusions
Author Contributions
Funding
Institutional Review Board Statement
Informed Consent Statement
Data Availability Statement
Acknowledgments
Conflicts of Interest
References
- Zhang, Y.; Tang, C.; Ye, A.; Zheng, T.; Nie, X.; Tu, A.; Zhu, H.; Zhang, S. Impacts of Climate and Land-Use Change on Blue and Green Water: A Case Study of the Upper Ganjiang River Basin, China. Water 2020, 12, 2661. [Google Scholar] [CrossRef]
- Duan, W.; Chen, Y.; Zou, S.; Nover, D. Managing the water-climate- food nexus for sustainable development in Turkmenistan. J. Clean Prod. 2019, 220, 212–224. [Google Scholar] [CrossRef]
- Bussettini, M. Environmental Flows in Sustainable Integrated Water Resources Management. WMO Bull. 2018, 67, 65–67. [Google Scholar]
- Zhang, X.; Chen, X.; Zhang, W.; Peng, H.; Xu, G.; Zhao, Y.; Shen, Z. Impact of Land Use Changes on the Surface Runoff and Nutrient Load in the Three Gorges Reservoir Area, China. Sustainability 2022, 14, 2023. [Google Scholar] [CrossRef]
- Simonovic, S.P.; Arunkumar, R. Comparison of Static and Dynamic Resilience for a Multipurpose Reservoir Operation. Water Resour. Res. 2016, 52, 8630–8649. [Google Scholar] [CrossRef]
- Peters, R.; Berlekamp, J.; Lucía, A.; Stefani, V.; Tockner, K.; Zarfl, C. Integrated Impact Assessment for Sustainable Hydropower Planning in the Vjosa Catchment (Greece, Albania). Sustainability 2021, 13, 1514. [Google Scholar] [CrossRef]
- Loucks, D.P.; van Beek, E. Water Resource Systems Planning and Management: An Introduction to Methods, Models and Applications; Springer International Publishing: Cham, Switzerland; UNESCO-IHE: Delft, The Netherlands, 2017; ISBN 978-3-319-44232-7. [Google Scholar]
- Gautam, G.; Sharma, G.; Magar, B.T.; Shrestha, B.; Cho, S.; Seo, C. Usage of IoT Framework in Water Supply Management for Smart City in Nepal. Appl. Sci. 2021, 11, 5662. [Google Scholar] [CrossRef]
- Lei, X.; Zhang, J.; Wang, H.; Wang, M.; Khu, S.-T.; Li, Z.; Tan, Q. Deriving mixed reservoir operating rules for flood control based on weighted non-dominated sorting genetic algorithm II. J. Hydrol. 2018, 564, 967–983. [Google Scholar] [CrossRef]
- Assad, A.; Moselhi, O.; Zayed, T. A New Metric for Assessing Resilience of Water Distribution Networks. Water 2019, 11, 1701. [Google Scholar] [CrossRef]
- Wang, Q.; Ding, W.; Wang, Y. Optimization of Multi-Reservoir Operating Rules for a Water Supply System. Water Resour. Manag. 2018, 32, 4543–4559. [Google Scholar] [CrossRef]
- Tebakari, T.; Dotani, K.; Shimosaka, M.; Yoshitani, J. Numerical simulation for the impact of large scale reservoir operation on river flow regime. J. Jpn. Soc. Civ. Eng. Ser. G (Environ. Res.) 2015, 71, I_47–I_54. [Google Scholar] [CrossRef]
- Abhishek; Kinouchi, T.; Abolafia-Rosenzweig, R.; Ito, M. Water Budget Closure in the Upper Chao Phraya River Basin, Thailand Using Multisource Data. Remote Sens. 2022, 14, 173. [Google Scholar] [CrossRef]
- Bezak, N.; Kovačević, M.; Johnen, G.; Lebar, K.; Zupanc, V.; Vidmar, A.; Rusjan, S. Exploring Options for Flood Risk Management with Special Focus on Retention Reservoirs. Sustainability 2021, 13, 10099. [Google Scholar] [CrossRef]
- Tanachaichoksirikun, P.; Seeboonruang, U. Distributions of Groundwater Age under Climate Change of Thailand’s Lower Chao Phraya Basin. Water 2020, 12, 3474. [Google Scholar] [CrossRef]
- Doutani, K.; Tebakari, T.; Kure, S.; Suvanpimol, P. Proposal and verification of a new simple reservoir operation for large scale reservoir in the chao phraya basin, Thailand. J. Jpn. Soc. Civ. Eng. 2015, 71, I_1423–I_1428. [Google Scholar]
- Daus, M.; Koberger, K.; Koca, K.; Beckers, F.; Encinas Fernández, J.; Weisbrod, B.; Dietrich, D.; Gerbersdorf, S.U.; Glaser, R.; Haun, S.; et al. Interdisciplinary Reservoir Management—A Tool for Sustainable Water Resources Management. Sustainability 2021, 13, 4498. [Google Scholar] [CrossRef]
- Ehsani, N.; Vorosmarty, C.; Fekete, B.; Stakhiv, E.Z. Reservoir operations under climate change: Storage capacity options to mitigate risk. J. Hydrol. 2017, 555, 435–446. [Google Scholar] [CrossRef]
- Ashrafi, S.M.; Mostaghimzadeh, E.; Adib, A. Applying wavelet transformation and artificial neural networks to develop forecasting-based reservoir operating rule curves. Hydrol. Sci. J. 2020, 65, 2007–2021. [Google Scholar] [CrossRef]
- Ashrafi, S.M.; Dariane, A.B. Coupled Operating Rules for Optimal Operation of Multi-Reservoir Systems. Water Resour. Manag. 2017, 31, 4505–4520. [Google Scholar] [CrossRef]
- Jamshidi, J.; Shourian, M. Hedging Rules-Based Optimal Reservoir Operation Using Bat Algorithm. Water Resour. Manag. 2019, 33, 4525–4538. [Google Scholar] [CrossRef]
- Li, Z.; Huang, B.; Yang, Z.; Qiu, J.; Zhao, B.; Cai, Y. Mitigating Drought Conditions under Climate and Land Use Changes by Applying Hedging Rules for the Multi-Reservoir System. Water 2021, 13, 3095. [Google Scholar] [CrossRef]
- Wan, W.; Zhao, J.; Wang, J. Revisiting Water Supply Rule Curves with Hedging Theory for Climate Change Adaptation. Sustainability 2019, 11, 1827. [Google Scholar] [CrossRef]
- Fang, H.B.; Hu, T.S.; Zeng, X.; Wu, F.Y. Simulation-optimization model of reservoir operation based on target storage curves. Water Sci. Eng. 2014, 7, 433–445. [Google Scholar]
- Bozorg-Haddad, O.; Azad, M.; Fallah-Mehdipour, E.; Delpasand, M.; Chu, X. Verification of FPA and PSO algorithms for rule curve extraction and optimization of single—And multi-reservoir systems’ operations considering their specific purposes. Water Supply 2020, 21, 166–188. [Google Scholar] [CrossRef]
- Kangrang, A.; Hormwichian, R.; Pramual, P.; Wongpakam, K. An improvement of reservoir rule curve for increasing storage capacity. J. Eng. Appl. Sci. 2019, 14, 3140–3156. [Google Scholar]
- Jain, S.K.; Goel, M.K.; Agarwal, P.K. Reservoir Operation Studies of Sabarmati System, India. J. Water Resour. Plan. Manag. 1998, 124, 31–38. [Google Scholar] [CrossRef]
- Chaleeraktrakoon, C.; Kangrang, A. Dynamic programming with the principle of progressive optimality for searching rule curves. Can. J. Civ. Eng. 2007, 34, 170–176. [Google Scholar] [CrossRef]
- Kangrang, A.; Chaleeraktrakoon, C. Genetic Algorithms Connected Simulation with Smoothing Function for Searching Rule Curves. Am. J. Appl. Sci. 2007, 4, 73–79. [Google Scholar] [CrossRef]
- Kangrang, A.; Lokham, C. Optimal Reservoir Rule Curves Considering Conditional Ant Colony Optimization with Simulation Model. J. Appl. Sci. 2013, 13, 154–160. [Google Scholar] [CrossRef]
- Azizipour, M.; Sattari, A. Enhancing Cellular Automata via Tabu Search for Optimal Operation of Hydropower Systems. J. Hydraul. Struct. 2020, 6, 83–91. [Google Scholar]
- Fallah-Mehdipour, E.; Bozorg-Haddad, O.; Marino, M.A. Real-Time Operation of Reservoir System by Genetic Programming. Water Resour. Manag. 2012, 26, 4091–4103. [Google Scholar] [CrossRef]
- Sriworamas, K.; Kangrang, A.; Thongwan, T.; Prasanchum, H. Optimal Reservoir of Small Reservoirs by Optimization Techniques on Reservoir Simulation Model. Adv. Civ. Eng. 2021, 2021, 6625743. [Google Scholar] [CrossRef]
- Kangrang, A.; Pakoktom, W.; Nuannukul, W.; Chaleeraktrakoon, C. Adaptive reservoir rule curves by optimisation and simulation. Proc. Inst. Civ. Eng.-Water Manag. 2017, 170, 219–230. [Google Scholar] [CrossRef]
- Kangrang, A.; Techarungruengsakul, R.; Hormwichian, R.; Sivanpheng, O. Alternative Approach of Wind Driven Optimization for Flood Control Rule Curves. J. Eng. Appl. Sci. 2019, 14, 8026–8033. [Google Scholar] [CrossRef][Green Version]
- Donyaii, A.; Sarraf, A.; Ahmadi, H. Water Reservoir Multiobjective Optimal Operation Using Grey Wolf Optimizer. Shock Vib. 2020, 2020, 10. [Google Scholar] [CrossRef]
- Prasanchum, H.; Kangrang, A. Optimal Reservoir Rule Curves under Climatic and Land Use Changes for Lampao Dam using Genetic Algorithm. KSCE J. Civ. Eng. 2018, 22, 351–364. [Google Scholar] [CrossRef]
- Heidari, A.A.; Chen, H.; Faris, H.; Mirjalili, S.; Aljarah, I.; Mafarja, M. Harris hawks optimization: Algorithm and applications. Future Gener. Comput. Syst. 2019, 97, 849–872. [Google Scholar] [CrossRef]
- Zhang, Y.; Liu, R.; Wang, X.; Chen, H.; Li, C. Boosted binary Harris hawks optimizer and feature selection. Eng. Comput. 2021, 37, 3741–3770. [Google Scholar] [CrossRef]
- Al-Betar, M.A.; Awadallah, M.A.; Heidari, A.A.; Chen, H.; Al-khraisat, H.; Li, C. Survival exploration strategies for Harris hawks optimizer. Expert Syst. Appl. 2021, 168, 114243. [Google Scholar] [CrossRef]
- Gezici, H.; Livatyalı, H. Chaotic Harris hawks optimization algorithm. J. Comput. Des. Eng. 2020, 9, 216–245. [Google Scholar] [CrossRef]
- Bui, D.T.; Moayedi, H.; Kalantar, B.; Osouli, A.; Pradhan, B.; Nguyen, H.; Rashid, A.S.A. A Novel Swarm Intelligence-Harris Hawks Optimization for Spatial Assessment of Landslide Susceptibility. Sensors 2019, 17, 3590. [Google Scholar] [CrossRef] [PubMed]
- Houssein, E.H.; Hosney, M.E.; Oliva, D.; Mohamed, W.M.; Hassaballah, M. A novel hybrid Harris hawks optimization and support vector machines for drug design and discovery. Comput. Chem. Eng. 2020, 133, 106656. [Google Scholar] [CrossRef]
- Fu, W.; Shao, K.; Tan, J.; Wang, K. Fault diagnosis for rolling bearings based on composite multiscale fine-sorted dispersion entropy and SVM with hybrid mutation SCA-HHO algorithm optimization. IEEE Access 2020, 8, 13086–13104. [Google Scholar] [CrossRef]
- Hussain, K.; Zhu, W.; Mohd Salleh, M.N. Long-Term Memory Harris’ Hawk Optimization for High Dimensional and Optimal Power Flow Problems. IEEE Access 2019, 7, 147596–147616. [Google Scholar] [CrossRef]
- Abdelsalam, M.; Diab, H.Y.; El-Bary, A.A. A Metaheuristic Harris Hawk Optimization Approach for Coordinated Control of Energy Management in Distributed Generation Based Microgrids. Appl. Sci. 2021, 11, 4085. [Google Scholar] [CrossRef]
- Zhong, X.; Duan, M.; Zhang, X.; Cheng, P. A hybrid differential evolution based on gaining-sharing knowledge algorithm and harris hawks optimization. PLoS ONE 2021, 16, e0250951. [Google Scholar] [CrossRef] [PubMed]
- Elgamal, Z.M.; Yasin, N.B.M.; Tubishat, M.; Alswaitti, M.; Mirjalili, S. An Improved Harris Hawks Optimization Algorithm with Simulated Annealing for Feature Selection in the Medical Field. IEEE Access 2020, 8, 186638–186652. [Google Scholar] [CrossRef]
- Helmi, A.M.; Carli, R.; Dotoli, M.; Ramadan, H.S. Efficient and Sustainable Reconfiguration of Distribution Networks via Metaheuristic Optimization. IEEE Trans. Autom. Sci. Eng. 2022, 19, 82–98. [Google Scholar] [CrossRef]
- Tan, Q.; Wang, X.; Wang, H.; Wang, C.; Xiong, Y.; Zhang, W. Derivation of optimal joint operating rules for multi-purpose multi-reservoir water-supply system. J. Hydrol. 2017, 551, 253–264. [Google Scholar] [CrossRef]
- Carli, R.; Cavone, G.; Pippia, T.; De Schutter, B.; Dotoli, M. Robust Optimal Control for Demand Side Management of Multi-Carrier Microgrids. IEEE Trans. Autom. Sci. Eng. 2022, 1–14. [Google Scholar] [CrossRef]
- Sperstad, I.B.; Korpås, M. Energy Storage Scheduling in Distribution Systems Considering Wind and Photovoltaic Generation Uncertainties. Energies 2019, 12, 1231. [Google Scholar] [CrossRef]















| Situations | Rule Curves | Frequency (Times/Year) | Volume (Million Cubic Meters) | Time Period (Million Cubic Meters) | ||
|---|---|---|---|---|---|---|
| Average | Maximum | Average | Maximum | |||
| Shortage | Current | 0.368 | 182.860 | 1964.000 | 7.115 | 12.000 |
| HHO-HRAvs | 0.456 | 174.140 | 1623.000 | 7.900 | 12.000 | |
| HHO-HRMas | 0.351 | 196.526 | 1451.000 | 8.050 | 12.000 | |
| Excess water | Current | 0.825 | 1390.123 | 7643.000 | 4.915 | 10.000 |
| HHO-HRAvs | 0.842 | 1121.877 | 7540.000 | 4.000 | 8.000 | |
| HHO-HRMas | 0.825 | 1354.298 | 7214.000 | 5.125 | 9.000 | |
| Situations | Rule Curves | Frequency (Times/Year) | Volume (Million Cubic Meters) | Time Period (Million Cubic Meters) | ||
|---|---|---|---|---|---|---|
| Average | Maximum | Average | Maximum | |||
| Shortage | Current | 0.673 | 204.308 | 865.000 | 3.889 | 8.000 |
| HHO-HRAvs | 0.654 | 115.769 | 742.000 | 3.778 | 7.000 | |
| HHO-HRMas | 0.647 | 129.762 | 722.000 | 4.000 | 7.000 | |
| Excess water | Current | 0.923 | 1230.310 | 4126.736 | 9.600 | 21.000 |
| HHO-HRAvs | 0.865 | 1107.549 | 4113.159 | 6.143 | 10.000 | |
| HHO-HRMas | 0.832 | 1187.834 | 4011.000 | 9.000 | 13.000 | |
| Situations | Rule Curves | Frequency (Times/Year) | Volume (Million Cubic Meters) | Time Period (Million Cubic Meters) | ||
|---|---|---|---|---|---|---|
| Average | Maximum | Average | Maximum | |||
| Shortage | Current | 0.303 | 167.737 | 1900.000 | 0.053 | 0.193 |
| HHO-HRAvs | 0.333 | 153.789 | 1765.000 | 0.070 | 0.193 | |
| HHO-HRMas | 0.298 | 180.825 | 1502.000 | 0.158 | 0.228 | |
| HHO-SOPAvs | 0.333 | 153.982 | 1766.000 | 0.070 | 0.193 | |
| HHO-SOPMas | 0.298 | 184.842 | 1338.000 | 0.175 | 0.193 | |
| Excess water | Current | 0.825 | 1379.632 | 7643.000 | 4.894 | 10.000 |
| HHO-HRAvs | 0.842 | 1116.895 | 7540.000 | 4.000 | 8.000 | |
| HHO-HRMas | 0.789 | 1351.175 | 7214.000 | 5.146 | 9.000 | |
| HHO-SOPAvs | 0.842 | 1158.316 | 7365.000 | 3.289 | 7.000 | |
| HHO-SOPMas | 0.789 | 1349.754 | 7275.000 | 5.125 | 9.000 | |
| Situations | Rule Curves | Frequency (Times/Year) | Volume (Million Cubic Meters) | Time Period (Million Cubic Meters) | ||
|---|---|---|---|---|---|---|
| Average | Maximum | Average | Maximum | |||
| Shortage | Current | 0.368 | 182.860 | 1964.000 | 7.115 | 12.000 |
| HHO-HRAvs | 0.456 | 174.140 | 1623.000 | 7.900 | 12.000 | |
| HHO-HRMas | 0.351 | 196.526 | 1451.000 | 8.050 | 12.000 | |
| HHO-SOPAvs | 0.456 | 175.035 | 1619.000 | 7.950 | 12.000 | |
| HHO-SOPMas | 0.351 | 204.842 | 1472.000 | 7.810 | 12.000 | |
| Excess water | Current | 0.825 | 1390.123 | 7643.000 | 4.915 | 10.000 |
| HHO-HRAvs | 0.842 | 1121.877 | 7540.000 | 4.000 | 8.000 | |
| HHO-HRMas | 0.825 | 1354.298 | 7214.000 | 5.125 | 9.000 | |
| HHO-SOPAvs | 0.842 | 1162.965 | 7365.000 | 3.289 | 7.000 | |
| HHO-SOPMas | 0.825 | 1353.053 | 7275.000 | 5.104 | 9.000 | |
| Situations | Rule Curves | Frequency (Times/Year) | Volume (Million Cubic Meters) | Time Period (Million Cubic Meters) | ||
|---|---|---|---|---|---|---|
| Average | Maximum | Average | Maximum | |||
| Shortage | Current | 0.368 | 182.860 | 1964.000 | 7.115 | 12.000 |
| HHO-HRAvs | 0.456 | 174.140 | 1623.000 | 7.900 | 12.000 | |
| GA-HRAvs | 0.456 | 174.250 | 1623.000 | 7.900 | 12.000 | |
| WDO-HRAvs | 0.456 | 174.720 | 1623.000 | 7.900 | 12.000 | |
| Excess | Current | 0.825 | 1390.123 | 7643.000 | 4.915 | 10.000 |
| water | HHO-HRAvs | 0.842 | 1121.877 | 7540.000 | 4.000 | 8.000 |
| GA-HRAvs | 0.842 | 1121.965 | 7540.000 | 4.000 | 8.000 | |
| WDO-HRAvs | 0.842 | 1121.993 | 7540.000 | 4.000 | 8.000 | |
Publisher’s Note: MDPI stays neutral with regard to jurisdictional claims in published maps and institutional affiliations. |
© 2022 by the authors. Licensee MDPI, Basel, Switzerland. This article is an open access article distributed under the terms and conditions of the Creative Commons Attribution (CC BY) license (https://creativecommons.org/licenses/by/4.0/).
Share and Cite
Techarungruengsakul, R.; Kangrang, A. Application of Harris Hawks Optimization with Reservoir Simulation Model Considering Hedging Rule for Network Reservoir System. Sustainability 2022, 14, 4913. https://doi.org/10.3390/su14094913
Techarungruengsakul R, Kangrang A. Application of Harris Hawks Optimization with Reservoir Simulation Model Considering Hedging Rule for Network Reservoir System. Sustainability. 2022; 14(9):4913. https://doi.org/10.3390/su14094913
Chicago/Turabian StyleTecharungruengsakul, Rapeepat, and Anongrit Kangrang. 2022. "Application of Harris Hawks Optimization with Reservoir Simulation Model Considering Hedging Rule for Network Reservoir System" Sustainability 14, no. 9: 4913. https://doi.org/10.3390/su14094913
APA StyleTecharungruengsakul, R., & Kangrang, A. (2022). Application of Harris Hawks Optimization with Reservoir Simulation Model Considering Hedging Rule for Network Reservoir System. Sustainability, 14(9), 4913. https://doi.org/10.3390/su14094913
