Revising Technology Adoption Factors for IoT-Based Smart Campuses: A Systematic Review
Abstract
:1. Introduction
- What is the taxonomy of IoT application areas or technologies leading to smart campuses or education?
- What are the technology adoption theories and common variables for IoT adoption that are suitable for the adoption of smart campuses?
- How are technology adoption factors for IoT-based smart campuses classified, and what are the criteria behind this classification?
2. Related Review and Motivation
3. Method
4. Results
4.1. What Is the Taxonomy of IoT Application Areas or Technologies Leading to Smart Campuses or Smart Education?
Smart Campus Concept and Technologies
4.2. What Are the Technology Adoption Theories and Common Variables for IoT Adoption That Are Suitable for Smart Campus Adoption?
The Popularity of Technology Adoption Models
4.3. How Are Technology Adoption Factors for IoT-Based Smart Campus Adoption Classified, and What Are the Criteria behind This Classification?
The Classification of the Factors
5. Discussion
5.1. Open Issues and Challenges of Smart Campuses
5.2. Motivation for IoT-Based Smart Campus Adoption
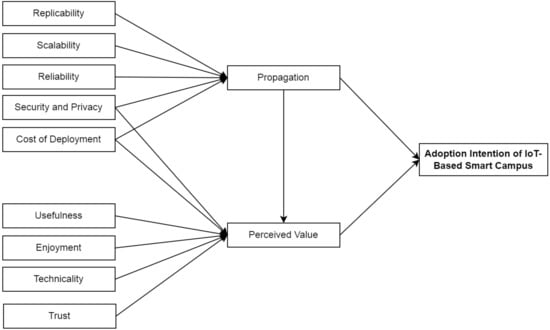
5.3. Adoption Model of IoT-Based Smart Campuses
6. Conclusions
Limitation and Future Work
Author Contributions
Funding
Institutional Review Board Statement
Informed Consent Statement
Data Availability Statement
Acknowledgments
Conflicts of Interest
Appendix A. Technology Adoption Factors
| Theoretical Models | Constructs | References |
|---|---|---|
| Technology Acceptance Models (TAM) | Perceived ease of use (PEoU), perceived usefulness (PU), behavioral intentions (BI), attitude, usage, mobile skills, social skills, information navigation skills, creative skills, IoT skills, perceived affective quality (PAQ), mobility, availability, trust, consumers’ perceived innovativeness and intention to use, lack of sub-services, low network quality, low usability, low usefulness, low usage intention, alternatives, usage costs, personal information, personal formal, impersonal, privacy concern, perceived compatibility, vanity, need for uniqueness, perceived self-expressiveness, subjective norms or social influence, perceived behavioral control, security, familiarity, risk perception, perceived enjoyment, perceived connectedness, perceived cost, perceived system reliability, functionality and reliability, helpfulness, social network, community interest, product or service security, perceived risk, trust, IoT adoption, dimensions of national cultures | [44,45,47,50,52,57,58,63,64,65,67,68,69,70,71,74,76,78] |
| Unified Theory of Acceptance and Use of Technology (UTAUT) | Performance expectancy (EE), effort expectancy (EE), social influence (SI), facilitating condition (FC), individual factors (IF), behavioral intention (BI), use behavior, technologically minded individuals, personal and societal benefits, society, mobility-related efficiencies, safety, technological and legal concerns, task technology fit (technology characteristics and task characteristics), awareness and self-efficacy, intention, data integrity, confidentiality, non-repudiation, authentication, availability, authorization, error, secondary use, collection, social influence trust, and enjoyment. | [47,53,56,63,73,76] |
| Theory of Planned Behavior (TPB) | Attitude, subjective norm, perceived behavioral control, and behavioral intentions. | [50,69] |
| Unified Theory of Acceptance and Use of Technology (UTAUT2) | Performance expectancy, effort expectancy, social influence, habit, facilitating conditions, behavioral intention (BI), environmental awareness, electricity-saving knowledge, use behavior, perceived fee, perceived enjoyment, and hedonic motivations. | [59,77] |
| Value-based Adoption Model (VAM) | Perceived fee, perceived technicality, purchase intention, behavioral intention, perceived privacy, perceived value, perceived trust, perceived health increase, and intention to use. | [59,63,76] |
| Theory of Reasoned Action (TRA) | Attitude, subjective norm, and behavioral intention (BI). | [50,69] |
| Motivation Opportunity Ability (MOA) Theory | Information quality, organizational support, users’ self-efficacy, NFC value, satisfaction, reuse intention, expo satisfaction, and expo loyalty. | [49] |
| Innovation Diffusion Theory (IDT) | Compatibility, trialability, and observability, | [65] |
| Self-Efficacy Theory (SE-theory) | Interpersonal influence, personal innovativeness, trustworthiness, attitude toward wearable, self-efficacy, health interest, perceived value, and intention to use. | [69] |
| Technology Organization Framework (TOE) | Perceived trustworthiness of technology, perceived benefits, perceived cost, external pressure, and IoT adoption intention | [51] |
| Influence Relationship Map (IRM) | Perceived utility, perceived expectancy, perceived usability, network externalities, adopting intention, domain-specific knowledge, user innovativeness, and usage behavior | [61] |
| Behavioral Reasoning Theory (BRT) | Value of openness to change, ubiquitous, relative advantage, compatibility, convenience, usage behavior, traditional barrier, risk barrier, attitudes towards the adoption of healthcare wearables, and adoption intention of IoT-based healthcare wearables | [60] |
| IoT-based Public Value Model (IoT-PVM) | System quality, information quality, service quality, PEoU, decision transparency, the trust of government, public trust, service collaboration, service effectiveness, service transparency, public engagement, PU, usage BI, and public value creation | [78] |
References
- Nord, J.H.; Koohang, A.; Paliszkiewicz, J. The Internet of Things: Review and theoretical framework. Expert Syst. Appl. 2019, 133, 97–108. [Google Scholar] [CrossRef]
- Hsu, C.L.; Lin, J.C.C. Exploring factors affecting the adoption of internet of things services. J. Comput. Inf. Syst. 2018, 58, 49–57. [Google Scholar] [CrossRef]
- Riggins, F.J.; Wamba, S.F. Research directions on the adoption, usage, and impact of the internet of things through the use of big data analytics. In Proceedings of the 2015 48th Hawaii International Conference on System Sciences, Kauai, HI, USA, 5–8 January 2015; pp. 1531–1540. [Google Scholar]
- Min-Allah, N.; Alrashed, S. Smart campus—A sketch. Sustain. Cities Soc. 2020, 59, 102231. [Google Scholar] [CrossRef] [PubMed]
- Pandey, J.; Singh, A.V.; Rana, A. Roadmap to smart campus based on IoT. In Proceedings of the 2020 8th International Conference on Reliability, Infocom Technologies and Optimization (Trends and Future Directions) (ICRITO), Noida, India, 4–5 June 2020; pp. 909–913. [Google Scholar]
- Haque, A.B.; Bhushan, B.; Dhiman, G. Conceptualizing smart city applications: Requirements, architecture, security issues, and emerging trends. Expert Syst. 2021. Early view. [Google Scholar] [CrossRef]
- Bhushan, B.; Khamparia, A.; Sagayam, K.M.; Sharma, S.K.; Ahad, M.A.; Debnath, N.C. Blockchain for smart cities: A review of architectures, integration trends and future research directions. Sustain. Cities Soc. 2020, 61, 102360. [Google Scholar] [CrossRef]
- Ahmed, V.; Abu Alnaaj, K.; Saboor, S. An investigation into stakeholders’ perception of smart campus criteria: The American university of Sharjah as a case study. Sustainability 2020, 12, 5187. [Google Scholar] [CrossRef]
- Valks, B.; Arkesteijn, M.H.; Koutamanis, A.; Den Heijer, A.C. Towards a smart campus: Supporting campus decisions with Internet of Things applications. Build. Res. Inf. 2021, 49, 1–20. [Google Scholar] [CrossRef]
- Valks, B.; Arkesteijn, M.; Koutamanis, A.; Den Heijer, A. Towards smart campus management: Defining information requirements for decision making through dashboard design. Buildings 2021, 11, 201. [Google Scholar] [CrossRef]
- Valks, B. Smart Campus tools: Technologies to Support Campus Users and Campus Managers. Ph.D. Thesis, Delft University of Technology, Delft, The Netherlands, 2021. [Google Scholar]
- Zeng, F.; Lee, S.H.N.; Lo, C.K.Y. The role of information systems in the sustainable development of enterprises: A systematic literature network analysis. Sustainability 2020, 12, 3337. [Google Scholar] [CrossRef] [Green Version]
- Ghanem, M.; Elshaer, I.; Shaker, A. The successful adoption of is in the tourism public sector: The mediating effect of employees’ trust. Sustainability 2020, 12, 3877. [Google Scholar] [CrossRef]
- Alghamdi, A.; Shetty, S. Survey toward a smart campus using the internet of things. In Proceedings of the 2016 IEEE 4th International Conference on Future Internet of Things and Cloud (FiCloud), Vienna, Austria, 22–24 August 2016; pp. 235–239. [Google Scholar]
- Chuling, L.; Xie, Z.; Peng, P. A discussion on the framework of smarter campus. In Proceedings of the 2009 Third International Symposium on Intelligent Information Technology Application, Nanchang, China, 21–22 November 2009; Volume 2, pp. 479–482. [Google Scholar]
- Liu, Y.L.; Zhang, W.H.; Dong, P. Research on the construction of smart campus based on the internet of things and cloud computing. Appl. Mech. Mater. 2014, 543, 3213–3217. [Google Scholar] [CrossRef]
- Mattoni, B.; Pagliaro, F.; Corona, G.; Ponzo, V.; Bisegna, F.; Gugliermetti, F.; Quintero-Núñez, M. A matrix approach to identify and choose efficient strategies to develop the Smart Campus. In Proceedings of the 2016 IEEE 16th International Conference on Environment and Electrical Engineering (EEEIC), Florence, Italy, 7–10 June 2016; pp. 1–6. [Google Scholar]
- Muhamad, W.; Kurniawan, N.B.; Suhardi; Yazid, S. Smart campus features, technologies, and applications: A systematic literature review. In Proceedings of the 2017 International Conference on Information Technology Systems and Innovation (ICITSI), Bandung, Indonesia, 23–24 October 2017; 2017; pp. 384–391. [Google Scholar]
- Hidayat, D.S.; Sensuse, D.I. Knowledge Management Model for Smart Campus in Indonesia. Data 2022, 7, 7. [Google Scholar] [CrossRef]
- Alrashed, S. Key performance indicators for Smart Campus and Microgrid. Sustain. Cities Soc. 2020, 60, 102264. [Google Scholar] [CrossRef]
- Liu, H. Smart campus student management system based on 5G network and Internet of Things. Microprocess. Microsyst. 2020, 90, 103428. [Google Scholar] [CrossRef]
- Alam, T.; Alharbi, Y.M.; Abusallama, F.A.; Hakeem, A.O. Smart campus mobile application toward the development of smart cities. Int. J. Appl. Sci. Smart Technol. 2020, 2. [Google Scholar] [CrossRef]
- Eltamaly, A.M.; Alotaibi, M.A.; Alolah, A.I.; Ahmed, M.A. IoT-Based Hybrid Renewable Energy System for Smart Campus. Sustainability 2021, 13, 8555. [Google Scholar] [CrossRef]
- Pupiales-Chuquin, S.A.; Tenesaca-Luna, G.A.; Mora-Arciniegas, M.B. Proposal of a Methodology for the Implementation of a Smart Campus. In Proceedings of the Sixth International Congress on Information and Communication Technology, London, UK, 25–16 February 2021; Springer: Berlin/Heidelberg, Germany, 2022; pp. 589–602. [Google Scholar]
- Chagnon-Lessard, N.; Gosselin, L.; Barnabé, S.; Bello-Ochende, T.; Fendt, S.; Goers, S.; Da Silva, L.C.P.; Schweiger, B.; Simmons, R.; Vandersickel, A.; et al. Smart Campuses: Extensive Review of the Last Decade of Research and Current Challenges. IEEE Access 2021, 9, 124200–124234. [Google Scholar] [CrossRef]
- Abuarqoub, A.; Abusaimeh, H.; Hammoudeh, M.; Uliyan, D.; Abu-Hashem, M.A.; Murad, S.; Al-Jarrah, M.; Al-Fayez, F. A survey on internet of things enabled smart campus applications. In Proceedings of the International Conference on Future Networks and Distributed Systems, Cambridge, UK, 19–20 July 2017; pp. 1–7. [Google Scholar]
- Anagnostopoulos, T.; Kostakos, P.; Zaslavsky, A.; Kantzavelou, I.; Tsotsolas, N.; Salmon, I.; Morley, J.; Harle, R. Challenges and Solutions of Surveillance Systems in IoT-Enabled Smart Campus: A Survey. IEEE Access 2021, 9, 131926–131954. [Google Scholar] [CrossRef]
- Ceccarini, C.; Mirri, S.; Salomoni, P.; Prandi, C. On exploiting Data Visualization and IoT for Increasing Sustainability and Safety in a Smart Campus. Mob. Netw. Appl. 2021, 26, 2066–2075. [Google Scholar] [CrossRef]
- Omotayo, T.; Awuzie, B.; Ajayi, S.; Moghayedi, A.; Oyeyipo, O. A Systems Thinking Model for Transitioning Smart Campuses to Cities. Front. Built Environ. 2021, 7, 755424. [Google Scholar] [CrossRef]
- Awuzie, B.; Ngowi, A.B.; Omotayo, T.; Obi, L.; Akotia, J. Facilitating Successful Smart Campus Transitions: A Systems Thinking-SWOT Analysis Approach. Appl. Sci. 2021, 11, 2044. [Google Scholar] [CrossRef]
- Durán-Sánchez, A.; Álvarez-García, J.; Del Río-Rama, M.; Sarango-Lalangui, P. Analysis of the scientific literature published on smart learning. Espacios 2018, 39, 14–27. [Google Scholar]
- Molnar, A. Education in smart cities: Practices and challenges. In Proceedings of the IADIS International Conference Applied Computing, Utrecht, The Netherlands, 11–13 April 2019; pp. 256–260. [Google Scholar]
- Rico-Bautista, D.; Medina-Cárdenas, Y.; Guerrero, C.D. Smart University: A Review from the educational and technological view of internet of things. In Proceedings of the International Conference on Information Technology & Systems, Quito, Ecuador, 6–8 February 2019; Springer: Berlin/Heidelberg, Germany, 2019; pp. 427–440. [Google Scholar]
- Molnar, A. Smart cities education: An insight into existing drawbacks. Telemat. Inform. 2021, 57, 101509. [Google Scholar] [CrossRef]
- Musa, M.; Ismail, M.N.; Fudzee, M.F.M. A Survey on Smart Campus Implementation in Malaysia. JOIV Int. J. Inform. Vis. 2021, 5, 51–56. [Google Scholar] [CrossRef]
- Brereton, P.; Kitchenham, B.A.; Budgen, D.; Turner, M.; Khalil, M. Lessons from applying the systematic literature review process within the software engineering domain. J. Syst. Softw. 2007, 80, 571–583. [Google Scholar] [CrossRef] [Green Version]
- Kitchenham, B.; Charters, S. Guidelines for Performing Systematic Literature Reviews in Software Engineering; Keele University: Keele, UK, 2007. [Google Scholar]
- Hansen, E.G.; Schaltegger, S. The sustainability balanced scorecard: A systematic review of architectures. J. Bus. Ethics 2016, 133, 193–221. [Google Scholar] [CrossRef]
- Qasem, Y.A.; Abdullah, R.; Jusoh, Y.Y.; Atan, R.; Asadi, S. Cloud computing adoption in higher education institutions: A systematic review. IEEE Access 2019, 7, 63722–63744. [Google Scholar] [CrossRef]
- Ali, A.Q.; Sultan, A.B.M.; Abd Ghani, A.A.; Zulzalil, H. A systematic mapping study on the customization solutions of software as a service applications. IEEE Access 2019, 7, 88196–88217. [Google Scholar] [CrossRef]
- Bukar, U.A.; Jabar, M.A.; Sidi, F.; Nor, R.N.H.B.; Abdullah, S.; Othman, M. Crisis Informatics in the Context of Social Media Crisis Communication: Theoretical Models, Taxonomy, and Open Issues. IEEE Access 2020, 8, 185842–185869. [Google Scholar] [CrossRef]
- Ali, Z.H.; Ali, H.A. Towards sustainable smart IoT applications architectural elements and design: Opportunities, challenges, and open directions. J. Supercomput. 2020, 77, 1–58. [Google Scholar] [CrossRef]
- Hsu, C.L.; Lin, J.C.C. An empirical examination of consumer adoption of Internet of Things services: Network externalities and concern for information privacy perspectives. Comput. Hum. Behav. 2016, 62, 516–527. [Google Scholar] [CrossRef]
- De Boer, P.S.; Van Deursen, A.J.; Van Rompay, T.J. Accepting the Internet-of-Things in our homes: The role of user skills. Telemat. Inform. 2019, 36, 147–156. [Google Scholar] [CrossRef] [Green Version]
- AlHogail, A. Improving IoT technology adoption through improving consumer trust. Technologies 2018, 6, 64. [Google Scholar] [CrossRef] [Green Version]
- Jung, Y.; Park, J. An investigation of relationships among privacy concerns, affective responses, and coping behaviors in location-based services. Int. J. Inf. Manag. 2018, 43, 15–24. [Google Scholar] [CrossRef]
- Manfreda, A.; Ljubi, K.; Groznik, A. Autonomous vehicles in the smart city era: An empirical study of adoption factors important for millennials. Int. J. Inf. Manag. 2019, 58, 102050. [Google Scholar] [CrossRef]
- El-Haddadeh, R.; Weerakkody, V.; Osmani, M.; Thakker, D.; Kapoor, K.K. Examining citizens’ perceived value of internet of things technologies in facilitating public sector services engagement. Gov. Inf. Q. 2019, 36, 310–320. [Google Scholar] [CrossRef] [Green Version]
- Han, H.; Park, A.; Chung, N.; Lee, K.J. A near field communication adoption and its impact on Expo visitors’ behavior. Int. J. Inf. Manag. 2016, 36, 1328–1339. [Google Scholar] [CrossRef]
- Mital, M.; Chang, V.; Choudhary, P.; Papa, A.; Pani, A.K. Adoption of Internet of Things in India: A test of competing models using a structured equation modeling approach. Technol. Forecast. Soc. Chang. 2018, 136, 339–346. [Google Scholar] [CrossRef]
- Tu, M. An exploratory study of Internet of Things (IoT) adoption intention in logistics and supply chain management. Int. J. Logist. Manag. 2018, 29, 131–151. [Google Scholar] [CrossRef]
- Caffaro, F.; Cremasco, M.M.; Roccato, M.; Cavallo, E. Drivers of farmers’ intention to adopt technological innovations in Italy: The role of information sources, perceived usefulness, and perceived ease of use. J. Rural Stud. 2020, 76, 264–271. [Google Scholar] [CrossRef]
- Ronaghi, M.H.; Forouharfar, A. A contextualized study of the usage of the Internet of things (IoTs) in smart farming in a typical Middle Eastern country within the context of Unified Theory of Acceptance and Use of Technology model (UTAUT). Technol. Soc. 2020, 63, 101415. [Google Scholar] [CrossRef]
- Lin, D.; Lee, C.; Tai, W. Application of interpretive structural modelling for analyzing the factors of IoT adoption on supply chains in the Chinese agricultural industry. In Proceedings of the 2017 IEEE International Conference on Industrial Engineering and Engineering Management (IEEM), Singapore, 10–13 December 2017; pp. 1347–1351. [Google Scholar]
- Jayashankar, P.; Nilakanta, S.; Johnston, W.J.; Gill, P.; Burres, R. IoT adoption in agriculture: The role of trust, perceived value and risk. J. Bus. Ind. Mark. 2018, 33, 804–821. [Google Scholar] [CrossRef]
- Yamin, M.A.Y.; Alyoubi, B.A. Adoption of telemedicine applications among Saudi citizens during COVID-19 pandemic: An alternative health delivery system. J. Infect. Public Health 2020, 13, 1845–1855. [Google Scholar] [CrossRef] [PubMed]
- Choi, J.; Kim, S. Is the smartwatch an IT product or a fashion product? A study on factors affecting the intention to use smartwatches. Comput. Hum. Behav. 2016, 63, 777–786. [Google Scholar] [CrossRef]
- Dutot, V.; Bhatiasevi, V.; Bellallahom, N. Applying the technology acceptance model in a three-countries study of smartwatch adoption. J. High Technol. Manag. Res. 2019, 30, 1–14. [Google Scholar] [CrossRef]
- Niknejad, N.; Hussin, A.R.C.; Ghani, I.; Ganjouei, F.A. A confirmatory factor analysis of the behavioral intention to use smart wellness wearables in Malaysia. Univers. Access Inf. Soc. 2020, 19, 633–653. [Google Scholar] [CrossRef]
- Sivathanu, B. Adoption of internet of things (IOT) based wearables for healthcare of older adults—A behavioural reasoning theory (BRT) approach. J. Enabling Technol. 2018, 19, 633–653. [Google Scholar] [CrossRef] [Green Version]
- Kao, Y.S.; Nawata, K.; Huang, C.Y. An exploration and confirmation of the factors influencing adoption of IoT-based wearable Fitness trackers. Int. J. Environ. Res. Public Health 2019, 16, 3227. [Google Scholar] [CrossRef] [Green Version]
- Kim, M.K.; Wong, S.F.; Chang, Y.; Park, J.H. Determinants of customer loyalty in the Korean smartphone market: Moderating effects of usage characteristics. Telemat. Inform. 2016, 33, 936–949. [Google Scholar] [CrossRef]
- Pal, D.; Arpnikanondt, C.; Funilkul, S.; Chutimaskul, W. The Adoption Analysis of Voice-Based Smart IoT Products. IEEE Internet Things J. 2020, 7, 10852–10867. [Google Scholar] [CrossRef]
- Park, J.H.; Kim, M.K. Factors influencing the low usage of smart TV services by the terminal buyers in Korea. Telemat. Inform. 2016, 33, 1130–1140. [Google Scholar] [CrossRef]
- Nikou, S. Factors driving the adoption of smart home technology: An empirical assessment. Telemat. Inform. 2019, 45, 101283. [Google Scholar] [CrossRef]
- Pal, D.; Papasratorn, B.; Chutimaskul, W.; Funilkul, S. Embracing the smart-home revolution in Asia by the elderly: An end-user negative perception modeling. IEEE Access 2019, 7, 38535–38549. [Google Scholar] [CrossRef]
- Park, E.; Cho, Y.; Han, J.; Kwon, S.J. Comprehensive approaches to user acceptance of Internet of Things in a smart home environment. IEEE Internet Things J. 2017, 4, 2342–2350. [Google Scholar] [CrossRef]
- Park, E.; Kim, S.; Kim, Y.; Kwon, S.J. Smart home services as the next mainstream of the ICT industry: Determinants of the adoption of smart home services. Univers. Access Inf. Soc. 2018, 17, 175–190. [Google Scholar] [CrossRef]
- Hossain, M.I.; Yusof, A.F.; Che Hussin, A.R.; Iahad, N.; Ali Safaa, S. Factors Influencing Adoption Model of Continuous Glucose Monitoring Devices for Internet of Things Healthcare. Internet Things 2021, 15, 100353. [Google Scholar] [CrossRef]
- Dhagarra, D.; Goswami, M.; Kumar, G. Impact of trust and privacy concerns on technology acceptance in healthcare: An Indian perspective. Int. J. Med. Inform. 2020, 141, 104164. [Google Scholar] [CrossRef]
- Alraja, M.N.; Farooque, M.M.J.; Khashab, B. The effect of security, privacy, familiarity, and trust on users’ attitudes toward the use of the IoT-based healthcare: The mediation role of risk perception. IEEE Access 2019, 7, 111341–111354. [Google Scholar] [CrossRef]
- Park, C.; Kim, Y.; Jeong, M. Influencing factors on risk perception of IoT-based home energy management services. Telemat. Inform. 2018, 35, 2355–2365. [Google Scholar] [CrossRef]
- Enaizan, O.; Eneizan, B.; Almaaitah, M.; Al-Radaideh, A.T.; Saleh, A.M. Effects of privacy and security on the acceptance and usage of EMR: The mediating role of trust on the basis of multiple perspectives. Inform. Med. Unlocked 2020, 21, 100450. [Google Scholar] [CrossRef]
- Jaafreh, A.B. The effect factors in the adoption of Internet of Things (IoT) technology in the SME in KSA: An empirical study. Int. Rev. Manag. Bus. Res. 2018, 7, 135–148. [Google Scholar]
- Won, J.Y.; Park, M.J. Smart factory adoption in small and medium-sized enterprises: Empirical evidence of manufacturing industry in Korea. Technol. Forecast. Soc. Chang. 2020, 157, 120117. [Google Scholar] [CrossRef]
- Sohn, K.; Kwon, O. Technology acceptance theories and factors influencing artificial intelligence-based intelligent products. Telemat. Inform. 2020, 47, 101324. [Google Scholar] [CrossRef]
- Alkawsi, G.A.; Ali, N.; Baashar, Y. An empirical study of the acceptance of IoT-based smart meter in Malaysia: The effect of electricity-saving knowledge and environmental awareness. IEEE Access 2020, 8, 42794–42804. [Google Scholar] [CrossRef]
- Chohan, S.R.; Hu, G. Success factors influencing citizens’ adoption of IoT service orchestration for public value creation in smart government. IEEE Access 2020, 8, 208427–208448. [Google Scholar] [CrossRef]
- Rico-Bautista, D.; Guerrero, C.D.; Collazos, C.A.; Maestre-Gongora, G.; Sánchez-Velásquez, M.C.; Medina-Cárdenas, Y.; Swaminathan, J. Smart University: Key Factors for a Cloud Computing Adoption Model. In Intelligent Sustainable Systems; Springer: Berlin/Heidelberg, Germany, 2022; pp. 85–93. [Google Scholar]
- Valks, B.; Blokland, E.; Elissen, C.; Van Loon, I.; Roozemond, D.; Uiterdijk, P.; Arkesteijn, M.; Koutamanis, A.; Den Heijer, A. Supporting strategic decision-making on the future campus with space utilisation studies: A case study. Prop. Manag. 2021, 39, 441–465. [Google Scholar] [CrossRef]
- Huang, L.S.; Su, J.Y.; Pao, T.L. A context aware smart classroom architecture for smart campuses. Appl. Sci. 2019, 9, 1837. [Google Scholar] [CrossRef] [Green Version]
- Baudier, P.; Ammi, C.; Deboeuf-Rouchon, M. Smart home: Highly-educated students’ acceptance. Technol. Forecast. Soc. Chang. 2020, 153, 119355. [Google Scholar] [CrossRef]
- Kiryakova, G.; Angelova, N.; Yordanova, L. The potential of augmented reality to transform education into smart education. TEM J. 2018, 7, 556. [Google Scholar]
- Singh, H.; Miah, S.J. Smart education literature: A theoretical analysis. Educ. Inf. Technol. 2020, 25, 3299–3328. [Google Scholar] [CrossRef]
- Ahad, M.A.; Paiva, S.; Tripathi, G.; Feroz, N. Enabling technologies and sustainable smart cities. Sustain. Cities Soc. 2020, 61, 102301. [Google Scholar] [CrossRef]
- Adamkó, A.; Kollár, L. Extensible data management architecture for smart campus applications-a crowdsourcing based solution. In Proceedings of the International Conference on Web Information Systems and Technologies, Barcelona, Spain, 3–5 April 2014; Volume 2, pp. 226–232. [Google Scholar]
- Bosch, P.; Jongeneel, S.; Rovers, V.; Neumann, H.M.; Airaksinen, M.; Huovila, A. CITYkeys Indicators for Smart City Projects and Smart Cities; CITYkeys Report; Technical Research Centre of Finland: Espoo, Finland, 2017. [Google Scholar]
- Kwok, L.f. A vision for the development of i-campus. Smart Learn. Environ. 2015, 2, 1–12. [Google Scholar] [CrossRef] [Green Version]
- Malhotra, S.; Kumar, A.; Dutta, R. Effect of integrating IoT courses at the freshman level on learning attitude and behaviour in the classroom. Educ. Inf. Technol. 2020, 26, 1–15. [Google Scholar] [CrossRef]
- Nie, X. Research on smart campus based on cloud computing and internet of things. Appl. Mech. Mater. 2013, 380, 1951–1954. [Google Scholar] [CrossRef]
- Yu, S.J.; Sun, J.C.Y.; Chen, O.T.C. Effect of AR-based online wearable guides on university students’ situational interest and learning performance. Univers. Access Inf. Soc. 2019, 18, 287–299. [Google Scholar] [CrossRef]
- Papakostas, C.; Troussas, C.; Krouska, A.; Sgouropoulou, C. User acceptance of augmented reality welding simulator in engineering training. Educ. Inf. Technol. 2021, 27, 1–27. [Google Scholar] [CrossRef]
- Al-Maroof, R.S.; Alfaisal, A.M.; Salloum, S.A. Google glass adoption in the educational environment: A case study in the Gulf area. Educ. Inf. Technol. 2020, 26, 1–24. [Google Scholar] [CrossRef]
- Qashou, A. Influencing factors in M-learning adoption in higher education. Educ. Inf. Technol. 2021, 26, 1755–1785. [Google Scholar] [CrossRef]
- Tavana, M.; Hajipour, V.; Oveisi, S. IoT-based enterprise resource planning: Challenges, open issues, applications, architecture, and future research directions. Internet Things 2020, 11, 100262. [Google Scholar] [CrossRef]
- Sinha, N.; Singh, P.; Gupta, M.; Singh, P. Robotics at workplace: An integrated Twitter analytics–SEM based approach for behavioral intention to accept. Int. J. Inf. Manag. 2020, 55, 102210. [Google Scholar] [CrossRef]
- Al-Nuaimi, E.; Al Neyadi, H.; Mohamed, N.; Al-Jaroodi, J. Applications of big data to smart cities. J. Internet Serv. Appl. 2015, 6, 1–15. [Google Scholar] [CrossRef] [Green Version]
- Hashem, I.A.T.; Chang, V.; Anuar, N.B.; Adewole, K.; Yaqoob, I.; Gani, A.; Ahmed, E.; Chiroma, H. The role of big data in smart city. Int. J. Inf. Manag. 2016, 36, 748–758. [Google Scholar] [CrossRef] [Green Version]
- Lo, J.H.; Lai, Y.F. The Study of using Augmented Reality Technique in Children’s Natural Ecology Learning by Technology Acceptance Model. In Proceedings of the 2019 8th International Congress on Advanced Applied Informatics (IIAI-AAI), Toyama, Japan, 7–11 July 2019; pp. 1045–1046. [Google Scholar]
- Alqahtani, H.; Kavakli, M.; Sheikh, N.U. Analysis of the technology acceptance theoretical model in examining users behavioural intention to use an augmented reality app (imap-campus). Int. J. Eng. Manag. Res. 2018, 8, 37–49. [Google Scholar] [CrossRef]
- Ashwin, T.; Guddeti, R.M.R. Impact of inquiry interventions on students in e-learning and classroom environments using affective computing framework. User Model. User-Adapt. Interact. 2020, 30, 1–43. [Google Scholar] [CrossRef]
- Coccoli, M.; Guercio, A.; Maresca, P.; Stanganelli, L. Smarter universities: A vision for the fast changing digital era. J. Vis. Lang. Comput. 2014, 25, 1003–1011. [Google Scholar] [CrossRef]
- Manqele, L.; Dlodlo, M.; Coetzee, L.; Williams, Q.; Sibiya, G. Preference-based Internet of Things dynamic service selection for smart campus. In Proceedings of the AFRICON 2015, Addis Ababa, Ethiopia, 14–17 September 2015; pp. 1–5. [Google Scholar]
- Caţă, M. Smart university, a new concept in the Internet of Things. In Proceedings of the 2015 14th RoEduNet International Conference-Networking in Education and Research (RoEduNet NER), Craiova, Romania, 24–26 September 2015; pp. 195–197. [Google Scholar]
- Roccotelli, M.; Mangini, A.M. Advances on Smart Cities and Smart Buildings. Appl. Sci. 2022, 12, 631. [Google Scholar] [CrossRef]
- Owoc, M.; Marciniak, K. Knowledge management as foundation of smart university. In Proceedings of the 2013 Federated Conference on Computer Science and Information Systems, Krakow, Poland, 8–11 September 2013; pp. 1267–1272. [Google Scholar]
- Tsai, I.C.; Yeh, C.H. Integrating SERVQUAL and Importance-Performance Analysis for Assessing Smart Campus Service Quality: A Case Study of an English Training Programme in Vietnam. In Proceedings of the 2015 IEEE 15th International Conference on Advanced Learning Technologies, Hualien, Taiwan, 6–9 July 2015; pp. 436–440. [Google Scholar]
- Batty, M. Big data, smart cities and city planning. Dialogues Hum. Geogr. 2013, 3, 274–279. [Google Scholar] [CrossRef]
- Chan, S.; Lu, M. Understanding internet banking adoption and use behavior: A Hong Kong perspective. J. Glob. Inf. Manag. 2004, 12, 21–43. [Google Scholar] [CrossRef] [Green Version]
- Sun, H.; Zhang, P. The role of moderating factors in user technology acceptance. Int. J. Hum. Comput. Stud. 2006, 64, 53–78. [Google Scholar] [CrossRef] [Green Version]
- Venkatesh, V.; Thong, J.Y.; Xu, X. Consumer acceptance and use of information technology: Extending the unified theory of acceptance and use of technology. MIS Q. 2012, 36, 157–178. [Google Scholar] [CrossRef] [Green Version]
- Sharma, M.; Gupta, R.; Acharya, P. Prioritizing the critical factors of cloud computing adoption using multi-criteria decision-making techniques. Glob. Bus. Rev. 2020, 21, 142–161. [Google Scholar] [CrossRef]
- Lanzini, F.; Ubacht, J.; De Greeff, J. Blockchain adoptioin factors for SMEs in supply chain management. J. Supply Chain Manag. Sci. 2021, 2, 47–68. [Google Scholar]
- Paramita, R.A.; Dachyar, M. E alternative selection for internet of things (IoT) implementation in medical rehabilitation. Int. J. Adv. Sci. Technol. 2020, 29, 3632–3640. [Google Scholar]
- Dinev, T.; Hu, Q. The centrality of awareness in the formation of user behavioral intention toward protective information technologies. J. Assoc. Inf. Syst. 2007, 8, 23. [Google Scholar] [CrossRef]
- Mofleh, S.; Wanous, M.; Strachan, P. The gap between citizens and e-government projects: The case for Jordan. Electron. Gov. Int. J. 2008, 5, 275–287. [Google Scholar] [CrossRef]
- Jurcut, A.; Niculcea, T.; Ranaweera, P.; Le-Khac, N.A. Security considerations for Internet of Things: A survey. SN Comput. Sci. 2020, 1, 1–19. [Google Scholar] [CrossRef]
- Sethi, R.; Bhushan, B.; Sharma, N.; Kumar, R.; Kaushik, I. Applicability of industrial IoT in diversified sectors: Evolution, applications and challenges. In Multimedia Technologies in the Internet of Things Environment; Springer: Berlin/Heidelberg, Germany, 2021; pp. 45–67. [Google Scholar]
- Sinha, P.; Kumar Rai, A.; Bhushan, B. Information Security threats and attacks with conceivable counteraction. In Proceedings of the 2019 2nd International Conference on Intelligent Computing, Instrumentation and Control Technologies (ICICICT), Kannur, India, 5–6 July 2019; pp. 1208–1213. [Google Scholar]
- Forbes Insight. Internet of Things—From Theory to Reality; Forbes Insight: Jersey City, NJ, USA, 2017. [Google Scholar]
- Lund, D.; MacGillivray, C.; Turner, V.; Morales, M. Worldwide and Regional Internet of Things (IoT) 2014–2020 Forecast: A Virtuous Circle of Proven Value and Demand; Technical Report; International Data Corporation: Needham, MA, USA, 2014. [Google Scholar]
- Gill, S.H.; Razzaq, M.A.; Ahmad, M.; Almansour, F.M.; Haq, I.U.; Jhanjhi, N.; Alam, M.Z.; Masud, M. Security and Privacy Aspects of Cloud Computing: A Smart Campus Case Study. Intell. Autom. Soft Comput. 2022, 31, 117–128. [Google Scholar] [CrossRef]
- Yan, Z.; Zhang, P.; Vasilakos, A.V. A survey on trust management for Internet of Things. J. Netw. Comput. Appl. 2014, 42, 120–134. [Google Scholar] [CrossRef]
- Miorandi, D.; Sicari, S.; De Pellegrini, F.; Chlamtac, I. Internet of things: Vision, applications and research challenges. Ad Hoc Netw. 2012, 10, 1497–1516. [Google Scholar] [CrossRef] [Green Version]
- Sicari, S.; Cappiello, C.; De Pellegrini, F.; Miorandi, D.; Coen-Porisini, A. A security-and quality-aware system architecture for Internet of Things. Inf. Syst. Front. 2016, 18, 665–677. [Google Scholar] [CrossRef] [Green Version]
- Roman, R.; Zhou, J.; Lopez, J. On the features and challenges of security and privacy in distributed internet of things. Comput. Netw. 2013, 57, 2266–2279. [Google Scholar] [CrossRef]
- Fernandez-Gago, C.; Moyano, F.; Lopez, J. Modelling trust dynamics in the Internet of Things. Inf. Sci. 2017, 396, 72–82. [Google Scholar] [CrossRef]
- Guo, J.; Chen, R.; Tsai, J.J. A survey of trust computation models for service management in internet of things systems. Comput. Commun. 2017, 97, 1–14. [Google Scholar] [CrossRef]
- Miloslavskaya, N.; Tolstoy, A. Internet of Things: Information security challenges and solutions. Clust. Comput. 2019, 22, 103–119. [Google Scholar] [CrossRef]
- Ande, R.; Adebisi, B.; Hammoudeh, M.; Saleem, J. Internet of Things: Evolution and technologies from a security perspective. Sustain. Cities Soc. 2020, 54, 101728. [Google Scholar] [CrossRef]
- Tornatzky, L.G.; Fleischer, M.; Chakrabarti, A.K. Processes of Technological Innovation; Lexington Books: Lexington, NE, USA, 1990. [Google Scholar]
- Baker, J. The technology–organization–environment framework. In Information Systems Theory; University of Hamburg: Hamburg, Germany, 2012; pp. 231–245. [Google Scholar]
- Van Heck, S.; Valks, B.; Den Heijer, A. The added value of smart stadiums: A case study at Johan Cruijff Arena. J. Corp. Real Estate 2021. ahead of print. [Google Scholar] [CrossRef]
- Valks, B.; Arkesteijn, M.; Den Heijer, A.; Vande Putte, H. Smart campus tools. Adding value to university goals by measuring real-time space use. J. Corp. Real Estate 2018, 20, 103–116. [Google Scholar] [CrossRef]
- Venkatesh, V.; Morris, M.G.; Davis, G.B.; Davis, F.D. User acceptance of information technology: Toward a unified view. MIS Q. 2003, 27, 425–478. [Google Scholar] [CrossRef] [Green Version]
- Davis, F.D. Perceived usefulness, perceived ease of use, and user acceptance of information technology. MIS Q. 1989, 13, 319–340. [Google Scholar] [CrossRef] [Green Version]
- Yeh, H. The effects of successful ICT-based smart city services: From citizens’ perspectives. Gov. Inf. Q. 2017, 34, 556–565. [Google Scholar] [CrossRef]
- Beldad, A.D.; Hegner, S.M. Expanding the technology acceptance model with the inclusion of trust, social influence, and health valuation to determine the predictors of German users’ willingness to continue using a fitness app: A structural equation modeling approach. Int. J. Hum. Comput. Interact. 2018, 34, 882–893. [Google Scholar] [CrossRef] [Green Version]
- Bahmanziari, T.; Pearson, J.M.; Crosby, L. Is trust important in technology adoption? A policy capturing approach. J. Comput. Inf. Syst. 2003, 43, 46–54. [Google Scholar]
- Julsrud, T.E.; Krogstad, J.R. Is there enough trust for the smart city? exploring acceptance for use of mobile phone data in oslo and tallinn. Technol. Forecast. Soc. Chang. 2020, 161, 120314. [Google Scholar] [CrossRef] [PubMed]
- Cottrill, C.D.; Jacobs, N.; Markovic, M.; Edwards, P. Sensing the City: Designing for Privacy and Trust in the Internet of Things. Sustain. Cities Soc. 2020, 63, 102453. [Google Scholar] [CrossRef]
- Marias, G.F.; Barros, J.; Fiedler, M.; Fischer, A.; Hauff, H.; Herkenhoener, R.; Grillo, A.; Lentini, A.; Lima, L.; Lorentzen, C.; et al. Security and privacy issues for the network of the future. Secur. Commun. Netw. 2012, 5, 987–1005. [Google Scholar] [CrossRef]
- Sicari, S.; Rizzardi, A.; Grieco, L.A.; Coen-Porisini, A. Security, privacy and trust in Internet of Things: The road ahead. Comput. Netw. 2015, 76, 146–164. [Google Scholar] [CrossRef]
- Gessner, D.; Olivereau, A.; Segura, A.S.; Serbanati, A. Trustworthy infrastructure services for a secure and privacy-respecting internet of things. In Proceedings of the 2012 IEEE 11th International Conference on Trust, Security and Privacy in Computing and Communications, Liverpool, UK, 25–27 June 2012; pp. 998–1003. [Google Scholar]
- Ransbotham, S.; Fichman, R.G.; Gopal, R.; Gupta, A. Special section introduction—Ubiquitous IT and digital vulnerabilities. Inf. Syst. Res. 2016, 27, 834–847. [Google Scholar] [CrossRef]
- Sun, P.; Kretzschmar, H.; Dotiwalla, X.; Chouard, A.; Patnaik, V.; Tsui, P.; Guo, J.; Zhou, Y.; Chai, Y.; Caine, B.; et al. Scalability in perception for autonomous driving: Waymo open dataset. In Proceedings of the IEEE/CVF Conference on Computer Vision and Pattern Recognition, Seattle, WA, USA, 13–19 June 2020; pp. 2446–2454. [Google Scholar]
- Gupta, A.; Christie, R.; Manjula, P. Scalability in internet of things: Features, techniques and research challenges. Int. J. Comput. Intell. Res 2017, 13, 1617–1627. [Google Scholar]
- Sun, X.; Wang, G.; Xu, L.; Yuan, H. Data replication techniques in the Internet of Things: A systematic literature review. Libr. Hi Tech. 2021. ahead of print. [Google Scholar] [CrossRef]
- Naas, M.I.; Lemarchand, L.; Raipin, P.; Boukhobza, J. IoT Data Replication and Consistency Management in Fog computing. J. Grid Comput. 2021, 19, 1–25. [Google Scholar] [CrossRef]








| Related Work | Year | Focus |
|---|---|---|
| [31] | 2018 | A systematic review on smart learning which compares two databases and provides authors’ details and the locations of their publications. |
| [32] | 2019 | Research on the current educational programs and issues in smart cities and a summary of several recent educational programs and issues. |
| [33] | 2019 | Investigates the role of the IoT in smart campuses and smart universities, highlighting IoT, cloud computing, big data, and artificial intelligence as the primary technologies used to implement smart campuses and smart universities. The authors emphasize the variety of devices that are used to support smart campuses, ranging from low-resource devices such as sensors to high-resource devices such as cell phones. |
| [4] | 2020 | Proposes a sketch of a smart campus based on smart city concepts. The authors also develop a list of smart campus initiatives that can be prioritized based on the university’s needs and geographical location, using a variety of smart campus solutions. |
| [34] | 2021 | Summarizes existing directions focusing on education in the context of smart cities. The article focuses on the challenges and difficulties associated with education in smart cities. |
| [27] | 2021 | Discusses the surveillance system challenges and solutions of IoT-enabled smart campuses. The study covers five key dimensions including enabling technologies, physical infrastructure, system security, software analytics, and research methodology |
| [35] | 2021 | Focuses on smart campus implementation and initiatives in Malaysian universities, revealing that most institutions implement some aspect of smart campus initiatives such as smart management, smart learning, and green campus initiatives. |
Publisher’s Note: MDPI stays neutral with regard to jurisdictional claims in published maps and institutional affiliations. |
© 2022 by the authors. Licensee MDPI, Basel, Switzerland. This article is an open access article distributed under the terms and conditions of the Creative Commons Attribution (CC BY) license (https://creativecommons.org/licenses/by/4.0/).
Share and Cite
Sneesl, R.; Jusoh, Y.Y.; Jabar, M.A.; Abdullah, S. Revising Technology Adoption Factors for IoT-Based Smart Campuses: A Systematic Review. Sustainability 2022, 14, 4840. https://doi.org/10.3390/su14084840
Sneesl R, Jusoh YY, Jabar MA, Abdullah S. Revising Technology Adoption Factors for IoT-Based Smart Campuses: A Systematic Review. Sustainability. 2022; 14(8):4840. https://doi.org/10.3390/su14084840
Chicago/Turabian StyleSneesl, Radhwan, Yusmadi Yah Jusoh, Marzanah A. Jabar, and Salfarina Abdullah. 2022. "Revising Technology Adoption Factors for IoT-Based Smart Campuses: A Systematic Review" Sustainability 14, no. 8: 4840. https://doi.org/10.3390/su14084840
APA StyleSneesl, R., Jusoh, Y. Y., Jabar, M. A., & Abdullah, S. (2022). Revising Technology Adoption Factors for IoT-Based Smart Campuses: A Systematic Review. Sustainability, 14(8), 4840. https://doi.org/10.3390/su14084840

