Influence of Integrated Project Delivery Principles on Project Performance in China: An SEM-Based Approach
Abstract
:1. Introduction
2. Research Design and Methodology
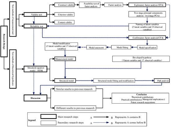
2.1. Research Design
2.2. Questionnaire Design
2.2.1. Observed Variables
2.2.2. Questionnaire Design
2.3. Data Collection
3. Results
3.1. Validity Test
3.1.1. Feasibility Test of Factor Analysis
3.1.2. Exploratory Factor Analysis
3.1.3. Confirmatory Factor Analysis
3.2. Reliability Test
3.3. Developed Hypotheses based on Literature Review
3.4. Structural Model
3.5. Path Analysis
4. Discussion
4.1. Similar Results to Previous Research
4.2. Different Results to Previous Research
5. Conclusions, Implications, and Future Research
5.1. Academic Implications
5.2. Managerial Implications
5.3. Further Research Suggestions
Supplementary Materials
Author Contributions
Funding
Institutional Review Board Statement
Informed Consent Statement
Data Availability Statement
Acknowledgments
Conflicts of Interest
References
- Boodai, F.J. Achieving Construction Project Success through Integration in the Project Delivery System from an Owner’s Perspective. Ph.D. Thesis, The University of Wisconsin, Madison, WI, USA, 2014. Available online: https://www.pqdtcn.com/thesisDetails/7BFCC5190CE509B50EA01C997355CB69 (accessed on 1 November 2021).
- Meng, X. The effect of relationship management on project performance in construction. Int. J. Proj. Manag. 2012, 30, 188–198. [Google Scholar] [CrossRef]
- Ahmed, M.O.; Abdul Nabi, M.; El-adaway, I.H.; Caranci, D.; Eberle, J.; Hawkins, Z.; Sparrow, R. Contractual guidelines for promoting integrated project delivery. J. Constr. Eng. Manag. 2021, 147, 05021008. [Google Scholar] [CrossRef]
- Ma, Z.; Zhang, D.; Ma, J. Bim-based collaborative work model and information utilization framework for ipd projects. J. Tongji Univ. (Nat. Sci. ) 2014, 42, 2014. [Google Scholar]
- Zhou, Y.; Ding, L.; Rao, Y.; Luo, H.; Medjdoub, B.; Zhong, H. Formulating project-level building information modeling evaluation framework from the perspectives of organizations: A review. Autom. Constr. 2017, 81, 44–55. [Google Scholar] [CrossRef] [Green Version]
- AIA. Integrated Project Delivery: A Guide. The American Institute of Architects: Washington, DC, USA, 2007. Available online: https://www.docin.com/p-659123461.html (accessed on 1 November 2021).
- Ghassemi, R.; Becerik-Gerber, B. Transitioning to integrated project delivery: Potential barriers and lessons learned. Lean Constr. J. 2011, 2011, 32–52. [Google Scholar]
- Hanna, A.S. Benchmark performance metrics for integrated project delivery. J. Constr. Eng. Manag. -Asce 2016, 142, 04016040. [Google Scholar] [CrossRef]
- Durdyev, S.; Hosseini, M.R.; Martek, I.; Ismail, S.; Arashpour, M. Barriers to the use of integrated project delivery (ipd): A quantified model for malaysia. Eng. Constr. Archit. Manag. 2019, 27, 186–204. [Google Scholar] [CrossRef]
- Elghaish, F.; Hosseini, M.R.; Talebi, S.; Abrishami, S.; Martek, I.; Kagioglou, M. Factors driving success of cost management practices in integrated project delivery (ipd). Sustainability 2020, 12, 9539. [Google Scholar] [CrossRef]
- El Asmar, M.; Hanna, A.S.; Loh, W.-Y. Quantifying performance for the integrated project delivery system as compared to established delivery systems. J. Constr. Eng. Manag. 2013, 139, 04013012. [Google Scholar] [CrossRef] [Green Version]
- Iwanski, M. Performance of Integrated Project Delivery (IPD) for Mechanical and Electrical Contractors. Master’s Thesis, The University of Wisconsin, Madison, WI, USA, 2013. Available online: https://minds.wisconsin.edu/handle/1793/66680 (accessed on 1 November 2021).
- Manata, B.; Miller, V.D.; Mollaoglu, S.; Garcia, A.J. Measuring key communication behaviors in integrated project delivery teams. J. Manag. Eng. 2018, 34, 06018001. [Google Scholar] [CrossRef]
- Olsen, A.W. Evaluation of Integrated Project Delivery on the Prerformance of Construction Projects. Master’s Thesis, University of Wisconsin, Madison, WI, USA, 2013. Available online: https://minds.wisconsin.edu/handle/1793/66682 (accessed on 1 November 2021).
- Yu, J.H.; Yoo, S.E.; Kim, J.I.; Kim, T.W. Exploring the factor-performance relationship of integrated project delivery projects: A qualitative comparative analysis. Proj. Manag. J. 2019, 50, 335–345. [Google Scholar] [CrossRef]
- Rowlinson, S. Building information modelling, integrated project delivery and all that. Constr. Innov. Inf. Process Manag. 2017, 17, 45–49. [Google Scholar] [CrossRef]
- Mei, T.T.; Wang, Q.K.; Xiao, Y.P.; Yang, M. Rent-seeking behavior of bim & ipd-based construction project in china. Eng. Constr. Archit. Manag. 2017, 24, 514–536. [Google Scholar]
- Xu, Y.Q.; Kong, Y.Y. The research status and forecast of ipd in china. J. Eng. Manag. 2016, 30, 12–17. [Google Scholar]
- He, Q.; Wang, G.; Luo, L.; Shi, Q.; Xie, J.; Meng, X. Mapping the managerial areas of building information modeling (bim) using scientometric analysis. Int. J. Proj. Manag. 2017, 35, 670–685. [Google Scholar] [CrossRef] [Green Version]
- Abishdid, C.; Andary, E. Improving the delivery process of water and wastewater treatment plant public projects through the use of ipd principles: A case study. Proc. Water Environ. Fed. 2015, 2015, 1–11. [Google Scholar]
- Andary, E.G.; Shdid, C.A.; Chowdhury, A.; Ahmad, I. Integrated project delivery implementation framework for water and wastewater treatment plant projects. Eng. Constr. Archit. Manag. 2019, 27, 609–633. [Google Scholar] [CrossRef]
- Shdid, C.A.; Andary, E.; Chowdhury, A.G.; Ahmad, I.U. Project performance rating model for water and wastewater treatment plant public projects. J. Manag. Eng. 2019, 35, 65–73. [Google Scholar]
- Zhang, Y.; Hu, H. Data envelopment analysis based efficiency measurement of engineering change controlling for infrastructure construction under integrated project delivery mode. IET Intell. Transp. Syst. 2020, 14, 1433–1439. [Google Scholar] [CrossRef]
- Ma, Q.G. Management Statistics: Data Acquisition, Statistical Principle, spss Tools and Application Reasearch; Science Press: Beijing, China, 2002. [Google Scholar]
- Sun, J.; Ren, X.; Anumba, C.J. Analysis of knowledge-transfer mechanisms in construction project cooperation networks. J. Manag. Eng. 2019, 35, 04018061. [Google Scholar] [CrossRef]
- NASFA; COAA; APPA; AHEFO; AGC; AIA. Integrated Project Delivery for Public And Private Owners. Available online: https://doc.mbalib.com/view/c61c17f6b9e3184bcb4b905322e66c67.html (accessed on 1 November 2021).
- Azhar, N.; Kang, Y.; Ahmad, I. Critical look into the relationship between information and communication technology and integrated project delivery in public sector construction. J. Manag. Eng. 2015, 31, 04014091. [Google Scholar] [CrossRef]
- Choi, J.; Yun, S.; Leite, F.; Mulva, S.P. Team integration and owner satisfaction: Comparing integrated project delivery with construction management at risk in health care projects. J. Manag. Eng. 2019, 35, 05018014. [Google Scholar] [CrossRef]
- Kelly, D. Investigating the Relationships of Project Performance Measures with the Use of Building Information modeling (BIM) and Integrated Project Delivery (IPD). Ph.D. Thesis, Eastern Michigan University, Ypsilanti, MI, USA, 2015. Available online: https://commons.emich.edu/theses/599/ (accessed on 1 November 2021).
- Luo, H. On the project cost management and quanlity cost management. Jiangsu Build. Mater 2008, 3, 72–73. [Google Scholar]
- Boomsma, A. Nonconvergence, improper solutions, and starting values in lisrel maximum likelihood estimation. Psychometrika 1985, 50, 229–242. [Google Scholar] [CrossRef]
- Loehlin, J.C. Genes and Environment in Personality Development; Sage Publications: London, UK, 1992. [Google Scholar]
- Jietai, H.; Zhonglin, W.; Zijuan, C. Structural Equation Models and their Application; Education & Science Publishing House: Beijing, China, 2004; pp. 73–79. [Google Scholar]
- Bartlett, M.S. The effect of standardization on a χ 2 approximation in factor analysis. Biometrika 1951, 38, 337–344. [Google Scholar] [CrossRef]
- Kaiser, H.F. A second generation little jiffy. Psychometrika 1970, 35, 401–415. [Google Scholar] [CrossRef]
- AIA Minnestota. Integrated Project Delivery: Case Studies; School of Architecture, University of Minnesota: Minneapolis, MN, USA, 2012. [Google Scholar]
- Kline, R.B. Principles and Practice of Structural Equation Modeling, 2nd ed.; The Guilford Press: New York, NY, USA, 2005. [Google Scholar]
- Hair, J.F.; Black, W.C.; Babin, B.J.; Anderson, R.E.; Tatham, R.L. Multivariate Data Analysis; Pearson Prentice Hall: Upper Saddle River, NJ, USA, 2006; Volume 6. [Google Scholar]
- Arpaci, I.; Baloğlu, M. The impact of cultural collectivism on knowledge sharing among information technology majoring undergraduates. Comput. Hum. Behav. 2016, 56, 65–71. [Google Scholar] [CrossRef]
- Marsh, H.W.; Balla, J.R.; McDonald, R.P. Goodness-of-fit indexes in confirmatory factor analysis: The effect of sample size. Psychol. Bull. 1988, 103, 391. [Google Scholar] [CrossRef]
- Bentler, P.M.; Bonett, D.G. Significance tests and goodness of fit in the analysis of covariance structures. Psychol. Bull. 1980, 88, 588. [Google Scholar] [CrossRef]
- Bentler, P.M. Comparative fit indexes in structural models. Psychol. Bull. 1990, 107, 238. [Google Scholar] [CrossRef]
- Shi, L.; Kobayashi, K.; Miyao, T. Risk allocation and double moral hazard in construction contract. In Proceedings of the 2010 IEEE International Conference on Systems, Man and Cybernetics, Istanbul, Turkey, 10–13 October 2010; IEEE: Piscataway, NJ, USA, 2010; pp. 3315–3320. Available online: https://ieeexplore.ieee.org/document/5642382 (accessed on 1 November 2021).
- Whang, S.; Park, K.S.; Kim, S. Critical success factors for implementing integrated construction project delivery. Eng. Constr. Archit. Manag. 2019, 26, 2432–2446. [Google Scholar] [CrossRef] [Green Version]
- Nanda, U.; Rybkowski, Z.K.; Pati, S.; Nejati, A. A value analysis of lean processes in target value design and integrated project delivery: Stakeholder perception. HERD Health Environ. Res. Des. J. 2017, 10, 99–115. [Google Scholar] [CrossRef] [PubMed]
- Franz, B. Modeling the Role of Team Integration and Group Cohesion in Construction Project Performance. Ph.D. Thesis, The Pennsylvania State University, State College, PA, USA, 2014. Available online: https://xueshu.baidu.com/usercenter/paper/show?paperid=142m00b0je2f0aa08u0x0t60u1732447&site=xueshu_se (accessed on 1 November 2021).
- Franz, B.; Leicht, R.; Molenaar, K.; Messner, J. Impact of team integration and group cohesion on project delivery performance. J. Constr. Eng. Manag. 2017, 143, 04016088. [Google Scholar] [CrossRef]
- Dietrich, P.; Eskerod, P.; Dalcher, D.; Sandhawalia, B. The dynamics of collaboration in multipartner projects. Proj. Manag. J. 2010, 41, 59–78. [Google Scholar] [CrossRef]
- Kent, D.C.; Becerik-Gerber, B. Understanding construction industry experience and attitudes toward integrated project delivery. J. Constr. Eng. Manag. 2010, 136, 815–825. [Google Scholar] [CrossRef]
- Lee, H.W.; Tommelein, I.D.; Ballard, G. Energy-related risk management in integrated project delivery. J. Constr. Eng. Manag. 2013, 139, A4013001. [Google Scholar] [CrossRef]
- Lu, P.; Guo, S.; Qian, L.; He, P.; Xu, X. The effectiveness of contractual and relational governances in construction projects in china. Int. J. Proj. Manag. 2015, 33, 212–222. [Google Scholar] [CrossRef]
- Wang, X.; Yang, Z. Inter-firm opportunism: A meta-analytic review and assessment of its antecedents and effect on performance. J. Bus. Ind. Mark. 2013, 28, 134–147. [Google Scholar] [CrossRef]
- Suprapto, M.; Bakker, H.L.; Mooi, H.G.; Moree, W. Sorting out the essence of owner–contractor collaboration in capital project delivery. Int. J. Proj. Manag. 2015, 33, 664–683. [Google Scholar] [CrossRef]
- Suprapto, M.; Bakker, H.L.; Mooi, H.G.; Hertogh, M.J. How do contract types and incentives matter to project performance? Int. J. Proj. Manag. 2016, 34, 1071–1087. [Google Scholar] [CrossRef]
- Thomas, G.; Thomas, M. Construction Partnering and Integrated Teamworking; Wiley-Blackwell Publishing: Hoboken, NJ, USA, 2005; Available online: https://onlinelibrary.wiley.com/doi/pdf/10.1002/9780470759660.fmatter (accessed on 1 November 2021).
- Baiden, B.K.; Price, A.D.F. The effect of integration on project delivery team effectiveness. Int. J. Proj. Manag. 2011, 29, 129–136. [Google Scholar] [CrossRef]
- Azari, R.; Ballard, G.; Cho, S.; Kim, Y.W. A Dream of Ideal Project Delivery System; Architectural Engineering Institute 2011: Reston, VA, USA, March 2011; Available online: https://ascelibrary.org/doi/epdf/10.1061/41168%28399%2950 (accessed on 1 November 2021).
- Ma, J.; Ma, Z.; Li, J. An ipd-based incentive mechanism to eliminate change orders in construction projects in china. KSCE J. Civ. Eng. 2017, 21, 2538–2550. [Google Scholar] [CrossRef]
- Piroozfar, P.; Farr, E.R.; Zadeh, A.H.; Inacio, S.T.; Kilgallon, S.; Jin, R. Facilitating building information modelling (bim) using integrated project delivery (ipd): A uk perspective. J. Build. Eng. 2019, 26, 100907. [Google Scholar] [CrossRef]
- El Asmar, M. Modeling and Benchmarking Performance for the Integrated Project Delivery (IPD) System. Ph.D. Thesis, The University of Wisconsin, Madison, WI, USA, 2012. Available online: https://www.pqdtcn.com/thesisDetails/A1B841E21981E73DB0518C6102BCCDD2 (accessed on 1 November 2021).
- Zhang, L.; He, J.; Zhou, S. Sharing tacit knowledge for integrated project team flexibility: Case study of integrated project delivery. J. Constr. Eng. Manag. -Asce 2013, 139, 795–804. [Google Scholar] [CrossRef]
- Mesa, H.; Molenaar, K.R.; Alarcon, L.F. Exploring performance of the integrated project delivery process on complex building projects. Int. J. Proj. Manag. 2016, 34, 1089–1101. [Google Scholar] [CrossRef]
- Eastman, C.M.; Eastman, C.; Teicholz, P.; Sacks, R.; Liston, K. BIM Handbook: A Guide to Building Information Modeling for Owners, Managers, Designers, Engineers and Contractors; John Wiley & Sons: Hoboken, NJ, USA, 2011. [Google Scholar]
- Hua, G.B. A bim based application to support cost feasible ‘green building’ concept decisions. In Green Technologies: Concepts, Methodologies, Tools and Applications; IGI Global: Hershey, PA, USA, 2011; pp. 351–377. [Google Scholar]
- Liu, J.; Shi, G. Quality control of a complex lean construction project based on kanbim technology. EURASIA J. Math. Sci. Technol. Educ. 2017, 13, 5905–5919. [Google Scholar] [CrossRef]
- Liu, M. Investigation of the impact of bim&ipd on change orders using bayesian network method. In Applied Mechanics and Materials; Trans Tech Publication: Stafa-Zurich, Switzerland, 2013; pp. 2064–2068. [Google Scholar]
- Parvan, K. Estimating the Impact of Building Information Modeling (BIM) Utilization on Building Project Performance. Ph.D. Thesis, University of Maryland, College Park, MD, USA, 2012. Available online: http://citeseerx.ist.psu.edu/viewdoc/download?doi=10.1.1.868.6080&rep=rep1&type=pdf (accessed on 1 November 2021).
- Thomsen, C.; Darrington, J.; Dunne, D.; Lichtig, W. Managing Integrated Project Delivery; Construction Management Association of America (CMAA): McLean, VA, USA, 2010; Volume 105. [Google Scholar]
- Sacks, R.; Koskela, L.; Dave, B.; Owen, R. Interaction of lean and building information modeling in construction. J. Constr. Eng. Manag.-ASCE 2010, 136, 968–980. [Google Scholar] [CrossRef] [Green Version]
- Nguyen, P.D.; Akhavian, R. Synergistic effect of integrated project delivery, lean construction, and building information modeling on project performance measures: A quantitative and qualitative analysis. Adv. Civ. Eng. 2019, 2019, 1267048. [Google Scholar] [CrossRef] [Green Version]
- Abdirad, H.; Dossick, C.S. Restructuration of architectural practice in integrated project delivery (IPD): Two case studies. Eng. Constr. Archit. Manag. 2019, 26, 104–117. [Google Scholar] [CrossRef]
- Teng, Y.; Li, X.; Wu, P.; Wang, X. Using cooperative game theory to determine profit distribution in IPD projects. Int. J. Constr. Manag. 2019, 19, 32–45. [Google Scholar] [CrossRef]
- Yeung, J.F.Y.; Chan, A.P.C.; Chan, D. Defining relational contracting from the wittgenstein family-resemblance philosophy. Int. J. Proj. Manag. 2012, 30, 225–239. [Google Scholar] [CrossRef] [Green Version]
- Franz, B.; Leicht, R.M. Initiating IPD concepts on campus facilities with acollaboration addendum. In Proceedings of the American Society of Civil Engineers Construction Research Congress 2012, Construction Research Congress 2012, ASCE, West Lafayette, IN, USA, 21–23 May 2012; pp. 61–70. [Google Scholar]
- Mollaoglu-Korkmaz, S.; Swarup, L.; Riley, D. Delivering sustainable, high-performance buildings: Influence of project delivery methods on integration and project outcomes. J. Manag. Eng. 2013, 29, 71–78. [Google Scholar] [CrossRef]
- Yeung, J.F.Y.; Chan, A.P.C.; Chan, D. Developing a performance index for relationship-based construction projects in australia: Delphi study. J. Manag. Eng. 2009, 25, 59–68. [Google Scholar] [CrossRef]
- Esther Paik, J.; Miller, V.; Mollaoglu, S.; Aaron Sun, W. Interorganizational projects: Reexamining innovation implementation via ipd cases. J. Manag. Eng. 2017, 33, 04017017. [Google Scholar] [CrossRef]


| Factors | Observed Variable | Item/Indicator | References |
|---|---|---|---|
| IPD principles | x1 | KPBTE: key participants bound together as equals | [6,26] |
| x2 | LWKP: liability waivers between key participants | ||
| x3 | EIKP: early involvement of key participants | ||
| x4 | FT: fiscal transparency between key participants | ||
| x5 | JDPTC: jointly developed project target criteria | ||
| x6 | SRR: shared financial risk and reward based on project outcome | ||
| x7 | ID: intensified design | ||
| x8 | CDM: collaborative decision making | ||
| x9 | MRT: mutual respect and trust | ||
| x10 | WTC: willingness to collaborate | ||
| x11 | OC: open communication | ||
| x12 | MA: multiparty agreement | ||
| x13 | BIM: building information modeling | ||
| x14 | LC: lean design and construction | ||
| x15 | CT: colocation of team | ||
| project performance | x16 | CC1: projects can be completed at agreed costs or at less cost. | [29] |
| x17 | SC: the project has not incurred additional costs by taking appropriate measures to achieve the contract goal as scheduled. | [30] | |
| x18 | QC: all necessary expenses and economic losses incurred by the failure to meet quality standards. | [30] | |
| x19 | CC2: the project has not incurred additional costs due to the rate of requests for information(RFI). | [11] |
| PCA | Observed Variable | Component | ||
|---|---|---|---|---|
| 1 | 2 | 3 | ||
| The first PCA | x1 | 0.760 | 0.184 | 0.168 |
| x2 | 0.803 | 0.178 | 0.227 | |
| x3 | 0.656 | 0.272 | 0.209 | |
| x4 | 0.829 | 0.236 | 0.156 | |
| x5 | 0.496 | 0.322 | 0.400 | |
| x6 | 0.695 | 0.156 | 0.366 | |
| x7 | 0.515 | 0.469 | 0.276 | |
| x8 | 0.452 | 0.425 | 0.342 | |
| x9 | 0.632 | 0.368 | 0.214 | |
| x10 | 0.568 | 0.481 | 0.175 | |
| x11 | 0.558 | 0.421 | 0.263 | |
| x12 | 0.212 | 0.684 | 0.235 | |
| x13 | 0.196 | 0.803 | 0.097 | |
| x14 | 0.365 | 0.707 | 0.174 | |
| x15 | 0.168 | 0.604 | 0.256 | |
| x16 | 0.280 | 0.320 | 0.676 | |
| x17 | 0.126 | 0.307 | 0.797 | |
| x18 | 0.236 | 0.338 | 0.676 | |
| x19 | 0.404 | −0.054 | 0.652 | |
| The second PCA | x1 | 0.801 | 0.277 | 0.152 |
| x2 | 0.775 | 0.287 | 0.295 | |
| x3 | 0.347 | 0.336 | 0.670 | |
| x4 | 0.658 | 0.362 | 0.422 | |
| x5 | 0.292 | 0.196 | 0.851 | |
| x6 | 0.691 | 0.267 | 0.348 | |
| x7 | 0.594 | 0.396 | 0.221 | |
| x8 | 0.203 | 0.640 | 0.400 | |
| x9 | 0.367 | 0.746 | 0.184 | |
| x10 | 0.335 | 0.803 | 0.111 | |
| x11 | 0.271 | 0.726 | 0.280 | |
| Index | Acceptable Values | References | MA-7 Model |
|---|---|---|---|
| χ2 | 211.592 | ||
| χ2/df | <3 | [37] | 1.889 |
| GFI | ≥0.90 | [38] | 0.891 |
| AGFI | ≥0.80 | [39,40] | 0.851 |
| RMSEA | <0.08 | [33,38] | 0.0660 |
| NFI | ≥0.90 | [38] | 0.967 |
| NNFI | ≥0.90 | [33,41] | 0.981 |
| CFI | ≥0.90 | [33,42] | 0.984 |
Publisher’s Note: MDPI stays neutral with regard to jurisdictional claims in published maps and institutional affiliations. |
© 2022 by the authors. Licensee MDPI, Basel, Switzerland. This article is an open access article distributed under the terms and conditions of the Creative Commons Attribution (CC BY) license (https://creativecommons.org/licenses/by/4.0/).
Share and Cite
Mei, T.; Guo, Z.; Li, P.; Fang, K.; Zhong, S. Influence of Integrated Project Delivery Principles on Project Performance in China: An SEM-Based Approach. Sustainability 2022, 14, 4381. https://doi.org/10.3390/su14084381
Mei T, Guo Z, Li P, Fang K, Zhong S. Influence of Integrated Project Delivery Principles on Project Performance in China: An SEM-Based Approach. Sustainability. 2022; 14(8):4381. https://doi.org/10.3390/su14084381
Chicago/Turabian StyleMei, Tingting, Zeng Guo, Peng Li, Kaixian Fang, and Shuda Zhong. 2022. "Influence of Integrated Project Delivery Principles on Project Performance in China: An SEM-Based Approach" Sustainability 14, no. 8: 4381. https://doi.org/10.3390/su14084381
APA StyleMei, T., Guo, Z., Li, P., Fang, K., & Zhong, S. (2022). Influence of Integrated Project Delivery Principles on Project Performance in China: An SEM-Based Approach. Sustainability, 14(8), 4381. https://doi.org/10.3390/su14084381
