Next Article in Journal
Cultural, Creative, and Sustainable Cities: Assessing Progress and Measurement Perspectives
Next Article in Special Issue
Analyzing Performance in Wholesale Trade Romanian SMEs: Framing Circular Economy Business Scenarios
Previous Article in Journal
A Framework for Evaluating the Effects of Green Infrastructure in Mitigating Pollutant Transferal and Flood Events in Sunnyside, Houston, TX
Previous Article in Special Issue
Producer Services Agglomeration and Carbon Emission Reduction—An Empirical Test Based on Panel Data from China
 
 
Font Type:
Arial Georgia Verdana
Font Size:
Aa Aa Aa
Line Spacing:
Column Width:
Background:
Article

Designing a Framework for Materials Flow by Integrating Circular Economy Principles with End-of-Life Management Strategies

1
International Business School, Heilongjiang International University, Shidanan Road, Hulan District, Harbin 150500, China
2
Mechanical Engineering Group, School of Engineering, University of Kent, Canterbury CT2 7NT, UK
3
Exeter Centre for Circular Economy, The Business School, University of Exeter, Rennes Drive, Exeter EX4 4PU, UK
4
Centre for Competitive Creative Design, School of Water, Environment and Energy, Cranfield University, College Road, Bedford MK43 0AL, UK
*
Authors to whom correspondence should be addressed.
Sustainability 2022, 14(7), 4244; https://doi.org/10.3390/su14074244
Submission received: 11 January 2022 / Revised: 3 March 2022 / Accepted: 30 March 2022 / Published: 2 April 2022
(This article belongs to the Collection Circular Economy and Sustainable Strategies)

Abstract

Circular economy is an upward trending notion that has drawn worldwide attention of policymakers, industry administrators, environmentalist as well as academic researchers. Though there are several tools developed for monitoring the material recovery, a very few number of research have been conducted to integrate circular economy principles with end-of-life (EOL) management strategies. This paper proposes an EOL-driven circular economy framework for the management of materials flow so as to extend the lifetime of materials through improved durability as well as to provide more social, economic and environmental benefits through less material waste. A case study from the agricultural waste industry is presented in order to test the model and validate its performance. The results show that the proposed framework has a good potential for small and medium enterprises (SME) advances.

1. Introduction

In September 2015, the United Nations formally announced 17 Sustainable Development Goals to transform the world. These goals indicated a holistic approach to achieve sustainable development in all areas by 2030. Since sustainability considers harmony between human beings and the natural world [1], it concentrates on how to keep balance between the needs of technological and economic development and the needs of protecting natural systems and remaining diverse [2]. It not only emphasises the environment protection, but also focuses on both economic and social development.
As to economic part, circular economy is an increasingly popular topic which has received a lot of attention [3] all over the world, since it provides an ideal opportunity to optimise production and promote consumption [4] in a sustainable way. Combining with creative design and new business models [5], circular economy is taking redefine products and services into consideration, while minimising the negative reliance of economic development on natural resources [6]. As a new way of changing the traditional linear economy model [7], which is simple for the process of take, make and dispose, the circular economy transits the conventional model into systematic thinking that induces restoration and regeneration [8] by designing out waste [9]. It is dedicated to achieving sustainable development [10] and building environmental protection, social inclusion and economic impacts [11]. Moreover, scholars have defined a few number of key essentials of circular economy [12] which provide a clear association with the concept [13]. To summarise, circular economy is based on a service-level which regards energy as the basic element, it should be shared with and reach to a high value by proper asset management, it requires a deep understanding of the customer’s needs, especially hidden needs, so that it brings the capital of the company to service level agreement. In other words, circular economy is all about ecology of things and emphasises the power of design, it highlights the value of cooperation and creates both effective and efficient utilisation of ecosystem, economic and product cycles by closing loops for all the related resource flows [14].
In global contexts, several leading countries pave the way to make a difference in distinctive ways. In United Kingdom, Ellen MacArthur Foundation (EMF) has long been an icon which influenced policy level in business circles [15]. In China, the Standing Committee of the National People’s Congress has passed the Circular Economy Promotion Law [16] in 2008, which marked that the country was ready to develop circular economy according to laws. In European Union, a target for recycling 75% of packaging waste by 2030 [17] is taken into action. This target will not only reduce the waste but also will protect the environment, specifically in Nordic countries, with the aim of inspiring the most valuable insight to the dynamics of circularity and the impacts on climate, environment and social economy [18]. In North America, Canada announced the key strategies of implementing circular economy including product life extension, circular supply chains and sharing platforms and services [19].
As to the real-world business whilst applying the circular economy model, there are global pioneers using cutting-edge technologies to achieve more benefits. For instance, Unilever has committed to improve design [20] so that all of its plastic packaging will be reusable, compostable or recyclable by 2025 [21]. Nestle [22] also has set a vision to make its packaging 100% recyclable or reusable by the year of 2025. Mid-UK Recycling [23] developed a technology to separate the synthetic fibres in carpets, which filled the gap for waste that would otherwise be buried in the landfill [24]. McKinsey & Company [25] has published a number of high quality papers, providing extraordinary insights from the EMF and World Economic Forum (WEF). Philips [26] put forward its unique Diamond Select program to provide pre-owned, refurbished health-care products such as magnetic resonance imaging (MRI) scanners, which marked the great progress in medical imaging instead of computed tomography (CT).
There are a lot of tools and strategies of circular economy implementation, which cover all parts of the value chain [27]. To start from materials sourcing to design, tools including life cycle assessment, design for recycling, eco-design can be applied; from manufacturing to distribution and sales, tools including energy efficiency, reproducible and adaptable manufacturing, optimised packaging design can be considered; from consumption and use to collection and disposal, tools including eco-labelling, sharing, extended producer responsibility, take-back and trade-in systems can be used; from recycling and recovery to remanufacturing, tools including down cycling, energy recovery, up cycling, upgrading, maintenance and repair, and bio-based materials can be taken into account. On the other hand, the 3-R’s (reduce, reuse and recycle) [28] is the basic strategy within EOL management [29], for example, the fashion brand H&M has started a project that blends around 20% of recycled fibres into new yarns to turn old clothes into new garments. There are several methods that can be used to support decision-making for product EOL strategy in different scenarios. For example, for the materials having low technological obsolescence but high inherent value, the remanufacturing, reconditioning or refurbishing would be a suitable strategy. In Renault’s Choisy-le-Roi plant in Paris, the remanufacturing of gearboxes and engines accounts for about 75% and 38% of the used parts respectively. For those organic or certified compostable type of materials, composting may be the most suitable strategy. Deming circle, or plan-do-check-act (PDCA), is an ideal method used for business control and product improvement. The traffic light framework was proposed in the application of healthcare industry as an indicator to show different patients’ needs and conditions. In the application of supply chain management, an advanced repair-to-order and disassembly-to-order model was put forward to handle products which are embedded with sensors and monitoring devices [30].
By referring to relevant literature, there are a range of tools and principles of circular economy and relevant business models contributing to EOL management strategies in different contexts, such as modular building [31] and circular building [32], food waste management [33], ship recycling [34], waste tire [35], electronic waste [36], etc. However, a very few number of research have been conducted to integrate circular economy principles with EOL management strategies. Thus, this paper proposes an EOL-driven circular economy framework for the management of materials flow so as to extend the lifetime of materials through improved durability as well as to provide more social, economic and environmental benefits through less material waste. A case study from the agricultural waste industry is presented in order to test the model and validate its performance.

2. Methods

Circular economy has received major considerations among academic researchers. Weetman [37] developed the principles of circular economy into four concepts: circular economy design, new innovative business models, reverse cycles, and enablers and favourable system conditions. To make it specifically, circular economy design aims to design for easy EOL management of products and focuses on material selection and standardised components; new innovative business models appeal major companies to use their scale and vertical integration to drive and inspire circularity into the public’s attentions; reverse cycles provide holistic systems for EOL products to support the business case for circular design, from logistics to storage, from sorting to treatment, from new materials to the industrial production; enablers and favourable system conditions refers to reusing materials and the productivity of higher resources, including governmental policymakers, higher educational institutions, specialists in related fields, etc. Thus, to pay more attention on reusing and recycling of the existing products and materials.
The model was complemented with the strategy of Deming’s circle as represented in plan, do, check and act, to build a bottom up approach as illustrated in Figure 1. For the purpose of covering the gap in extending the life of materials, we put principles into practices to achieve several milestones, create the closed loops through materials flow combing with circular economy principles and EOL management strategies.
Our proposed model in Figure 2 consists of five building blocks, each of them representing one phase of processing the materials flow. This begins from understanding the industrial ecology and is followed by waste characterisation, identifying materials flow scenarios for circularity, material prototyping for validation, and last but not least, proof of concept. These steps are explained in detail in the following sections.

2.1. Industrial Ecology

The notion of industrial ecology was put forward in the late 1980s [38] for the first time. It originates from natural ecosystems, aiming to transfer it from a linear to a closed loop system [39]. The central tenet of industrial ecology is to fully understand the circulation of materials and energy flow [40]. Basically, it refers to preserved materials and energy ‘embedded’ in a product with the aids of other processes, which could help industries gain better understanding of how to use key resources and manage a product throughout its life-cycle. Industrial ecology aims to change the usage of resource from the beginning to the end of the life-cycle and will contribute to achieving and maintaining sustainability [41,42].
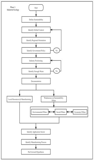
Figure 3 represents the process of conducting industrial ecology study in our proposed model for EOI-driven circular economy. The process begins with defining what sustainability is and then analysing the current situations of implementing sustainability in leading countries as a way of focusing on the whole world and seeing the big picture. After having a better understanding of the global context, a specific region needs to be positioned as the targeted orientation to concentrate on. By looking for whether the government and policymakers are in favour of sustainable development and make every effort to develop circular economy, the next step should be to find the suitable industry and identify enough waste which is craving for transforming its business model by changing the way they do as usual. In terms of documentation, depending on the amount of wastes that the industry may produce every year, a decision can be made on whether the industry is deserved to deal with or go back to the starting point to keep an eye on other industries who produce significant waste.
To make a move to the next step, two actions need to be taken at the same time. On the one hand, according to the industry selected, seeking for local resources is both economical and beneficial than exporting materials and processing manufacturing in other countries. This will not only make the most use of its rich resources, save more time on logistics and transportation, but also will provide more job opportunities for their citizens and promote the strong sense of national pride. On the other hand, as the three pillars of sustainability refer to environmental, social and economic [43] aspects, finding out the weaknesses in each aspect of the positioning industry is necessary before we put forward the hypothesis and continue the research.
The environmental sustainability requires to establish the harmonious systemic conditions that human activities should not disturb natural cycles in any regional level on the planet. At the same time, contemporaries should not use up all the natural resources only in their lives, and future generations should have equal rights to access the same environmental space and natural capital as we have [44]. With respect to social sustainability, though it usually gained the least consideration [45] when carrying out sustainable solutions in previous years, it has received an increasing attention recently [46]. The social sustainability focuses on creating a healthy and innovative liveable space for society transformations [47], which not only offers a good quality life conditions but also has an equitable, connected and diverse living environment. From the business point of view, social sustainability refers to understanding the effects of corporations on consumers, people and the society. Enterprises should take the responsibility of progressing social sustainability to some extent [48]. While considering the economic sustainability, we should define the goals of a successful business which are not only to achieve maximum profit and satisfy shareholders benefits [49] but also to make a positive impact on educational and ethical [50] levels when planning firm development strategies.
After gaining access to local resources and analysing characteristics of sustainability, it is the time to choose relevant application sector, identify the manufacturing process and propose hypothesis, and lastly, to prepare for the next phase.

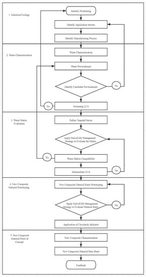
2.2. Waste Characterisation

Moving forward to the second phase, Figure 4 represents the process of conducting waste characterisation. Before synthesising any properties from the waste materials, it is necessary to carry out relevant pre-treatment of the waste. Pre-treatment refers to choosing the most appropriate chemical compounds, which are prepared for the following phsico-chemical procedures [51]. To this extent, it means that waste must change its characteristics during the process of treatment. The importance of waste pre-treatment is significant, as it contributes to decreasing the volume of the waste, reducing the hazardous nature, helping to recovery, or enhancing further handling.
In general, before carrying out the waste pre-treatment, a set of work needs to be carried out. These include collection of the waste from areas, transporting them to specific place, doing proper basic cleaning and then preparing for waste characterisation. There are a few number of methods for implementing pre-treatment in various types of waste, some of them may be based on different regional conditions. For most of the cosmetic waste, thermal treatment [52] is the common method, which is in full operation at industrial scale, since it has the extraordinary capability of removing pathogenic substances and reducing digestate viscosity [53]. As to disposal of food waste in China, anaerobic digestion [54] is the curtail and economical treatment which is used in more than 70% [55] of the demonstration projects to increase the rates of methane yield via anaerobic digestion [56]. With regard to green waste, a successful experimental research has been conducted in Thailand that used alkaline pre-treatment methods to manage municipal solid waste and enhance the decomposition during the composting process [57].
Regarding the waste characterisation, it contains both physical and chemical parts. The physical properties refer to the size, geometry and the natural structure of the waste. The chemical properties represent the chemical composition of the waste. The results should be analysed after the pre-treatment work in order to identify the candidate pre-treatment. As for phase 2, successful waste characterisation will contribute to effective ongoing monitoring of waste via screening life cycle analysis (LCA) method, since the candidate pre-treatment will help to assess the quantity and quality of the waste.

2.3. Waste Matrix Evaluation

The third phase Figure 5 is the process of waste matrix evaluation. After characterising the waste material, it is necessary to refine the targeted sector and identify the potential matrix. In terms of the potential matrix, it refers to the component of the product, consisting of waste plus matrix, such as polyethylene terephthalate (PET), polypropylene (PP) and polylactic acid (PLA). After the potential matrix is confirmed, a new material is ready to be prototyped and a formal material safety data sheet (MSDS) can be generated. Regarding MSDS, it should contain several key information [58], including how to identify the substance, what the composition of the physical and chemical properties are, if there are any potential hazards, how to conduct with it safely, if there are relevant first-aid measures, how to store and dispose it, etc. A successful generation of MSDS will lead to creating a circular economy business model. According to Walter R. Stahel, circular economy business models fall into two groups. One is to foster reuse, extend service life by repair, remanufacture, upgrades and retrofits. The other is to turn old goods into new resources through recycling materials [59]. Circular business models in the current value chain could be grouped into circular design, circular use and circular recovery [60]. The three basic principles which were put forward by EMF [61] included using renewable resources and increasing natural capital; designing and optimizing materials for circular use; and improving the effectiveness of the whole system and decreasing the negative effects [62] including faster cycling with less energy, cycling for longer, cascaded usage and pure regenerative cycles.
Analysing the key properties of the potential matrix will help to enhance testing work and decisions, and also search the existing standards for the matrix. In order to choose the best material from the industrial ecology perspective and certify it with relevant standards, such as ISO standards, it is necessary to ensure that the material is both compatible and interoperable. After all preparation tasks are complemented, it will move to an important step to set the ratios for the potential matrix. In this step, a Benefit Cost Ratio (BCR) analysis can be conducted to measure whether the waste ratio is considered worthwhile or not [63]. In this context, the value of BCR should consider both financial and environmental aspects. If the value of BCR is greater than 1, it means the ratio sounds reasonable and is worth of recycling; if the value of BCR equals 1, it represents that the expected profit of recycling equals the costs; and if the value of BCR is less than 1, it may not be taken into consideration for recycling as the costs outweigh the benefits. If the value of BCR is not reasonable after evaluation, in this case, it should go back to re-identify the waste matrix.
The next step is to test the waste ratios in the laboratory so as to evaluate whether the matrix is compatible or not. After confirming the waste matrix compatibility, a relevant circular economy business model could be applied. A circular economy business model drives for innovation [64] and indicates the way how a company is running the business [65]. Figure 6 shows a framework for a circular economy business model [66], which provides a holistic overview from preparation to the end of evaluation, so that to help companies understand certain challenges in advance. However, there is no absolutely right business model for every companies, so administrators should be flexible when choosing or developing any business model for real application and transform the concept into an effective and practical way.
After proposing the circular economy business model, it is necessary to conduct an intermediate LCA. As for the LCA method, most of the studies follow a bottom-up approach [67]. Chapagain and James used LCA to analyse the carbon footprint of various kinds of household food waste in the UK to provide recommendations for regional administrators to make related policies [68]. Sanchez and her colleagues conducted a research on food waste management in Denmark by using life-cycle costing method combined with LCA, and demonstrated the waste strategies for food industry [69]. Venkat calculated the emission of greenhouse gas and analysed its economic impact on food waste by applying LCA method, which added value to an ongoing sustainable development in the United States [70]. Matsuda carried out an analysis of household waste in Japan within specific scenarios by using LCA, reaching to the result that separate collection contributes to prevention of food waste and reduction in the emission of greenhouse gases [71].

2.4. Material Prototyping for Validation as Raw Materials

After finishing the process of an intermediate LCA, we move forward to the fourth phase. Figure 7 shows the process for a new composite material prototyping. Before carrying out in the laboratory, the first task is to prepare enough pre-treated waste. In terms of the new composite material prototyping, it is a process of testing new composite material properties of the chosen pre-treated waste using the modern technology. A good result of prototyping will promote the following work to go smoothly.
When determining the new composite material prototyping, a few factors need to be considered in advance. These factors include the total costs of budget for prototyping, any certified standards that operators can follow, the clear understanding of the material properties, such as, what the stress is, how the elasticity is, if it is resistant for heat, moisture and impact, etc. After testing the material prototype, it is necessary to assess the materials degradation because of the continuous change of materials on different occasions. In terms of degradation, it refers to the loss of some properties of materials [72] during the interaction and exposure to environmental conditions, such as molecular changes, corrosion, stress cracking, etc.
To this extend, the EOL management method called Fuzzy Intelligent Traffic Signal (FITS) tool is applied [73] in this study to examine whether the material ratio is conformed to the standards of sustainability or not.
The proposed FITS approach originated from managing system control [74], which offers an economic, quick and direct approach to know about the system’s condition. In this context, if the signal turns on red, it means the material ratio is not good enough for recycling and thus it is better to dispose it; if the signal turns on yellow, it shows the condition is in the middle and the decision for recycling depends on other factors; and if the signal turns on green, it represents that the material ratio is perfect for recycling. If the assessment fails to meet the FITS conditions, and a defect is found in the materials ratio, then it should go back to the new composite material ratio prototyping to decide it again. When receiving the good result from the similar material comparison, an approach to measuring circularity is upcoming. The material circularity indicator (MCI) is responsible for measuring how restorative the material is that flows on a product level. EMF defined a value between 0 and 1 [75] for MCI which represents that the higher score it achieved, the more values it indicates to the circularity. A few inputs can be used to calculate the MCI according to EMF, such as the percentage of the virgin materials, reused component and recycled materials within a product during the process of production; the life time of utility, which refers to the total usage period of the product when compared with similar industry product; the destination after use, which means when the product life cycle is coming to the end, where is the product going, whether it goes to landfill, energy recovery or go for recycling and reuse; the efficiency of recycling, which regards to evaluate the efficiency of recycle materials after use and the efficiency of the process during recycling. A higher MCI will contribute to future decision-making, so at the end of the phase 4, is the task of final LCA. Since there are four steps of operating LCA based on certified standards [76]: (1) define the goal and scope; (2) analyse the inventory over the whole life cycle of the system [77]; (3) assess the impact based on various models; (4) interpretation. The final LCA task in this context equals the interpretation step, which refers to summarise a basis for conclusions or recommendations with respect to fulfil the objections and pave the way for the last phase.

2.5. Proof of Concept

The last phase Figure 8 is the New Composite Material Proof of Concept. After implementing the material prototyping and final LCA, it will begin to build the ASTM Lab-scale Prototyping, to produce the product with the new material which was identified, then to pave the way for the next step, to do the new composite characterisation. Based on the results of the characterisation, a new composite material data sheet could be generated. If it is not qualified for sustainable development, in this case, it should go back and re-consider sustainability in the process of prototyping again. When they get the approval from the stakeholder, it implies that the process of new composite materials life extension is completed, and both the operation and implementation are successful from the beginning till now. Last but not least, during the whole model, it is an interdisciplinary combination which involves a variety fields of knowledge, so before coming to an end, hearing feedback from different participants would be very helpful to realise the defects and limitations, and also would benefit to future research.

3. Preliminary Application

3.1. Global Context of Sustainability

Looking around the world, New Zealand is a green leader that both sets a great example and has a strong impact on other countries which are on a similar path [78], since the country conducted a successful sustainable reform including substituting renewable resources with non-renewable resources when they are feasible, controlling emissions into the atmosphere, regenerating natural capital to remain health, infiltrating virtuous human–earth relationship into education, government, business and public systems, setting strict import criteria and refusing unsustainable practices offshore, etc. In addition, Scandinavian countries including Sweden, Denmark, Norway and Finland are always at the top of the world in leading the trend of sustainable development goals [79]. A number of effective measures were carried out in Nordic region and every effort was made to reach perfection. For example, shifting energy systems to low-carbon primary energy, designing more flexible and multifunctional buildings which could last longer, supporting young people to shoulder the responsibility to redefine consumer behaviours, transferring knowledge to come up with new circular solutions, offering opportunities to small stakeholders and small or medium-sized firms, etc. These actions are worth recommending to other countries who have the same high level of economic development. Moreover, according to the global report of Sustainable Development Goals Index [80], every country is facing challenge in achieving sustainability, however, in general summarisation, wealthier countries performed better than poor countries, and developed countries done well when compared with developing countries on average. It is no doubt that in order to fulfil sustainable development goals in every region of the world, those successful countries which are leading the way in sustainability may serve as a good example of positive incentives. At the same time, other countries may follow the principle of circular economy with national characteristics according to local conditions.

3.2. Agricultural Waste

In global platform, agriculture accounts for a huge percentage of environmental impact which is mainly reflected in the following field: it occupies 37% of the land on the earth; produces about 25% of greenhouse gas and utilises 70% of fresh water from lakes and rivers according to the survey of agriculture’s share of global environmental impact in 2010 [81]. These realistic figures predict an enormous challenge that the conflict between agricultural production and environment protection will rise year after year. The modern systems of agricultural waste management are usually considered as energy, resources and environment impacts; however, the environmental assessment of agricultural waste has long been regarded as a challenge since the supply chain is from around the world and the existing evaluation tools are limited. The road to circular economy and sustainable development needs everyone to make a change.

3.3. Case Study

3.3.1. Case Selection

In the year of 2019, the Mexican Ministry of the Environment and Natural Resources published a report [82], clearly stated that the world population is projected to reach to 9 billion by 2050, that will bring a huge burden to earth [83]. In terms of Mexico, with the growing population, there will be more production, more consumption and more CO2 footprint. Moreover, Mexican generates more than 44 million tons of waste per year. In order to satisfy the supply balance of the natural resources, the Mexican government should take certain actions to commit to promote sustainable development with a long-term perspective. Since Mexico is an extraordinary modernised agricultural country with rich natural resources and abundant raw materials, thus the background of this paper was positioned in agriculture industry. On average, a range of agricultural waste is produced in Mexico per year. For example, more than 1 million tons of waste of agave bagasse left [84] after using the agave cooked-head to produce the national beverages such as Tequila and Mezcal; the amount of annual consumption of avocado is more than 780,000 tons in restaurants, hotels and school, but the waste percentage is reaching 40% [85].

3.3.2. Case Analysis

According to the survey, the annual estimates of bagasse production have regularly exceeded 300,000 t [86]. Following the sequences of the model of materials life extension, after identifying that there are enough agave bagasse wastes in Mexico, a documentation of the waste is the next step. Then for the next two tasks which can be conducted in parallel, on the one hand, concerning with the local resources and manufacturing, agave is a succulent plant which can be classified into 140 species [87], they are suitable for semi-arid or arid environmental conditions [88]. On the other hand, to analyse the sustainability pillars in three aspects. In terms of the environmental aspect, since a huge number of tequila were made every year in Mexico, numerous wastes were left after cooking the stems and extracting sugar to make Tequila, they could potentially be a burden to the environment if they continue to be consumed without finding a better solution to the existing environmental problems; as to the social aspect, all certified tequila companies listed on the website of CRT [89] could take an active part in undertaking corporate social responsibilities so as to provide a better living environment for Mexicans; when concerned with the economic aspect, the traditional way of handling bagasse is to use them for animal feeding [90] or composting among others [91], however, due to the large amount of bagasse produced and left every year, an alternative way of making the most use of the bagasse is to seek an alternative solution, for instance, to create a new composite material conformed with the principles of circular economy. Thus, based on these facts, we may propose the hypothesis that, are there any possibilities we could take full advantages of using agave bagasse? In other words, to transform the wastes into a new composite material, turn the new composite material into real world usage.

3.3.3. Case Application

After choosing the agave waste as the target and analysing the situation of industrial ecology in Mexico, the next step is to carry out the pre-treatment. Firstly, the waste of the agave stems should be collected, transported to designated area and washed with clean water. The next step is to carry out the pre-treatment. The oven conditions are set manually at a temperature of 60 °C for 24 h to carry out the drying process [92] and then a machine is used to separate them into fractions [93]. Then the processed waste of the stems is called agave bagasse (Figure 9).
Evaluation of waste pre-treatment was conducted by environmental scanning electron microscopy and energy disperse X-ray analysis. Looking from the appearance, its colour is light brown [94]. Through the experiments it was found that bagasse contains bundles of natural fibres, and its physical and chemical properties could be understood. After the bagasse characterisation, waste pre-treatment process was carried out. Since the processed agave bagasse consists of abundant heterogeneous fibres, our study focused on analysing those fibres. The parameters of the fibres vary from 23 cm to 52 cm in length and from 0.6 mm to 13 mm in width. Moreover, the ultimate fibre in bagasse is 1.6 mm long and 25 μm wide on average [95]. Research was conducted at the Cranfield University. The fibres from bagasse were mixed with biodegradable polymer(s) in the laboratory to generate a new composite material which will suit the Mexican context. By referring to ISO standard 14855-2 [96], PLA is an ideal choice for the mixture because of its biodegradability, hydro-degradability and bio-renewability properties [97]. Moreover, the method of sample preparation for bit-degradation test followed the standard of ISO 10210 [98]. Moreover, to make every effort to meet the requirements of circular economy for new materials, design and production strictly conform to the rules. Through several experiments, the final matrix ratios were finalised using 40% of bagasse waste mixed with 60% PLA. It takes the relationship between the cost and mechanical properties into account, and cost is less when using more waste, while the properties were not different from the material when less waste was used. According to the experiment results conducted by Cranfield University, it is feasible to generate new composite material by making the most of the agave bagasse fibres, specifically, a higher fibre load content could be achieved by using alkali-treated fibres [92] and it could be manufactured by PLA-based green composites [93]. More technical details of the experiment results could be found in reference [92] and [93]. Hence, based on the experiment results, which shows a positive relation between the new material generation and recycling, as well as conform to the principles of sustainability, the BCR could be considered greater than one. To this extend, the new composite material was generated successfully. Then LCA is screened to assess the impact. Then the targeted sector and packaging industry are refined, and the potential matrix is identified. The samples of agave bagasse and PLA should be prepared first. In order to test the water absorption properties of the new composite material, a comparison experiment was conducted. Two samples of 10 cm × 0.8 cm × 0.5 cm material prototypes were used. The sample one was placed in water for 60 days, and sample two was just left at room conditions. After 60 days, the sample one which was immersed in water changed colour, and became darker compared to sample two, and sample two had air bubbles around bagasse fibres but the colour did not change.
Next, an enzymatic degradation experiment was conducted by choosing 1 g of ground sample and immersing them in 30 mL of deionised water at a temperature of 37 °C for 24 h. The sample showed a similar rate of degradation as the composite’s. By assessing this result with the EOL management tool FITS, the green light should be turned on, which means, the material is a competitive eco-friendly one and is confirmed for recycling. By comparing this new material with other similar materials which are already being use, it will pave the way to evaluate the circularity indicator. When it comes to evaluating the circularity of this new material, four aspects should be considered (1) during the process of new material generation, 40% of waste bagasse were used as a strong input; (2) the life cycle for this material can be used for a very long time and the business models which put forward conformed to the principles of circular economy and met the requirement of sustainability; (3) the new material has the potential to be used for automobile industry and go for recycling or reuse; (4) the process of the recycling will be an efficient way.

4. Discussions

4.1. Discussion of the Key Issues Associated with Designing and Developing the Model of Materials Life Extension

Circular economy is an up-rising concept which was first put forward in the 1970s [99]. Nowadays, it has received more and more attention and rapid developments. Scholars may have various definitions about circular economy; however, a common value is shared to keep resources in productive use for a long time at their highest quality [100]. It should be accomplished by product design for sustainability to make it easy to repair and recycle. Moreover, it dedicates to building an efficient economic system that makes the most use of the products and services at every stage of its life cycle, which could improve the wellbeing of the whole society [101], promote the economic development, as well as protect the environment. EOL management is an increasingly important context in manufacturing [102]. Applying EOL strategies for industry products will benefit the whole process of managing operations, reduce the waste of energy, resources and materials as well as address market needs [103]. Integrating circular economy principles with EOL management tools which is aiming at designing the closed loops for extending the material’s life shows that the interdisciplinary combination is feasible and practical. From the materials perspective, former researchers have developed tools and frameworks that enable designing with more sustainable material choices, including the SPICE [104] and the MAT to models [105], as well as the framework for material change [106]. However, previous research were mainly based on existing materials and no new materials were developed. Moreover, they did not address the by-product reuse. Up to date, from the industrial ecology perspective, there is no general applicable framework to outline the steps to implement materials life extension for a specific industry sector to follow. So, this study finds the existing gap, design and develop the framework and provide novelty in this field. Thus, following the principles of circular economy, a model for materials’ life extension was proposed to convert waste material to useful raw material without changing its inherent properties of the recycled material. This framework is an empirical proposal built upon the materials development and performance evaluation of the authors expertise. The sequence of these five blocks has been interactively developed and evaluated through multiple interdisciplinary research projects carried out at Cranfield University since 2013. By focusing on agricultural waste industry, we choose the proper wastes agave bagasse as the case study. It suggested a whole systematic thinking for accelerating the transition from liner economy to circular economy. Meanwhile, relevant EOL management strategies have been applied to evaluate the model of the materials’ life extension at several key steps. During the implementation of the model, it demonstrated a clear need for collaboration across different fields including materials, design, waste management, quality control, manufacturing, supply chain, marketing and economy. The logic of designing the model of materials’ life extension was based on a bottom-up approach. This approach focused on agricultural waste industry fundamentals and provided a step-by-step guide from materials characterisation to assessment of physical and chemical properties of the waste, and waste matrix evaluation. Through different tests, the final matrix ratios were finalised to 40% of fibres with 60% of PLA, which satisfy the requirements by evaluating the BCR for every EOL management strategy. Based on this, the circular economy business model could be put forward and new composite material prototyping is ready to be carried out. The evaluation of EOL management tool with FITS, it conforms to recycling and remains at a good level of material circularity.
The results provided various insights to industrial system [107] and proposed cases and strategies for improving it. Hence, the first phase of implementing the model starts with industrial ecology, which is the very strong part of designing such a model. This phase aims to seek alternatives to decrease the negative impacts of industrial systems on the environment [108] and for achieving the ultimate purpose of optimising the whole system [109] by transforming waste into raw material. In the first phase, region and industry were positioned, types of wastes were identified, aspects of sustainability pillars were analysed and hypothesis was put forward. In order to find the useful materials in the waste, we moved to the second phase that is waste characterisation. By analysing the physical and chemical properties of the waste, key components within the waste were founded and they were used for new material generation. So, the third phase moves to waste matrix evaluation. By applying BCR analysis to different EOL management strategies, the waste/matrix ratio was confirmed to meet the requirement of sustainability, new composite material was generated and a circular economy business model was proposed. In order to validate the new composite material, it arrives to the fourth phase that is new composite material prototyping. Using the EOL management tool of FITS, the green light is turned on, leading to feasible material circularity indicator and final LCA.
The design and development of this model of materials’ life extension are characterised by the principle of circular economy with EOL management strategies. It represents the principles used in this paper including combined circular economy concepts with EOL management strategies. Future researchers are recommended to verify this material model in other contexts while applying it.

4.2. Limitation

The work could benefit if LCA is continued to be implemented by future researchers since LCA is supported by ISO standards and is a widely used methodology in waste management to decrease the harmfulness on ecology [110]. Moreover, future researchers are highly recommended to identify the real numbers of BCR to enforce it while conforming with the circular economy principles and using EOL management tools proposed in this paper.

5. Conclusions

This paper aimed at designing an integrated circular economy model with EOL management strategies for keeping materials in use while providing an impact to sustainable development. During the design, development and application of the model, several objectives were met, including the analysis of the global context of sustainability to reduce waste, adopting the principles of circular economy with a bottom-up approach, by following Deming’s circle of PDCA, combing with FITS, BCR and LCA. A business case study was proposed and validated so as to prove it practicability. Several findings were demonstrated in a phase-by-phase fashion.
Phase 1: The context was set in Mexico, while focusing on agricultural waste. Since a huge number of bagasse waste would cause environmental issues, a hypothesis was put forward that whether we can transform bagasse waste into a new composite material and apply it for industrial use. Thus, to evaluate this research hypothesis, the following phases were carried out.
Phase 2: After choosing the targeted wastes, we collect and transport them to a specific location and do some basic cleaning, and then characterise them. In this phase, the key step is to conduct waste characterisation and define the physical and chemical properties of the waste. Through the environmental scanning, electron microscope and energy disperse X-ray, relevant waste properties can be sought and analysed, so that it will contribute to effective ongoing monitoring of materials via LCA in later steps.
Phase 3: In this phase, we evaluate the waste matrix and identify the material circularity indicator by testing the waste/matrix ratios. Though bio-degradation test which followed the standard ISO 10210, final matrix ratios were finalised using 40% of waste mixed with 60% PLA. By applying BCR analysis to evaluate EOL management strategies, a value of greater than 1 signifies a good notion of recycling. Based on this, MSDS can be generated to give instructions for making use of the new composite material in a correct and safe way. Considering the pillars of sustainability, relevant circular economy business model should take economic, social and environmental aspects into account.
Phase 4: New composite material prototyping was made by using extrusion process. A comparison experiment of placing two prototype samples in different environmental conditions was conducted. This was followed by an enzymatic degradation experiment to indicate similar rate of degradation in composite materials. While applying the FITS tool, the green light is turned on to show that the new material is conformed with sustainability. In terms of the new material generation, 40% of the waste bagasse were used as a strong input. Therefore, this new composite material can be used in real world business cases and eventually to be recycled and reused, which contribute to circular economy and sustainable development.
In conclusion, the final results and the case study demonstrated that the interdisciplinary research between circular economy principles and EOL management strategies is feasible and practical.

Author Contributions

Y.H. conducted the investigation, did the literature review, conducted the formal analysis and wrote the full paper. A.E.-O. contributed to the conceptualisation and methodology, she conducted the supervision, reviewed the manuscript, and edited the manuscript. M.S. contributed to the methodology, also conducted the supervision, reviewed the manuscript, and edited the manuscript. F.C. contributed to the conceptualisation and visualisation. All authors have read and agreed to the published version of the manuscript.

Funding

This research received no external funding.

Institutional Review Board Statement

Not applicable.

Informed Consent Statement

Not applicable.

Data Availability Statement

Not applicable.

Acknowledgments

The authors would like to thank Tequila Los Abuelos S.A. de C.V. “Destileria La Fortaleza” for providing first-hand agave tequilana bagasse and a valuable insight within the Tequila industry.

Conflicts of Interest

The authors declare no conflict of interest.

References

  1. Dresner, S. The Principles of Sustainability; Earthscan: London, UK, 2008. [Google Scholar]
  2. Blewitt, J. Understanding Sustainable Development; Earthscan: London, UK, 2008. [Google Scholar]
  3. Garcia, D.G.; Kipnis, E.; Solomon, A.; Vasileiou, E. Consumption in the Circular Economy: Learning from Our Mistakes. Sustainability 2021, 13, 601. [Google Scholar] [CrossRef]
  4. Govindan, K.; Hasanagic, M. A systematic review on drivers, barriers, and practices towards circular economy: A supply chain perspective. Int. J. Prod. Res. 2018, 56, 278–311. [Google Scholar] [CrossRef]
  5. Balaceanu, C.; Tilea, D.M.; Penu, D. Perspectives on Eco Economics. Circular Economy and Smart Economy. Econ. Stud. 2017, 3, 105–109. [Google Scholar]
  6. Hu, Y.; He, X.; Poustie, M. Can Legislation Promote a Circular Economy? A Material Flow-Based Evaluation of the Circular Degree of the Chinese Economy. Sustainability 2018, 10, 990. [Google Scholar] [CrossRef]
  7. Sariatli, F. Linear Economy Versus Circular Economy: A Comparative and Analyzer Study for Optimization of Economy for Sustainability. Bioeconomy Sustain. Dev. 2017, 6, 31–34. [Google Scholar] [CrossRef]
  8. Ellen MacArthur Foundation. Towards the Circular Economy: Economic and Business Rationale for an Accelerated Transition; Ellen MacArthur Foundation: London, UK, 2013. [Google Scholar]
  9. Esposito, M.; Terence, T.; Soufani, K. Introducing a Circular Economy: New Thinking with New Managerial and Policy Implications. Calif. Manag. Rev. 2018, 60, 5–19. [Google Scholar] [CrossRef]
  10. Korhonen, J.; Birkie, S.E.; Nuur, C.; Feldmann, A. Circular economy as an essentially eontested concept. J. Clean. Prod. 2018, 175, 544–552. [Google Scholar] [CrossRef]
  11. Vuță, M.; Vuţă, M.; Enciu, A.; Cioacă, S.-I. Assessment of the Circular Economy’s Impact in the EU Economic Growth. Amfiteatru Econ. 2018, 20, 248–261. [Google Scholar]
  12. Joustra, D.J. Circular Essentials; Implement Circular Economy: Amsterdam, The Netherlands, 2017. [Google Scholar]
  13. Căutişanu, C.; Asandului, L.; Borza, M.; Turturean, C. Quantitative Approach to Circular Economy in the OECD Countries. Amfiteatru Econ. 2018, 20, 262–277. [Google Scholar]
  14. Lotz, M.T.; Barkhausen, R.; Herbst, A.; Pfaff, M.; Durand, A.; Rehfeldt, M. Potentials and Prerequisites on the Way to a Circular Economy: A Value Chain Perspective on Batteries and Buildings. Sustainability 2022, 14, 956. [Google Scholar] [CrossRef]
  15. Lovins, A.; Braungart, M. A New Dynamic-Effective Business in a Circular Economy; Ellen MacArthur Foundation: London, UK, 2014. [Google Scholar]
  16. Qi, J.G.; Zhao, J.X.; Li, W.J.; Peng, X.S.; Wu, B.; Wang, H. Development of Circular Economy in China; Springer: Singapore, 2016. [Google Scholar]
  17. Marin, M. Closing the Loop: An EU Action Plan for the Circular Economy. Available online: https://www.packworld.com/issues/sustainability/blog/13372263/closing-the-loop-an-eu-action-plan-for-the-circular-economy (accessed on 16 December 2021).
  18. Luoma, P.; Sepponen, S.; Moisio, M.; Sirppiniemi, R. Low-Carbon Circular Transition in the Nordics: Part I. Areas with Significant Circular Transition potential. Nordic Council of Ministers, Copenhagen. 2021. Available online: http://norden.diva-portal.org/smash/record.jsf?pid=diva2%3A1556393&dswid=1441 (accessed on 16 December 2021).
  19. Cairns, S.; Ogden, M.; McFatridge, S. Getting to a Circular Economy: A Primer for Canadian Policymakers, Smart Prosperity Institute, Ottawa. 2018. Available online: https://institute.smartprosperity.ca/sites/default/files/spipolicybrief-circulareconomy.pdf (accessed on 16 December 2021).
  20. Unilever Signs European Plastics Pact. Available online: https://www.unilever.co.uk/news/2020/unilever-signs-european-plastics-pact/ (accessed on 16 December 2021).
  21. McMullen, C. Waste 360. 23 January 2017. Available online: https://www.waste360.com/plastics/unilever-calls-circular-economy-consumer-goods-industry (accessed on 16 December 2021).
  22. Nestlé Aiming at 100% Recyclable or Reusable Packaging by 2025. Available online: https://www.nestle.com/media/pressreleases/allpressreleases/nestle-recyclable-reusable-packaging-by-2025 (accessed on 16 December 2021).
  23. Welcome to Mid-UK Recycling. Available online: https://www.midukrecycling.co.uk/ (accessed on 16 December 2021).
  24. Hazell, J.; Benton, D.; Hill, J. The Guide to the Circular Economy: Capturing Value and Managing Material Risk; Greenleaf: London, UK, 2015. [Google Scholar]
  25. Committed to Protecting the Planet. Available online: https://www.mckinsey.com/about-us/environmental-sustainability (accessed on 16 December 2021).
  26. Philips Drives Transition to the Circular Economy at RSNA 2019. Available online: https://www.philips.com/a-w/about/news/archive/standard/news/articles/2019/20191203-philips-drives-transition-to-the-circular-economy-at-rsna-2019.html (accessed on 16 December 2021).
  27. Kalmykova, Y.; Sadagopan, M.; Rosado, L. Circular economy-From review of theories and practices to development of implementation tools. Resources. Conserv. Recycl. 2018, 135, 190–201. [Google Scholar] [CrossRef]
  28. Obrecht, M.; Singh, R.; Zorman, T. Conceptualizing a new circular economy feature—Storing renewable electricity in batteries beyond EV end-of-life: The case of Slovenia. Int. J. Product. Perform. Manag. 2022, 71, 896–911. [Google Scholar] [CrossRef]
  29. Kopacek, P.; Kopacek, B. End of Life Management of Automation and IT Devices. In Proceedings of the 19th World Congress, The International Federation of Automatic Control, Cape Town, South Africa, 24–29 August 2014. [Google Scholar]
  30. Ondemir, O.; Igin, M.A.I.; Gupta, S.M. Optimal End-of-Life Management in Closed-Loop Supply Chains Using FRID and Sensors. IEEE Trans. Ind. Inform. 2012, 8, 719–728. [Google Scholar] [CrossRef]
  31. Minunno, R.; Grady, T.; Morrison, G.; Gruner, R. Exploring environmental benefits of reuse and recycle practices: A circular economy case study of a modular building. Resources. Conserv. Recycl. 2020, 160, 9. [Google Scholar] [CrossRef]
  32. Rahla, K.; Mateus, R.; Bragança, L. Implementing Circular Economy Strategies in Buildings—From Theory to Practice. Appl. Syst. Innov. 2021, 4, 26. [Google Scholar] [CrossRef]
  33. Wang, Y.M.; Yuan, Z.W.; Tang, Y. Enhancing food security and environmental sustainability: A critical review of food loss and waste management. Resources. Environ. Sustain. 2021, 6, 10038. [Google Scholar] [CrossRef]
  34. Steuer, B.; Staudner, M.; Ramusch, R. Role and potential of the circular economy in managing end-of-life ships in China. Resour. Conserv. Recycl. 2021, 164, 105039. [Google Scholar] [CrossRef]
  35. Martínez, J.D. An overview of the end-of-life tires status in some Latin American countries: Proposing pyrolysis for a circular economy. Renew. Sustain. Energy Rev. 2021, 144, 111032. [Google Scholar] [CrossRef]
  36. Magrini, C.; Bonoli, A.; Nicolas, J.; Berg, H.; Bellini, A.; Paolini, E.; Vincenti, N.; Campadello, L. Using Internet of Things and Distributed Ledger Technology for Digital Circular Economy Enablement: The Case of Electronic Equipment. Sustainability 2021, 13, 4982. [Google Scholar] [CrossRef]
  37. Weetman, C. A Circular Economy Handbook for Business and Supply Chains: Repair, Remake, Redesign, Rethink, 1st ed.; Kogan Page: London, UK, 2016. [Google Scholar]
  38. Erkman, S. Industrial ecology: An historical view Authors. Clean. Prod. 1997, 5, 1–10. [Google Scholar] [CrossRef]
  39. Zeng, X.; Li, J. Emerging anthropogenic circularity science: Principles, practices, and challenges. iScience 2021, 24, 102237. [Google Scholar] [CrossRef] [PubMed]
  40. Saavedra, Y.M.; Iritani, D.R.; Pavan, A.L.; Ometto, A.R. Theoretical contribution of industrial ecology to circular economy. Clean. Prod. 2018, 170, 1514–1522. [Google Scholar] [CrossRef]
  41. Telesford, J.N. Strategic Sustainability and Industrial Ecology in an Island Context, with Considerations for a Green Economy Roadmap: A Study in the Tourist Accommodation Sector, Grenada; Robert Gordon University: Aberdeen, UK, 2014. [Google Scholar]
  42. Howard, H.; Sukhbir, S.; Stephen, M. Linking Local and Global Sustainability; Springer: Dordrecht, The Netherlands, 2014. [Google Scholar]
  43. Ekvall, T. Bridging the Gap between the Sustainability Pillars. 2012. Available online: www.sustainablewaste.info (accessed on 16 December 2021).
  44. Vezzoli, C. Design for Environmental Sustainability; Springer: London, UK, 2008. [Google Scholar]
  45. Rashidfarokhi, A.; Yrjänä, L. Social sustainability tool for assessing land use planning processes. Eur. Plan. Stud. 2018, 26, 1269–1296. [Google Scholar] [CrossRef]
  46. Eizenberg, E.; Jabareen, Y. Social Sustainability: A New Conceptual Framework. Sustainability 2017, 9, 68. [Google Scholar] [CrossRef]
  47. Mehmood, A.; Parra, C. The International Handbook on Social Innovation: Collective Action, Social Learning and Transdisciplinary Research; Edward Elgar: Cheltenham, UK, 2013. [Google Scholar]
  48. Sodhi, M.S.; Tang, C.S. Corporate social sustainability in supply chains: A thematic analysis of the literature. Int. J. Prod. Res. 2018, 56, 882–901. [Google Scholar] [CrossRef]
  49. Al, A.; Mawih, K.; Hussien, A. Enhancing Economic Sustainability: An Empirical Study in Banking and Finance Sector in Oman. J. Account. Res. Audit Pract. 2018, 17, 51–61. [Google Scholar]
  50. Shih, F.L.; Her, S. Is Corporate Sustainability a Value-Increasing Strategy for Business? Corp. Gov. Int. Rev. 2007, 15, 345–358. [Google Scholar]
  51. Valsero, M.H.; García, A.P.; Antolínez, R.D. Biobutanol production from apple pomace: The importance of pretreatment methods on the fermentability of lignocellulosic agro-food wastes. Appl. Microbiol. Biotechnol. 2017, 101, 8041–8052. [Google Scholar] [CrossRef]
  52. Demichelis, F.; Fiore, S.; Onofrio, M. Pre-treatments aimed at increasing the biodegradability of cosmetic industrial waste. Process Saf. Environ. Prot. 2018, 118, 245–253. [Google Scholar] [CrossRef]
  53. Carrère, H.; Dumas, C.; Battimelli, A. Pretreatment methods to improve sludge anaerobic degradability: A review. J. Hazard. Mater. 2010, 183, 1–15. [Google Scholar] [CrossRef]
  54. Huang, Q.; Wu, C.; Yu, M.; Ma, H.; Gao, M. Stimulation of methane yield rate from food waste by aerobic pre-treatment. Bioresour. Technol. 2018, 261, 279–287. [Google Scholar]
  55. Yu, M.; Wu, C.; Wang, Q.; Ren, Y.; Sun, X.; Li, Y. Ethanol prefermentation of food waste in sequencing batch methane fermentation for improved buffering capacity and microbial community analysis. Bioresour. Technol. 2018, 248, 187–193. [Google Scholar] [CrossRef] [PubMed]
  56. Wu, C.; Wang, Q.; Xiang, J.; Yu, M.; Chang, Q. Enhanced Productions and Recoveries of Ethanol and Methane from Food Waste by a Three-Stage Process. Energy Fuels 2015, 29, 6494–6500. [Google Scholar] [CrossRef]
  57. Karnchanawong, S.; Mongkontep, T.; Praphunsri, K. Effect of green waste pretreatment by sodium hydroxide and biomass. J. Clean. Prod. 2017, 146, 14–19. [Google Scholar] [CrossRef]
  58. Ilie, D.M.; Gavrilescu, M. Implementing the European legislation concerning dangerous chemicals and goods: The material safety data sheet. Environ. Eng. Manag. J. 2006, 5, 847–862. [Google Scholar] [CrossRef]
  59. Stahel, W.R. The Circular economy. Nature 2016, 531, 435–438. [Google Scholar] [CrossRef]
  60. Carra, G.; Magdani, N. Circular Business Models for the Build Environment; Arup & BAM: London, UK, 2017. [Google Scholar]
  61. EMF. Towards the Circular Economy Vol 1: Economic and Business Rationale for an Accelerated Transition. Available online: https://ellenmacarthurfoundation.org/towards-the-circular-economy-vol-1-an-economic-and-business-rationale-for-an (accessed on 16 December 2021).
  62. Moreno, M.; Rios, C.; Rowe, Z.; Charnely, F. A Conceptual Framework for Circular Design. Sustainability 2016, 8, 937. [Google Scholar] [CrossRef]
  63. Ramos, D.G.; Arezes, P.M.; Afonso, P. Analysis of the return on preventive measures in musculoskeletal disorders through the benefit–cost ratio: A case study in a hospital. Int. J. Ind. Ergon. 2017, 60, 14–25. [Google Scholar] [CrossRef]
  64. Teece, D. Business models, business strategy and innovation. Long Range Plan. 2010, 43, 172–194. [Google Scholar] [CrossRef]
  65. Magretta, J. Why business models matter. Harv. Bus. Rev. 2002, 80, 86–92. [Google Scholar]
  66. Mentink, B. Circular Business Model Innovation: A Process Framework and a Tool for Business Model Innovation in a Circular Economy; Delft University of Technology & Leiden University: Delft, The Netherlands, 2014. [Google Scholar]
  67. Salemdeeb, R.; Vivanco, D.; Al-Tabbaa, A.; Ermgassen, E. A holistic approach to the environmental evaluation of food waste prevention. Waste Manag. 2017, 59, 442–450. [Google Scholar] [CrossRef] [PubMed]
  68. Chapagain, A.; James, K. The Water and Carbon Footprint of Household Food and Drink Waste in the UK: A Summary for Scotland; WRAP & WWF: London, UK, 2011. [Google Scholar]
  69. Sanchez, V.; Tonini, D.; Møller, F.; Astrup, T. Life-Cycle Costing of Food Waste Management in Denmark: Importance of Indirect Effects. Environ. Sci. Technol. 2016, 50, 4513–4523. [Google Scholar] [CrossRef] [PubMed]
  70. Venkat, K. The climate change and economic impacts of food waste in the United States. Int. J. Food Syst. Dyn. 2011, 2, 431–446. [Google Scholar]
  71. Takeshi, M.; Junya, Y.; Yasuhiro, H.; Shin-ichi, S. Life-cycle greenhouse gas inventory analysis of household waste management and food waste reduction activities in Kyoto, Japan. Int. J. Life Cycle Assess. 2012, 17, 743–752. [Google Scholar]
  72. Kurzydłowski, K.J.; Lewandowska, M.; S’wieszkowski, W. Degradation of Engineering Materials—Implications to Regenerative Medicine; Macromolecular Symposia; Wiley-VCH GmbH: Weinheim, Germany, 2007; Volume 253, pp. 1–9. [Google Scholar]
  73. Mohanaselvi, S.; Shanpriya, B. Application of fuzzy logic to control traffic signals. AIP Conf. Proc. 2019, 2112, 020045. [Google Scholar] [CrossRef]
  74. Jin, J.; Ma, X.; Kosonen, L. An intelligent control system for traffic lights with simulation-based evaluation. Control Eng. Pract. 2017, 58, 24–33. [Google Scholar] [CrossRef]
  75. EMF. Circularity Indicators; Ellen Macarthur Foundation and Granta Design: London, UK, 2015. [Google Scholar]
  76. ISO 14040:2006 Environmental Management—Life Cycle Assessment—Principles and Framework. Available online: https://www.iso.org/standard/37456.html (accessed on 16 December 2021).
  77. Shimako, A.H.; Tiruta-Barna, L.; de Faria, A.B.B.; Ahmadi, A.; Spérandio, M. Sensitivity analysis of temporal parameters in a dynamic LCA framework. Sci. Total Environ. 2018, 624, 1250–1262. [Google Scholar] [CrossRef]
  78. Peet, J. Strong Sustainability for New Zealand: Principles and Scenario; Nakedize: Auckland, New Zealand, 2009. [Google Scholar]
  79. Šoja, S.J.; Anokić, A.; Jelić, D.B.; Maletić, R. Ranking EU Countries According to Their Level of Success in Achieving the Objectives of the Sustainable Development Strategy. Sustainability 2016, 8, 306. [Google Scholar] [CrossRef]
  80. Jeffrey, S. SDG Index and Dashboards—Global Report; Bertelsmann Stiftung and Sustainable Development Solutions Network: New York, NY, USA, 2016. [Google Scholar]
  81. Ranganathan, J. The Global Food Challenge Explained in 18 Graphics. 2013. Available online: http://www.wri.org/blog/2013/12/global-food-challenge-explained-18-graphics (accessed on 16 December 2021).
  82. SEMARNAT. Vision Nacional Hacia Una Gestion Sustentable: Cero Residuos. The Mexican Ministry of the Environment and Natural Recources, 1 February 2019. Available online: https://www.gob.mx/semarnat/galerias/vision-nacional-hacia-una-gestion-sustentable-cero-residuos-189558 (accessed on 16 December 2021).
  83. Malingreau, J.P.; Eva, H.; Maggio, A. NPK: Will there be enough plant nutrients to feed a world of 9 billion in 2050? EUR 25327 EN; Publications Office of the European Union: Luxembourg, 2012; JRC70936. [Google Scholar]
  84. Huitrón, C.; Pérez, R.; Sánchez, A.E.; Lappe, P.; Zavaleta, L.R. Agricultural waste from the tequila industry as substrate for the production of commercially important enzymes. Environ. Biol. 2008, 29, 37–41. [Google Scholar]
  85. Gutierrez, G.A. Food Losses and Food Waste in Mexico: Quantification and Some Proposals for Public Policy. Available online: https://docplayer.net/59497778-Food-losses-and-food-waste-in-mexico-quantification-and-some-proposals-for-public-policy.html (accessed on 16 December 2021).
  86. CRT Consumo De Agave Para Tequila Y Tequila 100% De Agave. Available online: https://www.crt.org.mx/EstadisticasCRTweb/ (accessed on 16 December 2021).
  87. Satyanarayana, K.G.; Thais, H.S.; Lucas, S.; Juliana, S.; Irineu, M.; Alexandre, M. Characterization of blue agave bagasse fibers of Mexico. Appl. Sci. Manuf. 2013, 45, 153–161. [Google Scholar]
  88. Gentry, H.S. Agaves of Continental North America; University of Arizona Press: Tucson, AC, USA, 1982. [Google Scholar]
  89. CRT, Tequila Regulatory Council. 2018. Available online: https://www.crt.org.mx/index.php?lang=en (accessed on 16 December 2021).
  90. Iñiguez, C.G.; Bernal, C.J.; Ramírez, M.W.; Villalvazo, N.J. Recycling Agave Bagasse of the Tequila Industry. Adv. Chem. Eng. Sci. 2014, 4, 135–142. [Google Scholar] [CrossRef][Green Version]
  91. Weber, B.; Estrada-Maya, A.; Sandoval-Moctezuma, A.C.; Martínez-Cienfuegos, I.G. Anaerobic digestion of extracts from steam exploded Agave tequilana bagasse. J. Environ. Manag. 2019, 245, 489–495. [Google Scholar] [CrossRef] [PubMed]
  92. Huerta-Cardoso, O.; Durazo-Cardenas, I.; Marchante-Rodriguez, V.; Longhurst, P.; Coulon, F.; Encinas-Oropesa, A. Up-cycling of agave tequilana bagasse-fibres: A study on the effect of fibre-surface treatments on interfacial bonding and mechanical properties. Results Mater. 2020, 8, 100158. [Google Scholar] [CrossRef]
  93. Huerta-Cardoso, O.; Durazo-Cardenas, I.; Longhurst, P.; Simms, N.J.; Encinas-Oropesa, A. Fabrication of agave tequilana bagasse/PLA composite and preliminary mechanical properties assessment. Ind. Crops Prod. 2020, 152, 112523. [Google Scholar] [CrossRef]
  94. Reyes, M.H.; Caballero, M. Chemical and Morphological Characterization of Agave Angustifolia Bagasse Fibers. Bot. Sci. 2015, 93, 807–817. [Google Scholar] [CrossRef]
  95. Covarrubias, G.I.; Duenas, R.S.; Hernandez, J.A. Utilization of by-products from the tequila industry: Part 1: Agave bagasse as a raw material for animal feeding and fiberboard production. Bioresour. Technol. 2001, 77, 25–32. [Google Scholar] [CrossRef]
  96. Determination of the Ultimate Aerobic Biodegradability of Plastic Materials under Controlled Composting Conditions—Method by Analysis of Evolved Carbon Dioxide. Available online: https://www.iso.org/standard/72046.html (accessed on 16 December 2021).
  97. Funabashi, M.; Ninomiya, F.; Kunioka, M. Biodegradability Evaluation of Polymers by ISO 14855-2. Int. J. Mol. Sci. 2009, 20, 3635–3654. [Google Scholar] [CrossRef]
  98. Plastics—Methods for the Preparation of Samples for Biodegradation Testing of Plastic Materials. Available online: https://www.iso.org/standard/45851.html (accessed on 16 December 2021).
  99. Webster, K. The Circular Economy: A Wealth of Flows, Isle of Wight; Ellen MacArthur Foundation: England, UK, 2015. [Google Scholar]
  100. Hazell, J. Getting it Right from the Start-Developing a Circular Economy for Novel Materials; Green Alliance: London, UK, 2017. [Google Scholar]
  101. Magnier, C. 10 Key Indicators for Monitoring the Circular Economy; The Monitoring and Statistics Directorate: Paris, France, 2017. [Google Scholar]
  102. Shafiee, M.; Animah, I. Life extension decision making of safety critical systems: An overview. J. Loss Prev. Process Ind. 2017, 47, 174–188. [Google Scholar] [CrossRef]
  103. Shafiee, M.; Animah, I.; Simms, N. Development of a techno-economic framework for life extension decision making of safety critical installations. J. Loss Prev. Process Ind. 2016, 44, 299–310. [Google Scholar] [CrossRef]
  104. Prendeville, S.; O’Connor, F.; Palmer, L. Material selection for eco-innovation: SPICE model. JCP 2014, 85, 31–40. [Google Scholar] [CrossRef]
  105. Allione, C.; De Giorgi, C.; Lerma, B.; Petruccelli, L. From ecodesign products guidelines to materials guidelines for a sustainable product. Qualitative and quantitative multicriteria environmental profile of a material. Energy 2012, 39, 90–99. [Google Scholar] [CrossRef]
  106. Bridgens, B.; Lilley, D. Understanding material change: Design for appropriate product lifetimes. In PLATE: Product Lifetimes and The Environment; IOS Press: Amsterdam, The Netherland, 2017; pp. 54–59. [Google Scholar]
  107. Bourg, D.; Erkman, S. Perspectives on Industrial Ecology; Greenleaf Pub: Sheffield, UK, 2003. [Google Scholar]
  108. Rosen, M.A. Industrial ecology and its role in enhancing the design for energy selection and efficiency. In Proceedings of the 2017 IEEE 7th International Conference on Power and Energy Systems (ICPES), Toronto, ON, Canada, 1–3 November 2017; pp. 135–139. [Google Scholar] [CrossRef]
  109. Singh, A.; Basak, P. Economic and environmental evaluation of municipal solid waste management system using industrial ecology approach: Evidence from India. J. Clean. Prod. 2018, 195, 10–20. [Google Scholar] [CrossRef]
  110. Laurent, A.; Bakas, I.; Hauschild, M.Z.; Niero, M. Review of LCA studies of solid waste management systems—Part II: Methodological guidance for a better practice. Waste Manag. 2014, 34, 589–606. [Google Scholar] [CrossRef] [PubMed]
Figure 1. A bottom up approach for EOL-driven circular economy of materials.
Figure 1. A bottom up approach for EOL-driven circular economy of materials.
Sustainability 14 04244 g001
Figure 2. A model of materials life extension.
Figure 2. A model of materials life extension.
Sustainability 14 04244 g002
Figure 3. The process of conducting an industrial ecology study.
Figure 3. The process of conducting an industrial ecology study.
Sustainability 14 04244 g003
Figure 4. The process of conducting waste characterisation.
Figure 4. The process of conducting waste characterisation.
Sustainability 14 04244 g004
Figure 5. The process of waste matrix evaluation.
Figure 5. The process of waste matrix evaluation.
Sustainability 14 04244 g005
Figure 6. The framework for a circular economy business model [66].
Figure 6. The framework for a circular economy business model [66].
Sustainability 14 04244 g006
Figure 7. The process of material prototyping for validation as raw materials.
Figure 7. The process of material prototyping for validation as raw materials.
Sustainability 14 04244 g007
Figure 8. New composite material proof of concept.
Figure 8. New composite material proof of concept.
Sustainability 14 04244 g008
Figure 9. (a) Example of as-received agave bagasse waste for laboratory scale experiments. (b) Example of the preliminary resulted material prototype agave fibres and PLA.
Figure 9. (a) Example of as-received agave bagasse waste for laboratory scale experiments. (b) Example of the preliminary resulted material prototype agave fibres and PLA.
Sustainability 14 04244 g009
Publisher’s Note: MDPI stays neutral with regard to jurisdictional claims in published maps and institutional affiliations.

Share and Cite

MDPI and ACS Style

Huang, Y.; Shafiee, M.; Charnley, F.; Encinas-Oropesa, A. Designing a Framework for Materials Flow by Integrating Circular Economy Principles with End-of-Life Management Strategies. Sustainability 2022, 14, 4244. https://doi.org/10.3390/su14074244

AMA Style

Huang Y, Shafiee M, Charnley F, Encinas-Oropesa A. Designing a Framework for Materials Flow by Integrating Circular Economy Principles with End-of-Life Management Strategies. Sustainability. 2022; 14(7):4244. https://doi.org/10.3390/su14074244

Chicago/Turabian Style

Huang, Yuan, Mahmood Shafiee, Fiona Charnley, and Adriana Encinas-Oropesa. 2022. "Designing a Framework for Materials Flow by Integrating Circular Economy Principles with End-of-Life Management Strategies" Sustainability 14, no. 7: 4244. https://doi.org/10.3390/su14074244

APA Style

Huang, Y., Shafiee, M., Charnley, F., & Encinas-Oropesa, A. (2022). Designing a Framework for Materials Flow by Integrating Circular Economy Principles with End-of-Life Management Strategies. Sustainability, 14(7), 4244. https://doi.org/10.3390/su14074244

Note that from the first issue of 2016, this journal uses article numbers instead of page numbers. See further details here.

Article Metrics

Back to TopTop