Abstract
Remanufacturing is a sustainable product reutilization strategy to realize responsible consumption and production. However, it has remained a largely untapped opportunity for enhancing productivity due to some behavioral matters such as fairness concerns of remanufacturing related firms. Concerning the emerging and development of remanufacturing industry, this paper provides a game-theoretic analysis for a remanufacturing supply chain (RSC) consisting of one leading manufacturer and a following retailer, with the inclusion of fairness concern. We propose and compare several scenarios of channel members’ fairness preferences as, both members are fairness concerned, only one member is fairness concerned, and both members are fair neutral, to expound how fairness concern affects RSC strategies and resulting utilities. We also demonstrate dynamic evolution and stable state of channel members’ selections of whether being fairness concerned in the long term. Analytical results show that favorable scenarios for the RSC to achieve desired objective are relevant to its preference for improved supply chain performance or enhanced environmental benefit. Whatever the preference is, however, it is detrimental for both members to be fairness concerned in the short term. In the long term, evolutionary stable strategies of fairness concerns indicate that both members or only one member would choose to be fairness concerned. The eventual status relies on the initial state of fairness preference. The results are especially relevant as a reference for remanufacturing related strategies, thus enhancing production sustainability as well as environmental benefits.
1. Introduction
Regulatory pressure set by authorities and consumers’ positive attitude towards environmentally friendly products compel firms to take necessary initiatives considering product reutilization. Remanufacturing which restores an EOL (end-of-life) product or its core components to a like-new condition through a series of processes regarding cleaning, detecting, repairing, and reconstructing with high-techniques [1,2], can alleviate environmental impact while still providing opportunities for firms. Remanufacturing opens a new avenue for realizing Responsible Consumption and Production, which is one of the Sustainable Development Goals (SDGs) introduced by the UN. Compared with conventional manufacturing that aggravates resource depletion and environmental pollution, remanufacturing has a cost advantage of saving 40–60% energy and reduces negative environmental effects by decreasing ~70% water consumption and 80% emissions of air pollutants [3,4,5,6,7]. The remanufacturing practice could present both environmental and economic performances, as well as social benefits to its implementers [8,9]. In practice, remanufacturing activities are conducted in some certain firms. Xerox, IBM, Hewlett-Packard, to name a few, are either incorporating remanufacturability in the product design and production stages, or implementing self- or outsourced-remanufacturing in the EOL product collection and remanufacturing stages [10,11]. In 2020, Caterpillar recycles about 59 thousand ton of waste products, and provides 7600 types of spare parts for remanufacturing. The used product of Kodak has high remanufacturability—70% of the core components can be recycled and remanufactured [12]. Fuji Xerox remanufactures 23,000 equipment parts, which equates to a $6 million cost-saving compared to sourcing new parts [13].
Despite the immense development prospects, remanufacturing implementations are facing several impediments such as fairness concern of remanufacturing related firms, to fully obtain desired benefits. Fairness concern stands for decision-makers’ behavior of comparing their reference result, and presenting aversion for unfair benefits distribution. When firms have fairness concern, their strategies as well as the whole suppl chain coordination will be affected. Nonetheless, most studies regarding remanufacturing undertakings posit perfect rationality of decision-makers who pursue profit maximization, thus ignoring the influences of fairness concern. In this regard, from a theoretic perspective, fairness concern, as an irrational behavior arises from the inequity aversion [14,15], plays a pivotal role in maintaining channel relationship from the perspective of supply chain coordination [16,17]. Many game experiments regarding the ultimatum game, the dictator game, and the gift change game, have suggested the significance of fairness concern [18].
From a pragmatic perspective, many real cases have also shown that channel entities have fairness preferences that affect their strategies as well as whole channel utilities. A survey of car dealers’ reactions to inequity in U.S. and Dutch interorganizational relationships indicates that a fair distribution of profits is vital to form a business partnership [19]. The leading Japanese distributor Seven and i Holdings operates a chain of convenience, Seven Eleven Japan, as franchises. While Seven and i Holdings effectively obtains a high profit margin, many franchisee stores have been forced to close due to the fierce competition between neighboring stores, having an inequity aversion [20]. These examples suggest that it can be difficult to coordinate a fair channel since channel entities show certain fairness concerns in supply chain cooperation. Therefore, it is necessary and appropriate to include supply chain members’ fairness preferences in a remanufacturing supply chain.
Operational strategies of the manufacturer and the retailer within a remanufacturing supply chain are made even more complicated when facing changeable fairness preferences. In practice, there is more than one opportunity for supply chain members to acquire profits and to make sustainable operational decisions, so the variance of fairness preferences as channel entities’ bounded rationality could impact manufacturing/remanufacturing strategies [21]. However, most research on remanufacturing implementations concerning fairness concern are limited to the static case, which is only a preliminary step in understanding what happens in the real world. The dynamic evolution of channel entities’ fairness preferences along with the influencing element for the channel to reach a stable state is rarely investigated.
All in all, considering enormous benefits and potential of remanufacturing industry, whose sustainable development is significantly affected by relevant firms’ fairness preferences, we are motivated to provide a reference framework for remanufacturing related decision-makers (manufacturers, retailers, remanufacturers, etc.), in responsive of distinct and changeable fairness preferences.
We focus on a remanufacturing supply chain (RSC) consisting of one manufacturer and one retailer under distinct scenarios of channel members’ fairness preferences. We expect to investigate how fairness preferences of the manufacturer and the retailer affect operational strategies as well as RSC performance and environmental benefit. Specifically, we compare four scenarios to establish game-theoretic models in the RSC: decentralized model without fairness concern, the retailer is fairness concerned, the manufacturer is fairness concerned, both members are fairness concerned. In addition, facing changeable fairness preferences, we attempt to illuminate the evolvement and stable state of channel members’ fairness preferences in the long run.
To achieve this, we address the following questions based on the motivation and proposed RSC framework.
- How does channel members’ (channel members refer to the manufacturer and the retailer in the proposed model of this paper) fairness preference affect operational strategies regarding wholesale and sales prices of new and remanufactured products, and collection rate of the EOL product?
- In the short term, which scenario of channel members’ fairness concerns is the most favorable for sustainable progress of the RSC?
- In the long term, how does fairness preference of channel members evolve in the game between the manufacturer and the retailer? And what is the influencing element for the channel to achieve evolutionary stable state?
The remainder of this paper is organized as follows. Section 2 provides a brief literature review. In Section 3, background and framework of the game-theoretic model are proposed. Section 4 brings forward equilibrium solutions of RSC strategies and resulting utilities in distinct scenarios of channel members’ fairness preferences. Section 5 emerges to demonstrate the evolutionary process and stable state of fairness concerns in multi-period games between the manufacturer and the retailer. The numerical analyses follow in Section 6, which intuitively manifest the impacts of fairness concerns on RSC utilities and performance, as well as evolutionary stable strategies of channel members. Section 7 concludes, provides managerial implications, and presents future research orientations.
2. Literature Review
Existing literature that relates to this paper mainly spans two streams: closed-loop supply chain (CLSC) management on remanufacturing, and supply chain operations considering fairness concerns.
Our work is related to the stream of literature in CLSC management on remanufacturing that investigates impacts of distinct recycling/remanufacturing entities and market leading pattern [22,23,24], recycling laws and regulations [25,26], multi-channel competition [27,28], stochastic demand [29], remanufacturing license fee [30], consumer preference [31,32,33]. To the best of our knowledge, this stream of literature mainly considers all stakeholders being completely rational and pursuing profit maximization as the sole goal, without analyzing supply chain members’ behaviors such as fairness concern. Nevertheless, decision makers’ bounded rationality causes stakeholders to compare individual interests with other participants, expressing considerable concerns toward profit distribution. We differ from this stream of research by our operation focus, that is, we incorporate stakeholders’ bounded rationality regarding fairness concern, into supply chain strategies. We contribute this literature by analyzing impacts of fairness concern on remanufacturing activities, and its resulting supply chain performance and environmental benefit.
The second research stream that closely relevant to this paper is on supply chain operations considering fairness concern, which has paid considerable attention to devising differential pricing strategies [34,35], choosing fairness concerns among supply chain members [36], or exploring impacts of fairness concerns that exhibit on supply chain coordination [37]. Li and Li [38] provide a game-theoretic analysis for a dual-channel supply chain considering retailer’s fairness concern. Liu, Li, Gong, and Cheng [39] develop a CLSC model considering remanufacturer’s fairness concern, attempting to achieve supply chain coordination via a revenue-sharing contract between the manufacturer and remanufacturer. Wang, Zhang, Zhao, and Zhou [40] establish a CLSC model based on a third-party collector’s fairness concern, illustrating the influences on collection rate of the waste product. Zhang, Zhou, Liu, and Lu [41] focus on the impacts of retailer’s fairness concern on environmental quality of the green product, which indicates that fairness concern has no influences on the environmental quality while still affecting the wholesale and retail prices. These studies have extensively explored the role of fairness concern in supply chain management and coordination, while influence on environmental benefit is absent. The literature considers situations in which only one member (the manufacturer, the retailer, or the third-party collector/remanufacturer) has fairness concern. There are various situations in reality: one member is fairness concerned while the other is fair neutral, or both members are fairness concerned. It is more realistic and appropriate to include fairness preferences of all RSC members.
Most recently, there is growing research interest on game-theoretic analysis for supply chain operations with multiple entities’ fairness concerns. Nie and Du [42] investigate quantity discount contracts in a dyadic supply chain consisting of one supplier and two retailers, where one retailer has solely distributional fairness concern (fairness concern is considered for members at different levels of the supply chain) and the other exhibits peer induced (fairness concern is introduced into members at the same level of the supply chain) and distributional fairness concerns simultaneously. Considering relative fairness concern between the manufacturer and the retailer, Tang, Li, Liu, Gong, and Chen [43] investigate coordination and collaboration mechanisms of a remanufacturing supply chain. Adhikari and Bisi [44] conclude that fairness concern of any supply chain member exhibits either reduced or no effect on the green quality by formulating a green apparel supply chain model considering all members’ fairness concerns. Yoshihara and Matsubayashi [45] propose a two-tier supply chain model in which two competing retailers have fairness concerns to investigate equilibrium strategies for a coordinated channel. Gao and Feng [46] concentrate on the RSC strategy with the inclusion of dynamic changes of fairness concerns; however, they discuss merely four possible situations of members’ fairness preferences, without showing the evolutionary process and stable state of fairness concern in the long run. Additionally, the impact of fairness concern on the environmental benefit that emerges in a remanufacturing background is overlooked. This stream of literature studies how fairness concern affects supply chain operations and resulting performances, however remains at a static state. That is, the dynamic evolution of members’ fairness preferences with bounded rationality that a supply chain might face is rarely investigated. We fill this gap by analyzing dynamic evolutionary of fairness concerns in the long run, and identifying under what conditions the evolutionary stable strategy can be achieved.
All in all, compared with existing literature, specific contribution of this paper is mainly embodied in following aspects. (1) Previous researches often focus on one supply chain member’s fairness concern, or merely include influences of fairness concern in a static state. In this paper, distinct fairness preferences of both channel members are considered. Also, dynamic evolutions and stable state of channel members’ fairness concerns are analyzed and demonstrated, with the influencing element specified. (2) Many studies have discussed how channel members’ fairness preference affect supply chain strategies and utilities, while that on environmental benefit is overlooked. We fill the gap by introducing utility of the supply chain and collection rate of EOL product as measures of supply chain performance and environmental benefit, respectively. We underscore these two factors in both theoretic analysis and numerical study, which further expounds the role of RSC members’ fairness preferences in decision-makings.
3. Problem Characteristics and Assumptions
In this section, we introduce the model framework and descriptions of the RSC consisting of one manufacturer and one retailer. Concerning fairness preferences of channel entities, we compare distinct scenarios as follows, both members are fairness concerned, only one member is fairness concerned, and both members are fair neutral, to expound how fairness concerns affect RSC strategies and utilities. The manufacturer produces new product from raw materials and remanufactured product made of the EOL product. The retailer is entrusted by the manufacturer to collect EOL product from consumers at some price, and sells new and remanufactured products to the demand market. Figure 1 depicts the framework of the RSC, where the solid lines show product flow in the forward chain and the dashed lines indicate the reverse chain.
Figure 1.
The framework of the RSC with channel members’ fairness concerns.
3.1. Notations and Definitions
The notations of distinct scenarios, parameters, decision variables, supply chain profits and utilities are presented in Table 1.
Table 1.
Notations and definitions.
3.2. Complementary Descriptions and Assumptions
For ease of explanation and analysis, we propose further descriptions and assumptions as follows.
Assumption 1.
Production of new and remanufactured products equals to the market demand market .
Assumption 2.
By inspection, cleaning, repairing, and testing with high techniques, the remanufactured product is supposed to have the same or even superior quality and performance with the new product made by raw materials [47]. Therefore, prices of the two products are assumed to be the same.
Assumption 3.
We posit all EOL products that collected by the retailer can be remanufactured, that is, the remanufacturing rate equals to the collection rate.
Assumption 4.
The information of channel members’ fairness preference is supposed to be symmetric for focusing the research issue. To explicitly illustrate the impact of fairness preference on the RSC strategies,is allocated in model calculation and analysis.
Assumption 5.
The cost investment of EOL product collection is closely correlated with collection rate. They have a functional relation as, where is the cost investment, represents the EOL product collection scale coefficient [48].
Assumption 6.
We refer to the work of [49,50] to define the manufacturer’s utility function as, the retailer’s utility function as . When, channel members of the RSC are fair neutral, while shows their extreme concerns of fairness.
4. RSC Strategies Considering Distinct Fairness Preferences of Channel Members
In this section, we build a two-stage game model of the RSC based on above descriptions. The manufacturer acts as the Stackelberg game leader to decide wholesale price , the retailer follows to decide sales price of the new and remanufactured products , and collection rate of the EOL product . Following the decision sequence as Figure 1 presents, we compare four scenarios to establish game-theoretic models in the RSC: both channel members are fairness concerned (Scenario I), the manufacturer is fairness concerned and the retailer is fair neutral (Scenario II), the retailer is fairness concerned and the manufacturer is fair neutral (Scenario III), both members are fair neutral (Scenario IV).
According to Assumption 6, we have objective functions of the manufacturer and the retailer as , , respectively. and are fairness concern coefficient of manufacturer and retailer, the manufacturer (retailer) is fair neutral if (). Therefore, decision-making problems in distinct scenarios can be expressed in the Table 2.
Table 2.
Objective functions of manufacturer and retailer in distinct scenarios.
Combining notations and assumptions in Section 3.1, we have profits of manufacturer and retailer presented as , , respectively. Accordingly, RSC strategies and utilities in distinct scenarios can be calculated and investigated, with comparative analysis expounded.
4.1. RSC Strategies and Utilities in Distinct Scenarios
Decision-making problems of the manufacturer and the retailer in Scenario I, when both channel members are fairness concerned, can be expressed as following (P1) and (P2).
The manufacturer’s decision-making problem is deemed as
(P1):
The retailer’s decision-making problem is
(P2):
Using backward induction method, we first solve sales price and collection rate determined by the retailer, then work out the manufacturer’s decision of wholesale price .
Proposition 1.
In Scenario I, when both channel members are fairness concerned and is met as a prerequisite, equilibrium solutions and corresponding utilities of the manufacturer and the retailer can be achieved as follows.
The Proof of Proposition 1 is provided in Appendix A.
We then introduce and investigate a centralized decision model without fairness concerns (Scenario C), and discuss the respective solutions in Scenarios II–IV. In Scenario C, the manufacturer and the retailer collaborate to make strategies, pursuing the maximization of overall benefits. The decision-making problem of the centralized RSC is expressed as
(P3):
Proposition 2.
Equilibrium strategies and corresponding utilities of RSC in Scenarios II–IV, and Scenario C are presented in Table 3.
Table 3.
Equilibrium strategies and utilities in Scenarios II–IV, and Scenario C.
4.2. Comparative Analysis of Distinct Scenarios
In this subsection, impacts of channel members’ fairness concern coefficients and on RSC strategies in Scenarios I–III are investigated. Relevant discussions of Scenario IV and Scenario C are ignored since both the manufacturer and retailer are fair neutral in these two scenarios. Combining Propositions 1 and 2, we have the following corollary (See Appendix B for proof).
Corollary 1.
For the impacts of channel members’ fairness concerns on RSC strategies, relations of , and sales price , wholesale price , collection rate of EOL product , the manufacturer’s utility , the retailer’s utility , the entire RSC’s utility are explicated in Table 4.
Table 4.
Impacts of channel members’ fairness concerns on RSC strategies and utilities.
According to Table 4, following observations can be obtained.
Observation 1.
In Scenario I, utility of the manufacturer (retailer) is negatively affected by the fairness concern coefficient of the retailer (manufacturer). In Scenarios II–III, each channel member’s utility is negatively related with the other’s fairness concern, while positively affected by its own fairness concern.
To maintain sustainable operations, the RSC tends to attach vital importance to channel members’ fairness concerns. When it calls for a sacrifice of a member’s interest to coordinate the RSC, the member’s utility would decline with the intensify of the other member’s fairness concern. Taking Scenario II for instance, when the manufacturer has growing fairness concern, wholesale price increases. The retailer, observing such a behavior, reacts to raise the sales price to avoid potential losses, which in consequence reduces market demand, and decreases its own utility . In this regard, the retailer’s utility declines with the increase of the manufacturer’s fairness concern .
Observation 2.
In Scenarios III when the manufacturer is fair neutral while the retailer is fairness concerned, the retailer’s fairness concern affects profit distribution and overall utility of the RSC, but has no effect on overall profit of the system.
In Scenarios III, and are irrelevant to , while is negatively related to , and RSC’s profits remains constant. Thus, fairness concern of the retailer merely affects profits allocation between channel members. With the increase of , utility of the manufacturer declines and that of the retailer raises, while utility of the entitle system is uncertain.
Compare relations of decision variables under distinct scenarios, and we have the following proposition (See Appendix C for proof).
Proposition 3.
Relations of sales price , wholesale price and collection rate under distinct scenarios are presented as , , .
Sales prices of products in Scenarios III–IV are more competitive than those in Scenarios I–II since consumers can purchase the product at a lower price, which facilitates the enhancement of consumer welfare. In addition, collection rate of EOL product in Scenarios III–IV are more significant than in other scenarios, which indicates an improved environmental benefit.
4.3. RSC Performance Considering Channel Members’ Fairness Concerns in a Single Period
Following comparative analysis of channel members’ fairness concerns in distinct scenarios, we then discuss favorable scenarios from perspectives of RSC performance and environmental benefit. RSC performance, denoted by E, is expressed by the ratio of decentralized RSC’s utilities (utilities in Scenarios I–IV) to the utility in the centralized RSC (utility in Scenario C) [51].
To specify the impacts of fairness concern on RSC strategy, we suppose to focus analyzation in the following. Based on the utilities obtained in Section 4.1, we work out (j = I, II, III, IV) in distinct scenarios as follows.
Comparing Equations (6)–(9), we have following propositions (See Appendix D for proof).
Proposition 4.
When , (1) if , then , (2) if , then , (3) if , then .
If channel members pay little attention to fairness, RSC performance in Scenario III when the retailer is fairness concerned while the manufacturer is fair neutral, is lower than that in Scenario IV when both members are fair neutral. If channel members show significant fairness concerns, on the contrary, the converse result turns out to be true. Besides, whatever the fairness concerns appear, RSC performance in Scenarios II when the manufacturer is fairness concerned while the retailer is fair neutral, is the most favorable, while that in Scenario I when both members are fairness concerned, drops to the minimum value.
Proposition 5.
In a single decision period, fairness concerns of channel members are not necessarily harmful for the RSC to gain benefits, while rational fairness concerns facilitate channel progress. Specifically, a favorable scenario of channel members’ fairness concerns is determined by RSC’s preference for improved supply chain performance or enhanced environmental benefit. Whatever the priorities, the scenario in which both channel members are fairness concerned (Scenario I) is detrimental to the further development of RSC.
According to Propositions 3 and 4, Scenarios III–IV where collection rates of the EOL product are higher, possess advantages over the remaining two scenarios if environmental benefit is the only consideration. On the other hand, Scenarios II has an incomparable superiority if the RSC puts a high premium on its operational performance. Generally, channel members make strategies relying on the preference for RSC performance or environmental benefit, if a comprehensive consideration is needed. That is, if improved RSC performance is preferred to environmental benefit, Scenario II is the best occasion. If enhanced environmental benefit is the priority objective, then Scenario III is suitable for the RSC to achieve desired benefits.
5. Evolvements and Stable Strategy of Fairness Concern in Multi Periods
It is only a preliminary step to understand channel members’ fairness preferences that need repeated and long-term games, therefore variances of fairness concerns that affect RSC strategies in multi periods calls for further explorations. In this section, we use evolutionary game approach to investigate evolvements of channel members’ fairness preferences. We attempt to analyze and specify (1) evolutionary process and stable state of channel members’ fairness preferences, and (2) influences of initial state on evolutionary stable strategy (ESS). To clarify these two issues, we first establish a pay-off matrix of the manufacturer and the retailer based on their utilities in Scenarios I–IV, to analyze their evolutionary behaviors. Replicator dynamics of strategy evolvements are expounded in the following, thus clarifying impacts of initial state on the eventual evolutionary result after multi periods. To focus on discussion, we recall for following modelling and calculation.
5.1. Pay-Off Matrix and Evolutionary Game Model of Channel Members with Fairness Concerns
The pay-off matrix of the manufacturer and the retailer is presented in Table 5.
Table 5.
Pay-off matrix of the manufacturer and the retailer considering fairness concerns.
The manufacturer has fairness concern at a probability of x, and holds a neutral attitude at a proportion of 1 − x. y and 1 − y show the retailer’s attitudes of fairness concerned and fair neutral respectively. For simple expression in the following calculations and analyses, we introduce , , , , , , . Then we have , , , , , , and .
According to Table 5, expected revenues of the manufacturer in respective states of fairness concerned and fair neutral are explicated as and , with indicating the average level.
The replicator dynamics equation [52,53] of a fairness concerned manufacturer is expressed as
Similarly, we have the replicator dynamics equation of a fairness concerned retailer presented as
Taking derivative of Equations (13) and (14), we have
Combing Equations (15) and (16), we further analyze channel members’ selections of fairness concerns, and obtain following proposition (See Appendix E for the proofs of Proposition 6, and , where , ).
Proposition 6.
(1) When the proportion of retailer being fairness concerned y satisfies , then the manufacturer tends to be fairness concerned. If , the manufacturer chooses either strategy, and if , the manufacturer prefers to be fair neutral. (2) When the proportion of manufacturer being fairness concerned x meets the conditions of and , the retailer’s evolutionary stable strategies are fairness concerned and fair neutral, respectively. If , the retailer selects either strategy.
Evolutionary process and stability of one RSC member’s fairness concern is closely relevant to the proportion of other member’s fairness concern. If one channel member tends to be fairness concerned at a higher possibility, the other member would choose to be fair neutral, and vice versa.
5.2. Evolutionary Stable Strategy of Channel Members’ Fairness Concerns
According to the evolutionary game of the manufacturer and the retailer in Section 5.1, five equilibrium solutions that might be the ESS can be expressed as (0,0), (0,1), (1,0), (1,1) and (,) (The proof is presented in Appendix E). The Jacobian Matrix, showing as J in Equation (17), is exploited for ESS selections among the five equilibrium points.
The determinant and trace of the matrix and can be computed based on Equation (17). , and , in Equations (15)–(17), should be satisfied when the considering point is substituted into the matrix. When , the certain solution is called a saddle point [54].
Considering the upper limits of fairness concern coefficient should satisfy , as is explained in the proof of Proposition 1 (See Appendix A), we introduce to represent the maximum value of that meets this condition. Results of stability investigations of the five equilibrium solutions are figured out to deduce following proposition (See Appendix F for proof).
Proposition 7.
(1) If the initial value of channel members’ fairness concern coefficient , when both members consider mild fairness concerns would improve personal benefits without causing excessive losses to the other party, they choose to be fairness concerned. (2) If (Calculation process and result of the critical value and value range are provided in
Appendix F), when both members have significant fairness concerns, the manufacturer that dominates the RSC would rationally alter the strategy to be fair neutral for the sustainable development of the system, while the retailer remains to be fairness concerned. (3) If , two possible cases of the manufacturer being fairness concerned or the retailer being fairness concerned would occur, while the member that is willing to develop long-term cooperation tends to be fair neutral primary.
Selections of fairness concerns for both channel members are dynamically evolutionary processes which aims to reach an advanced state. During such adaptions and progresses, the stable solutions rely on the initial state of channel members’ fairness concerns, and the eventual strategy expresses as one member or both parties being fairness concerned. To be specific, if fairness concerns are not significant in the initial stage, both members eventually appear to be fairness concerned. If fairness concerns are remarkable from the beginning, on the contrary, the ESS manifests as one member being fairness concerned and the other being fair neutral.
6. Numerical Analysis
In order to give an intuitive vision of the mathematical results in Section 4 and Section 5, numerical analyses are emerged to demonstrate impacts of channel members’ fairness concerns on RSC operations and benefits. In accordance with problem characteristics and assumptions in Section 3, parameters assignments should meet certain prerequisites which conform to practical operations. To illustrate, should be satisfied, which can be justified by the realities that remanufactured products are less costly than the new ones. For the remanufacturing sector of household appliance and electronic instrumentation, machine tools, vehicle and its components, we consider the market capacity of is relatively large and the price elasticity coefficient is comparatively small. Also, we refer to the works of Zhang and Wang [35], Cao, Zhao, Xu and Wu [55] to set elementary parameters. Based on real situation, previous research, assumption and perquisite of model formulation, the elementary parameters are set as follows, , , , , . should be met according to the prerequisite (See Appendix A for calculations and proof), therefore .
We first delineate relations of fairness concern coefficient and channel members’ utilities, then figure out the most favorable scenarios for channel progress from respective perspectives of improved RSC performance and enhanced environmental benefit. Finally, evolvements of fairness concerns are depicted to show channel members’ long-term behaviors.
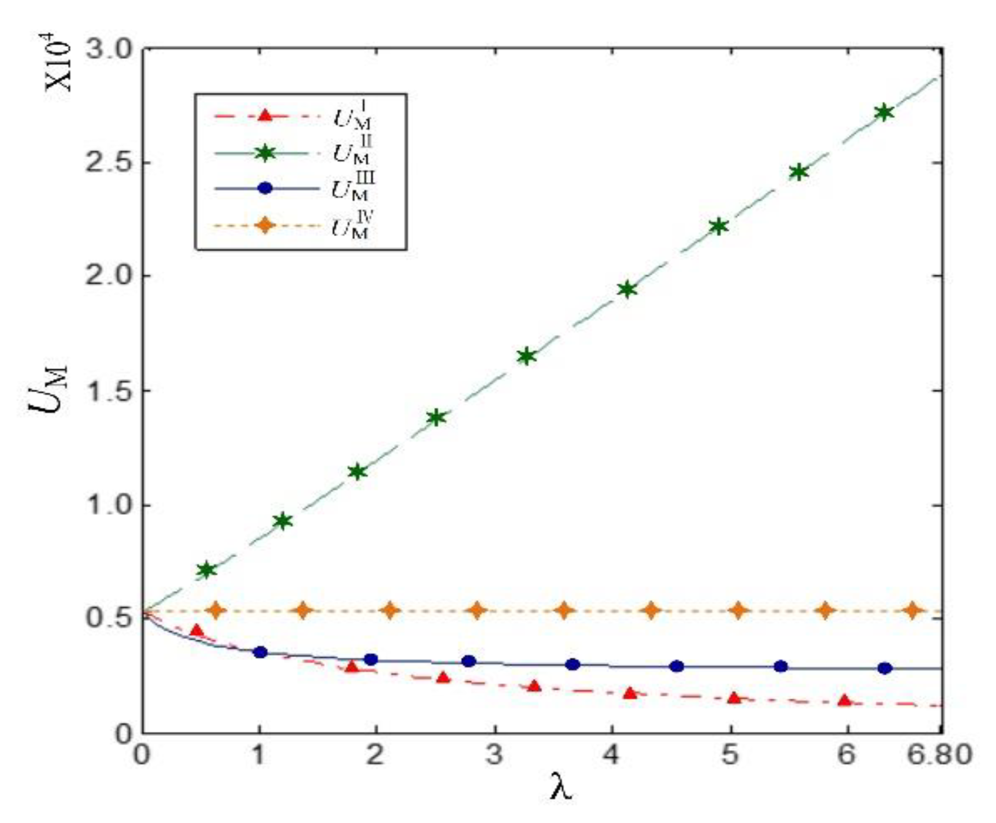
- Impacts of fairness concerns on RSC utility
Variance tendencies of channel members’ utilities and with the change of fairness concern coefficient are illuminated in Figure 2 and Figure 3.
Figure 2.
The manufacturer’s utilities in Scenarios I–IV.
Figure 3.
The retailer’s utilities in Scenarios I–IV.
From Figure 2 and Figure 3, we notice when one channel member is fairness concerned while the other is fair neutral (Scenarios II–III), utility of the fairness-concerned member improves with increased fairness concerns, while that of the fair-neutral member shows opposite trends. It indicates the rational degree of fairness concern could enhance personal utility. In addition, utilities of the manufacturer and the retailer are higher when both members are fair neutral (Scenario IV) than that when both are fairness concerned (Scenario I).
- 2.
- Impacts of fairness concerns on RSC performance and environmental benefit in a single period
Impacts of fairness concern coefficient on RSC performance in Scenarios I–IV are figured out in Figure 4. Considering the collection rate of EOL product as a measurement of environmental benefit, Figure 5 describes influences of on .
Figure 4.
RSC performance in Scenarios I–IV.
Figure 5.
Collection rate of the EOL product in Scenarios I–IV.
Observations of Figure 4 and Figure 5 show that RSC performance is the highest in Scenarios II, and is the closest to that in the centralized mode (Scenarios C). For the environmental benefit, it reaches the same and highest level in Scenarios III and IV, while suffers in Scenario I when both channel members are fairness concerned.
- 3.
- Evolutionary process and stable strategy of channel members’ fairness concerns
The evolvements of fairness concerns of the manufacturer and the retailer are proposed in following figure. The manufacturer has fairness concern at a probability of x, and holds a neutral attitude at a proportion of 1 − x. y and 1 − y show the retailer’s attitudes of fairness concerned and fair neutral respectively.
Figure 6a shows that when the initial value of fairness concern is , both the manufacturer and retailer select to be fairness concerned, the ESS expresses as (1,1). In Figure 6b, the value of increases and lies in the range of , then the retailer remains to be fairness concerned while the manufacturer alters to be fair neutral. If in Figure 6c, two possible strategies could be steady. That is, the manufacturer (retailer) being fairness concerned and the retailer (manufacturer) being fair neutral, would be the ESS. At this moment, the member pursuing long-term cooperation tends to be fair neutral firstly, at the expense of its own benefits.
Figure 6.
Evolutionary process of the manufacturer and the retailer.
7. Conclusions
7.1. Theoretic Results
Natural resources are being depleted at an alarming rate, also resulting in aggravated environmental deterioration. Remanufacturing that opens a new avenue for both economic growth and sustainable development, has been attached vital importance in both academic and pragmatic realms. In remanufacturing activities, the operational strategies as well as resulting utilities are considerably affected by fairness concerns of relevant firms. Taking comprehensive consideration of these realistic factors, this paper provides a game-theoretic analysis for a remanufacturing supply chain consisting of one leading manufacturer and a following retailer, with the inclusion of channel members’ fairness concerns. Influences of fairness preferences on RSC strategies and utilities are expounded, with the favorable scenarios in the short term for the system to achieve desired benefits figured out. In addition, the evolutionary process and stable strategy of fairness concerns are demonstrated, and the influencing element for the channel to reach a stable state is clarified. Main theoretic results that respond to research questions proposed in Section 1, are summarized as follows.
- For the impacts of fairness preferences on operational strategies and resulting utilities
First, Distinct fairness preferences exhibit diverse impacts on RSC strategies. The wholesale price determined by the manufacturer increases and decreases with the growth of its own and retailer’s fairness concern coefficients, respectively. The sales price and the collection rate are generally positively and negatively affected by channel members’ fairness concerns. In Scenario III, as a special case, the retailer’s fairness preference has no effect on the sales price and collection rate, thus merely affecting profit distribution between channel members, without changing profit and utility of the entire RSC.
As for the influences on RSC’s utilities in a single period, utility of the manufacturer (retailer) is mainly negatively impacted by the fairness concern coefficient of the retailer (manufacturer), while positively affected by that of itself. Specifically, utility of the whole RSC in Scenario II increases with the growth of manufacturer’s fairness concern, showing manufacturer’s leading role in the channel. Among these, Scenario I when both members are fairness concerned, stands out as the exception, that the manufacturer’s utility is uncertain with its continuous focus on fairness.
- 2.
- For the favorable scenarios to accomplish desired objectives in the short term
In a single decision period, it is not rational for all channel members to be fairness concerned in the RSC decision-makings. But fairness concerns are not necessarily detrimental for the progress of the RSC. A favorable scenario of channel members’ fairness concerns relies on the RSC’s preference for improved supply chain performance or enhanced environmental benefit. To say concretely, if the RSC values its operational effectiveness remarkably, then Scenarios II has an incomparable superiority than other scenarios. On the other hand, Scenarios III–IV with high collection rates of the EOL product, are sensible selections for the RSC pursuing for elevated environmental benefit.
- 3.
- For the evolutionary process and stability of fairness preferences in the long term
In the evolutionary game of fairness preferences between the manufacturer and the retailer, the proportion of being fairness concerned plays a pivotal role. If one member expresses a significant possibility to be fairness concerned, the other tends to be fair neutral.
The evolutionary stable state of RSC members’ fairness concerns is closely relevant to the initial state of their fairness preferences. If fairness concerns are not significant from the beginning, then both the manufacturer and retailer would evolve to be fairness concerned. Conversely, if the initial fairness concern is prominent, one member solely would choose to be fairness concerned.
7.2. Managerial Implications
This paper is conducted in the realms of remanufacturing of household appliance and electronic instrumentation, machine tools, vehicle and its components. The strategy makings in the RSC model are applicable to most remanufacturing systems where supply chain members present behavioral matters regarding fairness concern. To maintain sustainable operations, remanufacturing related firms including manufacturers, retailers, third-party remanufacturers/collectors and so on, tend to attach vital importance to all entities’ fairness preferences.
In the short term, when one firm, the manufacturer for instance, is observed to be fairness concerned in a great degree, the retailer should react to raise the sales price to avoid potential losses. Consequently, the manufacturer increases the wholesale price along with its utility. Although the retailer’s utility may be reduced due to decreased market demand, utility of the whole channel will be enhanced (results of Scenario II in the model).
However, to achieve RSC performance enhancement in the long run, firms are suggested to avoid being excessively fairness concerned. Also, it is unwise for all firms to be fairness concerned. In general, the situation in which only one member in the RSC being fairness concerned should be embraced. Firms should then reduce prices (involving wholesale price, sales price, collection/recycling price) of the products, thus expanding market demand and improving consumer welfare. Through such endeavors, the reutilizing and remanufacturing rate will also be increased, facilitating sustainable development of remanufacturing industry.
7.3. Limitations and Future Research
The game-theoretic model proposed in this paper investigate the role of fairness concern in remanufacturing related strategies and utilities, which have received increasing attention from both academic and pragmatic fields. We compare four scenarios in the RSC: decentralized model without fairness concern, the retailer is fairness concerned, the manufacturer is fairness concerned, both members are fairness concerned, which are in accordance with practical situation and so that can be applied extensively in relevant remanufacturing systems. Theoretic results are evident and traceable, providing significant implications. Therefore, we consider the current approach is proper and applicable. However, there is still room for further extensions and promotions for future research.
Firstly, we posit the fairness preference as public information that opens to all supply chain members, while the information channels of the manufacturer and the retailer are in reality independent, thus asymmetric information is thought to be included in future study. Secondly, the role of consumers in devising RSC strategies and government’s involvement via laws and regulations, which are absent in this paper, also worth future investigations. Last but not the least, we consider the approach from a comprehensive perspective, which applies to most remanufacturing systems regarding household appliance and electronic instrumentation, machine tools, and so on. Applications on specific sector like insurance in the automotive sector, or case studies of end of life vehicle, should be emphasized and worth studying.
Author Contributions
X.Z. wrote the paper; J.C. designed the analytical model. X.Z. and Y.Z. performed model calculations. J.L. contributed analyzation. All authors have read and agreed to the published version of the manuscript.
Funding
This research was funded by the National Natural Science Foundation of China, grant number 71874159, the National Natural Science Foundation of China, grant number 71601169, and the Natural Science Foundation of Zhejiang Province, China, grant number LY18G020020.
Institutional Review Board Statement
Not applicable.
Informed Consent Statement
Not applicable.
Conflicts of Interest
The authors declare no conflict of interest.
Appendix A. Proof of Proposition 1
According to backward induction method, we first solve the retailer’s decision-makings of sales price and collection rate. Taking partial derivatives of to and , we have their firs order optimal conditions as
Combining Equations (A1) and (A2), we have and expressed as
where , , , , .
The manufacturer’s decision-making of wholesale price of is solved in the following. Substituting Equations (A3) and (A4) into (P1), we obtain
where , .
Substituting Equation (A5) into Equations (A3) and (A4), sales price and collection rate can be calculated out as
Similarly, substituting Equations (A6) and (A7) into the manufacturer’s decision problem (P1), we have the manufacturer’s utility expressed by the transfer price b as
where , , , , , , , .
The first derivative of to b is
is proposed for further illustrations. When , then . If is satisfied, the maximum value of can be achieved. When , equilibrium solutions of sales price , wholesale price , collection rate , the manufacturer’s utility and the retailer’s utility can be solved as Proposition 1 presents.
The proof is completed.
The proof of Proposition 2 is similar to that of Proposition 1, so we omit it. However, it should be illustrated that from Table 3, we obtain the first order partial derivatives of the manufacturer’s utility to transfer price of unit EOL product, in respective scenarios are expressed as , , (expression of A is introduced and presented in Appendix A). Therefore, when is satisfied, the equilibrium value of manufacturer’s utility can be achieved in Scenarios II–IV.
Appendix B. Proof of Corollary 1
For the impacts of channel members’ fairness concerns on RSC strategies and utilities in Scenarios I–III, proof is given in three situations.
- Scenario I (Both the manufacturer and retailer are fairness concerned)
The first derivatives of sales price to channel members’ fairness concern coefficients and can be work out as , , such that and hold.
In the same way, we obtain the first derivatives of collection rate to and as , , and , .
The first derivatives of utilities of the manufacturer to and are calculated as , . when , is relevant to the relative value of and . If , then , and if . Whatever the comparative value of and , .
Similarly, we have relations of and fairness concern coefficients based on and as follows. holds under all circumstances. is relevant to the relative value of and . If , then . If , then . If , the positive or negative form of is uncertain.
According to when , , is uncertain. When , , . When , is uncertain while .
- 2.
- Scenario II (The manufacturer is fairness concerned and retailer is fair neutral)
The first derivatives of collection rate , wholesale price , sales price , the manufacturer’s utility , the retailer’s utility , the whole RSC’s utility to the manufacturer’s fairness concern coefficient are calculated as follows. , , , , , .
- 3.
- Scenario III (The manufacturer is fair neutral and retailer is fairness concerned)
The first derivatives of collection rate , wholesale price , sales price , the manufacturer’s utility , the retailer’s utility , and the whole RSC’s utility are as follows. , , , , , .
The proof is completed.
Appendix C. Proof of Proposition 3
- The sales price.
Since , , , sales prices under four scenarios meet the condition .
- 2.
- The wholesale price.
, , , , . Relation of wholesale prices under four scenario is .
- 3.
- The collection rate.
We have , , , therefore .
The proof is completed.
Appendix D. Proof of Propositions 4 and 5
, such that if , then . If , . Besides, , , , and always hold.
The proof is completed.
Appendix E. Proof of Proposition 6
We first analyze stable states of the manufacturer. Suppose , and combine Equation (13), we have following results. If , then holds in all situations, that is, all strategies of the manufacturer are stable. If , on the contrary, or would be an ESS to satisfy . In addition, always holds.
According to stability principle of differential equation and stability strategy of evolutionary game, and combine the results of , , we have following findings. When , , and when , . Therefore, is the ESS when , and is that when .
Similarly, the retailer’s stable state and ESS can be obtained. When , holds everywhere. When , is the ESS, while is the ESS when , where .
Above all, we have the five equilibrium points of the evolutionary game showing as (0,0), (0,1), (1,0), (1,1) and , where , .
The proof is completed.
Appendix F. Stability Analysis of Equilibrium Solutions
Based on the five equilibrium points of the evolutionary game showing as (0,0), (0,1), (1,0), (1,1) and , we further analyze their stable states along with the presuppositions.
- The equilibrium point (0,0)
The Jacobian Matrix is . Since , and , then and . The determinant and trace of the matrix , .
- 2.
- The equilibrium point (1,0)
The Jacobian Matrix is . when , therefore while depends on the certain value of . If , then , . If , then , . Besides, deduces . To sum up above results, we have characteristics of the equilibrium point (1,0) as shown in Table A1.
- 3.
- The equilibrium point (0,1)
The Jacobian Matrix is . Since , then . If , then and . If , then and . In addition, , such that can be obtained.
- 4.
- The equilibrium point (1,1)
The Jacobian Matrix is , and rely on the certain value of . , so if , then . If , then . To sum up above results, we have characteristics of the equilibrium point (1,1) as shown in Table A1.
- 5.
- The equilibrium point (x*, y*)
The Jacobian Matrix is , and , . and , therefore , .
Above all, the evolutionary stable strategy (ESS) of the RSC with fairness concerns can be achieved, and we have the following table conclude above results.
Table A1.
Stability investigations of equilibrium solutions.
Table A1.
Stability investigations of equilibrium solutions.
| Equilibrium Solutions | Conditions and Results | |||||
|---|---|---|---|---|---|---|
| det (J) | tr (J) | Results | ||||
| (0,0) | none | + | + | + | + | |
| (1,0) | 0 | 0 | 0 | 0 | Saddle point | |
| − | + | − | − | |||
| − | 0 | − | − | |||
| − | − | + | − | ESS | ||
| (0,1) | 0 | 0 | 0 | 0 | Saddle point | |
| + | − | − | − | |||
| 0 | − | − | − | |||
| − | − | + | − | ESS | ||
| (1,1) | 0 | 0 | 0 | 0 | Saddle point | |
| − | − | + | − | ESS | ||
| 0 | − | 0 | − | |||
| + | − | − | − | |||
| + | − | − | 0 | Saddle point | ||
| + | − | − | + | |||
| + | 0 | 0 | + | |||
| + | bbb+ | + | + | |||
| ) | none | 0 | 0 | − | 0 | Saddle point |
‘+’, ‘−’ respectively show positive and negative relations between parameters and variables.
References
- Jena, S.K.; Sarmah, S.P. Price and service coopetition under uncertain demand and condition of used items in a remanufacturing system. Int. J. Prod. Econ. 2016, 173, 1–21. [Google Scholar] [CrossRef]
- Nobrega, J.H.C.; Pio, P.G.C.; Fernandes, G.L.; Botelho, S.T.; Araujo, T.C.; Anholon, R.; Ordonea, R.E.C.; Rampasso, I.S.; Leal Filho, W.; Quelhas, O.L.G. Sustainability in manufacturing processes: Practices performed in mental forming, casting, heat treatment, welding and electrostatic painting. Int. J. Sustain. Dev. World Ecol. 2019, 26, 684–697. [Google Scholar] [CrossRef]
- Cheng, J.; Li, B.; Gong, B.; Cheng, M.; Xu, L. The optimal power structure of environmental protection responsibilities transfer in remanufacturing supply chain. J. Clean. Prod. 2017, 153, 558–569. [Google Scholar] [CrossRef]
- Perkins. You’re as Good as New with Remanufactured Parts. 2019. Available online: https://www.perkins.com/en_GB/products/sectors/agriculture/youre-as-good-as-new-with-remanufactured-parts.html (accessed on 13 June 2021).
- Liu, B.; Papier, F. Remanufacturing of Multi-Component Systems with Product Substitution. Eur. J. Oper. Res. 2021, in press. [Google Scholar] [CrossRef]
- Cao, J.; Zhang, X.; Hu, L.; Xu, J.; Zhao, Y.; Zhou, G.; Schnoor, J.L. EPR regulation and reverse supply chain strategy on re-manufacturing. Comput. Ind. Eng. 2018, 125, 279–297. [Google Scholar] [CrossRef]
- Cao, J.; Chen, X.; Zhang, X.; Gao, Y.; Zhang, X.; Zhao, Y.; Yang, X.; Xu, J.; Zhou, G.; Schnoor, J.L. Public awareness of reman-ufactured products in Yangtze River Delta of China: Present status, problems and recommendation. Int. J. Environ. Res. Public Health 2018, 15, 1199. [Google Scholar] [CrossRef] [Green Version]
- Chen, Y.; Chen, F. On the Competition between Two Modes of Product Recovery: Remanufacturing and Refurbishing. Prod. Oper. Manag. 2019, 28, 2983–3001. [Google Scholar] [CrossRef]
- Duberg, J.V.; Johansson, G.; Sundin, E.; Kurilova-Palisaitiene, J. Prerequisite factors for original equipment manufacturer remanufacturing. J. Clean. Prod. 2020, 270, 122309. [Google Scholar] [CrossRef]
- Zou, Z.-B.; Wang, J.-J.; Deng, G.-S.; Chen, H. Third-party remanufacturing mode selection: Outsourcing or authorization? Transp. Res. Part E Logist. Transp. Rev. 2016, 87, 1–19. [Google Scholar] [CrossRef]
- Yang, L.; Wang, G.; Ke, C. Remanufacturing and promotion in dual-channel supply chains under cap-and-trade regulation. J. Clean. Prod. 2018, 204, 939–957. [Google Scholar] [CrossRef]
- Mitra, S. Models to explore remanufacturing as a competitive strategy under duopoly. Omega 2016, 59, 215–227. [Google Scholar] [CrossRef]
- Bulmuş, S.C.; Zhu, S.X.; Teunter, R. Capacity and production decisions under a remanufacturing strategy. Int. J. Prod. Econ. 2013, 145, 359–370. [Google Scholar] [CrossRef]
- Ho, T.-H.; Su, X.; Wu, Y. Distributional and Peer-Induced Fairness in Supply Chain Contract Design. Prod. Oper. Manag. 2014, 23, 161–175. [Google Scholar] [CrossRef] [Green Version]
- Liu, G.; Yang, T.; Wei, Y.; Zhang, X. Decisions of Green Supply Chain under Fairness Concerns and Different Power Structures. Int. J. Enterp. Inf. Syst. 2018, 14, 28–53. [Google Scholar] [CrossRef] [Green Version]
- Cui, T.H.; Mallucci, P. Fairness and channel coordination. Manag. Sci. 2007, 53, 1303–1314. [Google Scholar]
- Li, Q.; Xiao, T.; Qiu, Y. Price and carbon emission reduction decisions and revenue-sharing contract considering fairness concerns. J. Clean. Prod. 2018, 190, 303–314. [Google Scholar] [CrossRef]
- Nie, P.; He, B.; Du, S. Supply chain operations considering fairness concerns with bargaining disagreement point. J. Manag. Sci. China 2017, 20, 97–107. (In Chinese) [Google Scholar]
- Scheer, L.K.; Kumar, N.; Jan-Benedict, E.M. Similar and divergent reactions to inequity in U.S. and Dutch interorganizational relationships. Acad. Manag. J. 2003, 46, 303–316. [Google Scholar]
- Times, J. Behind the Scenes of 24/7 Service: The Realities of ‘Owning’ a Japanese Convenience Store. Jpn. Times 2019. Available online: https://www.japantimes.co.jp/news/2019/05/27/national/behind-scenes-24-7-service-realities-owning-japanese-convenience-store/ (accessed on 1 September 2021).
- Yuan, X.; Zhang, X. Remanufacturers’ mixed recycling channel strategy considering fairness concerns. Control Eng. China 2020, in press. [Google Scholar]
- Maiti, T.; Giri, B.C. A closed loop supply chain under retail price and product quality dependent demand. J. Manuf. Syst. 2015, 37, 624–637. [Google Scholar] [CrossRef]
- Sun, H.; Zheng, H.; Sun, X.; Li, W. Customized Investment Decisions for New and Remanufactured Products Supply Chain Based on 3D Printing Technology. Sustainability 2022, 14, 2502. [Google Scholar] [CrossRef]
- Xia, X.; Zhang, C. The Impact of Authorized Remanufacturing on Sustainable Remanufacturing. Processes 2019, 7, 663. [Google Scholar] [CrossRef] [Green Version]
- Ji, G.; Huang, W. Effective implementation of WEEE take-back directive. J. Manag. Sci. China 2012, 15, 1–9. (In Chinese) [Google Scholar]
- Peralta, M.E.; Luna, P.; Soltero, V.M. Towards standards-based of circular economy: Knowledge available and sufficient for transition? Int. J. Sustain. Dev. World Ecol. 2020, 27, 369–386. [Google Scholar] [CrossRef]
- He, P.; He, Y.; Xu, H. Channel structure and pricing in a dual-channel closed-loop supply chain with government subsidy. Int. J. Prod. Econ. 2019, 213, 108–123. [Google Scholar] [CrossRef]
- Singhal, D.; Jena, S.K.; Aich, S.; Tripathy, S.; Kim, H.-C. Remanufacturing for Circular Economy: Understanding the Impact of Manufacturer’s Incentive under Price Competition. Sustainability 2021, 13, 11839. [Google Scholar] [CrossRef]
- Pazoki, M.; Zaccour, G. A mechanism to promote product recovery and environmental performance. Eur. J. Oper. Res. 2019, 274, 601–614. [Google Scholar] [CrossRef]
- Huang, Y.; Wang, Z. Demand disruptions, pricing and production decisions in a closed-loop supply chain with technology licensing. J. Clean. Prod. 2018, 191, 248–260. [Google Scholar] [CrossRef]
- Chen, X.; Wang, J.; Wang, F. Decision research for dual-channel closed-loop supply chain under the consumer’s preferences and government subsidies. Syst. Eng. Theory Pract. 2016, 36, 3111–3122. (In Chinese) [Google Scholar]
- Zhou, Y.; Xiong, Y.; Jin, M. Less is more: Consumer education in a closed-loop supply chain with remanufacturing. Omega 2021, 101, 102259. [Google Scholar] [CrossRef]
- Wang, Z.; Duan, Y.; Huo, J. Impact of Trade-in Remanufacturing Policy and Consumer Behavior on Remanufacturer Decisions. Sustainability 2020, 12, 5980. [Google Scholar] [CrossRef]
- Zhang, F.; Ma, J. Research on the complex features about a dual-channel supply chain with a fair caring retailer. Commun. Nonlinear Sci. Numer. Simul. 2016, 30, 151–167. [Google Scholar] [CrossRef]
- Zhang, T.; Wang, X. The impact of fairness concern on the three-party supply chain coordination. Ind. Mark. Manag. 2018, 73, 99–115. [Google Scholar] [CrossRef]
- Wang, Y.; Li, J. Research on dominant models of E-CLSC based on network sale and recycle considering fairness concerns. Chin. J. Manag. Sci. 2018, 26, 139–151. (In Chinese) [Google Scholar]
- Xiao, Q.; Chen, L.; Xie, M.; Wang, C. Optimal contract design in sustainable supply chain: Interactive impacts of fairness concern and overconfidence. J. Oper. Res. Soc. 2021, 72, 1505–1524. [Google Scholar] [CrossRef]
- Li, Q.-H.; Li, B. Dual-channel supply chain equilibrium problems regarding retail services and fairness concerns. Appl. Math. Model. 2016, 40, 7349–7367. [Google Scholar] [CrossRef]
- Liu, Z.; Li, B.; Gong, B.; Cheng, J. Product design decision and coordination of closed-loop supply chain considering reman-ufacturer’s fairness concern. Control Decis. 2016, 31, 1615–1622. (In Chinese) [Google Scholar]
- Wang, W.; Zhang, M.; Zhao, L.; Zhou, Z. Decision-making model of closed-loop supply chain based on third-party collector’s fairness concern. J. Syst. Eng. 2019, 34, 409–421. [Google Scholar]
- Zhang, L.; Zhou, H.; Liu, Y.; Lu, R. Optimal environmental quality and price with consumer environmental awareness and retailer’s fairness concerns in supply chain. J. Clean. Prod. 2019, 213, 1063–1079. [Google Scholar] [CrossRef]
- Nie, T.; Du, S. Dual-fairness supply chain with quantity discount contracts. Eur. J. Oper. Res. 2017, 258, 491–500. [Google Scholar] [CrossRef]
- Tang, J.; Li, B.; Liu, Z.; Gong, B.; Chen, Y. Decisions of remanufacturing cooperation mode and coordination in supply chain considering relative fairness concern and product design. Control Decis. 2018, 33, 2234–2242. [Google Scholar]
- Adhikari, A.; Bisi, A. Collaboration, bargaining, and fairness concern for a greed apparel supply chain: An emerging economy perspective. Transp. Res. Part E Logist. Transp. Rev. 2020, 135, 101863. [Google Scholar] [CrossRef]
- Yoshihara, R.; Matsubayashi, N. Channel coordination between manufacturers and competing retailers with fairness concerns. Eur. J. Oper. Res. 2020, 290, 546–555. [Google Scholar] [CrossRef]
- Gao, W.; Feng, Y. Dynamic evolution of CLSCR based on third-party collecting with double fairness concerns. Math. Pract. Theory 2020, 50, 10–21. [Google Scholar]
- Esenduran, G.; Kemahlıoğlu-Ziya, E.; Swaminathan, J.M. Take-Back Legislation: Consequences for Remanufacturing and Environment. Decis. Sci. 2016, 47, 219–256. [Google Scholar] [CrossRef]
- Xu, J.; Liu, N. Research on closed loop supply chain with reference price effect. J. Intell. Manuf. 2017, 28, 51–54. [Google Scholar] [CrossRef]
- Du, S.; Du, C.; Liang, L.; Liu, T. Supply chain contract and coordination considering fairness concerns. J. Manag. Sci. China 2010, 13, 41–48. [Google Scholar]
- Pan, K.; Cui, Z.; Xing, A.; Lu, Q. Impact of fairness concern on retailer-dominated supply chain. Comput. Ind. Eng. 2020, 139, 106209. [Google Scholar] [CrossRef]
- Chen, Z. Dominant Retailers and the Countervailing-Power Hypothesis. RAND J. Econ. 2003, 34, 612. [Google Scholar] [CrossRef]
- Xie, S. Economic Game Theory; Fudan University Press: Shanghai, China, 2014; pp. 104–136. [Google Scholar]
- Zhang, X.; Zhou, G.; Cao, J.; Wu, A. Evolving strategies of e-commerce and express delivery enterprises with public super-vision. Res. Transp. Econ. 2020, 5, 100810. [Google Scholar] [CrossRef]
- Yu, T.; Liu, C. The analysis of evolution game model and simulation between governments and the third-party in product quality regulation. Chin. J. Manag. Sci. 2016, 24, 90–96. [Google Scholar]
- Cao, J.; Zhao, Y.; Xu, J.; Wu, S. Dynamic optimization of closed-loop supply chain with retailer’s fairness concerns. Comput. Integr. Manuf. Syst. 2020, 26, 3142–3155. (In Chinese) [Google Scholar]
Publisher’s Note: MDPI stays neutral with regard to jurisdictional claims in published maps and institutional affiliations. |
© 2022 by the authors. Licensee MDPI, Basel, Switzerland. This article is an open access article distributed under the terms and conditions of the Creative Commons Attribution (CC BY) license (https://creativecommons.org/licenses/by/4.0/).





