Next Article in Journal
What Characterises an Effective Mindset Intervention in Enhancing Students’ Learning? A Systematic Literature Review
Previous Article in Journal
Probabilistic Stability Evaluation Based on Confidence Interval in Distribution Systems with Inverter-Based Distributed Generations
 
 
Font Type:
Arial Georgia Verdana
Font Size:
Aa Aa Aa
Line Spacing:
Column Width:
Background:
Article

Environmental Regulation, Roundabout Production, and Industrial Structure Transformation and Upgrading: Evidence from China

School of Economics and Management, Northwest University, Xi’an 710127, China
*
Author to whom correspondence should be addressed.
Sustainability 2022, 14(7), 3810; https://doi.org/10.3390/su14073810
Submission received: 25 February 2022 / Revised: 15 March 2022 / Accepted: 16 March 2022 / Published: 23 March 2022
(This article belongs to the Section Economic and Business Aspects of Sustainability)

Abstract

:
By dividing the production process into technical processes and procedural processes, this paper supplements the theoretical connotation of production roundaboutness, and analyzes and discusses the micro impact mechanisms of environmental regulation on industrial structure through production roundaboutness. Subsequently, based on the panel data of 31 provinces and cities in China from 2003 to 2017, a panel threshold model was adopted to empirically analyze the impact of environmental regulation, the synergy of environmental regulation, and roundabout production on the transformation and upgrading of industrial structures. The result shows there is a single threshold effect of environmental regulation on the upgrading and transformation of industrial structures based on the threshold variable of production roundaboutness. As well as the continuous increase in production roundaboutness, significant positive correlations between environmental regulation and the transformation and upgrading of industrial structures gradually vanish. However, the synergistic growth of environmental regulation and production roundaboutness is significantly and negatively correlated with industrial structure transformation and upgrade. Investment in social fixed assets has a positive incentive effect on industrial structure transformation and upgrade, while government expenditure, foreign trade, and opening-up have different degrees of inhibition on it. In order to speed up the transformation and upgrading of industrial structures under environmental and resource constraints, it is necessary to straighten out the relationship between environmental regulation and roundabout production, and to promote the scientific development of both.

1. Introduction

As the largest transition economy in the world, the question of how China finds a scientific development path amid the increasingly tightening constraints of resources and the environment—such as energy challenges, resource shortages, ecological degradation, and environmental pollution—in such a way as to change China’s economic growth mode, build a resource-saving and environment-friendly society, and avoid “growth stagnation” and the “Latin America trap”, is one that China must consider in its current and future economic development. Among these, environmental pollution, which is a worldwide problem constraining industrial development and economic growth, leaves national governments committed to promoting sustainable economic development no choice but to formulate a series of policy instruments commonly known as environment regulations [1,2,3,4]. Without exception, the rapid growth of China’s economy, driven by high energy consumption, has resulted in high pollution [5,6], with the attention of local governments sparked by mandatory targets of pollution reduction set by the central government [7].
In recent years, within the context of China’s economic growth entering the “new normal state” and the intensive release of environmental regulatory policies, environmental regulation (hereafter ER) and industrial structure transformation and upgrading (hereafter ISTU), which usually refers to a kind of effective solution to the complicated problem of resources and environment constraints in a transition economy [8], have attracted extensive attention [9,10,11]. Although the goal of ER is to reduce environmental pollution, in doing so it will impact industrial structures [12,13]. Furthermore, the optimization of industrial structures is an important way around the constraints of energy and resources [14,15]. That is, the problem of resources and environment constraints in a transition economy can be alleviated by ISTU prompted by ER. In existing theories, ER could impact on ISTU in various ways, where enterprises, such as decision-making entities, are generally regarded as a kind of “black box”. However, according to the roundabout production theory, firms and industries are not so much fixed entities, whose tasks are well defined, as they are varying and evolving portfolios of activities [16,17]. This leads to the question that, if the firms are no longer treated as “black boxes”, what is the role of China’s environmental policy in promoting ISTU through production roundaboutness (hereafter PR), which is determined by the firms? Does ER suppress or boost PR and then contribute to the ISTU of China? In the following section, the reason existing literature cannot answer these questions will be expounded in detail. The core problem or research gap is that the relationship between ER and PR has not been considered by scholars yet. Therefore, in response to these questions, this research, which is devoted to the relationship between ER, PR, and ISTU, would theoretically help China to break through the restriction of resources and the environment, and seek the high-quality development of its economy.
This paper contributes to the literature in three major ways. First, this study applies roundabout production theory to the scenario of ER and ISTU in a transition economy on the basis of existing literature. In doing so, it considers efficiency loss in the roundabout production, in which ER, PR, and ISTU are incorporated in an identical framework of analysis, expanding the boundaries of theoretical application and contributing to a more comprehensive understanding of the production cost effect and innovation compensation effect. Secondly, this study provides more proof regarding the positive effects of ER in transition economies. As most existing studies that have identified the role of ER in transition economies have also neglected the important role of the roundabout production method, knowledge regarding the industrial structure adjustment effect of ER with the introduction of PR remains lacking. This research differs from earlier literature in that it investigates the effects of ER on the structural dynamics of industry while considering the changes in the PR of society. Third, and different from earlier literature that regards the complex relationship between ER and ISTU as a simple linear relationship, a panel threshold model was deployed to depict the non-linear relationship between ER and its synergy with the degree of PR and ISTU, respectively, on the basis of the theoretical analysis.
The remainder of this paper is organized as follows: Section 2 briefly reviews the literature; Section 3 performs a mechanism analysis and develops several hypotheses; the methodology and empirical methods are presented in Section 4; Section 5 and Section 6 present the results and discussions, respectively; and Section 7 provides conclusions, related policy implications, and future research directions.

2. Literature Review

2.1. Environmental Regulation and Industrial Structure Transformation and Upgrading

Regarding the relationship between ER and ISTU, there are three representative views about the impact of ER on ISTU. First is the view of “production cost”, which means strict ER internalizes the negative externality of pollution into production cost; reduces production efficiency and profit; and affects an industrial structure through production scale adjustments, resources reallocations, and location decisions of enterprises [18,19,20]. Furthermore, some literature claims that ER increasing the cost of manufacturing firms has significant effects on the service industry, resulting in a change of the relative share of these industries [21,22,23]. For example, ER could put limitations on pollutant emissions by mandatory means, which include, but are not limited to, levying environmental taxes on industrial sectors. In order to avoid the additional tax of environmental pollution, enterprises should take the initiative to reduce the emission level of pollutants [4,24]. Second is the “Porter hypothesis” or the view of “innovation compensation”. That is, moderately strict and appropriate ER will stimulate enterprises to refine their production process, guide them to actively improve resource utilizations, and boost them to carry out technology innovations. It can also reduce or offset the environmental compliance costs of enterprises and produce innovation compensation effect, in such a way as to achieve Pareto improvement and industrial structure adjustment [25,26,27]. Third is the “pollution haven hypothesis”, which holds that in an open economy, in order to avoid regulations or reduce the costs of environmental compliance, international differences in environmental regulatory standards in trade and investment will promote the transnational transfer of polluting industries, resulting in adjustments and changes to national or regional industrial structures [28,29,30]. Overall, most previous studies have held that ER does have a positive effect on ISTU, and this process is always accompanied by industrial agglomeration and transfer.
Scholars have investigated the impact mechanism of ER and ISTU from many perspectives. Nevertheless, there are still some limitations. First, most previous studies regarding the impact of ER on ISTU are limited in micro perspectives, while no literature has analyzed and discussed the impact mechanism of ER on ISTU from the perspective of roundabout production. Research perspectives remained to be improved. Second, most of the existing research regarding the impact mechanism of ER on ISTU focuses on empirical analysis, and, rarely, incorporates ER, PR, and ISTU into a same analysis framework. The mechanism analysis needs to be further enhanced to strengthen the theoretical support. Third, the extant literature often ignores the heterogeneity of different ER tools, and fails to consider the relationship between ER and ISTU under different ER types. Due to its diversity, different types of ER play different roles in reality [31,32,33,34]. Fourth, on the basis of ordinary panel data estimations, most of the previous research conclusions express the complex relationships between ER and ISTU as a simple linear relationship. However, benefitting from the contribution of Hansen (1999) [35], a panel threshold model could be adopted to depict the non-linear effect of ER [3,36].

2.2. Production Roundaboutness

Based on Adam Smith’s thoughts on division of labor, the theory of roundabout production was first developed by Eugen von Böhm-Bawerk in 1889. According to this theory, the method of “manufacturing production tools first, then producing products” is more beneficial for improving labor productivity, while “capital is no more than the aggregate of intermediate products in each stage of the roundabout process” [37]. In other words, roundabout methods of production refer to those production processes in which intermediate products and/or services of capital goods are used [38]. Due to the superiority of present goods rather than final products in a roundabout production process, the higher productivity that comes from a more roundabout production process leads to a positive real rate of interest [39]. On top of this definition, Smith explored the methods of measuring the degree of PR, and proposed that there is a positive correlation between productivity and PR. Moreover, by developing Smith’s theory of division of labor, Young (1928) [40] proposed that there is an evolution mechanism of “self-strengthening” in the process of deepening the division of labor, where a set of complex production processes are transformed into a series of simpler ones, some of which are suitable for using machines. Moreover, further division of labor would take place with the adoption of more roundabout methods, until the limitation of the market extent. That is, the economies of roundabout methods are limited by the extent of the market. Under the condition of increasing returns to scale, the deepening of the division of labor and the increasing of PR will lead to a result of cost saving and technological progress. Thus, there is a self-evolving process of “economic progress” in economic societies, which was called “Young’s doctrine” by later scholars [41]. According to this doctrine, economic progress must be accompanied by an increase in PR, which means that social production processes take up more capital [42]. By using different measures of PR, some scholars subsequently tested the relationship between economic diversification and economic growth, and found that a more roundabout production structure comes with industrialization processes [43]. Andersen (1996) [44] further describes an industrial sector with a varying PR by proposing the concept of production trees, which reflects the emergence of increased PR in the long run. Therefore, from a perspective of roundabout production theory, industrial structures depend on the PR determined by the resident’s final consumption structures and present production technology conditions [16,17], while evolutions of industrial clusters stem from an increasing industrial PR [45].
Although limited research has demonstrated and verified the theoretical logic relationships between industrial PR and ISTU, which provide a solid theoretical basis for further research regarding whether ER can achieve ISTU by influencing PR, it is not clear still what the role that PR plays in the mechanism between ER and ISTU is. According to the roundabout production theory, at the medium level of industry, ER mainly promotes ISTU by influencing PR. However, at the micro level of enterprises, the extant theory regards production processes as “black boxes”, and has not clearly described how ER changes the PR of specific industries by influencing production processes or the business processes of enterprises. By dividing the production processes into technical processes and procedural processes, this paper focuses on the efficiency loss of production processes, supplements and enriches the theoretical connotation of PR at the micro level of enterprises, and makes it possible to describe the micro impact mechanism of ER on PR and then ISTU.

3. The Mechanism Analysis of Environmental Regulation, Production Roundaboutness and Industrial Structure Transformation and Upgrading

3.1. The Efficiency Loss in the Roundabout Production

Based on the concept of a production tree in the research of Andersen (1996) [44], this paper further proposes the efficiency loss comes from ER in the roundabout production processes. In order to analyze the micro impact mechanism of ER on ISTU, according to the basis and purpose of process designs, the production process of enterprises can be divided into technical processes and procedural processes, where technical processes refer to the shortest work tasks/steps that people must go through in order to attain a certain target output under present technical conditions; correspondingly, procedural processes refer to some additional work tasks/steps for humanized considerations, which always bring extra efficiency losses comparing the technical processes. In the scenario of this paper, ER is a typical procedural process that imposes additional costs on enterprises, causes efficiency losses, and barely has direct contributions to the technological improvement of production processes. On the one hand, the present condition of science and technology determines the technological processes in the production process, as well as the highest potential economic output efficiencies; on the other hand, after meeting certain material needs, people tend to increase the proportion of procedural processes in their production process for the sake of fairness, order, and comfort, which makes the actual output of economies lower than its potential maximum output. For convenience, the efficiency loss caused by the accumulation of procedural processes is called the “process accumulation effect”.

3.2. Production Roundaboutness Considering Efficiency Loss

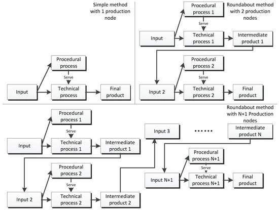
From the perspective of an enterprise production process, a roundabout production method refers to adding intermediate production tasks/steps before producing final products, as shown in Figure 1. Different from the existing literature, referring to the statement of Young (1928) [40], that “with the division of labor a group of complex processes is transformed in to a succession of simpler processes, some of which, at least, lend themselves to the use of machinery”, this study assumes that all production activities need only one production input to focus our attentions on the efficiency loss comes from ER. Viz., instead of nested hierarchies of tasks in Andersen (1996) [44]’s research, industrial productions can be abstracted as a kind of linear production chain includes many production nodes of intermediate products in a given production sequence determined by technologies, and one production node of final products. According to the roundabout production theory, with the development of technologies, the types of intermediate products, and the hierarchies of tasks in a roundabout, production tends to increase continuously [44], resulting in the emergence of externalities that are considered to be specialization through input diversification [43,46], so that the production efficiency of downstream intermediate products and final products can be improved. Therefore, the hierarchies of tasks (or production nodes of a linear production chain), procedural processes, and technical processes determine the PR within any specific enterprise and thus the actual efficiency of the whole economy. Given the output, the types of intermediate products and the hierarchies of a roundabout production gradually increase with the progress of science and technology, and the technical processes in each task of a roundabout production will also be shortened. However, under the “process accumulation effect”, procedural processes tend to be extended correspondingly to meet the diverse needs of people with the improvement of people’s material living standards. In this case, PR depends on the hierarchies of roundabout production and the combination of technical processes and procedural processes in all industries of a society. Whether it is the production of intermediate products or the production of final products, where there lies the combination of technical processes and procedural processes, they are all specific tasks/steps of enterprise productions. As long as production activities still remain in these steps, they can only be called “intermediate products” rather than final products. Therefore, the length of the linear production chain of all enterprises directly determines the proportion of intermediate products in total social products at a certain time point. That is, the PR of the whole society.

3.3. The Mechanism of Environmental Regulation on Industrial Structure through the Production Roundaboutness

Moreover, in order to explore the differences of different ER tools, scholars have tried to divide ER from different perspectives—e.g., Xing et al., (2016) [31], Ren et al., (2018) [32], and Wang et al., (2022) [33] divided ER into command-and-control ER, market-based (economic-incentive) ER, and voluntary-consciousness (voluntary-regulation) ER, and Liu et al., (2018) [34] divided ER in China into legal ER, economical ER, and supervised ER. Although some scholars have put forward the concept of voluntary-consciousness, which is mainly measured by the number of letters and complaints; in essence, it mainly plays a role through other ER tools in China [47]. Therefore, from the perspective of roundabout production, referring to the classification methods of Xing et al., (2016) [31], Ren et al., (2018) [32]., and Wang et al., (2022) [33], this paper divides ER into command-and-control and market-based ER, where the command-and-control ER refers to the laws, regulations, and policies on environmental protection formulated by government departments or environmental protection agencies to reduce environmental pollutions by increasing enterprise production costs; market-based ER means that government departments use market-oriented means, such as pollution charges, pollution taxes, pollution subsidies, and emission trading to reduce environmental pollution by stimulating enterprises’ technological innovations. Although ER tools are divided into several types by scholars in theoretical researches, they both work at the same time in reality.
According to existing theories, industrial structures depend on PR at an industry level [16,17,40,44,45], and ER promotes ISTU significantly [48,49,50,51,52]. Thus, this function can only become effective through PR under the theory of roundabout production. However, at the micro level, there is no clear explanation in extant literature regarding how ER affects PR and then promotes ISTU. This paper divides the production process into technical processes and procedural processes, and gives new theoretical connotations to the production roundaboutness of the enterprise production level: in the short term, command-and-control ER mainly imposes the extra production cost of enterprises under a given output by extending procedural processes at a micro enterprise level [31,32,33], such as establishing green production systems, allocating full-time pollution supervisions and management personnel, introducing pollution monitoring equipment, and thus affects the PR of a specific industry at an industrial level, which is essentially the view of “production cost” mentioned previously; in the long term, market-based ER stimulates enterprises to carry out technological innovations through the innovation compensation effect [31,32,33]. On the one hand, more intermediate products are produced by increasing the production nodes of roundabout methods to improve the production efficiency of final products; on the other hand, the production efficiency of all products can be improved by shortening the technical processes of each of the production nodes of roundabout production processes, thus the PR of specific industries could be changed. Obviously, this is consistent with the connotation of the “Porter Hypothesis”. Hence, the micro impact mechanism of ER on ISTU based on the roundabout production theory can be summarized as the structure shown in Figure 2. In the process of ER, the PR of a specific industry depends on the number of roundabout production nodes of each enterprise in the industry and the specific combination of technical processes and procedural processes in each of the nodes of roundabout production, while the PR of the whole society depends on that of all industries.
According to the previous analysis, with the improvement of people’s material living standards, the extending and accumulated procedural processes tend to reduce the actual efficiencies of social economies. Viz., there is a “process accumulation effect” in social productions. In addition, “Young’s doctrine” gives the conclusion that economic progresses must be accompanied by increases in the degree of PR [41]. Therefore, with the continuous development of the economy and the deepening of division of labor, the degree of PR at an industrial level will continue to improve [40], and the procedural processes at all nodes of roundabout production will continue to accumulate at a micro level. Intuitively, the efficiency losses caused by the accumulation of procedural processes of a roundabout production at all nodes would increase geometrically and offset the efficiency growths brought about by technological progress, which includes the increase in roundabout production nodes and the decrease of technical processes at each node. In short, from the perspective of roundabout production, the positive impact of ER on ISTU will become effective through the continuous improvement of social PR. However, with the increase in PR to a certain extent, the positive impact will be offset by the continuous increase in the “process accumulation effect” at all nodes of a roundabout production process. Accordingly, the following hypotheses are proposed:
Hypothesis 1 (H1).
ER will have a positive effect on ISTU when the degree of PR is under a certain standard.
Hypothesis 2 (H2).
The positive effect of ER on ISTU will be weakened as the degree of PR has increased up to a certain standard.
As the increase in PR is inevitable in economic progress [40,41,42,43,44], the synergistic effect of ER and PR, which implies the existence of “process accumulation effect”, will eventually hinder ISTU. This leads to the following hypothesis:
Hypothesis 3 (H3).
The synergistic effect of ER and PR will place a hindrance effect on ISTU along with the increase in PR.

4. Methodology

4.1. Analysis Model

According to previous analyses and hypotheses, the relationship between ER and ISTU is nonlinear. Therefore, the ordinary linear model is difficult to deal with and to test the nonlinear relationship between them. To test whether there is a nonlinear relationship between ER and ISTU under different PR intensities, a panel threshold model proposed by Hansen (1999) [35] was employed for estimation, with ER as the core explanatory variable, ISTU as the dependent variable, and PR as the threshold variable, which was able to avoid estimation errors due to endogeneity [3,36,53], in such a way as to construct the piecewise function to analyze the impact of ER on ISTU. The threshold model can be written as follows:
Model 1:
I N D i t = μ i + β 1 ln e n v i t · I p r o i t τ 1 + β 2 ln e n v i t · I τ 1 p r o i t τ 2 + + β n 2 ln e n v i t · I p r o i t τ n + α X i t + ε i t
In model 1, I N D i t , e n v i t , and p r o i t denote ISTU, ER, and PR of city i in year t, respectively; X i t is a series of control variables, including social needs ( s o c i t ), government regulation ( g o v i t ), foreign trade ( t r a i t ), and opening-up ( o p e i t ); α , β i are parameters to be estimated (i = 1, 2, …, n), and denote the impact coefficients of ER on ISTU under different intensity of PRs, respectively; and I · is an indicative function, and when the formula in parentheses holds, its value is 1, otherwise, its value is 0. τ i is the i th threshold value to be estimated (i = 1, 2, …, n), and denotes the threshold of PR. μ i and ε i t are individual fixed effect and error term assuming that it obeys normal distribution with a variance of σ 2 and mean value of 0, respectively.
In addition, in order to study the modulation effect of ER, an interaction term between ER and PR is added. Thus, the following model can be obtained:
Model 2:
I N D i t = μ i + β 1 ln e n v i t · p r o i t · I p r o i t τ 1 + β 2 ln e n v i t · p r o i t · I τ 1 p r o i t τ 2 + β n 2 ln e n v i t · p r o i t · I p r o i t τ n + α X i t + ε i t
where ln e n v i t · p r o i t is the interaction term that represents the synergistic growth of ER and PR of city i in year t, and the other variables are the same as above.

4.2. Variables

Table 1 shows all of the variables used in this study, which are selected by referring to the relevant literature.

4.2.1. Dependent Variables

Industrial structure transformation and upgrading. At present, there are various methods to measure ISTU. However, in view of the fact that an important feature of ISTU is a service-oriented economic structure, and the growth rate of the tertiary industry is faster than that of the secondary industry, the ratio of the output value of the tertiary industry to that of the secondary industry could be used in measuring ISTU, whereas the index could reflect the service tendency of economic structures [49,54]. If the index rises, it indicates the transformation and upgrade of industrial structures. Consistent with prior research, the ratio of the output value of the tertiary industry to the output value of the secondary industry is used as the measure of ISTU.

4.2.2. Independent Variables

Environmental regulation. As for the measurement index of ER, academia has not yet reached a unified view. Based on prior studies [55,56] and the consideration of data integrity and accessibility, the environmental pollution treatment investment of the Chinese government is used as a measure of ER.
Production roundaboutness. According to the theory of roundabout production, the increase in the degree of PR is an inevitable result of the deepening of the social division of labor, which shows the distribution of social resources between the production of intermediate products and that of final consumption products. Early research start from the viewpoint that capital is an aggregate of intermediate products in each stage of roundabout processes, and hold that a production process that is more roundabout is no more than that with more capital [42]. Comparatively, most of recent studies are based on the view that total social products can be divided into intermediate products and final products, and have thus proposed that to use the total value of intermediate products and services to represent the degree of PR is reasonable [43]. In view of the research of Ortiz (1993) [43], which used the ratio of intermediate consumption to gross output for the manufacturing sector to measure PR, the ratio of the difference between GDP and final consumption expenditure to GDP is used in this study to measure the degree of PR, representing the proportion of intermediate products of the whole social production process in the total social products.

4.2.3. Control Variables

ISTU is not only affected by ER and PR, but also by social needs, government regulations, foreign trades, opening-up, and other factors. Accordingly, following previous literature [31,32,33,34], several variables that might affect ISTU are controlled to alleviate the problem of bias in the regression results due to omitted variables in the model, including social needs (measured as the ratio of investment in social fixed assets to GDP), government regulation (measured as the ratio of government expenditure to GDP), foreign trade (measured as the ratio of import and export to GDP), and opening-up (measured as the ratio of foreign direct investment to GDP).

4.3. Data

Since this paper is devoted to exploring the ISTU mechanism of ER in the whole society, and more samples could generally bring more robust econometric results [35,57,58,59,60], the panel data of 31 provinces, municipalities, and autonomous regions in China from 2003 to 2017 (in view of the completeness and availability of the data, excluding Hong Kong, Macao and Taiwan) are used for empirical analysis, which are all from China Statistical Yearbook, China Environmental Statistical Yearbook, China Science and Technology Statistical Yearbook, China Urban Statistical Yearbook, New China 60 Years Statistical Data Collection and National Bureau of Statistics. The missing data were supplemented by an interpolation method, and the descriptive statistics of each variable, which are all annual variables, used in this study are shown in Table 2. Furthermore, a line graph to visualize the evolution of variables over the period selected is shown in Figure 3.

5. Empirical Results

5.1. Threshold Effect Test

The primary purpose of this study is to explain and examine the specific effect of ER. Based on the above hypotheses, threshold effect regression, which is seldom used in environmental studies [3], is adopted as the primary data analysis instrument, since it is an ideal method that overcomes the error of subjectively setting the structure mutation point by minimizing the sum of squares of residuals and testing the significance of the threshold value [57,59,60]. Therefore, threshold values, F-test statistics, and critical values of 1%, 5%, and 10% for the previous analysis models are given in Table 3, which presents the results for the bootstrap approximation of the threshold effect test [58].
According to Table 3, under the condition of PR as a threshold variable, the single threshold effect of model 1 is significant at a 1% significance level, p = 0.002, but its double and triple threshold effects are not significant, at p = 0.292 and 0.624, respectively; the single threshold effect of model 2 is significant at the 10% significance level, at p = 0.054. Similarly, the double and triple threshold effects of model 2 are not significant, at p = 0.270 and 0.434, respectively. The above test results show that there is a significant non-linear relationship between ER and its synergy with the degree of PR and ISTU, respectively, and the single threshold model can effectively depict these relationships. The threshold values of the two single threshold models are 0.4951 and 0.4983, respectively, which could split the degree of PR into two intervals, and makes it possible to discuss the impacts of ER on ISTU in two conditions.

5.2. Threshold Model Regression

Table 4 presents the estimation results for the single threshold model regression.
According to Table 4, when the degree of PR is in a different interval, either considering ER only or the synergy of ER and PR instead, its effect on ISTU presents a very significant nonlinear characteristic. Specifically, in model 1, when only ER is taken as the core explanatory variable, PR would cause the threshold variable to split PR into two asymmetric intervals with one threshold value (0.4951): a low-level PR interval (below 0.4951) and a high-level PR interval (above 0.4951). The results show that there is no significant correlation between ER and ISTU with the high-level PR interval, while a positive correlation can be found in the low-level interval at a 1% significance level with a coefficient of 0.0705, which means that with the other variables remaining unchanged, a 1% increase in ER intensity will lead to a 7.05% optimization in industrial structure for China in the low-level PR interval. In other words, when the proportion of social intermediate products in the total social products is less than 49.51%, the industrial structure will be optimized by 7.05% as the intensity of ER increases by 1%. Hence, ER does have a positive effect on ISTU when the degree of PR is under a certain standard; hypothesis 1 is thus compatible with the empirical results. However, when the degree of PR crossed 0.4951 and reached the second interval, the effect of ER in promoting ISTU would be almost weakened by half to 0.0298, and did not pass the significance test. The result means that when the degree of PR is at a high level, as the proportion of intermediate products in the total social products is higher than 49.51%, the effect of ER on promoting the ISTU is so weak that it is not statistically significant. Overall, along with the growth of the degree of PR, ISTU first rises and then appears to have no significant correlation with ER. If the current trend continues, deterioration in ISTU will be expected. That is, the positive effect of ER on ISTU will be weakened as the degree of PR has increased up to a certain standard. Therefore, hypothesis 1 and hypothesis 2 are both supported by the empirical data.
In model 2, with the interaction term between ER and PR as the core explanatory variable, two intervals were split by the threshold value of 0.4983. When PR is lower than 0.4983 and remains in the first interval, the regression coefficient of the interaction term is −0.0015, which failed to pass the significant test, implying a faint and negligible hindrance to ISTU. However, when PR crossed 0.4983 and reached the second interval, the interaction term would have a negative effect on ISTU at the 1% significance level with a coefficient of −0.013, indicating that a 1% increase both in ER and PR deteriorates the industrial structure by 1.3%. That is, as the degree of PR increases to a higher level, the synergistic effect of ER and PR will further hinder ISTU, and this kind of effect would be more and more significant with the continuous improvement of PR. In other words, the synergistic effect of ER and PR will place a hindrance effect on ISTU along with the increase in PR, which validates hypothesis 3 of this study.
From the regression results of the control variables, there are positive relationships between social needs and ISTU in model 1 and model 2 with significance level of 5% and 1%, respectively, while the coefficients of government regulations, foreign trades, and opening-up are all negative. Among them, government regulations showed a negative association with ISTU at the 1% significance level in model 1, while becoming not significant at all in model 2; the regression coefficients of remaining control variables are all significant at a 1% level.

6. Discussion

As the empirical results show, from 2003 to 2017, the impact of ER and PR on ISTU presents a nonlinear characteristic of a single threshold effect based on the threshold variable of PR, and shows a gradually weakening trend with the continuous improvement of PR on the whole. Empirical results also show that there is no significant relationship at the high-level PR interval, while ER has a strong and significant positive effect on ISTU at the low-level interval instead. A possible explanation for this observation is that, when the degree of PR is at a low level, which means the enterprises in a specific industry seldom use the roundabout method of production, in such a way as to the overall technical level of the industry is remained low, the positive innovation compensation effect brought by ER is far greater than that of the negative production cost effect and process accumulation effect. In other words, under the case of a low degree of PR, ER mainly increases the production nodes of intermediate products by promoting enterprises to carry out imitation innovations and secondary introduction innovations, through which this kind of roundabout production mode greatly improves the production efficiency of enterprises. Compared with the increase in production cost and accumulation of the procedural process brought by ER at the same emission level of pollution, enterprises that choose a roundabout production method would make more profit. However, with the continuous improvement of PR under the pressure of ER, enterprises are gradually facing the pressure of independent innovations to shorten the technical processes under the established production nodes of roundabout methods. At the same time, they have to increase the number of full-time pollution supervisions and management personnel, introduce pollution monitoring equipment, and improve the quality of production to adapt to the higher intensity of ER, implying, however, the decline of positive effect and the rise of negative effect brought by ER, and finally leading to the reality that the industrial upgrading effect of ER is decreasing with the continuous improvement of PR, notwithstanding being accompanied by the development and extending of procedural processes, such as pollution assessment businesses, which are not directly related to the production of final products. This finding is compatible to the work of Chen et al., (2019) [48], Du et al., (2021) [49], and Qin et al., (2022) [52], where ER has insignificant impacts on ISTU when the industrial structure optimization levels (or economic development levels) are low, and will significantly promote ISTU when the levels tend to be high. However, the conceptual difference that PR is not equal to industrial structure optimization, as well as economic development levels, must be paid attention here, knowing that PR is denoted by the proportion of the intermediate products in the total social products behind, which is the leading industries and its manufacturing techniques [37,38,42,43,44], while the industrial structure is always represented by the ratio of the added value of the tertiary industry to that of the secondary industry [14,15,49,54,61]. Hence, if the dominant industries in all regions are the same to a considerable degree, a region with low economic development levels will always possess a low degree of PR. To this aspect, previous literature that has focused more on the consistence of PR and ISTU has always neglected the difference between them [40,41,42,43,44].
Moreover, considering the simultaneously coordinated growth of ER and PR under the condition of a high-level degree of PR, this kind of growth would pose a strong and significant hindrance on ISTU. Compared with the previous case of considering ER alone, the empirical result shows that the industrial upgrading effect of ER is not only weakened and restrained, but also lower than the negative process accumulation effect purely caused by the increase in PR. These results are consistent with the work of Song et al., (2021) [50], Yu et al., (2021) [51], and Shao et al., (2021) [62], where ER has a more substantial role in boosting ISTU in the eastern regions of China than that of central and western regions. Since market-based ER has a positive impact on ISTU while command-and-control ER has no significant impact in consideration of the regional heterogeneity of eastern China, market-based ER is more advisable than commander-and-control ER [31,32,33,34]. In previous work, it was found that eastern regions of China are always associated with a higher level of industrial structure optimization [48,49,52]. Nevertheless, given the difference between PR and industrial structure and the diversity of dominant industries among the eastern regions of China, regions with a better industrial structure do not always have a higher degree of PR, and vice versa. Therefore, when the degree of PR reaches a high interval, the mutual growth of ER and PR will start to hinder ISTU, albeit ER is an incentive to the ISTU in the regions that are of a better industrial structure. Thus, the difference in econometric results between this study and the existing relevant literature is understandable. With regard to the control variables, the regression coefficient of investment in social fixed assets is positive, which is consistent with the findings of Wang et al., (2020) [63], who showed that fixed-asset investment forms contemporaneous demand and capital stock to affect the industrial structure, and has contemporaneous and hysteresis relationships with the industrial structure, indicating that the current investment structure in China is relatively reasonable and can effectively promote ISTU and economic growth. The negative effect of government regulation on ISTU implies that the structure of local government expenditure needs to be further optimized to improve the degree of regional PR and to promote the local ISTU. Similarly, the study of Gu et al., (2021) [54] argued that the overall efficiency of government regulation in promoting ISTU shows a downward trend, which may be due to the unbalanced development of the green financial system, information asymmetry, and the absence of enterprises from regulation. The negative relationship between foreign trade and ISTU may be due to the fact that the commodities in foreign trades are mainly industrial products rather than service products, leading to the result that the increase in foreign trades hinders the process of ISTU measured approximately by the ratio of service products value to industrial products value [64]. The hindrance effect of foreign direct investments on ISTU shows the blindness of local governments has remained in the introduction of foreign investments, resulting in the carbon lock-in phenomena in China’s manufacturing industry and the excessive investment difference between the east, the middle, and the west of China, thus inhibiting the technological innovations of enterprises and the overall ISTU [65].
Overall, under the framework of roundabout production theory, ER impacts ISTU through the mediating effect of PR, which means that when the degree of PR is relatively low, ER would boost PR and thereby ISTU, in which the technical process, procedural process, and production nodes of the specific manufacturing techniques selected by the dominant industry enterprises would be adjusted accordingly to pursue lower production cost, no matter which kind of ER brings this adjustment, and this is the case described in hypothesis 1. However, this trend will be altered when the degree of PR has crossed a tipping point and been relatively high, which denotes the production process of firms are too long to be modified at will. At this phase, a number of production nodes associated with high output efficiency cannot be cut easily to accelerate the output, and enterprises can only innovate from the existing production process to increase efficiency to counter the external cost of ER. Therefore, market-based ER is more suitable to shorten the technique process and improve the output, although a considerable part of the benefits are offset by the cost of innovation and ER. Hypothesis 2 predicts the low efficiency of ER in this situation. Considering that prior studies argued the point that the increase in PR is inevitable in the economic progress [40,41,42,43,44], it is necessary to explore the synergetic growth of ER and PR, which implies the consideration of “process accumulation effect” in the form of hypothesis 3. With the continuous growth of the economy, the humanized demand for work will be inevitably reflected in the production process [37,38], which means a part of social resources will be used for consumption rather than reproduction, and will be accompanied by the reduction of actual out efficiency at the enterprises level. Apparently, this information has been covered by hypothesis 3. Thus, Chinese sustainable economy could be approached by choosing different ER strategies according to different PR conditions, and this kind of view has not appeared in other existing literature.

7. Conclusions, Implications, and Future Research Directions

7.1. General Conclusions

Based on the mechanism analysis of ER, PR, and ISTU, panel threshold models were deployed to examine the non-linear effects of ER on ISTU in China, spanning the period from 2003 to 2017. Descriptive statistics and correlational analyses of the variable indicate that China’s ER plays an important role in promoting ISTU through PR. With the effects of production cost, innovation compensation, and process accumulation, ER could affect PR accordingly. The following conclusions can be briefly made here. First, there is a single threshold effect of ER on ISTU based on the threshold variable of PR. Second, significant positive correlations between ER and ISTU gradually vanish with the continuous increase in PR. Third, the synergistic growth of ER and PR would be significantly and negatively correlated with ISTU, along with the continuous increase in PR. Fourth, investment in social fixed assets has a positive incentive effect on ISTU, while government expenditure, foreign trade, and FDI have different degrees of inhibition on it.

7.2. Policy Implications

On the basis of the findings above, the following policy suggestions could be put forward. First, according to the micro impact mechanisms of ER on ISTU through PR revealed in the foregoing analysis, the regional differentiation of ER policies based on PR is needed to achieve ISTU rationally. Specifically, the intensity of ER should be strengthened to give full play to the industrial upgrading effect of ER in industries or regions with low-level PR, while market-based ER tools should be used as far as possible to maximize the innovation compensation effect of ER where PR is at a high-level, knowing that the production cost effect and process accumulation effect brought by command-and-control ER should be avoided. Second, relevant policies should be further improved to enhance the technological innovation ability of enterprises and attract scientific and technological talents through various forms, in such a way as to cope with the process accumulation effect in the roundabout production process with excellent independent R&D and production capacity. Third, preferential policies should be implemented according to the local situation. For provinces with low-level PR, FDI projects shall be fully evaluated with priority given to the introduction and utilization of green high-tech projects, in order to strengthen the technology absorption capacity of enterprises and narrow the gap of the industrial structure among regions of China; comparatively, in provinces and regions with high-level PR, more attention should be paid to the development of an “endogenous” economy, in such a way as to avoid aggravating the obstacles in local ISTU due to the blind introduction of a backward production capacity. Lastly, optimization of government expenditure is needed to give further play to the basic role of market mechanisms instead of government interventions, reduce the accumulation of procedural process externally imposed on enterprises, and promote the rationalization and advanced development of industrial structures scientifically.

7.3. Limitations and Future Research Directions

As an exploratory study, the certain limitations remain, which might point out the possible directions for future research. First, the research of this article is in the context of China possessing unique institutional characteristics. To verify the generalizability of the propositions, follow-up research is encouraged to use different samples of other transition economies. Second, in view of the integrity and accessibility of data, this study tends to draw more robust conclusions over a longer time span, thus the environmental pollution treatment investment of the Chinese government is utilized whereas the classification of ER stops in the theoretical analysis. However, valuable outcomes could be expected if different categories of ER were examined in an empirical analysis. Third, misleading estimates might be generated due to the panel threshold model with its inability in cross-sectional independence and slope homogeneity [3]. Thus, more advanced methods are needed for further research. Additionally, the spillover effect of ER in the interregional location choice of manufacturing firms appears to be a new focus in recent studies [61,66,67]. Nevertheless, in this respect, the latest studies have mainly focused on the “Pollution Haven Hypothesis” for extensive and in-depth discussions [68,69,70], while no study has analyzed and discussed the impact mechanism of ER on regional industrial agglomeration from a perspective of roundabout production so far, calling for further efforts.

Author Contributions

Conceptualization, H.W.; methodology, H.W.; software, H.W.; validation, H.W.; formal analysis, H.W.; investigation, H.W.; resources, H.W.; data curation, H.W.; writing—original draft preparation, H.W.; writing—review and editing, H.W.; visualization, H.W.; supervision, H.W.; project administration, H.W.; funding acquisition, H.W. and H.Y. All authors have read and agreed to the published version of the manuscript.

Funding

This research was funded by the Ministry of Education of the People’s Republic of China, grant number 15JJD790026.

Institutional Review Board Statement

Not applicable.

Informed Consent Statement

Not applicable.

Data Availability Statement

The datasets used and/or analyzed during the current study are available from the corresponding author on reasonable request.

Conflicts of Interest

The authors declare no conflict of interest. The funders had no role in the design of the study; in the collection, analyses, or interpretation of data; in the writing of the manuscript, or in the decision to publish the results.

References

  1. Wang, Y.; Shen, N. Environmental regulation and environmental productivity: The case of China. Renew. Sustain. Energy Rev. 2016, 62, 758–766. [Google Scholar] [CrossRef]
  2. Schreck, M.; Wagner, J. Incentivizing secondary raw material markets for sustainable waste management. Waste Manag. 2017, 67, 354–359. [Google Scholar] [CrossRef] [PubMed]
  3. Ouyang, X.; Shao, Q.; Zhu, X.; He, Q.; Xiang, C.; Wei, G. Environmental regulation, economic growth and air pollution: Panel threshold analysis for OECD countries. Sci. Total Environ. 2019, 657, 234–241. [Google Scholar] [CrossRef] [PubMed]
  4. Zhang, J.; Ouyang, Y.; Ballesteros-Pérez, P.; Li, H.; Philbin, S.P.; Li, Z.; Skitmore, M. Understanding the impact of environmental regulations on green technology innovation efficiency in the construction industry. Sustain. Cities Soc. 2020, 65, 102647. [Google Scholar] [CrossRef]
  5. Zhu, L.; Hao, Y.; Lu, Z.-N.; Wu, H.; Ran, Q. Do economic activities cause air pollution? Evidence from China’s major cities. Sustain. Cities Soc. 2019, 49, 101593. [Google Scholar] [CrossRef]
  6. Wu, H.; Hao, Y.; Ren, S. How do environmental regulation and environmental decentralization affect green total factor energy efficiency: Evidence from China. Energy Econ. 2020, 91, 104880. [Google Scholar] [CrossRef]
  7. Cheng, J.; Dai, S.; Ye, X. Spatiotemporal heterogeneity of industrial pollution in China. China Econ. Rev. 2016, 40, 179–191. [Google Scholar] [CrossRef]
  8. Wang, Y.; Sun, X.; Guo, X. Environmental regulation and green productivity growth: Empirical evidence on the Porter Hypothesis from OECD industrial sectors. Energy Policy 2019, 132, 611–619. [Google Scholar] [CrossRef]
  9. Aravossis, K.G.; Kapsalis, V.C.; Kyriakopoulos, G.L.; Xouleis, T.G. Development of a Holistic Assessment Framework for Industrial Organizations. Sustainability 2019, 11, 3946. [Google Scholar] [CrossRef] [Green Version]
  10. Anagnostopoulos, T.; Kyriakopoulos, G.L.; Ntanos, S.; Gkika, E.; Asonitou, S. Intelligent Predictive Analytics for Sustainable Business Investment in Renewable Energy Sources. Sustainability 2020, 12, 2817. [Google Scholar] [CrossRef] [Green Version]
  11. Yu, X.; Ma, S.; Cheng, K.; Kyriakopoulos, G.L. An Evaluation System for Sustainable Urban Space Development Based in Green Urbanism Principles—A Case Study Based on the Qin-Ba Mountain Area in China. Sustainability 2020, 12, 5703. [Google Scholar] [CrossRef]
  12. Burton, D.M.; Gomez, I.A.; Love, H.A. Environmental Regulation Cost and Industry Structure Changes. Land Econ. 2011, 87, 545–557. [Google Scholar] [CrossRef]
  13. Chong, Z.; Qin, C.; Ye, X. Environmental Regulation, Economic Network and Sustainable Growth of Urban Agglomerations in China. Sustainability 2016, 8, 467. [Google Scholar] [CrossRef] [Green Version]
  14. Liu, Y.; Bian, J.; Li, X.; Liu, S.; Lageson, D.; Yin, Y. The optimization of regional industrial structure under the water-energy constraint: A case study on Hebei Province in China. Energy Policy 2020, 143, 111558. [Google Scholar] [CrossRef]
  15. Sun, W.; Li, W.; Tang, Z.; Fan, J. Industrial structure optimization in central China under the energy constraint. J. Geogr. Sci. 2016, 26, 1377–1388. [Google Scholar] [CrossRef]
  16. Liu, G.; Sun, J. Roundabout Production, International Trade and the Analysis of the Heavy-Industrialization in China. J. N. China Electr. Power Univ. 2006, 3, 26–31. [Google Scholar]
  17. Li, X.; Liu, G. Analysis on the Evolution Trend of Heavy-Industrialization in China—Using Roundabout Production Theory. Jiangxi Soc. Sci. 2008, 12, 90–93. [Google Scholar]
  18. Millimet, D.L.; Roy, S.; Sengupta, A. Environmental Regulations and Economic Activity: Influence on Market Structure. Annu. Rev. Resour. Econ. 2009, 1, 99–118. [Google Scholar] [CrossRef] [Green Version]
  19. Ramanathan, R.; Lamond, D.; Black, A.; Nath, P.; Muyldermans, L. Impact of environmental regulations on innovation and performance in the UK industrial sector. Manag. Decis. 2010, 48, 1493–1513. [Google Scholar] [CrossRef]
  20. Granderson, G.; Prior, D. Environmental externalities and regulation constrained cost productivity growth in the US electric utility industry. J. Product. Anal. 2012, 39, 243–257. [Google Scholar] [CrossRef]
  21. Levinson, A. Environmental regulations and manufacturers’ location choices: Evidence from the Census of Manufactures. J. Public Econ. 1996, 62, 5–29. [Google Scholar] [CrossRef]
  22. Li, X.; Ikeda, S. An Economic-Environmental Input-Output Model and its Application to Regional Economic Environmental Impact Analysis. Environ. Plan. B Plan. Des. 2016, 28, 581–594. [Google Scholar] [CrossRef]
  23. Wu, Z.; Tang, J.; Wang, D. Low Carbon Urban Transitioning in Shenzhen: A Multi-Level Environmental Governance Perspective. Sustainability 2016, 8, 720. [Google Scholar] [CrossRef] [Green Version]
  24. Hájek, M.; Zimmermannová, J.; Helman, K.; Rozenský, L. Analysis of carbon tax efficiency in energy industries of selected EU countries. Energy Policy 2019, 134, 110955. [Google Scholar] [CrossRef]
  25. Porter, M.E.; Linde, C.v.d. Toward a New Conception of the Environment-Competitiveness Relationship. J. Econ. Perspect. 1995, 9, 97–118. [Google Scholar] [CrossRef] [Green Version]
  26. Berman, E.; Bui, L.T.M. Environmental Regulation and Productivity: Evidence from Oil Refineries. Rev. Econ. Stat. 2001, 83, 498–510. [Google Scholar] [CrossRef] [Green Version]
  27. Ramanathan, R.; He, Q.; Black, A.; Ghobadian, A.; Gallear, D. Environmental regulations, innovation and firm performance: A revisit of the Porter hypothesis. J. Clean. Prod. 2017, 155, 79–92. [Google Scholar] [CrossRef] [Green Version]
  28. Millimet, D.L.; Roy, J. Three New Empirical Tests of the Pollution Haven Hypothesis When Environmental Regulation is Endogenous. J. Appl. Econom. 2016, 31, 652–677. [Google Scholar] [CrossRef]
  29. Sun, C.; Zhang, F.; Xu, M. Investigation of pollution haven hypothesis for China: An ARDL approach with breakpoint unit root tests. J. Clean. Prod. 2017, 161, 153–164. [Google Scholar] [CrossRef]
  30. Solarin, S.A.; Al-Mulali, U.; Musah, I.; Ozturk, I. Investigating the pollution haven hypothesis in Ghana: An empirical investigation. Energy 2017, 124, 706–719. [Google Scholar] [CrossRef]
  31. Xing, P.; Bin, L. On Green Industrial Transformation in China under Different Types of Environmental Regulation. J. Financ. Econ. 2016, 42, 134–144. [Google Scholar] [CrossRef]
  32. Ren, S.; Li, X.; Yuan, B.; Li, D.; Chen, X. The effects of three types of environmental regulation on eco-efficiency: A cross-region analysis in China. J. Clean. Prod. 2018, 173, 245–255. [Google Scholar] [CrossRef]
  33. Wang, L.; Wang, Z.; Ma, Y. Heterogeneous environmental regulation and industrial structure upgrading: Evidence from China. Environ. Sci. Pollut. Res. Int. 2022, 29, 13369–13385. [Google Scholar] [CrossRef] [PubMed]
  34. Liu, Y.; Li, Z.; Yin, X. The effects of three types of environmental regulation on energy consumption: Evidence from China. Environ. Sci. Pollut. Res. 2018, 25, 27334–27351. [Google Scholar] [CrossRef] [PubMed]
  35. Hansen, B.E. Threshold effects in non-dynamic panels: Estimation, testing, and inference. J. Econom. 1999, 93, 345–368. [Google Scholar] [CrossRef] [Green Version]
  36. Zhou, H.; Qu, S.; Wu, Z.; Ji, Y. A study of environmental regulation, technological innovation, and energy consumption in China based on spatial econometric models and panel threshold models. Environ. Sci. Pollut. Res. 2020, 27, 37894–37910. [Google Scholar] [CrossRef]
  37. Böhm-Bawerk, E. The Positive Theory of Capital; Stechart: New York, NY, USA, 1891. [Google Scholar]
  38. Böhm-Bawerk, E. Positive Theorie des Kapitales, 4th ed.; Gustav Fischer: Jena, Germany, 1921. [Google Scholar]
  39. Bernholz, P. Superiority of Roundabout Processes and Positive Rate of Interest. A Simple Model of Capital and Growth. Kyklos 1971, 24, 687–721. [Google Scholar] [CrossRef]
  40. Young, A.A. Increasing Returns and Economic Progress. Econ. J. 1928, 38, 527–542. [Google Scholar] [CrossRef]
  41. Sun, G.-Z.; Lio, M.-C. The Division of Labor and Roundabout Production: Allyn Young Revisited. Pac. Econ. Rev. 2003, 8, 219–238. [Google Scholar] [CrossRef]
  42. Fetter, F.A. The “Roundabout Process” in the Interest Theory. Q. J. Econ. 1902, 17, 163–180. [Google Scholar] [CrossRef]
  43. Quevedo, O.; Humberto, C. Production ‘Roundaboutness’ and Economic Growth: Some Empirical Evidence; Universidad del Valle: Cali, Colombia, 1993. [Google Scholar]
  44. Andersen, E.S. The Evolution of an Industrial Sector with a Varying Degree of Roundaboutness of Production; Druid Working Papers No. 96–13; Danish Research Unit: Aalborg, Denmark, 1996. [Google Scholar] [CrossRef] [Green Version]
  45. Liao, J. Super Marginal Model Analysis of the Endogenous Evolution of Industrial Cluster from the Angle of Roundabout Production. Syst. Eng. 2014, 32, 27–33. [Google Scholar]
  46. Caballero, R.J.; Lyons, R.K. Internal versus external economies in European industry. Eur. Econ. Rev. 1990, 34, 805–826. [Google Scholar] [CrossRef]
  47. Bu, M.; Qiao, Z.; Liu, B. Voluntary environmental regulation and firm innovation in China. Econ. Model. 2020, 89, 10–18. [Google Scholar] [CrossRef]
  48. Chen, X.; Chen, Y.E.; Chang, C.P. The effects of environmental regulation and industrial structure on carbon dioxide emission: A non-linear investigation. Environ. Sci. Pollut. Res. Int. 2019, 26, 30252–30267. [Google Scholar] [CrossRef]
  49. Du, K.; Cheng, Y.; Yao, X. Environmental regulation, green technology innovation, and industrial structure upgrading: The road to the green transformation of Chinese cities. Energy Econ. 2021, 98, 105247. [Google Scholar] [CrossRef]
  50. Song, Y.; Zhang, X.; Zhang, M. The influence of environmental regulation on industrial structure upgrading: Based on the strategic interaction behavior of environmental regulation among local governments. Technol. Forecast. Soc. Chang. 2021, 170, 120930. [Google Scholar] [CrossRef]
  51. Yu, X.; Wang, P. Economic effects analysis of environmental regulation policy in the process of industrial structure upgrading: Evidence from Chinese provincial panel data. Sci. Total Environ. 2021, 753, 142004. [Google Scholar] [CrossRef]
  52. Qin, B.; Liu, L.; Yang, L.; Ge, L. Environmental Regulation and Employment in Resource-Based Cities in China: The Threshold Effect of Industrial Structure Transformation. Front. Environ. Sci. 2022, 10, 47. [Google Scholar] [CrossRef]
  53. Wu, H.; Hao, Y.; Weng, J.-H. How does energy consumption affect China’s urbanization? New evidence from dynamic threshold panel models. Energy Policy 2019, 127, 24–38. [Google Scholar] [CrossRef]
  54. Gu, B.; Chen, F.; Zhang, K.-M. The policy effect of green finance in promoting industrial transformation and upgrading efficiency in China: Analysis from the perspective of government regulation and public environmental demands. Environ. Sci. Pollut. Res. 2021, 28, 47474–47491. [Google Scholar] [CrossRef]
  55. Rubashkina, Y.; Galeotti, M.; Verdolini, E. Environmental Regulation and Competitiveness: Empirical Evidence on the Porter Hypothesis from European Manufacturing Sectors. Energy Policy 2015, 83, 288–300. [Google Scholar] [CrossRef] [Green Version]
  56. Cohen, M.A.; Tubb, A. The Impact of Environmental Regulation on Firm and Country Competitiveness: A Meta-analysis of the Porter Hypothesis. J. Assoc. Environ. Resour. Econ. 2018, 5, 371–399. [Google Scholar] [CrossRef] [Green Version]
  57. Hansen, B.E. Sample Splitting and Threshold Estimation. Econometrica 2000, 68, 575–603. [Google Scholar] [CrossRef] [Green Version]
  58. Caner, M.; Hansen, B.E. Threshold Autoregression with a Unit Root. Econometrica 2001, 69, 1555–1596. [Google Scholar] [CrossRef] [Green Version]
  59. Caner, M.; Hansen, B.E. Instrumental Variable Estimation of a Threshold Model. Econom. Theory 2004, 20. [Google Scholar] [CrossRef]
  60. Gonzalo, J.; Wolf, M. Subsampling inference in threshold autoregressive models. J. Econom. 2005, 127, 201–224. [Google Scholar] [CrossRef] [Green Version]
  61. Chong, Z.; Qin, C.; Ye, X. Environmental Regulation and Industrial Structure Change in China: Integrating Spatial and Social Network Analysis. Sustainability 2017, 9, 1465. [Google Scholar] [CrossRef] [Green Version]
  62. Shao, W.; Yin, Y.; Bai, X.; Taghizadeh-Hesary, F. Analysis of the Upgrading Effect of the Industrial Structure of Environmental Regulation: Evidence from 113 Cities in China. Front. Environ. Sci. 2021, 9, 232. [Google Scholar] [CrossRef]
  63. Wang, R.; Qi, Z.; Shu, Y. Multiple relationships between fixed-asset investment and industrial structure evolution in China–Based on Directed Acyclic Graph (DAG) analysis and VAR model. Struct. Chang. Econ. Dyn. 2020, 55, 222–231. [Google Scholar] [CrossRef]
  64. Bekkers, E.; Francois, J. Trade and industrial structure with large firms and heterogeneity. Eur. Econ. Rev. 2013, 60, 69–90. [Google Scholar] [CrossRef]
  65. Wang, X.; Zhang, L.; Qin, Y.; Zhang, J. Analysis of China’s Manufacturing Industry Carbon Lock-In and Its Influencing Factors. Sustainability 2020, 12, 1502. [Google Scholar] [CrossRef] [Green Version]
  66. He, C.; Huang, Z.; Ye, X. Spatial heterogeneity of economic development and industrial pollution in urban China. Stoch. Environ. Res. Risk Assess. 2013, 28, 767–781. [Google Scholar] [CrossRef]
  67. Zhu, J.; Ruth, M. Relocation or reallocation: Impacts of differentiated energy saving regulation on manufacturing industries in China. Ecol. Econ. 2015, 110, 119–133. [Google Scholar] [CrossRef]
  68. Yang, J.; Guo, H.; Liu, B.; Shi, R.; Zhang, B.; Ye, W. Environmental regulation and the Pollution Haven Hypothesis: Do environmental regulation measures matter? J. Clean. Prod. 2018, 202, 993–1000. [Google Scholar] [CrossRef]
  69. Sadik-Zada, E.R.; Ferrari, M. Environmental Policy Stringency, Technical Progress and Pollution Haven Hypothesis. Sustainability 2020, 12, 3880. [Google Scholar] [CrossRef]
  70. Ranocchia, C.; Lambertini, L. Porter Hypothesis vs Pollution Haven Hypothesis: Can There Be Environmental Policies Getting Two Eggs in One Basket? Environ. Resour. Econ. 2021, 78, 177–199. [Google Scholar] [CrossRef]
Figure 1. Simple method and roundabout method.
Figure 1. Simple method and roundabout method.
Sustainability 14 03810 g001
Figure 2. The mechanism of ER on ISTU.
Figure 2. The mechanism of ER on ISTU.
Sustainability 14 03810 g002
Figure 3. The evolution of variables.
Figure 3. The evolution of variables.
Sustainability 14 03810 g003
Table 1. Indicator system.
Table 1. Indicator system.
IndicatorVariablesMeasurement Methods
Industrial structure transformation and upgradingindTertiary industry value/Secondary industry value
Environmental regulationenvEnvironmental pollution treatment investment
Production roundaboutnesspro(GDP—final consumption expenditure)/GDP
Social needssocInvestment in social fixed assets/GDP
Government regulationgovGovernment expenditure/GDP
Foreign tradetraImport and export/GDP
Opening-upopeFDI/GDP
Table 2. Descriptive statistics.
Table 2. Descriptive statistics.
VariablesMeanStd. Dev.MinMax
ind1.1320.5940.5274.894
ln_env4.6331.292−1.6097.256
pro0.4540.0870.0960.627
soc0.7080.2810.2201.597
gov0.2480.1840.0841.354
tra0.3230.3850.0181.711
ope0.0240.0220.0000.122
Table 3. Results for the threshold effect test.
Table 3. Results for the threshold effect test.
ModelThresholdThreshold ValueF StatProbCritical Value
1%5%10%
1Single0.495173.51 ***0.002067.999047.561539.9404
Double0.448321.780.292060.621445.288935.9629
Triple0.213817.630.624075.652758.940850.7426
2Single0.498345.39 *0.054061.190645.744134.2560
Double0.448319.940.270059.200941.090432.0353
Triple0.213822.670.434093.299474.580160.3724
Note: (1) *, ** and *** denote variables that are statistically significant at 10%, 5%, and 1%, respectively; (2) 500 bootstrap replications are employed for each of the bootstrap tests.
Table 4. Estimation results for single threshold model regression.
Table 4. Estimation results for single threshold model regression.
VariablesModel 1Model 2
ln_env(pro ≤ 0.4951)0.0705 *** (3.62)
ln_env(pro ≥ 0.4951)0.0298 (1.56)
ln_env·pro(pro ≤ 0.4983) −0.0015 (−0.05)
ln_env·pro(pro ≥ 0.4983) −0.0130 *** (−2.70)
soc0.1344 ** (2.00)0.2654 *** (4.06)
gov−0.5214 *** (−2.70)−0.2279 (−1.27)
tra−0.8176 *** (−10.37)−0.8491 *** (−10.68)
ope−2.4731 *** (−2.90)−2.7559 *** (−3.19)
Constant1.2480 *** (18.71)1.3429 *** (24.38)
n465465
R20.40120.4373
Note: *, **, and *** denote that variables are statistically significant at 10%, 5%, and 1%, respectively.
Publisher’s Note: MDPI stays neutral with regard to jurisdictional claims in published maps and institutional affiliations.

Share and Cite

MDPI and ACS Style

Wei, H.; Yao, H. Environmental Regulation, Roundabout Production, and Industrial Structure Transformation and Upgrading: Evidence from China. Sustainability 2022, 14, 3810. https://doi.org/10.3390/su14073810

AMA Style

Wei H, Yao H. Environmental Regulation, Roundabout Production, and Industrial Structure Transformation and Upgrading: Evidence from China. Sustainability. 2022; 14(7):3810. https://doi.org/10.3390/su14073810

Chicago/Turabian Style

Wei, Hanxiao, and Huiqin Yao. 2022. "Environmental Regulation, Roundabout Production, and Industrial Structure Transformation and Upgrading: Evidence from China" Sustainability 14, no. 7: 3810. https://doi.org/10.3390/su14073810

APA Style

Wei, H., & Yao, H. (2022). Environmental Regulation, Roundabout Production, and Industrial Structure Transformation and Upgrading: Evidence from China. Sustainability, 14(7), 3810. https://doi.org/10.3390/su14073810

Note that from the first issue of 2016, this journal uses article numbers instead of page numbers. See further details here.

Article Metrics

Back to TopTop